Sign in to use this feature.

Years

Between: -

Subjects

remove_circle_outline
remove_circle_outline
remove_circle_outline
remove_circle_outline
remove_circle_outline
remove_circle_outline
remove_circle_outline
remove_circle_outline
remove_circle_outline

Journals

remove_circle_outline
remove_circle_outline
remove_circle_outline
remove_circle_outline
remove_circle_outline

Article Types

Countries / Regions

remove_circle_outline
remove_circle_outline
remove_circle_outline
remove_circle_outline
remove_circle_outline

Search Results (620)

Search Parameters:
Keywords = Preadipocytes

Order results
Result details
Results per page
Select all
Export citation of selected articles as:
16 pages, 6105 KB  
Article
FATP4 Switches Cellular Lipid Utilization via the PI3K-AKT Pathway in Goat Preadipocytes
by Haiyang Li, Qi Li, Wenyang Zhang, Yuling Yang, Yong Wang, Yaqiu Lin, Zhanyu Du, Changhui Zhang, Lian Huang, Jiangjiang Zhu and Hua Xiang
Animals 2026, 16(8), 1129; https://doi.org/10.3390/ani16081129 - 8 Apr 2026
Abstract
The role of fatty acid transporter 4 (FATP4) in regulating lipid metabolism has been well studied. However, how it affects IMF deposition, especially in goats, remains poorly understood. Here, we cloned the whole coding sequence of the goat FATP4 gene and [...] Read more.
The role of fatty acid transporter 4 (FATP4) in regulating lipid metabolism has been well studied. However, how it affects IMF deposition, especially in goats, remains poorly understood. Here, we cloned the whole coding sequence of the goat FATP4 gene and revealed its closest affinity to sheep by amino acid sequence blast analysis. In addition, we found that the FATP4 reached its highest expression level at day 6 of goat preadipocyte differentiation in vitro. Functionally, in cultured goat intramuscular preadipocytes, siRNA-induced FATP4 knockdown dramatically raised the mRNA expression of lipogenesis-related genes and encouraged lipid deposition. At the same time, FATP4 deficiency inhibited cell proliferation and significantly decreased apoptosis. Unexpectedly, although the overexpression of FATP4 promoted cell proliferation and suppressed apoptosis, it only slightly decreased cellular lipid deposition in goat intramuscular preadipocytes. For RNA-seq (performed on pooled cell samples with three technical replicates), a total of 467 differential genes (DEGs) were identified after silencing of FATP4 in goat preadipocytes, including 47 upregulated genes and 420 downregulated genes. These DEGs were mainly enriched in the signaling pathways of Focal adhesion, HIF-1, and PI3K-Akt by KEGG analysis. To validate these findings, knockdown of FATP4 increased the expression of phosphatidylinositol 3-kinase (PI3k) and vice versa. Convincingly, we rescued the phenotype observed in FATP4 knockout goat preadipocytes by blocking the PI3k-Akt signaling pathway with an AKT inhibitor (LY294002). In summary, in our in vitro model, FATP4 plays a crucial role in directing fatty acids toward cell proliferation (prioritized over cellular lipid deposition) via the PI3K-Akt signaling pathway in goat intramuscular preadipocytes. These findings provide preliminary mechanistic insights into the regulatory network of IMF formation at the cellular level, and offer theoretical clues for future research aimed at enhancing meat quality from the standpoint of IMF deposition. Full article
(This article belongs to the Section Small Ruminants)
Show Figures

Figure 1

12 pages, 2805 KB  
Article
The Influence of the FGF8 Gene on the Proliferation and Differentiation of Preadipocytes in Sheep
by Wei Han, Huan Zhang, Fengyi Gao, Liming Tian, Zhaohua He, Guan Wang, Shuhong Zhang, Tenggang Di, Menghan Chang, Shaobin Li, Fangfang Zhao and Guangli Yang
Animals 2026, 16(7), 1121; https://doi.org/10.3390/ani16071121 - 7 Apr 2026
Viewed by 137
Abstract
The growth and development of adipose tissue in sheep tails are closely associated with adipocyte proliferation and differentiation. However, the functional role and regulatory mechanisms of the FGF8 gene in sheep preadipocytes remain incompletely understood. In this study, liposome-mediated transfection was employed to [...] Read more.
The growth and development of adipose tissue in sheep tails are closely associated with adipocyte proliferation and differentiation. However, the functional role and regulatory mechanisms of the FGF8 gene in sheep preadipocytes remain incompletely understood. In this study, liposome-mediated transfection was employed to overexpress the FGF8 gene and assess its effects on the proliferation and differentiation of sheep preadipocytes. The results of the Cell Counting Kit-8 (CCK-8) assay indicated that the overexpression of FGF8 promoted preadipocyte viability of preadipocytes. Subsequently, this was verified by RT-qPCR analysis, which showed significant upregulation of proliferation marker genes, including CyclinB (p < 0.001) and Proliferating Cell Nuclear Antigen (PCNA) (p < 0.01), while CyclinD mRNA expression increased compared with the control group, though the increase was not statistically significant. During adipogenic induction, the mRNA expression levels of differentiation markers, such as Peroxisome Proliferator-Activated Receptor Gamma (PPARγ), CCAAT/Enhancer Binding Protein Alpha (C/EBPα), Adipocyte type Fatty Acid Binding Protein 4 (FABP4), and Adiponectin, initially increased and then decreased. The expression of all four markers peaked on day 10 of induction, exceeding levels observed in the control group. In vitro experiments showed that FGF8 affected the proliferation and differentiation of sheep preadipocytes and may be involved in the regulation of tail fat deposition. Full article
(This article belongs to the Special Issue Epigenetic Signatures in Domestic Animals)
Show Figures

Figure 1

15 pages, 6872 KB  
Article
PPP1CC Suppresses Preadipocyte Differentiation in Chickens at Least Partly by Regulating NRF1 Expression
by Tingting Cui, Aicheng Zhang, Xifeng Zhang, Qingzhu Yang, Hongyan Chen, Xinyuan Li, Rongyan Huang, Lanlan Zhang and Weiwei Zhang
Genes 2026, 17(4), 375; https://doi.org/10.3390/genes17040375 - 26 Mar 2026
Viewed by 298
Abstract
Background: Excessive abdominal fat deposition is a major challenge in the chicken farming industry, making it essential to elucidate the molecular mechanisms underlying chicken adipogenesis. Nuclear Respiratory Factor 1 (NRF1) has been reported to suppress chicken adipogenesis by downregulating peroxisome proliferator-activated receptor gamma [...] Read more.
Background: Excessive abdominal fat deposition is a major challenge in the chicken farming industry, making it essential to elucidate the molecular mechanisms underlying chicken adipogenesis. Nuclear Respiratory Factor 1 (NRF1) has been reported to suppress chicken adipogenesis by downregulating peroxisome proliferator-activated receptor gamma (PPARγ) expression. Protein Phosphatase 1 Catalytic Subunit Gamma (PPP1CC) is a multifunctional phosphatase involved in various biological processes; however, its role in chicken adipogenesis remains unclear. Objective: This study aimed to investigate the functional role and underlying mechanism of PPP1CC in chicken preadipocyte differentiation. Methods: Co-immunoprecipitation (Co-IP) and immunofluorescence assays were performed to determine the interaction between PPP1CC and NRF1 in DF1 cells. Bioinformatic analysis predicted potential NRF1 dephosphorylation sites targeted by PPP1CC, based on which NRF1 mutants mimicking dephosphorylation were constructed. Phos-tag SDS-PAGE combined with Western blot analysis were used to verify PPP1CC-mediated dephosphorylation of wild-type NRF1. Dual-luciferase reporter assays were used to evaluate the effect of PPP1CC-mediated dephosphorylation on NRF1-regulated PPARγ P1 promoter transcriptional activity. ChIP-qPCR was employed to assess the occupancy of NRF1 to the PPARγ P1 promoter upon PPP1CC overexpression. The effect of PPP1CC overexpression was assessed on preadipocyte differentiation using Oil Red O staining and marker gene expression analysis. Results: PPP1CC interacted with NRF1 in both the cytoplasm and nucleus of DF1 cells. Overexpression of PPP1CC significantly promoted NRF1 dephosphorylation during oleic acid-induced preadipocyte differentiation and increased endogenous NRF1 expression. Moreover, dual-luciferase assays showed that while PPP1CC strengthened the inhibitory effect of wild-type NRF1 on PPARγ P1 promoter transcriptional activity, it exerted no additional suppression on the already low activity mediated by the dephosphorylation-mimicking NRF1 mutants. Consistently, ChIP-qPCR results demonstrated that PPP1CC overexpression enhanced the occupancy of NRF1 to the PPARγ P1 promoter. Functional assays revealed that PPP1CC overexpression significantly inhibited chicken preadipocyte differentiation. Conclusions: PPP1CC interacts with NRF1 and promotes its dephosphorylation, enhancing NRF1-mediated suppression of PPARγ transcription and ultimately inhibiting chicken preadipocyte differentiation. These results identify the PPP1CC–NRF1–PPARγ regulatory axis and provide a potential molecular target for controlling fat deposition in broiler chickens. Full article
(This article belongs to the Section Animal Genetics and Genomics)
Show Figures

Figure 1

13 pages, 37758 KB  
Article
ARHGDIB Modulates Subcutaneous Fat Deposition in Ducks
by Mingyu Wang, Hao Zheng, Xing Chen and Ao Zhou
Animals 2026, 16(6), 975; https://doi.org/10.3390/ani16060975 - 20 Mar 2026
Viewed by 188
Abstract
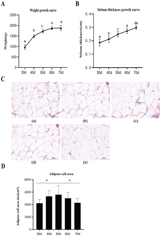
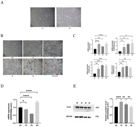
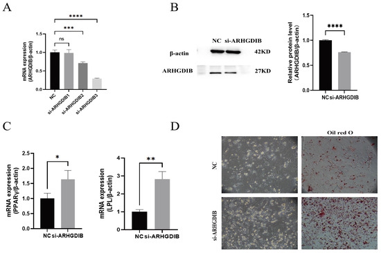
Background: Subcutaneous fat deposition critically impacts duck meat quality and feed efficiency. ARHGDIB, a Rho GTPase regulator implicated in adipogenesis, remains functionally uncharacterized in poultry. Methods: We monitored growth and fat deposition in ducks from 30 to 70 days, performed transcriptomics on [...] Read more.
Background: Subcutaneous fat deposition critically impacts duck meat quality and feed efficiency. ARHGDIB, a Rho GTPase regulator implicated in adipogenesis, remains functionally uncharacterized in poultry. Methods: We monitored growth and fat deposition in ducks from 30 to 70 days, performed transcriptomics on adipose tissue, and established an in vitro duck preadipocyte model to assess ARHGDIB function via siRNA knockdown, Oil Red O staining, and RNA-seq. Results: Fat deposition peaked at 50 days. ARHGDIB expression was lowest in fat and decreased during differentiation. Its knockdown significantly enhanced lipid accumulation, upregulated PPARγ and LPL, and altered the expression of 1681 genes enriched in oxidative phosphorylation, insulin/TLR signaling, and autophagy pathways. Conclusions: ARHGDIB acts as a novel negative regulator of duck subcutaneous adipogenesis by suppressing differentiation and modulating an integrated metabolic-inflammatory network, offering a potential target for precision breeding. Full article
(This article belongs to the Section Poultry)
Show Figures

Figure 1

13 pages, 1458 KB  
Article
Allergic Inflammation Triggers the Unfolded Protein Response and Ormdl3 Expression in Rat Adipocytes, While miR-665 Inhibition Selectively Modulates the IRE1/XBP1 Pathway and IL-6 Secretion
by Joanna Nowakowska-Lewicka, Wojciech Langwiński, Tatiana Wojciechowicz, Marek Skrzypski, Beata Narożna, Maria Kachel, Kosma Sakrajda, Zuzanna Stachowiak and Aleksandra Szczepankiewicz
Int. J. Mol. Sci. 2026, 27(6), 2608; https://doi.org/10.3390/ijms27062608 - 12 Mar 2026
Viewed by 234
Abstract
Endoplasmatic reticulum (ER) stress is an imbalance between the load of unfolded proteins and the ability of cellular mechanisms to handle it. Under the influence of this stress, cells activate the unfolded protein response (UPR). The molecular mechanisms of ER stress have been [...] Read more.
Endoplasmatic reticulum (ER) stress is an imbalance between the load of unfolded proteins and the ability of cellular mechanisms to handle it. Under the influence of this stress, cells activate the unfolded protein response (UPR). The molecular mechanisms of ER stress have been repeatedly linked to metabolic and inflammatory diseases, such as obesity and allergic inflammation. The aim of our study was to investigate if the allergic inflammation in adipocytes affects the expression of UPR pathway genes and Ormdl3 and whether miRNA-665 can modify inflammatory response in adipocytes. We isolated rat preadipocytes and treated them with IL-13 to induce allergic inflammation. Later, we transfected them with miRNA-665 inhibitor. RNA was isolated from adipocytes and analyzed by qPCR. From cell culture medium, we performed an LDH assay and ELISA for secreted IL-6 and TNFα proteins. A comparison between control cells and IL-13-treated cells showed significant differences in the expression of most of the studied UPR pathway genes, Ormdl3 and Bax. Comparing the IL-13-treated cells after miR-665 transfection with non-transfected ones, we observe significant differences only in Ire1α gene. Our research suggests that allergic inflammation induces an adaptive UPR in adipocytes and miR-665 may selectively modify this response, triggering the IRE1/XBP1 axis. Full article
(This article belongs to the Special Issue Molecular Associations Between Adipose Tissue and Diseases)
Show Figures

Figure 1

17 pages, 2790 KB  
Article
Transcriptomic Analysis of High and Low Lipid Droplet Deposition Subpopulations of Chicken Preadipocytes Based on SSC Sorting
by Boyu Wang, Yantao Li, Yake Wang, Jiayi Chen, Jiali Wang, Xiaoping Li and Zhenhui Li
Animals 2026, 16(6), 885; https://doi.org/10.3390/ani16060885 - 12 Mar 2026
Viewed by 298
Abstract
Fat deposition plays a crucial role in regulating the production performance and meat quality of broilers. Although the heterogeneity of mammalian adipocytes has been extensively studied, research on the molecular mechanisms underlying differences in lipid droplet accumulation in avian adipocytes remains limited. This [...] Read more.
Fat deposition plays a crucial role in regulating the production performance and meat quality of broilers. Although the heterogeneity of mammalian adipocytes has been extensively studied, research on the molecular mechanisms underlying differences in lipid droplet accumulation in avian adipocytes remains limited. This study confirmed a significant positive correlation (R2 > 0.81, p < 0.001) between the SSC signal and lipid droplet content via fluorescence staining of lipid droplets, Oil Red O staining, and triglyceride (TG) quantification. Based on this, a label-free sorting strategy using SSC signals was established to sort differentiated chicken preadipocytes, obtaining high lipid droplet (H) and low lipid droplet (L) subpopulations, which were subsequently subjected to transcriptome sequencing and differential gene expression (DEG) analysis, followed by GO and KEGG enrichment analysis. The results indicated no significant differences in the expression of adipogenesis marker genes (PPARG, LPL, CD36, PLIN1, PLIN2) between the high lipid droplet (H) and low lipid droplet (L) groups, suggesting that both groups are at similar stages of differentiation. KEGG analysis revealed that both the H vs. NC and L vs. NC comparisons were enriched in common pathways, including the PPAR signaling pathway, ECM–receptor interaction, focal adhesion, cytokine–receptor interaction, and calcium–Apelin signaling pathway, suggesting that both groups of cells had activated the adipogenesis program. GO analysis showed that, in both H vs. NC and L vs. NC comparisons, differentially expressed genes (DEGs) were enriched in biological processes (BPs) related to cell adhesion, nucleosome assembly, chromatin remodeling, and receptor activity, as well as cellular components (CCs) such as the extracellular matrix, cytoskeleton, and nucleosome organization, indicating extensive gene reprogramming and activation of signaling transduction during differentiation. In the H vs. L comparison, enriched pathways included ABC transporters, ECM–receptor interaction, focal adhesion, gap junctions, microtubule-related processes, and neuroactive ligand–receptor interactions, involving lipid transmembrane transport, cytoskeleton stabilization, and signal transduction regulation, suggesting that high lipid droplet cells are more mature in lipid droplet transport, storage, and homeostasis maintenance. GO enrichment results further supported this conclusion, as H vs. L specifically enriched processes related to microtubule-related processes, cell cycle, and redox reactions (BPs), as well as chromosome organization, cytoskeleton, and motor activity (CC/MF), indicating that high lipid droplet cells maintain lipid droplet fusion and metabolic homeostasis via enhanced microtubule transport and antioxidant regulation. Differential gene analysis revealed that the L group upregulated genes associated with fatty acid synthesis and elongation (ACACA, FASN, SCD, FADS2, ELOVL1), cholesterol and isoprenoid biosynthesis (HMGCR, SQLE, MSMO1, DHCR7, DHCR24, FDPS, LSS), and fatty acid oxidation (PPARA, PPARD, ACAD11, SIRT5), reflecting a metabolic characteristic of concurrent lipid synthesis and mobilization; the H group, conversely, upregulated genes associated with lipid droplet formation and storage (G0S2, MOGAT1, GPAT4, PLIN4, AUP1), lipid transport (ABCA1, ABCA2, ABCG1, OSBPL3, VLDLR), and antioxidant defense (GPX3, GPX4, HMOX1), exhibiting a storage and homeostasis-oriented metabolic state. In the NC, L, and H groups, the expression of five genes—GEM, SPP1, ABCA1, PDLIM3, and ITGA8—showed a gradual increase, suggesting that these genes were associated with preadipocyte differentiation and lipid droplet deposition. In summary, although the high and low lipid droplet subpopulations of chicken preadipocytes exhibit similar differentiation states, they form distinct metabolic orientations. The L group is characterized by active lipid synthesis, fatty acid oxidation, and membrane lipid remodeling, while the H group predominantly features lipid droplet storage, lipid transport, and antioxidant homeostasis. This study highlights the molecular mechanisms underlying the metabolic heterogeneity of avian adipocytes and provides a theoretical basis for poultry fat deposition regulation and genetic improvement. Full article
(This article belongs to the Section Poultry)
Show Figures

Figure 1

17 pages, 15676 KB  
Article
Combined Multi-Omics Analysis Reveals the Potential Role of Methionine in Regulating the Proliferation, Differentiation, and Lipid Deposition of Yak Intramuscular Preadipocytes
by Xia Wu, Jiajia Li, Tao Peng, Jianhui Fu, Jincheng Zhong, Haitao Shi and Haibo Wang
Animals 2026, 16(5), 783; https://doi.org/10.3390/ani16050783 - 2 Mar 2026
Viewed by 309
Abstract
This study employed integrated transcriptomics and proteomics analysis to investigate the potential role of methionine (Met) in regulating the proliferation, differentiation, and lipid deposition of yak intramuscular preadipocytes (YIMA). Five Met concentrations (0, 0.05, 0.5, 5, and 50 mM) were used to establish [...] Read more.
This study employed integrated transcriptomics and proteomics analysis to investigate the potential role of methionine (Met) in regulating the proliferation, differentiation, and lipid deposition of yak intramuscular preadipocytes (YIMA). Five Met concentrations (0, 0.05, 0.5, 5, and 50 mM) were used to establish the Met model of YIMA. The results of Bodipy, Oil Red O, EdU staining, and qPCR showed that the appropriate Met (0.05, 0.5, and 5 mM) supplementation significantly promoted the proliferation and adipogenic differentiation of YIMA, whereas excessive Met (50 mM) markedly inhibited these processes. To further evaluate the mechanism of Met on YIMA, cells supplemented with 0 mM (control, CON), 0.5 mM (moderate) and 50 mM (excessive) Met were selected for the transcriptomic and proteomic analyses. The results showed that moderate Met treatment primarily enriched pathways related to extracellular matrix–receptor interaction and the PI3K/AKT signaling pathway, while excessive Met significantly enriched processes involving abnormal methylation, DNA damage, and metabolic stress. Functional validation experiments further confirmed that Met regulates YIMA proliferation and differentiation by upregulating p-Akt protein expression and activating the PI3K/AKT pathway. These findings provide molecular insights that support improving yak meat quality and IMF content through dietary Met supplementation. Full article
Show Figures

Figure 1

18 pages, 5229 KB  
Article
The Antioxidant Quercetin Affects Mitochondrial Function and Inhibits the Differentiation of Human Preadipocytes
by Agnieszka Dziewońska, Anna Gruca, Anna Polus, Bogdan Solnica and Joanna Góralska
Molecules 2026, 31(4), 725; https://doi.org/10.3390/molecules31040725 - 20 Feb 2026
Viewed by 511
Abstract
Obesity is associated with numerous pathological processes in the body, including inflammation, oxidative stress, and consequently, mitochondrial dysfunction. In recent years, research in anti-obesity therapy has also focused on the function of adipocytes and the inhibition of adipogenesis. In this study, we investigated [...] Read more.
Obesity is associated with numerous pathological processes in the body, including inflammation, oxidative stress, and consequently, mitochondrial dysfunction. In recent years, research in anti-obesity therapy has also focused on the function of adipocytes and the inhibition of adipogenesis. In this study, we investigated the effect of the well-known flavonoid quercetin on mitochondrial function, apoptosis and differentiation of human preadipocytes. The Chub-S7 cell line model was used in the in vitro studies. Mitochondrial function was measured by oxygen consumption rates, intracellular ATP content, mitochondrial membrane potential, apoptosis assay (Annexin-5, caspase-9 activity), and ROS generation. Chub-S7 cell differentiation was assessed by Oil Red O staining. The results showed that the quercetin inhibited differentiation of human Chub-S7 preadipocytes and reduced fat accumulation in lipid droplets. Additionally, quercetin influenced mitochondrial biogenesis and mitochondrial uncoupling by changes in mitochondrial respiratory states and also increased mitochondrial membrane potential. Quercetin decreased routine respiration, R/E and netROUTINE control ratio. Our results demonstrate that quercetin is a dietary component that may modulate mitochondrial bioenergetics and inhibit adipogenesis. If these results were confirmed in in vivo studies, quercetin could be considered a factor used to prevent obesity. Full article
(This article belongs to the Special Issue Exploring the Natural Antioxidants in Foods)
Show Figures

Graphical abstract

19 pages, 4791 KB  
Article
Postbiotic Metabolites of Proanthocyanidins Reduce Adipogenesis In Vitro by Suppressing De Novo Lipogenesis
by Wasitha P. D. W. Thilakarathna, Madumani Amararathna and H. P. Vasantha Rupasinghe
Molecules 2026, 31(4), 695; https://doi.org/10.3390/molecules31040695 - 17 Feb 2026
Viewed by 440
Abstract
Proanthocyanidins (PACs) are a key group of bioactive phytochemicals known to provide health benefits. Most PACs are non-bioavailable polymeric molecules that need to be biotransformed by colonic microbes into simple metabolites to exert their pharmacological effects. In this study, six previously unexamined PAC [...] Read more.
Proanthocyanidins (PACs) are a key group of bioactive phytochemicals known to provide health benefits. Most PACs are non-bioavailable polymeric molecules that need to be biotransformed by colonic microbes into simple metabolites to exert their pharmacological effects. In this study, six previously unexamined PAC metabolites from Saccharomyces cerevisiae, 3-aminophenol (3-AMP), 3-aminosalicylic acid, 2,4-dihydroxy-6-methylbenzaldehyde, 4-hydroxyphenylacetamide (4-HPA), 3-phenyllactic acid, and 2,4,6-trihydroxyacetophenone, were tested for their antiadipogenic activity using an insulin-dependent 3T3-L1 preadipocyte differentiation model. Lipid accumulation in differentiating preadipocytes was visualized and measured with the Oil Red O assay. Only 3-AMP and 4-HPA significantly reduced lipid accumulation at a concentration of 25 µM. To understand the cellular mechanisms, protein levels of key regulators of adipogenesis and lipid metabolism were analyzed using Western blotting. 3-AMP and 4-HPA may attenuate lipid accumulation by suppressing de novo lipogenesis, with 3-AMP downregulating the peroxisome proliferator-activated receptor (PPAR)-γ/acetyl-CoA carboxylase (ACC)/fatty acid synthase (FAS) axis and 4-HPA primarily inhibiting ACC/FAS signaling. Molecular docking studies indicated that 3-AMP may downregulate PPAR-γ expression through competitive inhibition of insulin receptors. These preliminary findings suggest that 3-AMP and 4-HPA exhibit potential antiadipogenic effects, highlighting PAC-derived postbiotics as promising nutraceuticals for mitigating obesity risk. Full article
Show Figures

Graphical abstract

19 pages, 5095 KB  
Article
gga-let-7c-3p Inhibits Chicken Abdominal Adipogenesis by Regulating PPARD Gene
by Xi Cheng, Shuohan Li, Ke Zhang, Yulong Guo, Hong Li, Zhuanjian Li, Yadong Tian, Xiangtao Kang, Xiaojun Liu and Weihua Tian
Biomolecules 2026, 16(2), 311; https://doi.org/10.3390/biom16020311 - 16 Feb 2026
Viewed by 476
Abstract
MicroRNAs (miRNAs) have been increasingly involved in mammalian lipid metabolism. However, their regulatory roles and molecular mechanisms in abdominal fat deposition in chicken remain largely unexplored. In this study, based on the previous miRNA transcriptome data during chicken abdominal preadipocytes’ adipogenic differentiation, we [...] Read more.
MicroRNAs (miRNAs) have been increasingly involved in mammalian lipid metabolism. However, their regulatory roles and molecular mechanisms in abdominal fat deposition in chicken remain largely unexplored. In this study, based on the previous miRNA transcriptome data during chicken abdominal preadipocytes’ adipogenic differentiation, we explored the biological functions and regulatory mechanisms of a differentially expressed miRNA, gga-let-7c-3p, in adipogenesis. Gain- and loss-of-function assays elucidated that gga-let-7c-3p significantly decreased viability, proliferation, cell cycle progression, intracellular lipid droplet accumulation and triglyceride content, as well as the mRNA expression of proliferation- and lipid metabolism-related genes in chicken abdominal preadipocytes. Dual-luciferase reporter assay confirmed that gga-let-7c-3p could directly interact with the 3′UTR of the transcription factor—peroxisome proliferator activated the receptor delta (PPARD) gene and thus inhibited its post-transcriptional expression. The PPARD gene significantly decreased viability, proliferation, and cell cycle progression, while it increased intracellular lipid droplet accumulation and triglyceride content of chicken abdominal preadipocytes, paralleling with the mRNA expression of proliferation- and lipid metabolism-related genes. Collectively, gga-let-7c-3p could inhibit the proliferation and adipogenic differentiation of chicken abdominal preadipocytes, at least by targeting the PPARD gene. These findings reveal the regulatory mechanisms of the gga-let-7c-3p/PPARD axis in chicken abdominal adipogenesis, and could provide potential molecular markers for lean line broiler breeding. Full article
(This article belongs to the Section Molecular Genetics)
Show Figures

Figure 1

16 pages, 13240 KB  
Article
CircVPS13C Promotes Intramuscular Adipogenesis via MiR-5606-X-ECHDC3 Axis in Yaks (Bos grunniens)
by Yanjie Yin, Jieqiong Ma, Binglin Yue, Jincheng Zhong, Haitao Shi and Hui Wang
Biomolecules 2026, 16(2), 202; https://doi.org/10.3390/biom16020202 - 28 Jan 2026
Viewed by 457
Abstract
Although large-scale studies and potential pathways of genes on intramuscular fat (IMF) in livestock have been reported, research on circRNAs in yaks—a unique, low-IMF-content animal species that is native to the Qinghai–Tibetan Plateau—is still lacking. Based on previous high-throughput sequencing results on longissimus [...] Read more.
Although large-scale studies and potential pathways of genes on intramuscular fat (IMF) in livestock have been reported, research on circRNAs in yaks—a unique, low-IMF-content animal species that is native to the Qinghai–Tibetan Plateau—is still lacking. Based on previous high-throughput sequencing results on longissimus dorsi with different IMF content, a novel circRNA encoded by the VPS13C gene (designated as circVPS13C) was found to exhibit significant differential expression. Here, we systematically characterized the function and mechanism of circVPS13C on IMF deposition in yaks by adopting a series of experiments. Sequencing, RNase R processing, and nucleoplasmic separation experiments confirmed the circular structure feature of circVPS13C, and it was predominantly distributed in the cytoplasm. Furthermore, these experiments demonstrated that circVPS13C was mainly distributed in the cytoplasm. The circVPS13C/miR-5606-x/ECHDC3 axis was constructed through ceRNA network analysis and validated by dual-luciferase reporter and rescue experiments. Furthermore, the function of these three potential regulators during IMF deposition was investigated through CCK-8, BODIPY, Oil Red O staining, and qRT-PCR analyses, and results showed that both circVPS13C and miR-5606-x promoted the differentiation and inhibited the proliferation of yak intramuscular preadipocytes, while the function of ECHDC3 was the opposite. In conclusion, circVPS13C could act as a competitive endogenous RNA (ceRNA) sponge to sequester miR-5606-x, thereby relieving the inhibitory effect of miR-5606-x on ECHDC3. Full article
(This article belongs to the Section Molecular Genetics)
Show Figures

Figure 1

15 pages, 3126 KB  
Article
A Novel Bis-Spiroketal Scaffold and Other Secondary Metabolites from the Marine-Derived Fungus Talaromyces stipitatus HF05001: Structural Diversity and Bioactivities
by Longhe Yang, Yan Qiu, Ying Liu, Xiaoyu Wei, Xiwen He, Yiling Wang, Yajun Yan, Kaikai Bai, Zhaokai Wang and Jie Ren
Mar. Drugs 2026, 24(1), 47; https://doi.org/10.3390/md24010047 - 19 Jan 2026
Viewed by 1131
Abstract
Marine-derived fungi have become a vital resource for the discovery of novel secondary metabolites with diverse structures and significant biological activities. This study focuses on a systematic chemical investigation of the sponge-associated fungus Talaromyces stipitatus HF05001, leading to the isolation and identification of [...] Read more.
Marine-derived fungi have become a vital resource for the discovery of novel secondary metabolites with diverse structures and significant biological activities. This study focuses on a systematic chemical investigation of the sponge-associated fungus Talaromyces stipitatus HF05001, leading to the isolation and identification of 20 compounds, including one new marine ketal natural product (Compound 17, Talarobispiral A). These compounds were structurally elucidated using comprehensive spectroscopic analyses, including 1D and 2D NMR, HRESIMS. All isolates were screened for their anti-inflammatory and anti-adipogenic properties. Among them, compound 4 (Secalonic acid D, SAD), 7 (Sch 725680) and 16 (bacillisporins C) demonstrated significant anti-inflammatory potential by markedly suppressing nitric oxide (NO) production in lipopolysaccharide (LPS)-stimulated RAW264.7 macrophages. Notably, compound 4 showed superior inhibitory effect, with an IC50 value of 0.22 μM. Additionally, compound 4 exhibited the strongest dose-dependent inhibition of lipid droplet accumulation in 3T3-L1 preadipocytes. These findings highlight the dual therapeutic potential of metabolites from Talaromyces stipitatus, identifying promising lead compounds for the development of novel treatments for inflammatory and metabolic disorders. Full article
(This article belongs to the Section Structural Studies on Marine Natural Products)
Show Figures

Figure 1

23 pages, 37010 KB  
Article
Ganoderma lucidum Triterpenoids Suppress Adipogenesis and Obesity via PRKCQ Activation: An Integrated In Vivo, In Vitro, and Systems Pharmacology Study
by Boyi Li, Jianing Chen, Yuanyuan Sun, Jianping Gao, Minyan Hu, Juan Xu, Siying Wang, Na Feng, Haishun Xu, Zhiyan Jiang, Xueqian Wu and Ying Wang
Foods 2026, 15(2), 325; https://doi.org/10.3390/foods15020325 - 15 Jan 2026
Viewed by 602
Abstract
Ganoderma lucidum triterpenoids (GLTs) exhibit potential anti-obesity activity. However, their mechanism remains unclear. In this study, triterpenoids were extracted from G. lucidum via ultrahigh-pressure extraction. Using a high-fat diet (HFD)-induced mouse model, we showed that GLT treatment (100 and 200 mg/kg) significantly reduced [...] Read more.
Ganoderma lucidum triterpenoids (GLTs) exhibit potential anti-obesity activity. However, their mechanism remains unclear. In this study, triterpenoids were extracted from G. lucidum via ultrahigh-pressure extraction. Using a high-fat diet (HFD)-induced mouse model, we showed that GLT treatment (100 and 200 mg/kg) significantly reduced body weight and lipid accumulation without changing food intake. Next, we found that GLT significantly inhibited preadipocyte differentiation and adipogenesis and reduced the expression of adipogenic genes, including PPARγ, C/EBPα, FASN, and SCD-1. Moreover, network pharmacology predicted a total of 306 potential targets, among which FYN, PRKCQ, PTPRF, HRH1, and HCRTR2 were identified as the core targets via a machine learning algorithm. Interestingly, GLT upregulated the expression of PRKCQ, while the deletion of PRKCQ significantly reversed the anti-adipogenic effect of GLT. In addition, we found that neutral GLT may play a dominant role in inhibiting adipogenic differentiation. These findings suggest for the first time that GLT inhibits adipogenesis and lipid accumulation via the induction of PRKCQ in adipocytes. This study provides a scientific basis for the application of GLT in the prevention and treatment of obesity, as both a pharmaceutical agent and a functional food. Full article
(This article belongs to the Section Nutraceuticals, Functional Foods, and Novel Foods)
Show Figures

Figure 1

20 pages, 5363 KB  
Article
Bovine Muscle Satellite Cell-Derived Exosomes Modulate Preadipocyte Adipogenesis via bta-miR-2904
by Mengxia Sun, Mengdi Chen, Yang Yi, Binru Li, Tianyu Zhang, Ziqi Liu, Wenyu Jiao, Tianqi Si, Yunkai He and Guangjun Xia
Animals 2026, 16(2), 218; https://doi.org/10.3390/ani16020218 - 12 Jan 2026
Viewed by 565
Abstract
Intramuscular fat (IMF) significantly impacts meat quality. Exosomes have attracted increasing attention for their regulatory roles in muscle-adipose tissue crosstalk; however, their precise mechanisms remain largely unclear. Based on this, this study aimed to establish a muscle-adipose co-culture system to better simulate the [...] Read more.
Intramuscular fat (IMF) significantly impacts meat quality. Exosomes have attracted increasing attention for their regulatory roles in muscle-adipose tissue crosstalk; however, their precise mechanisms remain largely unclear. Based on this, this study aimed to establish a muscle-adipose co-culture system to better simulate the in vivo physiological environment. Using exosomal miRNAs as molecular links, we investigated how bovine muscle satellite cells influence lipid accumulation and adipogenesis in preadipocytes. We established a co-culture system of bovine muscle satellite cells and preadipocytes and found that co-culture significantly inhibited lipid droplet accumulation and adipogenesis in preadipocytes. Therefore, we hypothesized that exosomes derived from bovine muscle satellite cells regulate the adipogenic differentiation of bovine preadipocytes through intercellular communication and that specific exosomal miRNAs play pivotal roles in this regulatory process. We successfully isolated and identified muscle-derived (Mu-EXO), adipose-derived (Ad-EXO), and co-culture exosomes (Co-EXO). High-throughput sequencing revealed the differential expression profiles of miRNAs. Notably, the bovine-specific miRNA bta-miR-2904, annotated in miRBase v22 with limited cross-species conservation, was significantly enriched in Mu-EXO and Co-EXO compared with Ad-EXO. Further functional experiments demonstrated that overexpression of bta-miR-2904 markedly inhibited lipid droplet accumulation, triglyceride content, and the expression of adipogenesis-related genes in preadipocytes; inhibition had opposite effects. Our results demonstrate that bovine muscle-derived exosomal miR-2904 inhibits lipid accumulation and adipogenesis in preadipocytes. These results establish a theoretical basis for understanding skeletal muscle-adipose crosstalk and offer a novel molecular target for regulating intramuscular fat deposition in beef cattle. Full article
(This article belongs to the Section Cattle)
Show Figures

Figure 1

26 pages, 2533 KB  
Article
A Sulfated Polysaccharide from Red Seaweed Gracilaria caudata Exhibits Antioxidant and Antiadipogenic Activities In Vitro
by Maxsuell Lucas Mendes Marques, Leandro Silva Costa, Mariana Santana Santos Pereira Costa and Hugo Alexandre Oliveira Rocha
Mar. Drugs 2026, 24(1), 15; https://doi.org/10.3390/md24010015 - 26 Dec 2025
Cited by 1 | Viewed by 799
Abstract
This study investigated the antioxidant and antiadipogenic activities of sulfated polysaccharide (SPs) from the red seaweed Gracilaria caudata. First, sulfated polysaccharide-rich extracts (SPREs) from fifteen tropical seaweeds were screened to evaluate both their chemical composition and antioxidant potential. Among all samples, G. [...] Read more.
This study investigated the antioxidant and antiadipogenic activities of sulfated polysaccharide (SPs) from the red seaweed Gracilaria caudata. First, sulfated polysaccharide-rich extracts (SPREs) from fifteen tropical seaweeds were screened to evaluate both their chemical composition and antioxidant potential. Among all samples, G. caudata exhibited the highest total antioxidant capacity, which justified its selection for detailed characterization. Sequential acetone precipitation produced three SPs (F1.5, F2.0, and F3.0), differing in sulfate content, monosaccharide composition, and molecular weight. In vitro assays revealed that F1.5 had the highest total antioxidant capacity and strong iron-chelating activity, while F2.0 exhibited the most effective hydroxyl radical scavenger. Importantly, F1.5 was the only SP that was non-cytotoxic to non-tumor cell lines. In 3T3-L1 preadipocytes, F1.5 attenuated H2O2-induced oxidative stress by reducing ROS and MDA levels and restoring GSH and SOD activity, achieving effects comparable to those of quercetin. Moreover, F1.5 inhibited adipogenic differentiation in a dose-dependent manner, as evidenced by decreased Oil Red O staining and reduced glycerol release. Collectively, these findings indicate that F1.5 exerts both antioxidant and antiadipogenic activities, highlighting G. caudata as a promising natural source of bioactive polysaccharides with potential nutraceutical applications. Nonetheless, further studies are required to elucidate the molecular mechanisms underlying these effects, validate the efficacy in vivo, and assess bioavailability and safety before clinical translation can be considered. Full article
(This article belongs to the Special Issue Marine Glycobiology)
Show Figures

Graphical abstract

Back to TopTop