Ganoderma lucidum Triterpenoids Suppress Adipogenesis and Obesity via PRKCQ Activation: An Integrated In Vivo, In Vitro, and Systems Pharmacology Study
Abstract
1. Introduction
2. Materials and Methods
2.1. Chemicals and Reagents
2.2. Sample Preparation and Triterpenoid Content Detection
2.3. UPLC-QQQ-MS/MS Analysis
2.3.1. Acid Triterpenes Analysis Conditions
2.3.2. Neutral Triterpenes Analysis Conditions
2.4. Animal Study
2.5. Histopathology Analysis
2.6. Network Pharmacology
2.6.1. Prediction Targets of GLT for the Regulation of Adipogenesis
2.6.2. Differential Expression Analysis of the Selected Potential Targets Between Healthy Person and Patients with Obesity
2.6.3. Screening of Core Target
2.7. Cell Culture, Differentiation, and Treatment
2.8. Cell Viability Assay
2.9. Oil Red O Staining
2.10. Bodipy 493/503 Fluorescence Staining
2.11. Determination of TG and TC Content
2.12. RNA Extraction and qRT-PCR Analysis
2.13. Western Blot Analysis
2.14. siRNA Transfection
2.15. Statistical Analysis
3. Results
3.1. Analysis of the Composition of Triterpenoid Extracted from G. lucidum
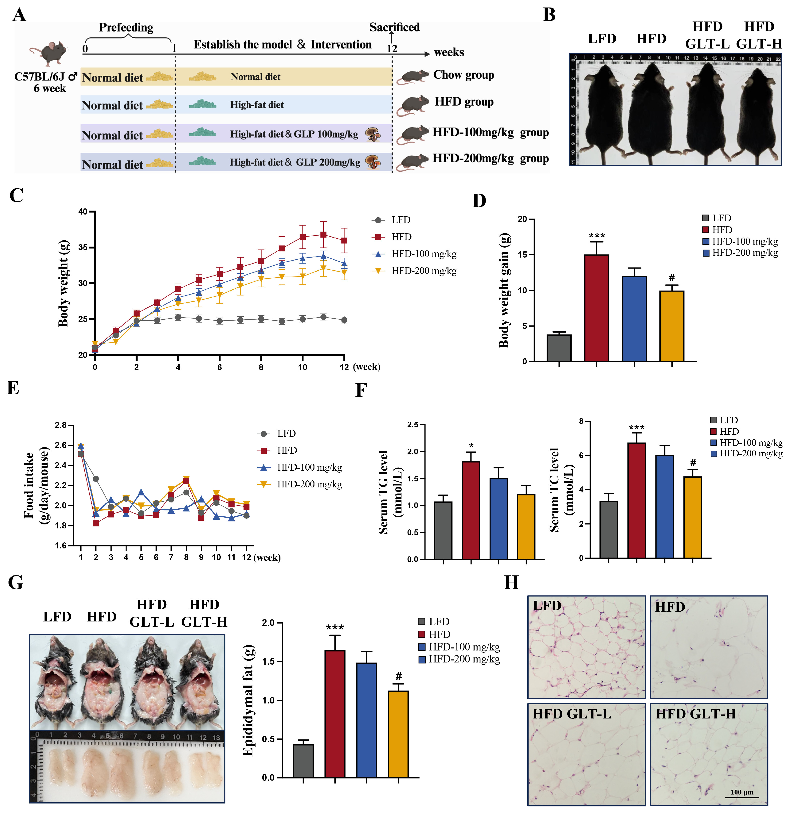
3.2. GLT Inhibits HFD-Induced Obesity and Fat Accumulation in C57BL/6J Mice
3.3. GLT Inhibits Preadipocyte Differentiation and Lipid Accumulation in 3T3-L1 Cells
3.4. Potential Targets and Pathways Analysis of GLT’s Inhibitory Effect on Adipogenesis
3.5. Screening of Core Targets for GLT-Mediated Inhibition of Adipogenesis
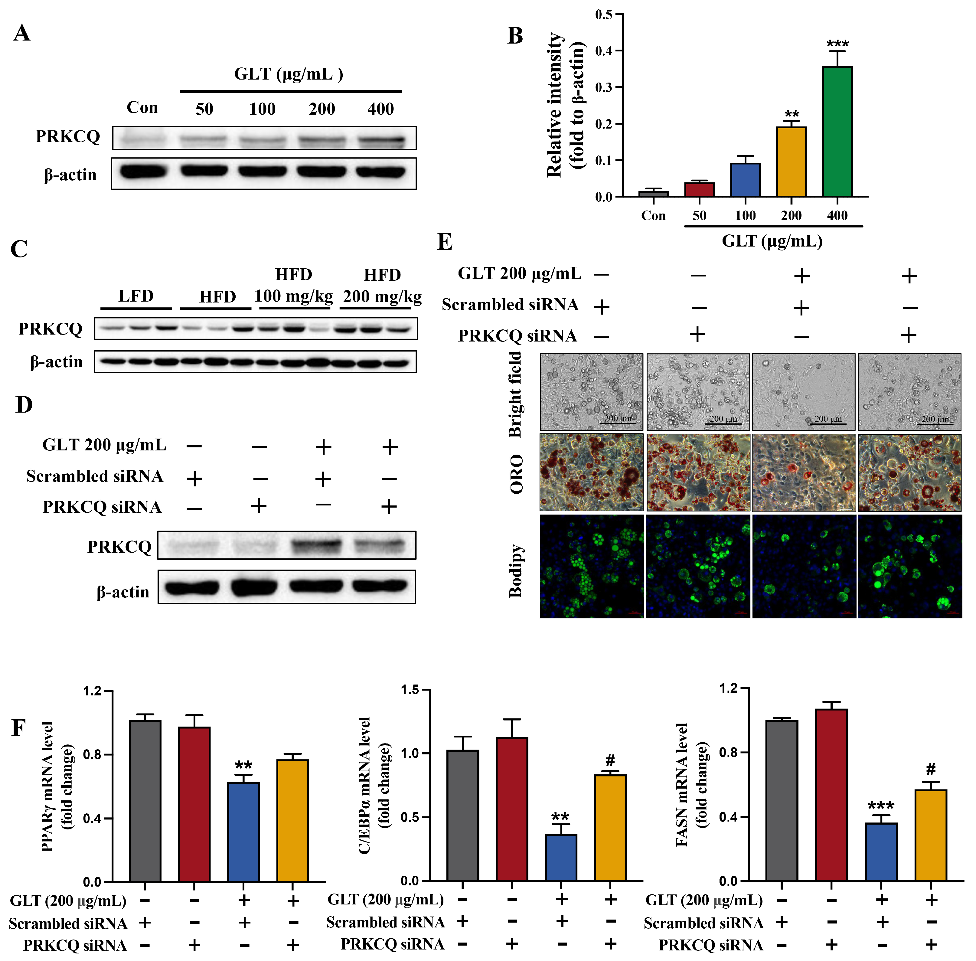
3.6. GLT Inhibits Adipocyte Differentiation by Regulating PRKCQ
4. Discussion
5. Conclusions
Supplementary Materials
Author Contributions
Funding
Institutional Review Board Statement
Informed Consent Statement
Data Availability Statement
Conflicts of Interest
Abbreviations
| G. lucidum | Ganoderma lucidum |
| GLT | G. lucidum triterpenoids |
| FYN | FYN proto-oncogene, Src family tyrosine kinase |
| PRKCQ | protein kinase C theta |
| PTPRF | protein tyrosine phosphatase receptor type F |
| HRH1 | histamine receptor H1 |
| CRHR1 | corticotropin releasing hormone receptor 1 |
| HCRTR2 | hypocretin receptor 2 |
| TCM | traditional Chinese medicine |
| PPARγ | peroxisome proliferator-activated receptor gamma |
| C/EBPα | CCAAT/enhancer binding protein (C/EBP), alpha |
| FASN | fatty acid synthase |
| SCD-1 | stearoyl-CoA Desaturase 1 |
| UPLC-QQQ-MS/MS | ultra-Performance Liquid Chromatography–Triple Quadrupole Tandem Mass Spectrometry |
| DMEM | Dulbecco’s modified Eagle’s medium |
| IBMX | 3-isobutyl-1-methylxanthine |
| DAPI | 4′,6-diamidino-2-phenylindole |
| TG | the triglyceride |
| BCA | bicinchoninic acid |
| LASSO | least absolute shrinkage and selection operator |
| SVM-RFE | support vector machine–recursive feature elimination |
| DMI | differentiation medium I |
| DMII | differentiation medium II |
| DMSO | dimethyl sulfoxide |
| PBS | phosphate-buffered saline |
| SDS-PAGE | sodium dodecyl sulfate–polyacrylamide gel electrophoresis |
| PVDF | polyvinylidene fluoride |
| siRNA | small interfering RNAs |
| EGFR | epidermal growth factor receptor |
| AGTR1 | angiotensin II receptor type 1 |
| MAP2 | microtubule associated protein 2 |
| CYP27B1 | cytochrome P450 family 27 subfamily B member 1 |
| PED4A | phosphodiesterase 4A |
| STS | steroid sulfatase |
| NOS2 | nitric oxide synthase 2 |
| NCOR1 | nuclear receptor corepressor 1 |
| HSP90AA1 | heat shock protein 90 alpha family class A member 1 |
| CNR2 | cannabinoid receptor 2 |
| HTR2A | 5-hydroxytryptamine receptor 2A |
| PDE5A | phosphodiesterase 5A |
| FDFT1 | farnesyl-diphosphate farnesyltransferase 1 |
| GPBAR1 | G protein-coupled bile acid receptor 1 |
| GCGR | glucagon receptor |
| EPHX2 | epoxide hydrolase 2 |
| NPY5R | neuropeptide Y receptor Y5 |
| GO | gene ontology |
| KEGG | Kyoto Encyclopedia of Genes and Genomes |
References
- Blüher, M. Obesity: Global epidemiology and pathogenesis. Nat. Rev. Endocrinol. 2019, 15, 288–298. [Google Scholar] [CrossRef]
- Friedman, J.M. On the causes of obesity and its treatment: The end of the beginning. Cell Metab. 2025, 37, 570–577. [Google Scholar] [CrossRef]
- Perdomo, C.M.; Cohen, R.V.; Sumithran, P.; Clément, K.; Frühbeck, G. Contemporary medical, device, and surgical therapies for obesity in adults. Lancet 2023, 401, 1116–1130. [Google Scholar] [CrossRef]
- Müller, T.D.; Blüher, M.; Tschöp, M.H.; DiMarchi, R.D. Anti-obesity drug discovery: Advances and challenges. Nat. Rev. Drug Discov. 2022, 21, 201–223. [Google Scholar] [CrossRef] [PubMed]
- Solsona-Vilarrasa, E.; Vousden, K.H. Obesity, white adipose tissue and cancer. Febs J. 2025, 292, 2189–2207. [Google Scholar] [CrossRef]
- Piché, M.E.; Tchernof, A.; Després, J.P. Obesity Phenotypes, Diabetes, and Cardiovascular Diseases. Circ. Res. 2020, 126, 1477–1500. [Google Scholar] [CrossRef] [PubMed]
- Jiao, W.; Mi, S.; Sang, Y.; Jin, Q.; Chitrakar, B.; Wang, X.; Wang, S. Integrated network pharmacology and cellular assay for the investigation of an anti-obesity effect of 6-shogaol. Food Chem. 2022, 374, 131755. [Google Scholar] [CrossRef] [PubMed]
- Li, Y.; Lee, S.H.; Piao, M.; Kim, H.S.; Lee, K.Y. Metallothionein 3 Inhibits 3T3-L1 Adipocyte Differentiation via Reduction of Reactive Oxygen Species. Antioxidants 2023, 12, 640. [Google Scholar] [CrossRef]
- Lee, E.O.; Joo, H.K.; Lee, Y.R.; Kim, S.; Lee, K.H.; Lee, S.D.; Jeon, B.H. APE1/Ref-1 Inhibits Adipogenic Transcription Factors during Adipocyte Differentiation in 3T3-L1 Cells. Int. J. Mol. Sci. 2023, 24, 3251. [Google Scholar] [CrossRef]
- Qin, H.; Song, Z.; Zhao, C.; Yang, J.; Xia, F.; Wang, L.; Ali, A.; Zheng, W. Liquiritigenin Inhibits Lipid Accumulation in 3T3-L1 Cells via mTOR-Mediated Regulation of the Autophagy Mechanism. Nutrients 2022, 14, 1287. [Google Scholar] [CrossRef]
- Lim, S.H.; Lee, H.S.; Han, H.K.; Choi, C.I. Saikosaponin A and D Inhibit Adipogenesis via the AMPK and MAPK Signaling Pathways in 3T3-L1 Adipocytes. Int. J. Mol. Sci. 2021, 22, 11409. [Google Scholar] [CrossRef] [PubMed]
- Fan, Q.; Xu, F.; Liang, B.; Zou, X. The Anti-Obesity Effect of Traditional Chinese Medicine on Lipid Metabolism. Front. Pharmacol. 2021, 12, 696603. [Google Scholar] [CrossRef]
- Ahmad, R.; Riaz, M.; Khan, A.; Aljamea, A.; Algheryafi, M.; Sewaket, D.; Alqathama, A. Ganoderma lucidum (Reishi) an edible mushroom; a comprehensive and critical review of its nutritional, cosmeceutical, mycochemical, pharmacological, clinical, and toxicological properties. Phytother. Res. 2021, 35, 6030–6062. [Google Scholar] [CrossRef]
- Swallah, M.S.; Bondzie-Quaye, P.; Wu, Y.; Acheampong, A.; Sossah, F.L.; Elsherbiny, S.M.; Huang, Q. Therapeutic potential and nutritional significance of Ganoderma lucidum—A comprehensive review from 2010 to 2022. Food Funct. 2023, 14, 1812–1838. [Google Scholar] [CrossRef] [PubMed]
- Fang, P.; He, B.; Yu, M.; Shi, M.; Zhu, Y.; Zhang, Z.; Bo, P. Treatment with celastrol protects against obesity through suppression of galanin-induced fat intake and activation of PGC-1α/GLUT4 axis-mediated glucose consumption. Biochim. Biophys. Acta Mol. Basis Dis. 2019, 1865, 1341–1350. [Google Scholar] [CrossRef] [PubMed]
- Chen, Z.; Zhang, Z.; Liu, J.; Qi, H.; Li, J.; Chen, J.; Huang, Q.; Liu, Q.; Mi, J.; Li, X. Gut Microbiota: Therapeutic Targets of Ginseng Against Multiple Disorders and Ginsenoside Transformation. Front. Cell Infect. Microbiol. 2022, 12, 853981. [Google Scholar]
- Su, H.G.; Wang, Q.; Zhou, L.; Peng, X.R.; Xiong, W.Y.; Qiu, M.H. Functional triterpenoids from medicinal fungi Ganoderma applanatum: A continuous search for antiadipogenic agents. Bioorg. Chem. 2021, 112, 104977. [Google Scholar] [CrossRef]
- Cai, J.; Wang, L.; Xu, M.; Zhu, S.; Chen, Y.; Zhong, J.; Li, J.; Zhang, P.; Zhang, T.; Ye, Q.; et al. Multi-target therapeutics of geraniin from Geranium wilfordii Maxim. and related species: Mechanisms and applications. J. Ethnopharmacol. 2026, 356, 120765. [Google Scholar] [CrossRef]
- Zhang, W.; Huai, Y.; Miao, Z.; Qian, A.; Wang, Y. Systems Pharmacology for Investigation of the Mechanisms of Action of Traditional Chinese Medicine in Drug Discovery. Front. Pharmacol. 2019, 10, 743. [Google Scholar] [CrossRef]
- Tang, S.; Lin, J.; Li, G.; Guo, H.; Liu, C.; Wu, F. Evaluating efficacy and mechanism of traditional Chinese medicine in diabetes treatment: A meta-analysis and network pharmacology study. Front. Endocrinol. 2025, 16, 1605091. [Google Scholar] [CrossRef]
- Xu, J.; Wang, Y.; Zhang, Y.; Xiong, K.; Yan, X.; Ruan, S.; Wu, X. Identification of a Novel Metabolic Target for Bioactive Triterpenoids Biosynthesis in Ganoderma lucidum. Front. Microbiol. 2022, 13, 878110. [Google Scholar] [CrossRef] [PubMed]
- Li, K.; Na, K.; Sang, T.; Wu, K.; Wang, Y.; Wang, X. The ethanol extracts of sporoderm-broken spores of Ganoderma lucidum inhibit colorectal cancer in vitro and in vivo. Oncol. Rep. 2017, 38, 2803–2813. [Google Scholar] [CrossRef] [PubMed]
- E, Y.; Yao, Z.; Ge, M.; Huo, G.; Huang, J.; Tang, Y.; Liu, Z.; Tan, Z.; Zeng, Y.; Cao, J.; et al. Development and validation of a machine learning model for predicting vulnerable carotid plaques using routine blood biomarkers and derived indicators: Insights into sex-related risk patterns. Cardiovasc. Diabetol. 2025, 24, 326. [Google Scholar] [CrossRef] [PubMed]
- Liu, L.; Yang, X.L.; Zhang, H.; Zhang, Z.J.; Wei, X.T.; Feng, G.J.; Liu, J.; Peng, H.P.; Hai, R.; Shen, H.; et al. Two novel pleiotropic loci associated with osteoporosis and abdominal obesity. Hum. Genet. 2020, 139, 1023–1035. [Google Scholar] [CrossRef]
- Xiao, X.; Yeghiazaryan, G.; Hess, S.; Klemm, P.; Sieben, A.; Kleinridders, A.; Morgan, D.A.; Wunderlich, F.T.; Rahmouni, K.; Kong, D.; et al. Orexin receptors 1 and 2 in serotonergic neurons differentially regulate peripheral glucose metabolism in obesity. Nat. Commun. 2021, 12, 5249. [Google Scholar] [CrossRef]
- Zhao, J.; Zhou, A.; Qi, W. The Potential to Fight Obesity with Adipogenesis Modulating Compounds. Int. J. Mol. Sci. 2022, 23, 2299. [Google Scholar] [CrossRef]
- Gómez-García, I.; Besné-Eseverri, I.; Portillo, M.P.; Fernández-Quintela, A.; Díaz, L.E.; Riezu-Boj, J.I.; Milagro, F.I.; Trepiana, J. Oral Administration of an Opuntia ficus-indica Fruit Extract Induces Changes in Gut Microbiota Composition: Relationship with Its Anti-Obesity and Anti-Steatotic Effects in Rats Fed a High-Fat High-Fructose Diet. Foods 2025, 14, 2891. [Google Scholar] [CrossRef]
- Serefko, A.; Lachowicz-Radulska, J.; Jach, M.E.; Świąder, K.; Szopa, A. The Endocannabinoid System in the Development and Treatment of Obesity: Searching for New Ideas. Int. J. Mol. Sci. 2025, 26, 9549. [Google Scholar] [CrossRef]
- Pendrey, A.; Sevilla-Martir, J. Antiobesity Medications for Older Adults-the New, the Good, the Bad, and the Unknown. Obesity 2025, 33, 57–73. [Google Scholar] [CrossRef]
- Liu, Y.; Pan, Q.; Bao, X.; Zhang, Y.; Liu, X.; Liu, Y.; Liu, Y.; Zhang, Y.; Xie, Q.; Liang, Z.; et al. Quinoa Ameliorates High-Fat Diet-Induced Obesity in Female Mice by Regulating Gut Microbiota and Adipogenesis. Food Sci. Nutr. 2025, 13, e71250. [Google Scholar]
- Kim, S.H.; Son, T.H.; Shin, H.L.; Kim, D.; Park, G.H.; Seo, J.W.; Kim, H.G.; Choi, S.W. Paliurus ramosissimus Leaf Extract Inhibits Adipocyte Differentiation In Vitro and In Vivo High-Fat Diet-Induced Obesity Through PPARγ Suppression. Pharmaceuticals 2025, 18, 1515. [Google Scholar] [CrossRef] [PubMed]
- Choi, Y.J.; Jung, J.I.; Lim, S.; Kim, C.S.; Park, D.W.; Lee, S.H.; Hur, N.; Bae, J.; Lee, J.K.; Kim, E.J. Steamed Ginger Extract (GGE03) Attenuates Obesity and Improves Metabolic Parameters in Association with AMPK Activation and Lipid Metabolism Regulation in High-Fat Diet-Induced Obese Mice. Int. J. Mol. Sci. 2025, 26, 8950. [Google Scholar] [CrossRef] [PubMed]
- Jeong, Y.U.; Park, Y.J. Ergosterol Peroxide from the Medicinal Mushroom Ganoderma lucidum Inhibits Differentiation and Lipid Accumulation of 3T3-L1 Adipocytes. Int. J. Mol. Sci. 2020, 21, 460. [Google Scholar] [CrossRef]
- Lee, I.; Kim, J.; Ryoo, I.; Kim, Y.; Choo, S.; Yoo, I.; Min, B.; Na, M.; Hattori, M.; Bae, K. Lanostane triterpenes from Ganoderma lucidum suppress the adipogenesis in 3T3-L1 cells through down-regulation of SREBP-1c. Bioorg. Med. Chem. Lett. 2010, 20, 5577–5581. [Google Scholar] [CrossRef]
- Lee, I.; Kim, H.; Youn, U.; Kim, J.; Min, B.; Jung, H.; Na, M.; Hattori, M.; Bae, K. Effect of lanostane triterpenes from the fruiting bodies of Ganoderma lucidum on adipocyte differentiation in 3T3-L1 cells. Planta Med. 2010, 76, 1558–1563. [Google Scholar] [CrossRef]
- Lee, I.; Seo, J.; Kim, J.; Kim, H.; Youn, U.; Lee, J.; Jung, H.; Na, M.; Hattori, M.; Min, B.; et al. Lanostane triterpenes from the fruiting bodies of Ganoderma lucidum and their inhibitory effects on adipocyte differentiation in 3T3-L1 Cells. J. Nat. Prod. 2010, 73, 172–176. [Google Scholar] [CrossRef]
- Liu, X.T.; Liu, T.T.; Xu, H.L.; Chen, Q.X.; Wang, Q. Inhibitory kinetics and bioactivities of Nuciferine and Methyl Ganoderate on Mucor miehei lipase and 3T3-L1 preadipocytes. Int. J. Biol. Macromol. 2020, 163, 1719–1728. [Google Scholar] [CrossRef]
- Guo, W.L.; Pan, Y.Y.; Li, L.; Li, T.T.; Liu, B.; Lv, X.C. Ethanol extract of Ganoderma lucidum ameliorates lipid metabolic disorders and modulates the gut microbiota composition in high-fat diet fed rats. Food Funct. 2018, 9, 3419–3431. [Google Scholar] [CrossRef]
- Tong, A.; Wu, W.; Chen, Z.; Wen, J.; Jia, R.; Liu, B.; Cao, H.; Zhao, C. Modulation of gut microbiota and lipid metabolism in rats fed high-fat diets by Ganoderma lucidum triterpenoids. Curr. Res. Food Sci. 2023, 6, 100427. [Google Scholar] [CrossRef]
- Li, R.; Wang, C.; Chen, Y.; Li, N.; Wang, Q.; Zhang, M.; He, C.; Chen, H. A combined network pharmacology and molecular biology approach to investigate the active ingredients and potential mechanisms of mulberry (Morus alba L.) leaf on obesity. Phytomedicine 2021, 92, 153714. [Google Scholar] [CrossRef] [PubMed]
- Li, J.; Wu, K.; Zhong, Y.; Kuang, J.; Huang, N.; Guo, X.; Du, H.; Guo, C.; Li, R.; Zhu, X.; et al. Si-Ni-SAN ameliorates obesity through AKT/AMPK/HSL pathway-mediated lipolysis: Network pharmacology and experimental validation. J. Ethnopharmacol. 2023, 302, 115892. [Google Scholar] [CrossRef] [PubMed]
- Rosen, E.D.; MacDougald, O.A. Adipocyte differentiation from the inside out. Nat. Rev. Mol. Cell Biol. 2006, 7, 885–896. [Google Scholar] [CrossRef] [PubMed]
- Zhang, W.; Raza, S.H.A.; Li, B.; Yang, W.; Khan, R.; Aloufi, B.H.; Zhang, G.; Zuo, F.; Zan, L. LncBNIP3 Inhibits Bovine Intramuscular Preadipocyte Differentiation via the PI3K-Akt and PPAR Signaling Pathways. J. Agric. Food Chem. 2024, 72, 24260–24271. [Google Scholar] [CrossRef]
- Xu, D.; Zhuang, S.; Chen, H.; Jiang, M.; Jiang, P.; Wang, Q.; Wang, X.; Chen, R.; Tang, H.; Tang, L. IL-33 regulates adipogenesis via Wnt/β-catenin/PPAR-γ signaling pathway in preadipocytes. J. Transl. Med. 2024, 22, 363. [Google Scholar] [CrossRef] [PubMed]
- Kim, S.Y.; Park, S.Y.; Kim, J.E. GULP1 deficiency reduces adipogenesis and glucose uptake via downregulation of PPAR signaling and disturbing of insulin/ERK signaling in 3T3-L1 cells. J. Cell Physiol. 2024, 239, e31173. [Google Scholar] [CrossRef]
- Bu, S.; Yuan, C.Y.; Xue, Q.; Chen, Y.; Cao, F. Bilobalide Suppresses Adipogenesis in 3T3-L1 Adipocytes via the AMPK Signaling Pathway. Molecules 2019, 24, 3503. [Google Scholar] [CrossRef]
- Wang, Y.; Yuan, Y.; Wang, W.; He, Y.; Zhong, H.; Zhou, X.; Chen, Y.; Cai, X.J.; Liu, L.Q. Mechanisms underlying the therapeutic effects of Qingfeiyin in treating acute lung injury based on GEO datasets, network pharmacology and molecular docking. Comput. Biol. Med. 2022, 145, 105454. [Google Scholar] [CrossRef]
- Zhao, X.; Xiu, J.; Yang, H.; Han, W.; Jin, Y. Network Pharmacology and Bioinformatics Study of Six Medicinal Food Homologous Plants Against Colorectal Cancer. Int. J. Mol. Sci. 2025, 26, 930. [Google Scholar] [CrossRef]
- Noor, F.; Asif, M.; Ashfaq, U.A.; Qasim, M.; Tahir Ul Qamar, M. Machine learning for synergistic network pharmacology: A comprehensive overview. Brief Bioinform. 2023, 24, bbad120. [Google Scholar] [CrossRef]
- Peng, J.; Yang, K.; Tian, H.; Lin, Y.; Hou, M.; Gao, Y.; Zhou, X.; Gao, Z.; Ren, J. The mechanisms of Qizhu Tangshen formula in the treatment of diabetic kidney disease: Network pharmacology, machine learning, molecular docking and experimental assessment. Phytomedicine 2023, 108, 154525. [Google Scholar] [CrossRef]
- Sun, S.; Liu, Y.; Lu, J.; Omar, A.; Sun, S.; Bi, Y.; Wang, C. The inhibitory effects of PKCθ on adiponectin expression is mediated by ERK in 3T3-L1 adipocytes. J. Endocrinol. Investig. 2011, 34, 8–15. [Google Scholar] [CrossRef]
- Jia, M.Q.; Wang, Y.J.; Fu, K.; Jiao, H.; Sun, J.; Gao, Y. Orexin receptor type 2 agonism inhibits thermogenesis in brown adipose tissue by attenuating afferent innervation. J. Biomed. Res. 2022, 36, 195–207. [Google Scholar] [CrossRef]
- Kim, W.K.; Jung, H.; Kim, D.H.; Kim, E.Y.; Chung, J.W.; Cho, Y.S.; Park, S.G.; Park, B.C.; Ko, Y.; Bae, K.H.; et al. Regulation of adipogenic differentiation by LAR tyrosine phosphatase in human mesenchymal stem cells and 3T3-L1 preadipocytes. J. Cell Sci. 2009, 122, 4160–4167. [Google Scholar] [CrossRef]
- Tse, M.C.; Liu, X.; Yang, S.; Ye, K.; Chan, C.B. Fyn regulates adipogenesis by promoting PIKE-A/STAT5a interaction. Mol. Cell. Biol. 2013, 33, 1797–1808. [Google Scholar] [CrossRef]
- Messeha, S.S.; Agarwal, M.; Gendy, S.G.; Mehboob, S.B.; Soliman, K.F.A. The Anti-Obesogenic Effects of Muscadine Grapes through Ciliary Neurotrophic Factor Receptor (Cntfr) and Histamine Receptor H1 (Hrh1) Genes in 3T3-L1 Differentiated Mouse Cells. Nutrients 2024, 16, 1817. [Google Scholar] [CrossRef]
- Nicolle, A.; Zhang, Y.; Belguise, K. The Emerging Function of PKCtheta in Cancer. Biomolecules 2021, 11, 221. [Google Scholar] [CrossRef]
- Itani, S.I.; Zhou, Q.; Pories, W.J.; MacDonald, K.G.; Dohm, G.L. Involvement of protein kinase C in human skeletal muscle insulin resistance and obesity. Diabetes 2000, 49, 1353–1358. [Google Scholar] [CrossRef]
- Gao, Z.; Wang, Z.; Zhang, X.; Butler, A.A.; Zuberi, A.; Gawronska-Kozak, B.; Lefevre, M.; York, D.; Ravussin, E.; Berthoud, H.R.; et al. Inactivation of PKCtheta leads to increased susceptibility to obesity and dietary insulin resistance in mice. Am. J. Physiol. Endocrinol. Metab. 2007, 292, E84–E91. [Google Scholar] [CrossRef]
- Serra, C.; Federici, M.; Buongiorno, A.; Senni, M.I.; Morelli, S.; Segratella, E.; Pascuccio, M.; Tiveron, C.; Mattei, E.; Tatangelo, L.; et al. Transgenic mice with dominant negative PKC-theta in skeletal muscle: A new model of insulin resistance and obesity. J. Cell. Physiol. 2003, 196, 89–97. [Google Scholar] [CrossRef]
- Funato, H.; Tsai, A.L.; Willie, J.T.; Kisanuki, Y.; Williams, S.C.; Sakurai, T.; Yanagisawa, M. Enhanced orexin receptor-2 signaling prevents diet-induced obesity and improves leptin sensitivity. Cell Metab. 2009, 9, 64–76. [Google Scholar] [CrossRef]
- Kakizaki, M.; Tsuneoka, Y.; Takase, K.; Kim, S.J.; Choi, J.; Ikkyu, A.; Abe, M.; Sakimura, K.; Yanagisawa, M.; Funato, H. Differential Roles of Each Orexin Receptor Signaling in Obesity. iScience 2019, 20, 1–13. [Google Scholar] [CrossRef]
- Izawa, S.; Fusca, D.; Jiang, H.; Heilinger, C.; Hausen, A.C.; Wunderlich, F.T.; Steuernagel, L.; Kloppenburg, P.; Brüning, J.C. Orexin/hypocretin receptor 2 signaling in MCH neurons regulates REM sleep and insulin sensitivity. Cell Rep. 2025, 44, 115277. [Google Scholar] [CrossRef]
- Huang, Y.; Wei, G.; Peng, X.; Hu, G.; Su, H.; Liu, J.; Chen, X.; Qiu, M. Triterpenoids from functional mushroom Ganoderma resinaceum and the novel role of Resinacein S in enhancing the activity of brown/beige adipocytes. Food Res. Int. 2020, 136, 109303. [Google Scholar] [CrossRef] [PubMed]
- Guo, W.L.; Guo, J.B.; Liu, B.Y.; Lu, J.Q.; Chen, M.; Liu, B.; Bai, W.D.; Rao, P.F.; Ni, L.; Lv, X.C. Ganoderic acid A from Ganoderma lucidum ameliorates lipid metabolism and alters gut microbiota composition in hyperlipidemic mice fed a high-fat diet. Food Funct. 2020, 11, 6818–6833. [Google Scholar] [CrossRef] [PubMed]
- Li, P.; Liu, L.; Huang, S.; Zhang, Y.; Xu, J.; Zhang, Z. Anti-cancer Effects of a Neutral Triterpene Fraction from Ganoderma lucidum and its Active Constituents on SW620 Human Colorectal Cancer Cells. Anticancer Agents Med. Chem. 2020, 20, 237–244. [Google Scholar] [CrossRef] [PubMed]








Disclaimer/Publisher’s Note: The statements, opinions and data contained in all publications are solely those of the individual author(s) and contributor(s) and not of MDPI and/or the editor(s). MDPI and/or the editor(s) disclaim responsibility for any injury to people or property resulting from any ideas, methods, instructions or products referred to in the content. |
© 2026 by the authors. Licensee MDPI, Basel, Switzerland. This article is an open access article distributed under the terms and conditions of the Creative Commons Attribution (CC BY) license.
Share and Cite
Li, B.; Chen, J.; Sun, Y.; Gao, J.; Hu, M.; Xu, J.; Wang, S.; Feng, N.; Xu, H.; Jiang, Z.; et al. Ganoderma lucidum Triterpenoids Suppress Adipogenesis and Obesity via PRKCQ Activation: An Integrated In Vivo, In Vitro, and Systems Pharmacology Study. Foods 2026, 15, 325. https://doi.org/10.3390/foods15020325
Li B, Chen J, Sun Y, Gao J, Hu M, Xu J, Wang S, Feng N, Xu H, Jiang Z, et al. Ganoderma lucidum Triterpenoids Suppress Adipogenesis and Obesity via PRKCQ Activation: An Integrated In Vivo, In Vitro, and Systems Pharmacology Study. Foods. 2026; 15(2):325. https://doi.org/10.3390/foods15020325
Chicago/Turabian StyleLi, Boyi, Jianing Chen, Yuanyuan Sun, Jianping Gao, Minyan Hu, Juan Xu, Siying Wang, Na Feng, Haishun Xu, Zhiyan Jiang, and et al. 2026. "Ganoderma lucidum Triterpenoids Suppress Adipogenesis and Obesity via PRKCQ Activation: An Integrated In Vivo, In Vitro, and Systems Pharmacology Study" Foods 15, no. 2: 325. https://doi.org/10.3390/foods15020325
APA StyleLi, B., Chen, J., Sun, Y., Gao, J., Hu, M., Xu, J., Wang, S., Feng, N., Xu, H., Jiang, Z., Wu, X., & Wang, Y. (2026). Ganoderma lucidum Triterpenoids Suppress Adipogenesis and Obesity via PRKCQ Activation: An Integrated In Vivo, In Vitro, and Systems Pharmacology Study. Foods, 15(2), 325. https://doi.org/10.3390/foods15020325

