A Novel Bis-Spiroketal Scaffold and Other Secondary Metabolites from the Marine-Derived Fungus Talaromyces stipitatus HF05001: Structural Diversity and Bioactivities
Abstract
1. Introduction
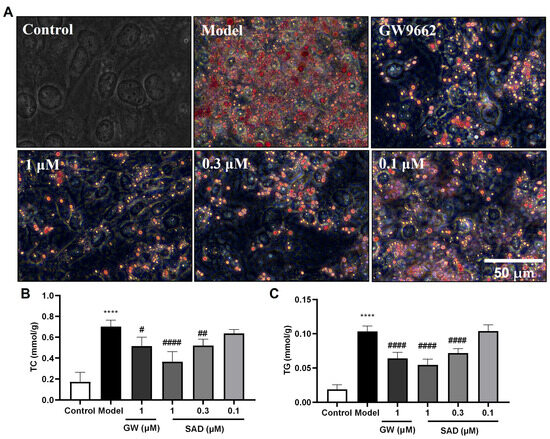
2. Results and Discussion
3. Materials and Methods
3.1. General Experimental Procedures
3.2. Fungal Material and Identification
3.3. Fermentation, Extraction, and Isolation
3.4. RAW264.7 Cell Culture and Treatment
3.5. Nitrite Quantification
3.6. 3T3-L1 Anti-Adipogenic Assay
3.7. Triglyceride (TG) and Total Cholesterol (TC) Quantification
3.8. NMR Calculation
3.9. DP4+ Analysis
4. Conclusions
Supplementary Materials
Author Contributions
Funding
Institutional Review Board Statement
Data Availability Statement
Conflicts of Interest
References
- Shu, W.S.; Huang, L.N. Microbial diversity in extreme environments. Nat. Rev. Microbiol. 2022, 20, 219–235. [Google Scholar] [CrossRef] [PubMed]
- Wei, B.; Hu, G.A.; Zhou, Z.Y.; Yu, W.C.; Du, A.Q.; Yang, C.L.; Yu, Y.L.; Chen, J.W.; Zhang, H.W.; Wu, Q.; et al. Global analysis of the biosynthetic chemical space of marine prokaryotes. Microbiome 2023, 11, 144. [Google Scholar] [CrossRef] [PubMed]
- Barzkar, N.; Sukhikh, S.; Babich, O. Study of marine microorganism metabolites: New resources for bioactive natural products. Front. Microbiol. 2023, 14, 1285902. [Google Scholar] [CrossRef]
- Nicoletti, R.; Salvatore, M.M.; Andolfi, A. Secondary Metabolites of Mangrove-Associated Strains of Talaromyces. Mar. Drugs 2018, 16, 12. [Google Scholar] [CrossRef]
- Jin, L.; Quan, C.; Hou, X.; Fan, S. Potential Pharmacological Resources: Natural Bioactive Compounds from Marine-Derived Fungi. Mar. Drugs 2016, 14, 76. [Google Scholar] [CrossRef]
- Elissawy, A.M.; El-Shazly, M.; Ebada, S.S.; Singab, A.B.; Proksch, P. Bioactive terpenes from marine-derived fungi. Mar. Drugs 2015, 13, 1966–1992. [Google Scholar] [CrossRef] [PubMed]
- Liu, Z.; Sun, W.; Hu, Z.; Wang, W.; Zhang, H. Marine Streptomyces-Derived Novel Alkaloids Discovered in the Past Decade. Mar. Drugs 2024, 22, 51. [Google Scholar] [CrossRef]
- Ma, X.Y.; Wang, H.N.; Sun, L.X.; Sun, J.; Jin, S.H.; Dai, F.X.; Sai, C.M.; Zhang, Z. Bioactive steroids from marine-derived fungi: A review (2015–2023). J. Asian Nat. Prod. Res. 2025, 27, 1236–1262. [Google Scholar] [CrossRef]
- Bharathi, D.; Lee, J. Recent Advances in Marine-Derived Compounds as Potent Antibacterial and Antifungal Agents: A Comprehensive Review. Mar. Drugs 2024, 22, 348. [Google Scholar] [CrossRef]
- Noinart, J.; Buttachon, S.; Dethoup, T.; Gales, L.; Pereira, J.A.; Urbatzka, R.; Freitas, S.; Lee, M.; Silva, A.M.S.; Pinto, M.M.M.; et al. A New Ergosterol Analog, a New Bis-Anthraquinone and Anti-Obesity Activity of Anthraquinones from the Marine Sponge-Associated Fungus Talaromyces stipitatus KUFA 0207. Mar. Drugs 2017, 15, 139. [Google Scholar] [CrossRef]
- Chaudhary, N.K.; Vuong, D.; Lacey, E.; Piggott, A.M.; Karuso, P. Phenalenones and Polyesters from Talaromyces stipitatus and Structure Revision of Talaromycesone A. J. Nat. Prod. 2024, 87, 2738–2745. [Google Scholar] [CrossRef]
- Chaudhary, N.K.; Crombie, A.; Vuong, D.; Lacey, E.; Piggott, A.M.; Karuso, P. Talauxins: Hybrid Phenalenone Dimers from Talaromyces stipitatus. J. Nat. Prod. 2020, 83, 1051–1060. [Google Scholar] [CrossRef]
- Zhang, M.; Deng, Y.; Liu, F.; Zheng, M.; Liang, Y.; Sun, W.; Li, Q.; Li, X.N.; Qi, C.; Liu, J.; et al. Five undescribed steroids from Talaromyces stipitatus and their cytotoxic activities against hepatoma cell lines. Phytochemistry 2021, 189, 112816. [Google Scholar] [CrossRef]
- Semwal, R.B.; Semwal, D.K.; Combrinck, S.; Viljoen, A. Emodin—A natural anthraquinone derivative with diverse pharmacological activities. Phytochemistry 2021, 190, 112854. [Google Scholar] [CrossRef] [PubMed]
- Guru, S.K.; Pathania, A.S.; Kumar, S.; Ramesh, D.; Kumar, M.; Rana, S.; Kumar, A.; Malik, F.; Sharma, P.R.; Chandan, B.K.; et al. Secalonic Acid-D Represses HIF1alpha/VEGF-Mediated Angiogenesis by Regulating the Akt/mTOR/p70S6K Signaling Cascade. Cancer Res. 2015, 75, 2886–2896. [Google Scholar] [CrossRef] [PubMed]
- Zang, Y.; Genta-Jouve, G.; Retailleau, P.; Escargueil, A.; Mann, S.; Nay, B.; Prado, S. Talaroketals A and B, unusual bis(oxaphenalenone) spiro and fused ketals from the soil fungus Talaromyces stipitatus ATCC 10500. Org. Biomol. Chem. 2016, 14, 2691–2697. [Google Scholar] [CrossRef]
- Choi, W.; Woo, G.H.; Kwon, T.-H.; Jeon, J.-H. Obesity-Driven Metabolic Disorders: The Interplay of Inflammation and Mitochondrial Dysfunction. Int. J. Mol. Sci. 2025, 26, 9715. [Google Scholar] [CrossRef]
- Bao, J.; Sun, Y.L.; Zhang, X.Y.; Han, Z.; Gao, H.C.; He, F.; Qian, P.Y.; Qi, S.H. Antifouling and antibacterial polyketides from marine gorgonian coral-associated fungus Penicillium sp. SCSGAF 0023. J. Antibiot. 2013, 66, 219–223. [Google Scholar] [CrossRef]
- Semple, S.J.; Pyke, S.M.; Reynolds, G.D.; Flower, R.L. In vitro antiviral activity of the anthraquinone chrysophanic acid against poliovirus. Antivir. Res. 2001, 49, 169–178. [Google Scholar] [CrossRef] [PubMed]
- Abdel-Naime, W.A.; Kimishima, A.; Setiawan, A.; Fahim, J.R.; Fouad, M.A.; Kamel, M.S.; Arai, M. Mitochondrial Targeting in an Anti-Austerity Approach Involving Bioactive Metabolites Isolated from the Marine-Derived Fungus Aspergillus sp. Mar. Drugs 2020, 18, 555. [Google Scholar] [CrossRef]
- Manojlovic, N.T.; Vasiljevic, P.J.; Gritsanapan, W.; Supabphol, R.; Manojlovic, I. Phytochemical and antioxidant studies of Laurera benguelensis growing in Thailand. Biol. Res. 2010, 43, 169–176. [Google Scholar] [CrossRef]
- Lynn, D.G.; Phillips, N.J.; Hutton, W.C.; Shabanowitz, J.; Fennell, D.I.; Cole, R.J. Talaromycins: Application of homonuclear spin correlation maps to structure assignment. J. Am. Chem. Soc. 1982, 104, 7319–7322. [Google Scholar] [CrossRef]
- Mori, K.; Ikunaka, M. Optical Rotatory Dispersion of Spiroacetals. Liebigs Ann. Der Chem. 1987, 1987, 333–336. [Google Scholar] [CrossRef]
- Yang, S.W.; Chan, T.M.; Terracciano, J.; Patel, R.; Patel, M.; Gullo, V.; Chu, M. A new hydrogenated azaphilone Sch 725680 from Aspergillus sp. J. Antibiot. 2006, 59, 720–723. [Google Scholar] [CrossRef]
- David, M.H.; Emyr, R.T.; Russell, J.C.; Thomas, J.S.; Christine, L.W. Structural and synthetic studies on maleic anhydride and related diacid natural products. Tetrahedron 2020, 76, 130717. [Google Scholar] [CrossRef]
- Aldridge, D.C.; Carman, R.M.; Moore, R.B. A new tricarboxylic acid anhydride from Paecilomyces variotii. J. Chem. Soc. Perkin Trans. 1980, 1, 2134–2135. [Google Scholar] [CrossRef]
- Masahiko, I.; Morakot, T.; Yodhathai, T. Cordyanhydrides A and B. Two unique anhydrides from the insect pathogenic fungus Cordyceps pseudomilitaris BCC 1620. Tetrahedron Lett. 2000, 41, 1657–1660. [Google Scholar] [CrossRef]
- Li, Y.; Li, X.; Xu, R.; Li, H.; Wang, B. Methylate cordyanhydride A, a new alkenoic anhydride from Cladosporium perangustum MA-318, an endophytic fungus derived from the marine mangrove plant Acrostichum aureum. Mar. Sci. 2017, 41, 110–113. [Google Scholar] [CrossRef]
- Huang, L.; Cao, Y.; Xu, H.; Chen, G. Separation and purification of ergosterol and stigmasterol in Anoectochilus roxburghii (wall) Lindl by high-speed counter-current chromatography. J. Sep. Sci. 2011, 34, 385–392. [Google Scholar] [CrossRef]
- Kobori, M.; Yoshida, M.; Ohnishi-Kameyama, M.; Takei, T.; Shinmoto, H. 5alpha,8alpha-Epidioxy-22E-ergosta-6,9(11),22-trien-3beta-ol from an edible mushroom suppresses growth of HL60 leukemia and HT29 colon adenocarcinoma cells. Biol. Pharm. Bull. 2006, 29, 755–759. [Google Scholar] [CrossRef]
- Wen, L.; Chen, G.; She, Z.; Yan, C.; Cai, J.; Mu, L. Two new paeciloxocins from a mangrove endophytic fungus Paecilomyces sp. Russ. Chem. Bull. 2010, 59, 1656–1659. [Google Scholar] [CrossRef]
- Sun, T.Y.; Kuang, R.Q.; Chen, G.D.; Qin, S.Y.; Wang, C.X.; Hu, D.; Wu, B.; Liu, X.Z.; Yao, X.S.; Gao, H. Three Pairs of New Isopentenyl Dibenzo[b,e]oxepinone Enantiomers from Talaromyces flavus, a Wetland Soil-Derived Fungus. Molecules 2016, 21, 1184. [Google Scholar] [CrossRef]
- Yamazaki, M.; Okuyama, E.M.I. Isolation and Structures of Oxaphenalenone Dimers from Talaromyces bacillosporus. Chem. Pharm. Bull. 1980, 28, 3649–3655. [Google Scholar] [CrossRef]
- Bhaktavalsala Suresh, A.; Kilingar Nadumane, V. The metabolite 5-methyl-1,3-benzenediol and its derivative methyl-2,4-dihydroxy-6-methylbenzoate from the lichen Parmotrema tinctorum with potent apoptotic and anti-angiogenesis effects. 3 Biotech 2021, 11, 346. [Google Scholar] [CrossRef]
- Schroeckh, V.; Scherlach, K.; Nutzmann, H.W.; Shelest, E.; Schmidt-Heck, W.; Schuemann, J.; Martin, K.; Hertweck, C.; Brakhage, A.A. Intimate bacterial-fungal interaction triggers biosynthesis of archetypal polyketides in Aspergillus nidulans. Proc. Natl. Acad. Sci. USA 2009, 106, 14558–14563. [Google Scholar] [CrossRef]
- Zhang, C.L.; Zheng, B.Q.; Lao, J.P.; Mao, L.J.; Chen, S.Y.; Kubicek, C.P.; Lin, F.C. Clavatol and patulin formation as the antagonistic principle of Aspergillus clavatonanicus, an endophytic fungus of Taxus mairei. Appl. Microbiol. Biotechnol. 2008, 78, 833–840. [Google Scholar] [CrossRef] [PubMed]
- Jia, W.; He, X.; Jin, W.; Gu, J.; Yu, S.; He, J.; Yi, Z.; Cai, B.; Gao, H.; Yang, L. Ramulus Cinnamomi essential oil exerts an anti-inflammatory effect on RAW264.7 cells through N-acylethanolamine acid amidase inhibition. J. Ethnopharmacol. 2023, 317, 116747. [Google Scholar] [CrossRef]
- Jia, W.; Yu, S.; Liu, X.; Le, Q.; He, X.; Yu, L.; He, J.; Yang, L.; Gao, H. Ethanol Extract of Limonium bicolor Improves Dextran Sulfate Sodium-Induced Ulcerative Colitis by Alleviating Inflammation and Restoring Gut Microbiota Dysbiosis in Mice. Mar. Drugs 2024, 22, 175. [Google Scholar] [CrossRef]
- Liao, G.; Zhou, J.; Wang, H.; Mao, Z.; Xiao, W.; Wang, H.; She, Z.; Zhu, Y. The cell toxicity effect of secalonic acid D on GH3 cells and the related mechanisms. Oncol. Rep. 2010, 23, 387–395. [Google Scholar] [PubMed]
- Myobatake, Y.; Takeuchi, T.; Kuramochi, K.; Kuriyama, I.; Ishido, T.; Hirano, K.; Sugawara, F.; Yoshida, H.; Mizushina, Y. Pinophilins A and B, inhibitors of mammalian A-, B-, and Y-family DNA polymerases and human cancer cell proliferation. J. Nat. Prod. 2012, 75, 135–141. [Google Scholar] [CrossRef] [PubMed]
- Dethoup, T.; Manoch, L.; Kijjoa, A.; Nascimento, M.S.; Puaparoj, P.; Silva, A.M.; Eaton, G.; Herz, W. Bacillisporins D and E, new oxyphenalenone dimers from Talaromyces bacillisporus. Planta medica 2006, 72, 957–960. [Google Scholar] [CrossRef] [PubMed]
- Park, S.Y.; Lee, J.H.; Kim, K.Y.; Kim, E.K.; Yun, S.J.; Kim, C.D.; Lee, W.S.; Hong, K.W. Cilostazol increases 3T3-L1 preadipocyte differentiation with improved glucose uptake associated with activation of peroxisome proliferator-activated receptor-gamma transcription. Atherosclerosis 2008, 201, 258–265. [Google Scholar] [CrossRef]
- Zatterale, F.; Longo, M.; Naderi, J.; Raciti, G.A.; Desiderio, A.; Miele, C.; Beguinot, F. Chronic Adipose Tissue Inflammation Linking Obesity to Insulin Resistance and Type 2 Diabetes. Front. Physiol. 2019, 10, 1607. [Google Scholar] [CrossRef] [PubMed]
- Cavaliere, G.; Cimmino, F.; Trinchese, G.; Catapano, A.; Petrella, L.; D’Angelo, M.; Lucchin, L.; Mollica, M.P. From Obesity-Induced Low-Grade Inflammation to Lipotoxicity and Mitochondrial Dysfunction: Altered Multi-Crosstalk between Adipose Tissue and Metabolically Active Organs. Antioxidants 2023, 12, 1172. [Google Scholar] [CrossRef] [PubMed]
- Ciegler, A.; Hayes, A.W.; Vesonder, R.F. Production and biological activity of secalonic Acid d. Appl. Environ. Microbiol. 1980, 39, 285–287. [Google Scholar] [CrossRef]
- Reddy, C.S.; Reddy, R.V.; Chan, P.K.; Hayes, A.W. Mutagenicity of secalonic acid D in mice. J. Environ. Pathol. Toxicol. 1980, 4, 31–37. [Google Scholar]
- Reddy, C.S.; Reddy, R.V.; Hayes, A.W.; Ciegler, A. Teratogenicity of secalonic acid D in mice. J. Toxicol. Environ. Health 1981, 7, 445–455. [Google Scholar] [CrossRef]
- Mayura, K.; Hayes, A.W.; Berndt, W.O. Teratogenicity of secalonic acid D in rats. Toxicology 1982, 25, 311–322. [Google Scholar] [CrossRef]
- Beltzig, L.; Frumkina, A.; Schwarzenbach, C.; Kaina, B. Cytotoxic, Genotoxic and Senolytic Potential of Native and Micellar Curcumin. Nutrients 2021, 13, 2385. [Google Scholar] [CrossRef]
- Dhulipala, V.C.; Hanumegowda, U.M.; Balasubramanian, G.; Reddy, C.S. Relevance of the palatal protein kinase A pathway to the pathogenesis of cleft palate by secalonic acid D in mice. Toxicol. Appl. Pharmacol. 2004, 194, 270–279. [Google Scholar] [CrossRef]
- Niu, S.; Yang, L.; Zhang, G.; Chen, T.; Hong, B.; Pei, S.; Shao, Z. Phenolic bisabolane and cuparene sesquiterpenoids with anti-inflammatory activities from the deep-sea-derived Aspergillus sydowii MCCC 3A00324 fungus. Bioorg. Chem. 2020, 105, 104420. [Google Scholar] [CrossRef] [PubMed]
- Zhang, Y.; Xie, C.L.; Wang, Y.; He, X.W.; Xie, M.M.; Li, Y.; Zhang, K.; Zou, Z.B.; Yang, L.H.; Xu, R.; et al. Penidihydrocitrinins A-C: New Polyketides from the Deep-Sea-Derived Penicillium citrinum W17 and Their Anti-Inflammatory and Anti-Osteoporotic Bioactivities. Mar. Drugs 2023, 21, 538. [Google Scholar] [CrossRef] [PubMed]
- Lodewyk, M.W.; Siebert, M.R.; Tantillo, D.J. Computational prediction of 1H and 13C chemical shifts: A useful tool for natural product, mechanistic, and synthetic organic chemistry. Chem. Rev. 2012, 112, 1839–1862. [Google Scholar] [CrossRef] [PubMed]

) and COSY (
) correlations of compound 17.


| No. | δC | δH |
|---|---|---|
| 1 | 110.1 CH | 6.34 (d, 2.4) |
| 2 | 154.3 C | |
| 3 | 101.8 CH | 6.44 (d, 2.4) |
| 4 | 151.8 C | |
| 5 | 111.3 C | |
| 6 | 138.2 C | |
| 7 | 19.1 CH3 | 2.17 s |
| 8 | 20.4 CH2 | 2.92 (dd, 16.8, 7.8) 2.19 (dd, 16.8, 2.4) |
| 9 | 36.2 CH | 2.29 m |
| 10 | 62.0 CH2 | 3.68 (dd, 11.7, 11.8) 3.45 (dd, 11.7, 4.7) |
| 11 | 36.0 CH2 | 1.73 (d, 8.5) |
| 12 | 96.6 C | |
| 13 | 42.7 CH2 | 2.48 (d, 13.8) 1.67 (d, 13.8) |
| 14 | 96.7 C | |
| 15 | 25.1 CH2 | 1.67 (13.2, 13.0) 1.46 (13.2, 4.6) |
| 16 | 36.3 CH | 1.53 m |
| 17 | 65.5 CH2 | 3.56 (dd, 11.2, 4.5) 3.24 (dd, 11.2, 11.0) |
| 18 | 25.2 CH2 | 1.16 m |
| 19 | 11.1 CH3 | 0.88 (t, 7.5) |
| 20 | 48.2 CH3 | 3.28 s |
| Compounds | NO Inhibition (%) | Cell Viability Inhibition (%) |
|---|---|---|
| BAY 11-7085 | 85.63 ± 5.48 | 1.51 ± 2.95 |
| 1 | 21.45 ± 11.96 | 5.31 ± 1.10 |
| 2 | 47.15 ± 4.59 | −3.18 ± 0.89 |
| 3 | 20.57 ± 10.43 | 0.54 ± 0.44 |
| 4 | 90.04 ± 3.47 1 | 98.21 ± 3.35 1 |
| 5 | 23.58 ± 5.08 | 2.09 ± 3.36 |
| 6 | 36.10 ± 6.60 | 0.44 ± 1.53 |
| 7 | 85.25 ± 4.20 1 | −2.67 ± 1.55 |
| 8 | 1.55 ± 1.23 | 1.29 ± 1.84 |
| 9 | 7.29 ± 1.34 | −4.51 ± 1.47 |
| 10 | 13.52 ± 0.91 | −11.77 ± 3.46 |
| 11 | 13.75 ± 12.83 | −8.98 ± 1.73 |
| 12 | 18.86 ± 11.56 | −8.05±2.19 |
| 13 | 27.07 ± 7.55 | −3.08 ± 1.14 |
| 14 | 24.59 ± 10.43 | −10.47 ± 3.12 |
| 15 | 22.38 ± 6.45 | −9.54 ± 3.9 |
| 16 | 81.97 ± 1.76 1 | −4.76 ± 2.06 |
| 17 | 36.10 ± 7.29 | 7.57 ± 3.69 |
| 18 | 2.56 ± 8.03 | 3.73 ± 2.22 |
| 19 | 1.58 ± 2.78 | 6.98 ± 1.87 |
| 20 | 3.21 ± 2.45 | 3.19 ± 1.81 |
Disclaimer/Publisher’s Note: The statements, opinions and data contained in all publications are solely those of the individual author(s) and contributor(s) and not of MDPI and/or the editor(s). MDPI and/or the editor(s) disclaim responsibility for any injury to people or property resulting from any ideas, methods, instructions or products referred to in the content. |
© 2026 by the authors. Licensee MDPI, Basel, Switzerland. This article is an open access article distributed under the terms and conditions of the Creative Commons Attribution (CC BY) license.
Share and Cite
Yang, L.; Qiu, Y.; Liu, Y.; Wei, X.; He, X.; Wang, Y.; Yan, Y.; Bai, K.; Wang, Z.; Ren, J. A Novel Bis-Spiroketal Scaffold and Other Secondary Metabolites from the Marine-Derived Fungus Talaromyces stipitatus HF05001: Structural Diversity and Bioactivities. Mar. Drugs 2026, 24, 47. https://doi.org/10.3390/md24010047
Yang L, Qiu Y, Liu Y, Wei X, He X, Wang Y, Yan Y, Bai K, Wang Z, Ren J. A Novel Bis-Spiroketal Scaffold and Other Secondary Metabolites from the Marine-Derived Fungus Talaromyces stipitatus HF05001: Structural Diversity and Bioactivities. Marine Drugs. 2026; 24(1):47. https://doi.org/10.3390/md24010047
Chicago/Turabian StyleYang, Longhe, Yan Qiu, Ying Liu, Xiaoyu Wei, Xiwen He, Yiling Wang, Yajun Yan, Kaikai Bai, Zhaokai Wang, and Jie Ren. 2026. "A Novel Bis-Spiroketal Scaffold and Other Secondary Metabolites from the Marine-Derived Fungus Talaromyces stipitatus HF05001: Structural Diversity and Bioactivities" Marine Drugs 24, no. 1: 47. https://doi.org/10.3390/md24010047
APA StyleYang, L., Qiu, Y., Liu, Y., Wei, X., He, X., Wang, Y., Yan, Y., Bai, K., Wang, Z., & Ren, J. (2026). A Novel Bis-Spiroketal Scaffold and Other Secondary Metabolites from the Marine-Derived Fungus Talaromyces stipitatus HF05001: Structural Diversity and Bioactivities. Marine Drugs, 24(1), 47. https://doi.org/10.3390/md24010047

