Sign in to use this feature.

Years

Between: -

Subjects

remove_circle_outline
remove_circle_outline
remove_circle_outline
remove_circle_outline
remove_circle_outline

Journals

Article Types

Countries / Regions

Search Results (15)

Search Parameters:
Keywords = Prandtl–Ishlinskii (PI) model

Order results
Result details
Results per page
Select all
Export citation of selected articles as:
13 pages, 2868 KB  
Article
Prescribed-Performance-Based Sliding Mode Control for Piezoelectric Actuator Systems
by Shengjun Wen, Shixin Zhang and Jun Yu
Actuators 2025, 14(11), 516; https://doi.org/10.3390/act14110516 - 25 Oct 2025
Viewed by 488
Abstract
A prescribed-performance-based sliding mode control method with feed-forward inverse compensation is proposed in this study to improve the micropositioning accuracy and convergence speed of a piezoelectric actuator (PEA). Firstly, the piezo-actuated micropositioning system is described by a Hammerstein structure model, and an inverse [...] Read more.
A prescribed-performance-based sliding mode control method with feed-forward inverse compensation is proposed in this study to improve the micropositioning accuracy and convergence speed of a piezoelectric actuator (PEA). Firstly, the piezo-actuated micropositioning system is described by a Hammerstein structure model, and an inverse Prandtl–Ishlinskii (PI) model was employed to compensate for its hysteresis characteristics. Then, considering modelling errors, inverse compensation errors, and external disturbances, a new prescribed performance function (PPF) with an exponential dynamic decay rate was developed to describe the constrained region of the errors. We then transformed the error into an unconstrained form by constructing a monotonic function, and the sliding variables were obtained by using the transformation error. Based on this, a sliding mode controller with a prescribed performance function (SMC-PPF) was designed to improve the control accuracy of PEAs. Furthermore, we demonstrated that the error can converge to the constrained region and the sliding variables are stable within the switching band. Finally, experiments were conducted to verify the speed and accuracy of the controller. The step-response experiment results indicated that the time taken for SMC-PPC to enter the error window was 8.1 and 2.2 ms faster than that of sliding mode control (SMC) and PID, respectively. The ability of SMC-PPF to improve accuracy was verified using four different reference inputs. These results showed that, for these different inputs, the root mean square error of the SMC-PPF was reduced by over 39.6% and 52.5%, compared with the SMC and PID, respectively. Full article
(This article belongs to the Section Actuator Materials)
Show Figures

Figure 1

18 pages, 13641 KB  
Article
Nonlinearity Characterization of Flexible Hinge Piezoelectric Stages Under Dynamic Preload via a Force-Dependent Prandtl–Ishlinskii Model with a Force-Analyzed Finite Element Method
by Xuchen Wang, Dong An, Zicheng Qin, Chuan Wang, Yuping Liu and Yixiao Yang
Actuators 2025, 14(8), 411; https://doi.org/10.3390/act14080411 - 19 Aug 2025
Cited by 1 | Viewed by 555
Abstract
The operational performance of Flexible Hinge Piezoelectric Stages (FHPSs), essential components in precision engineering, is fundamentally constrained by the inherent hysteresis of the piezoelectric actuator (PEA). A significant deficiency in prevailing characterization methods is their failure to consider the dynamic nature of the [...] Read more.
The operational performance of Flexible Hinge Piezoelectric Stages (FHPSs), essential components in precision engineering, is fundamentally constrained by the inherent hysteresis of the piezoelectric actuator (PEA). A significant deficiency in prevailing characterization methods is their failure to consider the dynamic nature of the mechanical preload exerted by the flexible hinge. This position-dependent preload induces substantial deviations in the PEA’s response characteristics, thereby compromising the predictive accuracy of conventional design frameworks. To address this limitation, this paper proposes a Force-Dependent Prandtl–Ishlinskii (FPI) model that explicitly formulates the PEA’s hysteretic behavior as a function of variable preload conditions. The FPI model is subsequently integrated into a comprehensive FPI-FFEM characterization framework. Within this framework, a Force-analyzed Finite Element Method (FFEM) is utilized to compute the dynamic preload throughout the actuator’s operational stroke. This information, notably neglected in conventional FEM analysis, is essential to the fidelity of the proposed FPI model. Experimental validation demonstrates the superior fidelity of the FPI model in comparison to the traditional PI model for tracking preload-induced nonlinearities. Furthermore, the complete FPI-FFEM framework exhibits substantially enhanced prediction accuracy relative to both conventional PI-FEM and advanced LDPI-FEM methodologies, as demonstrated by a significant reduction in the Mean Absolute Error (MAE). Full article
Show Figures

Figure 1

16 pages, 11996 KB  
Article
Research on Bandwidth Improvement of Fine Tracking Control System in Space Laser Communication
by Furui Lv, Yongkai Liu, Shijie Gao, Hao Wu and Feng Guo
Photonics 2023, 10(11), 1179; https://doi.org/10.3390/photonics10111179 - 24 Oct 2023
Cited by 9 | Viewed by 2331
Abstract
Piezoelectric fast steering mirror (PZT FSM) is the core component of the fine tracking system for space laser communication, and its actuator is a piezoelectric ceramic. Consequently, there is a hysteretic nonlinear disturbance throughout the entire range of the FSM’s steering. To enhance [...] Read more.
Piezoelectric fast steering mirror (PZT FSM) is the core component of the fine tracking system for space laser communication, and its actuator is a piezoelectric ceramic. Consequently, there is a hysteretic nonlinear disturbance throughout the entire range of the FSM’s steering. To enhance the fine tracking system’s performance, this paper innovatively analyzes and verifies the effect of the PZT FSM hysteresis characteristics on the error suppression bandwidth of the fine tracking system. Firstly, the rate-dependent hysteresis model is established by serially connecting the Prandtl–Ishlinskii (P-I) model with the dynamic linear mode. The inverse model is designed as a feedforward controller, followed by the conduction of open-loop feedforward compensation experiments. Subsequently, we propose a compound control method based on the rate-dependent hysteresis mode and conduct a simulation analysis. Finally, the experimental platform for the fine tracking system is set up, and the optimization effect of compensating for hysteresis nonlinearity on the fine tracking system is verified. The experimental results show that the nonlinearity of the PZT FSM is improved by 30% in the middle- and high-frequency ranges, and the error suppression bandwidth of the fine tracking system is improved by 41.7%. This effectively enhances the fine tracking system’s error suppression capability. Full article
(This article belongs to the Special Issue Space Laser Communication and Networking Technology)
Show Figures

Figure 1

17 pages, 8018 KB  
Article
Compound Control of Trajectory Errors in a Non-Resonant Piezo-Actuated Elliptical Vibration Cutting Device
by Chen Zhang, Zeliang Shu, Yanjie Yuan, Xiaoming Gan and Fuhang Yu
Micromachines 2023, 14(10), 1961; https://doi.org/10.3390/mi14101961 - 21 Oct 2023
Viewed by 1705
Abstract
To improve the machining quality of the non-resonant elliptical vibration cutting (EVC) device, a compound control method for trajectory error compensation is proposed in this paper. Firstly, by analyzing the working principle of non-resonant EVC device and considering the elliptical trajectory error caused [...] Read more.
To improve the machining quality of the non-resonant elliptical vibration cutting (EVC) device, a compound control method for trajectory error compensation is proposed in this paper. Firstly, by analyzing the working principle of non-resonant EVC device and considering the elliptical trajectory error caused by piezoelectric hysteresis, a dynamic PI (Prandtl-Ishlinskii) model relating to voltage change rate and acceleration was established to describe the piezoelectric hysteresis characteristics of EVC devices. Then, the parameters of the dynamic PI model were identified by using the particle swarm optimization (PSO) algorithm. Secondly, based on the dynamic PI model, a compound control method has been proposed in which the inverse dynamic PI model is used as the feedforward controller for the dynamic hysteresis compensation, while PID (proportion integration differentiation) feedback is used to improve the control accuracy. Finally, trajectory-tracking experiments have been conducted to verify the feasibility of the proposed compound control method. Full article
(This article belongs to the Special Issue Research Progress of Ultra-Precision Micro-Nano Machining)
Show Figures

Figure 1

20 pages, 4964 KB  
Article
Design and Control of a Trapezoidal Piezoelectric Bimorph Actuator for Optical Fiber Alignment
by Xinjie Wang, Jianhui Li and Xingfan Lu
Materials 2023, 16(17), 5811; https://doi.org/10.3390/ma16175811 - 24 Aug 2023
Cited by 6 | Viewed by 1725
Abstract
To align a pair of optical fibers, it is required that the micro actuators used be small and have the characteristics of high accuracy and fast response time. A trapezoidal piezoelectric bimorph actuator was proposed for pushing and pulling an optical fiber. Based [...] Read more.
To align a pair of optical fibers, it is required that the micro actuators used be small and have the characteristics of high accuracy and fast response time. A trapezoidal piezoelectric bimorph actuator was proposed for pushing and pulling an optical fiber. Based on a mathematical model and finite element model established in this paper, we analyzed the output displacement and output force of the proposed trapezoidal piezoelectric actuator under the influence of structural parameters. Since the piezoelectric bimorph actuator had a hysteresis effect, we applied particle swarm optimization to establish a Prandtl–Ishlinskii (PI) model for actuator and parameter identification. Then, two control methods, namely feedforward control considering hysteresis effects and fuzzy proportional-integral-derivative (PID) control employing feedback, were proposed. Finally, a composite control model combining the two control methods with fewer tracking errors was designed. The results show that the output displacement of this actuator is larger than that of a rectangular one. Additionally, the fuzzy PID control has a lower response time (15 ms) and an overshoot (5%). Full article
(This article belongs to the Special Issue Advances in Smart Materials and Applications)
Show Figures

Figure 1

15 pages, 5298 KB  
Article
Attaining Ultraprecision Machining by Feed Drive System Stability Control with Piezoelectric Preloading Actuators
by Guangcheng Zhang, Hao Jin and Yueh-Jaw Lin
Appl. Sci. 2021, 11(18), 8491; https://doi.org/10.3390/app11188491 - 13 Sep 2021
Cited by 5 | Viewed by 2293
Abstract
In this paper, a variable preload force control structure utilizing piezoelectric actuators (PEAs) is proposed for the stability control of the feed drive system. Three PEAs are installed between the two nuts to exert preload force on the ball screw, leading to an [...] Read more.
In this paper, a variable preload force control structure utilizing piezoelectric actuators (PEAs) is proposed for the stability control of the feed drive system. Three PEAs are installed between the two nuts to exert preload force on the ball screw, leading to an elimination or substantial reduction of the backlash, which is the main cause of instability of feed drives. This results in better machining precision throughout the operation process. In addition, the force analysis of the whole preload feed drive system is established. Moreover, the hysteresis of the PEAs is determined with reference to the Prandtl–Ishlinskii (P-I) model. Lastly, the P-I model-based feedforward controller is applied to the feed drive system to improve the resultant machining precision. Based on the modeling and experiments, to demonstrate the efficacy and high-performance of the proposed P-I model-based control algorithm against conventional PID control system, comparative experiments are conducted, showing satisfactory results. Full article
(This article belongs to the Section Mechanical Engineering)
Show Figures

Figure 1

11 pages, 1011 KB  
Article
A Digitized Representation of the Modified Prandtl–Ishlinskii Hysteresis Model for Modeling and Compensating Piezoelectric Actuator Hysteresis
by Chao Zhou, Chen Feng, Yan Naing Aye and Wei Tech Ang
Micromachines 2021, 12(8), 942; https://doi.org/10.3390/mi12080942 - 10 Aug 2021
Cited by 18 | Viewed by 4027
Abstract
Piezoelectric actuators are widely used in micromanipulation and miniature robots due to their rapid response and high repeatability. The piezoelectric actuators often have undesired hysteresis. The Prandtl–Ishlinskii (PI) hysteresis model is one of the most popular models for modeling and compensating the hysteresis [...] Read more.
Piezoelectric actuators are widely used in micromanipulation and miniature robots due to their rapid response and high repeatability. The piezoelectric actuators often have undesired hysteresis. The Prandtl–Ishlinskii (PI) hysteresis model is one of the most popular models for modeling and compensating the hysteresis behaviour. This paper presents an alternative digitized representation of the modified Prandtl–Ishlinskii with the dead-zone operators (MPI) hysteresis model to describe the asymmetric hysteresis behavior of piezoelectric actuators. Using a binary number with n digits to represent the classical Prandtl–Ishlinskii hysteresis model with n elementary operators, the inverse model can be easily constructed. A similar representation of the dead-zone operators is also described. With the proposed digitized representation, the model is more intuitive and the inversion calculation is avoided. An experiment with a piezoelectric stacked linear actuator is conducted to validate the proposed digitized MPI hysteresis model and it is shown that it has almost the same performance as compared to the classical representation. Full article
(This article belongs to the Special Issue Imaging-Guided Intelligent Micromachines)
Show Figures

Figure 1

14 pages, 1619 KB  
Article
Feedforward Plus Feedback Control of an Electro-Hydraulic Valve System Using a Proportional Control Valve
by Young-Rae Ko and Tae-Hyoung Kim
Actuators 2020, 9(2), 45; https://doi.org/10.3390/act9020045 - 15 Jun 2020
Cited by 23 | Viewed by 7579
Abstract
The output feedback signal of the electro-hydraulic valve system (EHVS) affects the activation of its right or left envelope function; thus, even weak measurement noise can cause high-frequency switching between the two envelope functions, leading to chattering in the control input. Consequently, feedforward [...] Read more.
The output feedback signal of the electro-hydraulic valve system (EHVS) affects the activation of its right or left envelope function; thus, even weak measurement noise can cause high-frequency switching between the two envelope functions, leading to chattering in the control input. Consequently, feedforward and feedback controllers in a cascaded configuration generate undesirable chattering in the output signal. We propose a practical and reliable control approach for an EHVS actuated by a proportional control valve. The proposed controller has a parallel structure comprising an inverse generalized Prandtl–Ishlinskii (P–I) model-based feedforward controller, with both hydraulic dead-zone and flow saturation limits, for compensating asymmetric hysteretic behavior. Further, the proposed controller comprises a robust proportional-integral-derivative (PID) feedback controller for achieving robustness against disturbances and noises. The proposed parallel structure is independent of the output feedback of the EHVS. Moreover, the proposed robust PID feedback controller guarantees EHVS stability by precisely selecting the cutoff frequency for the sensitivity and complementary sensitivity functions based on the amplitude spectrum of the inverse-model-based feedforward compensation error. The results verify the high reliability of the proposed EHVS control scheme for the precise control of an EHVS actuated by a proportional control valve in practice. Full article
Show Figures

Figure 1

17 pages, 3433 KB  
Article
Research on Asymmetric Hysteresis Modeling and Compensation of Piezoelectric Actuators with PMPI Model
by Wen Wang, Jian Wang, Zhanfeng Chen, Ruijin Wang, Keqing Lu, Zhiqian Sang and Bingfeng Ju
Micromachines 2020, 11(4), 357; https://doi.org/10.3390/mi11040357 - 30 Mar 2020
Cited by 17 | Viewed by 3575
Abstract
Because of fast frequency response, high stiffness, and displacement resolution, the piezoelectric actuators (PEAs) are widely used in micro/nano driving field. However, the hysteresis nonlinearity behavior of the PEAs affects seriously the further improvement of manufacturing accuracy. In this paper, we focus on [...] Read more.
Because of fast frequency response, high stiffness, and displacement resolution, the piezoelectric actuators (PEAs) are widely used in micro/nano driving field. However, the hysteresis nonlinearity behavior of the PEAs affects seriously the further improvement of manufacturing accuracy. In this paper, we focus on the modeling of asymmetric hysteresis behavior and compensation of PEAs. First, a polynomial-modified Prandtl–Ishlinskii (PMPI) model is proposed for the asymmetric hysteresis behavior. Compared with classical Prandtl–Ishlinskii (PI) model, the PMPI model can be used to describe both symmetric and asymmetric hysteresis. Then, the congruency property of PMPI model is analyzed and verified. Next, based on the PMPI model, the inverse model (I-M) compensator is designed for hysteresis compensation. The stability of the I-M compensator is analyzed. Finally, the simulation and experiment are carried out to verify the accuracy of the PMPI model and the I-M compensator. The results implied that the PMPI model can effectively describe the asymmetric hysteresis, and the I-M compensator can well suppress the hysteresis characteristics of PEAs. Full article
(This article belongs to the Special Issue Piezoelectric Transducers: Materials, Devices and Applications)
Show Figures

Figure 1

18 pages, 4234 KB  
Article
Compensation of Hysteresis in the Piezoelectric Nanopositioning Stage under Reciprocating Linear Voltage Based on a Mark-Segmented PI Model
by Dong An, Yixiao Yang, Ying Xu, Meng Shao, Jinyang Shi and Guodong Yue
Micromachines 2020, 11(1), 9; https://doi.org/10.3390/mi11010009 - 19 Dec 2019
Cited by 11 | Viewed by 3256
Abstract
The nanopositioning stage with a piezoelectric driver usually compensates for the nonlinear outer-loop hysteresis characteristic of the piezoelectric effect using the Prandtl–Ishlinskii (PI) model under a single-ring linear voltage, but cannot accurately describe the characteristics of the inner-loop hysteresis under the reciprocating linear [...] Read more.
The nanopositioning stage with a piezoelectric driver usually compensates for the nonlinear outer-loop hysteresis characteristic of the piezoelectric effect using the Prandtl–Ishlinskii (PI) model under a single-ring linear voltage, but cannot accurately describe the characteristics of the inner-loop hysteresis under the reciprocating linear voltage. In order to improve the accuracy of the nanopositioning, this study designs a nanopositioning stage with a double-parallel guiding mechanism. On the basis of the classical PI model, the study firstly identifies the hysteresis rate tangent slope mark points, then segments and finally proposes a phenomenological model—the mark-segmented Prandtl–Ishlinskii (MSPI) model. The MSPI model, which is fitted together by each segment, can further improve the fitting accuracy of the outer-loop hysteresis nonlinearity, while describing the inner-loop hysteresis nonlinearity perfectly. The experimental results of the inverse model compensation control show that the MSPI model can achieve 99.6% reciprocating linear voltage inner-loop characteristic accuracy. Compared with the classical PI model, the 81.6% accuracy of the hysteresis loop outer loop is improved. Full article
(This article belongs to the Special Issue Piezoelectric Transducers: Materials, Devices and Applications)
Show Figures

Figure 1

15 pages, 3838 KB  
Article
Modeling of Rate-Independent and Symmetric Hysteresis Based on Madelung’s Rules
by Kairui Cao and Rui Li
Sensors 2019, 19(2), 352; https://doi.org/10.3390/s19020352 - 16 Jan 2019
Cited by 7 | Viewed by 3775
Abstract
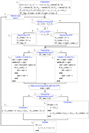
Hysteresis is a kind of nonlinearity with memory, which is usually unwanted in practice. Many phenomenological models have been proposed to describe the observed hysteresis. For instance, the Prandtl-Ishlinskii (PI) model, which consists of several backlash operators, is the most widely used. On [...] Read more.
Hysteresis is a kind of nonlinearity with memory, which is usually unwanted in practice. Many phenomenological models have been proposed to describe the observed hysteresis. For instance, the Prandtl-Ishlinskii (PI) model, which consists of several backlash operators, is the most widely used. On the other hand, the well-known Madelung’s rules are always used to validate hysteresis models. It is worth pointing out that the PI model obeys Madelung’s rules. In this paper, instead of considering these rules as criteria, we propose a modeling method for symmetric hysteresis by directly constructing the trajectory based on Madelung’s rules. In the proposed method, turning points are recorded and wiped out according to the input value. After the implementation of the recording and wiping-out mechanisms, the curve which the current trajectory moves along can be determined and then the trajectory can be described. Furthermore, the relationship between the proposed method and the PI model is also investigated. The effectiveness of the presented method is validated by simulation and experimental results. Full article
(This article belongs to the Section Physical Sensors)
Show Figures

Figure 1

12 pages, 2952 KB  
Article
Modeling the Viscoelastic Hysteresis of Dielectric Elastomer Actuators with a Modified Rate-Dependent Prandtl–Ishlinskii Model
by Jiang Zou and Guoying Gu
Polymers 2018, 10(5), 525; https://doi.org/10.3390/polym10050525 - 14 May 2018
Cited by 47 | Viewed by 6846
Abstract
Dielectric elastomer actuators (DEAs) are known as a type of electric-driven artificial muscle that have shown promising potential in the field of soft robotics. However, the inherent viscoelastic nonlinearity makes the modeling and control of DEAs challenging. In this paper, we propose a [...] Read more.
Dielectric elastomer actuators (DEAs) are known as a type of electric-driven artificial muscle that have shown promising potential in the field of soft robotics. However, the inherent viscoelastic nonlinearity makes the modeling and control of DEAs challenging. In this paper, we propose a new phenomenological modeling approach with the Prandtl–Ishlinskii (P–I) model to characterize the viscoelastic hysteresis nonlinearity of DEAs. Differently from the commonly used physics-based models, the developed phenomenological model, called the modified rate-dependent P–I model (MRPIM), produces behavior similar to that of physics-based models but without necessarily considering physical insight into the modeling problem. In this way, the developed MRPIM can characterize the asymmetric and rate-dependent viscoelastic hysteresis with a relative simple mathematical format using only the experimental data. To validate the development, experimental tests were conducted with seven different frequencies; four were selected to identify the model parameters and the rest of the data were used to further verify the model. Comparisons between the model prediction and experimental data demonstrate that the MRPIM can precisely describe the viscoelastic hysteresis effect of DEAs with a maximum prediction error of 9.03% and root-mean-square prediction error of 4.50%. Full article
(This article belongs to the Special Issue Soft Materials and Systems)
Show Figures

Graphical abstract

22 pages, 5163 KB  
Article
Compensation of Hysteresis on Piezoelectric Actuators Based on Tripartite PI Model
by Dong An, Haodong Li, Ying Xu and Lixiu Zhang
Micromachines 2018, 9(2), 44; https://doi.org/10.3390/mi9020044 - 26 Jan 2018
Cited by 24 | Viewed by 6575
Abstract
Piezoelectric ceramic actuators have been widely used in nanopositioning applications owing to their fast response, high stiffness, and ability to generate large forces. However, the existence of nonlinearities such as hysteresis can greatly deteriorate the accuracy of the manipulation, even causing instability of [...] Read more.
Piezoelectric ceramic actuators have been widely used in nanopositioning applications owing to their fast response, high stiffness, and ability to generate large forces. However, the existence of nonlinearities such as hysteresis can greatly deteriorate the accuracy of the manipulation, even causing instability of the whole system. In this article, we have explained the causes of hysteresis based on the micropolarization theory and proposed a piezoelectric ceramic deformation speed law. For this, we analyzed the piezoelectric ceramic actuator deformation speed law based on the domain wall theory. Based on this analysis, a three-stage Prandtl–Ishlinskii (PI) model (hereafter referred to as tripartite PI model) was designed and implemented. According to the piezoelectric ceramic deformation speed law, this model makes separate local PI models in different parts of piezoelectric ceramics’ hysteresis curve. The weighting values and threshold values of the tripartite PI model were obtained through a quadratic programming optimization algorithm. Compared to the classical PI model, the tripartite PI model can describe the asymmetry of hysteresis curves more accurately. A tripartite PI inverse controller, PI inverse controller, and Preisach inverse controller were used to compensate for the piezoelectric ceramic actuator in the experiment. The experimental results show that the inclusion of the PI inverse controller and the Preisach inverse controller improved the tracking performance of the tripartite PI inverse model by more than 80%. Full article
(This article belongs to the Special Issue Piezoelectric MEMS)
Show Figures

Figure 1

11 pages, 2040 KB  
Article
Modeling and Identification of the Rate-Dependent Hysteresis of Piezoelectric Actuator Using a Modified Prandtl-Ishlinskii Model
by Yanding Qin, Xin Zhao and Lu Zhou
Micromachines 2017, 8(4), 114; https://doi.org/10.3390/mi8040114 - 4 Apr 2017
Cited by 65 | Viewed by 6704
Abstract
Piezoelectric actuator (PEA) is an ideal microscale and nanoscale actuator because of its ultra-precision positioning resolution. However, the inherent hysteretic nonlinearity significantly degrades the PEA’s accuracy. The measured hysteresis of PEA exhibits strong rate-dependence and saturation phenomena, increasing the difficulty in the hysteresis [...] Read more.
Piezoelectric actuator (PEA) is an ideal microscale and nanoscale actuator because of its ultra-precision positioning resolution. However, the inherent hysteretic nonlinearity significantly degrades the PEA’s accuracy. The measured hysteresis of PEA exhibits strong rate-dependence and saturation phenomena, increasing the difficulty in the hysteresis modeling and identification. In this paper, a modified Prandtl-Ishlinskii (PI) hysteresis model is proposed. The weights of the backlash operators are updated according to the input rates so as to account for the rate-dependence property. Subsequently, the saturation property is realized by cascading a polynomial operator with only odd powers. In order to improve the efficiency of the parameter identification, a special control input consisting of a superimposition of multiple sinusoidal signals is utilized. Because the input rate of such a control input covers a wide range, all the parameters of the hysteresis model can be identified through only one set of experimental data, and no additional curve-fitting is required. The effectiveness of the hysteresis modeling and identification methodology is verified on a PEA-driven flexure mechanism. Experimental results show that the modeling accuracy is on the same order of the noise level of the overall system. Full article
(This article belongs to the Special Issue Piezoelectric MEMS)
Show Figures

Graphical abstract

17 pages, 927 KB  
Article
Improving Atomic Force Microscopy Imaging by a Direct Inverse Asymmetric PI Hysteresis Model
by Dong Wang, Peng Yu, Feifei Wang, Ho-Yin Chan, Lei Zhou, Zaili Dong, Lianqing Liu and Wen Jung Li
Sensors 2015, 15(2), 3409-3425; https://doi.org/10.3390/s150203409 - 3 Feb 2015
Cited by 23 | Viewed by 7911
Abstract
A modified Prandtl–Ishlinskii (PI) model, referred to as a direct inverse asymmetric PI (DIAPI) model in this paper, was implemented to reduce the displacement error between a predicted model and the actual trajectory of a piezoelectric actuator which is commonly found in AFM [...] Read more.
A modified Prandtl–Ishlinskii (PI) model, referred to as a direct inverse asymmetric PI (DIAPI) model in this paper, was implemented to reduce the displacement error between a predicted model and the actual trajectory of a piezoelectric actuator which is commonly found in AFM systems. Due to the nonlinearity of the piezoelectric actuator, the standard symmetric PI model cannot precisely describe the asymmetric motion of the actuator. In order to improve the accuracy of AFM scans, two series of slope parameters were introduced in the PI model to describe both the voltage-increase-loop (trace) and voltage-decrease-loop (retrace). A feedforward controller based on the DIAPI model was implemented to compensate hysteresis. Performance of the DIAPI model and the feedforward controller were validated by scanning micro-lenses and standard silicon grating using a custom-built AFM. Full article
(This article belongs to the Special Issue Smart Materials for Switchable Sensors)
Show Figures

Back to TopTop