Sign in to use this feature.

Years

Between: -

Subjects

remove_circle_outline
remove_circle_outline
remove_circle_outline
remove_circle_outline
remove_circle_outline
remove_circle_outline
remove_circle_outline

Journals

Article Types

Countries / Regions

Search Results (62)

Search Parameters:
Keywords = Paeonia suffruticosa

Order results
Result details
Results per page
Select all
Export citation of selected articles as:
15 pages, 7983 KB  
Article
Antifungal Activity of Acorus calamus Essential Oil Against Rice Blast Fungus Magnaporthe oryzae and Its Composition Characterization
by Shuzhen Deng, Ziyi Wang, Yusi Li, Yiming Liu, Zhiyi Kong, Ge Meng, Saige Jin, Anqi Zeng, Huan Liu and Shengming Liu
Plants 2026, 15(2), 332; https://doi.org/10.3390/plants15020332 - 22 Jan 2026
Viewed by 100
Abstract
Rice blast, caused by the fungal pathogen Magnaporthe oryzae, is one of the most devastating diseases affecting global rice production. Plant essential oils (EOs) have been considered as a promising green alternative to synthetic fungicides. In this study, the antifungal activities of [...] Read more.
Rice blast, caused by the fungal pathogen Magnaporthe oryzae, is one of the most devastating diseases affecting global rice production. Plant essential oils (EOs) have been considered as a promising green alternative to synthetic fungicides. In this study, the antifungal activities of five plant EOs—Acorus calamus, Citrus reticulata, Syzygium aromaticum, Paeonia suffruticosa, and Melaleuca viridiflora—against M. oryzae were evaluated using the mycelial growth rate method. Among them, A. calamus EO (ACEO) exhibited the most pronounced inhibitory effect, with an EC50 value of 0.37 μL/mL. It significantly delayed or inhibited conidial germination and appressorium formation. At higher concentrations (≥1 μL/mL), it also caused morphological abnormalities in appressoria. Observations by scanning electron microscopy (SEM) and transmission electron microscopy (TEM) revealed that the EO treatment caused hyphal surface wrinkling, cell wall thinning, organelle dissolution, and vacuolation. Pathogenicity tests further confirmed that ACEO reduced the virulence of the fungus remarkably, with nearly complete loss of pathogenicity at a concentration of 1 μL/mL. Finally, ACEO was analyzed using gas chromatography-mass spectrometry (GC-MS). The most abundant constituents identified were β-asarone (19.83%) and isoshyobunone (14.92%). Together, these findings demonstrate that ACEO impairs fungal pathogenicity by disrupting hyphal morphology and cellular integrity, highlighting its potential as an effective and eco-friendly fungicide for controlling rice blast. Full article
(This article belongs to the Section Plant Protection and Biotic Interactions)
Show Figures

Figure 1

18 pages, 872 KB  
Review
Crude Plant Extracts and Their Anti-Inflammatory Potential in Oral Inflammatory Cell Models: A Systematic Review of In Vitro Studies
by Issam Rasheed and Reinhard Gruber
Int. J. Mol. Sci. 2025, 26(23), 11253; https://doi.org/10.3390/ijms262311253 - 21 Nov 2025
Viewed by 1041
Abstract
Plants are a rich source of bioactive compounds with broad pharmaceutical potential, particularly for their anti-inflammatory properties. Oral inflammation underlies many local and systemic diseases, yet conventional anti-inflammatory drugs have adverse effects. Crude plant extracts offer promising, safer alternatives. This systematic review synthesizes [...] Read more.
Plants are a rich source of bioactive compounds with broad pharmaceutical potential, particularly for their anti-inflammatory properties. Oral inflammation underlies many local and systemic diseases, yet conventional anti-inflammatory drugs have adverse effects. Crude plant extracts offer promising, safer alternatives. This systematic review synthesizes evidence on the anti-inflammatory activity of whole plant extracts in vitro oral models of inflammation. It also highlights methodological considerations for improved reproducibility. PubMed searches following PRISMA guidelines identified studies using oral or periodontal cells stimulated with relevant inflammatory triggers and treated with crude plant extracts. Extracts from Camellia sinensis, Salvia officinalis, Paeonia x suffruticosa, Houttuynia cordata, Theobroma cacao, and others consistently reduced pro-inflammatory cytokines such as IL-6, IL-8, IL-1β, and TNF-α, with no reported cytotoxicity at the effective concentrations. Variations in model design, extract characterization, and stimulation protocols were noted. Overall, this review demonstrates that crude plant extracts effectively modulate oral inflammatory responses in vitro. Findings suggest a possible non-cytotoxic anti-inflammatory activity that requires further investigation and underscore the need for methodological standardization to advance clinical translation. Full article
(This article belongs to the Special Issue Natural Products and Drug Delivery Systems in Dental Diseases)
Show Figures

Figure 1

18 pages, 2194 KB  
Article
Driving Effects of Soil Microbial Diversity on Soil Multifunctionality in Carya illinoinensis Agroforestry Systems
by Cheng Huang, Mengyu Zhou, Fasih Ullah Haider, Lin Wu, Jia Xiong, Songling Fu, Zhaocheng Wang, Fan Yang and Xu Li
Microorganisms 2025, 13(11), 2425; https://doi.org/10.3390/microorganisms13112425 - 23 Oct 2025
Viewed by 747
Abstract
Sustainable soil management requires striking a balance between productivity and soil health. While agroforestry practices are known to improve soil health and ecosystem functions, the contribution of microbial diversity to maintaining multifunctional soil processes in pecan (Carya illinoinensis) cultivation has yet [...] Read more.
Sustainable soil management requires striking a balance between productivity and soil health. While agroforestry practices are known to improve soil health and ecosystem functions, the contribution of microbial diversity to maintaining multifunctional soil processes in pecan (Carya illinoinensis) cultivation has yet to be fully elucidated. This study examined microbial diversity, soil functions, and multifunctionality across different pecan intercropping setups. We compared a monoculture pecan plantation with three agroforestry models: pecan–Paeonia suffruticosaHemerocallis citrina (CPH), pecan–P. suffruticosa (CPS), and pecan–P. lactiflora (CPL). We employed high-throughput sequencing (16S and ITS) to determine the soil bacterial and fungal communities and analyzed the species diversity, extracellular enzyme activities, and physicochemical properties. Soil multifunctionality (SMF) was evaluated using 20 indicators for nutrient supply, storage, cycling, and environmental regulation. Agroforestry increased soil fungal diversity and improved multifunctionality when compared to monoculture. The CPS and CPH models were the most beneficial, increasing multifunctionality by 0.74 and 0.55 units, respectively. Structural equation modeling revealed two key pathways: bacterial diversity significantly enhanced nutrient cycling and environmental regulation, whereas fungal diversity primarily promoted nutrient cycling. These pathways together delivered clear gains in multifunctionality. Random forest analysis identified key predictors (total nitrogen, total carbon, available potassium, β-1,4-N-acetylglucosaminidase, and alkaline phosphatase), highlighting the joint importance of nutrients and microbial enzymes. Our results demonstrate that selecting species in pecan agroforestry alters microbial communities and activates key functions that support soil health and long-term resilience. Hence, pecan agroforestry maintains SMF through microbial processes, with CPS showing the strongest effect. These results can inform species selection and encourage broader testing for resilient, biodiversity-based farming practices. Full article
(This article belongs to the Special Issue Diversity, Function, and Ecology of Soil Microbial Communities)
Show Figures

Figure 1

18 pages, 4146 KB  
Article
Paeonol Ameliorates Benign Prostatic Hyperplasia via Suppressing Proliferation and NF-κB—In Silico and Experimental Studies
by Han-Young Lee, Min-Seong Lee and Byung-Cheol Lee
Pharmaceuticals 2025, 18(9), 1322; https://doi.org/10.3390/ph18091322 - 3 Sep 2025
Viewed by 1494
Abstract
Background/Objectives: Benign prostatic hyperplasia (BPH) is a prevalent urological disorder in aging men, characterized by the enlargement of prostate epithelial and stromal cells, which leads to lower urinary tract symptoms. Paeonol, a bioactive compound derived from Moutan Cortex (Paeonia suffruticosa), exhibits [...] Read more.
Background/Objectives: Benign prostatic hyperplasia (BPH) is a prevalent urological disorder in aging men, characterized by the enlargement of prostate epithelial and stromal cells, which leads to lower urinary tract symptoms. Paeonol, a bioactive compound derived from Moutan Cortex (Paeonia suffruticosa), exhibits multiple pharmacological properties; however, its therapeutic potential in BPH remains unclear. This study aimed to elucidate the mechanisms of paeonol in BPH treatment using network pharmacology and in vivo experiments. Methods: Network pharmacology and molecular docking were conducted to identify potential targets of paeonol against BPH. For the in vivo study, testosterone-induced BPH rat models were employed, and efficacy was evaluated through prostate weight assessment, histological examination, and the quantitative real-time polymerase chain reaction (qRT-PCR) analysis of prostate tissues. Results: In silico analysis revealed key signaling pathways involved in apoptosis, proliferation, phosphatidylinositol 3-kinase (PI3K)–protein kinase B (Akt), and inflammation. Paeonol administration significantly reduced prostate weight, volume, and histological hyperplasia in BPH rats. qRT-PCR analysis demonstrated that paeonol may suppress dihydrotestosterone production by inhibiting 5α-reductase 2 (5AR2) and the androgen receptor (AR), while also downregulating local growth factors, alpha serine/threonine-protein kinase (Akt1), nuclear factor-κB (NF-κB), and glutathione reductase (GR) expression. Conclusions: These findings provide novel insights into the multitargeted therapeutic potential of paeonol in BPH by inhibiting 5AR and AR and suppressing proliferation via NF-κB and Akt pathway modulation. Full article
(This article belongs to the Special Issue Pharmacotherapy of Diseases Affecting Urinary Tract)
Show Figures

Graphical abstract

24 pages, 3598 KB  
Article
Comprehensive Analysis of the Complete Mitochondrial Genome of Paeonia ludlowii Reveals a Dual-Circular Structure and Extensive Inter-Organellar Gene Transfer
by Zhefei Zeng, Zhengyan Zhang, Ngawang Norbu, Ngawang Bonjor, Xin Tan, Shutong Zhang, Norzin Tso, Junwei Wang and La Qiong
Biology 2025, 14(7), 854; https://doi.org/10.3390/biology14070854 - 14 Jul 2025
Cited by 1 | Viewed by 1028
Abstract
Paeonia ludlowii, a critically endangered species endemic to Tibet, China, possesses significant ornamental, culinary, and medicinal value. However, its mitochondrial genome remains understudied, limiting insights into its evolutionary mechanisms and constraining conservation genetics applications and molecular breeding programs. We present the first [...] Read more.
Paeonia ludlowii, a critically endangered species endemic to Tibet, China, possesses significant ornamental, culinary, and medicinal value. However, its mitochondrial genome remains understudied, limiting insights into its evolutionary mechanisms and constraining conservation genetics applications and molecular breeding programs. We present the first complete assembly and comprehensive analysis of the P. ludlowii mitochondrial genome. Most remarkably, we discovered that the P. ludlowii mitogenome exhibits an atypical dual-circular structure, representing the first documented occurrence of this architectural feature within the genus Paeonia. The assembled genome spans 314,371 bp and encodes 42 tRNA genes, 3 rRNA genes, and 31 protein-coding genes, with a pronounced adenine–thymine bias. This multipartite genome structure is characterized by abundant repetitive elements (112 functionally annotated SSRs, 33 tandem repeats, and 945 dispersed repeats), which potentially drive genome rearrangements and facilitate adaptive evolution. Analyses of codon usage bias and nucleotide diversity revealed highly conserved gene expression regulation with limited variability. Phylogenetic reconstruction confirms that P. ludlowii, P. suffruticosa, and P. lactiflora form a monophyletic clade, reflecting close evolutionary relationships, while extensive syntenic collinearity with other Paeonia species underscores mitochondrial genome conservation at the genus level. Extensive inter-organellar gene transfer events, particularly from chloroplast to mitochondrion, suggest that such DNA exchanges enhance genetic diversity and promote environmental adaptation. The discovery of the dual-circular architecture provides novel insights into plant mitochondrial genome evolution and structural plasticity. This study elucidates the unique structural characteristics of the P. ludlowii mitochondrial genome and establishes a crucial genetic foundation for developing targeted conservation strategies and facilitating molecular-assisted breeding programs for this endangered species. Full article
Show Figures

Figure 1

21 pages, 10268 KB  
Article
Identification and Bioinformatics Analysis of the HSP20 Family in the Peony
by Haoran Ma, Heling Yuan, Wenxuan Bu, Minhuan Zhang, Yu Huang, Jian Hu and Jiwu Cao
Genes 2025, 16(7), 742; https://doi.org/10.3390/genes16070742 - 26 Jun 2025
Viewed by 805
Abstract
Background: The peony (Paeonia suffruticosa Andr.), a globally valued woody ornamental species, suffers severe heat-induced floral damage that compromises its horticultural value. While the HSP20 proteins are critical for plant thermotolerance, their genomic organization and regulatory dynamics remain uncharacterized in the peony. [...] Read more.
Background: The peony (Paeonia suffruticosa Andr.), a globally valued woody ornamental species, suffers severe heat-induced floral damage that compromises its horticultural value. While the HSP20 proteins are critical for plant thermotolerance, their genomic organization and regulatory dynamics remain uncharacterized in the peony. This study aims to systematically identify the PsHSP20 genes, resolve their molecular features, and elucidate their heat-responsive expression patterns to enable targeted thermotolerance breeding. Methods: The genome-wide identification employed HMMER and BLASTP searches against the peony genome. The physicochemical properties and protein structures of the gene family were analyzed using online websites, such as Expasy, Plant-mPLoc, and SOPMA. The cis-regulatory elements were predicted using PlantCARE. Expression profiles under different times of 40 °C heat stress were validated by qRT-PCR (p < 0.05). Results: We identified 58 PsHSP20 genes, classified into 11 subfamilies. All members retain the conserved α-crystallin domain, and exhibit predominant nuclear/cytoplasmic localization. Chromosomal mapping revealed uneven distribution without lineage-specific duplications. The promoters were enriched in stress-responsive elements (e.g., HSE, ABRE) and in 24 TF families. The protein networks linked 13 PsHSP20s to co-expressed partners in heat response (GO:0009408) and ER protein processing (KEGG:04141). Transcriptomics demonstrated rapid upregulation of 48 PsHSP20s within 2 h of heat exposure, with PsHSP20-12, -34, and -51 showing the highest induction (>15-fold) at 6 h/24 h. Conclusions: This first genome-wide study resolves the architecture and heat-responsive dynamics of the PsHSP20 family. The discovery of early-induced genes (PsHSP20-12/-34/-51) provides candidates for thermotolerance enhancement. These findings establish a foundation for molecular breeding in the peony. Full article
(This article belongs to the Section Plant Genetics and Genomics)
Show Figures

Figure 1

18 pages, 5169 KB  
Article
Transcriptomic Analysis of Gibberellin-Mediated Flower Opening Process in Tree Peony (Paeonia suffruticosa)
by Bole Li, Qianqian Wang, Zefeng Qiu, Zeyun Lu, Junli Zhang, Qionghua He, Jiajun Yang, Hangyan Zhang, Xiangtao Zhu and Xia Chen
Plants 2025, 14(7), 1002; https://doi.org/10.3390/plants14071002 - 23 Mar 2025
Cited by 2 | Viewed by 1148
Abstract
Gibberellin (GA3) plays a crucial role in regulating the flowering time of tree peony (Paeonia suffruticosa Andr.). However, its function on flower opening after dormancy release remains unclear, and its molecular mechanism need further study. We investigated the effects of [...] Read more.
Gibberellin (GA3) plays a crucial role in regulating the flowering time of tree peony (Paeonia suffruticosa Andr.). However, its function on flower opening after dormancy release remains unclear, and its molecular mechanism need further study. We investigated the effects of exogenous GA3 treatments at 800 mg/L, 900 mg/L, and 1000 mg/L on the flowering process of five-year-old peony plants (‘Luhehong’) under greenhouse conditions. Our results showed that exogenous GA3 significantly accelerated the flower opening process. Specifically, flower buds treated with 800 mg/L and 900 mg/L GA3 bloomed after 42 and 45 days, respectively. In contrast, all flower buds treated with 1000 mg/L GA3 aborted, while only one flower bud in the control group bloomed after 56 days. Furthermore, analysis of endogenous hormone levels revealed that GA3 treatment rapidly increased endogenous GA3 levels, decreased ABA levels, and gradually increased IAA levels. Transcriptomic analysis of flower buds released from dormancy following GA3 treatment identified multiple key genes involved in the flower opening process of peony. Notably, members of the C2H2, C3H, ERF, bHLH, MYB, bZIP, NAC, and WRKY families showed significant differential expression. Moreover, several key genes involved in GA3, ABA, and IAA hormone signaling pathways were also differentially expressed. Our findings suggested that an appropriate concentration of exogenous GA3 treatment could accelerate the flower opening process in tree peony through multiple pathways, which would provide valuable insights into the molecular mechanisms underlying the gibberellin-mediated flower opening process in tree peony. Full article
Show Figures

Figure 1

14 pages, 2500 KB  
Article
Innovative Tree Peony and Herbaceous Peony Germplasm Display Balls with High Application Potential
by Chenjing Han, Xinyue Ji, Zhiwei Wang and Yizeng Lu
Horticulturae 2025, 11(2), 196; https://doi.org/10.3390/horticulturae11020196 - 13 Feb 2025
Viewed by 958
Abstract
Paeonia suffruticosa Andr. (tree peony) and Paeonia lactiflora Pall. (herbaceous peony) are traditional Chinese flowers with great ornamental value. To maintain the aesthetic value and show the characteristics of these species, preserved flowers named ‘germplasm display balls’ were developed. Firstly, dried flowers were [...] Read more.
Paeonia suffruticosa Andr. (tree peony) and Paeonia lactiflora Pall. (herbaceous peony) are traditional Chinese flowers with great ornamental value. To maintain the aesthetic value and show the characteristics of these species, preserved flowers named ‘germplasm display balls’ were developed. Firstly, dried flowers were obtained by vacuum freeze-drying. Secondly, to embed dried flowers and develop germplasm display balls, highly transparent crystal glue (in wrapped display balls type 1 and drop-type display balls type 2) and highly transparent silicone gel (in wrapped display balls, type 3) were used. Finally, the first pass yield (FPY), labor productivity (LP), average cost (AC), and popularity of three kinds of germplasm display balls were compared. The results showed that with the support of a paper cup, the deformation rate of flowers significantly decreased by 91.11%. The FPY of dried flowers was as high as 98.89% at 18 °C. The optimal process for type 1 and type 2 was a glue dosage of 20 g, stirring time of 3 min, and room temperature of 25 °C. Although there was a higher AC in type 3 display ball process, moderate LP and higher FPY and popularity than in other two types, accompanied by high durability, render it the best choice. Full article
(This article belongs to the Section Floriculture, Nursery and Landscape, and Turf)
Show Figures

Figure 1

16 pages, 6335 KB  
Article
Melatonin Treatment Delays the Senescence of Cut Flowers of “Diguan” Tree Peony by Affecting Water Balance and Physiological Properties
by Mengdi Wu, Peidong Zhang, Yuke Sun, Wenqian Shang, Liyun Shi, Shuiyan Yu, Songlin He, Yinglong Song and Zheng Wang
Horticulturae 2025, 11(2), 181; https://doi.org/10.3390/horticulturae11020181 - 8 Feb 2025
Cited by 3 | Viewed by 1533
Abstract
Tree peony (Paeonia suffruticosa Andr.), which is a traditional flower cultivated in China, is rapidly becoming an important species in the cut flower industry. Thus, extending the vase life of tree peony cut flowers is a major goal in the cut flower [...] Read more.
Tree peony (Paeonia suffruticosa Andr.), which is a traditional flower cultivated in China, is rapidly becoming an important species in the cut flower industry. Thus, extending the vase life of tree peony cut flowers is a major goal in the cut flower industry. Melatonin, which is a new type of antioxidant, plays an important regulatory role in the preservation of cut flowers. Therefore, this study employed the cut flower of tree peony “Diguan” as the test material to investigate the preservative effects of the antioxidant melatonin on the cut flower of tree peony “Diguan”. We examined tree peony cut flowers in terms of their morphology, lifespan, relative fresh weight, relative diameter, and water balance value after treatments with different melatonin concentrations (0.2, 0.3, 0.4, and 0.5 mg·L−1) to select the optimal treatment concentration. Considered together, these analyses clarified the effects of melatonin on the preservation of “Diguan” tree peony cut flowers. Specifically, the exogenous application of melatonin positively affected the preservation of tree peony cut flowers by improving the water balance value and increasing the soluble protein content and antioxidant enzyme activities, thereby prolonging the ornamental period of tree peony cut flowers. The fresh weight of flower branches is significantly positively correlated with soluble protein, and cut flower lifespan increases with the values of soluble protein and the fresh weight of flower branches, with a large correlation coefficient. It can be used as an important indicator to measure cut flower lifespan in subsequent research. The 0.4 mg L−1 melatonin treatment was optimal for preserving tree peony cut flowers because of its positive effects on the duration of the ornamental period and ornamental quality. Full article
Show Figures

Figure 1

19 pages, 3810 KB  
Article
Functional Analysis of PsHMGR1 and PsTPS1 Related to Floral Terpenoids Biosynthesis in Tree Peony
by Bo Ma, Zi-Yao Li, Rong-Chen Li, Mei-Chen Xu, Zhen-Quan Wang, Ping-Sheng Leng, Zeng-Hui Hu and Jing Wu
Int. J. Mol. Sci. 2024, 25(22), 12247; https://doi.org/10.3390/ijms252212247 - 14 Nov 2024
Cited by 7 | Viewed by 1615
Abstract
Tree peony (Paeonia suffruticosa), as a popular ornamental plant worldwide, has a unique floral fragrance, and it is important in the pollination, ornamental, food, and fragrance product industries. However, the underlying molecular mechanisms for the synthesis of floral fragrance terpenoids in [...] Read more.
Tree peony (Paeonia suffruticosa), as a popular ornamental plant worldwide, has a unique floral fragrance, and it is important in the pollination, ornamental, food, and fragrance product industries. However, the underlying molecular mechanisms for the synthesis of floral fragrance terpenoids in tree peony are not well understood, constraining their exploitation. P. suffruticosa ‘Oukan’ produces strong floral fragrance terpenoids with high ornamental value and excellent stress resistance and is considered a valuable model for studying tree peony floral fragrance formation. Based on transcriptome data analysis, the PsHMGR1 and PsTPS1 genes associated with floral terpene synthesis were cloned. Then, PsHMGR1 and PsTPS1 were functionally characterized by amino acid sequence analysis, multiple sequence alignment, phylogenetic tree construction, qRT-PCR, and transgenic assay. PsHMGR1 contains two transmembrane structures and a conserved HMG-CoA_reductase_class I domain, and PsTPS1 belongs to TPS-a subfamily. The qRT-PCR analysis showed that the expression levels of PsHMGR1 and PsTPS1 increased and then decreased at different flower development stages, and both were significantly higher in flowers than in roots, stems, and leaves. In addition, the linalool content in PsHMGR1 transgenic lines was significantly higher than that of WT. Germacrene D, which was not found in WT, was detected in the flowers of PsTPS1 transgenic lines. These results indicate that PsHMGR1 and PsTPS1 promote terpene synthesis in plants and provide ideas for the molecular mechanism of enhancing terpene synthesis in tree peony floral fragrance. Full article
(This article belongs to the Special Issue The Biochemistry, Molecular and Cell Biology Beyond Flowers)
Show Figures

Figure 1

14 pages, 1986 KB  
Article
Non-Structural Carbohydrates Accumulation in Seedlings Improved Flowering Quality of Tree Peony under Forcing Culture Conditions, with Roots Playing a Crucial Role
by Shuaiying Shi, Tian Shi, Shuang Zhou, Shuangcheng Gao, Yuan Zhao and Guoan Shi
Plants 2024, 13(20), 2837; https://doi.org/10.3390/plants13202837 - 10 Oct 2024
Cited by 5 | Viewed by 1766
Abstract
(1) Tree peony (Paeonia suffruticosa Andrews) is a woody ornamental plant originating from China, and beloved by people worldwide. Non-structural carbohydrates (NSCs) play a crucial role in regulating the flowering quality of tree peonies in both field and potted conditions. However, the [...] Read more.
(1) Tree peony (Paeonia suffruticosa Andrews) is a woody ornamental plant originating from China, and beloved by people worldwide. Non-structural carbohydrates (NSCs) play a crucial role in regulating the flowering quality of tree peonies in both field and potted conditions. However, the effects of NSCs accumulation and allocation in various organs during the vegetative growth stage on the flowering quality of tree peony under forcing culture remains unclear. (2) Two-year-old grafted seedlings of tree peony cv. ‘Luoyanghong’ were subjected to orthogonal treatments to investigate the role of NSCs accumulation in plants’ developmental process. We measured leaf photosynthetic capacity, NSCs accumulation in the organs of seedlings, observed key ornamental characteristics of flowering quality under forcing culture conditions, and evaluated the qualities of seedlings and flowers using the seedling index (SI) and flowering index (FI), respectively. (3) There was a significant positive correlation between leaf photosynthetic capacity and NSCs accumulation in both the whole plant and roots of potted tree peony. Roots were identified as the primary organs for NSCs accumulation in potted tree peonies. Sufficient NSCs accumulation in the plant, particularly in the roots during the defoliation period, was essential not only for enhancing the seedling quality of potted tree peonies but also for improving the flowering quality under forcing culture conditions. Both the seedling index (SI) and flowering index (FI) exhibited a significant dose-response with increasing root NSCs accumulation at defoliation. The T3 group, which involved slight root pruning (by 25%), combined with a high-concentration rooting agent (750 mg·L−1) and Metarhizium anisopliae (20 million U·mL−1), resulted in the highest photosynthetic capacity, SI, FI and NSCs accumulation status (NSCAR), making it the optimal treatment combination. (4) This finding indicates that increasing NSCs accumulation in the roots of potted tree peonies is a crucial biological foundation for producing high-quality potted flowers under forcing culture conditions, which provide new insights into the importance of NSCs in tree peony flowering and may improve the production technology for high-quality potted tree peony flowers under forcing culture conditions. Full article
(This article belongs to the Section Plant Physiology and Metabolism)
Show Figures

Figure 1

15 pages, 6739 KB  
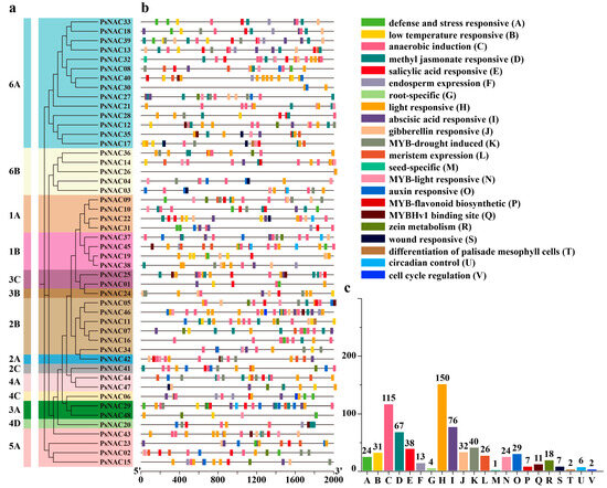
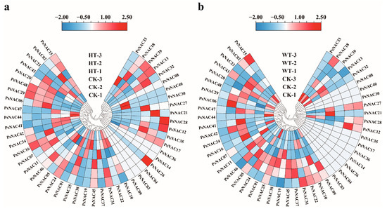
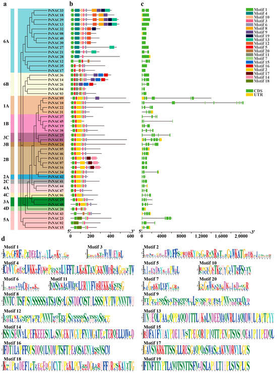
Article
Genome-Wide Identification of NAC Gene Family Members of Tree Peony (Paeonia suffruticosa Andrews) and Their Expression under Heat and Waterlogging Stress
by Qun Wang, Lin Zhou, Meng Yuan, Fucheng Peng, Xiangtao Zhu and Yan Wang
Int. J. Mol. Sci. 2024, 25(17), 9312; https://doi.org/10.3390/ijms25179312 - 28 Aug 2024
Cited by 9 | Viewed by 2036
Abstract
An important family of transcription factors (TFs) in plants known as NAC (NAM, ATAF1/2, and CUC2) is crucial for the responses of plants to environmental stressors. In this study, we mined the NAC TF family members of tree peony (Paeonia suffruticosa Andrews) [...] Read more.
An important family of transcription factors (TFs) in plants known as NAC (NAM, ATAF1/2, and CUC2) is crucial for the responses of plants to environmental stressors. In this study, we mined the NAC TF family members of tree peony (Paeonia suffruticosa Andrews) from genome-wide data and analyzed their response to heat and waterlogging stresses in conjunction with transcriptome data. Based on tree peony’s genomic information, a total of 48 PsNAC genes were discovered. Based on how similar their protein sequences were, these PsNAC genes were divided into 14 branches. While the gene structures and conserved protein motifs of the PsNAC genes within each branch were largely the same, the cis-acting elements in the promoter region varied significantly. Transcriptome data revealed the presence of five PsNAC genes (PsNAC06, PsNAC23, PsNAC38, PsNAC41, PsNAC47) and one PsNAC gene (PsNAC37) in response to heat and waterlogging stresses, respectively. qRT-PCR analysis reconfirmed the response of these five PsNAC genes to heat stress and one PsNAC gene to waterlogging stress. This study lays a foundation for the study of the functions and regulatory mechanisms of NAC TFs in tree peony. Meanwhile, the NAC TFs of tree peony in response to heat and waterlogging stress were excavated, which is of great significance for the selection and breeding of new tree peony varieties with strong heat and waterlogging tolerance. Full article
(This article belongs to the Section Molecular Plant Sciences)
Show Figures

Figure 1

19 pages, 8226 KB  
Article
Genome-Wide Analysis of the WOX Family and Its Expression Pattern in Root Development of Paeonia ostii
by Xueyuan Lou, Jiange Wang, Guiqing Wang, Dan He, Wenqian Shang, Yinglong Song, Zheng Wang and Songlin He
Int. J. Mol. Sci. 2024, 25(14), 7668; https://doi.org/10.3390/ijms25147668 - 12 Jul 2024
Cited by 8 | Viewed by 1911
Abstract
Tree peony (Paeonia suffruticosa Andr.) is a woody plant with high ornamental, medicinal, and oil values. However, its low rooting rate and poor rooting quality are bottleneck issues in the micropropagation of P. ostii. The WUSCHEL-related homeobox (WOX) family plays a [...] Read more.
Tree peony (Paeonia suffruticosa Andr.) is a woody plant with high ornamental, medicinal, and oil values. However, its low rooting rate and poor rooting quality are bottleneck issues in the micropropagation of P. ostii. The WUSCHEL-related homeobox (WOX) family plays a crucial role in root development. In this study, based on the screening of the genome and root transcriptome database, we identified ten WOX members in P. ostii. Phylogenetic analysis revealed that the ten PoWOX proteins clustered into three major clades, the WUS, intermediate, and ancient clade, respectively. The conserved motifs and tertiary structures of PoWOX proteins located in the same clade exhibited higher similarity. The analysis of cis-regulatory elements in the promoter indicated that PoWOX genes are involved in plant growth and development, phytohormones, and stress responses. The expression analysis revealed that PoWOX genes are expressed in distinct tissues. PoWOX4, PoWOX5, PoWOX11, and PoWOX13b are preferentially expressed in roots at the early stage of root primordium formation, suggesting their role in the initiation and development of roots. These results will provide a comprehensive reference for the evolution and potential function of the WOX family and offer guidance for further study on the root development of tree peony. Full article
(This article belongs to the Special Issue Advances in the Identification and Characterization of Plant Genes)
Show Figures

Figure 1

19 pages, 12237 KB  
Article
Selection of Stable Reference Genes for QRT-PCR in Tree Peony ‘Doulv’ and Functional Analysis of PsCUC3
by Shuang Zhou, Chao Ma, Wenbin Zhou, Shuangcheng Gao, Dianyun Hou, Lili Guo and Guoan Shi
Plants 2024, 13(13), 1741; https://doi.org/10.3390/plants13131741 - 24 Jun 2024
Cited by 3 | Viewed by 1802
Abstract
(1) Background: Tree peonies display extensive cultivar diversity due to widespread hybridization, resulting in a complex genetic architecture. This complexity complicates the selection of universal reference genes across different cultivars for qRT-PCR analyses. Paeonia suffruticosa ‘Doulv’, notable for its unique green blooms in [...] Read more.
(1) Background: Tree peonies display extensive cultivar diversity due to widespread hybridization, resulting in a complex genetic architecture. This complexity complicates the selection of universal reference genes across different cultivars for qRT-PCR analyses. Paeonia suffruticosa ‘Doulv’, notable for its unique green blooms in China, exhibits chlorosis post-flowering and features petaloid stamens and pistils. (2) Methods: Based on published literature and RNA-seq data from ‘Doulv’, nine candidate reference genes—ACT (Actin), TUB (β-Tubulin), UBC (Ubiquitin Conjugating Enzyme), UBQ (Ubiquitin), UPL (Ubiquitin Protein Ligase), PP2A (Protein Phosphatase 2A), PP2C (Protein Phosphatase 2C), MBF1A (Multiprotein Bridging Factor 1A), and GAPDH (Glyceraldehyde-3-Phosphate Dehydrogenase)—were selected. Their expression stability was assessed across various tissues and developmental stages of ‘Doulv’ flowers using qRT-PCR, with evaluations conducted via GeNorm_v3.5, NormFinder_v20, and BestKeeper_v1.0. Gene cloning and expression analyses of PsCUC3, including its subcellular localization, were performed. (3) Results: GAPDH and ACT were identified as the most stable reference genes in petaloid stamens across various developmental stages of ‘Doulv’, whereas UBC and MBF1A were optimal across different tissues. Notably, specific conserved amino acids in PsCUC3 from ‘Doulv’ diverged from those in NAM/CUC3 proteins of other species, impacting its protein structure. PsCUC3 expression analysis revealed no correlation with chlorophyll content in petaloid stamens but an association with petaloid organ development. Furthermore, PsCUC3 was predominantly localized in the nucleus. (4) Conclusions: This study comprehensively evaluated suitable reference genes using GeNorm_v3.5, NormFinder_v20, and BestKeeper_v1.0 software, establishing a robust qRT-PCR detection system for ‘Doulv’ peony. These results provide a solid experimental foundation for further research on ‘Doulv’ peony. Building on this experimental foundation, the functional analysis of the PsCUC3 gene was conducted. The findings suggest a potential association between the PsCUC3 gene and floral morphology alterations in ‘Doulv’, identifying PsCUC3 as crucial for understanding the molecular mechanisms influencing floral structure in tree peonies. Full article
(This article belongs to the Special Issue Recent Advances in Horticultural Plant Genomics)
Show Figures

Figure 1

17 pages, 10945 KB  
Article
Mining Heat-Resistant Key Genes of Peony Based on Weighted Gene Co-Expression Network Analysis
by Xingyu Yang, Yu Huang, Yiping Yao, Wenxuan Bu, Minhuan Zhang, Tangchun Zheng, Xiaoning Luo, Zheng Wang, Weiqun Lei, Jianing Tian, Lujie Chen and Liping Qin
Genes 2024, 15(3), 383; https://doi.org/10.3390/genes15030383 - 21 Mar 2024
Cited by 6 | Viewed by 2428
Abstract
The RNA-Seq and gene expression data of mature leaves under high temperature stress of Paeonia suffruticosa ‘Hu Hong’ were used to explore the key genes of heat tolerance of peony. The weighted gene co-expression network analysis (WGCNA) method was used to construct the [...] Read more.
The RNA-Seq and gene expression data of mature leaves under high temperature stress of Paeonia suffruticosa ‘Hu Hong’ were used to explore the key genes of heat tolerance of peony. The weighted gene co-expression network analysis (WGCNA) method was used to construct the network, and the main modules and core genes of co-expression were screened according to the results of gene expression and module function enrichment analysis. According to the correlation of gene expression, the network was divided into 19 modules. By analyzing the expression patterns of each module gene, Blue, Salmon and Yellow were identified as the key modules of peony heat response related functions. GO and KEGG functional enrichment analysis was performed on the genes in the three modules and a network diagram was constructed. Based on this, two key genes PsWRKY53 (TRINITY_DN60998_c1_g2, TRINITY_DN71537_c0_g1) and PsHsfB2b (TRINITY_DN56794_c0_g1) were excavated, which may play a key role in the heat shock response of peony. The three co-expression modules and two key genes were helpful to further elucidate the heat resistance mechanism of P. suffruticosa ‘Hu Hong’. Full article
(This article belongs to the Section Plant Genetics and Genomics)
Show Figures

Figure 1

Back to TopTop