Sign in to use this feature.

Years

Between: -

Subjects

remove_circle_outline
remove_circle_outline
remove_circle_outline
remove_circle_outline
remove_circle_outline
remove_circle_outline

Journals

Article Types

Countries / Regions

Search Results (159)

Search Parameters:
Keywords = PLIN4

Order results
Result details
Results per page
Select all
Export citation of selected articles as:
16 pages, 8762 KB  
Article
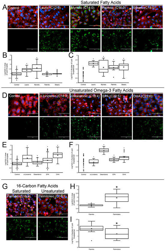
Fatty Acids Differentially Induce Lipid Droplet Formation in HeLa Cells
by Jacob J. Adler
Lipidology 2026, 3(1), 1; https://doi.org/10.3390/lipidology3010001 - 30 Dec 2025
Abstract
Background/Objectives: Long-chain fatty acids induce lipid droplet formation in several cell types including cancer cells. These lipid droplets have been shown to accumulate in various cancers and are dysregulated in many pathologies. Thus, this study was designed to examine the many unique [...] Read more.
Background/Objectives: Long-chain fatty acids induce lipid droplet formation in several cell types including cancer cells. These lipid droplets have been shown to accumulate in various cancers and are dysregulated in many pathologies. Thus, this study was designed to examine the many unique long-chain fatty acids and their abilities to induce lipid droplet formation in cancer cells. Methods: HeLa human cervical cancer cells were incubated with individual fatty acids and live-stained for lipid droplets. This study analyzed four saturated, four monounsaturated, and nine polyunsaturated (4 omega-3, 4 omega-6, and 1 omega-9) fatty acids. This diversity of fatty acids was chosen to highlight any important non-uniform differences in the regulation of lipid droplet formation by unsaturated fatty acids. The area of the lipid droplets and the number of lipid droplets per cell were measured and compared between the different fatty acid conditions. Results: Unsaturated fatty acids induced lipid droplets differently compared to saturated fatty acids. Further, an inverse relationship was established between average area of lipid droplets and the average number of lipid droplets per cell. Finally, two perilipin genes (PLIN1/2) involved in lipid droplet formation were shown to have significantly higher expression with the two polyunsaturated fatty acids (alpha- and gamma-linolenic acid) versus the saturated fatty acid (stearic acid) condition. Conclusions: Together, different fatty acids produce structurally different lipid droplets. It will be important to further investigate the biochemistry and mechanistic differences in the formation of these lipid droplets under these specific long-chain fatty acid conditions. Full article
Show Figures

Figure 1

16 pages, 1828 KB  
Article
The Importance of Serum Perilipin-2 Level as an Early Indicator of Inflammation in Non-Alcoholic Fatty Liver Disease
by Omer Vehbi Alpaydin, Eda Nur Duran, Ayse Hur Alpaydin, Iskender Ekinci, Seyma Dumur, Hafize Uzun, Murat Akarsu, Isa Yalcinkaya and Omur Tabak
Diagnostics 2026, 16(1), 106; https://doi.org/10.3390/diagnostics16010106 - 28 Dec 2025
Viewed by 89
Abstract
Background/Objectives: Non-alcoholic fatty liver disease (NAFLD), also referred to as metabolic dysfunction-associated fatty liver disease (MAFLD), is the most common chronic liver disease, closely associated with obesity and Metabolic Syndrome (MetS). Perilipin-2 (PLIN2), the most abundant lipid droplet protein in the liver, is [...] Read more.
Background/Objectives: Non-alcoholic fatty liver disease (NAFLD), also referred to as metabolic dysfunction-associated fatty liver disease (MAFLD), is the most common chronic liver disease, closely associated with obesity and Metabolic Syndrome (MetS). Perilipin-2 (PLIN2), the most abundant lipid droplet protein in the liver, is linked to lipid accumulation and inflammation, the hallmarks of NAFLD. The role of PLIN2 in NAFLD etiopathogenesis remains partially understood. This study aims to elucidate the relationship between serum PLIN2 levels and other disease-related parameters in NAFLD, investigate the role of PLIN2 in disease pathogenesis, and evaluate its utility as a biomarker in NAFLD diagnosis. Methods: The study included 46 patients diagnosed with NAFLD who presented internal medicine outpatient clinics and 44 healthy controls. Results: Serum PLIN2 level was found to be statistically significantly higher in the NAFLD patient group compared to the control group. In the NAFLD group, a statistically significant positive correlation was detected between PLIN2 and Body Mass Index (BMI), hip circumference, C-reactive protein (CRP), and platelet count. In ROC analysis, taking the cut-off value for serum PLIN2 level as 5.52 ng/mL predicted the diagnosis of NAFLD with 50% sensitivity and 97.7% specificity. Conclusions: PLIN2 determination demonstrated high specificity at the proposed cut-off value and may represent a promising complementary biomarker for NAFLD, particularly when interpreted alongside other clinical and laboratory parameters. Circulating PLIN2 appears to be influenced by metabolic and inflammatory parameters. Full article
(This article belongs to the Section Clinical Diagnosis and Prognosis)
21 pages, 3781 KB  
Article
Coixol and Sinigrin from Coix lacryma-jobi L. and Raphanus sativus L. Promote Fat Browning in 3T3-L1 Adipocytes
by Seung Min Choi, Sung Ho Lim, Ho Seon Lee, Gayoung Choi, Myeong Ji Kim, Hyunwoo Kim and Chang-Ik Choi
Pharmaceuticals 2025, 18(12), 1843; https://doi.org/10.3390/ph18121843 - 2 Dec 2025
Viewed by 444
Abstract
Background/Objectives: Obesity, a metabolic disorder resulting from an energy imbalance, often leads to excess fat and related diseases. Browning of white adipose tissue, which increases energy expenditure, is a promising anti-obesity strategy. Herbal medicines are considered safer than conventional drugs, but their [...] Read more.
Background/Objectives: Obesity, a metabolic disorder resulting from an energy imbalance, often leads to excess fat and related diseases. Browning of white adipose tissue, which increases energy expenditure, is a promising anti-obesity strategy. Herbal medicines are considered safer than conventional drugs, but their fat browning mechanisms remain unclear. Therefore, this study aims to examine the effects of Coix lacryma-jobi L. and Raphanus sativus L., alongside their active compounds, coixol and sinigrin. Methods: Cytotoxicity in 3T3-L1 cells was assessed using the 3-(4,5-dimethylthiazol-2-yl)-2,5-diphenyltetrazolium bromide (MTT) assay. Lipid accumulation was quantified by the Oil Red O (ORO) staining. Immunofluorescence staining was employed to evaluate mitochondrial activity and uncoupling protein 1 (UCP1). Protein and mRNA expressions were analysed using western blot and quantitative real-time polymerase chain reaction (qRT-PCR), respectively. Results: In 3T3-L1 adipocytes, ORO staining showed reduced lipid accumulation and droplet size after treatment. qRT-PCR, western blot, and immunostaining revealed that coixol and sinigrin upregulated browning markers (UCP1, PGC-1α, PRDM16) and beige fat genes (Cd137, Cidea, Cited, Fgf21, Tbx1, Tmem26). They also upregulated mitochondrial biogenesis genes (Cox4, Nrf1, Tfam), downregulated lipogenic genes (Fasn, Lpl, Srebf1, Acaca), and increased lipolytic (Atgl, Hsl, Plin1) and fatty acid oxidation genes (Aco1, Cpt1, Ppara). Mechanistic studies revealed that fat browning was associated with β3-adrenergic receptor activation and AMPK phosphorylation. Conclusions: Overall, coixol and sinigrin promote fat browning and metabolic improvement, highlighting their potential as natural anti-obesity agents. Full article
(This article belongs to the Section Natural Products)
Show Figures

Graphical abstract

18 pages, 9036 KB  
Article
Multi-Omics Insights into the Relationship Between Intestinal Microbiota and Abdominal Fat Deposition in Meat Ducks
by Zhixiu Wang, Chunyan Yang, Yan Li, Bingqiang Dong, Qianqian Song, Hao Bai, Yong Jiang, Guobin Chang and Guohong Chen
Animals 2025, 15(23), 3393; https://doi.org/10.3390/ani15233393 - 24 Nov 2025
Viewed by 470
Abstract
Abdominal fat deposition is an important economic trait in poultry, as excessive accumulation reduces feed efficiency and carcass yield. The gut microbiota is known to influence host energy metabolism and fat storage, suggesting its potential involvement in fat deposition. This study examined the [...] Read more.
Abdominal fat deposition is an important economic trait in poultry, as excessive accumulation reduces feed efficiency and carcass yield. The gut microbiota is known to influence host energy metabolism and fat storage, suggesting its potential involvement in fat deposition. This study examined the relationship between intestinal microbiota and abdominal fat deposition in an F2 population derived from Cherry Valley Ducks (♂) × Runzhou Crested White Ducks (♀) at 42 days of age. Based on abdominal fat rate, ducks with values of 0–0.75% and 1.5–2.25% were defined as the low (LF) and high (HF) abdominal fat groups, respectively. A combined multi-omics approach was used, including 16S rRNA gene sequencing, metagenomics, and whole transcriptomics, to compare high and low abdominal fat rate groups. 16S rRNA gene sequencing results showed that the cecum had the highest microbial diversity among all intestinal segments (duodenum, jejunum, ileum, and rectum) and was significantly enriched in carbohydrate metabolism pathways, highlighting its key role in nutrient utilization and growth. Therefore, the cecum was selected for further analysis. Metagenomic analysis of the cecum contents revealed significantly different intestinal microbial β diversity between the high and low abdominal fat rate groups (p < 0.05). The low abdominal fat rate group was enriched in beneficial microorganisms such as Paenibacillus, Butyrivibrio, Coprococcus, Ruminococcaceae, Veillonellaceae (Clostridiales), and Firmicutes. Conversely, the high abdominal fat rate group was characterized by an increased abundance of Bacteroidetes, including both beneficial and potentially pathogenic taxa such as Alistipes and Eggerthellales. The integrated analysis of metagenomic and whole transcriptome sequencing showed that Firmicutes and Bacteroidetes were not only related to energy metabolism, lipid metabolism, and amino acid metabolism, but also to the expression of FGF2, FKBP5, PNPLA2, PLIN3, FGFR2, DGAT2, and ACER2. In addition, Firmicutes and Bacteroidetes were also associated with 7 lncRNAs: XR_003493494.1, XR_003492471.1, XR_001190174.3, TCONS_00005095, XR_001190238.3, TCONS_00005095, and XR_003492841.1. In conclusion, this study highlights that the cecal microbiota is closely associated with abdominal fat deposition in ducks, elucidating its potential influence on host metabolism and gene expression. These findings enhance our understanding of the gut microbiota’s relationship with obesity and offer new strategies to modulate gut–microbe interactions to reduce abdominal fat accumulation in poultry. Full article
(This article belongs to the Section Poultry)
Show Figures

Figure 1

16 pages, 1275 KB  
Article
Serum Extracellular Vesicles as Pathogenetic Signals in Obese and Lean Patients with Metabolic Dysfunction-Associated Steatotic Liver Disease
by Chi-Yi Chen, Che-Yu Hsu, Wei-Pang Chung, Hung-Yu Sun, Tzu-Ching Kao, Tzu-Yi Chen, Xing-Min Li, Wei-Lung Huang and Kung-Chia Young
Metabolites 2025, 15(11), 746; https://doi.org/10.3390/metabo15110746 - 17 Nov 2025
Viewed by 511
Abstract
Background/Objectives: Metabolic dysfunction-associated steatotic liver disease (MASLD) is highly prevalent worldwide and represents a growing healthcare challenge due to its risk of progression and association with metabolic comorbidities. Extracellular vesicles (EVs), nanosized membrane-bound particles mediating intercellular communication, have emerged as candidate biomarkers [...] Read more.
Background/Objectives: Metabolic dysfunction-associated steatotic liver disease (MASLD) is highly prevalent worldwide and represents a growing healthcare challenge due to its risk of progression and association with metabolic comorbidities. Extracellular vesicles (EVs), nanosized membrane-bound particles mediating intercellular communication, have emerged as candidate biomarkers in multiple diseases. This study aimed to characterize serum EV profiles in MASLD patients, stratified into obese and lean groups using a body mass index cutoff of 23 for Asians. Methods: We enrolled 170 MASLD patients, 83 obese (median age 50, range 20–80) and 87 lean (median age 50, range 20–87), along with 57 non-MASLD controls (median age 44, range 21–86). Serum EV concentrations and particle sizes were quantified using nanoparticle tracking analysis and correlated with clinical and laboratory parameters. EV cargo proteins, including tetraspanins (CD9, CD63) and lipid droplet-associated perilipins (PLIN2, PLIN3), were assessed by Western blotting. Results: Obese MASLD patients displayed marked biochemical abnormalities, whereas lean MASLD patients showed levels comparable to non-MASLD controls. Nevertheless, serum EV concentrations were elevated in both the obese and lean MASLD groups. Importantly, in lean MASLD, EV levels correlated strongly with disruptions in lipid and glycemic homeostasis. Furthermore, a reduction in the PLIN3/CD63 ratio was observed in EVs isolated from lean MASLD patients. Conclusions: Circulating EVs are elevated in both obese and lean MASLD, but lean patients demonstrate a distinctive decrease in the EV PLIN3/CD63 ratio. These findings highlight the potential of EV profiling to uncover disease heterogeneity and to inform risk stratification in MASLD. Full article
(This article belongs to the Section Lipid Metabolism)
Show Figures

Graphical abstract

23 pages, 4737 KB  
Article
Knockout of Perilipin-2 in Microglia Alters Lipid Droplet Accumulation and Response to Alzheimer’s Disease Stimuli
by Isaiah O. Stephens and Lance A. Johnson
Cells 2025, 14(22), 1783; https://doi.org/10.3390/cells14221783 - 13 Nov 2025
Viewed by 1700
Abstract
Lipid droplets (LDs) are emerging as key regulators of metabolism and inflammation, with their buildup in microglia linked to aging and neurodegeneration. Perilipin-2 (Plin2) is a ubiquitously expressed LD-associated protein that stabilizes lipid stores; in peripheral tissues, its upregulation promotes lipid retention, inflammation, [...] Read more.
Lipid droplets (LDs) are emerging as key regulators of metabolism and inflammation, with their buildup in microglia linked to aging and neurodegeneration. Perilipin-2 (Plin2) is a ubiquitously expressed LD-associated protein that stabilizes lipid stores; in peripheral tissues, its upregulation promotes lipid retention, inflammation, and metabolic dysfunction. Yet, its role in microglia remains unclear. Using CRISPR-engineered Plin2 knockout (KO) BV2 microglia, we examined how Plin2 contributes to lipid accumulation, bioenergetics, and immune function. Compared to wild-type (WT) cells, Plin2 KO microglia showed markedly reduced LD burden under basal and oleic acid-loaded conditions. Functionally, this was linked to enhanced phagocytosis of zymosan particles, even after lipid loading, indicating improved clearance capacity. Transcriptomics revealed genotype-specific responses to amyloid-β (Aβ), especially in mitochondrial metabolism pathways. Seahorse assays confirmed a distinct bioenergetic profile in KO cells, with reduced basal respiration and glycolysis but preserved mitochondrial capacity, increased spare reserve, and a blunted glycolytic response to Aβ. Together, these findings establish Plin2 as a regulator of microglial lipid storage and metabolic state, with its loss reducing lipid buildup, enhancing phagocytosis, and altering Aβ-induced metabolic reprogramming. Targeting Plin2 may represent a strategy to reprogram microglial metabolism and function in aging and neurodegeneration. Full article
(This article belongs to the Special Issue Lipids and Lipidomics in Neurodegenerative Diseases)
Show Figures

Graphical abstract

22 pages, 19293 KB  
Article
PLIN5 Promotes Lipid Reconstitution in Goat Intramuscular Fat via the PPARγ Signaling Pathway
by Yuhan Dai, Yuling Yang, Haiyang Li, Yinggui Wang, Yong Wang, Yaqiu Lin, Lian Huang, Zhanyu Du, Hua Xiang, Changhui Zhang and Jiangjiang Zhu
Biology 2025, 14(11), 1547; https://doi.org/10.3390/biology14111547 - 4 Nov 2025
Viewed by 569
Abstract
Intramuscular fat (IMF) content is an important factor of goat meat quality, which is related to the proliferation and differentiation of intramuscular preadipocytes. Perilipin 5 (PLIN5) is a lipid droplet-associated protein; however, the specific function and underlying mechanism of PLIN5 in goat IMF [...] Read more.
Intramuscular fat (IMF) content is an important factor of goat meat quality, which is related to the proliferation and differentiation of intramuscular preadipocytes. Perilipin 5 (PLIN5) is a lipid droplet-associated protein; however, the specific function and underlying mechanism of PLIN5 in goat IMF deposition are still unclear. In this study, overexpression of PLIN5 significantly enhanced apoptosis and reduced the proliferation of preadipocytes and also promoted cellular lipid deposition via both the upregulation of the expression of peroxisome proliferator-activated receptor gamma (PPARγ) and a significant increase in the expression of lipogenesis-related genes. The inhibition of PLIN5 then confirmed these results. Untargeted lipidomics sequencing identified a total of 34 differentially expressed lipids after PLIN5 overexpression in goat preadipocytes and analysis by KEGG pathway enrichment, which are mainly involved in the PI3K-AKT signaling pathway. The lipid omics findings also show that ceramides and lysophosphatidylinositol were significantly upregulated, e.g., Cer (d35:1), Cer (d18:2/22:1), LPI (18:0), and LPI (16:0), after overexpression of the PLIN5 gene. Higher expression of LPI (16:0) or LPI (18:0) may regulate lipid droplet accumulation by activating PPARγ. Rescue experiments with the PI3K-AKT inhibitor (LY294002) and the PPARγ inhibitor (GW9662) showed that the PI3K-AKT signaling pathway is involved in the regulation of cell proliferation, and PPARγ is involved in the regulation of lipid deposition. In conclusion, our findings demonstrate that PLIN5 regulates lipid reconstitution in goat intramuscular fat via PPARγ and PI3K-AKT signaling pathways. This regulation delivered theoretical support for improving meat quality from the aspect of IMF deposition. Full article
Show Figures

Figure 1

18 pages, 5083 KB  
Article
Spatial Modularity of Innate Immune Networks Across Bactrian Camel Tissues
by Lili Guo, Bin Liu, Chencheng Chang, Fengying Ma, Le Zhou and Wenguang Zhang
Animals 2025, 15(21), 3173; https://doi.org/10.3390/ani15213173 - 31 Oct 2025
Viewed by 318
Abstract
The Bactrian camel exemplifies mammalian adaptation to deserts, but the spatial organization of its innate immune system remains uncharacterized. This study integrated transcriptomes from 110 samples across 11 major tissues and organs to resolve tissue-specific gene expression and innate immune modularity. Through differential [...] Read more.
The Bactrian camel exemplifies mammalian adaptation to deserts, but the spatial organization of its innate immune system remains uncharacterized. This study integrated transcriptomes from 110 samples across 11 major tissues and organs to resolve tissue-specific gene expression and innate immune modularity. Through differential expression analysis, Tau specificity index (τ > 0.8), and machine learning validation (Random Forest F1-score = 0.86 ± 0.11), we identified 4242 high-confidence tissue-specific genes (e.g., LIPE/PLIN1 in adipose). Weighted gene co-expression network analysis (WGCNA) of 1522 innate immune genes revealed 11 co-expression modules, with six exhibiting significant tissue associations (FDR < 0.01): liver-specific (r = 0.96), spleen-adipose-enriched (r = 0.88), muscle-associated (r = 0.82), and blood-specific (r = 0.80) modules. These networks demonstrated multifunctional coordination of immune pathways—including Pattern Recognition, Cytokine Signaling, and Phagocytosis—rather than isolated functions. Our results establish that camel innate immunity is organized into spatially modular networks tailored to tissue microenvironments, providing the first systems-level framework for understanding immune resilience in desert-adapted mammals and may inform strategies for enhancing livestock resilience in arid regions. Full article
(This article belongs to the Section Animal Genetics and Genomics)
Show Figures

Figure 1

13 pages, 873 KB  
Article
Regulation of Monocyte Perilipin-2 Expression in Acute and Chronic Coronary Syndromes: Pathogenetic Implications
by Francesco Canonico, Renzo Laborante, Chiara Pidone, Ramona Vinci, Mattia Galli, Eugenia Pisano, Alice Bonanni, Marianna Di Sario, Anna Severino, Lucia Lisi, Daniela Pedicino, Giovanna Liuzzo, Massimiliano Ruscica, Filippo Crea, Giuseppe Patti and Domenico D’Amario
Int. J. Mol. Sci. 2025, 26(19), 9550; https://doi.org/10.3390/ijms26199550 - 30 Sep 2025
Viewed by 819
Abstract
PLIN2 is involved in the lipid metabolism of macrophages resident in atherosclerotic plaques, and its upregulation leads to lipid droplets (LDs) accumulation. LDs enlargement results in the macrophage transformation into foam cells, a key step for the onset of atherosclerosis. In the present [...] Read more.
PLIN2 is involved in the lipid metabolism of macrophages resident in atherosclerotic plaques, and its upregulation leads to lipid droplets (LDs) accumulation. LDs enlargement results in the macrophage transformation into foam cells, a key step for the onset of atherosclerosis. In the present study, we investigated the role of PLIN2 and its regulation mechanisms in atherosclerosis and plaque instability in patients with a diagnosis of ST-elevation myocardial infarction (STEMI) and chronic coronary syndrome (CCS). We enrolled STEMI (n = 122) and CCS patients (n = 45). Peripheral blood mononuclear cells were isolated from whole blood samples. The PLIN2 protein level was analyzed in CD14+ monocytes by flow cytometry. Lipidomic panel and proteasome activity were evaluated. PLIN2 protein expression was significantly correlated with the age of CAD patients. We found no significant difference in monocyte lipid content between the two patient groups. The PLIN2 increased in STEMI as compared to CCS patients (p < 0.001). The proteasome activity being higher in STEMI as compared to CCS patients (p < 0.001), significant inverse correlations were evident between PLIN2 levels and proteasome activity in the CCS groups (p = 0.02). PLIN2 expression was higher in STEMI as compared to CCS patients, suggesting an involvement in plaque instability. Despite the proteasome activity being higher in STEMI patients, probably due to the elevated inflammatory burden, PLIN2 could escape proteasome degradation in a more efficient manner in STEMI as compared to CCS patients. Full article
(This article belongs to the Special Issue Molecular Pathophysiology and Treatment of Coronary Artery Disease)
Show Figures

Graphical abstract

15 pages, 1748 KB  
Article
Therapeutic Potential of Quercetin, Silibinin, and Crocetin in a High-Fat Diet-Induced Mouse Model of MASLD: The Role of CD36 and PLIN3
by Maria Sotiropoulou, Ioannis Katsaros, Michail Vailas, Fotini Papachristou, Paraskevi Papakyriakopoulou, Nikolaos Kostomitsopoulos, Alexandra Giatromanolaki, Georgia Valsami, Alexandra Tsaroucha and Dimitrios Schizas
Life 2025, 15(10), 1523; https://doi.org/10.3390/life15101523 - 26 Sep 2025
Viewed by 1094
Abstract
Background: Metabolic dysfunction-associated steatotic liver disease (MASLD) is a prevalent and progressive liver disorder linked to metabolic syndrome affecting over 30% of global population, currently lacking effective pharmacological treatment. Natural compounds like quercetin, silibinin, and crocetin have shown hepatoprotective potential. This study investigates [...] Read more.
Background: Metabolic dysfunction-associated steatotic liver disease (MASLD) is a prevalent and progressive liver disorder linked to metabolic syndrome affecting over 30% of global population, currently lacking effective pharmacological treatment. Natural compounds like quercetin, silibinin, and crocetin have shown hepatoprotective potential. This study investigates their therapeutic effect in a high-fat diet (HFD)-induced mouse model of MASLD. Methods: Ninety-five C57BL/6J (wild type) mice were fed an HFD for 12 weeks to induce hepatic steatosis and were then randomized into eight groups for a 4-week therapeutic intervention. Liver histopathology was assessed using the NAFLD Activity Score (NAS), and immunohistochemistry was conducted to quantify CD36 and PLIN3 expressions. Results: Both quercetin groups significantly reduced the prevalence of steatohepatitis (p-value < 0.05) and showed an increased PLIN3 expression. Silibinin also improved steatohepatitis, with the high-dose group reaching statistical significance (p-value 0.020), and demonstrated upregulation of PLIN3 along with significant CD36 downregulation. Crocetin groups markedly improved disease severity and showed the highest PLIN3 expression, though without significant changes in CD36. Conclusions: Quercetin, silibinin, and crocetin mitigate MASLD progression by reducing steatohepatitis. These effects are associated with distinct modulations of CD36 and PLIN3 protein expression, suggesting that these pathways are promising therapeutic targets in MASLD management. Natural compounds offer a multi-targeted hepatoprotective approach warranting further clinical investigation. Full article
Show Figures

Figure 1

38 pages, 4420 KB  
Article
Uncovering the Tumorigenic Blueprint of PFOS and PFOA Through Multi-Organ Transcriptomic Analysis of Biomarkers, Mechanisms, and Therapeutic Targets
by Krisha Mathur, Aleezah Khaliq, Stephanie Park, Nathan Chu, Vaishnavi M. Burra, Norah Kanukolanu, Ellen Costello and Sivanesan Dakshanamurthy
Curr. Issues Mol. Biol. 2025, 47(9), 763; https://doi.org/10.3390/cimb47090763 - 15 Sep 2025
Cited by 2 | Viewed by 2198
Abstract
Per- and polyfluoroalkyl substances (PFASs), called forever chemicals, persist in the environment and bioaccumulate, posing significant health risks. While epidemiological studies have linked exposure to specific PFAS types, perfluorooctanoic acid (PFOA) and perfluorooctane sulfonic acid (PFOS), to an increased incidence of various cancers, [...] Read more.
Per- and polyfluoroalkyl substances (PFASs), called forever chemicals, persist in the environment and bioaccumulate, posing significant health risks. While epidemiological studies have linked exposure to specific PFAS types, perfluorooctanoic acid (PFOA) and perfluorooctane sulfonic acid (PFOS), to an increased incidence of various cancers, specific tumorigenesis mechanisms are unknown. Here, we investigated the potential molecular markers and signatures of perfluorooctane sulfonic acid (PFOS) and perfluorooctanoic acid (PFOA) tumorigenesis. We performed a comprehensive transcriptomic analysis across multiple species and tissue types (N = 529) using PFOS and PFOA-exposed RNA-Seq samples. Conserved signatures demonstrate significant disruptions in seven key carcinogenic characteristics including metabolic reprogramming, epigenetic modifications, immune suppression, oxidative stress, and genomic instability. Tumorigenic markers such as SERPINE1, FN1, PLIN2, ALDOA, TRIB3, and TSC22D3 and their associated pathways may act independently or synergistically to promote a pro-tumorigenic environment. Additionally, PPARα, LARP1, ACOX1, MYC, and MYCN were identified as key upstream regulators supporting disruptions in lipid metabolism, oxidative stress, and uncontrolled cell proliferation. In liver samples, low concentrations of PFOS and PFOA were sufficient to exhibit tumorigenic signatures associated with tumorigenesis initiation and development. Inferred mechanisms of ccRCC initiation and development were linked to lipid metabolism dysregulation and immunosuppressive signaling. In prostate and testicular xenograft tumor models, carcinogenic mechanisms for tumor progression and promotion were hypothesized. Receptor-mediated signaling and protein synthesis was disrupted in prostate cancer and epigenetic alterations and ECM remodeling observed in testicular cancer. We also explored potential therapeutic rescue strategies, including chemopreventive agents for early intervention. All our findings provide hypotheses for PFOS/PFOA-induced tumorigenesis; however, experimental studies are required to establish translational relevance. All the R codes developed in this study are publicly available. Full article
(This article belongs to the Special Issue Genomic Analysis of Common Disease, 2nd Edition)
Show Figures

Graphical abstract

19 pages, 2859 KB  
Article
Cells Derived from Concentrated Growth Factor Exhibit a Multilineage Differentiation Capacity
by Laura Giannotti, Nadia Calabriso, Francesco Spedicato, Andrea Palermo, Benedetta Di Chiara Stanca, Christian Demitri, Maria Antonietta De Sangro, Maria Annunziata Carluccio, Fabrizio Damiano, Luisa Siculella and Eleonora Stanca
Int. J. Mol. Sci. 2025, 26(17), 8646; https://doi.org/10.3390/ijms26178646 - 5 Sep 2025
Viewed by 1247
Abstract
Concentrated growth factor (CGF) is an autologous blood-derived product widely used in regenerative medicine due to its high concentration of growth factors and platelets. In this study, the ability of primary stem cells isolated from human CGF to differentiate into adipocytes, endothelial cells, [...] Read more.
Concentrated growth factor (CGF) is an autologous blood-derived product widely used in regenerative medicine due to its high concentration of growth factors and platelets. In this study, the ability of primary stem cells isolated from human CGF to differentiate into adipocytes, endothelial cells, and neuronal-like cells was evaluated in vitro. CGF primary cells (CPCs) were obtained from CGF fragments and characterized after one month in culture. These cells were positive for the surface markers CD105, CD45, CD31, and CD14, and also expressed mRNA levels of the stemness markers Nanog and Oct3/4 comparable to human bone marrow mesenchymal stem cells (BMSCs). Results showed that, following appropriate differentiation protocols, CPCs, similarly to BMSCs, were able to differentiate into adipogenic, endothelial, and neuronal lineages, acquiring specific phenotypic and molecular markers. Adipogenic induction resulted in lipid accumulation and the upregulation of key genes, including PLIN2, FABP4, CD36, and FASN. Under pro-endothelial conditions, the cells exhibited increased expression of endothelial markers, eNOS, VEGFR-2, and CD31. Neuronal induction promoted the expression of β-tubulin III, Nestin, and Neurofilament. Overall, this work highlights the remarkable plasticity of CPCs and supports their potential application in multilineage regenerative therapies. Full article
(This article belongs to the Section Molecular Biology)
Show Figures

Figure 1

23 pages, 3996 KB  
Article
Unveiling Conserved Molecular Pathways of Intramuscular Fat Deposition and Shared Metabolic Processes in Semitendinosus Muscle of Hereford, Holstein, and Limousine Cattle via RNA-Seq Analysis
by Saideh Eskandri Nasab, Gholam Reza Dashab, Mohammad Rokouei, Zahra Roudbari and Tomasz Sadkowski
Genes 2025, 16(8), 984; https://doi.org/10.3390/genes16080984 - 21 Aug 2025
Cited by 1 | Viewed by 1412
Abstract
Background: Intramuscular fat (IMF) enhances marbling, improving meat quality and value. Transcriptome analysis enables the identification of genes and pathways involved in IMF deposition, supporting targeted breeding and nutritional strategies to improve beef quality. Methods: This study used RNA-Seq to compare gene expression [...] Read more.
Background: Intramuscular fat (IMF) enhances marbling, improving meat quality and value. Transcriptome analysis enables the identification of genes and pathways involved in IMF deposition, supporting targeted breeding and nutritional strategies to improve beef quality. Methods: This study used RNA-Seq to compare gene expression in high- (Hereford; Her), moderate- (Holstein Friesian; Hf), and low-marbling (Limousine; Lim) Semitendinosus muscle. Using Illumina’s NovaSeqX Plus, sequencing data underwent quality control with FastQC to remove low-quality reads and adapters, followed by alignment to the bovine genome using HISAT2. Differential expression analysis was performed using DESeq2, and genes were filtered based on a threshold of p-value < 0.05 and |log2FC| > 0.5 to identify significantly regulated genes. Results: A total of 21,881 expressed genes were detected, with 3025 and 7407 significantly differentially expressed in Her and Hf vs. Lim, respectively (|log2FC| > 0.5, p < 0.05). Protein–protein interaction analysis revealed 20 hub genes, including SMAD3, SCD, PLIN2, SHH, SQLE, RXRA, NPPA, NR1H4, PRKCA, and IL10. Gene ontology and KEGG pathway analyses linked these genes to lipid metabolism and IMF-associated pathways, such as PPAR signaling, fatty acid metabolism, and PI3K–Akt signaling. Conclusions: These findings highlight RNA-Seq’s utility in uncovering the genetic basis of marbling and the importance of aligning beef production with consumer demands through genetic improvements. This study aimed to identify breed-independent molecular mechanisms of intramuscular fat deposition and shared metabolic processes in the Semitendinosus muscle to improve beef quality. Full article
(This article belongs to the Section Animal Genetics and Genomics)
Show Figures

Figure 1

13 pages, 2450 KB  
Article
Activation of Focal Adhesion Pathway by CIDEA as Key Regulatory Axis in Lipid Deposition in Goat Intramuscular Precursor Adipocytes
by Peng Shao, Qi Li, Yu Liao, Yong Wang, Yaqiu Lin, Hua Xiang, Zhanyu Du, Changhui Zhang, Jiangjiang Zhu and Lian Huang
Animals 2025, 15(16), 2374; https://doi.org/10.3390/ani15162374 - 13 Aug 2025
Viewed by 835
Abstract
Intramuscular fat (IMF) content determines the quality of goat meat and is regulated by the comprehensive effect of the proliferation and adipogenesis of intramuscular preadipocytes. Our previous RNA-seq data revealed that cell death-inducing DNA fragmentation factor alpha (DFFA)-like effector (CIDE) A was upregulated [...] Read more.
Intramuscular fat (IMF) content determines the quality of goat meat and is regulated by the comprehensive effect of the proliferation and adipogenesis of intramuscular preadipocytes. Our previous RNA-seq data revealed that cell death-inducing DNA fragmentation factor alpha (DFFA)-like effector (CIDE) A was upregulated during the development of intramuscular fat in the longissimus dorsi muscle tissue, implying an important role in lipid homeostasis. However, the mechanism by which CIDEA, a member of the CIDE family, regulates intramuscular fat deposition in goat muscle is unknown, so we explored the function and underlying mechanism of CIDEA in goat intramuscular preadipocytes. To address this, we altered CIDEA in intramuscular preadipocytes and resolved the effect and mechanism of CIDEA in adipogenesis through RT-PCR, Western blot, triglyceride and LD determinations, CCK-8, and RNA-seq. It was found that CIDEA increased lipid droplets (LDs) and triglyceride contents and inhibited cell proliferation. Meanwhile, the lipid metabolism-related genes PPARγ, C/EBPα, SREBP1c, PLIN1, TIP47, ADFP, DGAT1, ACC, FASN, ACSL1, and FABP3 were upregulated, while the lipolysis and β-oxidation genes HSL, ACOX1, and CPT1B, as well as the proliferation marker gene CDK1, were all downregulated upon CIDEA overexpression. Differentially expressed genes in CIDEA dysregulation groups through RNA-seq were selected and were enriched in the apelin and focal adhesion signaling pathways. Specifically, the Western blot and rescue assays found that focal adhesion, but not apelin, was the key signaling pathway in CIDEA regulating lipid deposition in goat intramuscular preadipocytes. In summary, this study reveals that CIDEA promotes lipid deposition in intramuscular preadipocytes through the focal adhesion pathway and inhibits cell proliferation. This work clarifies the functional role and downstream signaling pathway of CIDEA in intramuscular fat deposition and provides theoretical support for improving meat quality by targeting key phenotype-related genes. Full article
Show Figures

Figure 1

15 pages, 2888 KB  
Article
Combining Time-Restricted Wheel Running and Feeding During the Light Phase Increases Running Intensity Under High-Fat Diet Conditions Without Altering the Total Amount of Daily Running
by Ayano Shiba, Roberta Tandari, Ewout Foppen, Chun-Xia Yi, Joram D. Mul, Dirk Jan Stenvers and Andries Kalsbeek
Int. J. Mol. Sci. 2025, 26(15), 7658; https://doi.org/10.3390/ijms26157658 - 7 Aug 2025
Viewed by 1341
Abstract
Excess caloric intake and insufficient physical activity are the two major drivers underlying the global obesity and type 2 diabetes mellitus epidemics. However, circadian misalignment of caloric intake and physical activity, as commonly experienced by nightshift workers, can also have detrimental effects on [...] Read more.
Excess caloric intake and insufficient physical activity are the two major drivers underlying the global obesity and type 2 diabetes mellitus epidemics. However, circadian misalignment of caloric intake and physical activity, as commonly experienced by nightshift workers, can also have detrimental effects on body weight and glucose homeostasis. We have previously reported that combined restriction of eating and voluntary wheel running to the inactive phase (i.e., a rat model for circadian misalignment) shifted liver and muscle clock rhythms by ~12 h and prevented the reduction in the amplitude of the muscle clock oscillation otherwise induced by light-phase feeding. Here, we extended on these findings and investigated how a high-fat diet (HFD) affects body composition and liver and muscle clock gene rhythms in male Wistar rats while restricting both eating and exercise to either the inactive or active phase. To do this, we used four experimental conditions: sedentary controls with no wheel access on a non-obesogenic diet (NR), sedentary controls with no wheel access on an HFD (NR-H), and two experimental groups on an HFD with simultaneous access to a running wheel and HFD time-restricted to either the light phase (light-run-light-fed + HFD, LRLF-H) or the dark phase (dark-run-dark-fed + HFD. DRDF-H). Consumption of an HFD did not alter the daily running distance of the time-restricted groups but did increase the running intensity in the LRLF-H group compared to a previously published LRLF chow fed group. However, no such increase was observed for the DRDF-H group. LRLF-H ameliorated light phase-induced disturbances in the soleus clock more effectively than under chow conditions and had a protective effect against HFD-induced changes in liver clock gene expression. Together with (our) previously published results, these data suggest that eating healthy and being active at the wrong time of the day can be as detrimental as eating unhealthy and being active at the right time of the day. Full article
(This article belongs to the Special Issue Molecular Research on Diabetes and Obesity)
Show Figures

Figure 1

Back to TopTop