Cells Derived from Concentrated Growth Factor Exhibit a Multilineage Differentiation Capacity
Abstract
1. Introduction
2. Results
2.1. CPCs Express Stem Markers
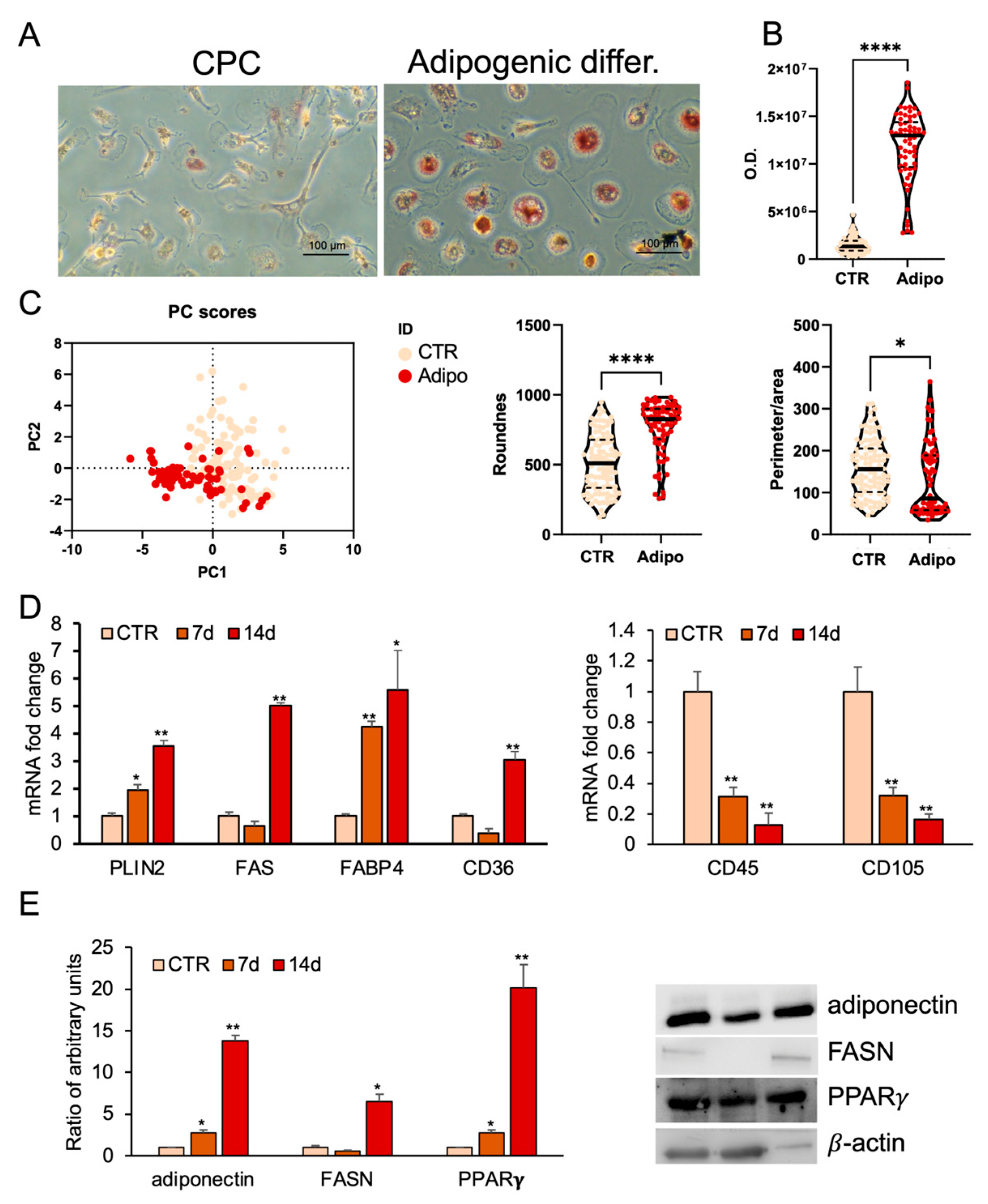
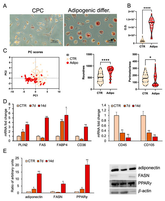
2.2. CPCs Differentiate into Adipocytes
2.3. CPCs Differentiate into Endothelial Cells
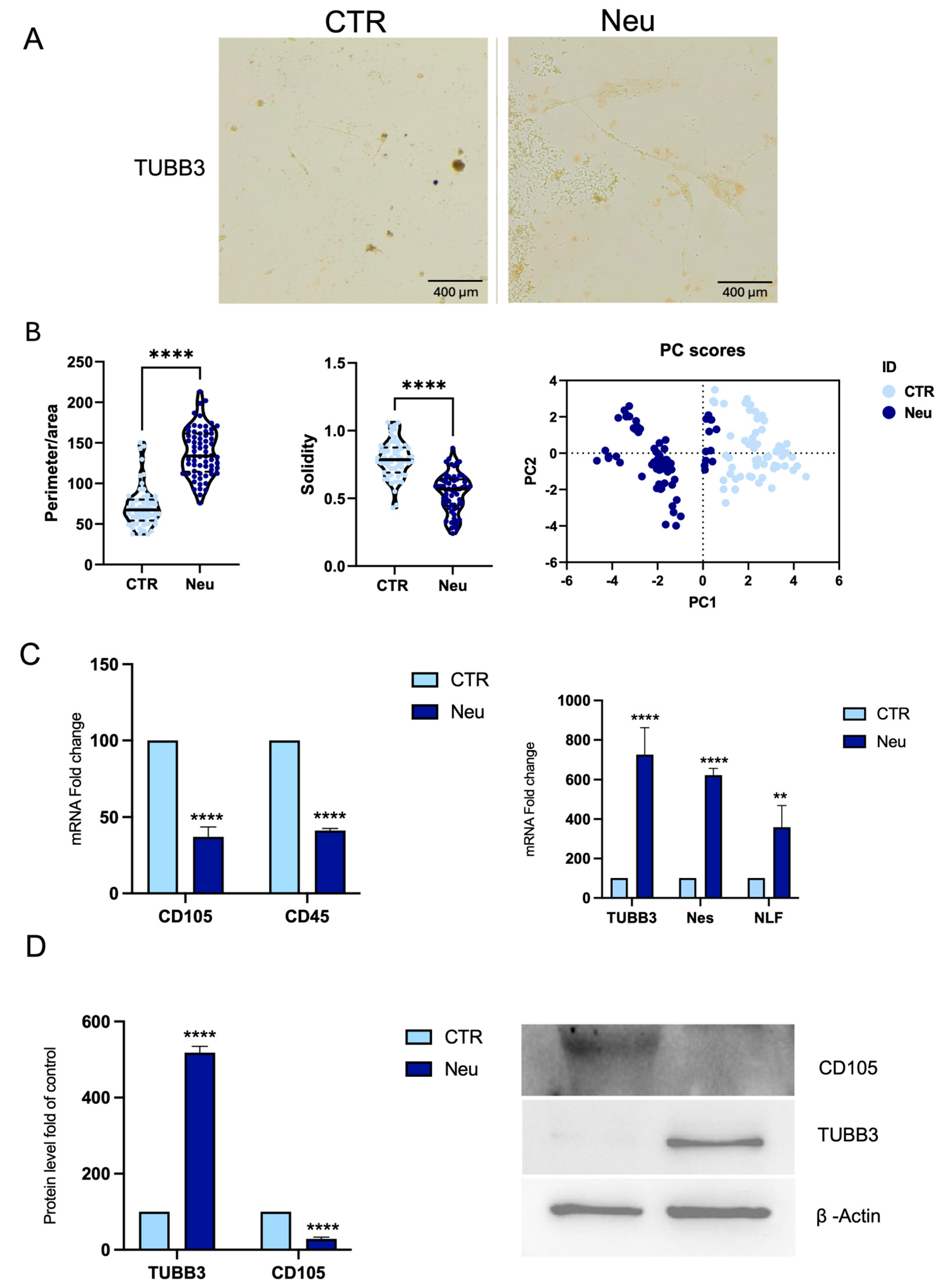
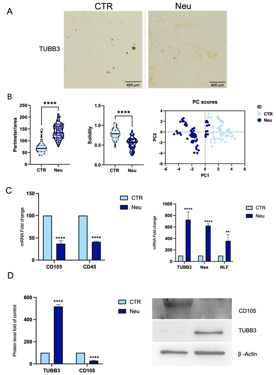
2.4. Differentiation of CPCs into Neuron-like Cells
3. Discussion
4. Materials and Methods
4.1. Collection of CGF
4.2. Isolation and Culture of CGF Primary Cells
4.3. BMSC Culture
4.4. Adipogenic Differentiation
4.5. Endothelial Differentiation
4.6. Neuronal Differentiation
- (1)
- 24 h supplemented with 2% B27 (17504-044, Gibco, Segrate, Italy), 250 µM 3-isobutyl-1-methylxanthine (IBMX, 28822-58, Sigma-Aldrich, Merk Life Science S.r.l., Milan, Italy), and 10 ng/mL FGF-2.
- (2)
- 3 days with only 2% B27 supplementation.
- (3)
- 7 days with 1 µM all-trans retinoic acid (sc-200898 Santa Cruz, Segrate, Italy).
- (4)
- 7 days with 2% B27 supplement and 10 ng/mL human brain-derived neurotrophic factor (BDNF, B3795 Sigma-Aldrich).
4.7. Oil Red O Staining
4.8. Immunostaining Analysis
4.9. Isolation of RNA and Real-Time PCR Analysis
4.10. Western Blot Analysis
4.11. Morphometric Analysis
4.12. Statistical Analysis
Author Contributions
Funding
Institutional Review Board Statement
Informed Consent Statement
Data Availability Statement
Acknowledgments
Conflicts of Interest
References
- Fiorentino, S.; Roffi, A.; Filardo, G.; Marcacci, M.; Kon, E. European Definitions, Current Use, and EMA Stance of Platelet-Rich Plasma in Sports Medicine. J. Knee Surg. 2015, 28, 51–54. [Google Scholar] [CrossRef]
- Lin, W.; Xu, L.; Lin, S.; Shi, L.; Wang, B.; Pan, Q.; Lee, W.Y.W.; Li, G. Characterisation of multipotent stem cells from human peripheral blood using an improved protocol. J. Orthop. Transl. 2019, 19, 18–28. [Google Scholar] [CrossRef]
- Cesselli, D.; Beltrami, A.P.; Rigo, S.; Bergamin, N.; D’Aurizio, F.; Verardo, R.; Piazza, S.; Klaric, E.; Fanin, R.; Toffoletto, B.; et al. Multipotent progenitor cells are present in human peripheral blood. Circ. Res. 2009, 104, 1225–1234. [Google Scholar] [CrossRef]
- Kuwana, M.; Okazaki, Y.; Kodama, H.; Izumi, K.; Yasuoka, H.; Ogawa, Y.; Kawakami, Y.; Ikeda, Y. Human circulating CD14+ monocytes as a source of progenitors that exhibit mesenchymal cell differentiation. J. Leucoc. Biol. 2003, 74, 833–845. [Google Scholar] [CrossRef] [PubMed]
- Zhao, Y.; Glesne, D.; Huberman, E. A human peripheral blood monocyte-derived subset acts as pluripotent stem cells. Proc. Natl. Acad. Sci. USA 2003, 100, 2426–2431. [Google Scholar] [CrossRef]
- Di Liddo, R.; Bertalot, T.; Borean, A.; Pirola, I.; Argentoni, A.; Schrenk, S.; Cenzi, C.; Capelli, S.; Conconi, M.T.; Parnigotto, P.P. Leucocyte and Platelet-rich Fibrin: A carrier of autologous multipotent cells for regenerative medicine. J. Cell. Mol. Med. 2018, 22, 1840–1854. [Google Scholar] [CrossRef]
- Shimizu, Y.; Ntege, E.H.; Sunami, H.; Inoue, Y. Regenerative medicine strategies for hair growth and regeneration: A narrative review of literature. Regen. Ther. 2022, 21, 527–539. [Google Scholar] [CrossRef]
- Yang, M.; Deng, B.; Hao, W.; Jiang, X.; Chen, Y.; Wang, M.; Yuan, Y.; Chen, M.; Wu, X.; Du, C.; et al. Platelet concentrates in diabetic foot ulcers: A comparative review of PRP, PRF, and CGF with case insights. Regen. Ther. 2025, 28, 625–632. [Google Scholar] [CrossRef] [PubMed]
- Cho, H.H.; Jang, S.; Lee, S.C.; Jeong, H.S.; Park, J.S.; Han, J.Y.; Lee, K.H.; Cho, Y.B. Effect of neural-induced mesenchymal stem cells and platelet-rich plasma on facial nerve regeneration in an acute nerve injury model. Laryngoscope 2010, 120, 907–913. [Google Scholar] [CrossRef]
- Emel, E.; Ergün, S.S.; Kotan, D.; Gürsoy, E.B.; Parman, Y.; Zengin, A.; Nurten, A. Effects of insulin-like growth factor-I and platelet-rich plasma on sciatic nerve crush injury in a rat model. J. Neurosurg. 2011, 114, 522–528. [Google Scholar] [CrossRef] [PubMed]
- Rodella, L.F.; Favero, G.; Boninsegna, R.; Buffoli, B.; Labanca, M.; Scarì, G.; Sacco, L.; Batani, T.; Rezzani, R. Growth factors, CD34 positive cells, and fibrin network analysis in concentrated growth factors fraction. Microsc. Res. Tech. 2011, 74, 772–777. [Google Scholar] [CrossRef] [PubMed]
- Stanca, E.; Calabriso, N.; Giannotti, L.; Nitti, P.; Damiano, F.; Stanca, B.D.C.; Carluccio, M.A.; De Benedetto, G.E.; Demitri, C.; Palermo, A.; et al. Analysis of CGF Biomolecules, Structure, and Cell Population: Characterization of the Stemness Features of CGF Cells and Osteogenic Potential. Int. J. Mol. Sci. 2021, 22, 8867. [Google Scholar] [CrossRef]
- Calabriso, N.; Stanca, E.; Rochira, A.; Damiano, F.; Giannotti, L.; Di Chiara Stanca, B.; Massaro, M.; Scoditti, E.; Demitri, C.; Nitti, P.; et al. Angiogenic Properties of Concentrated Growth Factors (CGFs): The Role of Soluble Factors and Cellular Components. Pharmaceutics 2021, 13, 635. [Google Scholar] [CrossRef] [PubMed]
- Schär, M.O.; Diaz-Romero, J.; Kohl, S.; Zumstein, M.A.; Nesic, D. Platelet-rich concentrates differentially release growth factors and induce cell migration in vitro. Clin. Orthop. Relat. Res. 2015, 473, 1635–1643. [Google Scholar] [CrossRef]
- Isobe, K.; Watanebe, T.; Kawabata, H.; Kitamura, Y.; Kawase, T. Mechanical and degradation properties of advanced platelet-rich fibrin (APRF), concentrated growth factors (CGF), and platelet-poor plasma-derived fibrin (PPTF). Int. J. Implant Dent. 2017, 3, 17. [Google Scholar] [CrossRef]
- Lei, L.; Yu, Y.; Han, J.; Shi, D.; Sun, W.; Zhang, D.; Chen, L. Quantification of growth factors in advanced platelet-rich fibrin and concentrated growth factors and their clinical efficacy as adjunctive to the GTR procedure in periodontal intrabony defects. J. Periodontol. 2020, 91, 462–472. [Google Scholar] [CrossRef]
- Silva, J.; Nichols, J.; Theunissen, T.W.; Guo, G.; van Oosten, A.L.; Barrandon, O.; Wray, J.; Yamanaka, S.; Chambers, I.; Smith, A. Nanog is the gateway to the pluripotent ground state. Cell 2009, 138, 722–737. [Google Scholar] [CrossRef]
- Qin, J.; Wang, L.; Zheng, L.; Zhou, X.; Zhang, Y.; Yang, T.; Zhou, Y. Concentrated growth factor promotes Schwann cell migration partly through the integrin β1-mediated activation of the focal adhesion kinase pathway. Int. J. Mol. Med. 2016, 37, 1363–1370. [Google Scholar] [CrossRef]
- Li, H.; Yang, Z.; Lou, Y.; Bao, Q.; Xie, J.; Cao, D. Study on the Application of Concentrated Growth Factor Combined With Adipose Transplantation in Repairing Depressed Deformities of Soft Tissue in the Face. Ann. Plast. Surg. 2023, 91, 485–492. [Google Scholar] [CrossRef]
- Huan, J.; Dou, L.; Yan, Q.F.; Yang, D.Q. An in vitro study of the angiogenic effects of concentrate growth factor on human umbilical vein endothelial cells. West China J. Stom. 2018, 36, 247–251. [Google Scholar]
- Giannotti, L.; Di Chiara Stanca, B.; Spedicato, F.; Nitti, P.; Damiano, F.; Demitri, C.; Calabriso, N.; Carluccio, M.A.; Palermo, A.; Siculella, L.; et al. Progress in Regenerative Medicine: Exploring Autologous Platelet Concentrates and Their Clinical Applications. Genes 2023, 14, 1669. [Google Scholar] [CrossRef]
- Stanca, E.; Giannotti, L.; Di Chiara Stanca, B.; Damiano, F.; Siculella, L. Platelet Derivatives in Oncology: Dual Role in Tissue Regeneration and Tumor Progression. Med. Regen. Med. 2025, 3, 1–13. [Google Scholar] [CrossRef]
- Cao, S.; Zhu, M.; Bi, Y. Evaluation of the safety and efficacy of concentrated growth factors for hair growth promotion in androgenetic alopecia patients: A retrospective single-centre, single-arm study. J. Cosmet. Dermatol. 2024, 23, 4051–4056. [Google Scholar] [CrossRef]
- Li, G.; Wang, H. Novel Applications of Concentrated Growth Factors in Facial Rejuvenation and Plastic Surgery. Facial Plast. Surg. 2024, 40, 112–119. [Google Scholar] [CrossRef]
- Talaat, W.M.; Ghoneim, M.M.; Salah, O.; Adlly, O.A. Autologous bone marrow concentrates and concentrated growth factors accelerate bone regeneration after enucleation of mandibular pathologic lesions. J. Craniofac. Surg. 2018, 29, 992–997. [Google Scholar] [CrossRef] [PubMed]
- Palermo, A.; Giannotti, L.; Di Chiara Stanca, B.; Ferrante, F.; Gnoni, A.; Nitti, P.; Calabriso, N.; Demitri, C.; Damiano, F.; Batani, T.; et al. Use of CGF in Oral and Implant Surgery: From Laboratory Evidence to Clinical Evaluation. Int. J. Mol. Sci. 2022, 23, 15164. [Google Scholar] [CrossRef]
- Yang, Y.; Ouyang, L.; Cao, C.; Yan, Y.; Cheng, Q.; Jin, B. Efficacy of concentrated growth factor combined with coronally advanced flap in the treatment of gingival recession: A systematic review and meta-analysis. BMC Oral Health 2025, 25, 508. [Google Scholar] [CrossRef] [PubMed]
- Ding, H.; Fu, Q.; Liu, B.; Xv, X.; Zhou, G.; Zheng, C.; Chen, Z.; Chen, M. Concentrated growth factor (CGF): The newest platelet concentrate and its application in nasal hyaluronic acid injection complications. Aesthet. Plast. Surg. 2023, 47, 1785–1793. [Google Scholar] [CrossRef] [PubMed]
- Zhang, X.; Qiu, J.; Wang, H.; Lu, Z.; Shao, S.; He, J.; Shen, Z.; Duan, Y. Autologous Bioactive Compound Concentrated Growth Factor Ameliorates Fistula Healing of Anal Fistula in a Pig Model and Promotes Proliferation and Migration of Human Skin Fibroblasts via Regulating the MEK/ERK Pathway. Oxid. Med. Cell. Longev. 2022, 2022, 7660118. [Google Scholar] [CrossRef]
- Hu, Y.; Jiang, Y.; Wang, M.; Tian, W.; Wang, H. Concentrated Growth Factor Enhanced Fat Graft Survival: A Comparative Study. Dermatol. Surg. 2018, 44, 976–984. [Google Scholar] [CrossRef]
- Ungefroren, H.; Hyder, A.; Schulze, M.; El-Sayed, K.M.F.; Grage-Griebenow, E.; Nussler, A.K.; Fändrich, F.; Li, M. Peripheral Blood Monocytes as Adult Stem Cells: Molecular Characterization and Improvements in Culture Conditions to Enhance Stem Cell Features and Proliferative Potential. Stem Cells Int. 2016, 2016, 7132751. [Google Scholar] [CrossRef]
- Rossi, E.; Bernabeu, C.; Smadja, D.M. Endoglin as an Adhesion Molecule in Mature and Progenitor Endothelial Cells: A Function Beyond TGF-β. Front. Med. 2019, 6, 10. [Google Scholar] [CrossRef] [PubMed]
- Yang, X.; Hou, Z.; Wang, K.; Li, J.; Shang, W.; Wang, L.; Song, K. Efficacy and mechanisms of concentrated growth factor on facial nerve rehabilitation in a rabbit model. Biomater Sci. 2025, 13, 1059–1074. [Google Scholar] [CrossRef]
- Giannotti, L.; Di Chiara Stanca, B.; Nitti, P.; Spedicato, F.; Damiano, F.; Demitri, C.; Calabriso, N.; Carluccio, M.A.; Palermo, A.; Ferrante, F.; et al. Hydroxyapatite-Silicon Scaffold Promotes Osteogenic Differentiation of CGF Primary Cells. Biology 2023, 12, 528. [Google Scholar] [CrossRef]
- Barbon, S.; Rajendran, S.; Bertalot, T.; Piccione, M.; Gasparella, M.; Parnigotto, P.P.; Di Liddo, R.; Conconi, M.T. Growth and Differentiation of Circulating Stem Cells After Extensive Ex Vivo Expansion. Tissue Eng. Regen. Med. 2021, 18, 411–427. [Google Scholar] [CrossRef]
- Fu, X.; Liu, G.; Halim, A.; Ju, Y.; Luo, Q.; Song, A.G. Mesenchymal Stem Cell Migration and Tissue Repair. Cells 2019, 8, 784. [Google Scholar] [CrossRef] [PubMed]
- Stanca, E.; Spedicato, F.; Giudetti, A.M.; Giannotti, L.; Di Chiara Stanca, B.; Damiano, F.; Siculella, L. EPA and DHA Enhance CACT Promoter Activity by GABP/NRF2. Int. J. Mol. Sci. 2024, 25, 9095. [Google Scholar] [CrossRef] [PubMed]







| Gene | Sequences (5′-3′) | Accession Number |
|---|---|---|
| GAPDH | F: ATGGCCTTCCGTGTCCCCAC R: ACGCCTGCTTCACCACCTTC | NM_014364.5 |
| PTPRC (CD45) | F: ATGACCATGTATTTGTGGCTTA R: TGGGGGAAGGTGTTGGGC | NM_080921.3 |
| Endoglin (CD105) | F: TGGGGGAAGGTGTTGGGC R: GCCAGCATTGTCTCACTTCA | NM_001278138.1 |
| Thy1 (CD90) | F: CCACTCTGGCCATTCCC R: GAGCAGGAGCAGCAGCAG | NM_006288.5 |
| CD73 | F: AGCTTACGATTTTGCACACC R: CGGATCTGCTGAACCTTGG | BC015940.1 |
| CD34 | F: CAATGAGGCCACAACAAACA R: GTGACTGGACAGAAGAGTTT | M81104.1 |
| CD31 | F: TGATGCCCAGTTTGAGGTC R: ACGTCTTCAGTGGGGTTGTC | NM_000442.5 |
| CD36 | F: ATGCAGCCTCATTTCCACC R: AGGCCTTGGATGGAAGAAC | NM_000072.3 |
| CD14 | F: CTGCAACTTCTCCGAACCTC R:CCAGTAGCTGAGCAGGAACC | M86511.1 |
| Oct3 | F: TATTCAGCCAAACGACCATC R: GCAGGAACAAATTCTCCAGG | NM_002701.5 |
| Nanog | F: AGATGCCTCACACGGAGAC R: TCTTCTGTTTCTTGACCGGG | NM_024865.2 |
| PLIN2 | F: ATGGCAGGCGACATCTACTC R: AAGGGACCTACCAGCCAGTT | NM_001122.4 |
| FASN | F: CCTGCGTGGCCTTTGAAAT R: CATGTCCGTGAACTGCTGC | NM_004104 |
| FABP4 | F: GTGGAAGTGACGCCTTTCAT R: TACTGGGCCAGGAATTTGAC | NM_001442.3 |
| APN | F: AGTCTCACATCTGGTTGGGG R: CTCTCTGTGCCTCTGGTTCC | NM_001177800.1 |
| VEGFR-2 | F: AGCGATGGCCTCTTCTGTAA R: ACACGACTCCATGTTGGTCA | NM_002253.2 |
| eNOS | F: ACCCTCACCGCTACAACATC R: GCTCATTCTCCAGGTGCTTC | NM_000603.4 |
| Neurofilament | F: CCAAGACCTCCTCAACGTGAAG R: ATGCTTCCCACGCTGGTGAAAC | NM_006158 |
| Nestin | F: GCGGGCTACTGAAAAGTTCC R: CTCCAGGCTGAGGGACATCT | NM_006617.2 |
| Tubulin β-III | F: TCAGCGTCTACTACAACGAGGC R: GCCTGAAGAGATGTCCAAAGGC | NM_006086 |
Disclaimer/Publisher’s Note: The statements, opinions and data contained in all publications are solely those of the individual author(s) and contributor(s) and not of MDPI and/or the editor(s). MDPI and/or the editor(s) disclaim responsibility for any injury to people or property resulting from any ideas, methods, instructions or products referred to in the content. |
© 2025 by the authors. Licensee MDPI, Basel, Switzerland. This article is an open access article distributed under the terms and conditions of the Creative Commons Attribution (CC BY) license (https://creativecommons.org/licenses/by/4.0/).
Share and Cite
Giannotti, L.; Calabriso, N.; Spedicato, F.; Palermo, A.; Di Chiara Stanca, B.; Demitri, C.; De Sangro, M.A.; Carluccio, M.A.; Damiano, F.; Siculella, L.; et al. Cells Derived from Concentrated Growth Factor Exhibit a Multilineage Differentiation Capacity. Int. J. Mol. Sci. 2025, 26, 8646. https://doi.org/10.3390/ijms26178646
Giannotti L, Calabriso N, Spedicato F, Palermo A, Di Chiara Stanca B, Demitri C, De Sangro MA, Carluccio MA, Damiano F, Siculella L, et al. Cells Derived from Concentrated Growth Factor Exhibit a Multilineage Differentiation Capacity. International Journal of Molecular Sciences. 2025; 26(17):8646. https://doi.org/10.3390/ijms26178646
Chicago/Turabian StyleGiannotti, Laura, Nadia Calabriso, Francesco Spedicato, Andrea Palermo, Benedetta Di Chiara Stanca, Christian Demitri, Maria Antonietta De Sangro, Maria Annunziata Carluccio, Fabrizio Damiano, Luisa Siculella, and et al. 2025. "Cells Derived from Concentrated Growth Factor Exhibit a Multilineage Differentiation Capacity" International Journal of Molecular Sciences 26, no. 17: 8646. https://doi.org/10.3390/ijms26178646
APA StyleGiannotti, L., Calabriso, N., Spedicato, F., Palermo, A., Di Chiara Stanca, B., Demitri, C., De Sangro, M. A., Carluccio, M. A., Damiano, F., Siculella, L., & Stanca, E. (2025). Cells Derived from Concentrated Growth Factor Exhibit a Multilineage Differentiation Capacity. International Journal of Molecular Sciences, 26(17), 8646. https://doi.org/10.3390/ijms26178646

