Sign in to use this feature.

Years

Between: -

Subjects

remove_circle_outline
remove_circle_outline
remove_circle_outline
remove_circle_outline
remove_circle_outline
remove_circle_outline
remove_circle_outline

Journals

Article Types

Countries / Regions

Search Results (86)

Search Parameters:
Keywords = PITX2

Order results
Result details
Results per page
Select all
Export citation of selected articles as:
22 pages, 4709 KB  
Review
The Transplantation of Pancreatic Islets to Portal Vein: The Influence on Liver Tissue
by Alžběta Vojtíšková, Eva Fábryová, Zuzana Berková, Tomas Koblas, Peter Girman and Jan Kříž
Int. J. Mol. Sci. 2026, 27(3), 1419; https://doi.org/10.3390/ijms27031419 - 30 Jan 2026
Viewed by 256
Abstract
Pancreatic islet (PI) transplantation (Tx) to the portal vein is an established therapeutic modality for selected type 1 diabetic patients. However, a comprehensive review considering the effects of PIs on surrounding liver tissue is lacking. Typical interactions can be detected in the early [...] Read more.
Pancreatic islet (PI) transplantation (Tx) to the portal vein is an established therapeutic modality for selected type 1 diabetic patients. However, a comprehensive review considering the effects of PIs on surrounding liver tissue is lacking. Typical interactions can be detected in the early and delayed phases. This review summarizes known side effects of PI transplantation. In early phase the interaction occurs immediately upon contact of the PI into portal vein blood. Mechanical obstruction, exacerbated by thrombosis as part of the instant blood-mediated inflammatory reaction (IBMIR), leads to ischemic injury to adjacent liver tissue. Delayed changes, such as focal steatosis and glycogen accumulation appear days to weeks after Tx and are caused by local overstimulation of hepatocytes by insulin in supraphysiological concentrations. In animal models these lesions could progress over months to cystic cholangiomas or hepatocellular carcinomas. Such neoplastic changes have been observed in experimental animals; they have not been reported in human patients. In conclusion, while PITx into the liver is not an optimal procedure, it currently represents the site offering the best functional integration of the graft. The adverse effects discussed are pronounced but generally not severe, nor do they appear to compromise the overall health status of the recipients. Full article
Show Figures

Graphical abstract

9 pages, 1100 KB  
Case Report
A New Case of PITX1-Related Mandibular–Pelvic–Patellar (MPP) Syndrome
by Evgeniya Melnik, Ekaterina Petrova, Tatiana Markova, Ksenya Zabudskaya and Elena Dadali
Clin. Pract. 2026, 16(2), 31; https://doi.org/10.3390/clinpract16020031 - 29 Jan 2026
Viewed by 66
Abstract
Background: The PITX1 gene encodes a transcription factor that plays a crucial role in the development of the lower limbs, pelvis, and structures derived from the first branchial arch. Pathogenic variants in PITX1 are associated with a limited spectrum of rare disorders, [...] Read more.
Background: The PITX1 gene encodes a transcription factor that plays a crucial role in the development of the lower limbs, pelvis, and structures derived from the first branchial arch. Pathogenic variants in PITX1 are associated with a limited spectrum of rare disorders, including congenital talipes equinovarus with or without long bone anomalies and/or mirror-image polydactyly, and Liebenberg syndrome. In 2020, a novel clinical phenotype, Mandibular–Pelvic–Patellar (MPP) syndrome, resulting PITX1 missense variants, was proposed. Case presentation: We report the fourth documented case of MPP syndrome worldwide, identified in a 17-year-old female patient presenting with congenital lower limb deformities, patellar aplasia, and micrognathia. Whole-genome sequencing revealed a heterozygous PITX1 missense variant NM_002653.5: c.412A>C, p.(Lys138Gln). The clinical phenotype included knee flexion contractures and severe equinovarus and planovalgus foot deformities requiring multiple staged reconstructive surgical procedures. Conclusions: This case supports recognition of MPP syndrome as a clinically and genetically distinct PITX1-related disorder. Our findings expand the phenotypic spectrum of MPP syndrome and suggest that severe congenital foot deformities represent a consistent and clinically relevant feature of this condition. Full article
Show Figures

Figure 1

20 pages, 710 KB  
Article
Common Methylenetetrahydrofolate Reductase Polymorphism MTHFR 677C>T (rs1801133), Plasma Homocysteine, and Non-Valvular Atrial Fibrillation in Overweight/Obese Patients: Causality Indicated by Mediation and One-Sample Mendelian Randomization Analysis
by Rea Levicki, Vladimir Trkulja, Vedran Pašara, Ivan Prepolec, Martina Matovinović, Lana Ganoci, Dragana Šegulja, Martina Lovrić Benčić and Tamara Božina
Diagnostics 2025, 15(22), 2870; https://doi.org/10.3390/diagnostics15222870 - 12 Nov 2025
Viewed by 595
Abstract
Background/Objectives: The causal role of homocysteine (tHcy) in atrial fibrillation (AF) is unclear. To (re)explore the causal effect of tHcy in non-valvular AF (NVAF). Methods: In a case–control study in overweight/obese adults, cases were patients with NVAF and controls were their [...] Read more.
Background/Objectives: The causal role of homocysteine (tHcy) in atrial fibrillation (AF) is unclear. To (re)explore the causal effect of tHcy in non-valvular AF (NVAF). Methods: In a case–control study in overweight/obese adults, cases were patients with NVAF and controls were their peers without AF. They were assessed for clinical, laboratory, and echocardiographic particulars and were genotyped for MTHFR 677C>T (rs1801133), PITX2 C>T (rs2200733), and KCNE1 112A>G (rs1805127) polymorphisms. We employed a conventional case–control, mediation analysis, and one-sample Mendelian randomization (MR) analyses to evaluate forward and reverse tHcy-NVAF associations. Results: We enrolled 180 cases and 179 controls. With an extensive confounder control (i) the MTHFR 677C>T variant allele associated with higher tHcy; (ii) PITX2 C>T variant allele associated with NVAF while KCNE1 112A>G did not; (iii) MTHFR variant associated with NVAF indirectly, through tHcy assuming wild type but not variant genotype (exposure–mediator interaction); (iv) considering all subjects, tHcy associated with NVAF through the effect on renal function and NT-proBNP levels (no exposure–mediator interaction); (v) considering MTHFR wild-type subjects (n = 160), tHcy “directly” strongly associated with NVAF, and considering variant carriers (n = 199), it indirectly associated with NVAF and directly tended to associate with a lower probability of NVAF; (vi) in MR analysis (MTHFR SNP instrument), tHcy associated with NVAF; and vii) mediation and MR analyses [PITX2 SNP (exposure/instrument)—NVAF, (mediator/exposure)—tHcy outcome] excluded the reverse tHcy-NVAF association. Conclusions: Data strongly support the causal role of tHcy in NVAF in overweight/obese patients and suggest that the effect might be modified by the MTHFR 677C>T variant allele. Full article
(This article belongs to the Special Issue Exploring the Role of Diagnostic Biochemistry, 2nd Edition)
Show Figures

Graphical abstract

17 pages, 2825 KB  
Article
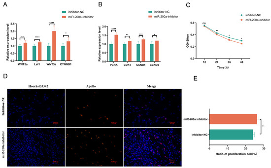
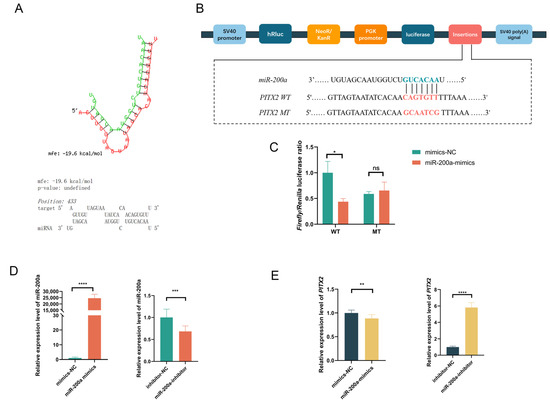
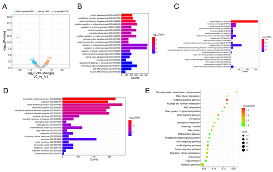
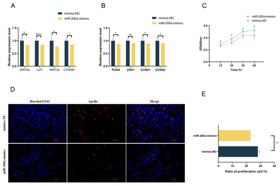
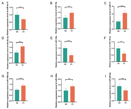
miR-200a Targets PITX2 to Mediate Goose Fibroblast Proliferation Through the Wnt Pathway
by Shuyu Jiao, Hongyuan Yang, Heng Ge, Shaomei Li, Suozhou Yang and Chunyan Mou
Animals 2025, 15(21), 3171; https://doi.org/10.3390/ani15213171 - 31 Oct 2025
Viewed by 395
Abstract
The economic value of goose down is attributed to its extensive application in the production of down-based clothing and related products. The primordium formation stage governs the proper morphogenesis of the feather follicle, while the Wnt signaling pathway serves a positive regulatory function [...] Read more.
The economic value of goose down is attributed to its extensive application in the production of down-based clothing and related products. The primordium formation stage governs the proper morphogenesis of the feather follicle, while the Wnt signaling pathway serves a positive regulatory function during this stage. To identify critical miRNAs and molecular mechanisms regulating the development of goose feather follicle primordium, we performed transcriptomic sequencing of skin tissues collected from six geese at pre- and post-feather follicle primordium developmental stages. Bioinformatics analysis identified 350 differentially expressed miRNAs (DE miRNAs), which were functionally enriched in processes related to system development and multicellular organismal development, etc. As demonstrated by dual-luciferase reporter experiments, miR-200a binds directly to PITX2’s 3′ untranslated region (3′UTR). Furthermore, overexpression of miR-200a decreased the expression levels of genes linked to the Wnt pathway and suppressed the proliferation of GEDFs, as validated by RT-qPCR, CCK8, and EdU assays. Notably, co-transfection experiments demonstrated that miR-200a-mediated regulation of GEDF proliferation through the Wnt pathway is functionally dependent on PITX2. Collectively, this work expands the regulatory network underlying feather follicle development and provides a genetic foundation aimed at breeding geese with enhanced down production quality. Full article
(This article belongs to the Section Animal Genetics and Genomics)
Show Figures

Figure 1

16 pages, 6737 KB  
Article
Molecular Characterization of Hypothalamic–Pituitary–Ovarian Axis Regulation in the Manchurian Zokor (Myospalax psilurus) During Seasonal Estrus
by Rile Nai, Xueru Li, Dan Shan, Saru Bao, Fei Wang, Yuerong Lin, Yan Zhang, Buqin Hu, Yuchun Xie and Duhu Man
Genes 2025, 16(11), 1289; https://doi.org/10.3390/genes16111289 - 30 Oct 2025
Viewed by 742
Abstract
Background/Objectives: Seasonal reproduction in mammals is primarily regulated by the hypothalamic–pituitary–ovarian (HPO) axis, yet its molecular mechanisms in subterranean rodents living in light-restricted environments remain poorly understood. This study aimed to characterize the transcriptional regulation of the HPO axis during seasonal estrus in [...] Read more.
Background/Objectives: Seasonal reproduction in mammals is primarily regulated by the hypothalamic–pituitary–ovarian (HPO) axis, yet its molecular mechanisms in subterranean rodents living in light-restricted environments remain poorly understood. This study aimed to characterize the transcriptional regulation of the HPO axis during seasonal estrus in the Manchurian zokor (Myospalax psilurus, M. psilurus), a fossorial rodent exhibiting distinct breeding cycles despite perpetual darkness. Methods: Hypothalamic, pituitary, and ovarian tissues were collected from female zokors during estrus and anestrus (n = 5 per group). RNA sequencing was performed, followed by de novo transcriptome assembly and bioinformatic analyses. Differentially expressed genes (DEGs) were identified using edgeR, and functional enrichment was assessed via GO and KEGG analyses. Key DEGs were validated by RT-qPCR. Results: A total of 513, 292, and 138 DEGs were identified in the hypothalamus, pituitary, and ovary, respectively. GO analysis highlighted enrichment in G-protein-coupled receptor signaling, oxidation–reduction processes, and calcium ion binding. KEGG pathway analysis revealed significant enrichment of the neuroactive ligand–receptor interaction pathway across all three tissues. Key candidate genes included Trh and Mc3r in the hypothalamus, Pitx2 and NR4A2 in the pituitary, and PTGER2 and Sphk1 in the ovary. Conclusions: This study provides the first comprehensive transcriptomic profile of the HPO axis in Manchurian zokors during seasonal estrus. The neuroactive ligand–receptor interaction pathway appears central to reproductive regulation, and several tissue-specific genes were identified as potential regulators of seasonal breeding. These findings enhance our understanding of reproductive adaptation in subterranean mammals and offer a foundation for further functional studies. Full article
(This article belongs to the Section Animal Genetics and Genomics)
Show Figures

Figure 1

22 pages, 1658 KB  
Review
Single-Nucleotide Polymorphisms, PITX2 and Abnormal Electrical Activity in Atrial Fibrillation
by Verónica Jiménez-Sábado and Leif Hove-Madsen
Int. J. Mol. Sci. 2025, 26(19), 9780; https://doi.org/10.3390/ijms26199780 - 8 Oct 2025
Viewed by 977
Abstract
Since single-nucleotide polymorphisms (SNPs) associated with increased risk of atrial fibrillation (AF) on chromosome 4q25 are located near the transcription factor PITX2, research has investigated relationships between SNPs, PITX2 activity and atrial function to improve risk stratification and identify new therapies. Although PITX2 [...] Read more.
Since single-nucleotide polymorphisms (SNPs) associated with increased risk of atrial fibrillation (AF) on chromosome 4q25 are located near the transcription factor PITX2, research has investigated relationships between SNPs, PITX2 activity and atrial function to improve risk stratification and identify new therapies. Although PITX2 levels are heterogeneous, most studies converge towards lower PITX2 levels in patients with AF, and a 4q25 SNP has been reported to reduce PITX2 expression. However, there are several SNPs at 4q25 that segregate independently, and patients carrying different SNPs respond differently to ablation therapy. On the other hand, atrial-specific deletion of Pitx2c mimics molecular and electrophysiological alterations observed in patients with AF. This includes microRNAs, signaling pathways, ion channels, calcium homeostasis, electrical remodeling, contraction and the response to pharmacological treatments. Moreover, mutations in the PITX2 homeodomain are associated with AF, PITX2 dysfunction or impaired calcium homeostasis. Interestingly, myocytes with the 4q25 risk allele rs13143308T display electrophysiological alterations similar to those reported in patients with AF or mice with heterozygous Pitx2c deletion. Moreover, carriers of rs13143308T respond poorly to ablation or antiarrhythmic drug therapy. Future research needs to establish how different 4q25 SNPs impact different PITX2 isoforms and the downstream regulation of atrial function. Full article
(This article belongs to the Section Molecular Biology)
Show Figures

Figure 1

23 pages, 5684 KB  
Article
Prognostic Potential of Cancer-Associated Fibroblast Surface Markers and Their Specific DNA Methylation in Prostate Cancer
by Mark Jain, Olga Nesterova, Mikhail Varentsov, Nina Oleynikova, Aleksandra Vasiukova, Sofia Navruzova, German Golubin, Larisa Samokhodskaya, Pavel Malkov and Armais Kamalov
Diagnostics 2025, 15(19), 2434; https://doi.org/10.3390/diagnostics15192434 - 24 Sep 2025
Cited by 1 | Viewed by 871
Abstract
Background: Cancer-associated fibroblasts (CAFs) are a key component of the prostate cancer (PCa) microenvironment, the abundance of which is often linked to poor prognosis. The surface markers for CAFs are mostly established, yet our current knowledge of epigenetic alterations in them remains limited. [...] Read more.
Background: Cancer-associated fibroblasts (CAFs) are a key component of the prostate cancer (PCa) microenvironment, the abundance of which is often linked to poor prognosis. The surface markers for CAFs are mostly established, yet our current knowledge of epigenetic alterations in them remains limited. The aim of this study was to evaluate the relationship between CAF-specific DNA methylation, their abundance and the PCa prognosis. Methods: The study included 88 PCa patients with known presence or absence of a biochemical recurrence within a 6-year period. Resected PCa tissue was assessed for the surface expression of FAP, PDGFRb, CD90, and POST, and for the methylation of EDARADD, GATA6, and PITX2 genes using qPCR and ddPCR. Results: The surface expression of FAP, PDGFRb and CD90 was associated with a higher Gleason score (p < 0.05). The analytical sensitivity of ddPCR was superior to qPCR; results obtained using ddPCR demonstrated a more significant association with clinical features of PCa. EDARADD methylation and PDGFRb expression were associated with a risk of biochemical recurrence (HR–0.961 [95% CI: 0.931–0.991] and HR–2.313 [95% CI: 1.054–5.088]; p < 0.05, respectively). Conclusions: Upon further validation, the abundance of CAFs and their specific methylation might become a promising tool for the assessment of prognosis in PCa after radical treatment. Full article
(This article belongs to the Special Issue An Update on Molecular Diagnostics in Prostate Cancer)
Show Figures

Figure 1

25 pages, 2041 KB  
Review
Genetic Basis of Non-Syndromic Childhood Glaucoma Associated with Anterior Segment Dysgenesis: A Narrative Review
by Nicola Cronbach, Cécile Méjécase and Mariya Moosajee
Pharmaceuticals 2025, 18(9), 1352; https://doi.org/10.3390/ph18091352 - 9 Sep 2025
Viewed by 1849
Abstract
Twenty causative genes have been reported that cause non-syndromic childhood glaucoma associated with anterior segment dysgenesis. FOXC1, PAX6 and PITX2 are the most well-known, but cases linked to SLC4A11, PITX3 and SOX11 have also been reported. As genetic testing becomes increasingly [...] Read more.
Twenty causative genes have been reported that cause non-syndromic childhood glaucoma associated with anterior segment dysgenesis. FOXC1, PAX6 and PITX2 are the most well-known, but cases linked to SLC4A11, PITX3 and SOX11 have also been reported. As genetic testing becomes increasingly widespread and rates of molecular diagnosis rise, the extent of phenotypic overlap between the different genetic causes of non-syndromic glaucoma associated with anterior segment dysgenesis is becoming more evident. Taking aniridia as an example, whilst PAX6 mutations remain the predominant cause, variants in CYP1B1, FOXC1, PXDN and SOX11 have also been reported in patients with childhood glaucoma and aniridia. Developments in molecular-based therapies for retinal and corneal disease are advancing rapidly, and pre-clinical studies of gene-based treatments for glaucoma and aniridia are showing promising results. Use of adeno-associated viral vectors for gene delivery is most common, with improvements in intraocular pressure and retinal ganglion cell survival in Tg-MYOCY437H mouse models of glaucoma, and successful correction of a germline PAX6G194X nonsense variant in mice using CRISPR-Cas9 gene editing. This review will explore the actions and interactions of the genetic causes of non-syndromic glaucoma associated with anterior segment dysgenesis and discuss the current developments in molecular therapies for these patients. Full article
Show Figures

Figure 1

34 pages, 9695 KB  
Article
Anticancer Effects of Ascorbic Acid: Not All Sides Fit All
by Uche O. Arunsi, Jeremiah O. Olugbami and Adegboyega K. Oyelere
Cancers 2025, 17(17), 2877; https://doi.org/10.3390/cancers17172877 - 1 Sep 2025
Cited by 2 | Viewed by 2119
Abstract
Background/Objectives: Ascorbic acid (AA)is a micronutrient with concentration-dependent anticancer properties, acting either as a reactive oxygen species (ROS) scavenger or inducer. Methods: Conventional redox-based assays such as MTS/MTT often overestimate cell proliferation due to AA’s interaction with tetrazolium salts, leading to increased [...] Read more.
Background/Objectives: Ascorbic acid (AA)is a micronutrient with concentration-dependent anticancer properties, acting either as a reactive oxygen species (ROS) scavenger or inducer. Methods: Conventional redox-based assays such as MTS/MTT often overestimate cell proliferation due to AA’s interaction with tetrazolium salts, leading to increased formazan production. To overcome this limitation, we employed the Propidium Iodide Triton X-100 (PI/TX-100) assay to evaluate AA’s cytotoxic effects across a diverse panel of cancer and normal cell lines, including prostate (22Rv1, C4-2B, DU-145, LNCaP), breast (MCF-7, MDA-MB-231, MDA-MB-453), lung (A549), liver (HepG2, SK-HEP-1, Huh7), and kidney (Vero) cells. Results: AA significantly suppressed cancer cell viability compared to normal cells (RWPE1 and Vero), with the strongest effects observed in hormone receptor-positive lines. The relative sensitivity to AA followed distinct patterns within each cancer type. Mechanistically, AA-induced cell death involved ROS generation, lipid peroxidation, cell cycle arrest, ferroptosis, apoptosis, and downregulation of pyruvate dehydrogenase kinase 1 (PDHK1). Conclusions: These findings further support the potential of AA as a selective anticancer agent and highlight the importance of assay choice in evaluating its therapeutic efficacy. Full article
(This article belongs to the Section Molecular Cancer Biology)
Show Figures

Graphical abstract

18 pages, 8586 KB  
Article
Local Expression of Epigenetic Candidate Biomarkers of Adolescent Idiopathic Scoliosis Progression
by Simona Neri, Alberto Ruffilli, Elisa Assirelli, Marco Manzetti, Giovanni Viroli, Matteo Traversari, Marco Ialuna, Susanna Naldi, Jacopo Ciaffi, Francesco Ursini and Cesare Faldini
Int. J. Mol. Sci. 2025, 26(17), 8453; https://doi.org/10.3390/ijms26178453 - 30 Aug 2025
Viewed by 1187
Abstract
Adolescent idiopathic scoliosis (AIS) is a multifactorial disease with environmental and genetic components. AIS clinical management is complicated by the lack of reliable predictive markers of progression. Recent studies have highlighted a potential role for epigenetic mechanisms in disease progression. However, most findings [...] Read more.
Adolescent idiopathic scoliosis (AIS) is a multifactorial disease with environmental and genetic components. AIS clinical management is complicated by the lack of reliable predictive markers of progression. Recent studies have highlighted a potential role for epigenetic mechanisms in disease progression. However, most findings derive from peripheral blood analyses, with little data available on musculoskeletal tissues directly affected by AIS. Given the tissue-specific nature of epigenetic regulation, validating blood-based biomarkers in disease-relevant tissues is essential. We performed a comparative multi-gene RT-qPCR analysis, arranged in a custom array format, to assess the local expression of candidate epigenetically regulated genes associated with AIS progression across bone, paravertebral muscle, spinal ligament, and peripheral blood, all collected from the same patients. Tissue- and gene-specific expression patterns were observed, supporting the presence of local regulatory mechanisms. Peripheral blood expression of HAS2, PCDH10, H19, ADIPOQ, ESR1, GREM1, SOX9, FRZB, LRP6, and FBN1 resembled bone expression, while PITX1, CRTC1, APC, CTNNB1, FZD1, and AXIN1 reflected muscle and ligament; WNT1 reflected only muscle. In contrast, GREM1 and SOX9 were expressed only in muscle and ligament and FGF4 and NPY only in muscle, suggesting limited systemic biomarker potential. Compared to non-AIS tissues, AIS samples showed downregulation of PCDH10 and FBN2 in bone and CRTC1, FRZB, LRP6, and MSTN in muscle. WNT1 and WNT10 were upregulated in muscle and FBN1 in ligament. In conclusion, the results highlight differential gene expression across AIS tissues, supporting tissue-specific regulation in some of the genes analyzed. Only a subset of markers exhibited blood expression patterns that reflected those in specific tissues, suggesting that certain blood biomarkers may act as surrogates for distinct tissue compartments. These results lay the groundwork for future DNA-based studies to confirm the epigenetic nature of this regulation and to identify reliable biomarkers for AIS progression. Full article
Show Figures

Figure 1

30 pages, 981 KB  
Review
Genetic Architecture of Ischemic Stroke: Insights from Genome-Wide Association Studies and Beyond
by Ana Jagodic, Dorotea Zivalj, Antea Krsek and Lara Baticic
J. Cardiovasc. Dev. Dis. 2025, 12(8), 281; https://doi.org/10.3390/jcdd12080281 - 23 Jul 2025
Cited by 2 | Viewed by 3145
Abstract
Ischemic stroke is a complex, multifactorial disorder with a significant heritable component. Recent developments in genome-wide association studies (GWASs) have identified several common variants associated with clinical outcomes, stroke subtypes, and overall risk. Key loci implicated in biological pathways related to vascular integrity, [...] Read more.
Ischemic stroke is a complex, multifactorial disorder with a significant heritable component. Recent developments in genome-wide association studies (GWASs) have identified several common variants associated with clinical outcomes, stroke subtypes, and overall risk. Key loci implicated in biological pathways related to vascular integrity, lipid metabolism, inflammation, and atherogenesis include 9p21 (ANRIL), HDAC9, SORT1, and PITX2. Although polygenic risk scores (PRSs) hold promise for early risk prediction and stratification, their clinical utility remains limited by Eurocentric bias and missing heritability. Integrating multiomics approaches, such as functional genomics, transcriptomics, and epigenomics, enhances our understanding of stroke pathophysiology and paves the way for precision medicine. This review summarizes the current genetic landscape of ischemic stroke, emphasizing how evolving methodologies are shaping its prevention, diagnosis, and treatment. Full article
(This article belongs to the Special Issue Feature Review Papers in the ‘Genetics’ Section)
Show Figures

Figure 1

39 pages, 8177 KB  
Article
Unveiling Epigenetic Regulatory Elements Associated with Breast Cancer Development
by Marta Jardanowska-Kotuniak, Michał Dramiński, Michal Wlasnowolski, Marcin Łapiński, Kaustav Sengupta, Abhishek Agarwal, Adam Filip, Nimisha Ghosh, Vera Pancaldi, Marcin Grynberg, Indrajit Saha, Dariusz Plewczynski and Michał J. Dąbrowski
Int. J. Mol. Sci. 2025, 26(14), 6558; https://doi.org/10.3390/ijms26146558 - 8 Jul 2025
Cited by 1 | Viewed by 1954
Abstract
Breast cancer affects over 2 million women annually and results in 650,000 deaths. This study aimed to identify epigenetic mechanisms impacting breast cancer-related gene expression, discover potential biomarkers, and present a novel approach integrating feature selection, Natural Language Processing, and 3D chromatin structure [...] Read more.
Breast cancer affects over 2 million women annually and results in 650,000 deaths. This study aimed to identify epigenetic mechanisms impacting breast cancer-related gene expression, discover potential biomarkers, and present a novel approach integrating feature selection, Natural Language Processing, and 3D chromatin structure analysis. We used The Cancer Genome Atlas database with over 800 samples and multi-omics datasets (mRNA, miRNA, DNA methylation) to select 2701 features statistically significant in cancer versus control samples, from an initial 417,486, using the Monte Carlo Feature Selection and Interdependency Discovery algorithm. Classification of cancer vs. control samples on the selected features returned very high accuracy, depending on feature-type and classifier. The cancer samples generally showed lower expression of differentially expressed genes (DEGs) and increased β-values of differentially methylated sites (DMSs). We identified mRNAs whose expression is explained by miRNA expression and β-values of DMSs. We recognized DMSs affecting NRF1 and MXI1 transcription factors binding, causing a disturbance in NKAPL and PITX1 expression, respectively. Our 3D models showed more loosely packed chromatin in cancer. This study highlights numerous possible regulatory dependencies, and the presented bioinformatic approach provides a robust framework for data dimensionality reduction, enabling the identification of key features for further experimental validation. Full article
(This article belongs to the Section Molecular Oncology)
Show Figures

Figure 1

24 pages, 10500 KB  
Article
UBC9-Mediated SUMO Pathway Drives Prohibitin-1 Nuclear Accumulation and PITX1 Repression in Primary Osteoarthritis
by Roxanne Doucet, Abdellatif Elseoudi, Bita Rostami-Afshari, Mohamed Elbakry, Maryam Taheri, Martin Pellicelli, Cynthia Picard, Jean-François Lavoie, Da Shen Wang, Patrick Lavigne, Kristen F. Gorman, Wesam Elremaly and Alain Moreau
Int. J. Mol. Sci. 2025, 26(13), 6281; https://doi.org/10.3390/ijms26136281 - 29 Jun 2025
Viewed by 1509
Abstract
Osteoarthritis (OA) is a prevalent and debilitating joint disease in older adults with a complex etiology. We investigated the role of SUMOylation, a post-translational modification, in OA pathogenesis, focusing on the mitochondrial chaperone Prohibitin (PHB1) and the cartilage homeostasis transcription factor PITX1. We [...] Read more.
Osteoarthritis (OA) is a prevalent and debilitating joint disease in older adults with a complex etiology. We investigated the role of SUMOylation, a post-translational modification, in OA pathogenesis, focusing on the mitochondrial chaperone Prohibitin (PHB1) and the cartilage homeostasis transcription factor PITX1. We hypothesized that oxidative stress-induced SUMOylation promotes PHB1 nuclear accumulation, leading to PITX1 downregulation and contributing to OA development. Analysis of cartilage specimens from 27 OA patients and 4 healthy controls revealed an increased nuclear accumulation of PHB1 in OA chondrocytes, accompanied by elevated levels of SUMO-1 and SUMO-2/3. Mechanistically, nuclear PHB1 interacted indirectly with SUMO-1 through a SUMO-interacting motif (SIM), and the deletion of this SIM prevented PHB1 nuclear trapping in OA cells. Furthermore, the SUMO-conjugating enzyme E2 (UBC9) encoded by the UBE2I gene was upregulated in knee OA cartilage, and its overexpression in vitro enhanced PHB1 nuclear accumulation. Consistently, transgenic mice overexpressing the Ube2i gene exhibited increased UBC9 in their knee cartilage, resulting in Pitx1 downregulation and the emergence of an early OA-like phenotype in articular chondrocytes. Our findings uncover a novel role for UBC9-mediated SUMOylation in primary knee and hip OA. This pathway enhances PHB1 nuclear accumulation, contributing to PITX1 repression and subsequent OA development. These results underscore the importance of SUMOylation in OA pathogenesis and suggest potential molecular targets for early diagnosis and therapeutic intervention. Full article
(This article belongs to the Section Biochemistry)
Show Figures

Figure 1

24 pages, 7700 KB  
Review
The Morphogenesis, Pathogenesis, and Molecular Regulation of Human Tooth Development—A Histological Review
by Dorin Novacescu, Cristina Stefania Dumitru, Flavia Zara, Marius Raica, Cristian Silviu Suciu, Alina Cristina Barb, Marina Rakitovan, Antonia Armega Anghelescu, Alexandu Cristian Cindrea, Szekely Diana and Pusa Nela Gaje
Int. J. Mol. Sci. 2025, 26(13), 6209; https://doi.org/10.3390/ijms26136209 - 27 Jun 2025
Cited by 4 | Viewed by 9969
Abstract
Odontogenesis, the development of teeth, is a complex, multistage process that unfolds from early embryogenesis through tooth eruption and maturation. It serves as a classical model of organogenesis due to the intricate reciprocal interactions between cranial neural crest-derived mesenchyme and oral epithelium. This [...] Read more.
Odontogenesis, the development of teeth, is a complex, multistage process that unfolds from early embryogenesis through tooth eruption and maturation. It serves as a classical model of organogenesis due to the intricate reciprocal interactions between cranial neural crest-derived mesenchyme and oral epithelium. This narrative review synthesizes current scientific knowledge on human tooth development, tracing the journey from the embryological origins in the first branchial arch to the formation of a fully functional tooth and its supporting structures. Key morphogenetic stages—bud, cap, bell, apposition, and root formation—are described in detail, highlighting the cellular events and histological features characterizing each stage. We discuss the molecular and cellular regulatory networks that orchestrate odontogenesis, including the conserved signaling pathways (Wnt, BMP, FGF, SHH, EDA) and transcription factors (e.g., PAX9, MSX1/2, PITX2) that drive tissue patterning and cell differentiation. The coordinated development of supporting periodontal tissues (cementum, periodontal ligament, alveolar bone, gingiva) is also examined as an integral part of tooth organogenesis. Finally, developmental anomalies (such as variations in tooth number, size, and form) and the fate of residual embryonic epithelial cells are reviewed to underscore the clinical significance of developmental processes. Understanding the normal course of odontogenesis provides crucial insight into congenital dental disorders and lays a foundation for advances in regenerative dental medicine. Full article
Show Figures

Figure 1

24 pages, 4611 KB  
Article
Combined Genomic and Transcriptomic Screening of Candidate Genes for Asymmetric Oviduct Development in Hens
by Ruijie Li, Xiang Song, Xiao Lin, Mingli Deng, Yin Liu, Tuoyu Geng, Daoqing Gong, Minmeng Zhao and Long Liu
Agriculture 2025, 15(12), 1245; https://doi.org/10.3390/agriculture15121245 - 7 Jun 2025
Cited by 1 | Viewed by 1280
Abstract
Background: While the mechanism of asymmetric gonadal development is generally understood, the mechanism of asymmetric oviduct development remains unclear. Methods: Right and left oviducts were collected from chick embryos at three developmental stages (Embryonic day 7.5, E9.5, and E11.5) for RNA-seq analysis (RNA-seq). [...] Read more.
Background: While the mechanism of asymmetric gonadal development is generally understood, the mechanism of asymmetric oviduct development remains unclear. Methods: Right and left oviducts were collected from chick embryos at three developmental stages (Embryonic day 7.5, E9.5, and E11.5) for RNA-seq analysis (RNA-seq). Whole-genome resequencing (WGRS) was performed on hens with bilateral reproductive systems (a rare natural occurrence) and unilateral controls. These data were co-analyzed with public RNA-seq data of female embryonic gonads at different developmental stages (E4.5, E5.5, and E6.5) to screen for candidate genes affecting oviduct degeneration/development. Results: RNA-seq analyses showed that a total of 27, 10, and 38 DEGs were identified between the left and right oviducts at E7.5, E9.5, and E11.5, respectively. WGRS analyses revealed 1045 differentially mutated genes (DMGs) between bilateral (D) and unilateral (S) groups. Preliminary validation highlighted BMP7, PAK3, SLC6A11, PITX2, and SMC1B as candidate genes influencing oviduct asymmetry. Conclusions: This study provides insights into the genetic basis of asymmetric oviduct development and lays the groundwork for breeding hens with bilateral reproductive systems. Full article
(This article belongs to the Special Issue Genetic Resource Evaluation and Germplasm Innovation of Poultry)
Show Figures

Figure 1

Back to TopTop