Sign in to use this feature.

Years

Between: -

Subjects

remove_circle_outline
remove_circle_outline
remove_circle_outline
remove_circle_outline
remove_circle_outline
remove_circle_outline
remove_circle_outline
remove_circle_outline
remove_circle_outline

Journals

remove_circle_outline
remove_circle_outline
remove_circle_outline
remove_circle_outline
remove_circle_outline
remove_circle_outline
remove_circle_outline
remove_circle_outline
remove_circle_outline
remove_circle_outline
remove_circle_outline

Article Types

Countries / Regions

remove_circle_outline
remove_circle_outline
remove_circle_outline
remove_circle_outline
remove_circle_outline
remove_circle_outline

Search Results (1,007)

Search Parameters:
Keywords = PI3K/AKT-mTOR pathway

Order results
Result details
Results per page
Select all
Export citation of selected articles as:
11 pages, 1499 KB  
Article
FMDV VP3 Induces IL-10 Expression in Porcine Macrophages via PI3K Interaction and PI3K/AKT-mTOR Pathway Activation
by Yuling Li, Zijing Guo, Yan Zhang, Li Luo, Chunsai He, Qiqi Xia, Jingyuan Zhang, Zhidong Zhang and Yanmin Li
Viruses 2026, 18(1), 66; https://doi.org/10.3390/v18010066 (registering DOI) - 1 Jan 2026
Abstract
Foot-and-mouth disease virus (FMDV) infection elicits sustained, high-level interleukin-10 (IL-10) secretion in cattle and pigs, which correlates with lymphopenia and immunosuppression. We previously showed that macrophages are the principal source of IL-10 during FMDV infection in mice, but the viral trigger and host [...] Read more.
Foot-and-mouth disease virus (FMDV) infection elicits sustained, high-level interleukin-10 (IL-10) secretion in cattle and pigs, which correlates with lymphopenia and immunosuppression. We previously showed that macrophages are the principal source of IL-10 during FMDV infection in mice, but the viral trigger and host pathways remained unknown. In the present study, we examined whether the FMDV structural protein VP3 regulates IL-10 expression. To this end, a eukaryotic VP3 expression vector was transfected into porcine alveolar macrophages (3D4/21 cells), and IL-10 expression together with related signaling pathways was interrogated by qRT-PCR, ELISA, Western blot, co-immunoprecipitation (Co-IP), confocal microscopy, and luciferase reporter assays. The results showed that VP3 significantly increased IL-10 mRNA and protein levels (p < 0.001) in a time-dependent manner. Mechanistically, VP3 promoted phosphorylation of PI3K, AKT, and mTOR; this effect was abolished by the PI3K inhibitor LY294002, which also abrogated VP3-induced IL-10 secretion (p < 0.05). Furthermore, VP3 upregulated mRNA expression of STAT3, ATF1, and CREB (p < 0.05) and enhanced IL-10 promoter activity. The STAT3 inhibitor Stattic reduced IL-10 secretion by 22% (p < 0.05). Co-IP and confocal microscopy confirmed direct binding of VP3 to PI3K in the cytoplasm. In conclusion, FMDV VP3 induces IL-10 overexpression by directly activating the PI3K/AKT-mTOR signaling pathway, thereby elucidating a key mechanism of FMDV-induced immunosuppression. Full article
(This article belongs to the Special Issue Foot-and-Mouth Disease Virus)
Show Figures

Figure 1

21 pages, 3711 KB  
Article
Phosvitin-Derived Peptide Pt5-1c Is a Pro-Angiogenic Agent Capable of Enhancing Wound Healing
by Cuiling Xuan, Mei Li, Peng Zhang, Yunchao Wang, Hongyan Li, Zhiqin Gao, Shicui Zhang and Fei Wu
Biomolecules 2026, 16(1), 65; https://doi.org/10.3390/biom16010065 - 31 Dec 2025
Abstract
Antimicrobial peptides (AMPs) have been shown to have pro-angiogenic activity, capable of enhancing neovascularization and facilitating the healing of chronic wounds. However, information as such remains rather limited. Here we clearly showed that the fish phosvitin-derived AMP Pt5-1c was able to enhance angiogenesis [...] Read more.
Antimicrobial peptides (AMPs) have been shown to have pro-angiogenic activity, capable of enhancing neovascularization and facilitating the healing of chronic wounds. However, information as such remains rather limited. Here we clearly showed that the fish phosvitin-derived AMP Pt5-1c was able to enhance angiogenesis in both murine full-thickness wound models and zebrafish with vascular defects models. We also showed that Pt5-1c was able to promote endothelial cell motility, adhesion, survival, filopodia protrusion, and induce endothelial tube formation. In addition, we found that Pt5-1c could upregulate production of proangiogenic factors including VEGF, PDGF, FGF and EGF. It was revealed that Pt5-1c promoted endothelial cell motility, growth and survival via activation both PI3K/AKT/mTOR and p38 MAPK pathways as well as HIF-1-VEGF axis. It is apparent that Pt5-1c is a novel candidate of pro-angiogenic agents for vascular regenerative therapy. Full article
(This article belongs to the Section Natural and Bio-derived Molecules)
Show Figures

Figure 1

21 pages, 1616 KB  
Review
The TRiC/CCT Complex at the Crossroads of Metabolism and Hypoxia in GBM: Implications for IDH-Dependent Therapeutic Targeting
by Giusi Alberti, Giuseppa D’Amico, Maria Antonella Augello, Francesco Cappello, Marta Anna Szychlinska, Celeste Caruso Bavisotto and Federica Scalia
Int. J. Mol. Sci. 2026, 27(1), 373; https://doi.org/10.3390/ijms27010373 - 29 Dec 2025
Viewed by 73
Abstract
Glioblastoma (GBM) is characterized by its unique molecular features, such as self-renewal and tumorigenicity of glioma stem cells that promote resistance, largely resulting in treatment failure. Among the molecular alterations significant to GBM biology and treatment, mutations in isocitrate dehydrogenase (IDH) have assumed [...] Read more.
Glioblastoma (GBM) is characterized by its unique molecular features, such as self-renewal and tumorigenicity of glioma stem cells that promote resistance, largely resulting in treatment failure. Among the molecular alterations significant to GBM biology and treatment, mutations in isocitrate dehydrogenase (IDH) have assumed particular relevance. IDH-mutant and IDH-wild-type tumors exhibit significantly different metabolic characteristics, clinical behavior, and therapeutic sensitivities, making IDH status a critical determinant in determining prognosis and treatment strategies for GBM. In the context of cancer, chaperones were shown to promote tumor progression by supporting malignant cells over healthy ones. While heat shock proteins (HSPs) have long been implicated in the molecular mechanisms of tumor phenotype progression, recent attention has turned to CCT (chaperonin containing TCP1), orchestrating proteostasis. The chaperonin CCT is being explored as a diagnostic and therapeutic target in many cancers, including GBM, owing to its involvement in key oncogenic signaling pathways such as Wnt, VEGF, EGFR, and PI3K/AKT/mTOR. However, its role in the GBM-tricarboxylic acid (TCA) cycle cascade is still not well understood. Therefore, the present review highlights the potential role of the CCT complex in regulating hypoxia-inducible factor (HIF) activation by modulating enzymes responsive to metabolites derived from glucose metabolism and the TCA cycle in a manner dependent on oxygen availability and IDH mutation status. Full article
(This article belongs to the Special Issue Targeting Glioblastoma Metabolism)
Show Figures

Figure 1

20 pages, 1165 KB  
Review
Reprogramming the Apoptosis–Autophagy Axis in Glioblastoma: The Central Role of the Bcl-2:Beclin-1 Complex and Survival Signalling Networks
by Monika Christoff, Amelia Szczepańska, Joanna Jakubowicz-Gil and Adrian Zając
Cells 2026, 15(1), 53; https://doi.org/10.3390/cells15010053 - 27 Dec 2025
Viewed by 302
Abstract
Glioblastoma multiforme (GBM) exhibits remarkable resistance to therapy, mainly due to its capacity to modulate regulated cell death pathways. Among these, apoptosis and autophagy are dynamically interconnected, determining cell fate under therapeutic stress. The interaction between beclin-1 and Bcl-2 proteins may represent a [...] Read more.
Glioblastoma multiforme (GBM) exhibits remarkable resistance to therapy, mainly due to its capacity to modulate regulated cell death pathways. Among these, apoptosis and autophagy are dynamically interconnected, determining cell fate under therapeutic stress. The interaction between beclin-1 and Bcl-2 proteins may represent a key molecular switch that controls whether glioma cells undergo survival or death. This review highlights the crucial role of the Bcl-2:beclin-1 complex in controlling apoptosis–autophagy axis in GBM, emphasising how survival signalling networks, including PI3K/AKT/mTOR, Ras/Raf/MEK/ERK, and PLCγ1/PKC pathways regulated by the TrkB receptor, modulate this balance. We summarise recent insights into how these pathways coordinate the shift between apoptosis and autophagy in glioma cells, contributing to drug resistance. Furthermore, we highlight how modulating this crosstalk can sensitise GBM to conventional and emerging therapies. Integrating new concepts of cell death reprogramming and systems-level signalling analysis, we propose that targeting the Bcl-2:beclin-1 complex and its upstream regulators could overcome the adaptive plasticity of glioblastoma multiforme and open new directions for combination treatment strategies. Full article
(This article belongs to the Special Issue Cell Death Mechanisms and Therapeutic Opportunities in Glioblastoma)
Show Figures

Graphical abstract

28 pages, 1713 KB  
Review
Neurotoxicity of Chronic Alcohol Exposure: Mechanistic Insights, Cellular Disruption, and Emerging Therapeutic Strategies
by Philip Gołaszewski, Agata Wawrzyniak, Maksymilian Kłosowicz, Aleksandra Burbelka and Krzysztof Balawender
Int. J. Mol. Sci. 2026, 27(1), 299; https://doi.org/10.3390/ijms27010299 - 27 Dec 2025
Viewed by 133
Abstract
Chronic alcohol exposure induces complex pathophysiological changes in the central nervous system (CNS), contributing to the onset and progression of neurodegenerative disorders. This review integrates recent findings on ethanol-induced neurotoxicity, focusing on key mechanisms including oxidative stress, protein misfolding, mitochondrial dysfunction, calcium dysregulation, [...] Read more.
Chronic alcohol exposure induces complex pathophysiological changes in the central nervous system (CNS), contributing to the onset and progression of neurodegenerative disorders. This review integrates recent findings on ethanol-induced neurotoxicity, focusing on key mechanisms including oxidative stress, protein misfolding, mitochondrial dysfunction, calcium dysregulation, neuroinflammation, and epigenetic alterations. We further discuss the detrimental impact of ethanol metabolism particularly its neurotoxic intermediates such as acetaldehyde and salsolinol on neuronal integrity. Special emphasis is placed on glial cell activation, blood–brain barrier disruption, and dysregulation of survival pathways such as PI3K/Akt/mTOR. Finally, we highlight promising therapeutic strategies targeting these molecular and cellular disruptions. A comprehensive understanding of these processes is critical for the development of neuroprotective interventions aimed at mitigating alcohol-related cognitive and functional decline. Full article
(This article belongs to the Special Issue Gene Regulation and Neurotoxicity in Alcohol Related Pathologies)
Show Figures

Figure 1

15 pages, 3367 KB  
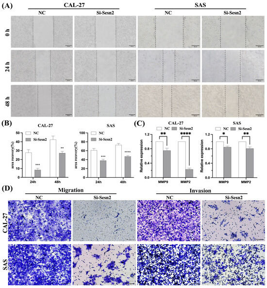
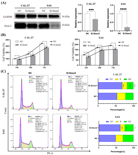
Article
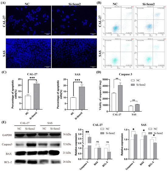
Sestrin2 Knockdown Impairs Proliferation, Migration, Invasion, and Apoptosis in OSCC Cells via PI3K/AKT/mTOR and MAPK Pathways
by Weijia Yang, Wangyang Wang, Zhiyuan Zhang, Zhihe Zhao, Kexin Li, Zelin Liu, Lingdan Xu, Mingxuan Shi, Yi Li and Huihui Wang
Curr. Issues Mol. Biol. 2026, 48(1), 30; https://doi.org/10.3390/cimb48010030 - 26 Dec 2025
Viewed by 115
Abstract
Oral squamous cell carcinoma (OSCC) is a prevalent malignancy with a poor prognosis. Sestrin2 (Sesn2), a stress-inducible protein, has been implicated in various cancers, but its precise role and mechanism in OSCC remain unclear. This study investigated the molecular mechanisms of Sesn2 in [...] Read more.
Oral squamous cell carcinoma (OSCC) is a prevalent malignancy with a poor prognosis. Sestrin2 (Sesn2), a stress-inducible protein, has been implicated in various cancers, but its precise role and mechanism in OSCC remain unclear. This study investigated the molecular mechanisms of Sesn2 in OSCC. Sesn2 expression was analyzed using data from TCGA and immunohistochemical results from the HPA. Functional assays, including CCK-8, flow cytometry for cell cycle, wound healing, and Transwell assays, were performed following Sesn2 knockdown with siRNA in OSCC cell lines (CAL-27 and SAS). Underlying mechanisms were investigated by Western blotting and ELISA for MMP-2 and MMP-9 levels. Sesn2 was significantly upregulated in OSCC tissues compared to normal controls. Its knockdown markedly suppressed cell proliferation, induced G1 phase cell cycle arrest, and impaired migratory and invasive capabilities. This reduction in invasion was further confirmed by decreased levels of MMP-2 and MMP-9 upon Sesn2 knockdown. Furthermore, Sesn2 silencing induced apoptosis via Caspase-3 activation with divergent BAX/BCL-2 modulation; SAS cells exhibited elevated BAX and reduced BCL-2, whereas these proteins remained unchanged in CAL-27 cells. Mechanistically, we found that Sesn2 depletion downregulated the PI3K/AKT/mTOR pathway and reduced the phosphorylation of AKT and p38 MAPK. Our findings demonstrate that Sesn2 functions as an oncogene in OSCC, promoting tumor progression by modulating the PI3K/AKT/mTOR and MAPK signaling pathways, suggesting its potential as a therapeutic target for OSCC. Full article
(This article belongs to the Section Biochemistry, Molecular and Cellular Biology)
Show Figures

Figure 1

19 pages, 2902 KB  
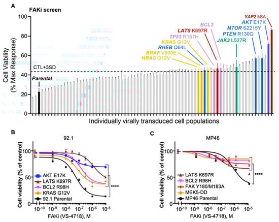
Communication
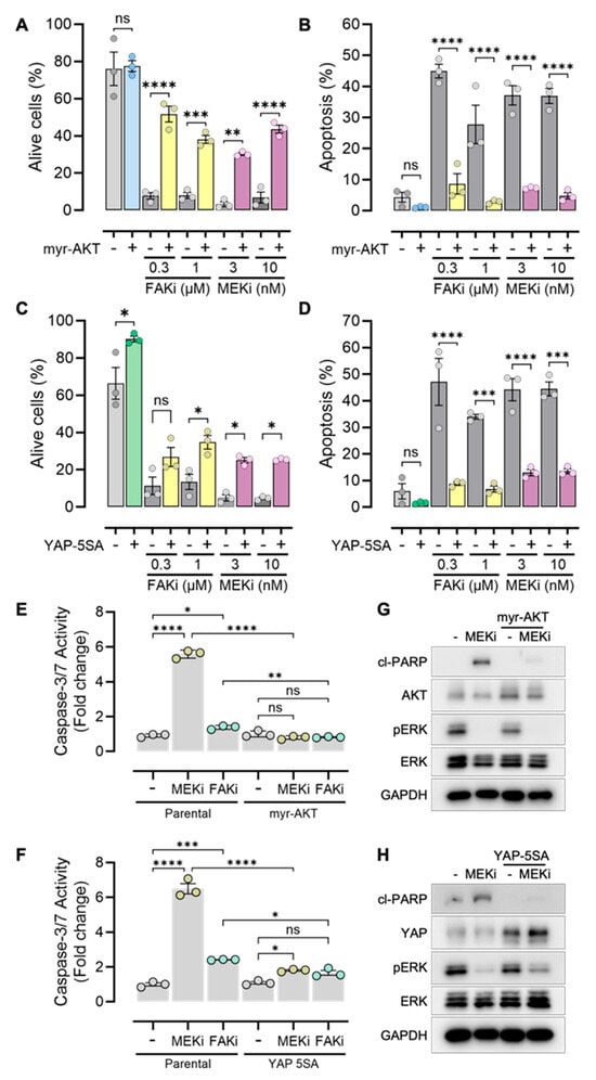
Unraveling Resistance Mechanisms to Gαq Pathway Inhibition in Uveal Melanoma: Insights from Signaling-Activation Library Screening
by Simone Lubrano, Rodolfo Daniel Cervantes-Villagrana, Nadia Arang, Elena Sofia Cardenas-Alcoser, Kuniaki Sato, Gabriela Cuesta-Margolles, Justine S. Paradis, Monica Acosta and J. Silvio Gutkind
Cancers 2026, 18(1), 74; https://doi.org/10.3390/cancers18010074 - 25 Dec 2025
Viewed by 168
Abstract
Background/Objectives: Uveal melanoma (UVM), the leading primary intraocular cancer in adults, is driven by GNAQ/GNA11 mutations, encoding the active forms of Gαq proteins. While local treatments like surgery or radiation can control primary tumors, nearly half of patients die from metastasis. [...] Read more.
Background/Objectives: Uveal melanoma (UVM), the leading primary intraocular cancer in adults, is driven by GNAQ/GNA11 mutations, encoding the active forms of Gαq proteins. While local treatments like surgery or radiation can control primary tumors, nearly half of patients die from metastasis. Our aim was identifying potential pathways involved in resistance to targeted therapy in UVM. Methods: Here, we screened 100 pathway-activating mutant complementary DNAs by lentiviral overexpression to identify those that enhance the survival of cancer cells in the presence of clinically relevant targeted therapies, using BAP1 wild-type UVM cells and validated the most significant results in BAP1-mutant cells. Results: This revealed JAK/STAT activation, overexpression of anti-apoptotic BCL2/BCL-XL, and dysregulated PI3K/mTOR or Hippo pathways as escape routes under MEK-ERK or FAK inhibition. Bioinformatic analysis of UVM transcriptome in TCGA further showed that high expression of the hallmark PI3K/AKT/mTOR pathway and IL6/JAK/STAT signaling correlates with poor prognosis. A similar correlation was shown by YAP and anti-apoptotic signatures. The analysis of individual representative genes from these signatures revealed that MTOR, BCL2L1 (BCL-XL), and TEAD4 gene expression are linked to poorer survival, underscoring the potential clinical impact of these adaptive pathways. Proliferation and apoptosis assay demonstrated that aberrant activation of AKT and YAP promotes resistance to FAK and MEK inhibitors. Conclusions: These findings support the adaptability of UVM lesions and suggest rational combination therapies targeting both primary GNAQ/GNA11-driven oncogenic signals and their compensatory networks as a more effective, personalized treatment approach for advanced UVM. Full article
(This article belongs to the Special Issue Advances in Uveal Melanoma)
Show Figures

Figure 1

20 pages, 3147 KB  
Article
Network Pharmacology and Molecular Docking Identify Medicarpin as a Potent CASP3 and ESR1 Binder Driving Apoptotic and Hormone-Dependent Anticancer Activity
by Yanisa Rattanapan, Sirinya Sitthirak, Aman Tedasen, Thitinat Duangchan, Hasaya Dokduang, Nawanwat C. Pattaranggoon, Krittamate Saisuwan and Takol Chareonsirisuthigul
Int. J. Mol. Sci. 2026, 27(1), 174; https://doi.org/10.3390/ijms27010174 - 23 Dec 2025
Viewed by 198
Abstract
Ovarian cancer (OC) remains one of the most lethal gynecologic malignancies due to late diagnosis, rapid progression, and frequent chemoresistance. Despite advances in targeted therapy, durable responses are uncommon, underscoring the need for novel multitarget agents capable of modulating key oncogenic networks. Medicarpin, [...] Read more.
Ovarian cancer (OC) remains one of the most lethal gynecologic malignancies due to late diagnosis, rapid progression, and frequent chemoresistance. Despite advances in targeted therapy, durable responses are uncommon, underscoring the need for novel multitarget agents capable of modulating key oncogenic networks. Medicarpin, a natural pterocarpan phytoalexin, exhibits diverse pharmacological activities; however, its molecular mechanisms in OC are poorly defined. This study employed an integrative in silico framework combining network pharmacology, pathway enrichment, molecular docking, and survival analysis to elucidate medicarpin’s therapeutic landscape in OC. A total of 107 overlapping targets were identified, resulting in a dense protein–protein interaction network enriched in kinase-mediated and apoptotic signaling pathways. Ten hub genes were emphasized: CASP3, ESR1, mTOR, PIK3CA, CCND1, GSK3B, CDK4, PARP1, CHEK1, and ABL1. Gene Ontology and KEGG analyses demonstrated substantial enrichment in the PI3K–Akt/mTOR and prolactin signaling pathways. Docking revealed the stable binding of medicarpin to CASP3 (−6.13 kcal/mol) and ESR1 (−7.68 kcal/mol), supporting its dual regulation of hormonal and apoptotic processes. Although CASP3 and ESR1 expression alone lacked prognostic significance, their network interplay suggests synergistic relevance. Medicarpin exhibits multitarget anticancer potential in OC by modulating kinase-driven and hormone-dependent pathways, warranting further experimental validation. Full article
(This article belongs to the Section Molecular Pharmacology)
Show Figures

Figure 1

18 pages, 4707 KB  
Article
Aging Rewires Neuronal Metabolism, Exacerbating Cell Death After Ischemic Stroke: A Hidden Reason for the Failure of Neuroprotection
by Matvey Vadyukhin, Vladimir Shchekin, Petr Shegai, Andrey Kaprin and Grigory Demyashkin
Int. J. Mol. Sci. 2026, 27(1), 81; https://doi.org/10.3390/ijms27010081 - 21 Dec 2025
Viewed by 217
Abstract
Aging profoundly modifies neuronal responses to ischemia. We aimed to define age-dependent features of neuronal metabolism and cell death after ischemic stroke by assessing NeuN, NSE, and Caspase-3 in human cortical neurons and by comparing transcriptional activity within PI3K/Akt/mTOR and PI3K/Akt/FOXO3a pathways across [...] Read more.
Aging profoundly modifies neuronal responses to ischemia. We aimed to define age-dependent features of neuronal metabolism and cell death after ischemic stroke by assessing NeuN, NSE, and Caspase-3 in human cortical neurons and by comparing transcriptional activity within PI3K/Akt/mTOR and PI3K/Akt/FOXO3a pathways across age groups. The aim of this study was to determine age-dependent features of neuronal metabolism and cellular degradation in ischemic stroke based on immunohistochemical assessment of NeuN, NSE, and Caspase-3 markers in human cerebral cortex neurons, as well as to conduct a comparative analysis of gene expression in the PI3K/Akt/mTOR and PI3K/Akt/FOXO3a signaling pathways involved in the regulation of neuronal survival and apoptosis. For the investigation, frontal cortex autopsies from patients with ischemic stroke (n = 154; “young”, “middle” and “elderly”; death ≤7 days post-onset) were examined. Histology (hematoxylin–eosin) and Nissl staining were used for morphology and neuron counts. Multiplex immunofluorescence (NeuN, NSE, Caspase-3) quantified metabolically active and apoptotic neurons, and the percentage of Caspase-3+ among NeuN+ cells was calculated. qRT-PCR measured PIK3CA, AKT2, MTOR, and FOXO3A expression in the infarct border zone. Based on our results, neuronal density and NeuN/NSE expression declined with aging, and the fraction of Caspase-3+ among NeuN+ neurons in the penumbra rose (young 42%, middle 82%, elderly 89%). Morphologically “intact” penumbral neurons frequently lacked NeuN/NSE, revealing covert dysfunction. Young brains showed balanced activation of PI3K/Akt/mTOR and PI3K/Akt/FOXO3a, whereas elderly brains exhibited reduced Akt/mTOR activity with FOXO3A predominance, consistent with pro-apoptotic, inflammatory, and dysregulated autophagic signaling. Thus, aging markedly reduces neuronal metabolic activity and increases apoptotic death in the infarct border zone after ischemic stroke. In older patients, there is an almost complete loss of NeuN and NSE expression in penumbral neurons with robust activation of the caspase cascade, whereas younger patients retain a pool of metabolically active neurons. Age-dependent dysregulation of PI3K/Akt signaling—characterized by FOXO3a hyperactivation and mTOR suppression—further promotes apoptosis and dysregulated autophagy. These changes likely underlie the limited efficacy of standard neuroprotection in ischemic stroke and support the need for age-tailored neurotropic therapy aimed at enhancing pro-survival pathways within the infarct border zone. Full article
Show Figures

Figure 1

21 pages, 2808 KB  
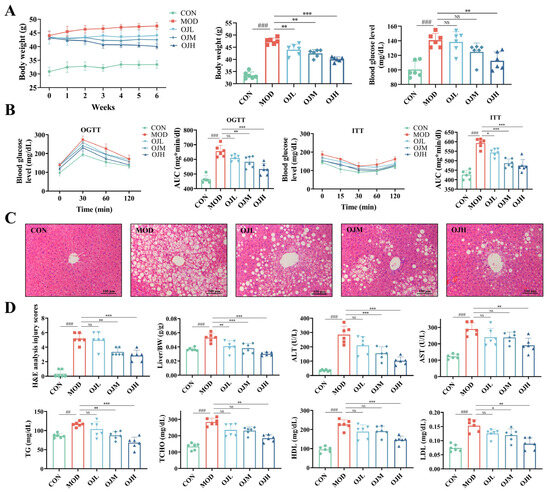
Article
Resistance Exercise Counteracts Skeletal Muscle Atrophy in T2DM Mice by Upregulating FGF21 and Activating PI3K/Akt Pathway
by Xiaojie Ma, Zhijian Rao, Zhihai Jin, Yibing Lu, Zhitong Sun and Lifang Zheng
Biomolecules 2026, 16(1), 3; https://doi.org/10.3390/biom16010003 - 19 Dec 2025
Viewed by 252
Abstract
Decreased skeletal muscle mass and function are a serious complication of long-term diabetes, often leading to numerous adverse outcomes. The primary pathological features of diabetic sarcopenia include muscle fiber atrophy and interstitial fibrosis. Although resistance exercise (RE) has been reported to mitigate skeletal [...] Read more.
Decreased skeletal muscle mass and function are a serious complication of long-term diabetes, often leading to numerous adverse outcomes. The primary pathological features of diabetic sarcopenia include muscle fiber atrophy and interstitial fibrosis. Although resistance exercise (RE) has been reported to mitigate skeletal muscle atrophy in type 2 diabetes mellitus (T2DM), the underlying mechanisms remain unclear. Fibroblast growth factor 21 (FGF21), an exercise-induced cytokine, has been shown to protect against skeletal muscle atrophy at elevated levels. In this study, a T2DM mouse model was established through 12 weeks of high-fat diet feeding and intraperitoneal injection of streptozotocin (STZ) to investigate the effect and mechanism of RE on skeletal muscle atrophy in T2DM mice. Our results demonstrated that 8 weeks of RE significantly decreased body weight, fat mass, triglyceride (TG), low-density lipoprotein cholesterol (LDL-C), fasting blood glucose (FBG), and serum insulin levels in T2DM mice. RE also improved lean mass, glucose tolerance (IPGTT), and insulin tolerance (ITT). Additionally, RE increased skeletal muscle mass cross-sectional area (CSA) while attenuating fibrosis and inflammatory responses in skeletal muscle. Notably, RE upregulated FGF21 expression and activated the PI3K/Akt signaling pathway in diabetic skeletal muscle. RE promoted the phosphorylation of mTOR, 4EBP1, and p70S6K while suppressing the expression of the atrophy-related E3 ubiquitin ligases MuRF1 and MAFbx/Atrogin-1. Furthermore, RE inhibited lipid synthesis and enhanced both lipid oxidation and glucose utilization in skeletal muscle of T2DM mice. RE also improved mitochondrial biogenesis and dynamics in skeletal muscle of T2DM mice. In summary, 8 weeks of RE alleviated skeletal muscle atrophy in T2DM mice via activation of the FGF21/PI3K/Akt signaling pathway, which enhanced protein synthesis, improved glycolipid metabolism and mitochondrial quality control, and attenuated fibrosis and inflammation. Full article
(This article belongs to the Section Molecular Biology)
Show Figures

Figure 1

15 pages, 10308 KB  
Article
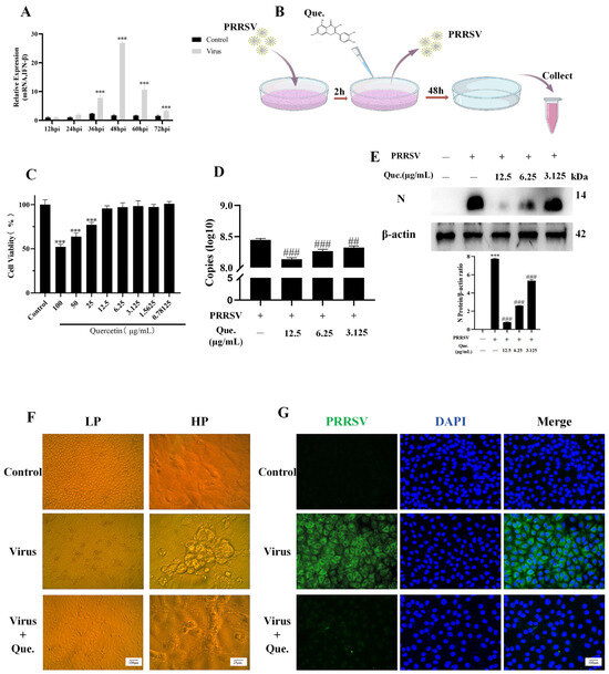
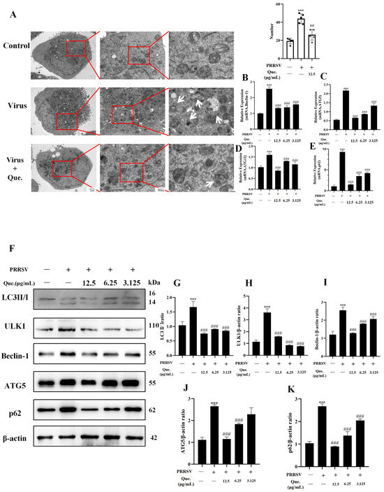
Quercetin Regulates Autophagy to Inhibit PRRSV Replication Through the PI3K/Akt/mTOR Signaling Pathway
by Yuxin Yang, Xinmiao Li, Haitao Shi, Jiaying Yu, Chen Gao, Yuanhong Liu, Wenjun Feng, Luyuan Peng, Bendong Fu and Pengfei Yi
Viruses 2025, 17(12), 1637; https://doi.org/10.3390/v17121637 - 17 Dec 2025
Viewed by 268
Abstract
Porcine Reproductive and Respiratory Syndrome (PRRS), caused by the Porcine Reproductive and Respiratory Syndrome Virus (PRRSV), is a highly contagious viral disease responsible for significant economic losses in the global swine industry. Quercetin, a polyphenolic flavonoid known for its antiviral properties, was investigated [...] Read more.
Porcine Reproductive and Respiratory Syndrome (PRRS), caused by the Porcine Reproductive and Respiratory Syndrome Virus (PRRSV), is a highly contagious viral disease responsible for significant economic losses in the global swine industry. Quercetin, a polyphenolic flavonoid known for its antiviral properties, was investigated in this study for its ability to inhibit PRRSV replication by modulating autophagy. Our study demonstrates that quercetin can inhibit PRRSV replication in MARC-45 cells by regulating the degradation of autophagosomes and suppressing the generation of autophagosome. We further suggest that quercetin inhibits PRRSV-induced autophagy via the PI3K/Akt/mTOR signaling pathway, suppressing autophagosome formation while promoting autophagosome-lysosome fusion, ultimately leading to reduced PRRSV replication. In conclusion, our study demonstrates that quercetin inhibits PRRSV replication by regulating autophagy through the PI3K/Akt/mTOR pathway. Full article
(This article belongs to the Section Animal Viruses)
Show Figures

Graphical abstract

21 pages, 5629 KB  
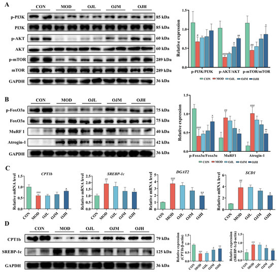
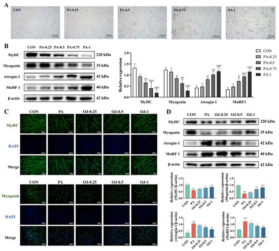
Article
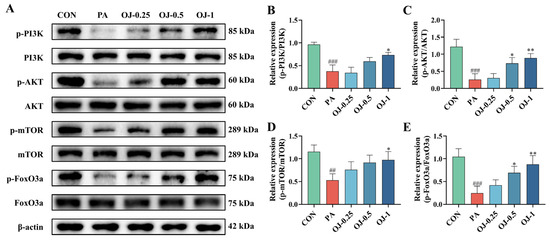
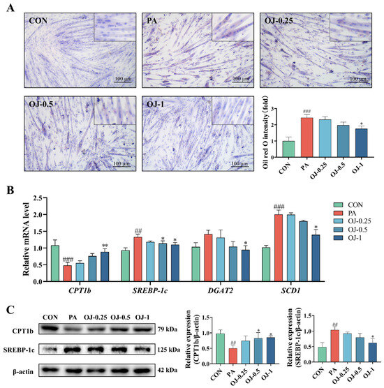
Ophiopogon japonicus Root Extract Attenuates Obesity-Induced Muscle Atrophy Through Regulation of the PI3K-AKT-mTOR/FoxO3a Signaling Pathway and Lipid Metabolism in Mice and C2C12 Myotubes
by Yang Wang, Haifeng Shao, Chenzi Lyu, Kyung Hee Park, Tran Khoa Nguyen, In Jun Yang, Hyo Won Jung and Yong-Ki Park
Nutrients 2025, 17(24), 3946; https://doi.org/10.3390/nu17243946 - 17 Dec 2025
Viewed by 348
Abstract
Background: Obesity-associated skeletal muscle atrophy is characterized by reduced muscle mass with excessive adipose accumulation, and there is no approved pharmacological therapy targeting both muscle anabolism and lipid metabolism. The root part of Ophiopogon japonicus (OJ), an edible traditional medicine (Liriopis seu Ophiopogonis [...] Read more.
Background: Obesity-associated skeletal muscle atrophy is characterized by reduced muscle mass with excessive adipose accumulation, and there is no approved pharmacological therapy targeting both muscle anabolism and lipid metabolism. The root part of Ophiopogon japonicus (OJ), an edible traditional medicine (Liriopis seu Ophiopogonis Tuber), exhibits anti-diabetic, anti-inflammatory, and cardioprotective properties, yet its impact on obesity-associated muscle atrophy remains unknown. Methods: This study investigated the therapeutic potential and mechanisms of OJ extract against muscle atrophy in high-fat diet (HFD)-induced obesity mice and palmitate (PA)-stimulated C2C12 myotubes. Results: In obese mice, the administration of OJ extract inhibited muscle loss, improved muscle strength, and attenuated hepatic steatosis and dyslipidemia. Furthermore, OJ treatment restored myotube diameter, increased the expression of MyHC and Myogenin, and suppressed the expression of Atrogin-1 and MuRF1 in C2C12 myotubes. At the molecular level, OJ extract activated the PI3K-AKT-mTOR/FoxO3a signaling pathway and reprogrammed lipid metabolism in gastrocnemius tissues and myotubes. Conclusions: OJ extract alleviates obesity-induced muscle atrophy through regulation of the PI3K-AKT-mTOR/FoxO3a signaling pathway and lipid metabolism in muscle, indicating its potential as a natural therapeutic agent for obesity-associated muscle atrophy. Full article
(This article belongs to the Special Issue Natural Products and Muscle Health)
Show Figures

Figure 1

27 pages, 4216 KB  
Review
The Evolving Molecular Landscape of Uterine Mesenchymal Tumors: Diagnostic and Therapeutic Implications
by Tong Sun
Cancers 2025, 17(24), 4012; https://doi.org/10.3390/cancers17244012 - 16 Dec 2025
Viewed by 320
Abstract
Uterine mesenchymal tumors encompass a diverse and diagnostically challenging group of neoplasms, including smooth muscle tumors, endometrial stromal tumors (ESS), perivascular epithelioid cell tumors (PEComas), inflammatory myofibroblastic tumors (IMTs), uterine tumor resembling ovarian sex cord tumor (UTROSCT), along with many other relatively rare [...] Read more.
Uterine mesenchymal tumors encompass a diverse and diagnostically challenging group of neoplasms, including smooth muscle tumors, endometrial stromal tumors (ESS), perivascular epithelioid cell tumors (PEComas), inflammatory myofibroblastic tumors (IMTs), uterine tumor resembling ovarian sex cord tumor (UTROSCT), along with many other relatively rare entities. Traditionally classified by histomorphology and immunophenotype, these tumors are now increasingly defined by recurrent genetic alterations that refine diagnosis and elucidate tumorigenesis. For example, leiomyosarcomas display complex genomic instability with frequent TP53, RB1, and ATRX mutations. Low grade-ESS are characterized by JAZF1::SUZ12 and other related fusions, whereas high-grade tumors harbor YWHAE::NUTM2 or ZC3H7B::BCOR fusions, and BCOR internal tandem duplication (ITD) alterations. PEComas frequently contain TSC1 or TSC2 mutations, leading to aberrant activation of the mTOR pathway. Beyond their diagnostic utility, these molecular signatures increasingly inform prognosis and highlight potential therapeutic targets, including CDK4/6 inhibition, PI3K/AKT/mTOR blockade, and immunotherapy. This review summarizes the evolving molecular landscape of uterine mesenchymal tumors, underscoring the value of integrating molecular testing into clinical practice to enhance diagnostic precision and enable personalized management of these rare yet clinically significant neoplasms. Full article
(This article belongs to the Special Issue The Genomic Landscape of Gynecological Cancers)
Show Figures

Figure 1

40 pages, 6116 KB  
Review
The Role of Natural Chalcones and Their Derivatives in Targeting Prostate Cancer: Recent Updates
by Ola J. Hussein, Dana Elkhalifa, Arij Fouzat Hassan, Feras Alali, Ala-Eddin Al Moustafa and Ashraf Khalil
Int. J. Mol. Sci. 2025, 26(24), 12082; https://doi.org/10.3390/ijms262412082 - 16 Dec 2025
Viewed by 261
Abstract
Prostate cancer (PCa) is the second most prevalent cancer among men and a major cause of cancer-related mortality worldwide. Despite an initial favorable response to hormone-based therapies, many patients ultimately develop an advanced and lethal form of the disease, referred to as castration-resistant [...] Read more.
Prostate cancer (PCa) is the second most prevalent cancer among men and a major cause of cancer-related mortality worldwide. Despite an initial favorable response to hormone-based therapies, many patients ultimately develop an advanced and lethal form of the disease, referred to as castration-resistant PCa (CRPC). CRPC is associated with poor prognosis and a lack of effective curative treatments. As a result, new alternatives or improved therapeutic strategies to combat this life-threatening condition are urgently needed. Chalcones, also referred to as 1,3-diphenyl-2-propen-1-ones, have attracted significant attention because of their potent antitumor properties. Owing to their distinctive chemical structure and diverse biological activities, these compounds are promising candidates for treating various cancers, including PCa. Both naturally occurring and synthetically derived chalcones have demonstrated anticancer potential by modulating key cellular processes, including apoptosis, cell cycle regulation, cell migration, invasion, metastasis and angiogenesis, as well as major signaling pathways, such as PI3K/Akt/mTOR, androgen signaling, and NF-κB. This review aims to outline the recent advances in the therapeutic potential of chalcone derivatives in prostate cancer, with a focus on their molecular targets, mechanisms of action, and translational relevance. Full article
(This article belongs to the Special Issue Drug Discovery Based on Natural Products)
Show Figures

Graphical abstract

23 pages, 1039 KB  
Review
Blood-Based miRNA Panels for Timely Detection of Non-Small-Cell Lung Cancer: From Biomarker Discovery to Clinical Translation
by Yazan Zedan, Maria Yurievna Konoshenko, Olga Evgenievna Bryzgunova, Antonina Aleksandrovna Ilyushchenko, Yaroslava Mikhailovna Danilova, Stanislav Dmitrievich Gorbunkov, Kirill Alekseevich Zykov and Pavel Petrovich Laktionov
Int. J. Mol. Sci. 2025, 26(24), 12035; https://doi.org/10.3390/ijms262412035 - 14 Dec 2025
Viewed by 307
Abstract
Lung cancer (LC) remains a leading cause of global cancer mortality, driving the need for novel timely detection strategies, i.e., stages I–II detection when tumor curation is efficient. Circulating microRNA (miRNAs), with their unique stability in biofluids, offer a powerful approach for non-invasive [...] Read more.
Lung cancer (LC) remains a leading cause of global cancer mortality, driving the need for novel timely detection strategies, i.e., stages I–II detection when tumor curation is efficient. Circulating microRNA (miRNAs), with their unique stability in biofluids, offer a powerful approach for non-invasive detection. This review compiles validated miRNAs implicated in the early stages of non-small-cell lung cancer (NSCLC), elucidating their roles in key oncogenic pathways such as epithelial-mesenchymal transition (EMT), PI3K/AKT/mTOR, and JAK-STAT, which regulate proliferation, apoptosis, and metastasis. Furthermore, we critically evaluate developed miRNA panels with a specific focus on advanced quantification and normalization strategies, including exogenous spike-in controls and data-driven methods like pairwise normalization, to enhance diagnostic accuracy. Consequently, we identify and rank the most viable miRNA candidates according to key analytical and clinical metrics, providing a clear roadmap for translating these biomarkers into effective panels for the timely detection of NSCLC. Full article
Show Figures

Figure 1

Back to TopTop