Phosvitin-Derived Peptide Pt5-1c Is a Pro-Angiogenic Agent Capable of Enhancing Wound Healing
Abstract
1. Introduction
2. Materials and Methods
2.1. Antimicrobial Peptide Pt5-1c
2.2. Cell Culture
2.3. Scratch Wound Healing Assay
2.4. Transwell Assay
2.5. F-Actin Staining
2.6. Cell Adhesion Assay
2.7. Cell Proliferation Assay
2.8. Assay for Tube Formation In Vitro
2.9. Visualization of Zebrafish Vascular System
2.10. Establishment of Mice Dorsal Skin Wound Model
2.11. Immunofluorescence and Immunohistochemical Analysis
2.12. Assessment of Pt5-1c Toxicity
2.13. Western Blot Assay
2.14. Quantitative Real-Time Polymerase Chain Reaction (qRT-PCR)
2.15. Molecular Docking
2.16. Statistical Analysis
3. Results
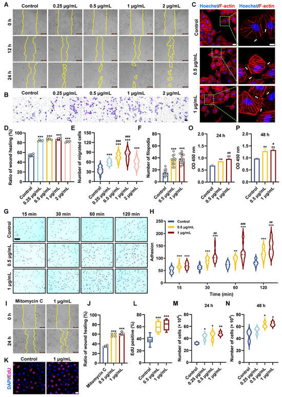
3.1. Pt5-1c Promoted Motility, Adhesion, Survival, and Filopodia Protrusion of Endothelial Cell
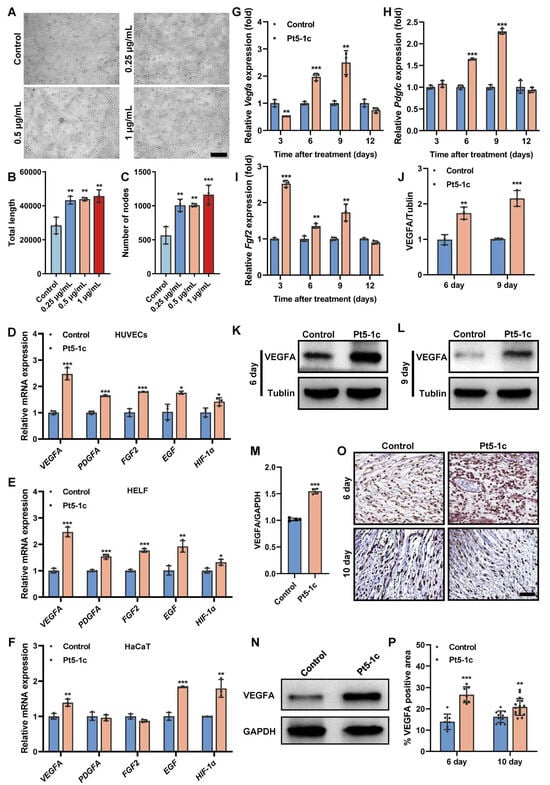
3.2. Pt5-1c Promoted Both Tube Formation and Proangiogenic Factor Production
3.3. Pt5-1c Promoted Angiogenesis in Zebrafish with Vascular Defects
3.4. Pt5-1c Enhanced Angiogenesis in Wound Sites
3.5. Pt5-1c Enhanced Angiogenesis via Activating PI3K/AKT/mTOR and p38 MAPK Pathways
4. Discussion
5. Conclusions
Supplementary Materials
Author Contributions
Funding
Institutional Review Board Statement
Informed Consent Statement
Data Availability Statement
Acknowledgments
Conflicts of Interest
References
- Thapa, R.K.; Diep, D.B.; Tonnesen, H.H. Topical antimicrobial peptide formulations for wound healing: Current developments and future prospects. Acta Biomater. 2020, 103, 52–67. [Google Scholar] [CrossRef]
- Wilkinson, H.N.; Hardman, M.J. Wound healing: Cellular mechanisms and pathological outcomes. Open Biol. 2020, 10, 200223. [Google Scholar] [CrossRef]
- Pena, O.A.; Martin, P. Cellular and molecular mechanisms of skin wound healing. Nat. Rev. Mol. Cell Biol. 2024, 25, 599–616. [Google Scholar] [CrossRef]
- Singer, A.J.; Clark, R.A. Cutaneous wound healing. N. Engl. J. Med. 1999, 341, 738–746. [Google Scholar] [CrossRef]
- Yadu, N.; Singh, M.; Singh, D.; Keshavkant, S. Mechanistic insights of diabetic wound: Healing process, associated pathways and microRNA-based delivery systems. Int. J. Pharm. 2025, 670, 125117. [Google Scholar] [CrossRef]
- Martin, P.; Pardo-Pastor, C.; Jenkins, R.G.; Rosenblatt, J. Imperfect wound healing sets the stage for chronic diseases. Science 2024, 386. [Google Scholar] [CrossRef]
- Dai, F.; Zhang, J.; Chen, F.; Chen, X.; Lee, C.J.; Liang, H.; Zhao, L.; Tan, H. A Multi-responsive hydrogel combined with mild heat stimulation promotes diabetic wound healing by regulating inflammatory and enhancing angiogenesis. Adv. Sci. 2024, 11, e2408783. [Google Scholar] [CrossRef]
- Han, X.; Saengow, C.; Ju, L.; Ren, W.; Ewoldt, R.H.; Irudayaraj, J. Exosome-coated oxygen nanobubble-laden hydrogel augments intracellular delivery of exosomes for enhanced wound healing. Nat. Commun. 2024, 15, 3435. [Google Scholar] [CrossRef]
- Tang, Y.; Chen, L.; Ran, X. Efficacy and Safety of Honey Dressings in the Management of chronic wounds: An updated systematic review and meta-analysis. Nutrients 2024, 16, 2455. [Google Scholar] [CrossRef]
- Potente, M.; Gerhardt, H.; Carmeliet, P. Basic and therapeutic aspects of angiogenesis. Cell 2011, 146, 873–887. [Google Scholar] [CrossRef]
- Li, X.; Yi, M.; Song, Z.; Ni, T.; Tu, L.; Yu, M.; Zhang, L.; Shi, J.; Gao, W.; Zhang, Q.; et al. A calcitonin gene-related peptide co-crosslinked hydrogel promotes diabetic wound healing by regulating M2 macrophage polarization and angiogenesis. Acta Biomater. 2025, 196, 109–122. [Google Scholar] [CrossRef]
- Citrin, K.M.; Chaube, B.; Fernandez-Hernando, C.; Suarez, Y. Intracellular endothelial cell metabolism in vascular function and dysfunction. Trends Endocrinol. Metab. 2025, 36, 744–755. [Google Scholar] [CrossRef]
- Yang, H.; Chen, Y.; Rong, Y.; Zhou, Y.; Li, S.; Li, X.; Wu, H.; Lv, D.; Cao, X.; Wang, P.; et al. Multifunctional hydrogel targeting senescence to accelerate diabetic wound healing through promoting angiogenesis. J. Nanobiotechnol. 2025, 23, 177. [Google Scholar] [CrossRef]
- Guan, Y.; Niu, H.; Liu, Z.; Dang, Y.; Shen, J.; Zayed, M.; Ma, L.; Guan, J. Sustained oxygenation accelerates diabetic wound healing by promoting epithelialization and angiogenesis and decreasing inflammation. Sci. Adv. 2021, 7, eabj0153. [Google Scholar] [CrossRef]
- Jia, Y.; Wang, Q.; Liang, M.; Huang, K. KPNA2 promotes angiogenesis by regulating STAT3 phosphorylation. J. Transl. Med. 2022, 20, 627. [Google Scholar] [CrossRef]
- Akbarian, M.; Bertassoni, L.E.; Tayebi, L. Biological aspects in controlling angiogenesis: Current progress. Cell. Mol. Life Sci. 2022, 79, 349. [Google Scholar] [CrossRef]
- Wang, Y.; Wang, S.; Wang, Y.; Gao, P.; Wang, L.; Wang, Q.; Zhang, Y.; Liu, K.; Xia, Q.; Tu, P. The natural compound sinometumine E derived from Corydalis decumbens promotes angiogenesis by regulating HIF-1/VEGF pathway in vivo and in vitro. Biomed. Pharmacother. 2024, 178, 117113. [Google Scholar] [CrossRef]
- Wang, X.; Duan, H.; Li, M.; Xu, W.; Wei, L. Characterization and mechanism of action of amphibian-derived wound-healing-promoting peptides. Front. Cell Dev. Biol. 2023, 11, 1219427. [Google Scholar] [CrossRef]
- Dixon, D.; Edmonds, M. Managing diabetic foot ulcers: Pharmacotherapy for wound healing. Drugs 2021, 81, 29–56. [Google Scholar] [CrossRef]
- Wu, C.; Long, L.; Zhang, Y.; Xu, Y.; Lu, Y.; Yang, Z.; Guo, Y.; Zhang, J.; Hu, X.; Wang, Y. Injectable conductive and angiogenic hydrogels for chronic diabetic wound treatment. J. Control. Release 2022, 344, 249–260. [Google Scholar] [CrossRef]
- Wang, J.; Feng, J.W.; Kang, Y.; Pan, P.; Ge, J.; Wang, Y.; Wang, M.; Wu, Z.; Zhang, X.; Yu, J.; et al. Discovery of antimicrobial peptides with notable antibacterial potency by an LLM-based foundation model. Sci. Adv. 2025, 11, eads8932. [Google Scholar] [CrossRef]
- Mookherjee, N.; Anderson, M.A.; Haagsman, H.P.; Davidson, D.J. Antimicrobial host defence peptides: Functions and clinical potential. Nat. Rev. Drug Discov. 2020, 19, 311–332. [Google Scholar] [CrossRef]
- Hancock, R.E.; Diamond, G. The role of cationic antimicrobial peptides in innate host defences. Trends Microbiol. 2000, 8, 402–410. [Google Scholar] [CrossRef]
- Marr, A.K.; Gooderham, W.J.; Hancock, R.E. Antibacterial peptides for therapeutic use: Obstacles and realistic outlook. Curr. Opin. Pharmacol. 2006, 6, 468–472. [Google Scholar] [CrossRef]
- Reddy, K.V.; Yedery, R.D.; Aranha, C. Antimicrobial peptides: Premises and promises. Int. J. Antimicrob. Agents 2004, 24, 536–547. [Google Scholar] [CrossRef]
- Sun, J.N.; Li, W.; Jang, W.S.; Nayyar, N.; Sutton, M.D.; Edgerton, M. Uptake of the antifungal cationic peptide Histatin 5 by Candida albicans Ssa2p requires binding to non-conventional sites within the ATPase domain. Mol. Microbiol. 2008, 70, 1246–1260. [Google Scholar] [CrossRef]
- Fjell, C.D.; Hiss, J.A.; Hancock, R.E.; Schneider, G. Designing antimicrobial peptides: Form follows function. Nat. Rev. Drug Discov. 2011, 11, 37–51. [Google Scholar] [CrossRef]
- Vargas, A.; Garcia, G.; Rivara, K.; Woodburn, K.; Clemens, L.E.; Simon, S.I. A Designed Host Defense Peptide for the Topical Treatment of MRSA-Infected Diabetic Wounds. Int. J. Mol. Sci. 2023, 24, 2143. [Google Scholar] [CrossRef]
- Li, C.; Xiong, Y.; Fu, Z.; Ji, Y.; Yan, J.; Kong, Y.; Peng, Y.; Ru, Z.; Huang, Y.; Li, Y.; et al. The direct binding of bioactive peptide Andersonin-W1 to TLR4 expedites the healing of diabetic skin wounds. Cell. Mol. Biol. Lett. 2024, 29, 24. [Google Scholar] [CrossRef]
- Abudouwanli, A.; Peng, G.; Yang, M.; Zhao, W.; Sun, Q.; Wang, S.; Tan, Y.; Ikeda, A.; Ogawa, H.; Okumura, K.; et al. AMP-IBP5: A multifunctional antimicrobial peptide for advanced wound healing and inflammatory skin disorders. J. Funct. Biomater. 2025, 16, 174. [Google Scholar] [CrossRef]
- Wang, Y.; Cui, P.; Zhang, Y.; Yang, Q.; Zhang, S. Augmentation of the antibacterial activities of Pt5-derived antimicrobial peptides (AMPs) by amino acid substitutions: Design of novel AMPs against MDR bacteria. Fish Shellfish Immunol. 2018, 77, 100–111. [Google Scholar] [CrossRef]
- Duan, H.; Zhang, X.; Li, Z.; Yuan, J.; Shen, F.; Zhang, S. Synergistic effect and antibiofilm activity of an antimicrobial peptide with traditional antibiotics against multi-drug resistant bacteria. Microb. Pathog. 2021, 158, 105056. [Google Scholar] [CrossRef]
- Wu, F.; Gong, Y.; Song, L.; Li, H.; Zhang, X.; Li, H.; Zhang, S. In vitro and in vivo wound healing-promoting activities of phosvitin-derived peptide Pt5-1c. Eur. J. Pharmacol. 2022, 920, 174833. [Google Scholar] [CrossRef]
- Wu, F.; Song, L.; Gong, Y.; Wang, Y.; Li, H.; Zhang, S. Antimicrobial Peptide Pt5-1c Promotes Keratinocyte Migration and Proliferation via EGFR-mediated Akt/MAPK/STAT3 pathways. ChemistrySelect 2023, 8, e202203707. [Google Scholar] [CrossRef]
- Yang, S.; Zhang, X.; Li, X.; Li, H. Crip2 affects vascular development by fine-tuning endothelial cell aggregation and proliferation. Cell Mol. Life Sci. 2025, 82, 110. [Google Scholar] [CrossRef]
- Cong, R.; Deng, C.; Li, P.; Tang, Y.; Hou, J.; Zhao, J.; Wang, Q.; Chen, Y.; Tu, J.; Jiang, X.; et al. Dimeric copper peptide incorporated hydrogel for promoting diabetic wound healing. Nat. Commun. 2025, 16, 5797. [Google Scholar] [CrossRef]
- Morten, B.C.; Scott, R.J.; Avery-Kiejda, K.A. Comparison of three different methods for determining cell proliferation in breast cancer cell lines. J. Vis. Exp. 2016, 54350. [Google Scholar]
- Zhang, Z.; Zhao, Z.; Huang, X.; Zhou, L.; Jiang, X.; Wu, H.; Liu, C.; Huang, K.; Wen, J.; Liu, Y.; et al. Galectin-3-integrin alpha5beta1 phase separation disrupted by advanced glycation end-products impairs diabetic wound healing in rodents. Nat. Commun. 2025, 16, 7287. [Google Scholar] [CrossRef]
- Wang, B.; Chen, J.; Zhang, C.; Zhang, Q.; Zhu, Z.; Qiu, L.; Yan, J.; Li, Z.; Zhu, X.; Zhang, Y.; et al. Biomimetic nanoparticles of platelet membranes carrying bFGF and VEGFA genes promote deep burn wound healing. Int. Immunopharmacol. 2023, 125, 111164. [Google Scholar] [CrossRef]
- Wang, J.; Li, X.; Zhao, X.; Yuan, S.; Dou, H.; Cheng, T.; Huang, T.; Lv, Z.; Tu, Y.; Shi, Y.; et al. Lactobacillus rhamnosus GG-derived extracellular vesicles promote wound healing via miR-21-5p-mediated re-epithelization and angiogenesis. J. Nanobiotechnol. 2024, 22, 644. [Google Scholar] [CrossRef]
- Arora, A.; Kivela, A.M.; Wang, L.; Minkeviciene, R.; Taskinen, J.H.; Zhang, B.; Koponen, A.; Sun, J.; Shirane, M.; Zhou, Y.; et al. Protrudin regulates FAK activation, endothelial cell migration and angiogenesis. Cell. Mol. Life Sci. 2022, 79, 220. [Google Scholar] [CrossRef] [PubMed]
- Torres, P.; Diaz, J.; Arce, M.; Silva, P.; Mendoza, P.; Lois, P.; Molina-Berrios, A.; Owen, G.I.; Palma, V.; Torres, V.A. The salivary peptide histatin-1 promotes endothelial cell adhesion, migration, and angiogenesis. FASEB J. 2017, 31, 4946–4958. [Google Scholar] [CrossRef] [PubMed]
- Liu, Y.; Wu, Z.; Li, Y.; Chen, Y.; Zhao, X.; Wu, M.; Xia, Y. Metabolic reprogramming and interventions in angiogenesis. J. Adv. Res. 2025, 70, 323–338. [Google Scholar] [CrossRef]
- Ren, S.; Chen, J.; Duscher, D.; Liu, Y.; Guo, G.; Kang, Y.; Xiong, H.; Zhan, P.; Wang, Y.; Wang, C.; et al. Microvesicles from human adipose stem cells promote wound healing by optimizing cellular functions via AKT and ERK signaling pathways. Stem Cell Res. Ther. 2019, 10, 47. [Google Scholar] [CrossRef]
- Icli, B.; Wu, W.; Ozdemir, D.; Li, H.; Haemmig, S.; Liu, X.; Giatsidis, G.; Cheng, H.S.; Avci, S.N.; Kurt, M.; et al. MicroRNA-135a-3p regulates angiogenesis and tissue repair by targeting p38 signaling in endothelial cells. FASEB J. 2019, 33, 5599–5614. [Google Scholar] [CrossRef]
- Wu, Y.; Liu, T.; Jin, L.; Wang, C.; Zhang, D. Antimicrobial Peptides for Skin Wound Healing. Biomolecules 2025, 15, 1613. [Google Scholar] [CrossRef]
- Adnan, S.B.; Maarof, M.; Fauzi, M.B.; Md Fadilah, N.I. Antimicrobial peptides in wound healing and skin regeneration: Dual roles in immunity and microbial defense. Int. J. Mol. Sci. 2025, 26, 5920. [Google Scholar] [CrossRef]
- Wei, S.; Xu, P.; Yao, Z.; Cui, X.; Lei, X.; Li, L.; Dong, Y.; Zhu, W.; Guo, R.; Cheng, B. A composite hydrogel with co-delivery of antimicrobial peptides and platelet-rich plasma to enhance healing of infected wounds in diabetes. Acta. Biomater. 2021, 124, 205–218. [Google Scholar] [CrossRef]
- Ding, H.; Wu, F. Image guided biodistribution and pharmacokinetic studies of theranostics. Theranostics 2012, 2, 1040–1053. [Google Scholar] [CrossRef]
- Vijayadas, K.N.; Nair, R.V.; Gawade, R.L.; Kotmale, A.S.; Prabhakaran, P.; Gonnade, R.G.; Puranik, V.G.; Rajamohanan, P.R.; Sanjayan, G.J. Ester vs. amide on folding: A case study with a 2-residue synthetic peptide. Org. Biomol. Chem. 2013, 11, 8348–8356. [Google Scholar] [CrossRef]
- Fischer, N.H.; Nielsen, D.S.; Palmer, D.; Meldal, M.; Diness, F. C-Terminal lactamization of peptides. Chem. Commun. 2021, 57, 895–898. [Google Scholar] [CrossRef] [PubMed]
- Jere, S.W.; Abrahamse, H.; Houreld, N.N. The JAK/STAT signaling pathway and photobiomodulation in chronic wound healing. Cytokine Growth Factor Rev. 2017, 38, 73–79. [Google Scholar] [CrossRef] [PubMed]
- Lin, B.; Sun, T.; Feng, Y.; Liu, H.; Zhang, L.; Wu, B.; Wu, J. Proteoglycans and glycosaminoglycans: Critical regulators in angiogenesis, vasculogenesis, and vascularized tissue engineering. Angiogenesis 2025, 28, 37. [Google Scholar] [CrossRef] [PubMed]
- Kovalska, M.; Kovalska, L.; Pavlikova, M.; Janickova, M.; Mikuskova, K.; Adamkov, M.; Kaplan, P.; Tatarkova, Z.; Lehotsky, J. Intracellular signaling MAPK pathway after cerebral ischemia-reperfusion injury. Neurochem. Res. 2012, 37, 1568–1577. [Google Scholar] [CrossRef]
- Li, G.; Ko, C.N.; Li, D.; Yang, C.; Wang, W.; Yang, G.J.; Di Primo, C.; Wong, V.K.W.; Xiang, Y.; Lin, L.; et al. A small molecule HIF-1alpha stabilizer that accelerates diabetic wound healing. Nat. Commun. 2021, 12, 3363. [Google Scholar] [CrossRef]
- Wang, H.; Kaplan, F.S.; Pignolo, R.J. The HIF-1α and mTOR Pathways Amplify Heterotopic Ossification. Biomolecules 2024, 14, 147. [Google Scholar] [CrossRef]
- Yu, H.; Wang, B.; Li, Z.; Liu, K.; Chen, W.; Zhao, S.; Zhou, Y.; Wang, G.; Zhou, Y.; Chen, Y.; et al. Tβ4-exosome-loaded hemostatic and antibacterial hydrogel to improve vascular regeneration and modulate macrophage polarization for diabetic wound treatment. Mater. Today Bio 2025, 31, 101585. [Google Scholar] [CrossRef]
- Mu, L.; Tang, J.; Liu, H.; Shen, C.; Rong, M.; Zhang, Z.; Lai, R. A potential wound-healing-promoting peptide from salamander skin. FASEB J. 2014, 28, 3919–3929. [Google Scholar] [CrossRef]
- Takahashi, M.; Umehara, Y.; Yue, H.; Trujillo-Paez, J.V.; Peng, G.; Nguyen, H.L.T.; Ikutama, R.; Okumura, K.; Ogawa, H.; Ikeda, S.; et al. The antimicrobial peptide human beta-defensin-3 accelerates wound healing by promoting angiogenesis, cell migration, and proliferation through the FGFR/JAK2/STAT3 signaling pathway. Front. Immunol. 2021, 12, 712781. [Google Scholar] [CrossRef]
- Yue, H.; Song, P.; Sutthammikorn, N.; Umehara, Y.; Trujillo-Paez, J.V.; Nguyen, H.L.T.; Takahashi, M.; Peng, G.; Ikutama, R.; Okumura, K.; et al. Antimicrobial peptide derived from insulin-like growth factor-binding protein 5 improves diabetic wound healing. Wound Repair Regen. 2022, 30, 232–244. [Google Scholar] [CrossRef]






| Gene | Forward (5′-3′) | Reverse (5′-3′) |
|---|---|---|
| VEGF-A | GAGGGCAGAATCATCACGAA | GGTCTCGATTGGATGGCAGTA |
| PDGF-A | GACGGTCATTTACGAGATTCCT | CTCCTCTAACCTCACCTGGACT |
| FGF-2 | GAGCGACCCTCACATCAA | CGTTTCAGTGCCACATACC |
| EGF | TGGATGGTTCAAAACGCCGAAG | ACGTACTCTATCTTTGCCAGTCCT |
| HIF-1α | CTCGGCGAAGTAAAGAAT | ATCCAAATCACCAGCATC |
| GAPDH | GGAGTCCACTGGCGTCTT | GAGTCCTTCCACGATACCAA |
| Gene | Forward (5′-3′) | Reverse (5′-3’) |
|---|---|---|
| Vegfa | GTGCACTGGACCCTGGCTTTA | GGTCTCAATCGGACGGCAGTA |
| Pdgfc | GTGGAGGAAATTGTGCCTGT | TCCAGAGCCACATCAGTGAG |
| Fgf2 | GGACGGCTGCTGGCTTCTAA | CCAGTTCGTTTCAGTGCCACATAC |
| Gapdh | TCCCAGCTTAGGTTCATCAGGTAAA | CAATCTCCACTTTGCCACT |
Disclaimer/Publisher’s Note: The statements, opinions and data contained in all publications are solely those of the individual author(s) and contributor(s) and not of MDPI and/or the editor(s). MDPI and/or the editor(s) disclaim responsibility for any injury to people or property resulting from any ideas, methods, instructions or products referred to in the content. |
© 2025 by the authors. Licensee MDPI, Basel, Switzerland. This article is an open access article distributed under the terms and conditions of the Creative Commons Attribution (CC BY) license.
Share and Cite
Xuan, C.; Li, M.; Zhang, P.; Wang, Y.; Li, H.; Gao, Z.; Zhang, S.; Wu, F. Phosvitin-Derived Peptide Pt5-1c Is a Pro-Angiogenic Agent Capable of Enhancing Wound Healing. Biomolecules 2026, 16, 65. https://doi.org/10.3390/biom16010065
Xuan C, Li M, Zhang P, Wang Y, Li H, Gao Z, Zhang S, Wu F. Phosvitin-Derived Peptide Pt5-1c Is a Pro-Angiogenic Agent Capable of Enhancing Wound Healing. Biomolecules. 2026; 16(1):65. https://doi.org/10.3390/biom16010065
Chicago/Turabian StyleXuan, Cuiling, Mei Li, Peng Zhang, Yunchao Wang, Hongyan Li, Zhiqin Gao, Shicui Zhang, and Fei Wu. 2026. "Phosvitin-Derived Peptide Pt5-1c Is a Pro-Angiogenic Agent Capable of Enhancing Wound Healing" Biomolecules 16, no. 1: 65. https://doi.org/10.3390/biom16010065
APA StyleXuan, C., Li, M., Zhang, P., Wang, Y., Li, H., Gao, Z., Zhang, S., & Wu, F. (2026). Phosvitin-Derived Peptide Pt5-1c Is a Pro-Angiogenic Agent Capable of Enhancing Wound Healing. Biomolecules, 16(1), 65. https://doi.org/10.3390/biom16010065

