Sign in to use this feature.

Years

Between: -

Subjects

remove_circle_outline
remove_circle_outline
remove_circle_outline
remove_circle_outline
remove_circle_outline
remove_circle_outline
remove_circle_outline
remove_circle_outline
remove_circle_outline

Journals

Article Types

Countries / Regions

remove_circle_outline
remove_circle_outline
remove_circle_outline
remove_circle_outline

Search Results (184)

Search Parameters:
Keywords = OCBs

Order results
Result details
Results per page
Select all
Export citation of selected articles as:
32 pages, 1076 KB  
Article
Ethical Behavior in Organizations: Personal Values and the Moderating Role of Ethical Climate in Counterproductive Work Behavior and Organizational Citizenship Behavior
by Sergio Salgado, Carlos-María Alcover and Carolina González-Suhr
Behav. Sci. 2026, 16(3), 389; https://doi.org/10.3390/bs16030389 - 8 Mar 2026
Viewed by 279
Abstract
This study analyzes the relationship between personal values and (un)ethical behavior in organizations, and the moderating role of perceived ethical climate. We integrate Schwartz’s theory of personal values with the Victor and Cullen model of ethical climate, following the recent reformulation proposed by [...] Read more.
This study analyzes the relationship between personal values and (un)ethical behavior in organizations, and the moderating role of perceived ethical climate. We integrate Schwartz’s theory of personal values with the Victor and Cullen model of ethical climate, following the recent reformulation proposed by Weber and Opoku-Dakwa, thereby offering a novel perspective not previously explored in empirical research. Relying on the Person–Organization Fit model, we test whether perceived ethical climate (specifically Egoism and Principled dimensions) moderates the relationship between personal values (Self-Transcendence and Self-Enhancement) and (un)ethical behavior, operationalized by Counterproductive Work Behavior (CWB) and Organizational Citizenship Behavior (OCB). To this end, we conducted a semi-longitudinal study involving a heterogeneous sample of workers from different organizations (Wave 1: N = 212; Wave 2: N = 84). The analyses supported that personal values and ethical climate are associated with (un)ethical behavior. Furthermore, significant interaction effects between ethical climate and personal values predicting CWB and OCB were found. This study contributes to a better understanding and management of ethical behavior, providing a theoretical contribution and plausible practical guidelines from a person-in-context approach. Limitations and challenges of this work are discussed. Full article
Show Figures

Figure 1

20 pages, 797 KB  
Article
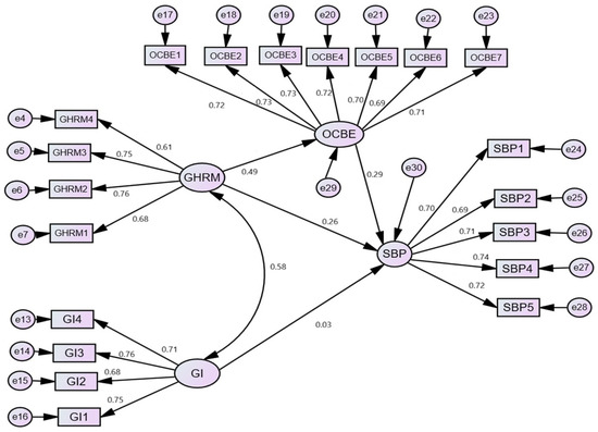
The Path of Green Human Resource Management and Innovation to Sustainable Business Performance: The Role of Organizational Citizenship Behavior for the Environment
by Rima F. Saleh, Mohamad Abo El-Naga and Abdul Rahman Beydoun
Sustainability 2026, 18(5), 2207; https://doi.org/10.3390/su18052207 - 25 Feb 2026
Viewed by 287
Abstract
The study examines the mechanisms through which Green Human Resource Management (GHRM) and Green Innovation (GI) are associated with Sustainable Business Performance (SBP), with a particular focus on the mediating role of Organizational Citizenship Behavior for the Environment (OCBE). Cross-sectional survey data were [...] Read more.
The study examines the mechanisms through which Green Human Resource Management (GHRM) and Green Innovation (GI) are associated with Sustainable Business Performance (SBP), with a particular focus on the mediating role of Organizational Citizenship Behavior for the Environment (OCBE). Cross-sectional survey data were collected from 500 employees and managers working in organizations participating in the United Nations Global Compact (UNGC) in Lebanon. Structural Equation Modeling (SEM) was employed to test the proposed relationships. The findings suggest that GHRM is positively associated with OCBE and SBP. OCBE was found to be a partial mediator and a key behavioral mechanism linking GHRM systems to sustainability outcomes. While GI shows a positive association with SBP in the initial direct models, this relationship became non-significant in the full structural model, indicating that its contribution largely depends on employee involvement and the presence of GHRM initiatives. The study’s findings position OCBE as a central mechanism that links HRM and sustainability and clarify the conditions under which GI predicts performance. This study extends sustainability research in emerging economies and addresses the necessity of investing in HR practices that actively motivate voluntary OCBE and provides empirical evidence, along with practical and theoretical insights, from a crisis-affected institutional context. Full article
(This article belongs to the Section Sustainable Management)
Show Figures

Figure 1

23 pages, 2600 KB  
Review
Immunological Analysis of Oral Cytobrush Specimens for Early Detection of Oral Cancer Biomarkers: A Comprehensive Review
by Reem Hanna, Alberto Luigi Rebaudi, Saman Warnakulasuriya, Senada Koljenovic, Maria Menini, Francesco Laganà, Bernardo Bianchi, Paolo Iacoviello, Mauro Labanca, Marco Greppi, Federico Rebaudi, Silvia Pesce, Alberto Rebaudi and Emanuela Marcenaro
Int. J. Mol. Sci. 2026, 27(4), 2059; https://doi.org/10.3390/ijms27042059 - 23 Feb 2026
Viewed by 459
Abstract
Early identification of the risk of malignant transformation in oral potentially malignant disorders (OPMDs) is critical for improving outcomes in oral squamous cell carcinoma (OSCC). This comprehensive review examines immunological biomarkers obtained from minimally invasive oral cytobrush (OCB) specimens for the early detection [...] Read more.
Early identification of the risk of malignant transformation in oral potentially malignant disorders (OPMDs) is critical for improving outcomes in oral squamous cell carcinoma (OSCC). This comprehensive review examines immunological biomarkers obtained from minimally invasive oral cytobrush (OCB) specimens for the early detection of OSCC within a precision medicine framework. The objectives were to (1) identify and characterise key immunological biomarkers associated with early oral carcinogenesis; (2) evaluate the diagnostic utility of OCB sampling for detecting these biomarkers; and (3) explore the potential of OCB-based profiling to support personalised screening and patient management. The review highlights the potential advantages of OCB compared with conventional diagnostic methods, as reported in the literature, particularly its ability to capture early malignant changes through immunological analysis. Evidence is discussed for biomarker pathways related to cell-cycle and differentiation dysregulation (p53, Ki-67, CKs), inflammation-driven epithelial transformation (IL-1β, IL-6, IL-8, TNF-α), and immune suppression and checkpoint activation (PD-L1, B7-H6). OCB provides reliable and patient-friendly cyto-salivary samples that are suitable for immunological and molecular analyses. Aberrant biomarker expression detected in OCB specimens correlates with epithelial dysplasia and reflects early non-invasive neoplastic transformation, supporting the diagnostic value of integrated biomarker panels. Overall, OCB-based immunoanalysis represents a practical, non-invasive approach for the early detection of OSCC. Emerging technologies, including AI and multi-omics approaches, may further support the precision and predictive values of immunological analysis for OSCC. When combined with relevant biomarker pathways reflecting tumour biology and host immune responses, this strategy could offer a strong foundation for precision-medicine screening. It may also support personalised monitoring in patients with OPMDs. Full article
Show Figures

Figure 1

16 pages, 251 KB  
Article
Organizational Justice, Perceived Organizational Support, and Computer Self-Efficacy in Knowledge Sharing Among Healthcare Workers: The Mediating Role of Organizational Citizenship Behavior
by Chen-Wei Yang, Sian-Hao Huang and Yu-Hua Yan
Healthcare 2026, 14(4), 463; https://doi.org/10.3390/healthcare14040463 - 12 Feb 2026
Viewed by 233
Abstract
Background: Knowledge sharing is essential for healthcare organizations to enhance service quality, organizational learning, and sustainable performance. However, the organizational and individual conditions that facilitate voluntary knowledge sharing among healthcare workers remain insufficiently explored. Methods: This cross-sectional study surveyed healthcare employees working in [...] Read more.
Background: Knowledge sharing is essential for healthcare organizations to enhance service quality, organizational learning, and sustainable performance. However, the organizational and individual conditions that facilitate voluntary knowledge sharing among healthcare workers remain insufficiently explored. Methods: This cross-sectional study surveyed healthcare employees working in hospital organizations in Taiwan. A total of 355 valid questionnaires were analyzed using SPSS 22. Descriptive statistics, correlation analysis, hierarchical regression analysis, and mediation testing were conducted to examine the relationships among organizational justice, perceived organizational support, computer self-efficacy, organizational citizenship behavior (OCB), and knowledge sharing. Results: The results indicated that organizational justice, perceived organizational support, and computer self-efficacy were positively associated with organizational citizenship behavior. Organizational citizenship behavior, in turn, had a significant positive effect on knowledge sharing. Moreover, organizational citizenship behavior partially mediated the relationships between organizational justice and knowledge sharing, as well as between perceived organizational support and knowledge sharing. In contrast, the mediating effect of organizational citizenship behavior between computer self-efficacy and knowledge sharing was not supported. Conclusions: The findings highlight the pivotal role of organizational citizenship behavior in translating favorable organizational conditions into knowledge-sharing behaviors in healthcare settings. Creating fair and supportive organizational environments appears to be more critical than individual technical confidence alone in promoting sustainable knowledge sharing among healthcare workers. Full article
(This article belongs to the Section Healthcare Organizations, Systems, and Providers)
20 pages, 5575 KB  
Article
Scale-Up and Application of a Green Detergent Under Industrial Conditions to Remove Petroleum Derivatives: Comparison with Commercial Degreasers
by Rita de Cássia Freire Soares da Silva, Thaís Cavalcante de Souza, Charles Bronzo Barbosa Farias, Ivison Amaro da Silva, Joyce Alves de Oliveira, Attilio Converti, Renata Laranjeiras Gouveia and Leonie Asfora Sarubbo
Clean Technol. 2026, 8(1), 22; https://doi.org/10.3390/cleantechnol8010022 - 3 Feb 2026
Viewed by 486
Abstract
The widespread use of petroleum derivatives in industrial settings poses a challenge due to their toxicity and the difficulty of removing them from tanks, pipes, and equipment. Conventional degreasers are generally expensive, toxic, and harmful to workers’ health and the environment. In this [...] Read more.
The widespread use of petroleum derivatives in industrial settings poses a challenge due to their toxicity and the difficulty of removing them from tanks, pipes, and equipment. Conventional degreasers are generally expensive, toxic, and harmful to workers’ health and the environment. In this study, an environmentally friendly biodetergent formulated from natural ingredients was produced in a pilot plant with 480 L h−1 capacity, in 250 L homogenizers, at 3500 rpm and 80 °C, and its performance evaluated under different operating conditions. Furthermore, the biodetergent efficiency was compared with that of commercial degreasers commonly used in industrial settings. Stability tests indicated 100% stable emulsion with 2.0% fatty alcohol and 1.0% stabilizing gum after one week of storage. In application tests, the biodetergent promoted up to 100% removal of heavy fuel oil (OCB1) and diesel from metal surfaces, both in concentrated and (1:1 v/v) diluted forms. In direct comparisons, the product performed equally or better than commercial degreasers, notably removing >95% of OCB1 in 10 min and maintaining efficiency after multiple reuse cycles. Unlike acidic or solvent-based formulations, the biodetergent did not induce corrosion on pieces or release toxic vapors when applied to heated surfaces. In summary, the developed bioproduct demonstrated industrial scalability and high efficiency, constituting a sustainable alternative for petrochemical cleaning operations in onshore and offshore environments. Full article
Show Figures

Figure 1

13 pages, 4030 KB  
Article
Selenoether-Linked Liquid Crystal Trimers and the Twist-Bend Nematic Phase
by Yuki Arakawa and Takuma Shiba
Crystals 2026, 16(1), 69; https://doi.org/10.3390/cryst16010069 - 21 Jan 2026
Viewed by 309
Abstract
Bent-shaped liquid crystal (LC) dimers, trimers, and oligomers are intriguing because of their unique liquid crystallinities, which have gained further impetus after the identification of the twist-bend nematic (NTB) phase in these molecules. LC trimers exhibiting the NTB phase still [...] Read more.
Bent-shaped liquid crystal (LC) dimers, trimers, and oligomers are intriguing because of their unique liquid crystallinities, which have gained further impetus after the identification of the twist-bend nematic (NTB) phase in these molecules. LC trimers exhibiting the NTB phase still remain relatively rare compared to the predominant LC dimers. We report the first homologs of selenium-linked LC trimers, 4,4′-bis[ω-(4-cyanobiphenyl-4′-ylseleno)alkoxy]biphenyls (CBSenOBOnSeCB) with carbon numbers in the alkyl-chain spacers, n = 7 or 9). Polarizing optical microscopy, differential scanning calorimetry, and X-ray diffraction (XRD) measurements were performed to investigate the phase transition behavior and mesophase structures of the trimers. Both CBSenOBOnSeCB trimers exhibited nematic (N) and NTB phases. The XRD measurements revealed the presence of smectic A-like cybotactic clusters with a triply intercalated structure in the N and NTB phases. The LC phase transition temperatures of CBSenOBOnSeCB were lower than those of the already-known ether-linked CBOnOBOnOCB and thioether-linked CBSnOBOnSCB counterparts. This trend is ascribed to the enhanced molecular bending and molecular flexibility of CBSenOBOnSeCB, which are caused by the smaller bond angle and greater bond flexibility of C–Se–C compared to C–O–C and C–S–C. This study offers a new molecular design for multiply linked LC oligomers with heavier chalcogen atoms. Full article
(This article belongs to the Special Issue State-of-the-Art Liquid Crystals Research in Japan (2nd Edition))
Show Figures

Figure 1

18 pages, 516 KB  
Article
Beyond Green Policies: How Socially Responsible Human Resource Management and Environmental Leadership Shape Employee Pro-Environmental Citizenship
by Ziwei Huang, Xuan Chen, Jingjie Huang and Hongbo Deng
Sustainability 2026, 18(1), 229; https://doi.org/10.3390/su18010229 - 25 Dec 2025
Viewed by 430
Abstract
Building on social identity theory (SIT), this study investigates how socially responsible human resource management (SRHRM) shapes employees’ organizational citizenship behavior for the environment (OCBE). The proposed framework suggests that felt responsibility for the environment (FRE) serves as a psychological bridge between SRHRM [...] Read more.
Building on social identity theory (SIT), this study investigates how socially responsible human resource management (SRHRM) shapes employees’ organizational citizenship behavior for the environment (OCBE). The proposed framework suggests that felt responsibility for the environment (FRE) serves as a psychological bridge between SRHRM and OCBE, while environmentally specific servant leadership (ESL) strengthens this linkage. Using three waves of matched data collected from 236 full-time employees across manufacturing, service, and technology firms in China, the study applies hierarchical regression and bootstrapping techniques to test the hypotheses. The results indicate that SRHRM has a significant positive effect on OCBE, and this relationship is partly explained by employees’ FRE. In addition, higher levels of ESL amplify the positive association between SRHRM and FRE and reinforce the overall indirect effect on OCBE, producing a statistically meaningful moderated mediation pattern. These findings add to existing knowledge by clarifying the psychological process through which SRHRM encourages employees’ voluntary pro-environmental actions. The study also underscores the role of leadership in shaping the impact of SRHRM, offering organizations practical directions for nurturing a culture of environmental responsibility. Full article
(This article belongs to the Section Psychology of Sustainability and Sustainable Development)
Show Figures

Figure 1

16 pages, 432 KB  
Article
Online Environmental Gamification and University Students’ Pro-Environmental Organizational Citizenship Behaviour: Evidence for a Dual Motivational Mechanism
by Ziwei Huang, Jingjie Huang and Zhiyong Han
Sustainability 2025, 17(24), 11038; https://doi.org/10.3390/su172411038 - 10 Dec 2025
Viewed by 612
Abstract
This study examines how online gamification for environmental protection influences university students’ organisational citizenship behaviour toward the environment (OCBE). Grounded in the Cognitive Affective Personality System (CAPS) theory, it investigates how environmental responsibility and environmental passion jointly mediate this relationship through cognitive and [...] Read more.
This study examines how online gamification for environmental protection influences university students’ organisational citizenship behaviour toward the environment (OCBE). Grounded in the Cognitive Affective Personality System (CAPS) theory, it investigates how environmental responsibility and environmental passion jointly mediate this relationship through cognitive and affective pathways. Using a dual-mediation framework and survey data from university students engaged with online environmental gamification platforms, the study evaluates both the direct and indirect effects of gamification on OCBE. The results indicate that gamification positively predicts OCBE, operating not only through a direct effect but also through indirect effects via strengthened environmental responsibility and heightened environmental passion. These findings provide empirical evidence for the dual cognitive affective mechanism underlying OCBE. By applying CAPS theory to a digital behavioural context, this research identifies gamification as an effective contextual trigger for pro-environmental organisational behaviour. The study contributes to the sustainable behaviour literature by clarifying how digital gamified environments can foster continuous engagement and offers practical guidance for universities and platform designers to promote students’ participation in green initiatives through the co-activation of responsibility and passion. Full article
Show Figures

Figure 1

22 pages, 469 KB  
Article
Building Sustainable Organizational Citizenship Behavior in Hospitality: Structural Relationships of Rapport, Trust, and Psychological Capital Among Airline Cabin Crew
by Min Jung Kim and Yoon Joo Park
Sustainability 2025, 17(23), 10804; https://doi.org/10.3390/su172310804 - 2 Dec 2025
Viewed by 576
Abstract
This study examines the structural relationships among rapport, trust, psychological capital (PsyCap), and organizational citizenship behavior (OCB) in the emotionally demanding work context of airline cabin crews. Grounded in the job demands–resources (JD-R) model and social exchange theory (SET), we propose and test [...] Read more.
This study examines the structural relationships among rapport, trust, psychological capital (PsyCap), and organizational citizenship behavior (OCB) in the emotionally demanding work context of airline cabin crews. Grounded in the job demands–resources (JD-R) model and social exchange theory (SET), we propose and test a sequential mediation model in which rapport is positively associated with trust, trust is positively associated with PsyCap, and PsyCap is positively associated with OCB. Based on survey data from 248 South Korean flight attendants, structural equation modeling (SEM) demonstrates that rapport is indirectly associated with OCB through the sequential mediation of trust and PsyCap, rather than displaying a significant direct association. The findings indicate that rapport functions not merely as an immediate behavioral driver but as a relational asset that is linked to the psychological capacities essential for sustainable organizational behavior. This study contributes to the theory by integrating JD-R and SET perspectives to explain how relational and psychological resources are jointly related to OCB. While the primary focus was on mediation, future research should test potential moderation effects, such as how job demands or emotional labor may shape the strength of these pathways—aligning with the JD-R model’s interactive assumptions. Practically, the results suggest that airline organizations and other service industries can promote sustainable human resource management by cultivating trust-based relational capital and strengthening employees’ PsyCap through targeted training, mentoring, and supportive leadership practices. These insights extend beyond aviation to other service sectors characterized by high emotional labor demands, offering a pathway to strengthen human resource sustainability and organizational social sustainability. Full article
Show Figures

Figure 1

13 pages, 462 KB  
Article
Efficacy of an Oscillating Chitosan Brush Versus an Air Abrasive Device in the Management of Peri-Implant Mucositis: A Randomized Clinical Trial
by Kerem Bahçeci, Bahattin Alper Gültekin and Serdar Yalçın
J. Funct. Biomater. 2025, 16(10), 387; https://doi.org/10.3390/jfb16100387 - 15 Oct 2025
Cited by 2 | Viewed by 1412
Abstract
This randomized, prospective clinical trial was conducted to compare the effectiveness of the oscillating chitosan brush (OCB) and an air-abrasive device (AAD) in improving clinical outcomes during non-surgical management of peri-implant mucositis. Fifty-eight patients were randomized and received baseline treatment; of these, 50 [...] Read more.
This randomized, prospective clinical trial was conducted to compare the effectiveness of the oscillating chitosan brush (OCB) and an air-abrasive device (AAD) in improving clinical outcomes during non-surgical management of peri-implant mucositis. Fifty-eight patients were randomized and received baseline treatment; of these, 50 completed the 6-month follow-up. Probing pocket depth (PPD), bleeding on probing (BoP), and plaque index (PI) were assessed at six locations per implant and measured again at 2 weeks, 4 weeks, 3 months, and 6 months post-treatment. Differences between groups and time points were analyzed using non-parametric tests (Kruskal-Wallis, Dunn, Friedman, and Fisher’s Exact Test). Both treatment groups demonstrated significant improvements in PPD, BoP, and PI at the 6-month evaluation compared to baseline (p < 0.05). At 24 weeks, the OCB group showed faster reductions in PPD and PI compared with the AAD group (p = 0.03 and p = 0.01, respectively), while BoP did not differ significantly (p = 0.41). Considering the constraints of this 6-month clinical study, the non-surgical management of peri-implant mucositis using both OCB and AAD resulted in comparable clinical outcomes. Both approaches demonstrated a consistent ability to improve clinical parameters associated with this condition. Full article
(This article belongs to the Section Dental Biomaterials)
Show Figures

Figure 1

21 pages, 906 KB  
Article
Exploring the Influence of ESG Activities on Organizational Citizenship Behavior in IT Manufacturing Companies: Mediating Effects of Organizational Commitment and Identification
by Soo-Cheol Jeong and Dong-Seop Chung
Sustainability 2025, 17(18), 8441; https://doi.org/10.3390/su17188441 - 19 Sep 2025
Cited by 1 | Viewed by 1510
Abstract
This study examines how employees’ perceptions of environmental (E), social (S), and governance (G) activities shape organizational commitment (OC), organizational identification (OI), and organizational citizenship behavior (OCB) in IT manufacturing firms. We further examine whether generational cohort membership moderates the relationship between ESG [...] Read more.
This study examines how employees’ perceptions of environmental (E), social (S), and governance (G) activities shape organizational commitment (OC), organizational identification (OI), and organizational citizenship behavior (OCB) in IT manufacturing firms. We further examine whether generational cohort membership moderates the relationship between ESG and OCB, comparing the MZ generation (Millennials, born 1981 to 1996; Generation Z, born 1997 to 2012) with the older generation. Using survey data from 374 employees across four Korean IT manufacturers and structural equation modeling, we find that S and G positively predict OC; E negatively predicts OC. G positively predicts OI, whereas E negatively predicts OI, and S is not significant. Both OC and OI positively predict OCB and mediate ESG→OCB links (OC mediates E, S, G; OI mediates E and G). Multi-group analysis shows a stronger G→OCB path for the MZ cohort than for the older cohort. In summary, the empirical analysis results of this study are expected to be helpful to executives and managers of IT manufacturing companies that are conducting or promoting ESG activities. Full article
(This article belongs to the Section Economic and Business Aspects of Sustainability)
Show Figures

Figure 1

22 pages, 886 KB  
Article
From Algorithms to Altruism: Mapping the Human-Tech Synergy for Sustainable Workplaces Through Artificial Intelligence (AI), Innovative Work Behavior, Leader-Member Exchange, Organizational Citizenship Behavior and Role Clarity
by Muhammad Asif Zaheer, Temoor Anjum, Azadeh Amoozegar and Petra Heidler
Adm. Sci. 2025, 15(9), 339; https://doi.org/10.3390/admsci15090339 - 29 Aug 2025
Cited by 1 | Viewed by 2578
Abstract
Corporate team unity and role clarity are crucial for organizational success and human resources. This study examines how job clarity affects employee performance and innovative work behavior (IWB) via organizational citizenship behavior (OCB). Additionally, to determine how artificial intelligence (AI) information and leader-member [...] Read more.
Corporate team unity and role clarity are crucial for organizational success and human resources. This study examines how job clarity affects employee performance and innovative work behavior (IWB) via organizational citizenship behavior (OCB). Additionally, to determine how artificial intelligence (AI) information and leader-member exchange (LMX) moderate the relationship between job clarity, IWB, and employee performance. This research focused on Pakistan’s Federal Capital Territory (FCT) Islamabad, and Punjab province’s IT sectors. The self-administered questionnaire received data from 555 IT professionals. The suggested model was tested using Smart PLS structural equation modeling. Results showed that job clarity and OCB significantly improve IWB and employee performance. Role clarity, IWB, and employee performance are partly mediated by OCB. In addition, LMX adversely moderates the relationship between job clarity and IWB and employee performance, but not AI information. Emphasis is primarily placed on elucidating the respective roles of the employees in order to ensure that they are aware of the expectations placed upon them. Consequently, they are able to demonstrate task performances that are not stipulated in their job descriptions but directly relate to their performance improvement. The current study reveals that human resources (HR) and management should prioritize job clarity and OCB to boost individual performance and IWB. Full article
Show Figures

Figure 1

24 pages, 659 KB  
Hypothesis
Bridging Organizational Citizenship Behavior and Corporate Citizenship as a Pathway to Effective ESG Performance
by Luis José Camacho
Businesses 2025, 5(3), 38; https://doi.org/10.3390/businesses5030038 - 28 Aug 2025
Cited by 2 | Viewed by 3045
Abstract
Environmental, Social, and Governance (ESG) performance has emerged as a critical indicator of corporate legitimacy, resilience, and long-term value. However, translating ESG strategic intent into tangible results remains a pressing theoretical and managerial challenge. This paper introduces an integrated framework elucidating the pathways [...] Read more.
Environmental, Social, and Governance (ESG) performance has emerged as a critical indicator of corporate legitimacy, resilience, and long-term value. However, translating ESG strategic intent into tangible results remains a pressing theoretical and managerial challenge. This paper introduces an integrated framework elucidating the pathways through which Corporate Citizenship (CC), understood as a participatory, relational evolution of Corporate Social Responsibility (CSR), influences ESG outcomes at the employee level. Drawing on both Social Exchange Theory (SET) and Social Identity Theory (SIT), the model explains how reciprocal obligations and identity-based alignment jointly influence employees’ discretionary behaviors. Perceived Organizational Support (POS) is introduced as a moderating factor that shapes the strength of the CC–OCB pathway. This study contributes to the micro-foundations of ESG by illuminating how individual discretionary behaviors mediate and condition the impact of strategic corporate citizenship initiatives. By advancing a dual-theoretical, micro-foundational approach, the framework moves beyond reputational CSR models and provides a testable, behaviorally anchored account of ESG implementation. Practical implications are offered for organizations seeking to cultivate trust-based cultures that align employee engagement with sustainable performance. Full article
Show Figures

Figure 1

19 pages, 967 KB  
Article
Real-World Laboratory Analysis of Molecular Biomarkers in Multiple Sclerosis Centers in Central-Eastern European Countries Covering 107 Million Inhabitants
by Anett Járdánházy, Thomas Berger, Harald Hegen, Bernhard Hemmer, Halina Bartosik-Psujek, Vanja Basic Kes, Achim Berthele, Jelena Drulovic, Mario Habek, Dana Horakova, Alenka Horvat Ledinek, Eva Kubala Havrdova, Melinda Magyari, Konrad Rejdak, Cristina Tiu, Peter Turcani, Krisztina Bencsik, Zsigmond Tamás Kincses and László Vécsei
Int. J. Mol. Sci. 2025, 26(17), 8274; https://doi.org/10.3390/ijms26178274 - 26 Aug 2025
Viewed by 1929
Abstract
A multicenter molecular biomarker survey was conducted in Multiple Sclerosis (MS) centers across Central-Eastern European countries, encompassing a population of 107 million. Our aim was to provide a “snapshot” for future studies investigating the use of molecular biomarkers in MS. A self-report questionnaire [...] Read more.
A multicenter molecular biomarker survey was conducted in Multiple Sclerosis (MS) centers across Central-Eastern European countries, encompassing a population of 107 million. Our aim was to provide a “snapshot” for future studies investigating the use of molecular biomarkers in MS. A self-report questionnaire was distributed via email to MS centers in seven Central-Eastern European countries (Croatia, Czech Republic, Poland, Romania, Serbia, Slovakia, and Slovenia) and to four reference centers (two in Austria, one in Germany, and one in Denmark), focusing on cerebrospinal fluid (CSF) analysis and molecular biomarkers in MS. Responding centers routinely request CSF oligoclonal band (OCB) testing in suspected MS cases, although no consensus exists on the number of CSF-restricted bands required to define OCB positivity, either within or between countries. More than half of the surveyed centers in the Czech Republic, Slovakia, Slovenia, and the reference centers request kappa free light chain (κFLC) testing in patients with suspected MS. Neurofilament light chain (NfL) is frequently used as a molecular biomarker for MS in Romania, Slovakia, and the reference centers. In summary, besides the use of CSF-specific OCB there is no consensus among the surveyed countries regarding the use of molecular biomarkers in MS. Full article
Show Figures

Figure 1

16 pages, 512 KB  
Article
Corporate Social Responsibility Perception and Organizational Citizenship Behavior in the Saudi Banking Sector: The Mediating Role of Person–Corporate Social Responsibility Fit
by Suad Dukhaykh and Khlood Alshahrani
Sustainability 2025, 17(13), 6063; https://doi.org/10.3390/su17136063 - 2 Jul 2025
Viewed by 1307
Abstract
The main purpose of this study is to explore the impact of internal and external corporate social responsibility perception (CSRP) on organizational citizenship behavior (OCB) and the mediating effect of person–corporate social responsibility fit (P-CSR Fit) among staff members in Saudi Arabia’s banking [...] Read more.
The main purpose of this study is to explore the impact of internal and external corporate social responsibility perception (CSRP) on organizational citizenship behavior (OCB) and the mediating effect of person–corporate social responsibility fit (P-CSR Fit) among staff members in Saudi Arabia’s banking industry. The existing literature offers limited exploration of mechanisms that enhance CSR effectiveness in influencing OCB. This study explores the mediating impact of P-CSR Fit on OCB, particularly within the developing country context of Saudi Arabia. A sample of 200 employees from banks in Saudi Arabia was surveyed to investigate these relationships, utilizing a structured questionnaire. Both SPSS and AMOS were utilized to assess the relationships and test the hypotheses within structural equation modeling. The study findings reveal that P-CSR Fit fully mediates the relationship between internal CSRP and OCB. However, external P-CSR Fit does not mediate the relationship between external CSRP and OCB. The discussion includes theoretical and practical implications, as well as study limitations. Full article
Show Figures

Figure 1

Back to TopTop