Sign in to use this feature.

Years

Between: -

Subjects

remove_circle_outline
remove_circle_outline
remove_circle_outline
remove_circle_outline
remove_circle_outline
remove_circle_outline
remove_circle_outline
remove_circle_outline
remove_circle_outline

Journals

remove_circle_outline
remove_circle_outline
remove_circle_outline
remove_circle_outline
remove_circle_outline

Article Types

Countries / Regions

remove_circle_outline
remove_circle_outline
remove_circle_outline
remove_circle_outline
remove_circle_outline

Search Results (388)

Search Parameters:
Keywords = Nile Tilapia

Order results
Result details
Results per page
Select all
Export citation of selected articles as:
13 pages, 2759 KB  
Article
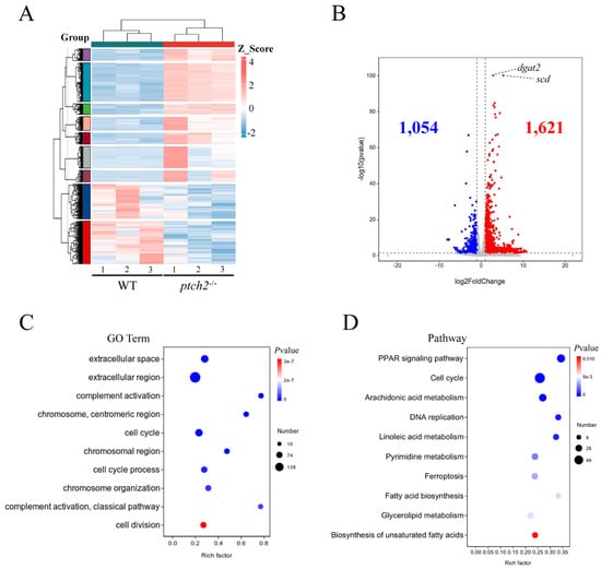
Ptch2 Deficiency Triggers Lipoma Formation and Adipogenic Transcriptome Reprogramming in Nile tilapia (Oreochromis niloticus)
by Changle Zhao, Xiang Liu, Xi Peng, Yongxun Chen, Shijian Peng, Lei Liu, Deshou Wang and Jing Wei
Animals 2026, 16(3), 405; https://doi.org/10.3390/ani16030405 - 28 Jan 2026
Abstract
The Hedgehog (Hh) signaling pathway is a key regulator of adipogenesis and lipid metabolism. However, the specific role of its receptor, Patched2 (Ptch2), in these processes remains unclear. Here, using a CRISPR/Cas9-mediated ptch2 homozygous mutation model in Nile tilapia (Oreochromis niloticus), [...] Read more.
The Hedgehog (Hh) signaling pathway is a key regulator of adipogenesis and lipid metabolism. However, the specific role of its receptor, Patched2 (Ptch2), in these processes remains unclear. Here, using a CRISPR/Cas9-mediated ptch2 homozygous mutation model in Nile tilapia (Oreochromis niloticus), we found that Ptch2 deficiency induced visceral and perirenal lipomatosis characterized by small, multinucleated adipocytes. Comparative adipose transcriptomics revealed pronounced adipogenic reprogramming, with marked upregulation of genes governing de novo lipogenesis (e.g., acaca, fasn), fatty acid desaturation (e.g., scd, fadsd6), and triglyceride synthesis (e.g., dgat2, lpl). Biochemically, mutants exhibited elevated blood glucose and liver transaminases (alanine aminotransferase, aspartate aminotransferase) activity, and reduced alkaline phosphatase activity, indicating systemic metabolic dysregulation and hepatic stress. Our findings demonstrate that loss of Ptch2 triggers lipoma formation and adipogenic transcriptome reprogramming, highlighting its essential role in maintaining adipose tissue homeostasis. Full article
Show Figures

Figure 1

16 pages, 3166 KB  
Article
Coacervated and Freeze-Dried Polysaccharides-Nanoparticle with Efficient Encapsulation of Albendazole for High-Performance Treatment of Monogenean Parasite Infestation in Tilapia Fish
by Andrés Vicent Cubas Rengifo, Norma Lorena Rivadeneyra Sánchez, Chloé Barbosa Teixeira, Rafael R. M. Madrid, Omar Mertins and Patrick D. Mathews
Int. J. Mol. Sci. 2026, 27(2), 1001; https://doi.org/10.3390/ijms27021001 - 19 Jan 2026
Viewed by 138
Abstract
Monogenean parasite infestation in fish leads to economic losses in aquaculture, representing a veterinary challenge and an environmental concern. The common administration procedures of anthelmintics to treat monogeneans in fish have low efficiency and diverse drawbacks. In this study, we produced a nanoparticle [...] Read more.
Monogenean parasite infestation in fish leads to economic losses in aquaculture, representing a veterinary challenge and an environmental concern. The common administration procedures of anthelmintics to treat monogeneans in fish have low efficiency and diverse drawbacks. In this study, we produced a nanoparticle using chitosan and alginate, biodegradable and biocompatible polysaccharides, as an oral drug delivery material of albendazole anthelmintic for parasite-infected fingerlings of Nile tilapia. The molecular interaction between the biopolymers was optimized and characterized by titration calorimetry. Freeze-drying of nanoparticles resulted in a fine powder with a particle size in the order of 400 nm. The nanoparticles provided 98% encapsulation of albendazole and sustained delivery with predominantly Fickian diffusion. The palatability of the nanoparticle formulation facilitated the oral administration of albendazole. The treatment of 100% prevalence of monogeneans was effective with a six-day dosage providing a total of 915 mg/kg b.w. of drug, resulting in total parasite clearance after 10 days from the treatment beginning, evidenced by microscopy analysis, and no mortality occurred. Therefore, molecular interactions between biofriendly polyelectrolytes yielded albendazole-carrying nanoparticles for high-efficiency parasite treatment in fish farming. Full article
(This article belongs to the Special Issue Recent Nanotechnology in Drug Delivery)
Show Figures

Figure 1

18 pages, 2825 KB  
Article
Expression Profiles of Growth-Related Genes in CRISPR/Cas9-Mediated MRF4-Crispant Nile Tilapia
by Zahid Parvez Sukhan, Yusin Cho, Doohyun Cho, Cheol Young Choi and Kang Hee Kho
Fishes 2026, 11(1), 52; https://doi.org/10.3390/fishes11010052 - 14 Jan 2026
Viewed by 132
Abstract
Genome editing of late myogenic regulators provides a way to dissect the mechanisms through which transcriptional programs and growth-related signaling pathways shape muscle gene expression programs in farmed fish. This study disrupted myogenic regulatory factor 4 (MRF4) in Nile tilapia using [...] Read more.
Genome editing of late myogenic regulators provides a way to dissect the mechanisms through which transcriptional programs and growth-related signaling pathways shape muscle gene expression programs in farmed fish. This study disrupted myogenic regulatory factor 4 (MRF4) in Nile tilapia using CRISPR/Cas9 to examine downstream transcriptional changes in fast skeletal muscle across the trunk, belly, and head regions. Adult F0 crispants carried a frameshift mutation that truncated the basic helix–loop–helix domain and showed an approximate 80–85% reduction in MRF4 mRNA across the trunk, belly, and head muscles. The expression of 23 genes representing myogenic regulatory factors, MEF2 paralogs, structural and contractile components, non-myotomal regulators, cell adhesion and fusion-related transcripts, and growth-related genes within the GH–IGF–MSTN axis was quantified and compared between wild-type and MRF4-crispants. Expressions of major structural genes remained unchanged despite MRF4 depletion, whereas MyoG and MyoD were upregulated together with MEF2B and MEF2D, indicating strong transcriptional compensation. Twist1, ID1, PLAU, CDH15, CHRNG, NCAM1, MYMK, GHR, and FGF6 were also significantly elevated, while IGF1 was reduced, and MSTN remained stable. Together, these results show that MRF4 loss is associated with coordinated transcriptional changes in regulatory and growth-related pathways, while major fast-muscle structural and contractile transcript levels remain stable, thereby highlighting candidate transcriptional targets for future studies that will evaluate links to muscle phenotype and growth performance in Nile tilapia. Full article
(This article belongs to the Special Issue Genetics and Breeding of Fishes)
Show Figures

Figure 1

16 pages, 4129 KB  
Article
Molecular Characterization and Expression Analysis of CD22 in Nile Tilapia (Oreochromis niloticus) and Its Potential Role in Immune Responses
by Qi Ye, Jimin Niu, Yu Huang and Jichang Jian
Biology 2026, 15(2), 140; https://doi.org/10.3390/biology15020140 - 13 Jan 2026
Viewed by 287
Abstract
In mammals, CD22 is a member of the Siglec family and plays essential roles in B-cell activation, signal transduction, and immune regulation. However, its functions in teleost fish remain largely unclear. In this study, a CD22 homolog designated On-CD22 was identified and cloned [...] Read more.
In mammals, CD22 is a member of the Siglec family and plays essential roles in B-cell activation, signal transduction, and immune regulation. However, its functions in teleost fish remain largely unclear. In this study, a CD22 homolog designated On-CD22 was identified and cloned from Nile tilapia (Oreochromis niloticus). On-CD22 transcripts were highly expressed in the head kidney and peripheral blood of healthy fish and showed significant expression changes following infection with Streptococcus agalactiae, Aeromonas hydrophila, or stimulation with poly(I:C). Subcellular localization analysis indicated that On-CD22 is predominantly localized to the plasma membrane. Luciferase reporter assays performed in heterologous cell systems showed that overexpression of On-CD22 was associated with changes in the basal transcriptional activities of NF-κB, IFN1, IFN3, and STAT1 responsive promoters under unstimulated conditions. Furthermore, single-cell transcriptomic analysis revealed that On-CD22 expression was mainly confined to the B-cell population within head-kidney leukocytes. Collectively, these findings suggest that On-CD22 may be involved in immune regulatory processes in Nile tilapia. Full article
(This article belongs to the Special Issue Aquatic Animal Pathogens and Immunity)
Show Figures

Figure 1

23 pages, 33068 KB  
Article
TMT Quantitative Proteomics Reveals the Molecular Mechanism Behind Meat Quality Changes in Nile Tilapia Exposed to Environmental Concentrations of Microcystin-LR
by Yichao Li, Huarong Xiao, Jun Xie, Liping Liu, Fajun Jiang, Jingqiu Liao and Ermeng Yu
Toxins 2026, 18(1), 39; https://doi.org/10.3390/toxins18010039 - 12 Jan 2026
Viewed by 232
Abstract
This study investigated the effects of chronic MC-LR exposure (0 μg/L [Control], 1 μg/L [M1], 3 μg/L [M3], 10 μg/L [M10], and 30 μg/L [M30]) on the muscle nutrient composition, meat quality, and muscle proteomic profile of Nile tilapia (Oreochromis niloticus). [...] Read more.
This study investigated the effects of chronic MC-LR exposure (0 μg/L [Control], 1 μg/L [M1], 3 μg/L [M3], 10 μg/L [M10], and 30 μg/L [M30]) on the muscle nutrient composition, meat quality, and muscle proteomic profile of Nile tilapia (Oreochromis niloticus). In the high-dose group (M30), MC-LR exposure compromised the muscle antioxidant status of Nile tilapia, resulting in reduced meat quality, as evidenced by decreased pH value and water-holding capacity, elevated lipid/protein oxidation, and altered texture parameters (shear force and fragmentation index). Proteomic analysis further revealed a downregulation of proteins associated with ribosomes, suggesting an impairment of muscle protein synthesis in the M30 group. Moreover, despite chronic exposure, only low levels of MC-LR accumulated in the muscle tissue, indicating a negligible health risk to consumers. Collectively, these findings offered valuable insights into the impact of environmental MC-LR contamination on fish muscle quality and nutritional value. Full article
Show Figures

Figure 1

18 pages, 1223 KB  
Article
Dynamics of Tilapia Lake Virus in Recirculating Aquaculture Systems and the Impact of Vaccination on Outbreak Control
by Montakarn Sresung, Jidapa Yamkasem, Supitchaya Theplhar, Piyathip Setthawong, Surapong Rattanakul, Skorn Mongkolsuk, Kwanrawee Sirikanchana, Win Surachetpong and Tuchakorn Lertwanakarn
Viruses 2026, 18(1), 96; https://doi.org/10.3390/v18010096 - 9 Jan 2026
Viewed by 535
Abstract
Tilapia lake virus (TiLV) is a highly virulent pathogen that has caused substantial mortality in tilapia farms, particularly those with open-water systems. However, TiLV can also emerge and persist in closed environments, such as recirculating aquaculture systems (RAS), where environmental accumulation and repeated [...] Read more.
Tilapia lake virus (TiLV) is a highly virulent pathogen that has caused substantial mortality in tilapia farms, particularly those with open-water systems. However, TiLV can also emerge and persist in closed environments, such as recirculating aquaculture systems (RAS), where environmental accumulation and repeated exposure may intensify infection and sustain outbreaks. In this case study, we conducted three field experiments to better understand TiLV dynamics among Nile tilapia in RAS. In experiment I, we quantified the TiLV levels in the fish, water, and sediment to compare outbreak and no-outbreak conditions and found that the TiLV concentrations in liver samples and the water were significantly higher in the outbreak ponds and positively correlated with increased fish mortality. In experiment II, we used a side-by-side field trial to evaluate the protective efficacy of a TiLV vaccine and its effects on the viral loads in the fish and aquatic environment during outbreaks. The vaccinated fish showed substantially lower cumulative mortality (16.7%) than the unvaccinated controls (37.7%), with a relative percent survival of 55.6%. Additionally, the TiLV concentrations in the pond water of the vaccinated group were significantly lower. In experiment III, we compared the TiLV patterns between RAS and non-RAS operations to determine how water recirculation influences viral accumulation and outbreak severity. The results revealed limited viral accumulation and shorter disease outbreak duration in the non-RAS. Overall, our findings showed that the TiLV levels in the rearing water were closely linked with disease severity in the RAS-based tilapia hatcheries. Continuous water recirculation allowed the virus to build up in the system, which led to more prolonged outbreaks, while the non-RAS conditions with regular water discharge showed lower viral loads and faster recovery. The vaccinated fish had better survival rates and released less virus into the water, which helped reduce infection pressure across the ponds. Together, these results suggest that combining vaccination with good water management and molecular monitoring can provide a practical, noninvasive way to detect and control TiLV outbreaks in intensive farming systems. Full article
(This article belongs to the Special Issue Viral Pathogenesis and Novel Vaccines for Fish Viruses)
Show Figures

Figure 1

13 pages, 455 KB  
Systematic Review
Essential Oils and Their Use as Anesthetics and Sedatives for Nile tilapia (Oreochromis niloticus): A Systematic Review
by Bruno Mendes Visoni, Thaise Pinto de Melo, Sharine Nunes Descovi, Berta Maria Heinzmann and Bernardo Baldisserotto
Fishes 2026, 11(1), 19; https://doi.org/10.3390/fishes11010019 - 29 Dec 2025
Viewed by 245
Abstract
Essential oils (EOs) are increasingly studied as natural anesthetics for fish, offering potential alternatives to synthetic agents. This systematic review aimed to summarize the effects of EOs on Oreochromis niloticus, focusing on their efficacy in inducing sedation and anesthesia, recovery times, and [...] Read more.
Essential oils (EOs) are increasingly studied as natural anesthetics for fish, offering potential alternatives to synthetic agents. This systematic review aimed to summarize the effects of EOs on Oreochromis niloticus, focusing on their efficacy in inducing sedation and anesthesia, recovery times, and associated physiological responses. A comprehensive search was conducted in the Scopus, Web of Science, and Wiley Online Library databases for studies published up to 10 December 2024. Studies evaluating EOs or their main components in O. niloticus with quantitative data on anesthesia or sedation were included. From 355 records initially identified, studies meeting the inclusion criteria were analyzed qualitatively. EOs rich in compounds such as linalool, carvacrol, and pulegone effectively induced anesthesia in less than 3 min, with recovery times under 10 min, aligning with operational standards for fish anesthesia. However, some EOs caused physiological changes that may be related to stress responses. Variability in experimental protocols and incomplete reporting of chemical composition limited the comparability between studies. EOs demonstrate promising anesthetic potential for O. niloticus, representing safe and environmentally sustainable alternatives. Further standardized and controlled studies are required to confirm their safety and optimize application in aquaculture. Full article
(This article belongs to the Section Welfare, Health and Disease)
Show Figures

Figure 1

18 pages, 996 KB  
Article
Performance of Pilot Scale Aquaponic System Supported by Phenotypic Assessment Using Nile Tilapia (Oreochromis niloticus) Wastewater and Blue Mussel Meal as Fish Feed
by Maria Berger, Jonathan Armand Charles Roques, Yenitze Fimbres-Acedo, Vishnukiran Thuraga, Aakash Chawade, Maria Elisabeth Karlsson and Samar Khalil
Sustainability 2026, 18(1), 143; https://doi.org/10.3390/su18010143 - 22 Dec 2025
Viewed by 400
Abstract
One major bottleneck for the sustainable development of the aquaculture sector is the reliance on conventional feed ingredients, such as fishmeal and soy protein. Another challenge is nutrient loss from these systems, which contributes to environmental pollution but also represents a waste of [...] Read more.
One major bottleneck for the sustainable development of the aquaculture sector is the reliance on conventional feed ingredients, such as fishmeal and soy protein. Another challenge is nutrient loss from these systems, which contributes to environmental pollution but also represents a waste of valuable resources. To make aquaculture truly sustainable, a shift toward circular, sustainable systems is necessary. This study compared a regionally available alternative feed, based on blue mussel meal and pea protein concentrate, to a conventional fish meal and soybean control diet in Nile tilapia (Oreochromis niloticus) reared in coupled aquaponic systems. Fish performance and stress levels, water quality, plant growth, and microbial quality were investigated. Growth performance and feed intake were similar between aquaponic and control recirculating aquaculture systems (RASs) during the control feed (CF) phase. Only the feed conversion ratio (FCR) was slightly lower in the aquaponic system during the mussel-pea feed (MPF) phase. Tatsoi (Brassica rapa) growth in the aquaponic systems was comparable to, or even greater than, that of the hydroponic control systems, throughout the experiment, especially during the MPF phase. In addition, the MPF had a positive impact on phenotypic parameters and contributed to enhanced shoot growth. However, the presence of pathogens with potential biohazard impacts on human and fish health remains a concern and warrants further investigation. In our study, Salmonella spp. was detected in both systems, but levels were considerably reduced with the MPF phase. In contrast, Escherichia coli was detected only in RASs and was absent from aquaponic systems. Overall, the findings support the potential of blue mussel and pea protein as sustainable, local feed components in integrated aquaponic production, contributing to nutrient circularity and reducing dependence on limited marine stocks and imported resources. Full article
Show Figures

Figure 1

12 pages, 2468 KB  
Article
A Real-World Underwater Video Dataset with Labeled Frames and Water-Quality Metadata for Aquaculture Monitoring
by Osbaldo Aragón-Banderas, Leonardo Trujillo, Yolocuauhtli Salazar, Guillaume J. V. E. Baguette and Jesús L. Arce-Valdez
Data 2025, 10(12), 211; https://doi.org/10.3390/data10120211 - 18 Dec 2025
Viewed by 877
Abstract
Aquaculture monitoring increasingly relies on computer vision to evaluate fish behavior and welfare under farming conditions. This dataset was collected in a commercial recirculating aquaculture system (RAS) integrated with hydroponics in Queretaro, Mexico, to support the development of robust visual models for Nile [...] Read more.
Aquaculture monitoring increasingly relies on computer vision to evaluate fish behavior and welfare under farming conditions. This dataset was collected in a commercial recirculating aquaculture system (RAS) integrated with hydroponics in Queretaro, Mexico, to support the development of robust visual models for Nile tilapia (Oreochromis niloticus). More than ten hours of underwater recordings were curated into 31 clips of 30 s each, a duration selected to balance representativeness of fish activity with a manageable size for annotation and training. Videos were captured using commercial action cameras at multiple resolutions (1920 × 1080 to 5312 × 4648 px), frame rates (24–60 fps), depths, and lighting configurations, reproducing real-world challenges such as turbidity, suspended solids, and variable illumination. For each recording, physicochemical parameters were measured, including temperature, pH, dissolved oxygen and turbidity, and are provided in a structured CSV file. In addition to the raw videos, the dataset includes 3520 extracted frames annotated using a polygon-based JSON format, enabling direct use for training object detection and behavior recognition models. This dual resource of unprocessed clips and annotated images enhances reproducibility, benchmarking, and comparative studies. By combining synchronized environmental data with annotated underwater imagery, the dataset contributes a non-invasive and versatile resource for advancing aquaculture monitoring through computer vision. Full article
Show Figures

Figure 1

18 pages, 1954 KB  
Article
Distinct Innate Immune Programs in Nile Tilapia Head Kidney During Infections with Streptococcus agalactiae, Escherichia coli and Vibrio harveyi
by Jiaoni Cheng, Yupeng Luo, Jie Shen, Kangping Yang and Zhangxia Lyu
Fishes 2025, 10(12), 656; https://doi.org/10.3390/fishes10120656 - 18 Dec 2025
Viewed by 421
Abstract
Nile tilapia (Oreochromis niloticus) is a globally important aquaculture species. However, intensive farming conditions increase the risk of bacterial diseases. Despite the fact that a considerable number of transcriptomic studies have examined host responses to single bacterial infections, comparative analyses conducted [...] Read more.
Nile tilapia (Oreochromis niloticus) is a globally important aquaculture species. However, intensive farming conditions increase the risk of bacterial diseases. Despite the fact that a considerable number of transcriptomic studies have examined host responses to single bacterial infections, comparative analyses conducted within a unified experimental framework remain scarce, limiting the understanding of pathogen-specific defence mechanisms. In this study, tilapia were experimentally infected with Streptococcus agalactiae, Escherichia coli, or Vibrio harveyi via thoracic injection. Head kidney tissues were collected at 48 h post-infection for RNA sequencing. The identification of differentially expressed genes (DEGs) was conducted utilising the edgeR, and the assessment of functional enrichment was facilitated through the implementation of Kyoto Encyclopedia of Genes and Genomes (KEGG) pathway analysis. A comparative analysis was conducted between the bacterial infection groups and the control group. The results of this analysis revealed the identification of 2930, 3328, and 4850 DEGs were identified in the S. agalactiae, E. coli, and V. harveyi infection groups, respectively. Integrated transcriptomic analysis, combining KEGG enrichment and expression profiling of key genes, revealed distinct response patterns across pathogens. The S. agalactiae infection predominantly activated innate immune signaling pathways, including Toll-like receptor, NOD-like receptor, cytokine–cytokine receptor interaction, and NF-κB pathways. In contrast, E. coli infection induced extensive metabolic reprogramming, notably in purine and pyrimidine metabolism, carbon metabolism, and amino acid biosynthesis. Meanwhile, an infection caused by V. harveyi resulted in mucosal and lysosomal defence responses, as evidenced by an increase in lysosome, phagosome, extracellular matrix–receptor interaction, and cell adhesion molecule pathways. Collectively, this study suggests that the head kidney of Nile tilapia employs pathogen-specific defence strategies rather than a uniform antibacterial response, providing one of the first transcriptomic comparisons of distinct bacterial infections in this species. These findings provide fundamental data and theoretical insights for elucidating immune mechanisms in teleost fish and for developing targeted prevention and control strategies in aquaculture. Full article
(This article belongs to the Special Issue Advances in Pathology of Aquatic Animals)
Show Figures

Figure 1

18 pages, 4849 KB  
Article
Genome-Wide Identification of the Transient Receptor Potential Channel Family in Nile Tilapia and Expression Analysis in Response to Cold Stress
by Wanyue Deng, Yiqiong Wang, Qiong Niu, Qin Xu, Xuemei Wang, Yan Zheng, Deshou Wang and Ling Wei
Animals 2025, 15(24), 3645; https://doi.org/10.3390/ani15243645 - 18 Dec 2025
Viewed by 548
Abstract
Transient receptor potential (TRP) channels play critical roles in animals in sensing diverse stimuli, especially environmental temperature. The teleost fish Nile tilapia (Oreochromis niloticus) cannot tolerate cold temperatures. In this study, we identified a total of 32 TRP genes in the [...] Read more.
Transient receptor potential (TRP) channels play critical roles in animals in sensing diverse stimuli, especially environmental temperature. The teleost fish Nile tilapia (Oreochromis niloticus) cannot tolerate cold temperatures. In this study, we identified a total of 32 TRP genes in the tilapia genome. Based on analyses of gene structure and phylogenetic relationship, all tilapia TRP genes could be classified into six subfamilies, namely, TRPA, TRPC, TRPM, TRPV, TRPP, and TRPML. Comparative analysis showed that three TRP subfamilies—TRPC, TRPM, and TRPML—underwent an expansion in tilapia and other teleost fishes following three or four rounds of whole-genome duplication. In addition, expression profiling revealed that a large number of TRP genes were expressed in at least one tissue in adult tilapia. Notably, compared with normal growth temperature (28 °C), cold stress (10 °C) altered the expression of several TRPs in multiple tissues in adult tilapia, especially upregulating TRPC5 in the brain and TRPM7 in the gill. Collectively, these findings provide new insight into the phylogeny of TRP genes in animals and lay the foundation for further investigation into the roles of TRP channels in cold sensitivity in tilapia. Full article
(This article belongs to the Section Aquatic Animals)
Show Figures

Figure 1

12 pages, 348 KB  
Article
Plasma and Muscle Pharmacokinetics of Ceftriaxone in Nile Tilapia (Oreochromis niloticus) After Different Administration Routes
by Pedro Marín, Orhan Corum, Duygu Durna Corum, Elena Badillo, María Teresa Yuste, Onder Yildirim, Ertugrul Terzi, Ruby C. Gonzales, Dan M. Arriesgado, Victor R. Navarro and Kamil Uney
Antibiotics 2025, 14(12), 1253; https://doi.org/10.3390/antibiotics14121253 - 11 Dec 2025
Viewed by 551
Abstract
Background/Objectives: The aim of this study was to determine the plasma and muscle pharmacokinetics of ceftriaxone (25 mg/kg) in tilapia after different administration routes. Methods: Two hundred and sixteen fish maintained at 30 ± 1.5 °C were divided equally into three [...] Read more.
Background/Objectives: The aim of this study was to determine the plasma and muscle pharmacokinetics of ceftriaxone (25 mg/kg) in tilapia after different administration routes. Methods: Two hundred and sixteen fish maintained at 30 ± 1.5 °C were divided equally into three treatment groups: intravascular (IV), intraperitoneal (IP), and intramuscular (IM). Ceftriaxone concentrations were quantified using high-performance liquid chromatography, and pharmacokinetic parameters were calculated by non-compartmental analysis. Results: The plasma total body clearance, volume of distribution at steady state, and elimination half-life (t1/2λz) were 0.22 L/h/kg, 0.85 L/kg, and 5.27 h, respectively. The t1/2λz values were comparable among the IV, IP, and IM injection groups. The peak plasma concentration was 37.71 ± 3.12 µg/mL and 40.51 ± 2.77 µg/mL following IP and IM injection, respectively. The bioavailability was 67.04% for IP and 101.48% for IM. The peak muscle concentration was 9.49 ± 0.75 µg/g for IV, 5.71 ± 0.85 µg/g for IP, and 12.24 ± 2.41 µg/g for IM injection. The AUC0–∞muscle/AUC0–∞plasma ratio was 0.23, 0.18, and 0.30 for the IV, IP, and IM groups, respectively. The AUCmuscle/AUCplasma indicates the ratio of drug penetration into the muscle, and a value less than 1 indicates that ceftriaxone penetrates into muscle tissue at a low ratio. Conclusions: These results indicate that ceftriaxone is well absorbed after IP and IM injections and passes into muscle tissue at a low tissue penetration. Ceftriaxone can be administered via IP and IM injection in Nile tilapia; nevertheless, its therapeutic efficacy requires evaluation. Full article
Show Figures

Figure 1

18 pages, 2419 KB  
Article
Divergent Embryo Responses to Chemical Cues in Two Freshwater Fishes with Different Parental Care Strategies
by Ning Zhang, Qinlei Li, Minghui Li, Chris K. Elvidge, Chuke Deng, Deshou Wang, Shijian Fu and Jigang Xia
Animals 2025, 15(24), 3511; https://doi.org/10.3390/ani15243511 - 5 Dec 2025
Viewed by 351
Abstract
Chemical information is one of the most important modes of communication among aquatic organisms. However, it remains unclear whether fish embryos are innately responsive to ecologically-related chemical cues from the cues of their cohort competitors, potential caring or risky cues from parents, or [...] Read more.
Chemical information is one of the most important modes of communication among aquatic organisms. However, it remains unclear whether fish embryos are innately responsive to ecologically-related chemical cues from the cues of their cohort competitors, potential caring or risky cues from parents, or chemical alarm cues from damaged embryos, and whether these response patterns differ between species that model alternative parental care strategies. Here, we examined embryo responses in heart rate and incubation performance to different conspecific chemical cues (companion embryo odours, maternal odours, maternal + companion odours, embryonic alarm cues, or water controls) in zebrafish (Danio rerio; no parental care) and Nile tilapia (Oreochromis niloticus; high parental care). Zebrafish embryos did not respond to companion embryo odours but did respond similarly to maternal odours and alarm cues consistent with detecting elevated risk levels. In contrast, Nile tilapia embryos only demonstrated significant risk responses to embryonic alarm cues. These findings indicate that embryos of both species can innately recognize alarm cues but differ in their response patterns to conspecific odours. The results highlight that parental care strategies may influence intergenerational chemical communication in fish embryos. Full article
(This article belongs to the Special Issue Fish Cognition and Behaviour)
Show Figures

Figure 1

17 pages, 2108 KB  
Article
Stock Status and Unsustainable Exploitation Dynamics of Key Commercial Species in the Nile Delta Lakes, Egypt
by Sahar Fahmy Mehanna and Mohamed Samy-Kamal
Fishes 2025, 10(12), 619; https://doi.org/10.3390/fishes10120619 - 3 Dec 2025
Viewed by 392
Abstract
Effective fisheries management relies on accurate stock assessments to ensure sustainable exploitation and long-term ecosystem stability. Fisheries from the Nile Delta lakes of Egypt—comprising Manzala, Burullus, Edku, and Mariout—are economically critical, collectively contributing about 40% of the nation’s total capture fisheries and are [...] Read more.
Effective fisheries management relies on accurate stock assessments to ensure sustainable exploitation and long-term ecosystem stability. Fisheries from the Nile Delta lakes of Egypt—comprising Manzala, Burullus, Edku, and Mariout—are economically critical, collectively contributing about 40% of the nation’s total capture fisheries and are facing severe anthropogenic challenges. This study assessed the stock status of 10 key fish species and two crustacean species from these four Nile Delta lakes by determining their life history parameters and exploitation levels. The analysis included estimation of the Length–Weight Relationship (LWR), von Bertalanffy Growth Function (VBGF) parameters, instantaneous mortality coefficients (Z, M, F), and the exploitation ratio (E). Asymptotic total length (L∞) varied widely, ranging from 10.47 cm for Portunus pelagicus to 86.78 cm for Clarias gariepinus (in Lake Manzala). The growth coefficient (K) spanned from 0.31 yr−1 (C. gariepinus) to 1.79 yr−1 (Metapenaeus stebbingi), reflecting diverse life history strategies. The key finding, based on the Gulland criterion, is that all commercial stocks examined in the Nile Delta lakes are currently subjected to severe overexploitation, with the exploitation ratio (E) consistently exceeding the optimal threshold of 0.5. These results underscore the urgent need for adaptive management strategies, including stricter gear regulations and improved fisheries monitoring, to ensure the sustainability of these vital resources. Full article
Show Figures

Figure 1

34 pages, 8333 KB  
Review
Genome-Edited Fish in the Field
by Kang Hee Kho, Zahid Parvez Sukhan, Yusin Cho, Doohyun Cho and Cheol Young Choi
Curr. Issues Mol. Biol. 2025, 47(12), 1013; https://doi.org/10.3390/cimb47121013 - 3 Dec 2025
Cited by 1 | Viewed by 919
Abstract
Genome editing using site-directed nucleases (SDNs), particularly with the CRISPR/Cas9 system, has emerged as a powerful platform for aquaculture innovation, enabling precise, heritable, and non-transgenic modifications that enhance productivity, sustainability, and animal welfare. This review synthesizes molecular, regulatory, ecological, and societal perspectives to [...] Read more.
Genome editing using site-directed nucleases (SDNs), particularly with the CRISPR/Cas9 system, has emerged as a powerful platform for aquaculture innovation, enabling precise, heritable, and non-transgenic modifications that enhance productivity, sustainability, and animal welfare. This review synthesizes molecular, regulatory, ecological, and societal perspectives to highlight global advances in genome-edited fish and their transition from laboratory research to field applications. To date, over forty aquatic species have been successfully edited to improve traits such as growth, disease resistance, pigmentation, and reproductive control. Notably, market-approved SDN-1 fish lines, including mstn-knockout red seabream and Nile tilapia, and lepr-edited tiger puffer and olive flounder, have demonstrated improved productivity; however, publicly available welfare data remain limited. These examples illustrate how product-based SDN-1 regulatory frameworks in Japan, Argentina, and Brazil enable commercialization while ensuring biosafety. Nonetheless, limited field trials and regulatory heterogeneity continue to hinder global harmonization. Major challenges include the development of standardized welfare metrics, assessment of multigenerational stability, evaluation of ecological risks, and transparent data sharing. To address these gaps, a structured reporting checklist is proposed to guide consistent molecular validation, welfare assessment, biosafety containment, and data transparency. Genome editing through SDN-based precision, coupled with ethical governance, represents a crucial step toward sustainable, resilient, and publicly trusted aquaculture systems. Full article
(This article belongs to the Special Issue Innovations in Marine Biotechnology and Molecular Biology)
Show Figures

Figure 1

Back to TopTop