Ptch2 Deficiency Triggers Lipoma Formation and Adipogenic Transcriptome Reprogramming in Nile tilapia (Oreochromis niloticus)
Simple Summary
Abstract
1. Introduction
2. Materials and Methods
2.1. Animals
2.2. Cloning and Sequence Analysis
2.3. Establishment of ptch2 Homozygous Mutant Lines by CRISPR/Cas9
2.4. Hematoxylin and Eosin (H&E) Staining
2.5. RNA-Seq
2.6. Quantitative Real-Time PCR (qRT-PCR)
2.7. Serum Biochemistry
2.8. Data Analysis
3. Results
3.1. Sequence Analyses
3.2. ptch2 Deficiency Leads to Visceral and Perirenal Lipomatosis
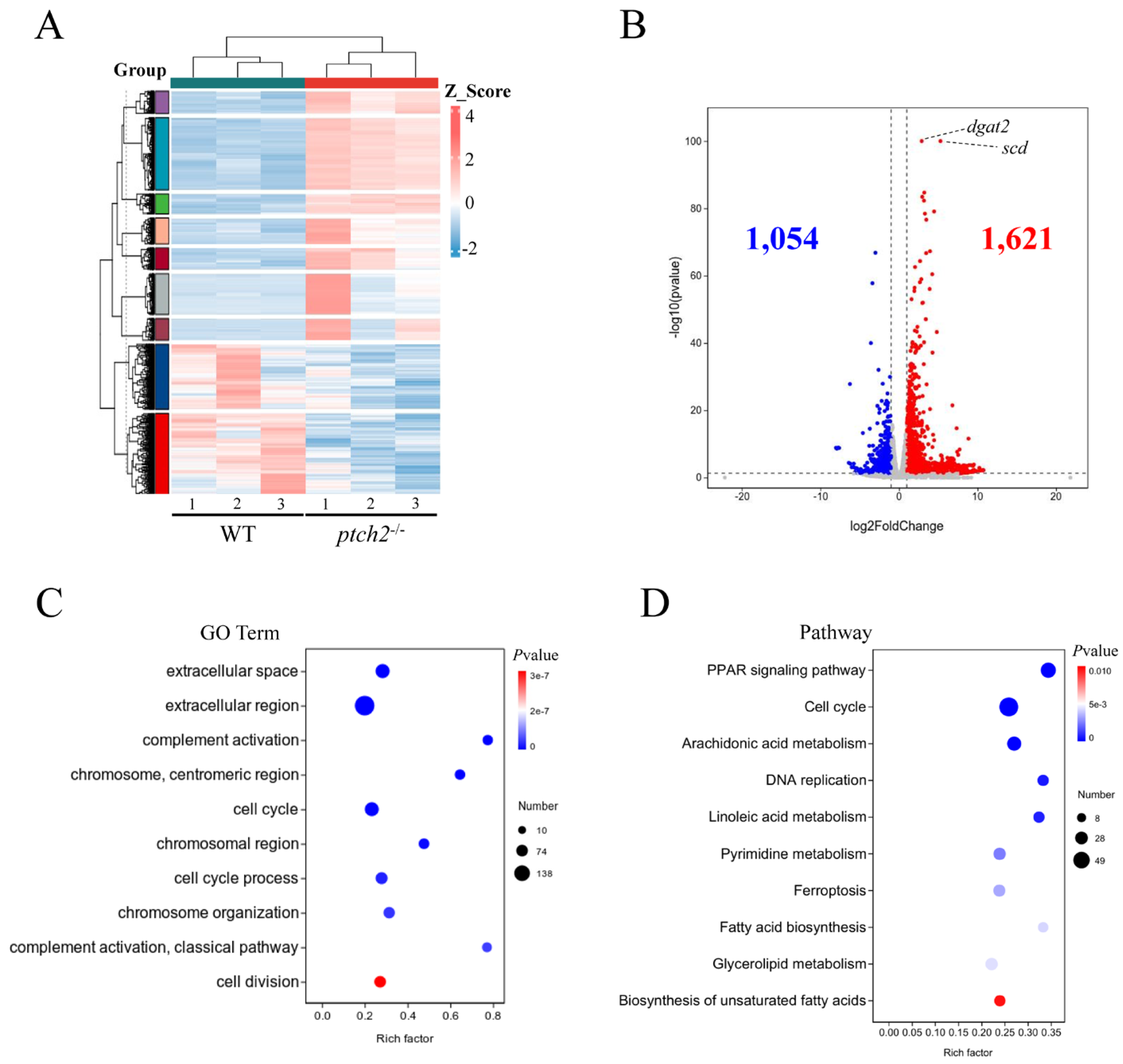
3.3. Transcriptomic Reprogramming in ptch2−/− Adipose Tissue
3.4. Systemic Metabolic Changes in ptch2 Mutants
4. Discussion
5. Conclusions
Supplementary Materials
Author Contributions
Funding
Institutional Review Board Statement
Informed Consent Statement
Data Availability Statement
Conflicts of Interest
References
- Díaz-Castro, F.; Morselli, E.; Claret, M. Interplay between the brain and adipose tissue: A metabolic conversation. EMBO Rep. 2024, 25, 5277–5293. [Google Scholar] [CrossRef] [PubMed]
- Chait, A.; den Hartigh, L.J. Adipose Tissue Distribution, Inflammation and Its Metabolic Consequences, Including Diabetes and Cardiovascular Disease. Front. Cardiovasc. Med. 2020, 7, 22. [Google Scholar] [CrossRef]
- Mota de Sá, P.; Richard, A.J.; Hang, H.; Stephens, J.M. Transcriptional Regulation of Adipogenesis. Compr. Physiol. 2017, 7, 635–674. [Google Scholar] [CrossRef]
- Rosen, E.D.; MacDougald, O.A. Adipocyte differentiation from the inside out. Nat. Rev. Mol. Cell Biol. 2006, 7, 885–896. [Google Scholar] [CrossRef]
- Li, Q.; Hagberg, C.E.; Silva Cascales, H.; Lang, S.; Hyvönen, M.T.; Salehzadeh, F.; Chen, P.; Alexandersson, I.; Terezaki, E.; Harms, M.J.; et al. Obesity and hyperinsulinemia drive adipocytes to activate a cell cycle program and senesce. Nat. Med. 2021, 27, 1941–1953. [Google Scholar] [CrossRef]
- Chu, C.Y.; Chen, C.F.; Rajendran, R.S.; Shen, C.N.; Chen, T.H.; Yen, C.C.; Chuang, C.K.; Lin, D.S.; Hsiao, C.D. Overexpression of Akt1 enhances adipogenesis and leads to lipoma formation in zebrafish. PLoS ONE 2012, 7, e36474. [Google Scholar] [CrossRef]
- Le Duc, D.; Lin, C.C.; Popkova, Y.; Yang, Z.; Akhil, V.; Çakir, M.V.; Grunewald, S.; Simon, J.C.; Dietz, A.; Dannenberger, D.; et al. Reduced lipolysis in lipoma phenocopies lipid accumulation in obesity. Int. J. Obes. 2021, 45, 565–576. [Google Scholar] [CrossRef]
- Tarikere, I.; Shenoy, M.; Anand, R.; Sreeram, S.; Mohammed, A. Unveiling a rare surgical phenomenon: Symptomatic pancreatic lipoma’s diagnosis and management. Int. J. Surg. Case Rep. 2025, 134, 111709. [Google Scholar] [CrossRef]
- Pak, E.; Segal, R.A. Hedgehog Signal Transduction: Key Players, Oncogenic Drivers, and Cancer Therapy. Dev. Cell 2016, 38, 333–344. [Google Scholar] [CrossRef] [PubMed]
- Zhang, Y.; Beachy, P.A. Cellular and molecular mechanisms of Hedgehog signalling. Nat. Rev. Mol. Cell Biol. 2023, 24, 668–687. [Google Scholar] [CrossRef] [PubMed]
- Amakye, D.; Jagani, Z.; Dorsch, M. Unraveling the therapeutic potential of the Hedgehog pathway in cancer. Nat. Med. 2013, 19, 1410–1422. [Google Scholar] [CrossRef]
- Briscoe, J.; Thérond, P.P. The mechanisms of Hedgehog signalling and its roles in development and disease. Nat. Rev. Mol. Cell Biol. 2013, 14, 416–429. [Google Scholar] [CrossRef]
- Carpenter, D.; Stone, D.M.; Brush, J.; Ryan, A.; Armanini, M.; Frantz, G.; Rosenthal, A.; de Sauvage, F.J. Characterization of two patched receptors for the vertebrate hedgehog protein family. Proc. Natl. Acad. Sci. USA 1998, 95, 13630–13634. [Google Scholar] [CrossRef]
- Ingham, P.W.; Nakano, Y.; Seger, C. Mechanisms and functions of Hedgehog signalling across the metazoa. Nat. Rev. Genet. 2011, 12, 393–406. [Google Scholar] [CrossRef] [PubMed]
- Iacobini, C.; Vitale, M.; Haxhi, J.; Menini, S.; Pugliese, G. Impaired Remodeling of White Adipose Tissue in Obesity and Aging: From Defective Adipogenesis to Adipose Organ Dysfunction. Cells 2024, 13, 763. [Google Scholar] [CrossRef]
- Sieckmann, K.; Winnerling, N.; Silva Ribeiro, D.J.; Yüksel, S.; Kardinal, R.; Steinheuer, L.M.; Frechen, F.; Corrêa, L.H.; Schermann, G.; Klausen, C.; et al. BBS8-dependent ciliary Hedgehog signaling governs cell fate in the white adipose tissue. EMBO J. 2025, 44, 5315–5336. [Google Scholar] [CrossRef] [PubMed]
- Hilgendorf, K.I. Primary Cilia Are Critical Regulators of White Adipose Tissue Expansion. Front. Physiol. 2021, 12, 769367. [Google Scholar] [CrossRef] [PubMed]
- Beadle, E.P.; Bennett, N.E.; Rhoades, J.A. Bioinformatics Screen Reveals Gli-Mediated Hedgehog Signaling as an Associated Pathway to Poor Immune Infiltration of Dedifferentiated Liposarcoma. Cancers 2023, 15, 3360. [Google Scholar] [CrossRef]
- Adamska, A.; Woźniak, D.; Regulski, P.; Zawadzki, P. Comparison of Symptoms and Disease Progression in a Mother and Son with Gorlin-Goltz Syndrome: A Case Report. J. Clin. Med. 2025, 14, 5151. [Google Scholar] [CrossRef]
- Yang, X.H.; Xu, B.H.; Zhou, D.L.; Long, Y.K.; Liu, Q.; Huang, C.; Ye, Z.L.; He, C.Y. Inherited rare and common variants in PTCH1 and PTCH2 contributing to the predisposition to reproductive cancers. Gene 2022, 814, 146157. [Google Scholar] [CrossRef]
- Skoda, A.M.; Simovic, D.; Karin, V.; Kardum, V.; Vranic, S.; Serman, L. The role of the Hedgehog signaling pathway in cancer: A comprehensive review. Bosn. J. Basic Med. Sci. 2018, 18, 8–20. [Google Scholar] [CrossRef] [PubMed]
- Xing, Z.; Park, P.K.; Lin, C.; Yang, L. LncRNA BCAR4 wires up signaling transduction in breast cancer. RNA Biol. 2015, 12, 681–689. [Google Scholar] [CrossRef] [PubMed]
- Li, M.; Sun, L.; Zhou, L.; Wang, D. Tilapia, a good model for studying reproductive endocrinology. Gen. Comp. Endocrinol. 2024, 345, 114395. [Google Scholar] [CrossRef] [PubMed]
- Li, M.; Yang, H.; Zhao, J.; Fang, L.; Shi, H.; Li, M.; Sun, Y.; Zhang, X.; Jiang, D.; Zhou, L.; et al. Efficient and heritable gene targeting in tilapia by CRISPR/Cas9. Genetics 2014, 197, 591–599. [Google Scholar] [CrossRef]
- Qiao, F.; Limbu, S.M.; Yuan, J.C.; Luo, Y.; Zhang, M.L.; Chu, W.Y.; Wu, X.G.; Du, Z.Y. Time-dependent dynamic alterations of flesh nutrient composition and texture quality in Nile tilapia (Oreochromis niloticus) fed on high-fat diet. Aquac. Rep. 2025, 44, 103030. [Google Scholar] [CrossRef]
- Thompson, J.D.; Gibson, T.J.; Plewniak, F.; Jeanmougin, F.; Higgins, D.G. The CLUSTAL_X windows interface: Flexible strategies for multiple sequence alignment aided by quality analysis tools. Nucleic Acids Res. 1997, 25, 4876–4882. [Google Scholar] [CrossRef]
- Kumar, S.; Stecher, G.; Tamura, K. MEGA7: Molecular Evolutionary Genetics Analysis Version 7.0 for Bigger Datasets. Mol. Biol. Evol. 2016, 33, 1870–1874. [Google Scholar] [CrossRef]
- Zhao, C.; Chen, Y.; Liu, L.; Liu, X.; Xiao, H.; Wang, F.; Huang, Q.; Dai, X.; Tao, W.; Wang, D.; et al. Desert Hedgehog mediates stem Leydig cell differentiation through Ptch2/Gli1/Sf1 signaling axis. bioRxiv 2025. [Google Scholar] [CrossRef]
- de Sena Brandine, G.; Smith, A.D. Falco: High-speed FastQC emulation for quality control of sequencing data. F1000Res 2019, 8, 1874. [Google Scholar] [CrossRef]
- Kim, D.; Paggi, J.M.; Park, C.; Bennett, C.; Salzberg, S.L. Graph-based genome alignment and genotyping with HISAT2 and HISAT-genotype. Nat. Biotechnol. 2019, 37, 907–915. [Google Scholar] [CrossRef]
- Pertea, M.; Pertea, G.M.; Antonescu, C.M.; Chang, T.C.; Mendell, J.T.; Salzberg, S.L. StringTie enables improved reconstruction of a transcriptome from RNA-seq reads. Nat. Biotechnol. 2015, 33, 290–295. [Google Scholar] [CrossRef]
- Liao, Y.; Smyth, G.K.; Shi, W. featureCounts: An efficient general purpose program for assigning sequence reads to genomic features. Bioinformatics 2014, 30, 923–930. [Google Scholar] [CrossRef]
- Love, M.I.; Huber, W.; Anders, S. Moderated estimation of fold change and dispersion for RNA-seq data with DESeq2. Genome Biol. 2014, 15, 550. [Google Scholar] [CrossRef] [PubMed]
- Fontaine, C.; Cousin, W.; Plaisant, M.; Dani, C.; Peraldi, P. Hedgehog signaling alters adipocyte maturation of human mesenchymal stem cells. Stem Cells 2008, 26, 1037–1046. [Google Scholar] [CrossRef] [PubMed]
- Spinella-Jaegle, S.; Rawadi, G.; Kawai, S.; Gallea, S.; Faucheu, C.; Mollat, P.; Courtois, B.; Bergaud, B.; Ramez, V.; Blanchet, A.M.; et al. Sonic hedgehog increases the commitment of pluripotent mesenchymal cells into the osteoblastic lineage and abolishes adipocytic differentiation. J. Cell Sci. 2001, 114, 2085–2094. [Google Scholar] [CrossRef] [PubMed]
- Liu, X.; Zhao, C.; Liu, L.; Peng, X.; Li, J.; Tao, W.; Wang, D.; Wei, J. Nile Tilapia (Oreochromis niloticus) Patched1 Mutations Disrupt Cardiovascular Development and Vascular Integrity through Smoothened Signaling. Int. J. Mol. Sci. 2024, 25, 3321. [Google Scholar] [CrossRef]
- Garin-Shkolnik, T.; Rudich, A.; Hotamisligil, G.S.; Rubinstein, M. FABP4 attenuates PPARγ and adipogenesis and is inversely correlated with PPARγ in adipose tissues. Diabetes 2014, 63, 900–911. [Google Scholar] [CrossRef]
- Jia, Z.; Xiang, L.; Yu, Z.; Wang, L.; Fang, J.; Liu, M.; Wu, X.; Lu, Z.; Wang, L. Enhanced fatty acid oxidation via SCD1 downregulation fuels cardiac reprogramming. Mol. Ther. 2025, 33, 1749–1768. [Google Scholar] [CrossRef]
- Janssen, A.W.; Betzel, B.; Stoopen, G.; Berends, F.J.; Janssen, I.M.; Peijnenburg, A.A.; Kersten, S. The impact of PPARα activation on whole genome gene expression in human precision cut liver slices. BMC Genom. 2015, 16, 760. [Google Scholar] [CrossRef]
- Xu, H.; Barnes, G.T.; Yang, Q.; Tan, G.; Yang, D.; Chou, C.J.; Sole, J.; Nichols, A.; Ross, J.S.; Tartaglia, L.A.; et al. Chronic inflammation in fat plays a crucial role in the development of obesity-related insulin resistance. J. Clin. Investig. 2003, 112, 1821–1830. [Google Scholar] [CrossRef]
- Farrell, G.C.; Larter, C.Z. Nonalcoholic fatty liver disease: From steatosis to cirrhosis. Hepatology 2006, 43, S99–S112. [Google Scholar] [CrossRef]
- Noguchi, H.; Castillo, J.G.; Nakashima, K.; Pleasure, S.J. Suppressor of fused controls perinatal expansion and quiescence of future dentate adult neural stem cells. Elife 2019, 8, e42918. [Google Scholar] [CrossRef]
- Yabut, O.R.; Fernandez, G.; Huynh, T.; Yoon, K.; Pleasure, S.J. Suppressor of Fused Is Critical for Maintenance of Neuronal Progenitor Identity during Corticogenesis. Cell Rep. 2015, 12, 2021–2034. [Google Scholar] [CrossRef]






| Species | Full Length | Domain | ||
|---|---|---|---|---|
| Ncyto | TM (1–12) | Ccyto | ||
| Ptch2 (Nile tilapia) | 100 | 100 | 100 | 100 |
| Ptch2 (Zebrafish) | 80 | 90 | 88 | 51 |
| PTCH2 (Human) | 65 | 56 | 67 | 44 |
| Ptch1 (Nile tilapia) | 62 | 67 | 61 | 29 |
Disclaimer/Publisher’s Note: The statements, opinions and data contained in all publications are solely those of the individual author(s) and contributor(s) and not of MDPI and/or the editor(s). MDPI and/or the editor(s) disclaim responsibility for any injury to people or property resulting from any ideas, methods, instructions or products referred to in the content. |
© 2026 by the authors. Licensee MDPI, Basel, Switzerland. This article is an open access article distributed under the terms and conditions of the Creative Commons Attribution (CC BY) license.
Share and Cite
Zhao, C.; Liu, X.; Peng, X.; Chen, Y.; Peng, S.; Liu, L.; Wang, D.; Wei, J. Ptch2 Deficiency Triggers Lipoma Formation and Adipogenic Transcriptome Reprogramming in Nile tilapia (Oreochromis niloticus). Animals 2026, 16, 405. https://doi.org/10.3390/ani16030405
Zhao C, Liu X, Peng X, Chen Y, Peng S, Liu L, Wang D, Wei J. Ptch2 Deficiency Triggers Lipoma Formation and Adipogenic Transcriptome Reprogramming in Nile tilapia (Oreochromis niloticus). Animals. 2026; 16(3):405. https://doi.org/10.3390/ani16030405
Chicago/Turabian StyleZhao, Changle, Xiang Liu, Xi Peng, Yongxun Chen, Shijian Peng, Lei Liu, Deshou Wang, and Jing Wei. 2026. "Ptch2 Deficiency Triggers Lipoma Formation and Adipogenic Transcriptome Reprogramming in Nile tilapia (Oreochromis niloticus)" Animals 16, no. 3: 405. https://doi.org/10.3390/ani16030405
APA StyleZhao, C., Liu, X., Peng, X., Chen, Y., Peng, S., Liu, L., Wang, D., & Wei, J. (2026). Ptch2 Deficiency Triggers Lipoma Formation and Adipogenic Transcriptome Reprogramming in Nile tilapia (Oreochromis niloticus). Animals, 16(3), 405. https://doi.org/10.3390/ani16030405

