Sign in to use this feature.

Years

Between: -

Subjects

remove_circle_outline
remove_circle_outline
remove_circle_outline
remove_circle_outline
remove_circle_outline
remove_circle_outline
remove_circle_outline
remove_circle_outline
remove_circle_outline

Journals

remove_circle_outline
remove_circle_outline
remove_circle_outline
remove_circle_outline
remove_circle_outline
remove_circle_outline
remove_circle_outline

Article Types

Countries / Regions

remove_circle_outline
remove_circle_outline
remove_circle_outline
remove_circle_outline
remove_circle_outline
remove_circle_outline
remove_circle_outline

Search Results (3,427)

Search Parameters:
Keywords = NDVI (Normalized Difference Vegetation Index)

Order results
Result details
Results per page
Select all
Export citation of selected articles as:
19 pages, 3394 KB  
Article
Monitoring Strawberry Plants’ Growth in Soil Amended with Biochar
by Ilaria Orlandella, Kyra Nancie Smith, Elena Belcore, Renato Ferrero, Marco Piras and Silvia Fiore
AgriEngineering 2025, 7(10), 324; https://doi.org/10.3390/agriengineering7100324 - 1 Oct 2025
Abstract
This study evaluated the impact of biochar on the growth of strawberry plants, combining visual and proximal sensing monitoring. The plants were rooted in soil enriched with biochar, derived from pyrolysis of soft wood at 550 °C and applied in two doses (2 [...] Read more.
This study evaluated the impact of biochar on the growth of strawberry plants, combining visual and proximal sensing monitoring. The plants were rooted in soil enriched with biochar, derived from pyrolysis of soft wood at 550 °C and applied in two doses (2 and 15 g/L), and after physical activation with CO2 at 900 °C; there was also a treatment with no biochar (unaltered). Visual monitoring was based on data logging twice per week of plants’ height and number of flowers and ripe fruits. Proximal sensing monitoring involved a system including a low-cost multispectral camera and a Raspberry Pi 4. The camera acquired nadiral images hourly in three spectral bands (550, 660, and 850 nm), allowing calculation of the normalized difference vegetation index (NDVI). After three months, control plants reached a height of 12.3 ± 0.4 cm, while those treated with biochar and activated biochar grew to 18.03 ± 1.0 cm and 17.93 ± 1.2 cm, respectively. NDVI values were 0.15 ± 0.11 for control plants, increasing to 0.26 ± 0.03 (+78%) with biochar and to 0.28 ± 0.03 (+90%) with activated biochar. In conclusion, biochar application was beneficial for strawberry plants’ growth according to both visual and proximal-sensed measures. Further research is needed to optimize the integration of visual and proximal sensing monitoring, also enhancing the measured parameters. Full article
Show Figures

Figure 1

20 pages, 2248 KB  
Article
Unveiling Forest Density Dynamics in Saihanba Forest Farm by Integrating Airborne LiDAR and Landsat Satellites
by Nan Wang, Donghui Xie, Lin Jin, Yi Li, Xihan Mu and Guangjian Yan
Remote Sens. 2025, 17(19), 3338; https://doi.org/10.3390/rs17193338 - 29 Sep 2025
Abstract
Forest density is a key parameter in forestry research, and its variation can significantly impact ecosystems. Saihanba, as a focal site for afforestation and restoration, offers an ideal case for monitoring these dynamics. In this study, we compared three machine learning algorithms—Random Forest, [...] Read more.
Forest density is a key parameter in forestry research, and its variation can significantly impact ecosystems. Saihanba, as a focal site for afforestation and restoration, offers an ideal case for monitoring these dynamics. In this study, we compared three machine learning algorithms—Random Forest, Support Vector Regression, and XGBoost—using Landsat surface reflectance data together with the Normalized Difference Vegetation Index (NDVI) and the Enhanced Vegetation Index (EVI), and reference tree densities derived from LiDAR individual tree segmentation. The best-performing algorithm, XGBoost (R2 = 0.65, RMSE = 174 trees ha−1), was then applied to generate a long-term forest density dataset for Saihanba at five-year intervals, covering the period from 1988 to 2023. Results revealed distinct differences among tree species, with larch achieving the highest accuracy (R2 = 0.65, RMSE = 161 trees ha−1), whereas spruce had larger prediction errors (RMSE = 201 trees ha−1) despite a relatively high R2 (0.70). Incorporating 30 m slope data revealed that moderate slopes (5–30°) favored faster forest recovery. From 1988 to 2023, average forest density rose from 521 to 628 trees ha−1—a 20.6% increase—demonstrating the effectiveness of restoration and providing a transferable framework for large-scale ecological monitoring. Full article
(This article belongs to the Special Issue Digital Modeling for Sustainable Forest Management)
22 pages, 24147 KB  
Article
Assessment of Landslide Susceptibility and Risk in Tengchong City, Southwestern China Using Machine Learning and the Analytic Hierarchy Process
by Changwei Linghu, Zhipeng Qian, Weizhe Chen, Jiaren Li, Ke Yang, Shilin Zou, Langlang Yang, Yao Gao, Zhiping Zhu and Qiankai Gao
Land 2025, 14(10), 1966; https://doi.org/10.3390/land14101966 - 29 Sep 2025
Abstract
Southwestern China, characterized by highly undulating terrain and mountainous areas, faces frequent landslide disasters. However, previous studies in this region mostly neglected the role of extreme rainfall in landslide susceptibility assessment and the socio-economic risks threatened by landslides. To address these gaps, this [...] Read more.
Southwestern China, characterized by highly undulating terrain and mountainous areas, faces frequent landslide disasters. However, previous studies in this region mostly neglected the role of extreme rainfall in landslide susceptibility assessment and the socio-economic risks threatened by landslides. To address these gaps, this study integrated 688 recorded landslides for Tengchong City in the southwest of China and 10 influencing factors (topography, lithology, climate, vegetation, and human activities), particularly two extreme precipitation indices of maximum consecutive 5 day precipitation (Rx5day) and maximum length of wet spell (CWD). These influencing factors were selected after ensuring variable independence via multicollinearity analysis. Four machine learning models were then built for landslide susceptibility assessment. The Random Forest model performed the best with an Area Under Curve (AUC) of 0.88 and identified elevation, normalized difference vegetation index (NDVI), lithology, and CWD as the four most important influencing factors. Landslides in Tengchong are concentrated in areas with low NDVI (<0.57), indicating increased vegetation cover might reduce landslide frequency. Landslide risk was further quantified via the Analytic Hierarchy Process (AHP) by integrating multiple socio-economic factors. High-risk zones were pinpointed in central-southern Tengchong (e.g., Heshun and Tuantian townships) due to their high social exposure and vulnerability. Overall, this study highlights extreme rainfall and vegetation as key modifiers of landslide susceptibility and identifies the regions with high landslide risk, which provides targeted scientific support for regional early-warning systems and risk management. Full article
Show Figures

Figure 1

20 pages, 4846 KB  
Article
Public Garden Environmental Factors Impact on Land Surface Temperatures of the Adjacent Urban Areas in an Arid Region
by Marouane Samir Guedouh, Kamal Youcef and Rabah Hadji
Urban Sci. 2025, 9(10), 391; https://doi.org/10.3390/urbansci9100391 - 28 Sep 2025
Abstract
Urban growth in hot, arid regions intensifies the urban heat island effect, making green spaces vital for climate mitigation. This research investigates the impact of public gardens on the surrounding urban thermal environment and on the mitigation of the urban heat island (UHI) [...] Read more.
Urban growth in hot, arid regions intensifies the urban heat island effect, making green spaces vital for climate mitigation. This research investigates the impact of public gardens on the surrounding urban thermal environment and on the mitigation of the urban heat island (UHI) in a hot arid region. This study selects an important public garden in Biskra, the “5 July 1962” Garden, as a case study of significance at the urban scale. To achieve research objectives, onsite measurement using a digital measurement device (5-in-1 Environmental Meter “Extech EN300”) and satellite remote sensing data from LANDSAT8 are employed, capturing summer measurements of key parameters and indices: Land Surface Temperature (LST), Air Temperature (AT), Relative Humidity (RH), Normalized Difference Vegetation Index (NDVI), Normalized Difference Water Index (NDWI) and Normalized Difference Moisture Index (NDMI). The analysis and correlation of these indices with the LST values allow us to evaluate the zoning and distance impacts of the garden studied. Land surface temperature rises gradually from the garden outward, peaking in the North-East with the strongest heat island effect and remaining lower in the cooler, vegetation-rich South-West. The results reveal that air temperature is the primary driver of land surface temperature (72% impact), while relative humidity (17.3%), vegetation index (7.8%), moisture index (2.9%), and water index (1.7%) contribute to cooling, with vegetation and moisture reducing surface temperatures through shading, transpiration, and latent heat exchange. Full article
Show Figures

Figure 1

22 pages, 5427 KB  
Article
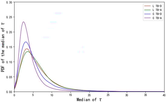
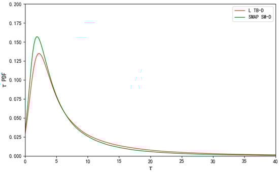
Contrasting Drydown Time Scales: SMAP L-Band vs. AMSR2 C-Band Brightness Temperatures Against Ground Observations and SMAP Products
by Hongxun Jiang, Shaoning Lv, Yin Hu and Jun Wen
Remote Sens. 2025, 17(19), 3307; https://doi.org/10.3390/rs17193307 - 26 Sep 2025
Abstract
Surface water loss, regulated by natural factors such as surface properties and atmospheric conditions, is a complex process across multiple spatiotemporal scales. This study compared the statistical characteristics of drydown time scale (τ) derived from multi-frequency microwave brightness temperatures (TB, including L-band and [...] Read more.
Surface water loss, regulated by natural factors such as surface properties and atmospheric conditions, is a complex process across multiple spatiotemporal scales. This study compared the statistical characteristics of drydown time scale (τ) derived from multi-frequency microwave brightness temperatures (TB, including L-band and C-band), SMAP (Soil Moisture Active Passive) soil moisture (SM) products, and in situ observation data. It mainly conducted a sensitivity analysis of τ to depth, climate type, vegetation coverage, and soil texture, and compared the sensitivity differences between signals of different frequencies. The statistical results of τ showed a pattern varying with sensing depth: C-band TB (0~3 cm) < L-band TB (0~5 cm) < in situ observation (4~8 cm), i.e., the shallower the depth, the faster the drying. τ was sensitive to Normalized Difference Vegetation Index (NDVI) when NDVI < 0.7 and climate types, but relatively insensitive to soil texture. The global median τ retrieved from TB aligned with the spatial pattern of climate classifications; drier climates and sparser vegetation coverage led to faster drying, and L-band TB was more sensitive to these factors than C-band TB. The attenuation magnitude of L-band TB was smaller than that of C-band TB, but the degree of change in its attenuation effect was greater than that of C-band TB, particularly regarding variations in NDVI and climate types. Furthermore, given the similar sensing depths of SMAP SM and L-band TB, their τ statistical characteristics were compared and found to differ, indicating that depth is not the sole reason SMAP SM dries faster than in situ observations. Full article
(This article belongs to the Special Issue Advances in Remote Sensing for Soil Property Mapping)
Show Figures

Figure 1

25 pages, 5056 KB  
Article
Spatiotemporal Evolution and Multi-Scale Driving Mechanisms of Ecosystem Service Value in Wuhan, China
by Yi Sun, Xuxi Fang, Diwei Tang and Yubo Hu
Sustainability 2025, 17(19), 8676; https://doi.org/10.3390/su17198676 - 26 Sep 2025
Abstract
This study examined the spatiotemporal dynamics and driving mechanisms of ecosystem service value (ESV) in Wuhan from 1985 to 2020. Using multi-temporal land-use data, remotely sensed vegetation indices, and socioeconomic statistics, we estimated the ESV with an improved equivalent-factor method and analyzed its [...] Read more.
This study examined the spatiotemporal dynamics and driving mechanisms of ecosystem service value (ESV) in Wuhan from 1985 to 2020. Using multi-temporal land-use data, remotely sensed vegetation indices, and socioeconomic statistics, we estimated the ESV with an improved equivalent-factor method and analyzed its drivers using a Geodetector and geographically weighted regression (GWR). Over the 35-year period, total ESV for Wuhan showed a mildly declining trend, decreasing from CNY 37.464 billion in 1985 to CNY 36.439 billion in 2020. Waterbodies contributed the largest share of ESV, followed by croplands and forests. In the urban core, ESV declined significantly, with low-value zones expanding outward from the city center. Spatial autocorrelation analysis revealed significant “high–high” and “low–low” clustering. Geodetector results indicated slope, elevation, and normalized difference vegetation index (NDVI) as the primary natural drivers, with human footprint, gross domestic product (GDP), and population density acting as important socioeconomic auxiliaries. Interactions between natural and socioeconomic factors substantially increased the explanatory power. Furthermore, GWR revealed pronounced spatial heterogeneity in the sign and magnitude of the factor effects across the study area, underscoring the complexity of ESV drivers. These findings provide quantitative evidence to support spatially differentiated ecological planning and conservation strategies during urbanization in Wuhan and the broader mid-Yangtze region. Full article
Show Figures

Figure 1

35 pages, 7061 KB  
Article
Monitoring Surface Water Dynamics in Mining Areas Using Remote Sensing Indices: A Review and Cross-Case Analysis
by Aleksandra Smentek, Aleksandra Kaczmarek, Pinar Eksert and Jan Blachowski
Water 2025, 17(19), 2826; https://doi.org/10.3390/w17192826 - 26 Sep 2025
Abstract
Mining affects groundwater and surface water both during an active mining operation and after its termination. Continuous monitoring and both quantitative and qualitative assessment of water dynamics are crucial for the sustainable management of the mining and post-mining environment. This paper provides an [...] Read more.
Mining affects groundwater and surface water both during an active mining operation and after its termination. Continuous monitoring and both quantitative and qualitative assessment of water dynamics are crucial for the sustainable management of the mining and post-mining environment. This paper provides an extensive overview of water in the mining industry and of remote sensing methods for surface water monitoring. Moreover, selected spectral water indices are compared to assess their performance and usefulness in surface water monitoring. The Normalized Difference Vegetation Index (NDVI), Normalized Difference Water Index (NDWI), and Modified Normalized Difference Water Index (MNDWI) are applied to different case study areas affected by mining-induced multitemporal surface water changes. All the selected indices were found useful as proxies for surface water identification; however, their effectiveness and accuracy varied in subsequent case studies. Full article
Show Figures

Figure 1

22 pages, 5708 KB  
Article
Exploring the Role of Urban Green Spaces in Regulating Thermal Environments: Comparative Insights from Seoul and Busan, South Korea
by Jun Xia, Yue Yan, Ziyuan Dou, Dongge Han and Ying Zhang
Forests 2025, 16(10), 1515; https://doi.org/10.3390/f16101515 - 25 Sep 2025
Abstract
Urban heat islands are intensifying under the dual pressures of global climate change and rapid urbanization, posing serious challenges to ecological sustainability and human well-being. Among the factors influencing urban thermal environments, vegetation and green spaces play a critical role in mitigating heat [...] Read more.
Urban heat islands are intensifying under the dual pressures of global climate change and rapid urbanization, posing serious challenges to ecological sustainability and human well-being. Among the factors influencing urban thermal environments, vegetation and green spaces play a critical role in mitigating heat accumulation through canopy cover, evapotranspiration, and ecological connectivity. In this study, a comparative analysis of Seoul and Busan—two representative metropolitan areas in South Korea—was conducted using land surface temperature (LST) data derived from Landsat 8 and a set of multi-source spatial indicators. The nonlinear effects and interactions among built environment, socio-economic, and ecological variables were quantified using the Extreme Gradient Boosting (XGBoost) model in conjunction with Shapley Additive Explanations (SHAP). Results demonstrate that vegetation, as indicated by the Normalized Difference Vegetation Index (NDVI), consistently exerts significant cooling effects, with a pronounced threshold effect observed when NDVI values exceed 0.6. Furthermore, synergistic interactions between NDVI and surface water availability, measured by the Normalized Difference Water Index (NDWI), substantially enhance ecological cooling capacity. In contrast, areas with high building and population densities, particularly those at lower elevations, are associated with increased LST. These findings underscore the essential role of green infrastructure in regulating urban thermal environments and provide empirical support for ecological conservation, urban greening strategies, and climate-resilient urban planning. Strengthening vegetation cover, enhancing ecological corridors, and integrating greening policies across spatial scales are vital for mitigating urban heat and improving climate resilience in rapidly urbanizing regions. Full article
(This article belongs to the Special Issue Microclimate Development in Urban Spaces)
Show Figures

Figure 1

17 pages, 5663 KB  
Article
Evaluating the Performance of Satellite-Derived Vegetation Indices in Gross Primary Productivity (GPP) Estimation at 30 m and 500 m Spatial Resolution
by Deli Cao, Xiaojuan Huang, Gang Liu, Lingwen Tian, Qi Xin and Yuli Yang
Remote Sens. 2025, 17(19), 3291; https://doi.org/10.3390/rs17193291 - 25 Sep 2025
Abstract
Vegetation indices (VIs) have been extensively employed as proxies for gross primary productivity (GPP). However, it is unclear how the spatial resolution effects the performance of VIs in GPP estimation in different biomes when matching the flux tower footprint. Here, we examined the [...] Read more.
Vegetation indices (VIs) have been extensively employed as proxies for gross primary productivity (GPP). However, it is unclear how the spatial resolution effects the performance of VIs in GPP estimation in different biomes when matching the flux tower footprint. Here, we examined the relationship with tower GPP between Landsat-footprint VIs and MODIS-footprint VIs. We first calculated Landsat-footprint VIs (e.g., Normalized Difference Vegetation Index (NDVI), enhanced vegetation index (EVI), two-band EVI (EVI2), near-infrared reflectance of vegetation (NIRv) and kernel Normalized Difference Vegetation Index (kNDVI)) averaged over all the pixels within the footprint and MODIS-footprint VIs with 3 × 3 km or 1 × 1 km around the tower, respectively. We then examined the relationship between Landsat- and MODIS-footprint VIs and tower GPP at monthly scale over 76 FLUXNET sites across ten vegetation types worldwide. The results showed that Landsat-footprint VIs had stronger performance than MODIS-footprint VIs for GPP estimation in all ecosystems, with high improvement on croplands, wetlands, and grasslands and moderate improvements on mixed forest, evergreen needleleaf forest, and deciduous broadleaf forest. Moreover, NIRv showed a stronger correlation with tower-based GPP than NDVI, EVI, EVI2, and kNDVI in ten ecosystems both at 30 m and 500 spatial resolutions. Our findings highlighted the critical role of VIs with high spatial resolution and footprint-aware matching in GPP estimation. Full article
Show Figures

Figure 1

19 pages, 1741 KB  
Article
Towards Site-Specific Management: UAV- and Ground-Based Assessment of Intra-Field Variability in SHD Almond Orchards
by Mauro Lo Cascio, Pierfrancesco Deiana, Alessandro Deidda, Costantino Sirca, Giovanni Nieddu, Mario Santona, Donatella Spano, Filippo Gambella and Luca Mercenaro
Agronomy 2025, 15(9), 2241; https://doi.org/10.3390/agronomy15092241 - 22 Sep 2025
Viewed by 110
Abstract
Through highly detailed data acquisition, a precision agriculture approach leads to the optimization of inputs, improving, for instance, water and nutrient use efficiency. High-resolution vigor mapping in perennial orchards provides the spatial detail required to achieve such targeted management. This exploratory case study [...] Read more.
Through highly detailed data acquisition, a precision agriculture approach leads to the optimization of inputs, improving, for instance, water and nutrient use efficiency. High-resolution vigor mapping in perennial orchards provides the spatial detail required to achieve such targeted management. This exploratory case study characterizes the spatial variability of vegetative vigor in a young SHD almond orchard in southern Sardinia by integrating high-resolution unmanned aerial vehicle (UAV) imagery and Normalized Difference Vegetation Index (NDVI) mapping with two consecutive seasons of ground measurements; the NDVI raster was subsequently used to delineate three distinct vigor zones. The NDVI was selected as a reference index because of its well-assessed performance in field-variability studies. Field measurements, during the kernel-filling period, included physiological assessments (stem water potential (Ψstem), SPAD, photosynthetic rates), morphological evaluations, soil properties, yield, and quality analyses. High vigor zones exhibited better physiological conditions (Ψstem = −1.60 MPa in 2023, SPAD = 38.77 in 2022), and greater photosynthetic rates (15.31 μmol CO2 m−2 s−1 in 2023), alongside more favorable soil conditions. Medium vigor zones showed intermediate characteristics, and balanced soil textures, producing a higher number of smaller almonds. Low vigor zones exhibited the poorest performance, including the most negative water status (Ψstem of −1.94 MPa in 2023), lower SPAD values (30.67 in 2023), and coarse-textured soils, leading to reduced yields. By combining UAV-based NDVI mapping with ground measurements, these results highlight the value of precision agriculture in intra-field variability identification, providing a basis for future studies that will test site-specific management strategies in SHD orchards. Full article
Show Figures

Figure 1

9 pages, 3996 KB  
Proceeding Paper
Analyzing the Relationship Between Vegetation and Temperature Changes in the Sylhet Region
by Sk. Tanjim Jaman Supto
Environ. Earth Sci. Proc. 2025, 34(1), 10; https://doi.org/10.3390/eesp2025034010 - 22 Sep 2025
Viewed by 111
Abstract
As global temperatures continue to rise, understanding the relationship between climate and vegetation is crucial for agriculture and for mitigating and adapting to environmental changes. The complex interaction between vegetation and climate becomes even more significant as temperatures increase, making it essential to [...] Read more.
As global temperatures continue to rise, understanding the relationship between climate and vegetation is crucial for agriculture and for mitigating and adapting to environmental changes. The complex interaction between vegetation and climate becomes even more significant as temperatures increase, making it essential to comprehend these changes in the environment. This study investigates vegetation dynamics in the Sylhet region of northeastern Bangladesh between 1988 and 2025, focusing on how long-term temperature changes have influenced vegetation cover. The research utilizes Landsat-derived Normalized Difference Vegetation Index (NDVI) datasets from 1988, 1995, 2005, 2015, and 2025, alongside monthly temperature records from NOAA’s NCEI. The temperature data was analyzed using Pearson’s correlation and descriptive statistical method to examine the relationship between vegetation and climate. The results show that dense vegetation declined sharply, with an estimated net loss of ~12.9 km2 converting to sparse vegetation and ~1.5 km2 converting to urban/barren land between 1988 and 2025. At the same time, sparse vegetation expanded, while urban area/barren land areas increased substantially. Water bodies also showed reductions. Over the same period, the mean annual temperature rose by +0.32 °C. These findings highlight the region’s ecological vulnerability to combined climatic and anthropogenic pressures, underscoring the urgent need for sustainable land management and adaptive strategies. Full article
Show Figures

Figure 1

28 pages, 6848 KB  
Article
GIS-Based Multi-Criteria Assessment of Managed Aquifer Recharge (MAR) Zones Using the Analytic Hierarchy Process (AHP) Method in Southern Kazakhstan
by Zhuldyzbek Onglassynov, Ronny Berndtsson, Valentina Rakhimova, Timur Rakhimov, Abai Jabassov, Issa Rakhmetov, Mira Muratova and Kamshat Tussupova
Water 2025, 17(18), 2774; https://doi.org/10.3390/w17182774 - 19 Sep 2025
Viewed by 216
Abstract
Southern Kazakhstan, particularly the Zhambyl Region, is facing increasing groundwater stress due to climate change, degradation of irrigation infrastructure, and unsustainable water use. Despite substantial renewable groundwater reserves (8.33 km3/year), irrigation still relies on ephemeral surface flow. This study delineates priority [...] Read more.
Southern Kazakhstan, particularly the Zhambyl Region, is facing increasing groundwater stress due to climate change, degradation of irrigation infrastructure, and unsustainable water use. Despite substantial renewable groundwater reserves (8.33 km3/year), irrigation still relies on ephemeral surface flow. This study delineates priority zones for Managed Aquifer Recharge (MAR) using a GIS-based Multi-Criteria Decision Analysis framework integrated with the Analytic Hierarchy Process (AHP). Nine hydrogeological criteria were incorporated: shallow aquifer depth, groundwater salinity, precipitation, terrain slope, soil texture, land use/land cover, Normalized Difference Vegetation Index (NDVI), drainage density, and lineament density. Each parameter was normalized to a five-class suitability scale and weighted through expert-informed pairwise comparisons. The MAR suitability map identifies about 19% of the region (27,060 km2) as highly favorable for implementation. Field investigations at eleven groundwater sites in 2024 corroborate model results, providing aquifer depth, quality, and infiltration data. The most suitable areas are concentrated on Quaternary alluvial–proluvial fans near the Kyrgyz Alatau foothills and the Talas-Assa interfluve. Three hydrostratigraphic settings were identified: unconfined alluvial aquifers, Neogene–Quaternary unconsolidated sediments, and fractured Carboniferous carbonates. Recommended MAR methods include infiltration galleries, check dams, and injection wells. The proposed approach, validated through consistency analysis (Consistency Ratio ≤ 0.1), demonstrates the applicability of integrated geospatial and field methods for site-specific MAR planning. Strategic MAR deployment could restore productivity to 37,500 ha of degraded irrigated lands and improve groundwater resilience. These findings provide a practical framework for policymakers and water management authorities to optimize groundwater use and enhance agricultural sustainability under changing climatic conditions. Full article
(This article belongs to the Section Water Use and Scarcity)
Show Figures

Figure 1

17 pages, 2527 KB  
Article
Monocular Depth Estimation Driven Canopy Segmentation for Enhanced Determination of Vegetation Indices in Olive Grove Monitoring
by Vladan Papić, Nediljko Bugarin, Ivana Marin, Sven Gotovac and Josip Gugić
Remote Sens. 2025, 17(18), 3245; https://doi.org/10.3390/rs17183245 - 19 Sep 2025
Viewed by 183
Abstract
This study investigates the application of unmanned aerial vehicles with multispectral cameras for monitoring the condition of olive groves with high accuracy. Multispectral images of olive groves provided detailed insight into the spectral data required for the analysis of vegetation indices. Using deep [...] Read more.
This study investigates the application of unmanned aerial vehicles with multispectral cameras for monitoring the condition of olive groves with high accuracy. Multispectral images of olive groves provided detailed insight into the spectral data required for the analysis of vegetation indices. Using deep learning-based object detection, individual olive trees were identified within the images, which allowed the extraction of parts corresponding to each tree. To separate the background from the canopy, segmentation based on the monocular depth estimation algorithm, Depth Anything, was applied. In this way, elements that are not part of the tree’s crown were removed for more accurate analysis and calculation of the NDVI (Normalized Difference Vegetation Index) and NDRE (Normalized Difference Red Edge Index) indices. The obtained results were compared with the results obtained for unsegmented patches, threshold-based patches, and manually segmented patches. The comparison and analysis carried out shows that the proposed segmentation approach improved the accuracy of NDVI and NDRE by focusing exclusively on the crowns of the observed trees, excluding the noise of the surrounding vegetation and soil. In addition, measurements were carried out on three observed olive groves at different parts of the vegetation cycle, and the values of the vegetation indices were compared. This integrated method combining drone-based multispectral imaging, deep learning object detection, and advanced segmentation techniques highlights a robust approach to olive tree health monitoring and provides insight into seasonal vegetation dynamics, for winter and spring, to capture differences in vegetative activity. Full article
Show Figures

Figure 1

25 pages, 8787 KB  
Article
Non-Destructive Drone-Based Multispectral and RGB Image Analyses for Regression Modeling to Assess Waterlogging Stress in Pseudolysimachion linariifolium
by TaekJin Yoon, TaeWan Kim and SungYung Yoo
Horticulturae 2025, 11(9), 1139; https://doi.org/10.3390/horticulturae11091139 - 18 Sep 2025
Viewed by 355
Abstract
Urban gardens play a vital role in enhancing the quality of the environment and biodiversity. However, irregular rainfall and poor soil drainage due to climate change have increased the exposure of garden plants to waterlogging stress. Pseudolysimachion linariifolium (Pall. ex Link) Holub, a [...] Read more.
Urban gardens play a vital role in enhancing the quality of the environment and biodiversity. However, irregular rainfall and poor soil drainage due to climate change have increased the exposure of garden plants to waterlogging stress. Pseudolysimachion linariifolium (Pall. ex Link) Holub, a perennial herbaceous plant native to Northeast Asia, is widely used for its ornamental value in urban landscaping. However, its physiological responses to excess moisture conditions remain understudied. In our study, we evaluated the stress responses of P. linariifolium to waterlogging by using non-destructive analysis with drone-based multispectral imagery. We used R (ver. 4.3.2) and the Quantum Geographical Information System (QGIS ver. 3.42.1) to calculate vegetation indices, including the Normalized Difference Vegetation Index (NDVI), Green Normalized Difference Vegetation Index (GNDVI), Green Leaf Index (GLI), Normalized Green Red Difference Index (NGRDI), Blue Green Pigment Index (BGI), and Visible Atmospherically Resistant Index (VARI). We analyzed the indices combined with the Cumulative volumetric Soil Moisture content (SM_Cum) measured by sensors. With waterlogging treatment, NDVI decreased by 21% and GNDVI by over 34% to indicate reduced photosynthetic activity and chlorophyll content. Correlation analysis, principal component analysis, and hierarchical clustering clearly distinguished stress responses over time. Regression models using NDVI and GNDVI explained 89.7% of the variance in SM_Cum. Our results demonstrate that drone-based vegetation index analysis can effectively quantify waterlogging stress in garden plants and can contribute to improved moisture management and growth monitoring in urban gardens. Full article
Show Figures

Figure 1

14 pages, 3068 KB  
Article
Assessing Fire Risk Zones in Phrae Province, Northern Thailand, Using a MaxEnt Model
by Torlarp Kamyo, Punchaporn Kamyo, Kanyakorn Panthong, Itsaree Howpinjai, Ratchaneewan Kamton and Lamthai Asanok
Geographies 2025, 5(3), 51; https://doi.org/10.3390/geographies5030051 - 17 Sep 2025
Viewed by 929
Abstract
This study aimed to investigate the physical factors influencing the occurrence of forest fires and to create a fire risk map of Phrae Province. Remote sensing and geographic information system (GIS) technology were applied for the analysis, focusing on seven factors: the digital [...] Read more.
This study aimed to investigate the physical factors influencing the occurrence of forest fires and to create a fire risk map of Phrae Province. Remote sensing and geographic information system (GIS) technology were applied for the analysis, focusing on seven factors: the digital elevation model (DEM); slope; Normalized Difference Vegetation Index (NDVI); aspect; and distances from people, water, and roads. All of these geographical factors can affect forest fires. This resulted in a MaxEnt (Maximum Entropy) model with an AUC (area under the curve) of 0.849, indicating its great prediction ability. The findings revealed that the variables influencing forest fire incidence were the DEM, NDVI, slope, distance from roads, distance from water, distance from communities, and aspect, in that order. Subsequently, a fire risk map for wildfires was developed by reclassifying the data into five levels—very low risk, low risk, medium risk, high risk, and very high risk—accounting for 341,395.54, 88,132.64, 76,162.41, 81,157.55, and 57,384.10 hectares or 52.99, 13.68, 11.82, 12.60, and 8.91% of the total area, respectively. The areas classified as very high risk, high risk, medium risk, and low risk included the Song, Long, and Rong Kwang Districts. The area with the lowest risk was Nong Muang Khai District. Full article
Show Figures

Figure 1

Back to TopTop