Sign in to use this feature.

Years

Between: -

Subjects

remove_circle_outline
remove_circle_outline
remove_circle_outline
remove_circle_outline
remove_circle_outline

Journals

Article Types

Countries / Regions

Search Results (29)

Search Parameters:
Keywords = MLT antioxidant

Order results
Result details
Results per page
Select all
Export citation of selected articles as:
35 pages, 6404 KB  
Systematic Review
Melatonin and DNA Integrity: The Impact of Exogenous Administration in Exercise-Induced Oxidative Stress—A Systematic Review
by Vanessa Bertolucci, Nicole Maria Marino Granado and Karen Y. Sánchez-Luquez
DNA 2025, 5(3), 44; https://doi.org/10.3390/dna5030044 - 10 Sep 2025
Viewed by 925
Abstract
Background/Objectives: Intense physical exercise leads to oxidative stress, causing cellular and DNA damage in athletes. Melatonin (MLT), a hormone with antioxidant and anti-inflammatory properties, is increasingly used to counteract these effects. However, its specific role in protecting DNA integrity and modulating repair mechanisms [...] Read more.
Background/Objectives: Intense physical exercise leads to oxidative stress, causing cellular and DNA damage in athletes. Melatonin (MLT), a hormone with antioxidant and anti-inflammatory properties, is increasingly used to counteract these effects. However, its specific role in protecting DNA integrity and modulating repair mechanisms post-exercise remains unclear. This systematic review aimed to synthesize clinical evidence on the effects of exogenous MLT supplementation in reducing exercise-induced oxidative stress, reducing DNA damage, and influencing DNA integrity in healthy, physically active individuals. Methods: A comprehensive search was conducted in PubMed and Scopus up to 25 March 2025, for randomized or controlled clinical trials assessing exogenous MLT in healthy, physically active adults, with outcomes related to oxidative stress, DNA damage, or DNA repair. Risk of bias was evaluated using the RoB2 tool. Due to heterogeneity in study designs and outcomes, results were synthesized narratively. Results: Six clinical trials met the inclusion criteria, with MLT administered as a single dose (6–10 mg) or in repeated doses over 6 days to 4 weeks. Across the studies, MLT consistently reduced oxidative stress markers (malondialdehyde, advanced oxidation protein products), muscle damage indicators (creatine kinase, LDH), and inflammation, while increasing antioxidant enzyme activity (SOD, GPx). Only one study directly assessed DNA damage, reporting significantly reduced DNA fragmentation (comet assay) in the MLT group compared to placebo. No studies directly evaluated DNA repair pathways. Conclusions: Exogenous MLT supplementation appears effective in attenuating exercise-induced oxidative stress and may reduce DNA damage in athletes. While findings support its antioxidant and cytoprotective roles, further rigorous trials are needed to clarify its direct effects on DNA repair mechanisms in sports medicine. Funding: This review received no specific grant from funding agencies in the public, commercial, or not-for-profit sectors. Registration: This review was prospectively registered in the PROSPERO database (CRD420231039805). Full article
Show Figures

Figure 1

19 pages, 4737 KB  
Article
Acrylamide Neurotoxicity Studies in Caenorhabditis elegans Model
by Zhonglian Ma, Liang Ma and Yuhao Zhang
Antioxidants 2025, 14(6), 641; https://doi.org/10.3390/antiox14060641 - 27 May 2025
Viewed by 928
Abstract
Acrylamide (ACR), utilized as a precursor for producing polyacrylamide for water purification, has demonstrated neurotoxic properties. However, the mechanisms underlying its neurotoxicity remain inadequately understood. In this investigation, Caenorhabditis elegans were exposed to ACR at concentrations ranging from 250 to 1000 μg/mL and [...] Read more.
Acrylamide (ACR), utilized as a precursor for producing polyacrylamide for water purification, has demonstrated neurotoxic properties. However, the mechanisms underlying its neurotoxicity remain inadequately understood. In this investigation, Caenorhabditis elegans were exposed to ACR at concentrations ranging from 250 to 1000 μg/mL and then their locomotor behavior, neuronal development, neurotransmitter concentrations, and gene expression profiles were assessed. Exposure to 250–1000 μg/mL ACR resulted in observable behaviors such as head swiveling and body bending, accompanied by a significant reduction in body size. Furthermore, ACR exposure caused damage to serotonergic, cholinergic, dopaminergic, and glutamatergic neuronal structures. In this context, elevated levels of serotonin, dopamine, acetylcholine, and glutamate were detected, along with notable upregulation of the expression of genes associated with neurotransmitters, including tph-1, cat-4, mod-1, mod-5, cat-1, ser-1, dat-1, dop-1, dop-3, unc-17, cho-1, eat-4, and glr-2. Moreover, ACR exposure elevated reactive oxygen species (ROS), O2, and H2O2 levels while concurrently depleting glutathione (GSH), thereby compromising the antioxidant defense system. This led to a significant upsurge in the expression of genes involved in the nematode ACR detoxification pathway, specifically daf-16, skn-1, mlt-1, sod-3, gst-4, gcs-1, hsf-1, and hsp-16.2. Additionally, Spearman correlation analysis revealed a significant inverse relationship between certain neurotransmitter and antioxidant genes and locomotor activities, highlighting the role of these genes in mediating ACR-induced neurotoxicity in C. elegans. Collectively, this research enhances the understanding of the mechanisms related to ACR neurotoxicity. Full article
Show Figures

Figure 1

11 pages, 2037 KB  
Article
Role of Melatonin in Regulating Rat Skeletal Muscle Tissue Inflammation and Damage Following Carbon Tetrachloride Intoxication
by Vladimir Milan Antić, Milorad Antic, Nenad Stojiljkovic, Nemanja Stanković, Miljana Pavlović and Dušan Sokolović
Int. J. Mol. Sci. 2025, 26(4), 1718; https://doi.org/10.3390/ijms26041718 - 17 Feb 2025
Cited by 1 | Viewed by 1074
Abstract
Carbon tetrachloride (CCl4) is a toxic compound that causes severe oxidative stress and inflammation in skeletal muscles, resulting in structural damage, mitochondrial dysfunction, and impaired contractile function. While CD45 and melatonin (MLT) are implicated in immune modulation and antioxidative defense, their [...] Read more.
Carbon tetrachloride (CCl4) is a toxic compound that causes severe oxidative stress and inflammation in skeletal muscles, resulting in structural damage, mitochondrial dysfunction, and impaired contractile function. While CD45 and melatonin (MLT) are implicated in immune modulation and antioxidative defense, their precise roles in mitigating CCl4-induced muscle damage remain incompletely understood, warranting further investigation. This study used 24 Wistar rats divided into four groups to evaluate the effects of MLT on CCl4-induced muscle inflammation. The first group was used as a control group, the second received only MLT (50 mg/kg), and the third group received CCl4, while the fourth group received MLT (50 mg/kg) and CCl4. Muscle tissues, obtained 24 h after the commencement of the experiment, were analyzed using biochemical assays for inflammatory markers, histological staining, and immunohistochemistry to assess structural and cellular changes. CCl4 exposure significantly increased NF-κB activity, nitric oxide levels, iNOS expression, and CD45-positive immune cell infiltration in skeletal muscles, indicating heightened inflammation and oxidative stress. Pretreatment with MLT markedly reduced these inflammatory markers, restoring damaged tissue and diminishing immune cell infiltration. Histological analyses confirmed reduced inflammatory cell presence and tissue damage in MLT-treated animals, highlighting its protective effects. Melatonin demonstrates significant protective effects against CCl4-induced skeletal muscle damage by reducing inflammation, oxidative stress, and immune cell infiltration, highlighting its potential as a therapeutic agent. Full article
(This article belongs to the Special Issue A Moving Frontline in the Study of Melatonin and Its Analogs)
Show Figures

Figure 1

14 pages, 6477 KB  
Article
Study on the Effect of Bee Venom and Its Main Component Melittin in Delaying Skin Aging in Mice
by Huiting Zhao, Miaomiao Liu, Longlong Chen, Yu Gong, Weihua Ma and Yusuo Jiang
Int. J. Mol. Sci. 2025, 26(2), 742; https://doi.org/10.3390/ijms26020742 - 16 Jan 2025
Cited by 2 | Viewed by 3449
Abstract
Bee venom (BV) and its main compound melittin (MLT) have antioxidant, anti-inflammatory, and anti-aging activities; however, very little research has been conducted on their effects on skin aging. In this study, a mouse skin aging model induced by D-galactose was constructed via subcutaneous [...] Read more.
Bee venom (BV) and its main compound melittin (MLT) have antioxidant, anti-inflammatory, and anti-aging activities; however, very little research has been conducted on their effects on skin aging. In this study, a mouse skin aging model induced by D-galactose was constructed via subcutaneous injection into the scruff of the neck, and different doses of BV and MLT were used as interventions. The anti-aging effects and mechanisms of BV and MLT were explored by detecting the skin morphology and structure, and anti-aging-related factors and performing non-targeted metabolomics of mice. BV and MLT improved dermal and epidermal thickness, boosted the collagen fiber content, increased hydroxyproline and hyaluronic acid levels, and enhanced transcript-level expression of IL-10, Col1a1, and Col3a1, while decreasing that of IL-1β. Metabolomic analysis showed that BV and MLT regulated the levels of some metabolites (compared to those in the skin aging control). BV effectively alleviated skin aging by regulating the pentose phosphate pathway, and pathways associated with carbon, galactose, and β-alanine metabolism, whereas MLT regulated pathways related to lipid metabolism, cholesterol metabolism, and atherosclerosis. This study highlights the potential applicability of BV and MLT in skin aging treatments and cosmetic products. Full article
(This article belongs to the Section Molecular Endocrinology and Metabolism)
Show Figures

Figure 1

12 pages, 3585 KB  
Article
Melatonin Improves H2O2-Induced Oxidative Stress in Sertoli Cells Through Nrf2-Keap1 Signaling Pathway
by Ying Tang, Ziming Wang, Yanru Chen, Junying Wang, Hongzhan Wang, Bo Li, Bojing Liu and Peng Zheng
Genes 2024, 15(12), 1544; https://doi.org/10.3390/genes15121544 - 28 Nov 2024
Viewed by 1406
Abstract
Background: Oxidative stress in the testicles of male livestock can cause reduced fertility. Melatonin is a natural product with antioxidant effects, but its specific antioxidant mechanism is still unclear. This study used calf testicular Sertoli cells as materials to explore the mechanism [...] Read more.
Background: Oxidative stress in the testicles of male livestock can cause reduced fertility. Melatonin is a natural product with antioxidant effects, but its specific antioxidant mechanism is still unclear. This study used calf testicular Sertoli cells as materials to explore the mechanism by which melatonin alleviates the oxidative stress of Sertoli cells, laying a foundation for improving the fertility of bulls. Methods: The optimal treatment concentrations of H2O2 and melatonin (MLT) were screened out using a CCK8 kit and MDA kit. Then, the cells were divided into four groups for treatment: control group, H2O2 treatment group, MLT treatment group, and H2O2 and MLT co-treatment group, then the MDA, ROS, GSH, and SOD contents were detected. Real-time quantitative PCR analysis and Western blot analysis were used to detect genes and proteins related to the Nrf2-Keap1 pathway. Immunofluorescence staining was used to analyze changes in Nrf2. Results: Research results show that the MDA content of cells in the group treated with H2O2 and MLT combined was significantly lower than that in the group treated with H2O2 alone, but there was no difference from the control group. Compared with the control group, the ROS level of cells in the H2O2-treated group significantly increased, and the content of GSH and SOD significantly decreased. Compared with the H2O2-treated group, the ROS level of cells in the H2O2 and MLT co-treated group significantly decreased, and the content of GSH and SOD increased significantly, but no difference from the control group. Similarly, MTL can alleviate the changes in cellular Nrf2, Keap1, HO-1, and NQO1 expression caused by H2O2. Conclusions: Melatonin activates the Nrf2-Keap1 signaling pathway in Sertoli cells, elevating the expression of HO-1 and NQO1, and thereby exerting its antioxidant capabilities. Full article
(This article belongs to the Special Issue Genetic Regulation Mechanisms of Animal Reproduction)
Show Figures

Graphical abstract

15 pages, 3046 KB  
Article
Evaluation of the Potential Cytoprotective Effect of Melatonin in Comparison with Vitamin E and Trolox against Cd2+-Induced Toxicity in SH-SY5Y, HCT 116, and HepG2 Cell Lines
by Rosanna Mallamaci, Alexia Barbarossa, Antonio Carrieri, Daniela Meleleo and Alessia Carocci
Int. J. Mol. Sci. 2024, 25(15), 8055; https://doi.org/10.3390/ijms25158055 - 24 Jul 2024
Cited by 4 | Viewed by 1977
Abstract
Cadmium (Cd) toxicity poses a significant threat to cellular health, leading to oxidative stress and cell damage. Antioxidant agents, particularly those of natural origin, have been studied as a potential alternative for mitigating heavy metal toxicity. This study aimed to evaluate the cytoprotective [...] Read more.
Cadmium (Cd) toxicity poses a significant threat to cellular health, leading to oxidative stress and cell damage. Antioxidant agents, particularly those of natural origin, have been studied as a potential alternative for mitigating heavy metal toxicity. This study aimed to evaluate the cytoprotective effects of the antioxidant melatonin (MLT) in comparison with Vitamin E (VitE) and Trolox against Cd2+-induced cellular toxicity. The MTT assay was employed to assess cell viability in neuronal SH-SY5Y, colorectal HCT 116, and hepatic HepG2 cell lines. The results showed that all three antioxidants offered some level of protection against Cd toxicity, with Vitamin E proving to be the most effective. MLT also demonstrated a substantial cytoprotective effect, especially at the highest Cd concentration of 30 µM. These findings suggest that MLT, alongside Vit E and Trolox, could be valuable in mitigating the detrimental effects of Cd exposure by reducing the oxidative stress in these cellular models. Full article
(This article belongs to the Special Issue Heavy Metal Toxicity: Molecular Mechanisms and Potential Therapies)
Show Figures

Figure 1

13 pages, 1941 KB  
Article
Melatonin Modulates Lipid Metabolism and Reduces Cardiovascular Risk in Apolipoprotein E-Deficient Mice Fed a Western Diet
by Guillermo Santos-Sánchez, Ana Isabel Álvarez-López, Eduardo Ponce-España, Ana Isabel Álvarez-Ríos, Patricia Judith Lardone, Antonio Carrillo-Vico and Ivan Cruz-Chamorro
Nutraceuticals 2024, 4(2), 260-272; https://doi.org/10.3390/nutraceuticals4020016 - 9 May 2024
Cited by 2 | Viewed by 2595
Abstract
Melatonin (MLT), a natural compound found in the animal and vegetable kingdom, participates in several physiological processes. MLT exerts antioxidant and anti-inflammatory activities, among others, but information about its action on lipid metabolism is still scarce. For this reason, mice deficient in apolipoprotein [...] Read more.
Melatonin (MLT), a natural compound found in the animal and vegetable kingdom, participates in several physiological processes. MLT exerts antioxidant and anti-inflammatory activities, among others, but information about its action on lipid metabolism is still scarce. For this reason, mice deficient in apolipoprotein E (ApoE−/−) fed a Western diet (WD) were intragastrically treated with different concentrations of MLT (2 and 9 mg/kg) for 12 weeks. The lipid parameters were quantified, and, since links between cardiovascular risk and immune function and oxidative stress have been established, we also analyzed the population of leukocytes and the oxidative stress status. Although there was no change in the weight of the mice, a significant reduction in low-density lipoprotein cholesterol (LDL-C) was observed in mice treated with the higher concentration of MLT tested in this study. Additionally, an improvement in cardiovascular risk indexes was observed. A reduction in the hepatic total cholesterol (TC) and LDL-C levels was also observed in the treated mice. Finally, a decrease in leukocytes and lymphocytes in particular, as well as an increase in the antioxidant status, were shown in MLT-treated mice. In conclusion, MLT is a promising candidate that could be considered as a possible functional ingredient capable of preventing cardiovascular risk. Full article
(This article belongs to the Special Issue Functional Foods as a New Therapeutic Strategy 2.0)
Show Figures

Graphical abstract

17 pages, 15224 KB  
Article
Exogenous Melatonin Enhances Dihydrochalcone Accumulation in Lithocarpus litseifolius Leaves via Regulating Hormonal Crosstalk and Transcriptional Profiling
by Wenlong Zhang, Yuqi Sun, Hongfeng Wang, Mingfeng Xu, Chunmei He, Congcong Wang, Yongli Yu, Zongshen Zhang and Lingye Su
Int. J. Mol. Sci. 2024, 25(9), 4592; https://doi.org/10.3390/ijms25094592 - 23 Apr 2024
Cited by 3 | Viewed by 1672
Abstract
Dihydrochalcones (DHCs) constitute a specific class of flavonoids widely known for their various health-related advantages. Melatonin (MLT) has received attention worldwide as a master regulator in plants, but its roles in DHC accumulation remain unclear. Herein, the elicitation impacts of MLT on DHC [...] Read more.
Dihydrochalcones (DHCs) constitute a specific class of flavonoids widely known for their various health-related advantages. Melatonin (MLT) has received attention worldwide as a master regulator in plants, but its roles in DHC accumulation remain unclear. Herein, the elicitation impacts of MLT on DHC biosynthesis were examined in Lithocarpus litseifolius, a valuable medicinal plant famous for its sweet flavor and anti-diabetes effect. Compared to the control, the foliar application of MLT significantly increased total flavonoid and DHC (phlorizin, trilobatin, and phloretin) levels in L. litseifolius leaves, especially when 100 μM MLT was utilized for 14 days. Moreover, antioxidant enzyme activities were boosted after MLT treatments, resulting in a decrease in the levels of intracellular reactive oxygen species. Remarkably, MLT triggered the biosynthesis of numerous phytohormones linked to secondary metabolism (salicylic acid, methyl jasmonic acid (MeJA), and ethylene), while reducing free JA contents in L. litseifolius. Additionally, the flavonoid biosynthetic enzyme activities were enhanced by the MLT in leaves. Multiple differentially expressed genes (DEGs) in RNA-seq might play a crucial role in MLT-elicited pathways, particularly those associated with the antioxidant system (SOD, CAT, and POD), transcription factor regulation (MYBs and bHLHs), and DHC metabolism (4CL, C4H, UGT71K1, and UGT88A1). As a result, MLT enhanced DHC accumulation in L. litseifolius leaves, primarily by modulating the antioxidant activity and co-regulating the physiological, hormonal, and transcriptional pathways of DHC metabolism. Full article
Show Figures

Figure 1

16 pages, 768 KB  
Review
Role of Melatonin in Viral, Bacterial and Parasitic Infections
by Georges J. M. Maestroni
Biomolecules 2024, 14(3), 356; https://doi.org/10.3390/biom14030356 - 16 Mar 2024
Cited by 11 | Viewed by 4625
Abstract
In all mammals, the circulating pool of MLTs is synthesized in the pineal gland during the night’s darkness hours. Its main function is synchronizing the organism in the photoperiod. In contrast, extra-pineal MLT is synthesized in peripheral organs, does not follow any circadian [...] Read more.
In all mammals, the circulating pool of MLTs is synthesized in the pineal gland during the night’s darkness hours. Its main function is synchronizing the organism in the photoperiod. In contrast, extra-pineal MLT is synthesized in peripheral organs, does not follow any circadian rhythm or circulate, and plays a detoxifying and cytoprotective role. Circulating MLT may stimulate both innate and acquired immune responses through its circadian action and by activating high-affinity receptors on immunocompetent cells. Extra-pineal MLT may have antioxidant and anti-inflammatory effects that dampen the innate immune response. These two seemingly divergent roles may be considered to be two sides of the same coin. In fact, the integration of both circulating and extra-pineal MLT functions might generate a balanced and effective immune response against microbial pathogens. The studies described in this review investigated the effects of exogenous MLT in various models of infectious diseases using extremely different doses and treatment schedules. None of them evaluated the possibility of integrating the non-circadian anti-inflammatory effect with the circadian immunoenhancing action of MLT. As a consequence, in spite of the fact that most studies agree that MLT has a beneficial effect against infections, it seems difficult to draw any definite conclusion about its possible therapeutic use. Full article
(This article belongs to the Special Issue Melatonin in Normal Physiology and Disease)
Show Figures

Figure 1

13 pages, 974 KB  
Article
Synergistic Influence of Melatonin-Hydrocolloid Coating on Decay and Senescence of Nectarine (Prunus persica var. nucipersica) during Supermarket Storage Conditions
by Smruthi Jayarajan, Shruti Sethi, Om Prakash Awasthi, Abhishek Sharma and Danka Bukvički
Plants 2024, 13(6), 822; https://doi.org/10.3390/plants13060822 - 13 Mar 2024
Cited by 2 | Viewed by 1617
Abstract
Nectarines have remarkable nutritional value, low caloric content, and are rich in antioxidants. However, despite substantial local and global demand, their susceptibility to rapid spoilage during peak summer harvest is limited. To address this issue, the current study investigated the potential benefits of [...] Read more.
Nectarines have remarkable nutritional value, low caloric content, and are rich in antioxidants. However, despite substantial local and global demand, their susceptibility to rapid spoilage during peak summer harvest is limited. To address this issue, the current study investigated the potential benefits of using melatonin (MLT), an antioxidant biomolecule, in combination with edible hydrocolloid coatings like carboxymethylcellulose (CMC) and gum Arabic (G.A.) on ‘Snow Queen’ nectarine fruits. The nectarines were treated with various combinations of coatings, including 1% and 1.5% CMC, 8% and 10% G.A., and 0.1 mM melatonin. These coated and non-coated samples were stored under standard supermarket conditions (18 ± 1 °C, 85–90% R.H.) for 16 days. The outcomes demonstrated that the most effective treatment was the combination of 1% CMC with 0.1 mM melatonin. This treatment significantly (p ≤ 0.05) reduced the rate of respiration, curbed fruit decay by approximately 95%, minimized weight loss by around 42%, and maintained approximately 39% higher levels of total phenol content and roughly 30% greater antioxidant (AOX) activity. These positive effects were accompanied by preserved firmness and overall quality attributes. Moreover, the treatment extended the shelf life to 16 days through retarding senescence and suppressing the activities of lipoxygenase (LOX) and pectin methylesterase (PME), all without compromising the functional qualities of the nectarine. Full article
(This article belongs to the Special Issue Chemical Characteristics and Bioactivity of Plant Natural Products)
Show Figures

Figure 1

13 pages, 7436 KB  
Article
Metabolic Profiling and Molecular Mechanisms Underlying Melatonin-Induced Secondary Metabolism of Postharvest Goji Berry (Lycium barbarum L.)
by Junjie Wang, Huaiyu Zhang, Jie Hou, En Yang, Lunaike Zhao, Yueli Zhou, Wenping Ma, Danmei Ma and Jiayi Li
Foods 2023, 12(23), 4326; https://doi.org/10.3390/foods12234326 - 29 Nov 2023
Cited by 6 | Viewed by 2179
Abstract
Postharvest decay of goji berries, mainly caused by Alternaria alternata, results in significant economic losses. To investigate the effects of melatonin (MLT) on resistance to Alternaria rot in goji berries, the fruits were immersed in the MLT solutions with varying concentrations (0, [...] Read more.
Postharvest decay of goji berries, mainly caused by Alternaria alternata, results in significant economic losses. To investigate the effects of melatonin (MLT) on resistance to Alternaria rot in goji berries, the fruits were immersed in the MLT solutions with varying concentrations (0, 25, 50, and 75 μmol L−1) and then inoculated with A. alternata. The results showed that the fruits treated with 50 μmol L−1 MLT exhibited the lowest disease incidence and least lesion diameter. Meanwhile, endogenous MLT in the fruits treated with 50 μmol L−1 MLT showed higher levels than in the control fruits during storage at 4 ± 0.5 °C. Further, the enzymatic activities and expressions of genes encoding peroxidase, phenylalanine ammonia-lyase, cinnamate 4-hydroxylase, 4-coumarate-CoA ligase, chalcone synthase, chalcone isomerase, and cinnamyl alcohol dehydrogenase were induced in the treated fruit during storage. UPLC-ESI-MS/MS revealed that secondary metabolites in the fruits on day 0, in order of highest to lowest levels, were rutin, p-coumaric acid, chlorogenic acid, ferulic acid, caffeic acid, naringenin, quercetin, kaempferol, and protocatechuic acid. MLT-treated fruits exhibited higher levels of secondary metabolites than the control. In conclusion, MLT treatment contributed to controlling the postharvest decay of goji fruit during storage by boosting endogenous MLT levels, thus activating the antioxidant system and secondary metabolism. Full article
(This article belongs to the Section Food Packaging and Preservation)
Show Figures

Figure 1

12 pages, 309 KB  
Article
Effect of In Vitro Addition of Melatonin and Glutathione on Seminal Parameters of Rams in Diluted Semen and after Thawing
by Cristiana Carriço, João Pedro Barbas, Jorge Pimenta and João Simões
Vet. Sci. 2023, 10(7), 446; https://doi.org/10.3390/vetsci10070446 - 8 Jul 2023
Cited by 3 | Viewed by 2235
Abstract
The present study aimed to evaluate the effects of melatonin (MLT), glutathione (GSH), and their combination on ram semen quality after thawing. During eight weekly sessions, semen from three Merino rams was pooled, diluted with an egg-yolk-based semen extender, and divided into four [...] Read more.
The present study aimed to evaluate the effects of melatonin (MLT), glutathione (GSH), and their combination on ram semen quality after thawing. During eight weekly sessions, semen from three Merino rams was pooled, diluted with an egg-yolk-based semen extender, and divided into four groups: control, 1 mM MLT, 5 mM GSH, and 1 mM MLT + 5 mM GSH. Diluted semen was evaluated before and after the freezing process. The supplementation of diluted semen with GSH at 5 mM had a deleterious effect on total motility progressive (TPM), curvilinear velocity (VCL), straight-line velocity (VSL), average-path velocity (VAP), linearity (LIN), and straightness (STR) and increased slow spermatozoa (%). MLT at 1 mM also had a negative effect on TPM, VSL, and STR in diluted semen. In thawed semen, 1 mM MLT increased the TPM compared with the control group. VSL was lower in the 5 mM GSH group than in the 1 mM MLT group. Additionally, the combination of both antioxidants attenuated the negative effect of 5 mM GSH on TPM, VSL, and BCF. These results indicate that 5 mM GSH impairs or does not improve sperm kinetic parameters in either diluted or thawed semen. They also suggest that MLT combined with GSH plays a protective role against these effects. Full article
16 pages, 2796 KB  
Article
Melatonin-Induced Inhibition of Shiraia Hypocrellin A Biosynthesis Is Mediated by Hydrogen Peroxide and Nitric Oxide
by Wenjuan Wang, Qunyan Huang, Yue Wang, Xinping Li, Jianwen Wang and Liping Zheng
J. Fungi 2022, 8(8), 836; https://doi.org/10.3390/jof8080836 - 10 Aug 2022
Cited by 6 | Viewed by 2405
Abstract
Melatonin (MLT), an evolutionarily conserved pleiotropic molecule, is implicated in numerous physiological processes in plants and animals. However, the effects of MLT on microbes have seldom been reported. In this study, we examined the influence of exogenous MLT on the growth and hypocrellin [...] Read more.
Melatonin (MLT), an evolutionarily conserved pleiotropic molecule, is implicated in numerous physiological processes in plants and animals. However, the effects of MLT on microbes have seldom been reported. In this study, we examined the influence of exogenous MLT on the growth and hypocrellin biosynthesis of bambusicolous fungus Shiraia sp. S9. Hypocrellin A (HA) is a photoactivated and photoinduced perylenequinone (PQ) toxin in Shiraia. Exogenous MLT at 100.00 μM not only decreased fungal conidiation and spore germination but inhibited HA contents significantly in fungal cultures under a light/dark (24 h:24 h) shift. MLT treatment was associated with higher activity of antioxidant enzymes (superoxide dismutase, catalase and peroxidase) and a marked decline in reactive oxygen species (ROS) production in the mycelia. Moreover, MLT induced endogenous nitric oxide (NO) production during the culture. The NO donor sodium nitroprusside (SNP) potentiated MLT-induced inhibition of O2 production, but NO scavenger 2-(4-carboxyphenyl)-4,4,5,5-tetramethylimidazoline-1-oxyl-3-oxide (cPTIO) enhanced O2 production, whereas MLT-induced NO level was increased by the ROS scavenger vitamin C (Vc). The changes in NO and H2O2 were proved to be involved in the MLT-induced downregulation of the expressions of HA biosynthetic genes, leading to the suppression of HA production. This study provides new insight into the regulatory roles of MLT on fungal secondary metabolism activities and a basis for understanding self-resistance in phototoxin-producing fungi. Full article
(This article belongs to the Topic Redox in Microorganisms)
Show Figures

Figure 1

15 pages, 3354 KB  
Article
New Insight on the In Vitro Effects of Melatonin in Preserving Human Sperm Quality
by Sergio Minucci and Massimo Venditti
Int. J. Mol. Sci. 2022, 23(9), 5128; https://doi.org/10.3390/ijms23095128 - 4 May 2022
Cited by 24 | Viewed by 3393
Abstract
Spermatozoa (SPZ) are sensitive to stressful conditions, particularly oxidative stress, which alters their quality; thus, the use of protective molecules as an antioxidant is encouraged. Herein, we used melatonin (MLT) to investigate its in vitro effects on human sperm parameters under conditions of [...] Read more.
Spermatozoa (SPZ) are sensitive to stressful conditions, particularly oxidative stress, which alters their quality; thus, the use of protective molecules as an antioxidant is encouraged. Herein, we used melatonin (MLT) to investigate its in vitro effects on human sperm parameters under conditions of oxidative stress induced by cadmium (Cd). Fifteen human semen samples were divided into control, Cd-treated, MLT-treated, and Cd+MLT-treated groups and analyzed after 30 min, 6 h, and 24 h of exposure. Results showed a time-dependent decrease in SPZ motility, DNA integrity, and increased apoptosis induced by oxidative stress, and these effects were counteracted by MLT co-treatment. Based on these data, we further explored additional parameters just at 24 h. The induced oxidative stress, highlighted by the increased lipid peroxidation, reduced the percentage of SPZ able to undertake acrosome reaction and altered the levels and localization of some protein markers of motility (PREP, RSPH6A), morphology (DAAM1), and acrosome membrane (PTMA, IAM38); all these effects were counteracted by MLT co-treatment. Interestingly, MLT alone was able to ameliorate motility at 30 min of incubation compared to the control, while at 24 h, it prevented the physiological alteration in terms of motility, DNA integrity, and apoptosis. Collectively, the data encourage MLT use as an integrative molecule to ameliorate human gamete quality when compromised by stressful conditions. Full article
(This article belongs to the Special Issue Melatonin Receptors and Reproduction)
Show Figures

Figure 1

14 pages, 4714 KB  
Article
Exogenous Melatonin Activating Nuclear Factor E2-Related Factor 2 (Nrf2) Pathway via Melatonin Receptor to Reduce Oxidative Stress and Apoptosis in Antler Mesenchymal Stem Cells
by Huansong Jing, Xuyang Sun, Mengqi Li, Jingna Peng, Xiaoying Gu and Jiajun Xiong
Molecules 2022, 27(8), 2515; https://doi.org/10.3390/molecules27082515 - 13 Apr 2022
Cited by 4 | Viewed by 2617
Abstract
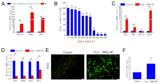
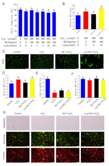
Antler growth depends on the proliferation and differentiation of mesenchymal stem cells (MSCs), and this process may be adversely affected by oxidative stress. Melatonin (MLT) has antioxidant functions, but its role in Cervidae remains largely unknown. In this article, flow cytometry, reactive oxygen [...] Read more.
Antler growth depends on the proliferation and differentiation of mesenchymal stem cells (MSCs), and this process may be adversely affected by oxidative stress. Melatonin (MLT) has antioxidant functions, but its role in Cervidae remains largely unknown. In this article, flow cytometry, reactive oxygen species (ROS) identification, qPCR, and other methods were used to investigate the protective mechanism of MLT in H2O2-induced oxidative stress of antler MSCs. The results showed that MLT significantly increases cell viability by relieving the oxidative stress of antler MSCs. MLT inhibits cell apoptosis by protecting mitochondrial function. We blocked the melatonin receptor with luzindole (Luz) and found that the receptor blockade significantly increases H2O2-induced hyperoxide levels and causes significant inhibition of mitochondrial function. MLT treatment activates the nuclear factor E2-related factor 2 (Nrf2) antioxidant signaling pathway, up-regulates the expression of NAD(P)H quinone oxidoreductase 1 (NQO1) and other genes and it could inhibit apoptosis. In contrast, the melatonin receptor blockade down-regulates the expression of Nrf2 pathway-related genes, but significantly up-regulates the expression of apoptotic genes. It was indicated that MLT activates the Nrf2 pathway through the melatonin receptor and alleviates H2O2-induced oxidative stress and apoptosis in antler MSCs. This study provides a theoretical basis for further studying the oxidative stress and antioxidant process of antler MSCs and, thereby, increasing antler yields. Full article
(This article belongs to the Section Medicinal Chemistry)
Show Figures

Figure 1

Back to TopTop