Exogenous Melatonin Activating Nuclear Factor E2-Related Factor 2 (Nrf2) Pathway via Melatonin Receptor to Reduce Oxidative Stress and Apoptosis in Antler Mesenchymal Stem Cells
Abstract
:1. Introduction
2. Materials and Methods
2.1. Samples
2.2. Culture of Cells
2.3. Cell Treatments
2.4. Detection of Cell Viability
2.5. Detection of Intracellular ROS Levels
2.6. Detection of Intracellular MDA Levels
2.7. Detection of MMP Levels
2.8. Detection of ATP Levels
2.9. Cell Cycle Analysis with Flow Cytometry
2.10. Cell Apoptosis Analysis with Flow Cytometry
2.11. qPCR
2.12. Western Blot
2.13. Statistical Analyses
3. Result
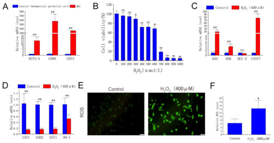
3.1. Establishment of Oxidative Stress Model
3.2. MLT Alleviating Oxidative Stress and Apoptosis of Antler MSCs
3.3. MLT Inhibiting H2O2-Induced Oxidative Stress in Antler MSCs through Receptor Pathway
3.4. MLT Activating Nrf2 Signaling Pathway and Inhibiting H2O2-Induced Apoptosis through MLT Receptor Pathway
4. Discussion
Author Contributions
Funding
Institutional Review Board Statement
Informed Consent Statement
Data Availability Statement
Conflicts of Interest
Sample Availability
References
- Li, C.; Suttie, J.M.; Clark, D.E. Morphological observation of antler regeneration in red deer (Cervus elaphus). J. Morphol. 2004, 262, 731–740. [Google Scholar] [CrossRef] [PubMed]
- Goss, R.J. Future directions in antler research. Anat. Rec. 1995, 241, 291–302. [Google Scholar] [CrossRef] [PubMed]
- Kierdorf, U.; Kierdorf, H. Deer Antlers—A Model of Mammalian Appendage Regeneration: An Extensive Review. Gerontology 2011, 57, 53–65. [Google Scholar] [CrossRef] [PubMed]
- Price, J.; Allen, S. Exploring the mechanisms regulating regeneration of deer antlers. Philos. Trans. R. Soc. B Biol. Sci. 2004, 359, 809–822. [Google Scholar] [CrossRef] [PubMed]
- Gyurján, I., Jr.; Molnár, A.; Borsy, A.; Stéger, V.; Hackler, L., Jr.; Zomborszky, Z.; Papp, P.; Duda, E.; Deák, F.; Lakatos, P.; et al. Gene expression dynamics in deer antler: Mesenchymal differentiation toward chondrogenesis. Mol. Genet. Genom. 2007, 277, 221–235. [Google Scholar] [CrossRef] [PubMed]
- Gao, Y.; Huang, X.; Lin, H.; Zhao, M.; Liu, W.; Li, W.; Han, L.; Ma, Q.; Dong, C.; Li, Y.; et al. Adipose mesenchymal stem cell-derived antioxidative extracellular vesicles exhibit anti-oxidative stress and immunomodulatory effects under PM2.5 exposure. Toxicology 2021, 447, 152627. [Google Scholar] [CrossRef] [PubMed]
- Ohba, T.; Ishisaka, M.; Tsujii, S.; Tsuruma, K.; Shimazawa, M.; Kubo, K.; Umigai, N.; Iwawaki, T.; Hara, H. Crocetin protects ultraviolet A-induced oxidative stress and cell death in skin in vitro and in vivo. Eur. J. Pharmacol. 2016, 789, 244–253. [Google Scholar] [CrossRef]
- Cao, H.; Zhi, Y.; Xu, H.; Fang, H.; Jia, X. Zearalenone causes embryotoxicity and induces oxidative stress and apoptosis in differentiated human embryonic stem cells. Toxicol. Vitro 2018, 54, 243–250, Erratum in Toxicol. In Vitro 2022, 79, 105209. [Google Scholar] [CrossRef]
- Yang, J.; Huo, T.; Zhang, X.; Ma, J.; Wang, Y.; Dong, F.; Deng, J. Oxidative stress and cell cycle arrest induced by short-term exposure to dustfall PM2.5 in A549 cells. Environ. Sci. Pollut. Res. Int. 2018, 25, 22408–22419. [Google Scholar] [CrossRef]
- Kar, F.; Hacioglu, C.; Kacar, S.; Sahinturk, V.; Kanbak, G. Betaine suppresses cell proliferation by increasing oxidative stress–mediated apoptosis and inflammation in DU-145 human prostate cancer cell line. Cell Stress Chaperon. 2019, 24, 871–881. [Google Scholar] [CrossRef]
- Lu, Q.; Zhou, Y.; Hao, M.; Li, C.; Wang, J.; Shu, F.; Du, L.; Zhu, X.; Zhang, Q.; Yin, X. The mTOR promotes oxidative stress-induced apoptosis of mesangial cells in diabetic nephropathy. Mol. Cell. Endocrinol. 2018, 473, 31–43. [Google Scholar] [CrossRef]
- Li, Z.; Chen, S.; Ma, K.; Lv, X.; Lin, H.; Hu, B.; He, R.; Shao, Z. CsA attenuates compression-induced nucleus pulposus mesenchymal stem cells apoptosis via alleviating mitochondrial dysfunction and oxidative stress. Life Sci. 2018, 205, 26–37. [Google Scholar] [CrossRef]
- Lerner, A.B.; Case, J.D.; Takahashi, Y. Isolation of Melatonin and 5-Methoxyindole-3-acetic Acid from Bovine Pineal Glands. J. Biol. Chem. 1960, 235, 1992–1997. [Google Scholar] [CrossRef]
- Reiter, R.J. The melatonin rhythm: Both a clock and a calendar. Experientia 1993, 49, 654–664. [Google Scholar] [CrossRef]
- Yang, C.; Liu, Q.; Chen, Y.; Wang, X.; Ran, Z.; Fang, F.; Xiong, J.; Liu, G.; Li, X.; Yang, L.; et al. Melatonin delays ovarian aging in mice by slowing down the exhaustion of ovarian reserve. Commun. Biol. 2021, 4, 534. [Google Scholar] [CrossRef]
- Garratt, P.J.; Jones, R.; Tocher, D.A.; Sugden, D. Mapping the Melatonin Receptor. 3. Design and Synthesis of Melatonin Agonists and Antagonists Derived from 2-Phenyltryptamines. J. Med. Chem. 1995, 38, 1132–1139. [Google Scholar] [CrossRef]
- Bai, X.-Z.; He, T.; Gao, J.-X.; Liu, Y.; Liu, J.-Q.; Han, S.-C.; Li, Y.; Shi, J.-H.; Han, J.-T.; Tao, K.; et al. Melatonin prevents acute kidney injury in severely burned rats via the activation of SIRT1. Sci. Rep. 2016, 6, 32199. [Google Scholar] [CrossRef] [Green Version]
- Tan, D.-X.; Manchester, L.C.; Qin, L.; Reiter, R.J. Melatonin: A Mitochondrial Targeting Molecule Involving Mitochondrial Protection and Dynamics. Int. J. Mol. Sci. 2016, 17, 2124. [Google Scholar] [CrossRef]
- Zhou, X.; Gao, Y.; Hu, Y.; Ma, X. Melatonin protects cochlear hair cells from nicotine-induced injury through inhibiting apoptosis, inflammation, oxidative stress and endoplasmic reticulum stress. Basic Clin. Pharmacol. Toxicol. 2021, 129, 308–318. [Google Scholar] [CrossRef]
- Xu, H.; Mu, X.; Ding, Y.; Tan, Q.; Liu, X.; He, J.; Gao, R.; Li, N.; Geng, Y.; Wang, Y.; et al. Melatonin alleviates benzo(a)pyrene-induced ovarian corpus luteum dysfunction by suppressing excessive oxidative stress and apoptosis. Ecotoxicol. Environ. Saf. 2021, 207, 111561. [Google Scholar] [CrossRef]
- Kim, C.Y.; Kang, B.; Hong, J.; Choi, H.-S. Parthenolide inhibits lipid accumulation via activation of Nrf2/Keap1 signaling during adipocyte differentiation. Food Sci. Biotechnol. 2019, 29, 431–440. [Google Scholar] [CrossRef] [PubMed]
- Kleszczyński, K.; Zillikens, D.; Fischer, T.W. Melatonin enhances mitochondrial ATP synthesis, reduces reactive oxygen species formation, and mediates translocation of the nuclear erythroid 2-related factor 2 resulting in activation of phase-2 antioxidant enzymes (γ-GCS, HO-1, NQO1) in ultraviolet radiation-treated normal human epidermal keratinocytes (NHEK). J. Pineal Res. 2016, 61, 187–197. [Google Scholar] [CrossRef] [PubMed]
- Chen, X.; Xi, Z.; Liang, H.; Sun, Y.; Zhong, Z.; Wang, B.; Bian, L.; Sun, Q. Melatonin Prevents Mice Cortical Astrocytes from Hemin-Induced Toxicity Through Activating PKCα/Nrf2/HO-1 Signaling in vitro. Front. Neurosci. 2019, 13, 760. [Google Scholar] [CrossRef] [PubMed]
- Han, B.; Li, S.; Lv, Y.; Yang, D.; Li, J.; Yang, Q.; Wu, P.; Lv, Z.; Zhang, Z. Dietary melatonin attenuates chromium-induced lung injury via activating the Sirt1/Pgc-1 alpha/Nrf2 pathway. Food Funct. 2019, 10, 5555–5565. [Google Scholar] [CrossRef] [PubMed]
- Daley, E.L.; Alford, A.I.; Miller, J.D.; Goldstein, S.A. Phenotypic Differences in White-Tailed Deer Antlerogenic Progenitor Cells and Marrow-Derived Mesenchymal Stromal Cells. Tissue Eng. Part A 2014, 20, 1416–1425. [Google Scholar] [CrossRef] [PubMed] [Green Version]
- Lee, J.; Byeon, J.S.; Gu, N.-Y.; Lee, S.; Lee, S.-A.; Jeong, D.-U.; Ouh, I.-O.; Cho, I.-S.; Song, J.-Y.; Lee, Y.-H.; et al. Bovine tongue epithelium-derived cells: A new source of bovine mesenchymal stem cells. Biosci. Rep. 2020, 40, BSR20181829. [Google Scholar] [CrossRef] [Green Version]
- Morvaridzadeh, M.; Sadeghi, E.; Agah, S.; Nachvak, S.M.; Fazelian, S.; Moradi, F.; Persad, E.; Heshmati, J. Effect of melatonin supplementation on oxidative stress parameters: A systematic review and meta-analysis. Pharmacol. Res. 2020, 161, 105210. [Google Scholar] [CrossRef] [PubMed]
- Nolfi-Donegan, D.; Braganza, A.; Shiva, S. Mitochondrial electron transport chain: Oxidative phosphorylation, oxidant production, and methods of measurement. Redox Biol. 2020, 37, 101674. [Google Scholar] [CrossRef]
- Chaabane, W.; User, S.D.; El-Gazzah, M.; Jaksik, R.; Sajjadi, E.; Rzeszowska-Wolny, J.; Łos, M.J. Autophagy, Apoptosis, Mitoptosis and Necrosis: Interdependence Between Those Pathways and Effects on Cancer. Arch. Immunol. Ther. Exp. 2013, 61, 43–58. [Google Scholar] [CrossRef] [Green Version]
- Elmore, S. Apoptosis: A review of programmed cell death. Toxicol. Pathol. 2007, 35, 495–516. [Google Scholar] [CrossRef]
- Dossena, S.; Marino, A. Cellular Oxidative Stress. Antioxidants 2021, 10, 399. [Google Scholar] [CrossRef]
- White, S.A.; Zhang, L.S.; Pasula, D.J.; Yang, Y.H.C.; Luciani, D.S. Bax and Bak jointly control survival and dampen the early unfolded protein response in pancreatic β-cells under glucolipotoxic stress. Sci. Rep. 2020, 10, 10986. [Google Scholar] [CrossRef]
- Ullah, I.; Khalil, A.T.; Ali, M.; Iqbal, J.; Ali, W.; Alarifi, S.; Shinwari, Z.K. Green-Synthesized Silver Nanoparticles Induced Apoptotic Cell Death in MCF-7 Breast Cancer Cells by Generating Reactive Oxygen Species and Activating Caspase 3 and 9 Enzyme Activities. Oxidative Med. Cell. Longev. 2020, 2020, 121395. [Google Scholar] [CrossRef]
- He, C.; Wang, J.; Zhang, Z.; Yang, M.; Li, Y.; Tian, X.; Ma, T.; Tao, J.; Zhu, K.; Song, Y.; et al. Mitochondria Synthesize Melatonin to Ameliorate Its Function and Improve Mice Oocyte’s Quality under in Vitro Conditions. Int. J. Mol. Sci. 2016, 17, 939. [Google Scholar] [CrossRef] [Green Version]
- Mayo, J.C.; Sainz, R.M.; González-Menéndez, P.; Hevia, D.; Cernuda-Cernuda, R. Melatonin transport into mitochondria. Cell. Mol. Life Sci. 2017, 74, 3927–3940. [Google Scholar] [CrossRef]
- Tanabe, M.; Tamura, H.; Taketani, T.; Okada, M.; Lee, L.; Tamura, I.; Maekawa, R.; Asada, H.; Yamagata, Y.; Sugino, N. Melatonin protects the integrity of granulosa cells by reducing oxidative stress in nuclei, mitochondria, and plasma membranes in mice. J. Reprod. Dev. 2015, 61, 35–41. [Google Scholar] [CrossRef] [Green Version]
- Sakellaropoulou, A.; Siamidi, A.; Vlachou, M. Melatonin/Cyclodextrin Inclusion Complexes: A Review. Molecules 2022, 27, 445. [Google Scholar] [CrossRef]
- Delen, K.; Sırav, B.; Oruç, S.; Seymen, C.M.; Kuzay, D.; Yeğin, K.; Kaplanoğlu, G.T. Effects of 2600 MHz Radiofrequency Radiation in Brain Tissue of Male Wistar Rats and Neuroprotective Effects of Melatonin. Bioelectromagnetics 2021, 42, 159–172. [Google Scholar] [CrossRef]
- Wang, S.; Liu, W.; Wen, A.; Yang, B.; Pang, X. Luzindole and 4P-PDOT block the effect of melatonin on bovine granulosa cell apoptosis and cell cycle depending on its concentration. PeerJ 2021, 9, e10627. [Google Scholar] [CrossRef]
- Kim, E.; Ridlo, M.; Lee, B.; Kim, G. Melatonin-Nrf2 Signaling Activates Peroxisomal Activities in Porcine Cumulus Cell-Oocyte Complexes. Antioxidants 2020, 9, 1080. [Google Scholar] [CrossRef]
- Deng, S.-L.; Zhang, B.-L.; Reiter, R.J.; Liu, Y.-X. Melatonin Ameliorates Inflammation and Oxidative Stress by Suppressing the p38MAPK Signaling Pathway in LPS-Induced Sheep Orchitis. Antioxidants 2020, 9, 1277. [Google Scholar] [CrossRef]
- Tan, Y.-Z.; Xu, X.-Y.; Dai, J.-M.; Yin, Y.; He, X.-T.; Zhang, Y.-L.; Zhu, T.-X.; An, Y.; Tian, B.-M.; Chen, F.-M. Melatonin induces the rejuvenation of long-term ex vivo expanded periodontal ligament stem cells by modulating the autophagic process. Stem Cell Res. Ther. 2021, 12, 254. [Google Scholar] [CrossRef]




| Genebank No. | Gene | Primer Sequence (5′-3′) | Amplicon Length (bp) |
|---|---|---|---|
| NM-001034034.2 | GAPDH-F | GGAGTCCACTGGCGTCTTCA | 240 |
| GAPDH-R | GTCATGAGTCCTTCCACGATACC | ||
| NM-001101142 | KEAP1-F | TACCTGGAGGCCTACAACCC | 144 |
| KEAP1-R | GGTGTTACCATCAGGCGAGT | ||
| NM-001011678.2 | Nrf2-F | GCATGATGGACTTGGAGCTG | 144 |
| Nrf2-R | GCTCATGCTCCTTCTGTCGT | ||
| NM-001014912 | HO-1F | CAAGCGCTATGTTCAGCGAC | 200 |
| HO-1R | GCTTGAACTTGGTGGCACTG | ||
| NM-001034535.1 | NQO1-F | GGTGCTCATAGGGGAGTTCG | 281 |
| NQO1-R | CCAGGCGTTTCTTCCATCCT | ||
| NM-177516 | GST1-F | AAGTTCCAGGACGGAGACCT | 181 |
| GST1-R | CCGCCTCGTAGTTGGTGTAA | ||
| XM-004016396 | CAT1-F | CAGCCAGCGACCAGATGAAAC | 277 |
| CAT1-R | ACCTTCGCCTTGGAGTATCTG | ||
| NM-174615 | SOD1-F | CATGTTGGAGACCTGGGCAA | 148 |
| SOD1-R | CTCTGCCCAAGTCATCTGGTT | ||
| NM-001280703 | SOD2-F | TGTTGGTGTCCAAGGTTCCG | 145 |
| SOD2-R | ATGCTCCCACACGTCAATCC | ||
| NM-001126352.1 | BCL-2F | GCTCTGGTGCTGGGTTATGA | 291 |
| BCL-2R | CACTTTAGCCGAGGAGCAGG | ||
| XM-027978593.1 | BAX-F | CAGAGGCGGGTTTCATCC | 279 |
| BAX-R | GCTGCAAAGTAGAAAAGGGC | ||
| NM-001077918 | BAK-F | GTCTTCCGCAGCTACGTCTT | 104 |
| BAK-R | TGCTAGGTTCTGGGTGCAAG | ||
| XM-002698509 | CASP7-F | GTTGATGCAAAGCCAGACCG | 263 |
| CASP7-R | CTCACATCGAAACCCAGGCT | ||
| NM-174580 | OCT-3/4-F | GTTTTGAGGCTTTGCAGCTC | 182 |
| OCT-3/4-R | CTCCAGGTTGCCTCTCACTC | ||
| NM-001034765 | CD90-F | GTGAACCAGAGCCTTCGTCT | 201 |
| CD90-R | GGTGGTGAAGTTGGACAGGT | ||
| NM-174129.3 | CD73-F | GTGTCGTGTGCCCAGTTATG | 90 |
| CD73-R | AATCCGTCTCCACCACTGAC | ||
| NC-006853.1 | mtDNA-F | CTAAGCAGCCCGAAACCAGA | 131 |
| mtDNA-R | ACAACCAGCTATCACCAGGC |
| Antibodies | Cat NO. | Source | Dilution |
|---|---|---|---|
| BAX | AF0120 | Affinit | 1:1000 |
| Bcl-2 | Af6139 | Affinit | 1:1000 |
| GAPDH | K106389P | Solarbio | 1:1000 |
| β-tublin | K106392P | Solarbio | 1:1000 |
| Goat anti-rabbit IgG | BL003A | Biosharp | 1:5000 |
Publisher’s Note: MDPI stays neutral with regard to jurisdictional claims in published maps and institutional affiliations. |
© 2022 by the authors. Licensee MDPI, Basel, Switzerland. This article is an open access article distributed under the terms and conditions of the Creative Commons Attribution (CC BY) license (https://creativecommons.org/licenses/by/4.0/).
Share and Cite
Jing, H.; Sun, X.; Li, M.; Peng, J.; Gu, X.; Xiong, J. Exogenous Melatonin Activating Nuclear Factor E2-Related Factor 2 (Nrf2) Pathway via Melatonin Receptor to Reduce Oxidative Stress and Apoptosis in Antler Mesenchymal Stem Cells. Molecules 2022, 27, 2515. https://doi.org/10.3390/molecules27082515
Jing H, Sun X, Li M, Peng J, Gu X, Xiong J. Exogenous Melatonin Activating Nuclear Factor E2-Related Factor 2 (Nrf2) Pathway via Melatonin Receptor to Reduce Oxidative Stress and Apoptosis in Antler Mesenchymal Stem Cells. Molecules. 2022; 27(8):2515. https://doi.org/10.3390/molecules27082515
Chicago/Turabian StyleJing, Huansong, Xuyang Sun, Mengqi Li, Jingna Peng, Xiaoying Gu, and Jiajun Xiong. 2022. "Exogenous Melatonin Activating Nuclear Factor E2-Related Factor 2 (Nrf2) Pathway via Melatonin Receptor to Reduce Oxidative Stress and Apoptosis in Antler Mesenchymal Stem Cells" Molecules 27, no. 8: 2515. https://doi.org/10.3390/molecules27082515
APA StyleJing, H., Sun, X., Li, M., Peng, J., Gu, X., & Xiong, J. (2022). Exogenous Melatonin Activating Nuclear Factor E2-Related Factor 2 (Nrf2) Pathway via Melatonin Receptor to Reduce Oxidative Stress and Apoptosis in Antler Mesenchymal Stem Cells. Molecules, 27(8), 2515. https://doi.org/10.3390/molecules27082515
