Sign in to use this feature.

Years

Between: -

Subjects

remove_circle_outline
remove_circle_outline
remove_circle_outline
remove_circle_outline
remove_circle_outline
remove_circle_outline
remove_circle_outline

Journals

Article Types

Countries / Regions

remove_circle_outline
remove_circle_outline
remove_circle_outline
remove_circle_outline

Search Results (505)

Search Parameters:
Keywords = JNK and p38 MAPK signaling

Order results
Result details
Results per page
Select all
Export citation of selected articles as:
29 pages, 8439 KB  
Article
Qingfei Tongluo Jiedu Formula Regulates M2 Macrophage Polarization via the Butyric Acid-GPR109A-MAPK Pathway for the Treatment of Mycoplasma pneumoniae Pneumonia
by Zhilin Liu, Qiuyue Fan, Ruohan Sun and Yonghong Jiang
Pharmaceuticals 2026, 19(2), 212; https://doi.org/10.3390/ph19020212 - 26 Jan 2026
Viewed by 179
Abstract
Background: Mycoplasma pneumoniae pneumonia (MPP) is a common community-acquired pneumonia in children. Increasing drug resistance highlights the need for more effective treatments with fewer side effects. The Qingfei Tongluo Jiedu formula (QTJD) has demonstrated clinical efficacy against MPP; however, its underlying mechanisms [...] Read more.
Background: Mycoplasma pneumoniae pneumonia (MPP) is a common community-acquired pneumonia in children. Increasing drug resistance highlights the need for more effective treatments with fewer side effects. The Qingfei Tongluo Jiedu formula (QTJD) has demonstrated clinical efficacy against MPP; however, its underlying mechanisms remain unclear. This study aimed to explore the mechanism of QTJD on MPP using network pharmacology and in vitro experiments. Methods: Network pharmacology was used to identify the active compounds and signaling pathways of QTJD in MPP. QTJD-containing serum was prepared, and primary mouse lung and bone marrow cells were isolated to examine the effects of QTJD on macrophage polarization through butyric acid. Cell viability assays, flow cytometry, and quantitative reverse transcription-polymerase chain reaction were performed. GPR109−/− cells were used to confirm the receptor mediating butyric acid’s action, and Western blotting was employed to assess the MAPK signaling pathway. Results: QTJD promoted macrophage polarization and alleviated the inflammatory response caused by Mycoplasma pneumoniae. High-performance liquid chromatography-electrospray ionization mass spectrometry combined with network pharmacology identified 20 active compounds. Protein-protein interaction analysis revealed 10 core target, including JUN and Tumor Necrosis Factor (TNF), while enrichment analysis highlighted pathways such as Mitogen-Activated Protein Kinase (MAPK) and Phosphoinositide 3-Kinase-Protein Kinase B. Experimental validation demonstrated that QTJD reduced M1 markers (CD86, CXCL10) by increasing butyrate levels (p < 0.01) and enhanced M2 markers (CD206, Arg-1, MRC-1), promoting M2 polarization. QTJD inhibited ERK1/2, p38, and JNK1/2 (p < 0.01). In GPR109A−/− mice macrophages, QTJD suppressed p38 and JNK1/2 (p < 0.01) but showed no effect on ERK1/2 (p > 0.05), confirming involvement of the butyrate-GPR109A-MAPK pathway. Conclusions: QTJD effectively alleviates MPP by regulating macrophage polarization through the butyrate-GPR109A-MAPK pathway. Future studies should explore how QTJD modulates pulmonary immunity through gut microbiota and butyrate production and elucidate its immunoregulatory mechanisms along the gut-lung axis using multi-omics approaches. Full article
(This article belongs to the Special Issue Network Pharmacology of Natural Products, 2nd Edition)
Show Figures

Figure 1

14 pages, 2398 KB  
Article
Inhibition of Porphyromonas gingivalis-Induced Respiratory Inflammation by an Alkaline Extract of Sasa senanensis Leaves
by Asako Takagi, Akira Hasuike, Noriaki Kamio, Ryo Sakai, Yukihiro Karahashi, Kozue Sugimoto, Yurika Nakajima, Misaki Horiuchi, Kazuki Toeda, Hiroshi Sakagami, Shuichi Sato and Kenichi Imai
Pathogens 2026, 15(2), 135; https://doi.org/10.3390/pathogens15020135 - 26 Jan 2026
Viewed by 111
Abstract
Periodontal pathogens, including Porphyromonas gingivalis (P. gingivalis), are implicated in respiratory inflammatory conditions, and aspirated oral bacterial components may contribute to airway inflammation. This association has prompted the exploration of innovative therapeutic strategies in addition to conventional oral hygiene practices. We [...] Read more.
Periodontal pathogens, including Porphyromonas gingivalis (P. gingivalis), are implicated in respiratory inflammatory conditions, and aspirated oral bacterial components may contribute to airway inflammation. This association has prompted the exploration of innovative therapeutic strategies in addition to conventional oral hygiene practices. We evaluated the anti-inflammatory efficacy of an alkaline extract of Sasa senanensis leaves (SE) against heat-inactivated P. gingivalis-induced inflammation in respiratory tissues. In human bronchial epithelial cells (BEAS-2B), SE reduced interleukin (IL)-6 and IL-8 mRNA expression and cytokine secretion in a dose-dependent manner. Moreover, SE attenuated nuclear factor-κB (NF-κB) and mitogen-activated protein kinases (MAPKs), including p38 and c-Jun N-terminal kinase (JNK), indicating broad anti-inflammatory actions. In mice, SE administration decreased early lung cytokine levels and reduced NF-κB activity following intratracheal challenge with heat-inactivated P. gingivalis. Together, these in vitro and in vivo findings indicate that SE suppresses proinflammatory signaling triggered by P. gingivalis components and may serve as a natural adjunct to mitigate bacteria-associated airway inflammatory responses. Full article
(This article belongs to the Section Vaccines and Therapeutic Developments)
Show Figures

Figure 1

23 pages, 1884 KB  
Review
Roles of MAPKs, Including Those Activated by BDNF/TrkB, and Their Contribution in Neurodegenerative Diseases
by Tadahiro Numakawa and Ryutaro Kajihara
Int. J. Mol. Sci. 2026, 27(2), 984; https://doi.org/10.3390/ijms27020984 - 19 Jan 2026
Viewed by 192
Abstract
Brain-derived growth factor, BDNF, has critical roles in a wide variety of neuronal aspects, including cell survival, differentiation, and synaptic function after their maturation. TrkB, a high-affinity receptor for BDNF, is a major contributor in these neuronal aspects, and its functions are exerted [...] Read more.
Brain-derived growth factor, BDNF, has critical roles in a wide variety of neuronal aspects, including cell survival, differentiation, and synaptic function after their maturation. TrkB, a high-affinity receptor for BDNF, is a major contributor in these neuronal aspects, and its functions are exerted via stimulating intracellular signaling pathways including the mitogen-activated protein kinase (MAPK) pathways. As a family of MAPKs, the functions of ERK1/2, p38MAPK, and JNKs have been extensively studied using in vivo and in vitro neuronal systems. ERK 1/2, a major serine-threonine kinase and belonging to the MAPK family, also works as a downstream molecule after activation of the BDNF/TrkB system. Interestingly, growing evidence has demonstrated that ERK1/2 signaling exerts a positive or negative influence on neurons in both healthy and pathological conditions in the central nervous system (CNS). Indeed, activation of ERK 1/2 stimulated by the BDNF/TrkB system is involved in the regulation of synaptic plasticity. On the other hand, overactivation of ERK1/2 signaling under pathological conditions is closely related to neurodegeneration. Furthermore, cell stress activates p38MAPKs and JNK signaling, contributing to the progression of neurodegeneration. In this review, we show how MAPK pathway signaling affects neuronal fate, including cell survival or cell death, in the CNS. Moreover, we discuss the involvement of overactivation of MAPK signaling in the neurodegeneration observed in Alzheimer’s disease (AD), Parkinson’s disease (PD), and Huntington’s disease (HD). Full article
(This article belongs to the Section Molecular Neurobiology)
Show Figures

Figure 1

16 pages, 4362 KB  
Article
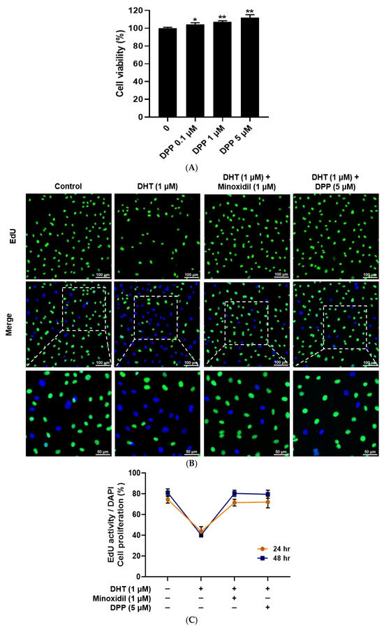
15-Hydroxyprostaglandin Dehydrogenase Inhibitor Restores Endothelial Function Under Dihydrotestosterone-Induced Stress in Human Dermal Microvascular Endothelial Cells
by Mujun Kim, Hak Joong Kim, Yurim Lee, Sanghwa Lee, Dong Chul Lim, Hee Dong Park and Dong Wook Shin
Molecules 2026, 31(1), 123; https://doi.org/10.3390/molecules31010123 - 29 Dec 2025
Viewed by 491
Abstract
Androgenetic alopecia (AGA) is closely associated with oxidative stress and vascular dysfunction, which disrupt nutrient delivery to hair follicles and promote follicle miniaturization. Dihydrotestosterone (DHT) exposure impairs human dermal microvascular endothelial cell (HDMEC) function by inducing mitochondrial disruption, excessive reactive oxygen species (ROS) [...] Read more.
Androgenetic alopecia (AGA) is closely associated with oxidative stress and vascular dysfunction, which disrupt nutrient delivery to hair follicles and promote follicle miniaturization. Dihydrotestosterone (DHT) exposure impairs human dermal microvascular endothelial cell (HDMEC) function by inducing mitochondrial disruption, excessive reactive oxygen species (ROS) accumulation, and reduced angiogenic capacity. This study evaluated the protective effects of dihydroisoquinolinone piperidinylcarboxy pyrazolopyridine (DPP), a novel 15-hydroxyprostaglandin dehydrogenase (15-PGDH) inhibitor identified through the AI-based discovery platform DeepZema®, in DHT-exposed HDMECs. DPP markedly reduced intracellular and mitochondrial ROS levels, restored mitochondrial membrane potential, and increased ATP production, thereby alleviating oxidative stress and supporting mitochondrial function. DPP also enhanced endothelial cell migration and capillary-like tube formation, demonstrating the restoration of angiogenic capacity that is essential for sustaining perifollicular vascularization. Moreover, DPP mitigated stress-associated signaling by reducing the phosphorylation of ERK, JNK, and p38 within the MAPK pathway, thereby suggesting the reestablishment of endothelial homeostasis under DHT-induced stress. Collectively, these findings indicate that DPP preserves endothelial function under DHT-driven oxidative conditions. We suggest that DPP may exert complementary protective effects on both vascular and follicular compartments, supporting its potential relevance in hair follicle regeneration. Full article
(This article belongs to the Special Issue Functional Molecules as Novel Cosmetic Ingredients)
Show Figures

Figure 1

31 pages, 2913 KB  
Review
Hinokiflavone as a Potential Antitumor Agent: From Pharmacology to Pharmaceutics
by Fengrui Liu, Ranyi Li, Xiaolei Zhou and Xiaoyu Li
Cells 2026, 15(1), 17; https://doi.org/10.3390/cells15010017 - 22 Dec 2025
Viewed by 529
Abstract
Hinokiflavone (HF), a natural C-O-C-linked biflavonoid originally isolated from Chamaecyparis obtusa, is a promising multifunctional antitumor agent. Despite challenges posed by multidrug resistance and tumor heterogeneity, HF demonstrates notable therapeutic potential through a multifaceted pharmacological profile. HF exerts broad-spectrum anticancer effects by [...] Read more.
Hinokiflavone (HF), a natural C-O-C-linked biflavonoid originally isolated from Chamaecyparis obtusa, is a promising multifunctional antitumor agent. Despite challenges posed by multidrug resistance and tumor heterogeneity, HF demonstrates notable therapeutic potential through a multifaceted pharmacological profile. HF exerts broad-spectrum anticancer effects by targeting multiple oncogenic pathways, including the MDM2-p53 axis, MAPK/JNK/NF-κB signaling, ROS/JNK-mediated apoptosis, and Bcl-2/Bax-regulated mitochondrial pathways. These actions are further complemented by inhibition of cell proliferation through cell cycle arrest and suppression of metastasis via downregulation of matrix metalloproteinases and reversal of epithelial–mesenchymal transition. Additionally, HF displays antioxidant, anti-inflammatory, and antimicrobial activities, enhancing treatment efficacy. However, its clinical translation remains limited by poor aqueous solubility, low oral bioavailability, and incomplete pharmacokinetic characterization. Recent advances in nanotechnology-based formulation strategies, such as polymeric micelles and metal–organic frameworks, have enhanced HF’s bioavailability and in vivo antitumor efficacy. This review comprehensively delineates HF’s molecular mechanisms of anticancer action, evaluates its pharmacokinetics and bioformulation developments, and highlights challenges and prospects for clinical application. Integration of tumor microenvironment-responsive delivery systems with synergistic therapeutic strategies is essential to fully realize HF’s therapeutic potential, positioning it as a valuable scaffold for novel anticancer drug development. Full article
Show Figures

Graphical abstract

19 pages, 3502 KB  
Article
Oyster Peptides Prepared by Lactobacillus casei Fermentation Enhance Immune Activity in RAW264.7 Cells via Activation of the MAPK Pathway
by Lingyue Zhong, Yirui Wu, Xuefang Guan, Mei Xu, Juqing Huang, Yafeng Zheng and Qi Wang
Mar. Drugs 2025, 23(12), 484; https://doi.org/10.3390/md23120484 - 18 Dec 2025
Viewed by 755
Abstract
Oyster peptides (OPs) have gained increasing attention for their excellent biological activities, especially immunomodulatory effects. In this study, oyster proteins were fermented using Lactobacillus casei to prepare bioactive peptides, and the effects of fermentation parameters (time, temperature, and inoculum amount) on the degree [...] Read more.
Oyster peptides (OPs) have gained increasing attention for their excellent biological activities, especially immunomodulatory effects. In this study, oyster proteins were fermented using Lactobacillus casei to prepare bioactive peptides, and the effects of fermentation parameters (time, temperature, and inoculum amount) on the degree of hydrolysis (DH) were optimized. The optimal fermentation conditions were determined as 30 h, 35 °C, and 5% inoculum amount, resulting in a DH of 28.24%. Structural characterization showed that OPs were mainly composed of low-molecular-weight peptides (<1000 Da) with high hydrophobic amino acid content, and they exhibited good stability during in vitro gastrointestinal digestion. In vitro immunological evaluation using RAW264.7 macrophages demonstrated that OPs significantly enhanced phagocytic activity and nitric oxide (NO) production, and upregulated the mRNA expression levels of pro-inflammatory cytokines including interleukin (IL)-6, IL-1β, and tumor necrosis factor (TNF)-α. Mechanistically, OPs exerted immunostimulatory effects by specifically activating the extracellular signal-regulated kinase (ERK) pathway within the mitogen-activated protein kinase (MAPK) signaling cascade, without significant alterations in the phosphorylation levels of p38 and c-Jun N-terminal kinase (JNK). These findings highlight the potential of Lactobacillus casei-fermented oyster peptides as natural immunomodulatory ingredients for functional food development. Full article
Show Figures

Figure 1

17 pages, 5580 KB  
Article
Resolvin D1 Modulates the Inflammatory Processes of Human Periodontal Ligament Cells via NF-κB and MAPK Signaling Pathways
by Jing Yan, Jiazheng Cai, Xiaojing Pan, Si Li, Christopher Graham Fenton, Kristin Andreassen Fenton, Alpdogan Kantarci, Yaxin Xue, Ying Xue and Zhe Xing
Biomedicines 2025, 13(12), 3038; https://doi.org/10.3390/biomedicines13123038 - 10 Dec 2025
Viewed by 518
Abstract
Objectives: Periodontitis is a multifactorial inflammatory disease initiated by pathogenic bacteria, such as Porphyromonas gingivalis. Resolvin D1 (RvD1) plays a pivotal role in inflammation resolution. This study aimed to identify the mechanism of the regulatory effects of RvD1 on the inflammatory response [...] Read more.
Objectives: Periodontitis is a multifactorial inflammatory disease initiated by pathogenic bacteria, such as Porphyromonas gingivalis. Resolvin D1 (RvD1) plays a pivotal role in inflammation resolution. This study aimed to identify the mechanism of the regulatory effects of RvD1 on the inflammatory response of human periodontal ligament cells (hPDLCs). Methods: To investigate the mechanism of RvD1’s impact on the hPDLCs, RNA-sequencing (RNA-seq) was used and differentially expressed genes (DEGs) were identified. Gene Ontology (GO) and Kyoto Encyclopedia of Genes and Genomes (KEGG) analyses were performed to assess the signaling pathways in which NF-κB and MAPK were determined to play a significant role. Alterations in NF-κB and MAPK pathways were verified by immunofluorescence (IF), quantitative real-time PCR (qRT-PCR), and Western blotting (WB). The expression of RvD1 and lipoxin A4/formyl peptide receptor 2 (ALX/FPR2) was assessed by IF and WB. Inflammatory cytokine interleukin (IL) 6 and IL-1β release was measured by ELISA. Results: GO and KEGG analyses indicated that RvD1 regulates the inflammatory process in PDLCs primarily via TLR4-MyD88-mediated NF-κB and MAPK signaling. RvD1 suppressed lipopolysaccharide (LPS)-induced TLR4 and MyD88 expression, inhibited phosphorylation of NF-κB p65 and its inhibitor IKBKB, and attenuated phosphorylation of p38 MAPK, ERK, and JNK. ALX/FPR2 was expressed on hPDLCs and was further upregulated upon treatment with RvD1. RvD1 significantly down-regulated the IL-6 and IL-1β levels in LPS-stimulated hPDLCs. Conclusions: RvD1 regulates the inflammatory response of LPS-stimulated hPDLCs by the TLR4-MyD88-MAPK and TLR4-MyD88-NF-κB signaling pathways, suggesting the potential role of RvD1 in restoring periodontal tissue homeostasis by regulating PDLC response to inflammatory and infectious stimuli. Full article
(This article belongs to the Section Cell Biology and Pathology)
Show Figures

Figure 1

19 pages, 1042 KB  
Review
An Integrated Model of Biphasic Apoptosis in Avian Coccidiosis: Molecular Networks and Host–Parasite Interplay
by Jin Huang, Kang Cheng and Jinrong Wang
Animals 2025, 15(24), 3528; https://doi.org/10.3390/ani15243528 - 7 Dec 2025
Viewed by 520
Abstract
Coccidiosis is one of the most serious parasitic diseases in poultry, with Eimeria-induced apoptosis of IECs recognized as a key pathogenic mechanism. This review systematically delineates the molecular mechanisms governing this apoptotic process. The invasion process of Eimeria app. is mediated by [...] Read more.
Coccidiosis is one of the most serious parasitic diseases in poultry, with Eimeria-induced apoptosis of IECs recognized as a key pathogenic mechanism. This review systematically delineates the molecular mechanisms governing this apoptotic process. The invasion process of Eimeria app. is mediated by the AMA1-RON2 moving junction complex and secreted effector proteins. An integrated model of apoptotic regulation is proposed. This model comprises the mitochondrial, death receptor, and endoplasmic reticulum stress pathways, which are coordinated by signaling hubs, such as PI3K/Akt, NF-κB, and JNK/p38 MAPK, and is further finely modulated by non-coding RNA networks. It is notable that the apoptosis during coccidial infection exhibits a biphasic pattern, where early inhibition supports parasite development and late activation facilitates parasite release and dissemination. Although potential therapeutic targets have emerged for these signaling pathways, how the host precisely switches between different apoptotic pathways remains a current core knowledge gap. Future research needs to thoroughly analyze the molecular logic of host–parasite interaction and ultimately lay a theoretical foundation for developing new strategies targeting the process of cell apoptosis for coccidiosis prevention and control. Full article
(This article belongs to the Section Poultry)
Show Figures

Figure 1

24 pages, 9439 KB  
Article
MAPK Pathway Activation Patterns in the Synovium Reveal ERK1/2 and EGFR as Key Players in Osteoarthritis
by Ivana Jurić, Petar Todorović, Nela Kelam, Danica Boban, Patricija Bajt, Anita Racetin, Matko Rošin, Davor Čarić and Katarina Vukojević
Biomedicines 2025, 13(12), 2992; https://doi.org/10.3390/biomedicines13122992 - 5 Dec 2025
Viewed by 630
Abstract
Background/Objectives: Chronic synovitis is a hallmark of osteoarthritis (OA) progression, driving cartilage degradation via inflammatory mediators. While the MAPK signaling pathway is implicated in OA pathogenesis its activation patterns in hip synovium remain poorly characterized, and regional differences within the synovial membrane [...] Read more.
Background/Objectives: Chronic synovitis is a hallmark of osteoarthritis (OA) progression, driving cartilage degradation via inflammatory mediators. While the MAPK signaling pathway is implicated in OA pathogenesis its activation patterns in hip synovium remain poorly characterized, and regional differences within the synovial membrane have not been systematically examined. This research aims to determine the expression of extracellular signal-regulated kinase 1/2 (ERK1/2), p38 mitogen-activated protein kinase (p38 MAPK), c-Jun N-terminal kinase (JNK), and the Epidermal Growth Factor Receptor (EGFR) in the MAPK signaling pathway in the synovial membrane of osteoarthritic hips. Methods: We compared synovial immunofluorescence expression of the aforementioned proteins in a control (CTRL) group of subjects with femoral neck fractures and a group with hip OA. Results: Higher ERK1/2 immunoexpression was detected in the intima compared with the subintima in the CTRL group (p < 0.05), and a similar distribution was observed in the OA group (p < 0.0001). The intima of the OA group exhibited a considerably greater area percentage of positive signal than the intima of the CTRL group (p < 0.01). In all groups examined, we observed that p38 MAPK expression was markedly more positive in the intima than in the subintima (p < 0.0001), but without statistically significant differences between groups. JNK and EGFR immunoexpression were higher in the intima than in the subintima across all analyzed groups, but the difference did not reach statistical significance (p > 0.05). No differences in the expression of these two markers were detected between the CTRL and OA groups (p > 0.05). Differential analysis of the GEO dataset revealed no significant differences in expression between the OA and CTRL groups in the expression of MAPK1, MAPK3, MAPK8, MAPK9, MAPK10, and MAPK11. EGFR was significantly elevated in OA compared to CTRLs in the differential analysis of the GEO dataset. Conclusions: This study provides the first comprehensive analysis of MAPK pathway activation in hip OA synovium, revealing ERK1/2 as a key player with region-specific upregulation in the synovial intima. Combined with elevated EGFR expression, these findings suggest potential therapeutic targets for hip OA synovitis. The discordance between protein and mRNA levels for ERK1/2 indicates post-transcriptional regulation, warranting further investigation into phosphorylation status and functional activation. Our results support the development of targeted interventions for hip OA, a condition with limited treatment options beyond joint replacement. Full article
(This article belongs to the Section Molecular and Translational Medicine)
Show Figures

Graphical abstract

25 pages, 5307 KB  
Article
Fibrillarin Contributes to the Oncogenic Characteristics of Colorectal Cancer Cells and Reduces Sensitivity to 5-Fluorouracil
by Ting Wu, Mounira Chalabi-Dchar, Wei Xiong, Lucie Arnould, Eliezer Aimontche, Sabine Beaumel, Charles Dumontet, Virginie Marcel, Tanguy Fenouil, Jean-Jacques Diaz, Marie Alexandra Albaret and Hichem Claude Mertani
Cancers 2025, 17(24), 3900; https://doi.org/10.3390/cancers17243900 - 5 Dec 2025
Viewed by 424
Abstract
Background/Objectives: Fibrillarin (FBL) is a key nucleolar methyltransferase involved in ribosome biogenesis through 2′-O-ribose methylation of rRNA. While its oncogenic role has been reported in several cancer types, its expression and function in human colorectal cancer (CRC) have remained largely unexplored. This study [...] Read more.
Background/Objectives: Fibrillarin (FBL) is a key nucleolar methyltransferase involved in ribosome biogenesis through 2′-O-ribose methylation of rRNA. While its oncogenic role has been reported in several cancer types, its expression and function in human colorectal cancer (CRC) have remained largely unexplored. This study aims to investigate the expression of FBL in human CRC tissues and cell lines and to determine its functional role in tumor progression and metastasis. Methods: We examined FBL expression in paired human CRC primary tumors and liver metastases using immunohistochemistry. Functional studies were performed using SW-480 (primary tumor) and SW-620 (lymph node metastasis) CRC cell lines derived from the same patient. Cell migration, invasion, and 3D spheroid growth were analyzed following FBL downregulation. In vivo tumor growth was assessed in SCID mice xenografted with FBL-deficient cells. Molecular changes were explored through phosphorylation arrays and Western blotting. Results: FBL expression was significantly higher in human metastatic lesions than in primary tumors. FBL downregulation impaired migration, invasion, and spheroid growth in SW-480 and SW-620 cells and reduced tumor growth in vivo. Mechanistically, FBL inhibition decreased activation of MAPK/ERK, PI3K/AKT, and JNK/p38 pathways and reduced phosphorylation of the transcription factor CREB. Conclusions: Our study identifies FBL as a potential contributor to colorectal cancer progression, with elevated expression associated particularly with metastatic disease. By demonstrating that FBL expression is elevated in patient-derived metastatic tissues and functionally promotes migration, invasion, and tumor growth, our findings expand the role of ribosome biogenesis factors beyond protein synthesis. The observed suppression of key oncogenic pathways and CREB phosphorylation upon FBL inhibition suggests that FBL integrates ribosomal regulation with cancer cell signaling. These insights open new avenues for targeting nucleolar activity in advanced CRC and highlight FBL as a potential biomarker and therapeutic target in metastatic disease. Full article
(This article belongs to the Special Issue Colorectal Cancer Liver Metastases)
Show Figures

Figure 1

17 pages, 3462 KB  
Article
β-Nicotinamide Mononucleotide Enhances Skin Barrier Function and Attenuates UV-B-Induced Photoaging in Mice
by Sung Jin Kim, Sullim Lee, Yea Jung Choi, Minseo Kang, Junghwan Lee, Gwi Seo Hwang, Seok-Seon Roh, Mu Hyun Jin, Sangki Park, Minji Park, Ho Song Cho and Ki Sung Kang
Antioxidants 2025, 14(12), 1424; https://doi.org/10.3390/antiox14121424 - 27 Nov 2025
Viewed by 2664
Abstract
Ultraviolet B (UV-B) radiation significantly contributes to skin photoaging, which is characterized by epidermal thickening, collagen degradation, wrinkle formation, barrier dysfunction, and oxidative stress. Nicotinamide mononucleotide (NMN), a key precursor of nicotinamide adenine dinucleotide, regulates cellular energy metabolism and antioxidant defense and demonstrates [...] Read more.
Ultraviolet B (UV-B) radiation significantly contributes to skin photoaging, which is characterized by epidermal thickening, collagen degradation, wrinkle formation, barrier dysfunction, and oxidative stress. Nicotinamide mononucleotide (NMN), a key precursor of nicotinamide adenine dinucleotide, regulates cellular energy metabolism and antioxidant defense and demonstrates anti-aging effects in animal models. Here, we investigated the protective effects of oral NMN supplementation against UV-B-induced photoaging in SKH-1 hairless mice. Over a 10-week experimental period, oral NMN administration significantly alleviated epidermal hypertrophy, reduced wrinkle formation and skin surface roughness, improved hydration and elasticity, and restored transepidermal water loss to near-normal levels. Histological analyses revealed marked preservation of collagen fiber density and attenuation of dermal matrix degradation. Furthermore, NMN supplementation inhibited the phosphorylation of MAPK signaling components (ERK, JNK, and p38), suppressed pro-inflammatory cytokine (TNF-α and IL-6) and matrix-degrading enzyme (MMP-1) expression, and restored hyaluronan synthase (HAS-1 and HAS-2) expression. Additionally, NMN enhanced the systemic antioxidant defense, as indicated by the restored superoxide dismutase activity. Thus, NMN has multi-layered protective effects against UV-B–induced skin aging by modulating oxidative stress, inflammatory signaling, extracellular matrix remodeling, and hyaluronic acid metabolism. Full article
(This article belongs to the Special Issue Antioxidants and Multifunction Photoprotection—2nd Edition)
Show Figures

Figure 1

19 pages, 4355 KB  
Article
6-Isoprenylindole-3-carboxylic Acid with an Anti-Melanogenic Activity from a Marine-Derived Streptomyces sp. APA-053
by Minjeong Kim, Eun-Young Lee, Ga-Eun Shin, Jungwook Chin, Hongchan An, Sang-Jip Nam and Kyung-Min Lim
Mar. Drugs 2025, 23(12), 448; https://doi.org/10.3390/md23120448 - 21 Nov 2025
Viewed by 887
Abstract
In this study, we report the isolation of the known compound 6-isoprenylindole-3-carboxylic acid (SJ196), a prenylated indole derivative, from a marine Streptomyces sp., APA053, and its potent anti-melanogenic activity. SJ196 showed ABTS and DPPH radical scavenging activities and cellular antioxidant activities, significantly suppressing [...] Read more.
In this study, we report the isolation of the known compound 6-isoprenylindole-3-carboxylic acid (SJ196), a prenylated indole derivative, from a marine Streptomyces sp., APA053, and its potent anti-melanogenic activity. SJ196 showed ABTS and DPPH radical scavenging activities and cellular antioxidant activities, significantly suppressing cytoplasmic and mitochondrial reactive oxygen species (ROS) in B16F10 murine melanoma cells. Furthermore, SJ196 reduced both intracellular and extracellular melanin content without cytotoxicity. These effects coincided with suppression of intracellular signal transduction for melanogenesis, significantly reducing phosphorylation of ERK, JNK, and p38 MAPK, and attenuating the expression of MITF and melanogenic enzymes (TYR, TRP-1, and TRP-2). Importantly, in a three-dimensional human skin model (MelanoDerm™), SJ196 exhibited a skin-lightening effect, as evidenced by dose-dependent increases in skin brightness and histological confirmation. Collectively, we demonstrated that SJ196 is a potent anti-melanogenic marine compound that acts through antioxidant activity and MAPK-MITF pathway suppression, suggesting its therapeutic potential for the treatment of age-related hyperpigmentation disorders. Full article
(This article belongs to the Special Issue Marine Natural Products with Anti-aging Activity)
Show Figures

Graphical abstract

11 pages, 989 KB  
Article
The Effect of a Dominant Inhibitory p53 Protein on Stress Responses Induced by Toxic and Non-Toxic Concentrations of Anisomycin in PC12 Cells
by Renáta Schipp, Judit Varga, Judit Bátor, Mónika Vecsernyés, Zita Árvai, Petra Kele-Morvai, József Szeberényi and Marianna Pap
Biology 2025, 14(12), 1634; https://doi.org/10.3390/biology14121634 - 21 Nov 2025
Viewed by 518
Abstract
Anisomycin, a ribotoxic compound, is an efficient inhibitor of eukaryotic translation: at toxic concentrations, it interferes with the function of ribosomal peptidyl transferase, blocks protein synthesis, and ultimately leads to apoptosis. The process is accompanied by the activation of various cellular stress mechanisms. [...] Read more.
Anisomycin, a ribotoxic compound, is an efficient inhibitor of eukaryotic translation: at toxic concentrations, it interferes with the function of ribosomal peptidyl transferase, blocks protein synthesis, and ultimately leads to apoptosis. The process is accompanied by the activation of various cellular stress mechanisms. Subinhibitory anysomycin concentrations, in contrast, do not inhibit translation and cause apoptosis, but still activate certain stress pathways. The present study aimed to compare the signaling effects of toxic (1 µg/mL) and non-toxic (10 ng/mL) anisomycin treatment in PC12 cells. In addition, the role of the p53 tumor suppressor protein in these processes was explored, using a PC12 cell line expressing a dominant inhibitory p53 protein. Apoptosis-mediating events (PKR cleavage; eIF2α phosphorylation; activation of caspase 3, 8, and 9 enzymes) were caused by high, but not low, anisomycin concentration in a p53-dependent manner. MAPK pathways (JNK, p38 MAPK, ERK) were stimulated by non-toxic anisomycin treatment, with a more complex p53 involvement. The apoptotic response of cells appeared to be supported by exosomal paracrine signaling. Full article
(This article belongs to the Section Biochemistry and Molecular Biology)
Show Figures

Figure 1

17 pages, 3814 KB  
Article
Purification and Characterization of Anti-Inflammatory Peptide Fractions from Enzymatic Hydrolysate of Abalone Viscera
by Nan Wu, Ziyi Yang, Chaocheng Wu, Yuan Chen, Zhuhua Chan and Runying Zeng
Foods 2025, 14(22), 3811; https://doi.org/10.3390/foods14223811 - 7 Nov 2025
Cited by 2 | Viewed by 668
Abstract
Roughly 25% of abalone viscera generated during processing is currently discarded, resulting in substantial protein wastage and environmental contamination. In the present study, abalone viscera served as the raw material; four commercial proteases—papain, bromelain, neutral protease and trypsin—were comparatively evaluated. Among them, the [...] Read more.
Roughly 25% of abalone viscera generated during processing is currently discarded, resulting in substantial protein wastage and environmental contamination. In the present study, abalone viscera served as the raw material; four commercial proteases—papain, bromelain, neutral protease and trypsin—were comparatively evaluated. Among them, the neutral-protease hydrolysate of abalone viscera (AVZH) exhibited the strongest suppression of nitric oxide (NO) release from lipopolysaccharide (LPS)-stimulated RAW264.7 macrophages. Liquid chromatography with tandem mass spectrometry (LC-MS/MS) analysis ultimately led to the identification of 18 novel peptides. Integrating bioinformatic prediction with solid-phase synthesis, two sequences—GYSFTTTAER and IKKPPQDEWGTGL—were further screened and confirmed to possess excellent cytocompatibility and pronounced anti-inflammatory potency. Mechanistic investigations revealed that both peptides dose-dependently attenuated the secretion and mRNA expression of IL-1β, IL-6 and TNF-α and concurrently blocked mitogen-activated protein kinase (MAPK) signaling by down-regulating the phosphorylation of ERK, JNK and p38. These findings demonstrate that abalone viscera represent an abundant reservoir of anti-inflammatory peptides, offering both a theoretical framework and a technological roadmap for the valorisation of marine waste proteins and the development of next-generation natural anti-inflammatory agents. Full article
(This article belongs to the Section Food Nutrition)
Show Figures

Figure 1

17 pages, 2893 KB  
Article
Erythropoiesis-Stimulating Agent Protects Against Kidney Fibrosis by Inhibiting G2/M Cell Cycle Arrest
by Donghwan Oh, Jong Hyun Jhee, Soo Hyun Kim, Tae Yeon Kim, Hyo Jeong Kim, Wooram Bae, Hoon Young Choi and Hyeong Cheon Park
Cells 2025, 14(21), 1662; https://doi.org/10.3390/cells14211662 - 23 Oct 2025
Viewed by 880
Abstract
Background: G2/M cell cycle arrest of proximal tubular epithelial cells following acute kidney injury results in maladaptive repair and promotes chronic kidney disease. We investigated whether erythropoiesis-stimulating agents (ESA) regulate G2/M arrest and mitigate kidney fibrosis. Methods: Human kidney 2 (HK-2) cells were [...] Read more.
Background: G2/M cell cycle arrest of proximal tubular epithelial cells following acute kidney injury results in maladaptive repair and promotes chronic kidney disease. We investigated whether erythropoiesis-stimulating agents (ESA) regulate G2/M arrest and mitigate kidney fibrosis. Methods: Human kidney 2 (HK-2) cells were stimulated with TGF-β or paclitaxel, treated with darbepoetin alfa (DARB) at 0.5 ug/mL or 5 ug/mL, and cell cycles were analyzed using flow cytometry. In vivo experiments involved intraperitoneal administration of DARB (0.5 or 5 ug/kg) to the unilateral ureteral obstruction (UUO) mouse model on post-operative days three and seven. Kidney fibrosis and cell cycle regulatory proteins were analyzed using immunohistochemistry, RT-PCR, and immunoblotting. The effect of DARB on kidney fibrosis was compared with that of a p53 inhibitor. Results: In HK-2 cells treated with TGF-β or paclitaxel, G2/M cell cycle regulatory proteins were upregulated; however, this effect was reversed by DARB treatment. Immunostaining for p53 and Ki-67 indicated that the proliferative and fibrotic activities observed in TGF-β-treated HK-2 cells were mitigated by DARB treatment. Histological analysis of UUO mice using F4/80 staining and TUNEL assay showed that DARB treatment reduced inflammatory cell infiltration and apoptotic cell accumulation. Additionally, fibrotic changes assessed by Masson’s trichrome, Sirius red, and PAS staining confirmed the antifibrotic effects of DARB treatment in UUO mice, independent of changes in hemoglobin levels, suggesting a mechanism distinct from its hematopoietic effects. DARB reduced fibrosis-related markers by suppressing G2/M cell cycle regulatory markers and inhibited the JNK and p38-MAPK signaling pathways, which play key roles in kidney fibrosis in TGF-β-treated HK-2 cells and UUO mice. Finally, DARB treatment demonstrated an anti-fibrotic effect in HK-2 cells stimulated with TGF-β or paclitaxel, comparable to that of a p53 inhibitor. Conclusions: DARB treatment decreased G2/M cell phase arrest and attenuated kidney fibrosis, suggesting a new renoprotective mechanism for ESA. Full article
Show Figures

Figure 1

Back to TopTop