Resolvin D1 Modulates the Inflammatory Processes of Human Periodontal Ligament Cells via NF-κB and MAPK Signaling Pathways
Abstract
1. Introduction
2. Materials and Methods
2.1. Culture and Characterization of hPDLCs
2.2. Experimental Design
2.3. RNA-Seq and Sequencing Data Analysis
2.4. qRT-PCR
2.5. WB Analysis
2.6. Immunofluorescence (IF) Assays
2.7. ELISA
2.8. Statistical Analysis
3. Results
3.1. Culture and Identification of hPDLCs
3.2. Screening of DEGs
3.3. GO Analysis
3.4. KEGG Pathway Analysis
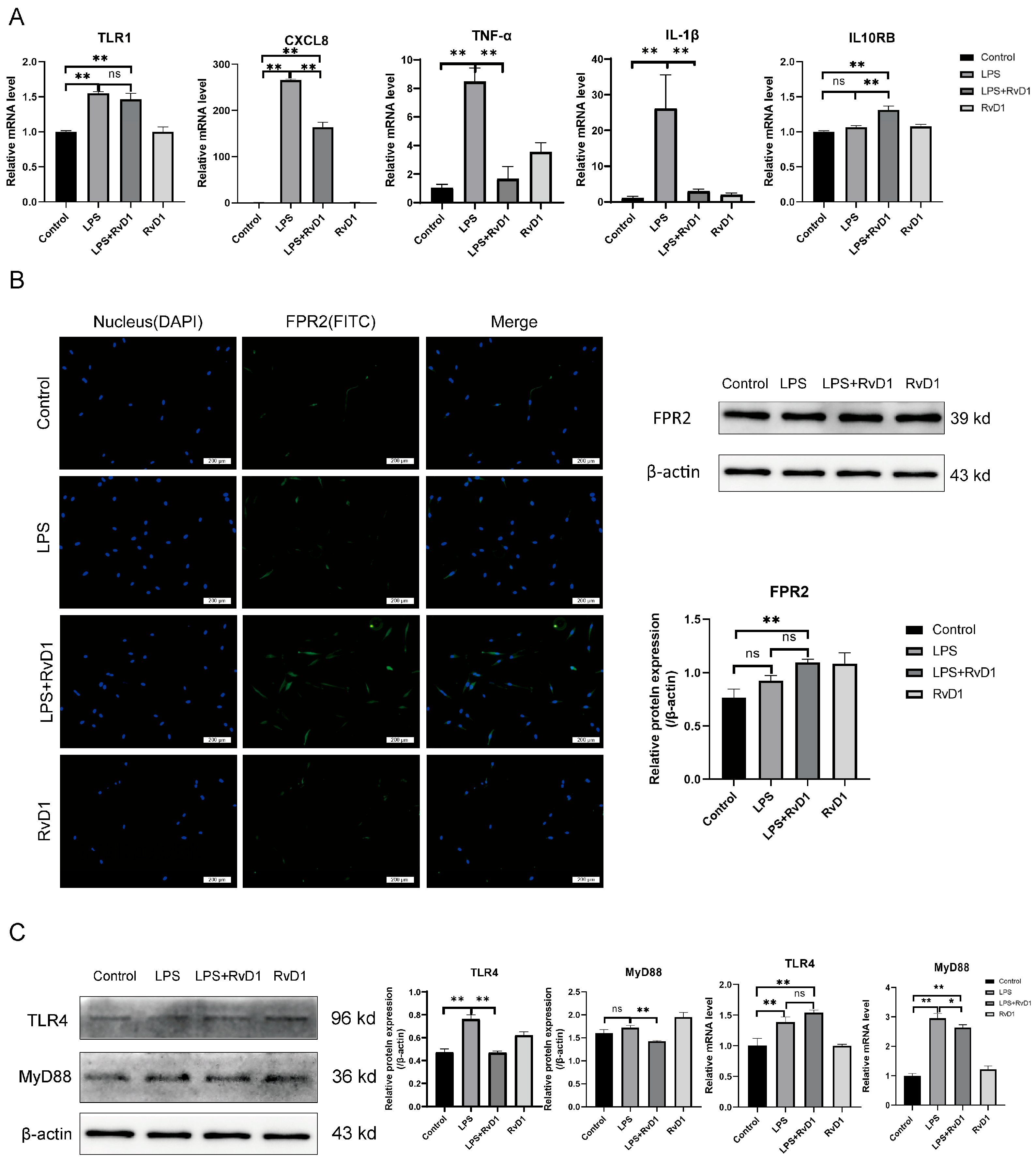
3.5. Validation of DEGs Data by qRT-PCR
3.6. Impact of RvD1 on hPDLCs Depends on ALX/FPR2
3.7. Impact of RvD1 on Expression of TLR4 and MyD88
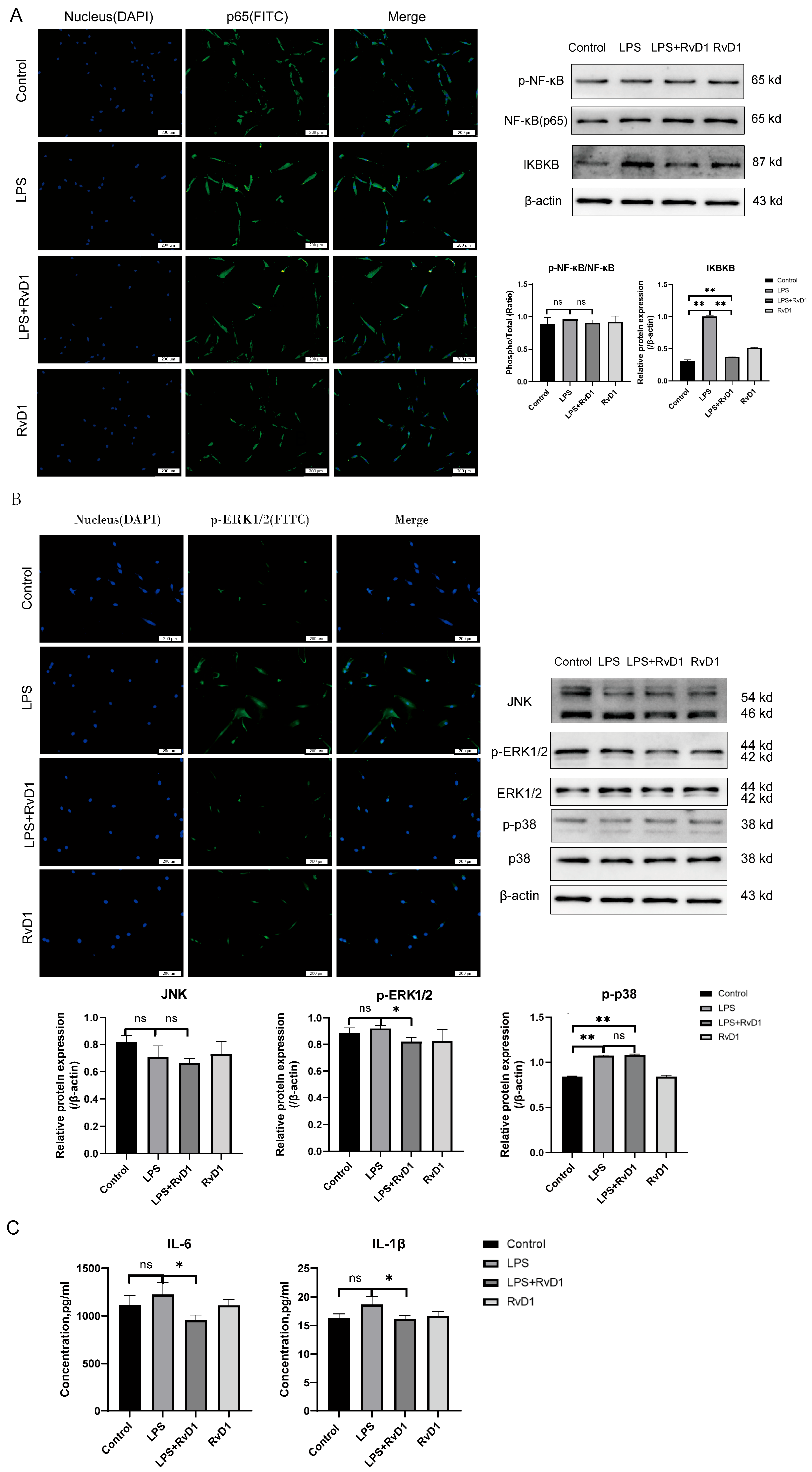
3.8. Verify the Function of NF-κB Signaling Pathway Under RvD1 by IF
3.9. RvD1 Exerts Its Impact by Regulating the MAPK Signaling Pathway
3.10. Detection of Inflammatory Cytokine Levels
4. Discussion
5. Conclusions
Supplementary Materials
Author Contributions
Funding
Institutional Review Board Statement
Informed Consent Statement
Data Availability Statement
Acknowledgments
Conflicts of Interest
Abbreviations
| RvD1 | Resolvin D1 |
| SPMs | Specialized proresolving lipid mediators |
| hPDLCs | Human periodontal ligament cells |
| qRT-PCR | Quantitative real-time PCR |
| GO | Gene Ontology |
| KEGG | The Kyoto Encyclopedia of Genes and Genomes |
| DEGs | Differentially expressed genes |
| TLR4 | Toll-like receptor 4 |
| MyD88 | Myeloid differentiation factor 88 |
| NF-κB | Nuclear factor-κB |
| MAPK | Mitogen-activated protein kinase |
| IF | Immunofluorescence |
| IL | Interleukin |
| ELISA | Enzyme-linked immunosorbent assay |
| ERK | Extracellular signal-regulated kinase |
| JNK | C-Jun NH2-terminal kinase |
| LPS | Lipopolysaccharide |
| TLRs | Toll-like receptors |
| RNA-seq | RNA sequencing |
| PCA | Principal component analysis |
| BP | Biological processes |
| CCs | Cellular components |
| MFs | Molecular functions |
| IRAK4 | IL-1 receptor-associated kinase 4 |
| TRAF6 | TNF receptor-associated factor 6 |
| TAK1 | Transforming growth factor-β-activated kinase 1 |
References
- Paranagama, M.P.; Piyarathne, N.S.; Nandasena, T.L.; Jayatilake, S.; Navaratne, A.; Galhena, B.P.; Williams, S.; Rajapakse, J.; Kita, K. The Porphyromonas gingivalis inhibitory effects, antioxidant effects and the safety of a Sri Lankan traditional betel quid—An in vitro study. BMC Complement. Med. Ther. 2020, 20, 259. [Google Scholar] [CrossRef] [PubMed]
- Cekici, A.; Kantarci, A.; Hasturk, H.; Van Dyke, T.E. Inflammatory and immune pathways in the pathogenesis of periodontal disease. Periodontol. 2000 2014, 64, 57–80. [Google Scholar] [CrossRef] [PubMed]
- Kantarci, A. Biological Basis of Periodontal Regeneration. Dent. Clin. N. Am. 2022, 66, 1–9. [Google Scholar] [CrossRef] [PubMed]
- Zarrough, A.E.; Hasturk, H.; Stephens, D.N.; Van Dyke, T.E.; Kantarci, A. Resolvin D1 modulates periodontal ligament fibroblast function. J. Periodontol. 2023, 94, 683–693. [Google Scholar] [CrossRef]
- Albuquerque-Souza, E.; Schulte, F.; Chen, T.; Hardt, M.; Hasturk, H.; Van Dyke, T.E.; Holzhausen, M.; Kantarci, A. Maresin-1 and Resolvin E1 Promote Regenerative Properties of Periodontal Ligament Stem Cells Under Inflammatory Conditions. Front. Immunol. 2020, 11, 585530. [Google Scholar] [CrossRef]
- Karin, M.; Clevers, H. Reparative inflammation takes charge of tissue regeneration. Nature 2016, 529, 307–315. [Google Scholar] [CrossRef]
- Trubiani, O.; Pizzicannella, J.; Caputi, S.; Marchisio, M.; Mazzon, E.; Paganelli, R.; Paganelli, A.; Diomede, F. Periodontal Ligament Stem Cells: Current Knowledge and Future Perspectives. Stem Cells Dev. 2019, 28, 995–1003. [Google Scholar] [CrossRef]
- Zhou, X.; Gao, X.; Broglie, P.M.; Kebaier, C.; Anderson, J.E.; Thom, N.; Apicella, M.A.; Sempowski, G.D.; Duncan, J.A. Hexa-acylated lipid A is required for host inflammatory response to Neisseria gonorrhoeae in experimental gonorrhea. Infect. Immun. 2014, 82, 184–192. [Google Scholar] [CrossRef][Green Version]
- Martin, M.; Katz, J.; Vogel, S.N.; Michalek, S.M. Differential induction of endotoxin tolerance by lipopolysaccharides derived from Porphyromonas gingivalis and Escherichia coli. J. Immunol. 2001, 167, 5278–5285. [Google Scholar] [CrossRef]
- Akira, S.; Uematsu, S.; Takeuchi, O. Pathogen recognition and innate immunity. Cell 2006, 124, 783–801. [Google Scholar] [CrossRef]
- Chow, J.C.; Young, D.W.; Golenbock, D.T.; Christ, W.J.; Gusovsky, F. Toll-like receptor-4 mediates lipopolysaccharide-induced signal transduction. J. Biol. Chem. 1999, 274, 10689–10692. [Google Scholar] [CrossRef] [PubMed]
- Brown, J.; Wang, H.; Hajishengallis, G.N.; Martin, M. TLR-signaling networks: An integration of adaptor molecules, kinases, and cross-talk. J. Dent. Res. 2011, 90, 417–427. [Google Scholar] [CrossRef] [PubMed]
- Seo, T.; Cha, S.; Kim, T.I.; Lee, J.S.; Woo, K.M. Porphyromonas gingivalis-derived lipopolysaccharide-mediated activation of MAPK signaling regulates inflammatory response and differentiation in human periodontal ligament fibroblasts. J. Microbiol. 2012, 50, 311–319. [Google Scholar] [CrossRef] [PubMed]
- Serhan, C.N.; Chiang, N.; Van Dyke, T.E. Resolving inflammation: Dual anti-inflammatory and pro-resolution lipid mediators. Nat. Rev. Immunol. 2008, 8, 349–361. [Google Scholar] [CrossRef]
- Serhan, C.N. Resolution phase of inflammation: Novel endogenous anti-inflammatory and proresolving lipid mediators and pathways. Annu. Rev. Immunol. 2007, 25, 101–137. [Google Scholar] [CrossRef]
- Serhan, C.N.; Levy, B.D. Resolvins in inflammation: Emergence of the pro-resolving superfamily of mediators. J. Clin. Investig. 2018, 128, 2657–2669. [Google Scholar] [CrossRef]
- Xie, W.; Wang, H.; Wang, L.; Yao, C.; Yuan, R.; Wu, Q. Resolvin D1 reduces deterioration of tight junction proteins by upregulating HO-1 in LPS-induced mice. Lab. Investig. 2013, 93, 991–1000. [Google Scholar] [CrossRef]
- Yin, Y.; Chen, F.; Wang, W.; Wang, H.; Zhang, X. Resolvin D1 inhibits inflammatory response in STZ-induced diabetic retinopathy rats: Possible involvement of NLRP3 inflammasome and NF-κB signaling pathway. Mol. Vis. 2017, 23, 242–250. [Google Scholar]
- Maekawa, T.; Hosur, K.; Abe, T.; Kantarci, A.; Ziogas, A.; Wang, B.; Van Dyke, T.E.; Chavakis, T.; Hajishengallis, G. Antagonistic effects of IL-17 and D-resolvins on endothelial Del-1 expression through a GSK-3β-C/EBPβ pathway. Nat. Commun. 2015, 6, 8272. [Google Scholar] [CrossRef]
- Xing, Z.; Liu, J.; Cai, J.; Jiang, X.; Liang, J.; Fujio, M.; Hadler-Olsen, E.; Wang, J.; Kantarci, A.; Xue, Y. The Application of Resolvin D1-Loaded Gelatin Methacrylate in a Rat Periodontitis Model. Pharmaceutics 2024, 17, 16. [Google Scholar] [CrossRef]
- Liu, G.-J.; Tao, T.; Wang, H.; Zhou, Y.; Gao, X.; Gao, Y.-Y.; Hang, C.-H.; Li, W. Functions of resolvin D1-ALX/FPR2 receptor interaction in the hemoglobin-induced microglial inflammatory response and neuronal injury. J. Neuroinflammation 2020, 17, 239. [Google Scholar] [CrossRef]
- Nunes, V.S.; Abrahão, O.; Jr Rogério, A.P.; Serhan, C.N. ALX/FPR2 Activation by Stereoisomers of D1 Resolvins Elucidating with Molecular Dynamics Simulation. J. Phys. Chem. B 2023, 127, 6479–6486. [Google Scholar] [CrossRef]
- Ebersole, J.L.; Schuster, J.L.; Stevens, J.; Dawson, D.; Kryscio, R.J.; Lin, Y.; Thomas, M.V.; Miller, C.S. Patterns of salivary analytes provide diagnostic capacity for distinguishing chronic adult periodontitis from health. J. Clin. Immunol. 2013, 33, 271–279. [Google Scholar] [CrossRef] [PubMed]
- Chattopadhyay, R.; Mani, A.M.; Singh, N.K.; Rao, G.N. Resolvin D1 blocks H(2)O(2)-mediated inhibitory crosstalk between SHP2 and PP2A and suppresses endothelial-monocyte interactions. Free Radic. Biol. Med. 2018, 117, 119–131. [Google Scholar] [CrossRef] [PubMed]
- Cai, J.; Liu, J.; Yan, J.; Lu, X.; Wang, X.; Li, S.; Mustafa, K.; Wang, H.; Xue, Y.; Mustafa, M.; et al. Impact of Resolvin D1 on the inflammatory phenotype of periodontal ligament cell response to hypoxia. J. Periodontal Res. 2022, 57, 1034–1042. [Google Scholar] [CrossRef] [PubMed]
- Serhan, C.N.; Chiang, N. Endogenous pro-resolving and anti-inflammatory lipid mediators: A new pharmacologic genus. Br. J. Pharmacol. 2008, 153, S200–S215. [Google Scholar] [CrossRef]
- Piche, J.E.; Carnes, D.L.; Graves, D.T., Jr. Initial characterization of cells derived from human periodontia. J. Dent. Res. 1989, 68, 761–767. [Google Scholar] [CrossRef]
- Mustafa, M.; Zarrough, A.; Bolstad, A.I.; Lygre, H.; Mustafa, K.; Hasturk, H.; Serhan, C.; Kantarci, A.; Van Dyke, T.E. Resolvin D1 protects periodontal ligament. Am. J. Physiol. Cell Physiol. 2013, 305, C673–C679. [Google Scholar] [CrossRef]
- Vasconcelos, D.P.; Costa, M.; Amaral, I.F.; Barbosa, M.A.; Águas, A.P.; Barbosa, J.N. Development of an immunomodulatory biomaterial: Using resolvin D1 to modulate inflammation. Biomaterials 2015, 53, 566–573. [Google Scholar] [CrossRef]
- Mortazavi, A.; Williams, B.A.; McCue, K.; Schaeffer, L.; Wold, B. Mapping and quantifying mammalian transcriptomes by RNA-Seq. Nat. Methods 2008, 5, 621–628. [Google Scholar] [CrossRef]
- Fong, W.G.; Liston, P.; Rajcan-Separovic, E.; St Jean, M.; Craig, C.; Korneluk, R.G. Expression and genetic analysis of XIAP-associated factor 1 (XAF1) in cancer cell lines. Genomics 2000, 70, 113–122. [Google Scholar] [CrossRef] [PubMed]
- Liston, P.; Fong, W.G.; Kelly, N.L.; Toji, S.; Miyazaki, T.; Conte, D.; Tamai, K.; Craig, C.G.; McBurney, M.W.; Korneluk, R.G. Identification of XAF1 as an antagonist of XIAP anti-Caspase activity. Nat. Cell Biol. 2001, 3, 128–133. [Google Scholar] [CrossRef] [PubMed]
- Zheng, Y.; Yu, K.; Huang, C.; Liu, L.; Zhao, H.; Huo, M.; Zhang, J. Integrated bioinformatics analysis reveals role of the LINC01093/miR-96-5p/ZFAND5/NF-κB signaling axis in hepatocellular carcinoma. Exp. Ther. Med. 2019, 18, 3853–3860. [Google Scholar] [CrossRef] [PubMed]
- Hishiya, A.; Ikeda, K.; Watanabe, K. A RANKL-inducible gene Znf216 in osteoclast differentiation. J. Recept. Signal Transduct. Res. 2005, 25, 199–216. [Google Scholar] [CrossRef]
- Huang, J.; Teng, L.; Li, L.; Liu, T.; Chen, D.; Xu, L.; Zhai, Z.; Shu, H. ZNF216 Is an A20-like and IkappaB kinase gamma-interacting inhibitor of NFkappaB activation. J. Biol. Chem. 2004, 279, 16847–16853. [Google Scholar] [CrossRef]
- Barrat, F.J.; Crow, M.K.; Ivashkiv, L.B. Interferon target-gene expression and epigenomic signatures in health and disease. Nat. Immunol. 2019, 20, 1574–1583. [Google Scholar] [CrossRef]
- Ramon, S.; Bancos, S.; Serhan, C.N.; Phipps, R.P. Lipoxin A4 modulates adaptive immunity by decreasing memory B-cell responses via an ALX/FPR2-dependent mechanism. Eur. J. Immunol. 2014, 44, 357–369. [Google Scholar] [CrossRef]
- McArthur, S.; Gobbetti, T.; Kusters, D.H.; Reutelingsperger, C.P.; Flower, R.J.; Perretti, M. Definition of a Novel Pathway Centered on Lysophosphatidic Acid To Recruit Monocytes during the Resolution Phase of Tissue Inflammation. J. Immunol. 2015, 195, 1139–1151. [Google Scholar] [CrossRef]
- Krishnamoorthy, S.; Recchiuti, A.; Chiang, N.; Yacoubian, S.; Lee, C.-H.; Yang, R.; Petasis, N.A.; Serhan, C.N. Resolvin D1 binds human phagocytes with evidence for proresolving receptors. Proc. Natl. Acad. Sci. USA 2010, 107, 1660–1665. [Google Scholar] [CrossRef]
- Corminboeuf, O.; Leroy, X. FPR2/ALXR agonists and the resolution of inflammation. J. Med. Chem. 2015, 58, 537–559. [Google Scholar] [CrossRef]
- Norling, L.V.; Dalli, J.; Flower, R.J.; Serhan, C.N.; Perretti, M. Resolvin D1 limits polymorphonuclear leukocyte recruitment to inflammatory loci: Receptor-dependent actions. Arterioscler. Thromb. Vasc. Biol. 2012, 32, 1970–1978. [Google Scholar] [CrossRef]
- Romano, M. Lipoxin and aspirin-triggered lipoxins. Sci. World J. 2010, 10, 1048–1064. [Google Scholar] [CrossRef]
- Takeda, K.; Akira, S. TLR signaling pathways. Semin. Immunol. 2004, 16, 3–9. [Google Scholar] [CrossRef] [PubMed]
- Deguine, J.; Barton, G.M. MyD88: A central player in innate immune signaling. F1000Prime Rep. 2014, 6, 97. [Google Scholar] [CrossRef] [PubMed]
- Kawagoe, T.; Sato, S.; Matsushita, K.; Kato, H.; Matsui, K.; Kumagai, Y.; Saitoh, T.; Kawai, T.; Takeuchi, O.; Akira, S. Sequential control of Toll-like receptor-dependent responses by IRAK1 and IRAK2. Nat. Immunol. 2008, 9, 684–691. [Google Scholar] [CrossRef] [PubMed]
- Kawai, T.; Akira, S. The role of pattern-recognition receptors in innate immunity: Update on Toll-like receptors. Nat. Immunol. 2010, 11, 373–384. [Google Scholar] [CrossRef]
- Yu, L.; Feng, Z. The Role of Toll-like Receptor Signaling in the Progression of Heart Failure. Mediators Inflamm. 2018, 2018, 9874109. [Google Scholar] [CrossRef]
- Lim, K.H.; Staudt, L.M. Toll-like receptor signaling. Cold Spring Harb. Perspect. Biol. 2013, 5, a011247. [Google Scholar] [CrossRef]
- O’Neill, L.A.; Sheedy, F.J.; McCoy, C.E. MicroRNAs: The fine-tuners of Toll-like receptor signalling. Nat. Rev. Immunol. 2011, 11, 163–175. [Google Scholar] [CrossRef]
- Fernandes, J.G.; Morford, L.A.; Harrison, P.L.; Kompotiati, T.; Huang, H.; Aukhil, I.; Wallet, S.M.; Shaddox, L.M. Dysregulation of genes and microRNAs in localized aggressive periodontitis. J. Clin. Periodontol. 2020, 47, 1317–1325. [Google Scholar] [CrossRef]
- Gu, Z.; Lamont, G.J.; Lamont, R.J.; Uriarte, S.M.; Wang, H.; Scott, D.A. Resolvin D1, resolvin D2 and maresin 1 activate the GSK3β anti-inflammatory axis in TLR4-engaged human monocytes. Innate Immun. 2016, 22, 186–195. [Google Scholar] [CrossRef]
- Liu, R.; Li, Z.; Wang, Q. Resolvin D1 Attenuates Myocardial Infarction in a Rodent Model with the Participation of the HMGB1 Pathway. Cardiovasc. Drugs Ther. 2019, 33, 399–406. [Google Scholar] [CrossRef]
- Zhao, Q.; Wu, J.; Lin, Z.; Hua, Q.; Zhang, W.; Ye, L.; Wu, G.; Du, J.; Xia, J.; Chu, M.; et al. Resolvin D1 Alleviates the Lung Ischemia Reperfusion Injury via Complement, Immunoglobulin, TLR4, and Inflammatory Factors in Rats. Inflammation 2016, 39, 1319–1333. [Google Scholar] [CrossRef] [PubMed]
- Ghosh, S.; Karin, M. Missing pieces in the NF-kappaB puzzle. Cell 2002, 109, S81–S96. [Google Scholar] [CrossRef] [PubMed]
- Viatour, P.; Merville, M.P.; Bours, V.; Chariot, A. Phosphorylation of NF-kappaB and IkappaB proteins: Implications in cancer and inflammation. Trends Biochem. Sci. 2005, 30, 43–52. [Google Scholar] [CrossRef] [PubMed]
- Delhase, M.; Hayakawa, M.; Chen, Y.; Karin, M. Positive and negative regulation of IkappaB kinase activity through IKKbeta subunit phosphorylation. Science 1999, 284, 309–313. [Google Scholar] [CrossRef]
- Karin, M.; Ben-Neriah, Y. Phosphorylation meets ubiquitination: The control of NF-[kappa]B activity. Annu. Rev. Immunol. 2000, 18, 621–663. [Google Scholar] [CrossRef]
- Johnson, G.L.; Lapadat, R. Mitogen-activated protein kinase pathways mediated by ERK, JNK, and p38 protein kinases. Science 2002, 298, 1911–1912. [Google Scholar] [CrossRef]
- Wang, C.; Deng, L.; Hong, M.; Akkaraju, G.R.; Inoue, J.; Chen, Z.J. TAK1 is a ubiquitin-dependent kinase of MKK and IKK. Nature 2001, 412, 346–351. [Google Scholar] [CrossRef]
- Karin, M. The regulation of AP-1 activity by mitogen-activated protein kinases. J. Biol. Chem. 1995, 270, 16483–16486. [Google Scholar] [CrossRef]
- Hodges, R.; Li, D.; Shatos, M.; Bair, J.; Lippestad, M.; Serhan, C.; Dartt, D. Lipoxin A(4) activates ALX/FPR2 receptor to regulate conjunctival goblet cell secretion. Mucosal Immunol. 2017, 10, 46–57. [Google Scholar] [CrossRef] [PubMed]
- Lippestad, M.; Hodges, R.R.; Utheim, T.P.; Serhan, C.N.; Dartt, D.A. Resolvin D1 Increases Mucin Secretion in Cultured Rat Conjunctival Goblet Cells via Multiple Signaling Pathways. Investig. Ophthalmol. Vis. Sci. 2017, 58, 4530–4544. [Google Scholar] [CrossRef] [PubMed]
- Lyngstadaas, A.V.; Olsen, M.V.; Bair, J.A.; Hodges, R.R.; Utheim, T.P.; Serhan, C.N.; Dartt, D.A. Pro-Resolving Mediator Annexin A1 Regulates Intracellular Ca(2+) and Mucin Secretion in Cultured Goblet Cells Suggesting a New Use in Inflammatory Conjunctival Diseases. Front. Immunol. 2021, 12, 618653. [Google Scholar] [CrossRef] [PubMed]
- Wei, C.; Zhang, J.; Peng, S.; Liu, J.; Xu, Y.; Zhao, M.; Xu, S.; Pan, W.; Yin, Z.; Zheng, Z.; et al. Resolvin D1 attenuates Ang II-induced hypertension in mice by inhibiting the proliferation, migration and phenotypic transformation of vascular smooth muscle cells by blocking the RhoA/mitogen-activated protein kinase pathway. J. Hypertens. 2024, 42, 420–431. [Google Scholar] [CrossRef]
- Benabdoune, H.; Rondon, E.-P.; Shi, Q.; Fernandes, J.; Ranger, P.; Fahmi, H.; Benderdour, M. The role of resolvin D1 in the regulation of inflammatory and catabolic mediators in osteoarthritis. Inflamm. Res. 2016, 65, 635–645. [Google Scholar] [CrossRef]
- Titos, E.; Rius, B.; López-Vicario, C.; Alcaraz-Quiles, J.; García-Alonso, V.; Lopategi, A.; Dalli, J.; Lozano, J.J.; Arroyo, V.; Delgado, S.; et al. Signaling and Immunoresolving Actions of Resolvin D1 in Inflamed Human Visceral Adipose Tissue. J. Immunol. 2016, 197, 3360–3370. [Google Scholar] [CrossRef]
- Zhao, X.; Li, X.; Guo, H.; Liu, P.; Ma, M.; Wang, Y. Resolvin D1 attenuates mechanical allodynia after burn injury: Involvement of spinal glia, p38 mitogen-activated protein kinase, and brain-derived neurotrophic factor/tropomyosin-related kinase B signaling. Mol. Pain. 2023, 19, 17448069231159970. [Google Scholar] [CrossRef]
- Lu, W.L.; Song, D.Z.; Yue, J.L.; Wang, T.T.; Zhou, X.D.; Zhang, P.; Zhang, L.; Huang, D.M. NLRP3 inflammasome may regulate inflammatory response of human periodontal ligament fibroblasts in an apoptosis-associated speck-like protein containing a CARD (ASC)-dependent manner. Int. Endod. J. 2017, 50, 967–975. [Google Scholar] [CrossRef]
- Zhang, Q.H.; Zhang, Y.X.; Zhang, L. Potential of mir-299-5p to modulate LPS-induced inflammation and osteogenic differentiation of periodontal stem cells by targeting PUM2. BMC Oral. Health 2025, 25, 271. [Google Scholar] [CrossRef]
- Liu, F.; Qian, C.; Wang, W.; Zhang, R.; Xu, L.; Liu, L. LncRNA LBX2-AS1 exacerbates LPS-induced stress on periodontal ligament cells by activating the TLR2 signaling pathway through miR-654-3p. Ann. Med. 2025, 57, 2554931. [Google Scholar] [CrossRef]
- Demirhan, H.K.; Omer Oglou, E.; Aksoy, Z.B.; Kiran, F. Evaluation of the anti-inflammatory, antioxidant and regenerative effects of microbiota-derived postbiotics in human periodontal ligament mesenchymal stromal cells. Clin. Oral. Investig. 2025, 29, 262. [Google Scholar] [CrossRef]






Disclaimer/Publisher’s Note: The statements, opinions and data contained in all publications are solely those of the individual author(s) and contributor(s) and not of MDPI and/or the editor(s). MDPI and/or the editor(s) disclaim responsibility for any injury to people or property resulting from any ideas, methods, instructions or products referred to in the content. |
© 2025 by the authors. Licensee MDPI, Basel, Switzerland. This article is an open access article distributed under the terms and conditions of the Creative Commons Attribution (CC BY) license (https://creativecommons.org/licenses/by/4.0/).
Share and Cite
Yan, J.; Cai, J.; Pan, X.; Li, S.; Fenton, C.G.; Fenton, K.A.; Kantarci, A.; Xue, Y.; Xue, Y.; Xing, Z. Resolvin D1 Modulates the Inflammatory Processes of Human Periodontal Ligament Cells via NF-κB and MAPK Signaling Pathways. Biomedicines 2025, 13, 3038. https://doi.org/10.3390/biomedicines13123038
Yan J, Cai J, Pan X, Li S, Fenton CG, Fenton KA, Kantarci A, Xue Y, Xue Y, Xing Z. Resolvin D1 Modulates the Inflammatory Processes of Human Periodontal Ligament Cells via NF-κB and MAPK Signaling Pathways. Biomedicines. 2025; 13(12):3038. https://doi.org/10.3390/biomedicines13123038
Chicago/Turabian StyleYan, Jing, Jiazheng Cai, Xiaojing Pan, Si Li, Christopher Graham Fenton, Kristin Andreassen Fenton, Alpdogan Kantarci, Yaxin Xue, Ying Xue, and Zhe Xing. 2025. "Resolvin D1 Modulates the Inflammatory Processes of Human Periodontal Ligament Cells via NF-κB and MAPK Signaling Pathways" Biomedicines 13, no. 12: 3038. https://doi.org/10.3390/biomedicines13123038
APA StyleYan, J., Cai, J., Pan, X., Li, S., Fenton, C. G., Fenton, K. A., Kantarci, A., Xue, Y., Xue, Y., & Xing, Z. (2025). Resolvin D1 Modulates the Inflammatory Processes of Human Periodontal Ligament Cells via NF-κB and MAPK Signaling Pathways. Biomedicines, 13(12), 3038. https://doi.org/10.3390/biomedicines13123038

