Sign in to use this feature.

Years

Between: -

Subjects

remove_circle_outline
remove_circle_outline
remove_circle_outline
remove_circle_outline
remove_circle_outline
remove_circle_outline
remove_circle_outline
remove_circle_outline
remove_circle_outline

Journals

Article Types

Countries / Regions

Search Results (151)

Search Parameters:
Keywords = Haar wavelets

Order results
Result details
Results per page
Select all
Export citation of selected articles as:
19 pages, 3156 KB  
Article
Detecting Escherichia coli on Conventional Food Processing Surfaces Using UV-C Fluorescence Imaging and Deep Learning
by Zafar Iqbal, Thomas F. Burks, Snehit Vaddi, Pappu Kumar Yadav, Quentin Frederick, Satya Aakash Chowdary Obellaneni, Jianwei Qin, Moon Kim, Mark A. Ritenour, Jiuxu Zhang and Fartash Vasefi
Appl. Sci. 2026, 16(2), 968; https://doi.org/10.3390/app16020968 - 17 Jan 2026
Viewed by 259
Abstract
Detecting Escherichia coli on food preparation and processing surfaces is critical for ensuring food safety and preventing foodborne illness. This study focuses on detecting E. coli contamination on common food processing surfaces using UV-C fluorescence imaging and deep learning. Four concentrations of E. [...] Read more.
Detecting Escherichia coli on food preparation and processing surfaces is critical for ensuring food safety and preventing foodborne illness. This study focuses on detecting E. coli contamination on common food processing surfaces using UV-C fluorescence imaging and deep learning. Four concentrations of E. coli (0, 105, 107, and 108 colony forming units (CFU)/mL) and two egg solutions (white and yolk) were applied to stainless steel and white rubber to simulate realistic contamination with organic interference. For each concentration level, 256 droplets were inoculated in 16 groups, and fluorescence videos were captured. Droplet regions were extracted from the video frames, subdivided into quadrants, and augmented to generate a robust dataset, ensuring 3–4 droplets per sample. Wavelet-based denoising further improved image quality, with Haar wavelets producing the highest Peak Signal-to-Noise Ratio (PSNR) values, up to 51.0 dB on white rubber and 48.2 dB on stainless steel. Using this dataset, multiple deep learning (DL) models, including ConvNeXtBase, EfficientNetV2L, and five YOLO11-cls variants, were trained to classify E. coli concentration levels. Additionally, Eigen-CAM heatmaps were used to visualize model attention to bacterial fluorescence regions. Across four dataset groupings, YOLO11-cls models achieved consistently high performance, with peak test accuracies of 100% on white rubber and 99.60% on stainless steel, even in the presence of egg substances. YOLO11s-cls provided the best balance of accuracy (up to 98.88%) and inference speed (4–5 ms) whilst having a compact size (11 MB), outperforming larger models such as EfficientNetV2L. Classical machine learning models lagged significantly behind, with Random Forest reaching 89.65% accuracy and SVM only 67.62%. Overall, the results highlight the potential of combining UV-C fluorescence imaging with deep learning for rapid and reliable detection of E. coli on stainless steel and rubber conveyor belt surfaces. Additionally, this approach could support the design of effective interventions to remove E. coli from food processing environments. Full article
Show Figures

Figure 1

27 pages, 5553 KB  
Article
Retrieving Boundary Layer Height Using Doppler Wind Lidar and Microwave Radiometer in Beijing Under Varying Weather Conditions
by Chen Liu, Zhifeng Shu, Lu Yang, Hui Wang, Chang Cao, Yuxing Hou and Shenghuan Wen
Remote Sens. 2026, 18(2), 296; https://doi.org/10.3390/rs18020296 - 16 Jan 2026
Viewed by 173
Abstract
Understanding the evolution of the atmospheric boundary layer height (BLH) is essential for characterizing air–surface exchange and air pollution processes. This study investigates the consistency and applicability of three BLH retrieval methods based on multi-source remote sensing observations at Beijing Southern Suburb station [...] Read more.
Understanding the evolution of the atmospheric boundary layer height (BLH) is essential for characterizing air–surface exchange and air pollution processes. This study investigates the consistency and applicability of three BLH retrieval methods based on multi-source remote sensing observations at Beijing Southern Suburb station during autumn–winter 2023. Using Doppler wind lidar (DWL) and microwave radiometer (MWR) data, the Haar wavelet covariance transform (HWCT), vertical velocity variance (Var), and parcel methods were applied, and 10 min averages were used to suppress short-term fluctuations. Statistical analysis shows good overall consistency among the methods, with the strongest correlation between HWCT and Var method (R = 0.62) and average systematic positive bias of 0.4–0.6 km for the parcel method. Case studies under clear-sky, cloudy, and hazy conditions reveal distinct responses: HWCT effectively captures aerosol gradients but fails under cloud contamination, the Var method reflects turbulent dynamics and requires adaptive thresholds, and the Parcel method robustly describes thermodynamic evolution. The results demonstrate that the three methods are complementary in capturing the material, dynamic, and thermodynamic characteristics of the boundary layer, providing a comprehensive framework for evaluating BLH variability and improving multi-sensor retrievals under diverse meteorological conditions. Full article
Show Figures

Graphical abstract

21 pages, 42248 KB  
Article
DAH-YOLO: An Accurate and Efficient Model for Crack Detection in Complex Scenarios
by Yawen Fan, Qinxin Li, Ye Chen, Zhiqiang Yao, Yang Sun and Wentao Zhang
Appl. Sci. 2026, 16(2), 900; https://doi.org/10.3390/app16020900 - 15 Jan 2026
Viewed by 172
Abstract
Crack detection plays a pivotal role in ensuring the safety and stability of infrastructure. Despite advancements in deep learning-based image analysis, accurately capturing multiscale crack features in complex environments remains challenging. These challenges arise from several factors, including the presence of cracks with [...] Read more.
Crack detection plays a pivotal role in ensuring the safety and stability of infrastructure. Despite advancements in deep learning-based image analysis, accurately capturing multiscale crack features in complex environments remains challenging. These challenges arise from several factors, including the presence of cracks with varying sizes, shapes, and orientations, as well as the influence of environmental conditions such as lighting variations, surface textures, and noise. This study introduces DAH-YOLO (Dynamic-Attention-Haar-YOLO), an innovative model that integrates dynamic convolution, an attention-enhanced dynamic detection head, and Haar wavelet down-sampling to address these challenges. First, dynamic convolution is integrated into the YOLOv8 framework to adaptively capture complex crack features while simultaneously reducing computational complexity. Second, an attention-enhanced dynamic detection head is introduced to refine the model’s ability to focus on crack regions, facilitating the detection of cracks with varying scales and morphologies. Third, a Haar wavelet down-sampling layer is employed to preserve fine-grained crack details, enhancing the recognition of subtle and intricate cracks. Experimental results on three public datasets demonstrate that DAH-YOLO outperforms baseline models and state-of-the-art crack detection methods in terms of precision, recall, and mean average precision, while maintaining low computational complexity. Our findings provide a robust, efficient solution for automated crack detection, which has been successfully applied in real-world engineering scenarios with favorable outcomes, advancing the development of intelligent structural health monitoring. Full article
(This article belongs to the Special Issue AI in Object Detection)
Show Figures

Figure 1

20 pages, 10682 KB  
Article
FESW-UNet: A Dual-Domain Attention Network for Sorghum Aphid Segmentation
by Caijian Hua and Fangjun Ren
Sensors 2026, 26(2), 458; https://doi.org/10.3390/s26020458 - 9 Jan 2026
Viewed by 242
Abstract
Current management strategies for sorghum aphids heavily rely on indiscriminate chemical application, leading to severe environmental consequences and impacting food safety. While precision spraying offers a viable remediation for pesticide overuse, its effectiveness depends on accurately locating and classifying pests. To address the [...] Read more.
Current management strategies for sorghum aphids heavily rely on indiscriminate chemical application, leading to severe environmental consequences and impacting food safety. While precision spraying offers a viable remediation for pesticide overuse, its effectiveness depends on accurately locating and classifying pests. To address the critical challenge of segmenting small, swarming aphids in complex field environments, we propose FESW-UNet, a dual-domain attention network that integrates Fourier-enhanced attention, spatial attention, and wavelet-based downsampling into a UNet backbone. We introduce an efficient multi-scale attention (EMA) module between the encoder and decoder to enhance global context perception, enabling the model to capture more accurate relationships between global and local features in the field. In the feature extraction stage, we embed a simple attention module (SimAM) to target key infestation regions while suppressing background noise, thereby enhancing pixel-level discrimination. Furthermore, we replace conventional downsampling with Haar wavelet downsampling (HWD) to reduce resolution while preserving structural edge details. Finally, a Fourier-enhanced attention module (FEAM) is added to the skip-connection layers. By using complex-valued weights to regulate frequency-domain features, FEAM effectively fuses global low-frequency structures with local high-frequency details, thereby enhancing feature representation diversity. Experiments on the Aphid Cluster Segmentation dataset demonstrate that FESW-UNet outperforms other models, achieving an mIoU of 68.76%, mPA of 78.19%, and mF1 of 79.01%. The model also demonstrated strong adaptability on the AphidSeg-Sorghum dataset, achieving an mIoU of 81.22%, mPA of 87.97%, and mF1 of 88.60%. The proposed method offers an efficient and feasible technical solution for monitoring and controlling sorghum aphids through image segmentation, demonstrating broad application potential. Full article
(This article belongs to the Special Issue AI, IoT and Smart Sensors for Precision Agriculture: 2nd Edition)
Show Figures

Figure 1

18 pages, 3801 KB  
Technical Note
Sedimaging-Based Analysis of Granular Soil Compressibility for Building Foundation Design and Earth–Rock Dam Infrastructure
by Tengteng Cao, Shuangping Li, Zhaogen Hu, Bin Zhang, Junxing Zheng, Zuqiang Liu, Xin Xu and Han Tang
Buildings 2026, 16(1), 223; https://doi.org/10.3390/buildings16010223 - 4 Jan 2026
Viewed by 322
Abstract
This technical note presents a quantitative image-based framework for evaluating the packing and compressibility of granular soils, specifically applied to building foundation design in civil infrastructure projects. The Sedimaging system replicates hydraulic sedimentation in a controlled column, equipped with a high-resolution camera, to [...] Read more.
This technical note presents a quantitative image-based framework for evaluating the packing and compressibility of granular soils, specifically applied to building foundation design in civil infrastructure projects. The Sedimaging system replicates hydraulic sedimentation in a controlled column, equipped with a high-resolution camera, to visualize particle orientation after deposition. Grayscale images of the settled bed are analyzed using Haar Wavelet Transform (HWT) decomposition to quantify directional intensity gradients. A new descriptor, termed the sediment index (B), is defined as the ratio of vertical to horizontal wavelet energy at the dominant scale, representing the preferential alignment and anisotropy of particles during sedimentation. Experimental investigations were conducted on fifteen granular materials that include natural sands, tailings, glass beads and rice grains with different shapes. The results demonstrate strong correlations between B and both microscopic shape ratios (d1/d2 and d1/d3) and macroscopic properties. Linear relationships predict the limiting void ratios (emax, emin) with mean absolute differences of 0.04 and 0.03, respectively. A power-law function relates B to the compression index (Cc) with an average deviation of 0.02. These findings confirm that the sediment index effectively captures the morphological influence of particle shape on soil packing and compressibility. Compared with conventional physical testing, the Sedimaging-based approach offers a rapid, non-destructive, and high-throughput solution for estimating soil packing and compressibility of cohesionless, sand-sized granular soils directly from post-settlement imagery, making it particularly valuable for preliminary site assessments, geotechnical screening, and intelligent monitoring of granular materials in building foundation design and other infrastructure applications, such as earth–rock dams. Full article
(This article belongs to the Topic Resilient Civil Infrastructure, 2nd Edition)
Show Figures

Figure 1

29 pages, 4508 KB  
Article
Multi-Perspective Information Fusion Network for Remote Sensing Segmentation
by Jianchao Liu, Shuli Cheng and Anyu Du
Remote Sens. 2026, 18(1), 100; https://doi.org/10.3390/rs18010100 - 27 Dec 2025
Viewed by 353
Abstract
Remote sensing acquires Earth surface information without physical contact through sensors operating at diverse spatial, spectral, and temporal resolutions. In high-resolution remote sensing imagery, objects often exhibit large scale variation, complex spatial distributions, and strong inter-class similarity, posing persistent challenges for accurate semantic [...] Read more.
Remote sensing acquires Earth surface information without physical contact through sensors operating at diverse spatial, spectral, and temporal resolutions. In high-resolution remote sensing imagery, objects often exhibit large scale variation, complex spatial distributions, and strong inter-class similarity, posing persistent challenges for accurate semantic segmentation. Existing methods still struggle to simultaneously preserve fine boundary details and model long-range spatial dependencies, and lack explicit mechanisms to decouple low-frequency semantic context from high-frequency structural information. To address these limitations, we propose the Multi-Perspective Information Fusion Network (MPIFNet) for remote sensing semantic segmentation, motivated by the need to integrate global context, local structures, and multi-frequency information into a unified framework. MPIFNet employs a Global and Local Mamba Block Self-Attention (GLMBSA) module to capture long-range dependencies while preserving local details, and a Double-Branch Haar Wavelet Transform (DBHWT) module to separate and enhance low- and high-frequency features. By fusing spatial, hierarchical, and frequency representations, MPIFNet learns more discriminative and robust features. Evaluations on the Vaihingen, Potsdam, and LoveDA datasets through ablation and comparative studies highlight the strong generalization of our model, yielding mIoU results of 86.03%, 88.36%, and 55.76%. Full article
Show Figures

Graphical abstract

17 pages, 11372 KB  
Article
Integrating CNN-Mamba and Frequency-Domain Information for Urban Scene Classification from High-Resolution Remote Sensing Images
by Shirong Zou, Gang Yang, Yixuan Wang, Kunyu Wang and Shouhang Du
Appl. Sci. 2026, 16(1), 251; https://doi.org/10.3390/app16010251 - 26 Dec 2025
Viewed by 300
Abstract
Urban scene classification in high-resolution remote sensing images is critical for applications such as power facility site selection and grid security monitoring. However, the complexity and variability of ground objects present significant challenges to accurate classification. While convolutional neural networks (CNNs) excel at [...] Read more.
Urban scene classification in high-resolution remote sensing images is critical for applications such as power facility site selection and grid security monitoring. However, the complexity and variability of ground objects present significant challenges to accurate classification. While convolutional neural networks (CNNs) excel at extracting local features, they often struggle to model long-range dependencies. Transformers can capture global context but incur high computational costs. To address these limitations, this paper proposes a Global–Local Information Fusion Network (GLIFNet), which integrates VMamba for efficient global modeling with CNN for local detail extraction, enabling more effective fusion of fine-grained and semantic information. Furthermore, a Haar Wavelet Transform Attention Mechanism (HWTAM) is designed to explicitly exploit frequency-domain characteristics, facilitating refined fusion of multi-scale features. The experiment compared nine commonly used or most advanced methods. The results show that GLIFNet achieves mean F1 scores (mF1) of 90.08% and 87.44% on the ISPRS Potsdam and ISPRS Vaihingen datasets, respectively. This represents improvements of 1.26% and 1.91%, respectively, compared to the compared model. The overall accuracy (OA) reaches 90.43% and 92.87%, with respective gains of 2.28% and 1.58%. Experimental results on the LandCover.ai dataset demonstrate that GLIFNet achieved an mF1 score of 88.39% and an accuracy of 92.23%, exhibiting relative improvements of 0.3% and 0.28% compared with the control model. In summary, GLIFNet demonstrates advanced performance in urban scene classification from high-resolution remote sensing images and can provide accurate basic data for power construction. Full article
(This article belongs to the Special Issue Advances in Big Data Analysis in Smart Cities)
Show Figures

Figure 1

16 pages, 14666 KB  
Article
WSG-FEC: Gray-Box Frequency-Domain Explanation of CNN Models Based on Weakly Supervised Learning
by Ying Zhan, Xianfeng Li, Yue Zheng and Haoran Sun
Appl. Sci. 2026, 16(1), 231; https://doi.org/10.3390/app16010231 - 25 Dec 2025
Viewed by 191
Abstract
Convolutional neural networks (CNNs) have achieved remarkable progress in recent years, largely driven by advances in computational hardware. However, their increasingly complex architectures continue to pose significant challenges for interpretability. Existing explanation methods predominantly rely on spatial saliency representations and therefore fail to [...] Read more.
Convolutional neural networks (CNNs) have achieved remarkable progress in recent years, largely driven by advances in computational hardware. However, their increasingly complex architectures continue to pose significant challenges for interpretability. Existing explanation methods predominantly rely on spatial saliency representations and therefore fail to capture the intrinsic frequency-domain characteristics of image data. This work introduces WSG-FEC, a Weakly Supervised Gray-box Frequency-domain Explanation framework that integrates multilevel Haar wavelet decomposition with gradient-weighted class activation mapping (Grad-CAM) to generate frequency-aware explanations. By leveraging hierarchical wavelet structures, the proposed method produces frequential–spatial saliency maps that overcome the low-resolution limitations of white-box approaches and the high computational cost of black-box perturbation methods. Quantitative evaluations using insertion and deletion metrics demonstrate that WSG-FEC provides more detailed, efficient, and interpretable explanations, offering a novel perspective for understanding CNN decision mechanisms. Full article
(This article belongs to the Section Computing and Artificial Intelligence)
Show Figures

Figure 1

23 pages, 12620 KB  
Article
The Color Image Watermarking Algorithm Based on Quantum Discrete Wavelet Transform and Chaotic Mapping
by Yikang Yuan, Wenbo Zhao, Zhongyan Li and Wanquan Liu
Symmetry 2026, 18(1), 33; https://doi.org/10.3390/sym18010033 - 24 Dec 2025
Viewed by 348
Abstract
Quantum watermarking is a technique that embeds specific information into a quantum carrier for the purpose of digital copyright protection. In this paper, we propose a novel color image watermarking algorithm that integrates quantum discrete wavelet transform with Sinusoidal–Tent mapping and baker mapping. [...] Read more.
Quantum watermarking is a technique that embeds specific information into a quantum carrier for the purpose of digital copyright protection. In this paper, we propose a novel color image watermarking algorithm that integrates quantum discrete wavelet transform with Sinusoidal–Tent mapping and baker mapping. Initially, chaotic sequences are generated using Sinusoidal–Tent mapping to determine the channels suitable for watermark embedding. Subsequently, a one-level quantum Haar wavelet transform is applied to the selected channel to decompose the image. The watermarked image is then scrambled via discrete baker mapping, and the scrambled image is embedded into the High-High subbands. The invisibility of the watermark is evaluated by calculating the peak signal-to-noise ratio, Structural similarity index measure, and Learned Perceptual Image Patch Similarity, with comparisons made against the color histogram. The robustness of the proposed algorithm is assessed through the calculation of Normalized Cross-Correlation. In the simulation results, PSNR is close to 63, SSIM is close to 1, LPIPS is close to 0.001, and NCC is close to 0.97. This indicates that the proposed watermarking algorithm exhibits excellent visual quality and a robust capability to withstand various attacks. Additionally, through ablation study, the contribution of each technique to overall performance was systematically evaluated. Full article
(This article belongs to the Section Computer)
Show Figures

Figure 1

24 pages, 2050 KB  
Article
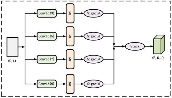
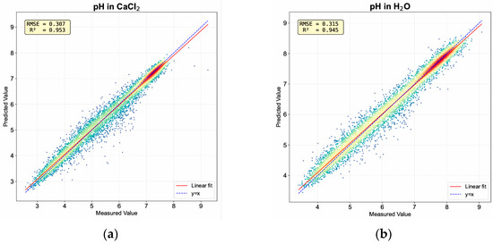
MAWC-Net: A Multi-Scale Attention Wavelet Convolutional Neural Network for Soil pH Prediction
by Xiaohui Cheng, Zifeng Liu, Yanping Kang, Xiaolan Xie, Yun Deng, Qiu Lu, Jian Tang, Yuanyuan Shi and Junyu Zhao
Appl. Sci. 2026, 16(1), 54; https://doi.org/10.3390/app16010054 - 20 Dec 2025
Viewed by 216
Abstract
Soil is a critical natural resource that requires continuous monitoring to support sustainable agriculture. Among soil properties, pH is an essential indicator because it strongly affects nutrient availability and biological activity. Visible–Near-Infrared (Vis–NIR) spectroscopy offers a rapid and cost-effective solution for soil pH [...] Read more.
Soil is a critical natural resource that requires continuous monitoring to support sustainable agriculture. Among soil properties, pH is an essential indicator because it strongly affects nutrient availability and biological activity. Visible–Near-Infrared (Vis–NIR) spectroscopy offers a rapid and cost-effective solution for soil pH prediction, but traditional machine learning models often struggle to effectively extract features from high-dimensional spectral data. To address this challenge, we propose a Multi-Scale Attention Wavelet Convolutional Neural Network (MAWC-Net), which integrates multi-scale convolutions, attention mechanisms, and a Haar Wavelet Decomposition Module (HWDM) to enhance spectral feature representation. Experiments on the LUCAS2009 topsoil dataset demonstrate that MAWC-Net achieves superior prediction accuracy compared with conventional machine learning and deep learning baselines. These findings highlight the potential of wavelet-enhanced deep neural networks to advance soil property modeling and support precision agriculture. Full article
Show Figures

Figure 1

22 pages, 1346 KB  
Article
A Hybrid Numerical Framework Based on Radial Basis Functions and Finite Difference Method for Solving Advection–Diffusion–Reaction-Type Interface Models
by Muhammad Asif, Javairia Gul, Mehnaz Shakeel and Ioan-Lucian Popa
Math. Comput. Appl. 2026, 31(1), 1; https://doi.org/10.3390/mca31010001 - 19 Dec 2025
Viewed by 320
Abstract
Advection–diffusion–reaction-type interface models have wide-ranging applications in environmental science, chemical engineering, and biological systems, particularly in modeling pollutant transport in groundwater, reactive flows, and drug diffusion across biological membranes. This paper presents a novel numerical method for the solution of these models. The [...] Read more.
Advection–diffusion–reaction-type interface models have wide-ranging applications in environmental science, chemical engineering, and biological systems, particularly in modeling pollutant transport in groundwater, reactive flows, and drug diffusion across biological membranes. This paper presents a novel numerical method for the solution of these models. The proposed method integrates the meshless collocation technique with the finite difference method. The temporal derivative is approximated using a finite difference scheme, while spatial derivatives are approximated using radial basis functions. The interface across the fixed boundary is treated with discontinuous diffusion, advection, and reaction coefficients. The proposed numerical scheme is applied to both linear and non-linear models. The Gauss elimination method is used for the linear models, while the quasi-Newton linearization method is employed to address the non-linearity in non-linear cases. The L error is computed for varying numbers of collocation points to assess the method’s accuracy. Furthermore, the performance of the method is compared with the Haar wavelet collocation method and the immersed interface method. Numerical results demonstrate that the proposed approach is more efficient, accurate, and easier to implement than existing methods. The technique is implemented in MATLAB R2024b software. Full article
(This article belongs to the Special Issue Radial Basis Functions)
Show Figures

Figure 1

22 pages, 6052 KB  
Article
Capacitor State Monitoring Based on Haar Wavelet Transform and Enhanced Kalman Filter
by Tao Zhang, Zhiyao Lu, Wenjie Liu, Yu Ding, Shengfei Wang and Weilin Li
Electronics 2025, 14(23), 4671; https://doi.org/10.3390/electronics14234671 - 27 Nov 2025
Viewed by 367
Abstract
Aviation electrification is an inevitable trend leading the development of future aviation technology, and its development cannot be separated from high-performance onboard power systems. As a key equipment of the system, the DC converter plays a core role in energy conversion, and its [...] Read more.
Aviation electrification is an inevitable trend leading the development of future aviation technology, and its development cannot be separated from high-performance onboard power systems. As a key equipment of the system, the DC converter plays a core role in energy conversion, and its operational reliability directly affects the stability of the entire system. As the core component of the converter, capacitors have become a weak link in system reliability due to their high failure rate. Therefore, accurate monitoring of their health status is of great significance. To achieve fast, high-precision online monitoring of capacitors, this paper proposes an intelligent monitoring strategy that integrates Haar wavelet transform and Kalman filter. This method only requires the collection of inductance current and output voltage signals during regular operation, without the need for additional installation sensors. The capacitance current is reconstructed and used to accurately identify the capacitance value (C) and equivalent series resistance (ESR) throughout the entire life cycle in strong noise environments. The simulation and experimental results show that the strategy has good robustness under different operating conditions, with recognition errors of C and ESR controlled within 3% and 2%, respectively, demonstrating the feasibility of the proposed method. Full article
(This article belongs to the Special Issue Innovations in Intelligent Microgrid Operation and Control)
Show Figures

Figure 1

23 pages, 4045 KB  
Article
Spatial and Efficient Channel Attention for Multi-Scale Smoke Detection
by Shizhen Jia, Maocheng Zhao, Qiaolin Ye, Shixiang Su, Liang Qi and Xubing Yang
Forests 2025, 16(11), 1694; https://doi.org/10.3390/f16111694 - 6 Nov 2025
Viewed by 607
Abstract
Attention mechanism-based deep learning has played an important role in vision-based smoke detection in forest fire early warning systems. However, the lack of consideration of the specific characteristics of smoke may render existing attention mechanisms ineffective, e.g., in detecting small areas of smoke, [...] Read more.
Attention mechanism-based deep learning has played an important role in vision-based smoke detection in forest fire early warning systems. However, the lack of consideration of the specific characteristics of smoke may render existing attention mechanisms ineffective, e.g., in detecting small areas of smoke, particularly in the complex forest smoke scenes involving multiple points of ignition or varying scales. To enhance the accuracy and the interpretability of smoke detection, we propose a Spatial and Efficient Channel Attention mechanism, termed SECA, and integrate SECA into deep models to incorporate the characteristics of smoke diffusion. Technically, multi-kernel 1-dimensional (1D) convolution is utilized for multi-scale smoke-capturing, to replace single-kernel 2D or 3D convolution in existing methods. In implementation, our SECA mechanism can also be used as a common module and easily plugged into a backbone network. To accelerate our model, a DSConv-Haar Wavelet Downsampling technique called DHWD is also provided. Extensive experiments were conducted on public datasets and self-collected datasets. Compared to existing methods, our method can achieve a better or at least a comparable performance in smoke detection in terms of smoke detection accuracy, computational efficiency, and ease of use. For example, it surpasses baseline methods, demonstrating average improvements of 4.2% in mAP50 and of 3.7% in mAP50-95, respectively. Full article
(This article belongs to the Special Issue Advanced Technologies for Forest Fire Detection and Monitoring)
Show Figures

Figure 1

28 pages, 837 KB  
Article
A Comparative Study of Quantum Haar Wavelet and Quantum Fourier Transforms for Quantum Image Transmission
by Udara Jayasinghe, Thanuj Fernando and Anil Fernando
Information 2025, 16(11), 962; https://doi.org/10.3390/info16110962 - 6 Nov 2025
Viewed by 728
Abstract
Quantum communication has achieved significant performance gains compared to classical systems but remains sensitive to channel noise and decoherence. These limitations become especially critical in quantum image transmission, where high-dimensional visual data must be preserved with both structural fidelity and robustness. In this [...] Read more.
Quantum communication has achieved significant performance gains compared to classical systems but remains sensitive to channel noise and decoherence. These limitations become especially critical in quantum image transmission, where high-dimensional visual data must be preserved with both structural fidelity and robustness. In this context, transform-based quantum encoding methods have emerged as promising approaches, yet their relative performance under noisy conditions has not been fully explored. This paper presents a comparative study of two such methods, the quantum Fourier transform (QFT) and the quantum Haar wavelet transform (QHWT), within an image transmission framework. The process begins with source coding (JPEG/HEIF), followed by channel coding to enhance error resilience. The bitstreams are then mapped into quantum states using variable qubit encoding and transformed using either QFT or QHWT prior to transmission over noisy quantum channels. At the receiver, the corresponding decoding operations are applied to reconstruct the images. Simulation results demonstrate that the QFT achieves superior performance under noisy conditions, consistently delivering higher Peak Signal-to-Noise Ratio (PSNR), Structural Similarity Index Measure (SSIM), and Universal Quality Index (UQI) values across different qubit sizes and image formats compared to the QHWT. This advantage arises because QFT uniformly spreads information across all basis states, making it more resilient to noise. By contrast, QHWT generates localized coefficients that capture structural details effectively but become highly vulnerable when dominant coefficients are corrupted. Consequently, while QHWT emphasizes structural fidelity, QFT provides superior robustness, underscoring a fundamental trade-off in quantum image communication. Full article
Show Figures

Figure 1

21 pages, 14294 KB  
Article
ToRLNet: A Lightweight Deep Learning Model for Tomato Detection and Quality Assessment Across Ripeness Stages
by Huihui Sun, Xi Xi, An-Qi Wu and Rui-Feng Wang
Horticulturae 2025, 11(11), 1334; https://doi.org/10.3390/horticulturae11111334 - 5 Nov 2025
Viewed by 980
Abstract
This study proposes ToRLNet, a lightweight tomato ripeness detector designed for real-time deployment in resource-constrained agricultural settings. Built on YOLOv12n, ToRLNet integrates three self-constructed modules (WaveFusionNet for frequency–spatial enhancement and feature extraction, ETomS for efficient context-aware encoding, and SFAConv for selective multi-scale downsampling) [...] Read more.
This study proposes ToRLNet, a lightweight tomato ripeness detector designed for real-time deployment in resource-constrained agricultural settings. Built on YOLOv12n, ToRLNet integrates three self-constructed modules (WaveFusionNet for frequency–spatial enhancement and feature extraction, ETomS for efficient context-aware encoding, and SFAConv for selective multi-scale downsampling) to address subtle inter-stage color transitions, small fruit instances, and cluttered canopies. We benchmark ToRLNet against lightweight and small-scale YOLO baselines (YOLOv8–YOLOv12) and conduct controlled ablations isolating each module’s contribution. ToRLNet attains Precision 90.27%, Recall 86.77%, F1-score 88.49%, mAP50 91.76%, and mAP 78.01% with only 6.9 GFLOPs, outperforming representative nano/small YOLO variants under comparable compute budgets. Ablation results show WaveFusionNet improves spectral–textural robustness, ETomS balances the precision–recall trade-off while reducing redundancy, and SFAConv preserves fine chromatic gradients and boundary structure during downsampling; their combination yields the most balanced performance. These findings demonstrate that ToRLNet delivers a favorable accuracy–efficiency trade-off and provides a practical foundation for on-board perception in automated harvesting, yield estimation, and greenhouse management. Full article
Show Figures

Figure 1

Back to TopTop