Sign in to use this feature.

Years

Between: -

Subjects

remove_circle_outline
remove_circle_outline
remove_circle_outline
remove_circle_outline
remove_circle_outline
remove_circle_outline
remove_circle_outline
remove_circle_outline
remove_circle_outline

Journals

Article Types

Countries / Regions

Search Results (114)

Search Parameters:
Keywords = HT22 hippocampus

Order results
Result details
Results per page
Select all
Export citation of selected articles as:
24 pages, 6370 KB  
Article
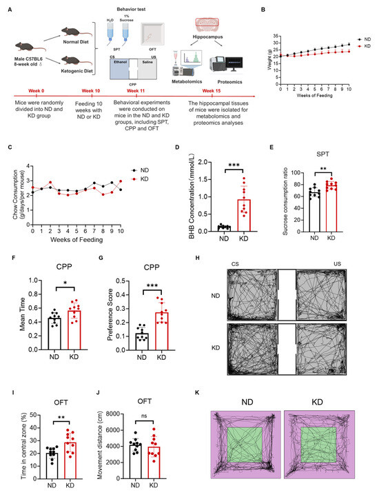
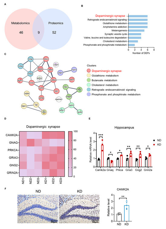
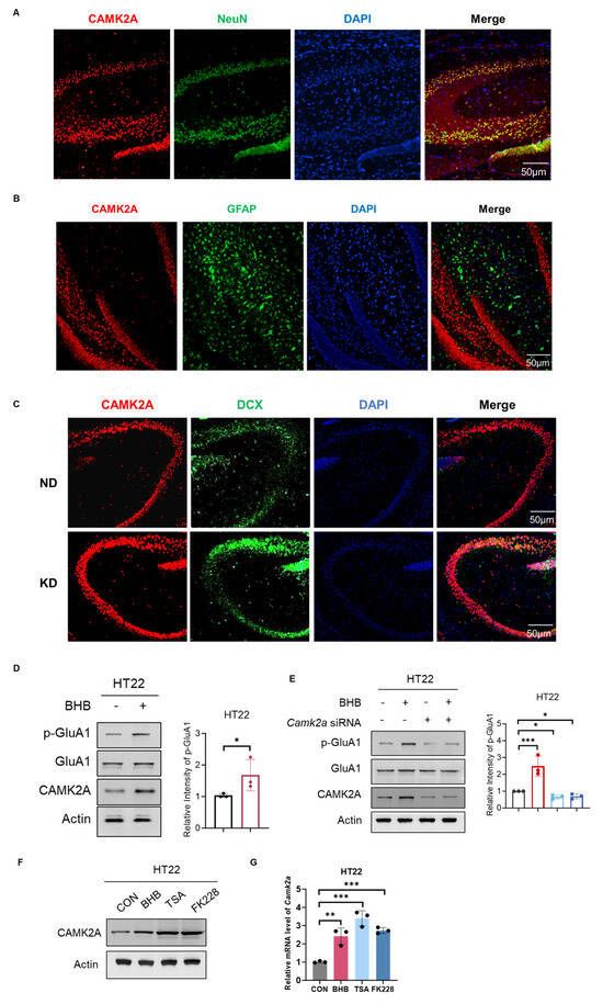
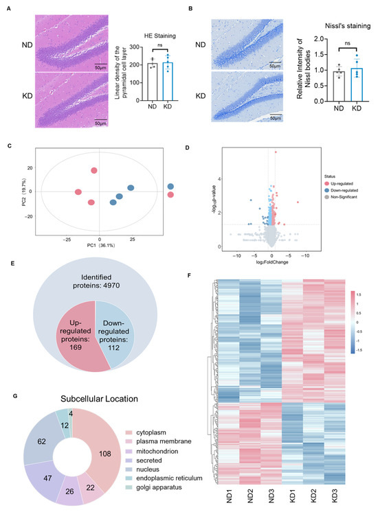
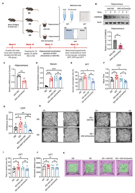
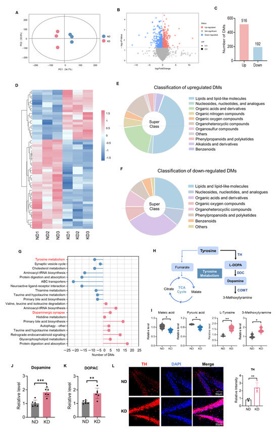
Ketogenic Diet Promotes Reward Learning by Upregulating Hippocampal CAMK2A Expression and Activating Dopamine Synaptic Signaling
by Yanan Qiao, Yubing Zeng, Chen Chen, Jinying Shen, Yi Wang, Pei Pei and Shan Wang
Int. J. Mol. Sci. 2026, 27(8), 3587; https://doi.org/10.3390/ijms27083587 - 17 Apr 2026
Viewed by 147
Abstract
Various neuromodulatory benefits of the ketogenic diet (KD) have been demonstrated, yet its influence on reward learning and underlying mechanisms remain poorly defined. This study combined proteomics and metabolomics to identify key molecular changes in the hippocampus of KD-fed mice. Our analysis revealed [...] Read more.
Various neuromodulatory benefits of the ketogenic diet (KD) have been demonstrated, yet its influence on reward learning and underlying mechanisms remain poorly defined. This study combined proteomics and metabolomics to identify key molecular changes in the hippocampus of KD-fed mice. Our analysis revealed significant upregulation of the “dopaminergic synapse” pathway, with CAMK2A emerging as a central regulator. In vitro, treatment of the hippocampal neuronal cell line HT22 with β-hydroxybutyrate (BHB), a primary KD metabolite, increased the protein expression of CAMK2A and increased the phosphorylation of its downstream target, GluA1. Crucially, Camk2a knockdown completely blocked BHB-induced p-GluA1 enhancement. To determine the behavioral relevance, we stereotaxically delivered AAV-shCamk2a into the hippocampus of KD-fed mice. Knockdown of Camk2a reversed the pro-reward effects of KD, as measured by the sucrose preference test and conditioned place preference test, without impairing general locomotor activity in the open field test. Together, these results suggest a novel BHB–CAMK2A–dopaminergic signaling axis through which KD enhances reward learning, thus bridging systemic metabolism with cognitive function and expanding our understanding of KD-mediated neuromodulation. Full article
(This article belongs to the Section Bioactives and Nutraceuticals)
Show Figures

Figure 1

20 pages, 5779 KB  
Article
Astragaloside IV Improves Cognitive Impairment in Alzheimer’s Mice by Alleviating Neuron PANoptosis
by Weihai Wang, Yidong Zhao, Zheyuan Li, Yiting Lv, Zhikang Xu, Baojie Qi, Jing Yin and Chunsheng Wang
Int. J. Mol. Sci. 2026, 27(8), 3508; https://doi.org/10.3390/ijms27083508 - 14 Apr 2026
Viewed by 298
Abstract
Alzheimer’s disease (AD) is a neurodegenerative disorder for which no effective treatments are currently available. PANoptosis is a coordinated cell death pathway involving pyroptosis, apoptosis, and necroptosis. Astragaloside IV (AS-IV) is a bioactive saponin derived from Astragalus membranaceus. Behavioral performance was evaluated using [...] Read more.
Alzheimer’s disease (AD) is a neurodegenerative disorder for which no effective treatments are currently available. PANoptosis is a coordinated cell death pathway involving pyroptosis, apoptosis, and necroptosis. Astragaloside IV (AS-IV) is a bioactive saponin derived from Astragalus membranaceus. Behavioral performance was evaluated using the Morris water maze and open field tests, while neuronal damage was assessed by Nissl staining. The expression levels of Aβ, IL-18, and PANoptosis-related proteins were analyzed by Western blot. Immunofluorescence was performed to assess the co-localization of PANoptosis-associated proteins with neurons in the hippocampal region. In addition, the effects of AS-IV on the expression of PANoptosis-related proteins were examined in Aβ-induced HT22 cells. AS-IV improved spatial memory performance and alleviated anxiety-like behaviors in AD mice. Furthermore, AS-IV treatment significantly reduced Aβ protein levels and attenuated neuronal loss in the hippocampus. Key markers of PANoptosis were downregulated following AS-IV treatment. Immunofluorescence revealed strong co-localization between PANoptosis-associated proteins and neurons. In vitro, AS-IV also inhibited the Aβ-induced upregulation of PANoptosis-related proteins in HT22 cells. Collectively, these results indicate that AS-IV exerts neuroprotective effects in AD models, which may be associated with reduced Aβ protein deposition, attenuated neuronal loss, and the regulation of PANoptosis-related proteins in the hippocampus. Full article
(This article belongs to the Special Issue Research in Alzheimer’s Disease: Advances and Perspectives)
Show Figures

Figure 1

40 pages, 17948 KB  
Article
Yixin Yangshen Granules Target HIF−1 Signaling to Modulate the Neuroimmune Microenvironment in Alzheimer’s Disease: Insights from Integrative Multi-Omics and Deep Learning
by Zhihao Wang, Linshuang Wang, Yusheng Zhang, Sixia Yang, Bo Shi, Dasheng Liu, Han Zhang, Wan Xiao, Junying Zhang, Xuejie Han and Dongfeng Wei
Pharmaceuticals 2026, 19(3), 502; https://doi.org/10.3390/ph19030502 - 18 Mar 2026
Viewed by 625
Abstract
Background/Objectives: Alzheimer’s disease (AD) involves amyloid and tau pathology with neuroimmune dysregulation, and Yixin Yangshen Granules (YXYS) shows neuroprotective promise, though mechanisms remain unclear. This study aimed to elucidate the multi-target mechanisms of YXYS in AD. Methods: The study began by [...] Read more.
Background/Objectives: Alzheimer’s disease (AD) involves amyloid and tau pathology with neuroimmune dysregulation, and Yixin Yangshen Granules (YXYS) shows neuroprotective promise, though mechanisms remain unclear. This study aimed to elucidate the multi-target mechanisms of YXYS in AD. Methods: The study began by analyzing a public human AD hippocampal snRNA-seq dataset to identify cell-type-specific pathological pathways and profiled YXYS constituents by UPLC-QTOF-MS. In vitro, YXYS cytoprotection against mitochondrial dysfunction and oxidative stress was tested in Aβ25–35-challenged HT22 cells; in vivo efficacy was assessed in Aβ1–42-induced mice via behavioral and histopathological analyses. Integrated transcriptomic and proteomic profiling of brain tissue, with ELISA, qRT-PCR, and Western blot validation, confirmed pathway targets. Using the intersection of transcriptomic and proteomic targets as biological input, the DTIAM deep learning framework was employed to prioritize active YXYS constituents. Finally, molecular docking and 100-ns dynamics simulations demonstrated direct binding of Ganosporelactone A to HIF−1α. Results: AD snRNA-seq analysis highlighted HIF−1 and AGE-RAGE signaling as prominent pathways in the AD hippocampus, particularly enriched in brain microvascular endothelial cells, implicating neurovascular hypoxic and inflammatory stress. In Aβ-induced mice, YXYS improved cognition, reduced Aβ pathology, suppressed neuroinflammation, and promoted neuronal survival, consistent with in vitro evidence of restored mitochondrial function. Multi-omics confirmed convergence on HIF−1 and AGE-RAGE pathways, with YXYS rebalancing the neuroimmune microenvironment by reducing pro-inflammatory M0 macrophages. Screening against these consensus signaling hubs, deep learning analysis prioritized Ganosporelactone A as the top-ranked modulator, and molecular further demonstrated the stable binding of Ganosporelactone A to HIF−1α, linking YXYS to mitigation of hypoxic stress. Conclusions: Guided by multi-omics and deep learning, our findings suggest that YXYS may alleviate AD-related phenotypes through multi-target modulation of the HIF−1 and AGE-RAGE pathways, with associated improvements in neuro-immune homeostasis and reductions in oxidative stress, neuroinflammation, and hypoxia. Full article
Show Figures

Graphical abstract

13 pages, 2390 KB  
Article
Microglial Expression of Serotonin Receptors Reveals Parallel Regulation of 5-HT2b and BDNF in the Rat Hippocampus
by Andrei Turkin, Maria Sidorova, Ekaterina Kurilova, Natalia Alenina, Oksana Tuchina and Friederike Klempin
Cells 2026, 15(1), 66; https://doi.org/10.3390/cells15010066 - 30 Dec 2025
Viewed by 919
Abstract
Growing evidence suggests that psychiatric disorders are characterized by a prolonged inflammatory state, which may influence the efficacy of compounds targeting serotonin. Serotonin is a key signaling molecule in neuroplasticity of the adult hippocampus and involved in antidepressant action. Recent in vitro studies [...] Read more.
Growing evidence suggests that psychiatric disorders are characterized by a prolonged inflammatory state, which may influence the efficacy of compounds targeting serotonin. Serotonin is a key signaling molecule in neuroplasticity of the adult hippocampus and involved in antidepressant action. Recent in vitro studies indicate the neurotransmitter may also facilitate the response to inflammation and potentially modulate microglial function towards neuroprotection. Using Tph2−/− rats depleted of brain serotonin, we examined microglial expression of various serotonin receptors (5-HTRs) in vivo in both the hippocampus and prefrontal cortex and assessed mRNA levels of cytokines and brain-derived neurotrophic factor (BDNF). We observed age-dependent and region-specific gene expression of 5-HTRs on sorted microglia, paralleling changes in BDNF signaling, especially with 5-HT2b. Notably, both 5-HT2b and BDNF expression in the hippocampus was significantly upregulated in the absence of brain serotonin. Our data indicate distinct roles of 5-HTR subtypes in early network formation (5-HT1b, 5-HT5b) and in the response to endogenous changes (5-HT2b, 5-HT5a). Understanding serotonin–microglia interplay could offer therapeutic insights into the maintenance of mood via brain–immune cell interactions. Full article
(This article belongs to the Special Issue Advanced Research in Neurogenesis and Neuroinflammation)
Show Figures

Figure 1

27 pages, 4546 KB  
Article
New Insights into Complex PTSD Treatment: Focus on TAAR1 Agonists
by David-Mandl V. Tseilikman, Vadim E. Tseilikman, Vladislav A. Shatilov, Daria A. Obukhova, Ilya S. Zhukov, Ivan V. Yatsyk, Victoria A. Maistrenko, Vladimir A. Shipelin, Nikita V. Trusov, Marina N. Karpenko, Olga B. Tseilikman, Raul R. Gainetdinov and Jurica Novak
Biomedicines 2025, 13(12), 2972; https://doi.org/10.3390/biomedicines13122972 - 3 Dec 2025
Cited by 1 | Viewed by 2188
Abstract
Background/Objectives: The therapeutic potential of selective trace amine-associated receptor 1 (TAAR1) agonists has been established in multiple animal models of depression and anxiety. PTSD is a debilitating psychiatric disorder frequently characterized by anxiety and often comorbid with major depressive disorder. Complex PTSD represents [...] Read more.
Background/Objectives: The therapeutic potential of selective trace amine-associated receptor 1 (TAAR1) agonists has been established in multiple animal models of depression and anxiety. PTSD is a debilitating psychiatric disorder frequently characterized by anxiety and often comorbid with major depressive disorder. Complex PTSD represents an even more severe clinical presentation, emerging from prolonged or repeated exposure to traumatic events. Recent studies indicate that TAAR1 agonists can attenuate anxiety-like behaviors in experimental models of PTSD; however, the molecular mechanisms underlying this effect remain poorly understood. In this study, we evaluated whether TAAR1 agonism modulates PTSD-related neurochemical and molecular changes within the hippocampus and striatum. Methods: Post-traumatic stress was modeled using predator stress, a validated experimental paradigm relevant to complex PTSD. Treatment consisted of intraperitoneal administration of the TAAR1 agonist LK00764. Monoamine neurotransmitters and their metabolites were quantified, and the expression of genes implicated in noradrenergic, dopaminergic, and serotonergic signaling pathways was assessed. In addition, gene network reconstruction was performed using artificial intelligence to identify TAAR1-dependent regulatory interactions. Results: Treatment with a TAAR1 agonist fully prevented behavioral abnormalities in the experimental model of complex PTSD. Neurochemical analyses revealed decreased 5-HT levels in the hippocampus and reduced dopamine and metabolite concentrations in the striatum following TAAR1 agonism. Moreover, TAAR1 activation was associated with increased expression of the neurotrophic factor BDNF in the striatum. Gene network reconstruction identified a distinct molecular hub within the PTSD network, comprising TAAR1-coexpressed genes, their encoded proteins, and interconnected signaling pathways, suggesting a tightly regulated feedback loop. Conclusions: These findings provide novel evidence that TAAR1 agonists exert protective effects against complex PTSD-related behavioral and neurochemical abnormalities. The reconstructed TAAR1-centered gene network offers mechanistic insight into receptor-dependent regulation of monoaminergic signaling and neuroplasticity, supporting further exploration of TAAR1 agonists as promising therapeutic candidates for PTSD. Full article
(This article belongs to the Special Issue Medicinal Chemistry in Drug Design and Discovery, 2nd Edition)
Show Figures

Figure 1

18 pages, 3449 KB  
Article
Antidepressant-like Effects of Garcinia nigrolineata Resin Extract in a Chronic Mild Stress Mouse Model: Modulation of Monoaminergic and HPA-Axis Pathways
by Yutthana Chotritthirong, Yaowared Sumanont, Supawadee Daodee, Abdulwaris Mading, Chantana Boonyarat, Charinya Khamphukdee, Decha Kumla, Juthamart Maneenet, Kinzo Matsumoto, Anake Kijjoa, Suresh Awale and Orawan Monthakantirat
Plants 2025, 14(23), 3651; https://doi.org/10.3390/plants14233651 - 30 Nov 2025
Cited by 1 | Viewed by 2672
Abstract
The resin extract of Garcinia nigrolineata (GNR-E), a tropical plant used in Southeast Asian traditional medicine, was evaluated for its antidepressant-like effects in a chronic mild stress (CMS) mouse model, with imipramine as a reference drug. GNR-E dose-dependently alleviated CMS-induced anhedonia (sucrose preference [...] Read more.
The resin extract of Garcinia nigrolineata (GNR-E), a tropical plant used in Southeast Asian traditional medicine, was evaluated for its antidepressant-like effects in a chronic mild stress (CMS) mouse model, with imipramine as a reference drug. GNR-E dose-dependently alleviated CMS-induced anhedonia (sucrose preference test) and behavioral despair (forced swimming and tail suspension tests). Neurochemical analyses revealed that GNR-E increased serotonin (5-HT) and norepinephrine (NE) levels, reduced expression of their transporters (SERT, NET) and receptors (5-HT1A, 1B, 2A, 2C, 7; α2A, 2C) in the frontal cortex and hippocampus, and normalized HPA-axis hyperactivity by lowering serum corticosterone and modulating glucocorticoid receptor (GR) and SGK-1 mRNA expression. In vitro, GNR-E inhibited monoamine oxidase (MAO)-A and -B (Ki = 2.33 and 1.55 µg/mL, respectively). Phytochemical analysis identified xanthones, particularly cowanin, as key constituents. These findings highlight GNR-E’s potential as a novel plant-based antidepressant, warranting further investigation into its active compounds and clinical applications. Full article
(This article belongs to the Section Phytochemistry)
Show Figures

Graphical abstract

22 pages, 6731 KB  
Article
Autism-Associated Gut Microbiota–Derived Enterococcus facium Modulates Gut–Brain Axis Function and Behavior in Mice
by Renzhen Ma, Hidayat Ullah, Fatemeh Shahbazi Bohlooli, Yuqi Wen, Yi Xin, Jiayi Wang, Shuming Lu and Liang Wang
Pathogens 2025, 14(12), 1191; https://doi.org/10.3390/pathogens14121191 - 21 Nov 2025
Viewed by 991
Abstract
Autism spectrum disorder (ASD) is a complex neurodevelopmental condition characterized by social communication deficits, repetitive behaviors, and restricted interests. Although its pathogenesis is not fully understood, emerging evidence suggests a connection between gut microbiota alterations and ASD. The role of specific bacterial species, [...] Read more.
Autism spectrum disorder (ASD) is a complex neurodevelopmental condition characterized by social communication deficits, repetitive behaviors, and restricted interests. Although its pathogenesis is not fully understood, emerging evidence suggests a connection between gut microbiota alterations and ASD. The role of specific bacterial species, particularly Enterococcus faecium, in the development of ASD remains unclear. This study aimed to investigate the impact of E. faecium derived from the feces of autistic children on mice. Thirty male BALB/c mice were divided into three groups: control, E. coli, and E. faecium treatment groups. E. faecium was administered orally for 30 days. Behavioral assessments, including open field tests, sucrose preference, Y-maze, and social interaction tests, were performed to evaluate anxiety, depression, memory, and social behavior. Additionally, serum 5-HT levels were measured, and colon and brain tissues were analyzed for inflammation, blood–brain barrier (BBB) integrity, and histological changes. Stool DNA sequencing was used to assess microbiota diversity and composition. Treatment with E. faecium significantly altered behavior in mice, including increased anxiety, depression, impaired memory, and social dysfunction. Colon histology revealed severe damage, including increased inflammation, reduced tight junction protein expression, and decreased mucin-2 levels. Elevated serum lipopolysaccharide (LPS) levels indicated systemic inflammation, and gut microbiota analysis showed significant dysbiosis. In the brain, particularly within the hippocampus and cortical regions, E. faecium induced neural damage, heightened inflammation, and compromised blood–brain barrier integrity. Enterococcus faecium from autistic patients can induce significant behavioral changes in mice, potentially via gut microbiota dysbiosis, intestinal barrier disruption, and brain inflammation. These findings suggest that E. faecium may contribute to gut–brain axis dysregulation in ASD, although further mechanistic studies are warranted. Full article
Show Figures

Figure 1

39 pages, 1177 KB  
Review
Gepirone for Major Depressive Disorder: From Pharmacokinetics to Clinical Evidence: A Narrative Review
by Natalia Gałka, Emilia Tomaka, Julia Tomaszewska, Patrycja Pańczyszyn-Trzewik and Magdalena Sowa-Kućma
Int. J. Mol. Sci. 2025, 26(19), 9805; https://doi.org/10.3390/ijms26199805 - 8 Oct 2025
Cited by 1 | Viewed by 4458
Abstract
Gepirone, a selective 5-hydroxytryptamine (serotonin) 1A (5-HT1A) receptor agonist, offers a promising strategy for treating mood and anxiety disorders. The therapeutic importance of 5-HT1A modulation is well established, as these receptors regulate serotonergic neurotransmission both presynaptically, in the somatodendritic regions [...] Read more.
Gepirone, a selective 5-hydroxytryptamine (serotonin) 1A (5-HT1A) receptor agonist, offers a promising strategy for treating mood and anxiety disorders. The therapeutic importance of 5-HT1A modulation is well established, as these receptors regulate serotonergic neurotransmission both presynaptically, in the somatodendritic regions of raphe neurons, and postsynaptically, in structures including the hippocampus, neocortex, septum, amygdala, and hypothalamus. Gepirone exhibits a distinctive pharmacological profile, acting as a full agonist at presynaptic autoreceptors and a partial agonist at postsynaptic receptors, with high affinity for 5-HT1A and much lower affinity for 5-HT2A receptors. Its effects on serotonergic signaling are time-dependent. Acute administration suppresses serotonergic firing through autoreceptor activation, while chronic treatment induces autoreceptor desensitization, leading to enhanced 5-HT release in projection areas. This process is complemented by partial agonism at postsynaptic 5-HT1A receptors, which further supports long-term neuromodulation. This article provides an integrated overview of gepirone’s mechanism of action, bridging receptor pharmacology, neurophysiological adaptations, and therapeutic implications. Particular emphasis is placed on the compound’s unique dual role in regulating serotonergic tone over time, a feature that differentiates it from other 5-HT1A-targeting agents. By linking molecular mechanisms to clinical outcomes, we highlight gepirone’s potential advantages in efficacy, safety, and tolerability compared with conventional antidepressants. This comprehensive perspective underscores gepirone as a paradigmatic example of selective 5-HT1A modulation and offers novel insights into the development of targeted treatments for depression and anxiety. Full article
(This article belongs to the Special Issue Molecular Research on Depression—2nd Edition)
Show Figures

Figure 1

18 pages, 2823 KB  
Article
Polygonatum sibiricum Polysaccharides Alleviate Simulated Weightlessness-Induced Cognitive Impairment by Gut Microbiota Modulation and Suppression of NLRP3/NF-κB Pathways
by Fang Chen, Muhammad Noman Khan, Mengzhou Xie, Yiwen Zhang, Liang Li, Ahsana Dar Farooq, Jixian Liu, Qinghu He, Xinmin Liu and Ning Jiang
Nutrients 2025, 17(19), 3157; https://doi.org/10.3390/nu17193157 - 5 Oct 2025
Cited by 1 | Viewed by 1958
Abstract
Background/Objectives: Polygonatum sibiricum (PS), possessing both medicinal and edible dual functions, boasts a long history of application in Chinese traditional practices. As a component of its effectiveness, Polygonatum sibiricum polysaccharides (PSPs) have been reported to exert neuroprotective effects. However, the protective effects [...] Read more.
Background/Objectives: Polygonatum sibiricum (PS), possessing both medicinal and edible dual functions, boasts a long history of application in Chinese traditional practices. As a component of its effectiveness, Polygonatum sibiricum polysaccharides (PSPs) have been reported to exert neuroprotective effects. However, the protective effects of PS on the cognitive deficits induced by simulated weightlessness remain unclear. This study evaluated the therapeutic potential of PSPs to counteract the cognitive deficits induced by simulated weightlessness using the Hindlimb Unloading (HU) method. Methods: Mice were subjected to HU to establish cognitive impairment, and PSP was administered for four weeks. The Morris water maze test (MWMT) and passive avoidance test (PAT) were used to evaluate the cognitive abilities of mice, followed by an analysis of molecular mechanisms. Results: PSP treatment increased learning and memory in mice. PSP treatment partially restored gut microbial diversity and composition towards beneficial taxa, including Lactobacillus and Firmicutes, while inhibiting proinflammatory genera, including Alistipes and Proteus. At the same time, PSP upregulated Claudin-5 and Zonula Occludens-1 (ZO-1) levels in the colon, suggesting improved intestinal barrier integrity, and decreased neuroinflammatory response by inhibiting NLRP3 inflammasome activation and NF-κB phosphorylation in the hippocampus. It also modulated neurotransmitter homeostasis along the microbiota–gut–brain (MGB) axis by increasing the levels of gamma-aminobutyric acid (GABA) and serotonin (5-HT) while reducing the levels of excitotoxic metabolites, including Glutamate (Glu) and 3-hydroxykynurenine (3-HK). Conclusions: These results indicate that PSP may have beneficial effects on HU-induced cognitive impairment by regulating gut microbiota, enhancing barrier function, suppressing neuroimmune signaling, and restoring neurotransmitter balance. Full article
(This article belongs to the Section Carbohydrates)
Show Figures

Figure 1

19 pages, 5648 KB  
Article
Role of RET-Regulated GDNF-GFRα1 Endocytosis in Methamphetamine-Induced Neurotoxicity
by Mengran Lv, Baoyu Shen, Zhenling Wu, Genmeng Yang, Yuanyuan Cao, Yuan Zhang, Junjie Shu, Wenjuan Dong, Zhenping Hou, Di Jing, Xinjie Zhang, Yuhan Hou, Jing Xu, Lihua Li and Shijun Hong
Int. J. Mol. Sci. 2025, 26(19), 9522; https://doi.org/10.3390/ijms26199522 - 29 Sep 2025
Viewed by 1029
Abstract
Methamphetamine (METH) is a highly addictive synthetic psychostimulant that can induce severe neurotoxicity, leading to neurodegeneration similar to neurodegenerative diseases. The endocytosis of glial cell line-derived neurotrophic factor (GDNF) and its family receptor alpha 1 (GFRα1), regulated by transmembrane receptor tyrosine kinase (RET), [...] Read more.
Methamphetamine (METH) is a highly addictive synthetic psychostimulant that can induce severe neurotoxicity, leading to neurodegeneration similar to neurodegenerative diseases. The endocytosis of glial cell line-derived neurotrophic factor (GDNF) and its family receptor alpha 1 (GFRα1), regulated by transmembrane receptor tyrosine kinase (RET), has been shown to resist neurodegeneration. Specifically, the endocytosis of GDNF-GFRα1 mediated by RET is crucial in protecting neurons. Although many molecular mechanisms of METH induced neurotoxicity have been explored, the obstacles to the neuroprotective effect of GDNF in the context of METH induced neurotoxicity are still unclear. In this study, an increase in cell apoptosis and GDNF expression was observed in the hippocampus of METH abusers. METH also induces cell degeneration, cytotoxicity, and GDNF expression and release in hippocampal neuronal (HT-22) cells in a concentration-dependent manner (0.25, 0.5, 1, 2, and 4 mM) and time-dependent manner (3, 6, 12, 24, and 48 h). Meanwhile, after 24 h of exposure to METH (2mM), apoptosis, impaired endocytosis of GDNF-GFRα1, and decreased expression of RET were observed in HT-22 cells and organotypic hippocampal slices of mice. More notably, overexpression of RET weakened METH induced cell degeneration, apoptosis, and disruption of GDNF-GFRα1 endocytosis in HT-22 cells. This study suggests that RET is a key molecule for METH to disrupt GDNF-mediated neuroprotective signaling, and targeting RET-mediated endocytosis of GDNF-GFRα1 may be a potential therapeutic approach for METH induced neurotoxicity and neurodegeneration. Full article
(This article belongs to the Section Molecular Toxicology)
Show Figures

Figure 1

28 pages, 7524 KB  
Article
Ambient Mass Spectrometry Imaging Reveals Spatiotemporal Brain Distribution and Neurotransmitter Modulation by 1,8-Cineole: An Epoxy Monoterpene in Mongolian Medicine Sugmel-3 
by Jisiguleng Wu, Qier Mu, Junni Qi, Hasen Bao and Chula Sa
Metabolites 2025, 15(9), 631; https://doi.org/10.3390/metabo15090631 - 22 Sep 2025
Cited by 2 | Viewed by 3871
Abstract
Background/Objectives: 1,8-Cineole, an epoxy monoterpene, is a key volatile component of Sugmel-3, a traditional Mongolian medicine used for treating insomnia. Although previous studies suggest that 1,8-Cineole can cross the blood–brain barrier (BBB), its precise spatiotemporal distribution in the brain and its in situ [...] Read more.
Background/Objectives: 1,8-Cineole, an epoxy monoterpene, is a key volatile component of Sugmel-3, a traditional Mongolian medicine used for treating insomnia. Although previous studies suggest that 1,8-Cineole can cross the blood–brain barrier (BBB), its precise spatiotemporal distribution in the brain and its in situ association with alterations in neurotransmitter (NT) levels remain unclear. This study utilized ambient mass spectrometry imaging (AFADESI-MSI) to investigate the dynamic brain distribution of 1,8-Cineole and its major metabolite, as well as their correlation with NT levels. Methods: Sprague Dawley rats (n = 3 per time point) received oral administration of 1,8-Cineole (65 mg/kg). Brain tissues were harvested 5 min, 30 min, 3 h, and 6 h post dose and analyzed using AFADESI-MSI. The spatial and temporal distributions of 1,8-Cineole, its metabolite 2-hydroxy-1,8-Cineole, key neurotransmitters (e.g., 5-HT, GABA, glutamine, melatonin), and related endogenous metabolites were mapped across 13 functionally distinct brain microregions. Results: AFADESI-MSI demonstrated rapid brain entry of 1,8-Cineole and its metabolite, with distinct spatiotemporal pharmacokinetics. The metabolite exhibited higher brain exposure, with 1,8-Cineole predominant in the cortex (CTX) and hippocampus (HP), while its metabolite showed pronounced accumulation in the pineal gland (PG), alongside CTX/HP. Region-dependent alterations in neurotransmitter levels (notably in PG, HP) correlated with drug concentrations, with observed increases in key molecules of the serotonergic and GABAergic pathways. Conclusions: Using AFADESI-MSI, this study provides the first spatiotemporal map of 1,8-Cineole and its metabolite in the brain. The correlation between their region-specific distribution and local neurotransmitter alterations suggests a direct mechanistic link to Sugmel-3′s sedative–hypnotic efficacy, guiding future target identification. Full article
(This article belongs to the Special Issue Mass Spectrometry Imaging and Spatial Metabolomics)
Show Figures

Graphical abstract

15 pages, 1072 KB  
Article
Iron Ions Increase the Thermal Stability In Vitro and Activity In Vivo of the 447R Mutant Form of Mouse Tryptophan Hydroxylase 2
by Polina D. Komleva, Ekatherina I. Terentieva, Arseniy E. Izyurov and Alexander V. Kulikov
Int. J. Mol. Sci. 2025, 26(17), 8188; https://doi.org/10.3390/ijms26178188 - 23 Aug 2025
Cited by 1 | Viewed by 1315
Abstract
Tryptophan hydroxylase 2 (TPH2) hydroxylates L-tryptophan to L-5-hydroxytryptophan (5-HTP) the first and rate-limiting step of serotonin (5-HT) synthesis in the mammalian brain. Some mutations in the Tph2 gene reducing TPH2 activity are associated with hereditary depressive disorders. The P447R substitution in the mouse [...] Read more.
Tryptophan hydroxylase 2 (TPH2) hydroxylates L-tryptophan to L-5-hydroxytryptophan (5-HTP) the first and rate-limiting step of serotonin (5-HT) synthesis in the mammalian brain. Some mutations in the Tph2 gene reducing TPH2 activity are associated with hereditary depressive disorders. The P447R substitution in the mouse TPH2 molecule reduces its thermal stability in vitro and its activity in the brain. The effects of iron ions on thermal stability in vitro and the activity in the brain of the mutant TPH2 were investigated. In the in vitro experiment effects of 0.01, 0.05, and 0.2 mM of FeSO4 and FeCl3 on the enthalpy (ΔH) and Gibbs free energy (ΔG) of thermal denaturation of the mutant TPH2 extracted from the midbrain of Balb/c mice were assayed. All FeSO4 concentrations and 0.05 and 0.2 mM concentrations of FeCl3 increased these thermodynamic characteristics of the mutant TPH2. Repeated (for 7 days) intramuscular administration of Fe(III) hydroxide dextran complex (15 and 30 mg/kg/day) increased TPH2 activity in the hippocampus, but not in the midbrain in Balb/c mice. Repeated (for 7 days) intramuscular administration of Fe(III) hydroxide dextran complex (15 and 30 mg/kg/day) together with thiamine (8 mg/kg/day) and cyanocobalamin (0.8 mg/kg/day) increased TPH2 activity in the hippocampus, while 30 mg/kg of Fe(III) hydroxide dextran also increased the enzyme activity in the midbrain in Balb/c mice. These results are the first evidence for chaperone-like effects of iron ions on thermal stability in vitro and activity in the brain of the mutant TPH2. Full article
(This article belongs to the Special Issue Protein Stability Research: 2nd Edition)
Show Figures

Figure 1

55 pages, 1629 KB  
Review
Serotonin Modulation of Dorsoventral Hippocampus in Physiology and Schizophrenia
by Charalampos L. Kandilakis and Costas Papatheodoropoulos
Int. J. Mol. Sci. 2025, 26(15), 7253; https://doi.org/10.3390/ijms26157253 - 27 Jul 2025
Cited by 8 | Viewed by 4632
Abstract
The serotonergic system, originating in the raphe nuclei, differentially modulates the dorsal and ventral hippocampus, which are implicated in cognition and emotion, respectively. Emerging evidence from rodent models (e.g., neonatal ventral hippocampal lesion, pharmacological NMDA receptor antagonist exposure) and human postmortem studies indicates [...] Read more.
The serotonergic system, originating in the raphe nuclei, differentially modulates the dorsal and ventral hippocampus, which are implicated in cognition and emotion, respectively. Emerging evidence from rodent models (e.g., neonatal ventral hippocampal lesion, pharmacological NMDA receptor antagonist exposure) and human postmortem studies indicates dorsoventral serotonergic alterations in schizophrenia. These data include elevated 5-HT1A receptor expression in the dorsal hippocampus, linking serotonergic hypofunction to cognitive deficits, and hyperactive 5-HT2A/3 receptor signaling and denser serotonergic innervation in the ventral hippocampus driving local hyperexcitability associated with psychosis and stress responsivity. These dorsoventral serotonergic alterations are shown to disrupt the excitation–inhibition balance, impair synaptic plasticity, and disturb network oscillations, as established by in vivo electrophysiology and functional imaging. Synthesizing these multi-level findings, we propose a novel “dorsoventral serotonin imbalance” model of schizophrenia, in which ventral hyperactivation predominantly contributes to psychotic symptoms and dorsal hypoactivity underlies cognitive deficits. We further highlight promising preclinical evidence that selective targeting of region- and receptor-specific targeting, using both pharmacological agents and emerging delivery technologies, may offer novel therapeutic opportunities enabling symptom-specific strategies in schizophrenia. Full article
Show Figures

Figure 1

17 pages, 4232 KB  
Article
NOX2/NLRP3-Inflammasome-Dependent Microglia Activation Promotes As(III)-Induced Learning and Memory Impairments in Developmental Rats
by Linlin Zhang, Yuyao Xiao, Dan Wang, Xuerong Han, Ruoqi Zhou, Huiying Zhang, Kexin Zhu, Junyao Wu, Xiance Sun and Shuangyue Li
Toxics 2025, 13(7), 538; https://doi.org/10.3390/toxics13070538 - 26 Jun 2025
Cited by 2 | Viewed by 1413
Abstract
Inorganic arsenic [As(III) and As(V)] is a pervasive environmental contaminant in groundwater systems, early-life exposure to which is associated with an impaired cognitive ability and an increased risk of neurobehavioral disorders. Although the effect of As(III) on the neurons is well studied, the [...] Read more.
Inorganic arsenic [As(III) and As(V)] is a pervasive environmental contaminant in groundwater systems, early-life exposure to which is associated with an impaired cognitive ability and an increased risk of neurobehavioral disorders. Although the effect of As(III) on the neurons is well studied, the involvement of the microglia remains unclear. In this study, the effects of sodium arsenite (NaAsO2) on microglial activation and the underlying NLRP3 inflammasome mechanism were determined. Pregnant rats were gavaged with NaAsO2 (0, 1, 4, and 10 mg/kg body weight), which dissociates in aqueous solutions into bioactive arsenite species [As(OH)3], from gestational day 1 (GD1) to postnatal day 21 (PND21). The results showed that As(III) induces learning and memory impairments and microglial activation in the hippocampus of offspring rats (PND21). Increased expression of NLRP3, the activation of caspase-1, and the production of interleukin-1β were observed in both the hippocampus of As(III)-exposed offspring rats and As(III)-exposed microglial BV2 cells under culture conditions. Interestingly, blocking the NLRP3 inflammasome using MCC950 mitigated its activation. Furthermore, inhibition of NADPH oxidase 2 (NOX2) using apocynin or specific siRNA significantly reduced As(III)-induced microglial NLRP3 inflammasome activation. In addition, inactivation of the microglial NLRP3 inflammasome or NOX2 markedly rescued As(III)-induced neurotoxicity in the hippocampal HT22 cells. Taken together, this study reveals that NOX2/NLRP3-inflammasome-dependent microglial activation promotes As(III)-induced learning and memory impairments in developmental rats. Full article
Show Figures

Figure 1

25 pages, 2451 KB  
Article
Age-Related Increases in PDE11A4 Protein Expression Trigger Liquid–Liquid Phase Separation (LLPS) of the Enzyme That Can Be Reversed by PDE11A4 Small Molecule Inhibitors
by Elvis Amurrio, Janvi H. Patel, Marie Danaher, Madison Goodwin, Porschderek Kargbo, Eliska Klimentova, Sonia Lin and Michy P. Kelly
Cells 2025, 14(12), 897; https://doi.org/10.3390/cells14120897 - 13 Jun 2025
Cited by 1 | Viewed by 2003
Abstract
PDE11A is a little-studied phosphodiesterase sub-family that breaks down cAMP/cGMP, with the PDE11A4 isoform enriched in the memory-related hippocampal formation. Age-related increases in PDE11A expression occur in human and rodent hippocampus and cause age-related cognitive decline of social memories. Interestingly, age-related increases in [...] Read more.
PDE11A is a little-studied phosphodiesterase sub-family that breaks down cAMP/cGMP, with the PDE11A4 isoform enriched in the memory-related hippocampal formation. Age-related increases in PDE11A expression occur in human and rodent hippocampus and cause age-related cognitive decline of social memories. Interestingly, age-related increases in PDE11A4 protein ectopically accumulate in spherical clusters that group together in the brain to form linear filamentous patterns termed “PDE11A4 ghost axons”. The biophysical/physiochemical mechanisms underlying this age-related clustering are not known. Here, we determine if age-related clustering of PDE11A4 reflects liquid–liquid phase separation (LLPS; biomolecular condensation), and if PDE11A inhibitors can reverse this LLPS. We show human and mouse PDE11A4 exhibit several LLPS-promoting sequence features, including intrinsically disordered regions, non-covalent pi–pi interactions, and prion-like domains that were particularly enriched in the N-terminal regulatory region. Further, multiple bioinformatic tools predict PDE11A4 undergoes LLPS. Consistent with these predictions, aging-like PDE11A4 clusters in HT22 hippocampal neuronal cells were membraneless spherical droplets that progressively fuse over time in a concentration-dependent manner. Deletion of the N-terminal intrinsically disordered region prevented PDE11A4 LLPS despite equal protein expression between WT and mutant constructs. 1,6-hexanediol, along with tadalafil and BC11-38 that inhibit PDE11A4, reversed PDE11A4 LLPS in HT22 hippocampal neuronal cells. Interestingly, PDE11A4 inhibitors reverse PDE11A4 LLPS independently of increasing cAMP/cGMP levels via catalytic inhibition. Importantly, orally dosed tadalafil reduced PDE11A4 ghost axons in old mouse ventral hippocampus by 50%. Thus, PDE11A4 exhibits the four defining criteria of LLPS, and PDE11A inhibitors reverse this age-related phenotype both in vitro and in vivo. Full article
Show Figures

Figure 1

Back to TopTop