Role of RET-Regulated GDNF-GFRα1 Endocytosis in Methamphetamine-Induced Neurotoxicity
Abstract
1. Introduction
2. Results
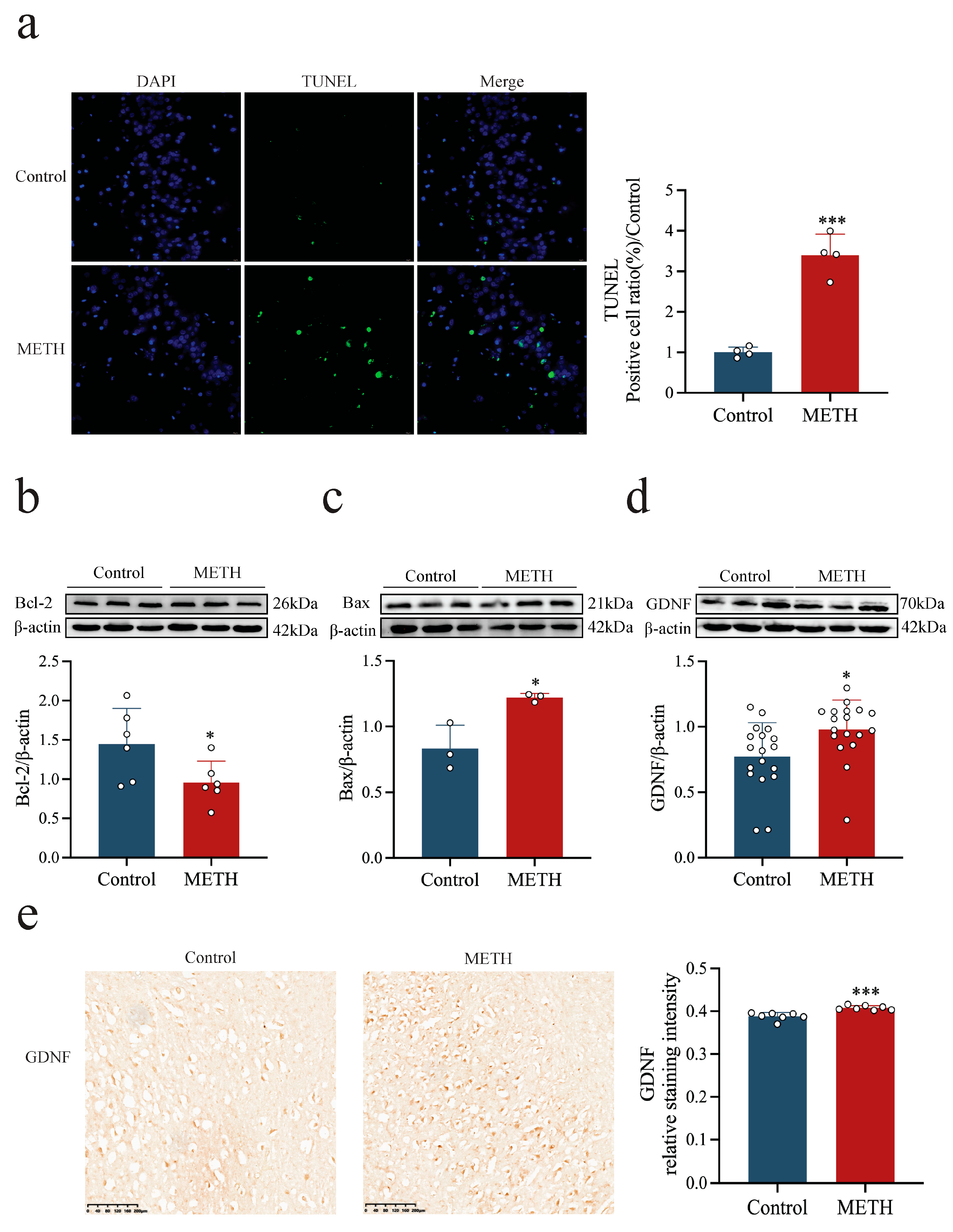
2.1. METH Induces Apoptosis and Up-Regulates GDNF Expression in the Human Hippocampus
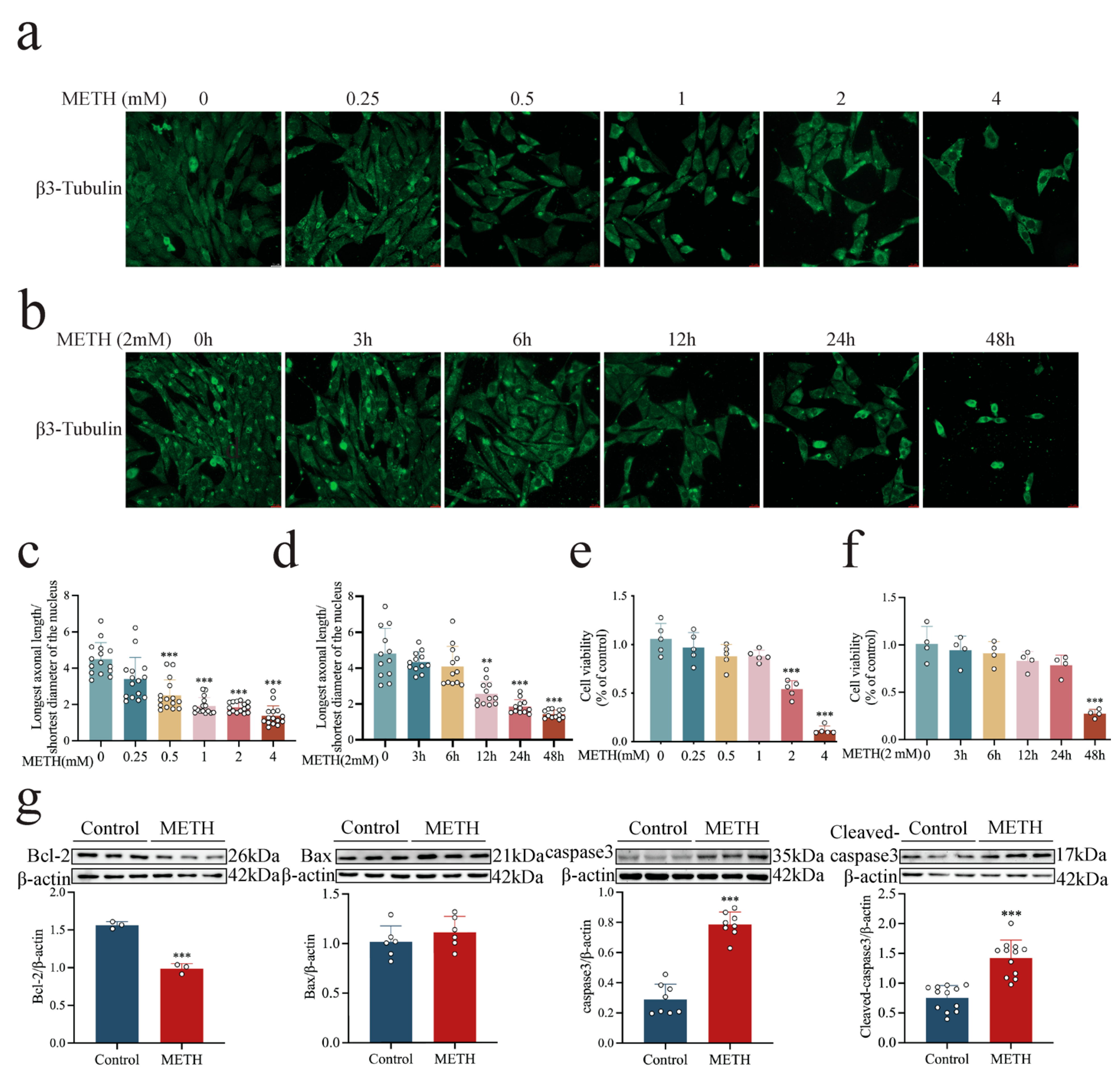
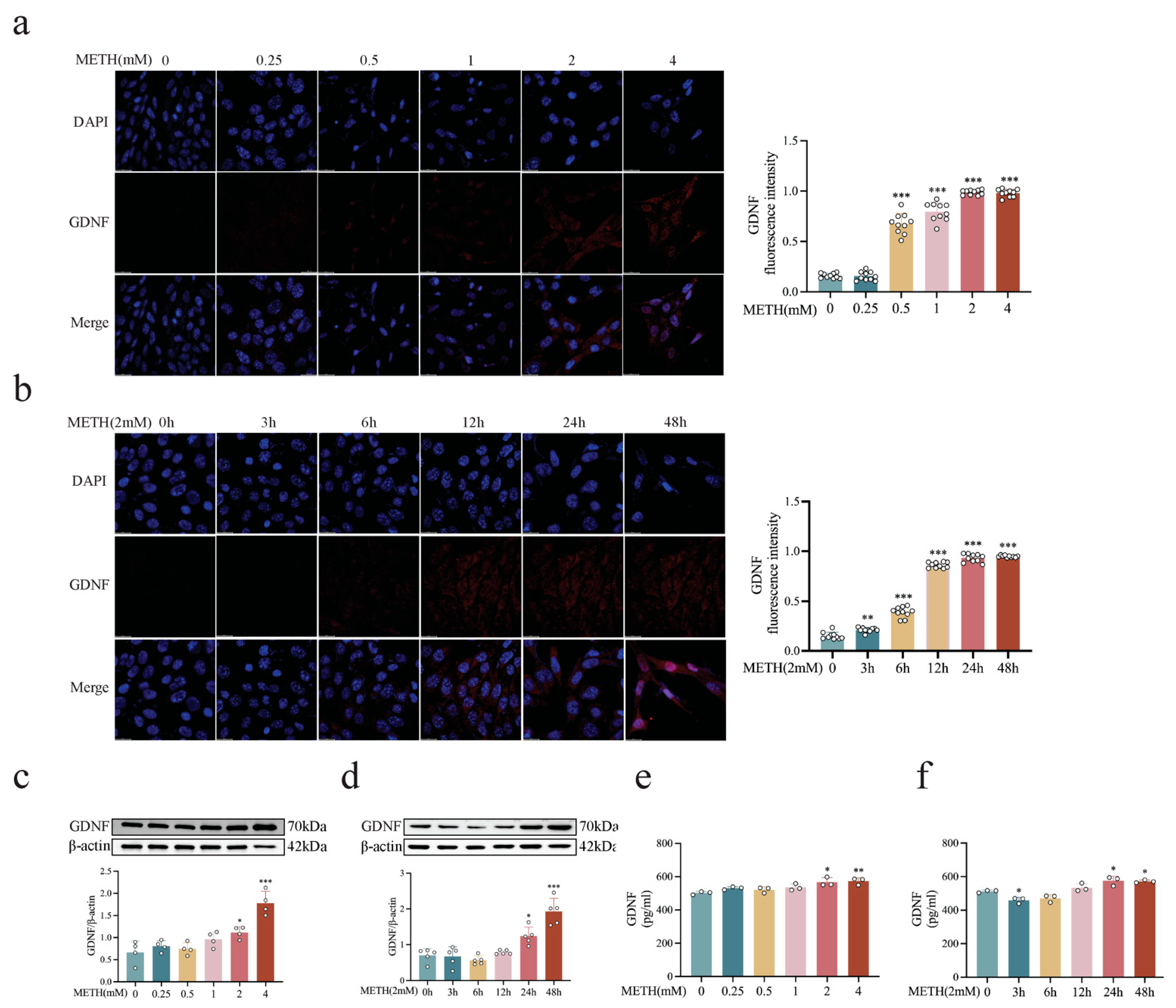
2.2. METH Induces Cell Degeneration, Cytotoxicity, and Increased GDNF Expression and Release in a Dose- and Time-Dependent Manner
2.3. METH Induces HT-22 Cell APOPTOSIS, Disrupts GFRα1 Endocytosis, and Down-Regulates RET Expression
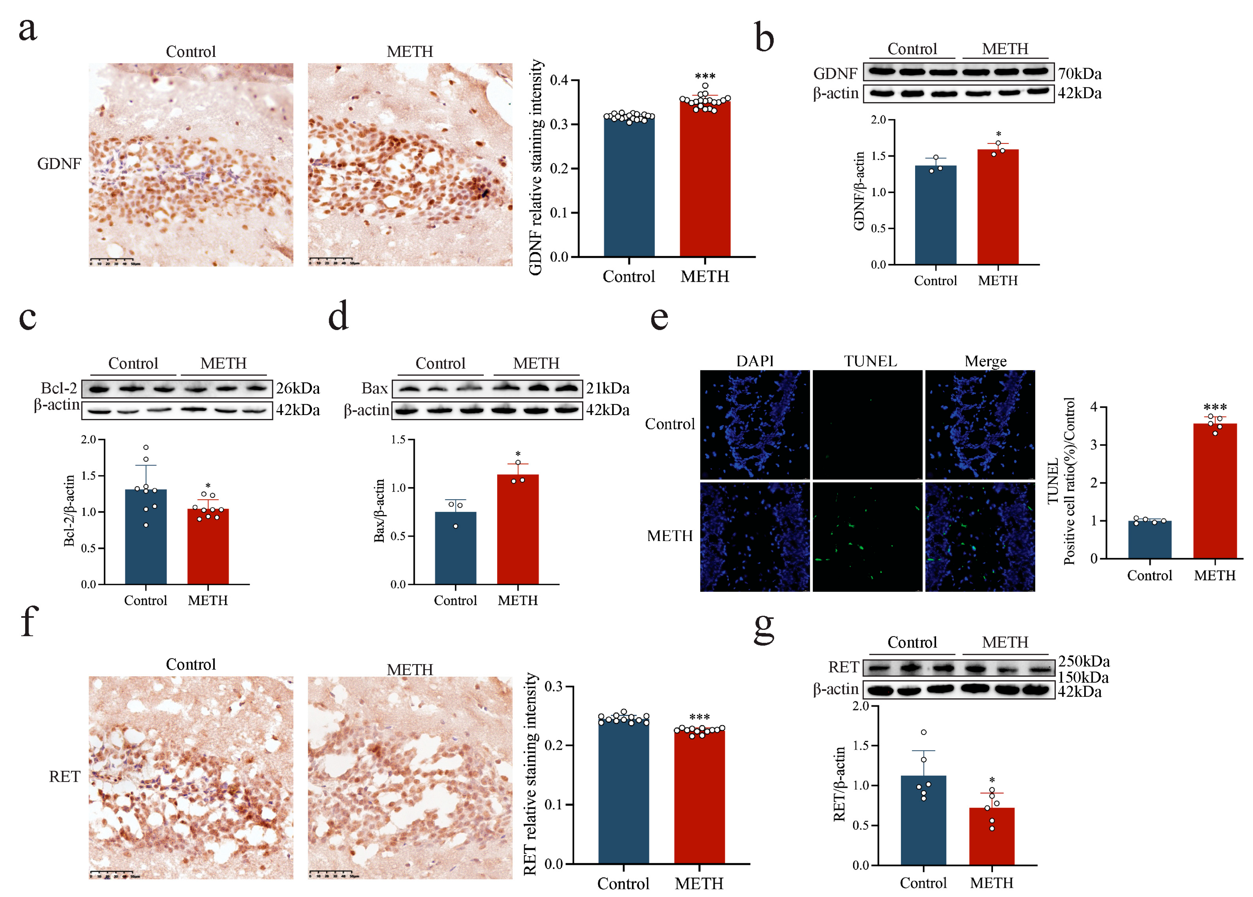
2.4. METH Induces Apoptosis, Up-Regulates GDNF Expression, and Down-Regulates RET Expression in Mouse Hippocampal Cells
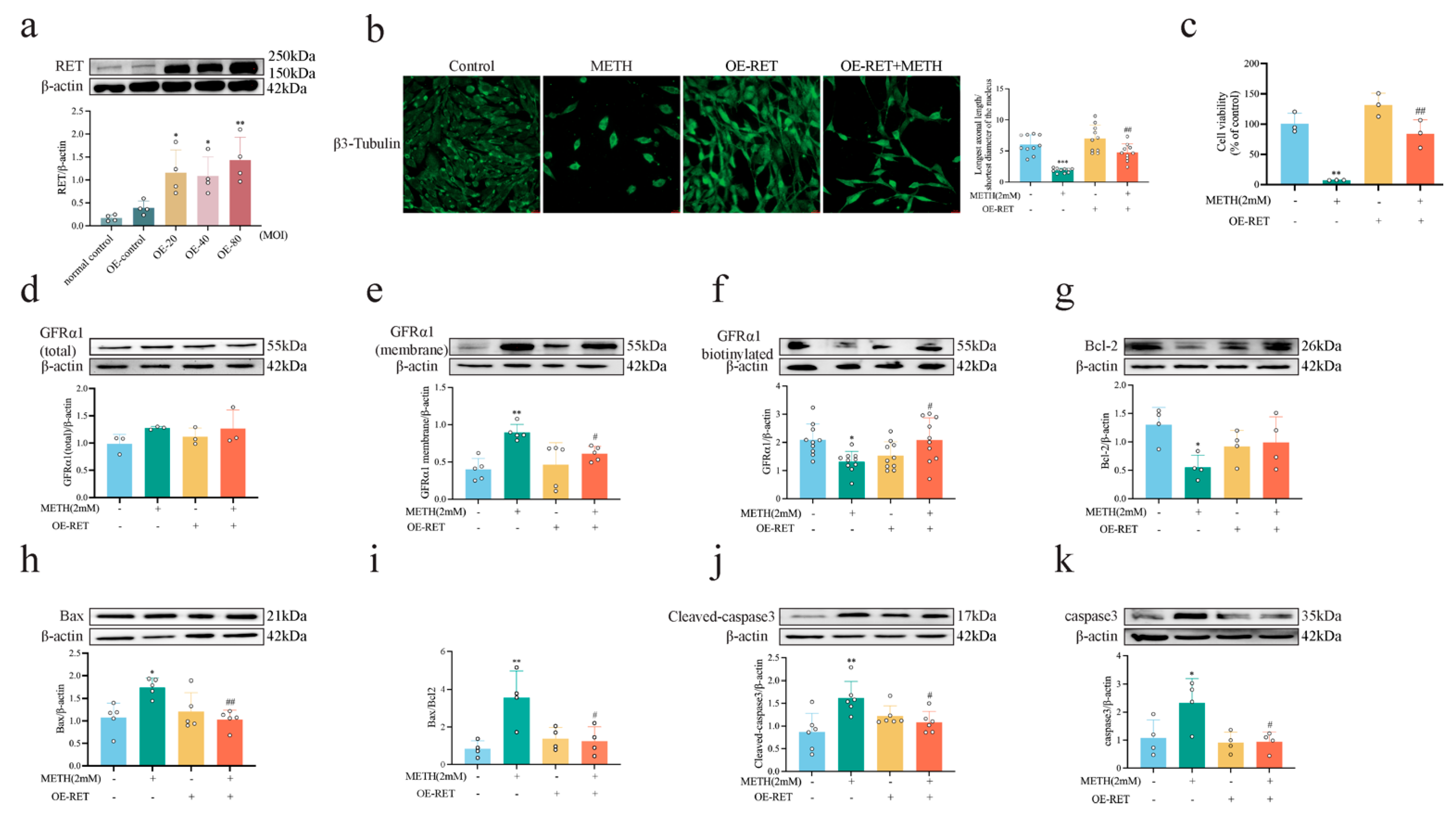
2.5. RET Overexpression Attenuates METH-Induced HT-22 Cytotoxicity and GFRα1 Endocytosis Defects
3. Discussion
4. Materials and Methods
4.1. Drugs and Post-Mortem Brain Samples
4.2. Terminal Deoxynucleotidyl Transferase dUTP Nick-End Labeling (TUNEL) Staining
4.3. Immunohistochemical Staining
4.4. Western Blotting
4.5. Cell Culture and Treatments
4.6. Immunofluorescence Staining
4.7. Enzyme-Linked Immunosorbent Assay (ELISA)
4.8. Cell Viability Assay
4.9. Extraction of Cell Membrane Proteins
4.10. Biotinylation Assay
4.11. Construction of Cell Lines Overexpressing RET
4.12. Mouse Hippocampal Tissue Collection and Brain Sectioning
4.13. Statistical Analysis
5. Conclusions
Author Contributions
Funding
Institutional Review Board Statement
Informed Consent Statement
Data Availability Statement
Acknowledgments
Conflicts of Interest
References
- Zhong, N.; Jiang, H.; Du, J.; Zhao, Y.; Sun, H.; Xu, D.; Li, C.; Zhuang, W.; Li, X.; Hashimoto, K.; et al. The cognitive impairments and psychological wellbeing of methamphetamine dependent patients compared with health controls. Prog. Neuropsychopharmacol. Biol. Psychiatry. 2016, 69, 31–37. [Google Scholar] [CrossRef]
- Potvin, S.; Pelletier, J.; Grot, S.; Hébert, C.; Barr, A.M.; Lecomte, T. Cognitive deficits in individuals with methamphetamine use disorder: A meta-analysis. Addict. Behav. 2018, 80, 154–160. [Google Scholar] [CrossRef]
- Cadet, J.L.; Krasnova, I.N. Molecular bases of methamphetamine-induced neurodegeneration. Int. Rev. Neurobiol. 2009, 88, 101–119. [Google Scholar]
- Kim, B.; Yun, J.; Park, B. Methamphetamine-Induced Neuronal Damage: Neurotoxicity and Neuroinflammation. Biomol. Ther. 2020, 28, 381–388. [Google Scholar] [CrossRef]
- Marshall, J.F.; O’Dell, S.J. Methamphetamine influences on brain and behavior: Unsafe at any speed? Trends Neurosci. 2012, 35, 536–545. [Google Scholar] [CrossRef] [PubMed]
- Lappin, J.M.; Darke, S.; Farrell, M. Methamphetamine use and future risk for Parkinson’s disease: Evidence and clinical implications. Drug Alcohol Depend. 2018, 187, 134–140. [Google Scholar] [CrossRef]
- Shukla, M.; Vincent, B. The multi-faceted impact of methamphetamine on Alzheimer’s disease: From a triggering role to a possible therapeutic use. Ageing Res. Rev. 2020, 60, 101–162. [Google Scholar] [CrossRef]
- Garmabi, B.; Mohaddes, R.; Rezvani, F.; Mohseni, F.; Khastar, H.; Khaksari, M. Erythropoietin improve spatial memory impairment following methamphetamine neurotoxicity by inhibition of apoptosis, oxidative stress and neuroinflammation in CA1 area of hippocampus. J. Chem. Neuroanat. 2022, 124, 102137. [Google Scholar] [CrossRef] [PubMed]
- Recinto, P.; Samant, A.R.; Chavez, G.; Kim, A.; Yuan, C.J.; Soleiman, M.; Grant, Y.; Edwards, S.; Wee, S.; Koob, G.F.; et al. Levels of neural progenitors in the hippocampus predict memory impairment and relapse to drug seeking as a function of excessive methamphetamine self-administration. Neuropsychopharmacology 2012, 37, 1275–1287. [Google Scholar] [CrossRef]
- Zheng, Y.; Reiner, B.; Liu, J.; Xu, L.; Xiong, H. Methamphetamine augments HIV-1 gp120 inhibition of synaptic transmission and plasticity in rat hippocampal slices: Implications for methamphetamine exacerbation of HIV-associated neurocognitive disorders. Neurobiol. Dis. 2022, 168, 105712. [Google Scholar] [CrossRef] [PubMed]
- Cintrón-Colón, A.F.; Almeida-Alves, G.; Boynton, A.M.; Spitsbergen, J.M. GDNF synthesis, signaling, and retrograde transport in motor neurons. Cell Tissue Res. 2020, 382, 47–56. [Google Scholar] [CrossRef]
- Hidalgo-Figueroa, M.; Bonilla, S.; Gutiérrez, F.; Pascual, A.; López-Barneo, J. GDNF is predominantly expressed in the PV+ neostriatal interneuronal ensemble in normal mouse and after injury of the nigrostriatal pathway. J. Neurosci. 2012, 32, 864–872. [Google Scholar] [CrossRef] [PubMed]
- Duarte, E.P.; Curcio, M.; Canzoniero, L.M.; Duarte, C.B. Neuroprotection by GDNF in the ischemic brain. Growth Factors 2012, 30, 242–257. [Google Scholar] [CrossRef]
- Duarte Azevedo, M.; Sander, S.; Tenenbaum, L. GDNF, A Neuron-Derived Factor Upregulated in Glial Cells during Disease. J. Clin. Med. 2020, 9, 456. [Google Scholar] [CrossRef]
- Shi, S.; Chen, T.; Zhao, M. The Crosstalk Between Neurons and Glia in Methamphetamine-Induced Neuroinflammation. Neurochem. Res. 2022, 47, 872–884. [Google Scholar] [CrossRef] [PubMed]
- Kawai, K.; Takahashi, M. Intracellular RET signaling pathways activated by GDNF. Cell Tissue Res. 2020, 382, 113–123. [Google Scholar] [CrossRef] [PubMed]
- Crupi, M.; Yoganathan, P.; Bone, L.; Lian, E.; Fetz, A.; Antonescu, C.; Mulligan, L. Distinct temporal regulation of RET isoform internalization: Roles of clathrin and AP2. Cancer Res. 2015, 75, 1155–1173. [Google Scholar] [CrossRef]
- Bohn, M.C. Motoneurons crave glial cell line-derived neurotrophic factor. Exp. Neurol 2004, 190, 263–275. [Google Scholar] [CrossRef]
- Valian, N.; Ahmadiani, A.; Dargahi, L. Escalating Methamphetamine Regimen Induces Compensatory Mechanisms, Mitochondrial Biogenesis, and GDNF Expression, in Substantia Nigra. J. Cell. Biochem. 2017, 118, 1369–1378. [Google Scholar] [CrossRef]
- Kramer, E.R.; Liss, B. GDNF-Ret signaling in midbrain dopaminergic neurons and its implication for Parkinson disease. FEBS Lett. 2015, 589, 3760–3772. [Google Scholar] [CrossRef]
- Mijatovic, J.; Piltonen, M.; Alberton, P.; Männistö, P.T.; Saarma, M.; Piepponen, T.P. Constitutive Ret signaling is protective for dopaminergic cell bodies but not for axonal terminals. Neurobiol. Aging 2011, 32, 1486–1494. [Google Scholar] [CrossRef] [PubMed]
- Mei, J.M.; Niu, C.S. Effects of CDNF on 6-OHDA-induced apoptosis in PC12 cells via modulation of Bcl-2/Bax and caspase-3 activation. Neurol. Sci. 2014, 35, 1275–1280. [Google Scholar] [CrossRef]
- Shaw, J.D.; Cummings, K.B.; Huyer, G.; Michaelis, S.; Wendland, B. Yeast as a model system for studying endocytosis. Exp. Cell Res. 2001, 271, 1–9. [Google Scholar] [CrossRef]
- Yan, P.; Li, N.; Ma, M.; Liu, Z.; Yang, H.; Li, J.; Wan, C.; Gao, S.; Li, S.; Zheng, L.; et al. Hypoxia-inducible factor upregulation by roxadustat attenuates drug reward by altering brain iron homoeostasis. Signal Transduct. Target. Ther. 2023, 8, 355–370. [Google Scholar] [CrossRef] [PubMed]
- Liu, X.H.; Geng, Z.; Yan, J.; Li, T.; Chen, Q.; Zhang, Q.Y.; Chen, Z.Y. Blocking GSK3β-mediated dynamin1 phosphorylation enhances BDNF-dependent TrkB endocytosis and the protective effects of BDNF in neuronal and mouse models of Alzheimer’s disease. Neurobiol. Dis. 2014, 74, 377–391. [Google Scholar] [CrossRef] [PubMed]
- Yamamoto, B.K.; Zhu, W. The effects of methamphetamine on the production of free radicals and oxidative stress. J. Pharmacol. Exp. Ther. 1998, 287, 107–114. [Google Scholar] [CrossRef]
- LaVoie, M.J.; Hastings, T.G. Dopamine quinone formation and protein modification associated with the striatal neurotoxicity of methamphetamine: Evidence against a role for extracellular dopamine. J. Neurosci. 1999, 19, 1484–1491. [Google Scholar] [CrossRef]
- Berman, S.B.; Hastings, T.G. Dopamine oxidation alters mitochondrial respiration and induces permeability transition in brain mitochondria: Implications for Parkinson’s disease. J. Neurochem. 1999, 73, 1127–1137. [Google Scholar] [CrossRef]
- Jana, S.; Sinha, M.; Chanda, D.; Roy, T.; Banerjee, K.; Munshi, S.; Patro, B.S.; Chakrabarti, S. Mitochondrial dysfunction mediated by quinone oxidation products of dopamine: Implications in dopamine cytotoxicity and pathogenesis of Parkinson’s disease. Biochim. Biophys. Acta 2011, 1812, 663–673. [Google Scholar] [CrossRef]
- Cadet, J.L.; Jayanthi, S.; Deng, X. Methamphetamine-induced neuronal apoptosis involves the activation of multiple death pathways. Review. Neurotox. Res. 2005, 8, 199–206. [Google Scholar] [CrossRef]
- Jayanthi, S.; Deng, X.; Ladenheim, B.; McCoy, M.T.; Cluster, A.; Cai, N.S.; Cadet, J.L. Calcineurin/NFAT-induced up-regulation of the Fas ligand/Fas death pathway is involved in methamphetamine-induced neuronal apoptosis. Proc. Natl. Acad. Sci. USA 2005, 102, 868–873. [Google Scholar] [CrossRef]
- Beauvais, G.; Atwell, K.; Jayanthi, S.; Ladenheim, B.; Cadet, J.L. Involvement of dopamine receptors in binge methamphetamine-induced activation of endoplasmic reticulum and mitochondrial stress pathways. PLoS ONE 2011, 6, 289–302. [Google Scholar] [CrossRef] [PubMed]
- Jayanthi, S.; Deng, X.; Bordelon, M.; McCoy, M.T.; Cadet, J.L. Methamphetamine causes differential regulation of pro-death and anti-death Bcl-2 genes in the mouse neocortex. FASEB J. 2001, 15, 1745–1752. [Google Scholar] [CrossRef]
- Deng, X.; Cai, N.S.; McCoy, M.T.; Chen, W.; Trush, M.A.; Cadet, J.L. Methamphetamine induces apoptosis in an immortalized rat striatal cell line by activating the mitochondrial cell death pathway. Neuropharmacology 2002, 42, 837–845. [Google Scholar] [CrossRef]
- Jayanthi, S.; Deng, X.; Noailles, P.A.; Ladenheim, B.; Cadet, J.L. Methamphetamine induces neuronal apoptosis via cross-talks between endoplasmic reticulum and mitochondria-dependent death cascades. FASEB J. 2004, 18, 238–251. [Google Scholar] [CrossRef]
- Chang, N. Mitochondria in Programmed Cell Death: The Role of Apoptogenic Proteins. Guthrie Clin. J. Med. 2025, 68, 116–122. [Google Scholar] [CrossRef]
- Culmsee, C.; Plesnila, N. Targeting Bid to prevent programmed cell death in neurons. Biochem. Soc. Trans. 2006, 34, 1334–1340. [Google Scholar] [CrossRef] [PubMed]
- Clapp, C.; Portt, L.; Khoury, C.; Sheibani, S.; Eid, R.; Greenwood, M.; Vali, H.; Mandato, C.A.; Greenwood, M.T. Untangling the Roles of Anti-Apoptosis in Regulating Programmed Cell Death using Humanized Yeast Cells. Front. Oncol. 2012, 2, 59. [Google Scholar] [CrossRef]
- Guglielmi, V.; Vattemi, G.; Chignola, R.; Chiarini, A.; Marini, M.; Dal Pra, I.; Di Chio, M.; Chiamulera, C.; Armato, U.; Tomelleri, G. Evidence for caspase-dependent programmed cell death along with repair processes in affected skeletal muscle fibres in patients with mitochondrial disorders. Clin. Sci. 2015, 130, 167–181. [Google Scholar] [CrossRef]
- Galluzzi, L.; Blomgren, K.; Kroemer, G. Mitochondrial membrane permeabilization in neuronal injury. Nat. Rev. Neurosci. 2009, 10, 481–494. [Google Scholar] [CrossRef]
- Ravagnan, L.; Roumier, T.; Kroemer, G. Mitochondria, the killer organelles, and their weapons. J. Cell. Physiol. 2002, 192, 131–137. [Google Scholar] [CrossRef]
- Azimzadeh, Z.; Omidvari, S.; Niknazar, S.; Vafaei-Nezhad, S.; Roozbahany, N.A.; Abdollahifar, M.A.; Tahmasebinia, F.; Mahmoudiasl, G.R.; Abbaszadeh, H.A.; Darabi, S. Exploring amygdala structural changes and signaling pathways in postmortem brains: Consequences of long-term methamphetamine addiction. Anat. Cell Biol. 2023, 57, 70–84. [Google Scholar] [CrossRef]
- Lu, T.; Kim, P.P.; Greig, N.H.; Luo, Y. Dopaminergic Neuron-Specific Deletion of p53 Gene Attenuates Methamphetamine Neurotoxicity. Neurotox. Res. 2017, 32, 218–230. [Google Scholar] [CrossRef]
- Vieira, P.; Thomas Krauss, J.; Vieira, A. Internalization of glial cell-derived neurotrophic factor receptor GFR alpha 1 in the absence of the ret tyrosine kinase coreceptor. Cell. Mol. Neurobiol. 2003, 23, 43–55. [Google Scholar] [CrossRef]
- Baei, F.; Rajabzadeh, A.; Bagheri, J.; Jalayeri, Z.; Ebrahimzadeh-Bideskan, A. Effect of methamphetamine exposure during pregnancy and lactate on polysialic acid neural cell adhesion molecule expression in rat’s off-spring hippocampus. Metab. Brain Dis. 2017, 32, 991–1002. [Google Scholar] [CrossRef]
- Nookala, A.R.; Schwartz, D.C.; Chaudhari, N.S.; Glazyrin, A.; Stephens, E.B.; Berman, N.E.; Kumar, A. Methamphetamine augment HIV-1 Tat mediated memory defects by altering the expression of synaptic proteins and neurotropic factors. Brain. Behav. Immun. 2018, 71, 37–51. [Google Scholar] [CrossRef] [PubMed]
- Qiao, H.H.; Zhu, L.N.; Wang, Y.; Hui, J.L.; Xie, W.B.; Liu, C.; Chen, L.; Qiu, P.M. Implications of alpha synuclein nucleus at tyrosine 39 in methamphetamine induced neuropathy in vitro and in vivo. Neural Regen. Res. 2019, 14, 319–327. [Google Scholar] [PubMed]
- Fornai, F.; Lenzi, P.; Ferrucci, M.; Lazzeri, G.; di Poggio, A.B.; Natale, G.; Busceti, C.L.; Biagioni, F.; Giusiani, M.; Ruggieri, S.; et al. Occurrence of neuronal inclusions combined with increased nigral expression of alpha-synuclein within dopaminergic neurons following treatment with amphetamine derivatives in mice. Brain Res. Bull. 2005, 65, 405–413. [Google Scholar] [CrossRef]
- Kousik, S.M.; Carvey, P.M.; Napier, T.C. Methamphetamine self-administration results in persistent dopaminergic pathology: Implications for Parkinson’s disease risk and reward-seeking. Eur. J. Neurosci. 2014, 40, 2707–2714. [Google Scholar] [CrossRef] [PubMed]
- Ghavami, S.; Shojaei, S.; Yeganeh, B.; Ande, S.R.; Jangamreddy, J.R.; Mehrpour, M.; Christoffersson, J.; Chaabane, W.; Moghadam, A.R.; Kashani, H.H.; et al. Autophagy and apoptosis dysfunction in neurodegenerative disorders. Prog. Neurobiol. 2013, 112, 24–49. [Google Scholar] [CrossRef]
- Fan, X.Y.; Yang, J.Y.; Dong, Y.X.; Hou, Y.; Liu, S.; Wu, C.F. Oxytocin inhibits methamphetamine-associated learning and memory alterations by regulating DNA methylation at the Synaptophysin promoter. Addict. Biol. 2018, 25, e12697. [Google Scholar] [CrossRef]
- Hasan, G.M.; Shamsi, A.; Sohal, S.S.; Alam, M.; Hassan, M.I. Structure Based Identification of Natural Compounds as Potential RET Kinase Inhibitors for Therapeutic Targeting of Neurodegenerative Diseases. J. Alzheimer’s Dis. 2023, 95, 1519–1533. [Google Scholar] [CrossRef]
- Kato, M.; Ninomiya, H.; Maeda, M.; Tanaka, N.; Ilmiawati, C.; Yoshinaga, M. Sulfhydryl-mediated redox signaling in inflammation: Role in neurodegenerative diseases. Arch. Toxicol. 2016, 90, 1017–1018. [Google Scholar] [CrossRef]
- Sunardi, M.; Ito, K.; Enomoto, H. Live visualization of a functional RET-EGFP chimeric receptor in homogeneous knock in mice. Dev. Growth Differ. 2021, 63, 285–294. [Google Scholar] [CrossRef] [PubMed]
- Wang, X.; Hu, M.; Chen, J.; Lou, X.; Zhang, H.; Li, M.; Cheng, J.; Ma, T.; Xiong, J.; Gao, R.; et al. Key roles of autophagosome/other maturation mediated by Syntaxin17 in methane induced neuronal damage in mice. Mol. Med. 2024, 30, 4. [Google Scholar] [CrossRef] [PubMed]
- Casserly, L.; Garton, D.R.; Montaño-Rodriguez, A.; Andressoo, J.-O. Analysis of Acute and Chronic Methamphetamine Treatment in Mice on Gdnf System Expression Reveals a Potential Mechanism of Schizophrenia Susceptibility. Biomolecules 2023, 13, 1428. [Google Scholar] [CrossRef]
- Khan, M.N.; Choudhary, D.; Mehan, S.; Khan, Z.; Gupta, G.D.; Narula, A.S. Molecular mechanisms of GDNF/GFRA1/RET and PI3K/AKT/ERK signaling interplay in neuroprotection: Therapeutic strategies for treating neurological disorders. Neuropeptides 2025, 111, 102516. [Google Scholar] [CrossRef]
- Krasnova, I.N.; Cadet, J.L. Methamphetamine toxicity and messengers of death. Brain Res. Rev. 2009, 60, 379–407. [Google Scholar] [CrossRef]
- Kuroda, K.O.; Ornthanalai, V.G.; Kato, T.; Murphy, N.P. FosB null mutant mice show enhanced methamphetamine neurotoxicity: Potential involvement of FosB in intracellular feedback signaling and astroglial function. Neuropsychopharmacology 2010, 35, 641–655. [Google Scholar] [CrossRef] [PubMed]
- Wen, D.; Hui, R.; Wang, J.; Shen, X.; Xie, B.; Gong, M.; Yu, F.; Cong, B.; Ma, C. Effects of Molecular Hydrogen on Methamphetamine-Induced Neurotoxicity and Spatial Memory Impairment. Front. Pharmacol. 2019, 10, 823. [Google Scholar] [CrossRef] [PubMed]
- Gibson, A.S.; West, P.J.; Keefe, K.A. Effects of methamphetamine-induced neurotoxicity on striatal long-term potentiation. Psychopharmacology 2022, 239, 93–104. [Google Scholar] [CrossRef] [PubMed]






Disclaimer/Publisher’s Note: The statements, opinions and data contained in all publications are solely those of the individual author(s) and contributor(s) and not of MDPI and/or the editor(s). MDPI and/or the editor(s) disclaim responsibility for any injury to people or property resulting from any ideas, methods, instructions or products referred to in the content. |
© 2025 by the authors. Licensee MDPI, Basel, Switzerland. This article is an open access article distributed under the terms and conditions of the Creative Commons Attribution (CC BY) license (https://creativecommons.org/licenses/by/4.0/).
Share and Cite
Lv, M.; Shen, B.; Wu, Z.; Yang, G.; Cao, Y.; Zhang, Y.; Shu, J.; Dong, W.; Hou, Z.; Jing, D.; et al. Role of RET-Regulated GDNF-GFRα1 Endocytosis in Methamphetamine-Induced Neurotoxicity. Int. J. Mol. Sci. 2025, 26, 9522. https://doi.org/10.3390/ijms26199522
Lv M, Shen B, Wu Z, Yang G, Cao Y, Zhang Y, Shu J, Dong W, Hou Z, Jing D, et al. Role of RET-Regulated GDNF-GFRα1 Endocytosis in Methamphetamine-Induced Neurotoxicity. International Journal of Molecular Sciences. 2025; 26(19):9522. https://doi.org/10.3390/ijms26199522
Chicago/Turabian StyleLv, Mengran, Baoyu Shen, Zhenling Wu, Genmeng Yang, Yuanyuan Cao, Yuan Zhang, Junjie Shu, Wenjuan Dong, Zhenping Hou, Di Jing, and et al. 2025. "Role of RET-Regulated GDNF-GFRα1 Endocytosis in Methamphetamine-Induced Neurotoxicity" International Journal of Molecular Sciences 26, no. 19: 9522. https://doi.org/10.3390/ijms26199522
APA StyleLv, M., Shen, B., Wu, Z., Yang, G., Cao, Y., Zhang, Y., Shu, J., Dong, W., Hou, Z., Jing, D., Zhang, X., Hou, Y., Xu, J., Li, L., & Hong, S. (2025). Role of RET-Regulated GDNF-GFRα1 Endocytosis in Methamphetamine-Induced Neurotoxicity. International Journal of Molecular Sciences, 26(19), 9522. https://doi.org/10.3390/ijms26199522

