Autism-Associated Gut Microbiota–Derived Enterococcus facium Modulates Gut–Brain Axis Function and Behavior in Mice
Abstract
1. Introduction
2. Materials and Methods
2.1. Chemicals and Reagents
2.2. Animal Housing
2.3. Isolation and Identification of Enterococcus faecium
2.4. Establishment and Application of the Standard Curve
2.5. Administration of Enterococcus faecium and Study Protocol
2.6. Open Field Test
2.7. Sucrose Preference Experiment
2.8. Y Maze Test
2.9. Three-Box Social
2.10. Histopathological Examination
2.11. Immunohistochemistry
2.12. Fecal DNA Extraction and 16S rRNA Sequencing
2.13. Western Blotting
2.14. mRNA Expression Level Measurement by RT-qPCR
2.15. Measurement of Cytokine Level in the Colon by ELISA
2.16. Statistical Analysis
3. Results
3.1. Bacterial Strain Sequencing
3.2. Standard Curve
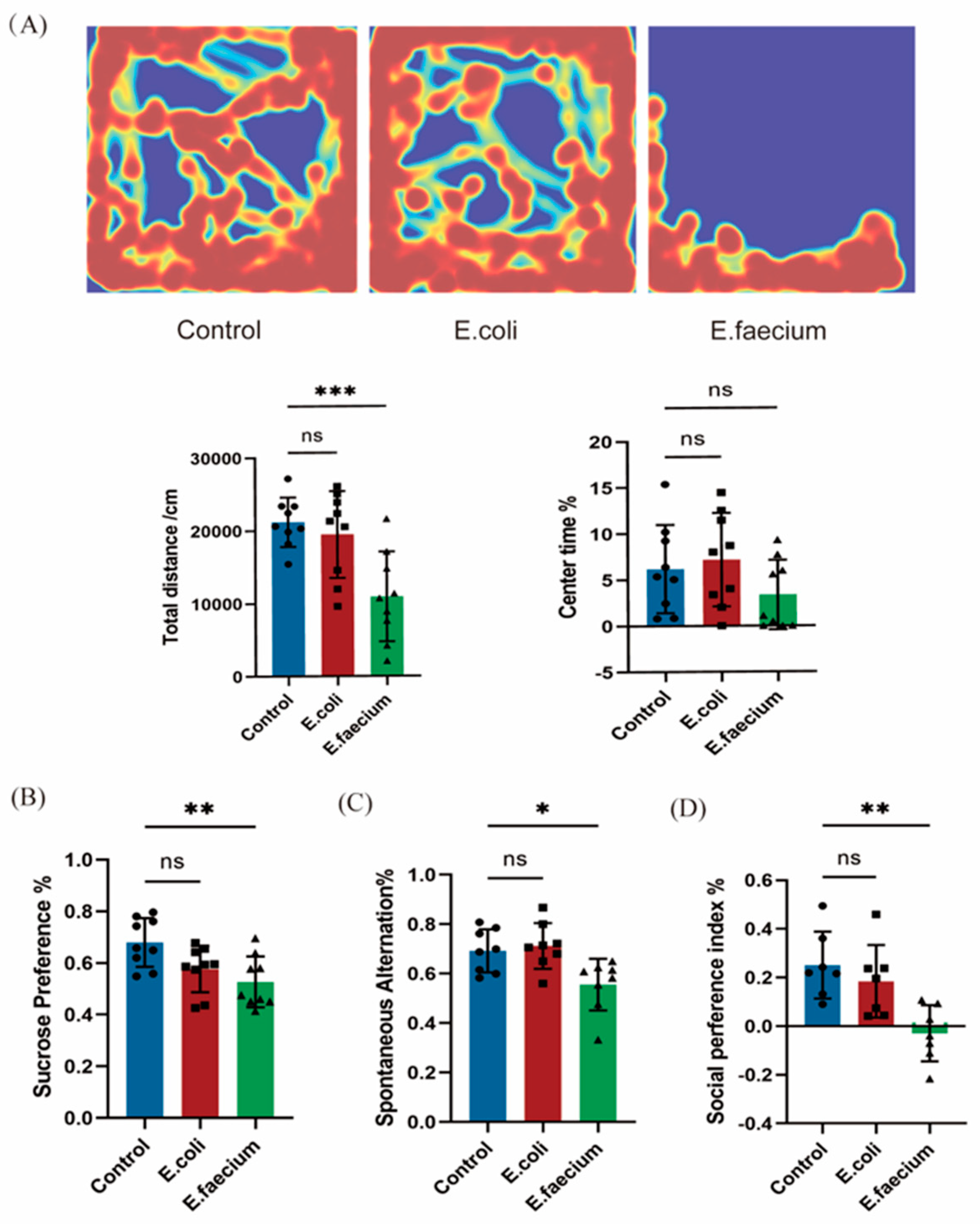
3.3. Behavioral Alterations Induced by E. faecium Administration
3.4. Gut Microbiota Alterations by E. faecium Administration
3.5. E. faecium Alters Gut Microbiota at Different Taxonomic Levels
3.6. Histological Examination
3.7. Immunohistochemistry Results
3.8. Western Blotting for Tight Junction Proteins
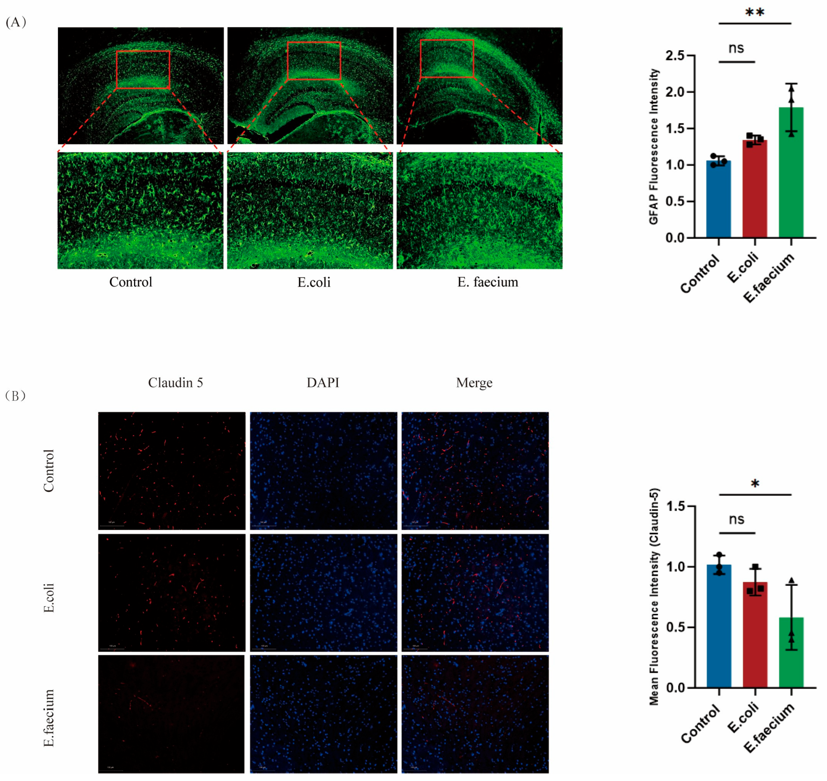
3.9. Expression of Blood–Brain Barrier and Astrocyte Markers in Brain Tissue
3.10. ELISA Evaluation of Cytokine Levels in Hippocampus and Serum
4. Discussion
5. Conclusions
Author Contributions
Funding
Institutional Review Board Statement
Informed Consent Statement
Data Availability Statement
Conflicts of Interest
References
- Loomes, R.; Hull, L.; Mandy, W.P.L. What is the male-to-female ratio in autism spectrum disorder? A systematic review and meta-analysis. J. Am. Acad. Child Adolesc. Psychiatry 2017, 56, 466–474. [Google Scholar] [CrossRef]
- Wong, N.M.; Dipasquale, O.; Turkheimer, F.; Findon, J.L.; Wichers, R.H.; Dimitrov, M.; Murphy, C.M.; Stoencheva, V.; Robertson, D.M.; Murphy, D.G. Differences in social brain function in autism spectrum disorder are linked to the serotonin transporter: A randomised placebo-controlled single-dose crossover trial. J. Psychopharmacol. 2022, 36, 723–731. [Google Scholar] [CrossRef]
- Chaidez, V.; Hansen, R.L.; Hertz-Picciotto, I. Gastrointestinal problems in children with autism, developmental delays or typical development. J. Autism Dev. Disord. 2014, 44, 1117–1127. [Google Scholar] [CrossRef] [PubMed]
- Ding, X.; Xu, Y.; Zhang, X.; Zhang, L.; Duan, G.; Song, C.; Li, Z.; Yang, Y.; Wang, Y.; Wang, X. Gut microbiota changes in patients with autism spectrum disorders. J. Psychiatr. Res. 2020, 129, 149–159. [Google Scholar] [CrossRef]
- Oh, D.; Cheon, K.-A. Alteration of gut microbiota in autism spectrum disorder: An overview. J. Korean Acad. Child Adolesc. Psychiatry 2020, 31, 131. [Google Scholar] [CrossRef] [PubMed]
- Sharon, G.; Cruz, N.J.; Kang, D.-W.; Gandal, M.J.; Wang, B.; Kim, Y.-M.; Zink, E.M.; Casey, C.P.; Taylor, B.C.; Lane, C.J. Human gut microbiota from autism spectrum disorder promote behavioral symptoms in mice. Cell 2019, 177, 1600–1618.e17. [Google Scholar] [CrossRef]
- Fattorusso, A.; Di Genova, L.; Dell’Isola, G.B.; Mencaroni, E.; Esposito, S. Autism spectrum disorders and the gut microbiota. Nutrients 2019, 11, 521. [Google Scholar] [CrossRef]
- Tomova, A.; Husarova, V.; Lakatosova, S.; Bakos, J.; Vlkova, B.; Babinska, K.; Ostatnikova, D. Gastrointestinal microbiota in children with autism in Slovakia. Physiol. Behav. 2015, 138, 179–187. [Google Scholar] [CrossRef] [PubMed]
- Wan, Y.; Zuo, T.; Xu, Z.; Zhang, F.; Zhan, H.; Dorothy, C.; Leung, T.-F.; Yeoh, Y.K.; Chan, F.K.; Chan, R. Underdevelopment of the gut microbiota and bacteria species as non-invasive markers of prediction in children with autism spectrum disorder. Gut 2022, 71, 910–918. [Google Scholar] [CrossRef]
- Zou, R.; Xu, F.; Wang, Y.; Duan, M.; Guo, M.; Zhang, Q.; Zhao, H.; Zheng, H. Changes in the gut microbiota of children with autism spectrum disorder. Autism Res. 2020, 13, 1614–1625. [Google Scholar] [CrossRef]
- Finegold, S.M.; Dowd, S.E.; Gontcharova, V.; Liu, C.; Henley, K.E.; Wolcott, R.D.; Youn, E.; Summanen, P.H.; Granpeesheh, D.; Dixon, D. Pyrosequencing study of fecal microflora of autistic and control children. Anaerobe 2010, 16, 444–453. [Google Scholar] [CrossRef]
- Braniste, V.; Al-Asmakh, M.; Kowal, C.; Anuar, F.; Abbaspour, A.; Tóth, M.; Korecka, A.; Bakocevic, N.; Ng, L.G.; Kundu, P. The gut microbiota influences blood-brain barrier permeability in mice. Sci. Transl. Med. 2014, 6, 263ra158. [Google Scholar] [CrossRef] [PubMed]
- Zhang, H.; He, K.; Zhao, Y.; Peng, Y.; Feng, D.; Wang, J.; Gao, Q. fNIRS Biomarkers for Stratifying Poststroke Cognitive Impairment: Evidence From Frontal and Temporal Cortex Activation. Stroke 2025, 56, 3245–3256. [Google Scholar] [CrossRef]
- Fiorentino, M.; Sapone, A.; Senger, S.; Camhi, S.S.; Kadzielski, S.M.; Buie, T.M.; Kelly, D.L.; Cascella, N.; Fasano, A. Blood–brain barrier and intestinal epithelial barrier alterations in autism spectrum disorders. Mol. Autism 2016, 7, 49. [Google Scholar] [CrossRef]
- Zhuang, C.; Chen, Q.; Dou, X.; Zhang, Y.; Jin, W.; Lu, X.; Wan, H.; Yu, L. Pathogenic Mechanisms of Cerebral Ischemia and Potential Gut-Brain Axis-Oriented Therapeutic Strategies. Phytomedicine 2025, 148, 157264. [Google Scholar] [CrossRef] [PubMed]
- Hornuss, D.; Göpel, S.; Walker, S.V.; Tobys, D.; Häcker, G.; Seifert, H.; Higgins, P.G.; Xanthopoulou, K.; Gladstone, B.P.; Cattaneo, C. Epidemiological trends and susceptibility patterns of bloodstream infections caused by Enterococcus spp. in six German university hospitals: A prospectively evaluated multicentre cohort study from 2016 to 2020 of the R-Net study group. Infection 2024, 52, 1995–2004. [Google Scholar] [CrossRef]
- Alatorre-Fernández, P.; Mayoral-Terán, C.; Velázquez-Acosta, C.; Franco-Rodríguez, C.; Flores-Moreno, K.; Cevallos, M.Á.; López-Vidal, Y.; Volkow-Fernández, P. A polyclonal outbreak of bloodstream infections by Enterococcus faecium in patients with hematologic malignancies. Am. J. Infect. Control 2017, 45, 260–266. [Google Scholar] [CrossRef]
- Wang, Z.; Iida, N.; Seishima, J.; Okafuji, H.; Yutani, M.; Fujinaga, Y.; Hashimoto, Y.; Tomita, H.; Mizukoshi, E.; Kaneko, S. Patient-derived Enterococcus faecium with inflammatory genotypes promote colitis. J. Gastroenterol. 2022, 57, 770–783. [Google Scholar] [CrossRef] [PubMed]
- Woods, A.; Stirling, J.; Suvarna, S. Bancroft’s theory and practice of histological techniques. Transm. Electron Microsc. 2019, 8, 434–440. [Google Scholar]
- Kiernan, J. Histological and Histochemical Methods; Scion Publishing Ltd.: Banbury, UK, 2015. [Google Scholar]
- Maenner, M.J. Prevalence and characteristics of autism spectrum disorder among children aged 8 years—Autism and developmental disabilities monitoring network, 11 sites, United States, 2018. MMWR Surveill. Summ. 2021, 70, 1–16. [Google Scholar] [CrossRef]
- Napolitano, A.; Schiavi, S.; La Rosa, P.; Rossi-Espagnet, M.C.; Petrillo, S.; Bottino, F.; Tagliente, E.; Longo, D.; Lupi, E.; Casula, L. Sex differences in autism spectrum disorder: Diagnostic, neurobiological, and behavioral features. Front. Psychiatry 2022, 13, 889636. [Google Scholar] [CrossRef] [PubMed]
- Lord, C.; Bishop, S.L. Autism Spectrum Disorders: Diagnosis, Prevalence, and Services for Children and Families. Social Policy Report. Soc. Res. Child Dev. 2010, 24, 27. [Google Scholar]
- Krawczyk, B.; Wityk, P.; Gałęcka, M.; Michalik, M. The many faces of Enterococcus spp.—Commensal, probiotic and opportunistic pathogen. Microorganisms 2021, 9, 1900. [Google Scholar] [CrossRef]
- Shao, X.; Wu, T.; Li, M.; Zheng, M.; Lin, H.; Qi, X. Enterococcus faecalis Exerts Neuroprotective Effects via the Vagus Nerve in a Mouse Model of Parkinson’s Disease. Mol. Neurobiol. 2025, 62, 7875–7891. [Google Scholar] [CrossRef]
- Luo, H.; Gu, X.; Tong, G.; Han, L. Research progress of apelin in acute ischemic brain injury. Am. J. Transl. Res. 2022, 14, 7260. [Google Scholar]
- Mejía-Granados, D.M.; Villasana-Salazar, B.; Coan, A.C.; Rizzi, L.; Balthazar, M.L.F.; de Godoi, A.B.; do Canto, A.M.; Silva, L.S.; do Rosario Tacla, R.; Damasceno, A. Gut microbiome in neuropsychiatric disorders. Arq. Neuro-Psiquiatr. 2022, 80, 192–207. [Google Scholar] [CrossRef]
- Neelotpol, S.; Rezwan, R.; Singh, T.; Mayesha, I.I.; Saba, S.; Jamiruddin, M.R. Pharmacological intervention of behavioural traits and brain histopathology of prenatal valproic acid-induced mouse model of autism. PLoS ONE 2024, 19, e0308632. [Google Scholar] [CrossRef]
- Du, Y.; Chen, L.; Yan, M.-C.; Wang, Y.-L.; Zhong, X.-L.; Xv, C.-X.; Li, Y.-B.; Cheng, Y. Neurometabolite levels in the brains of patients with autism spectrum disorders: A meta-analysis of proton magnetic resonance spectroscopy studies (N = 1501). Mol. Psychiatry 2023, 28, 3092–3103. [Google Scholar] [CrossRef]
- Szabó, J.; Renczés, E.; Borbélyová, V.; Ostatníková, D.; Celec, P. Assessing sociability using the Three-Chamber Social Interaction Test and the Reciprocal Interaction Test in a genetic mouse model of ASD. Behav. Brain Funct. 2024, 20, 24. [Google Scholar] [CrossRef]
- Guo, P.; Zeng, M.; Liu, M.; Zhang, Y.; Jia, J.; Zhang, Z.; Liang, S.; Zheng, X.; Feng, W. Zingibroside R1 Isolated From Achyranthes bidentata Blume Ameliorates LPS/D-GalN-Induced Liver Injury by Regulating Succinic Acid Metabolism via the Gut Microbiota. Phytother. Res. 2025, 39, 4520–4534. [Google Scholar] [CrossRef] [PubMed]
- Liang, J.; Chen, L.; Li, Y.; Chen, Y.; Yuan, L.; Qiu, Y.; Ma, S.; Fan, F.; Cheng, Y. Unraveling the prefrontal cortex-basolateral amygdala pathway’s role on schizophrenia’s cognitive impairments: A multimodal study in patients and mouse models. Schizophr. Bull. 2024, 50, 913–923. [Google Scholar] [CrossRef]
- Qiu, P.; Ishimoto, T.; Fu, L.; Zhang, J.; Zhang, Z.; Liu, Y. The gut microbiota in inflammatory bowel disease. Front. Cell. Infect. Microbiol. 2022, 12, 733992. [Google Scholar] [CrossRef] [PubMed]
- Ristori, M.V.; Quagliariello, A.; Reddel, S.; Ianiro, G.; Vicari, S.; Gasbarrini, A.; Putignani, L. Autism, gastrointestinal symptoms and modulation of gut microbiota by nutritional interventions. Nutrients 2019, 11, 2812. [Google Scholar] [CrossRef] [PubMed]
- Guerrero Sanchez, M.; Passot, S.; Campoy, S.; Olivares, M.; Fonseca, F. Ligilactobacillus salivarius functionalities, applications, and manufacturing challenges. Appl. Microbiol. Biotechnol. 2022, 106, 57–80. [Google Scholar] [CrossRef] [PubMed]
- Mukohda, M.; Yano, T.; Matsui, T.; Nakamura, S.; Miyamae, J.; Toyama, K.; Mitsui, R.; Mizuno, R.; Ozaki, H. Treatment with Ligilactobacillus murinus lowers blood pressure and intestinal permeability in spontaneously hypertensive rats. Sci. Rep. 2023, 13, 15197. [Google Scholar] [CrossRef]
- Tang, L.; Wang, Y.; Gong, X.; Xiang, J.; Zhang, Y.; Xiang, Q.; Li, J. Integrated transcriptome and metabolome analysis to investigate the mechanism of intranasal insulin treatment in a rat model of vascular dementia. Front. Pharmacol. 2023, 14, 1182803. [Google Scholar] [CrossRef]
- Liu, C.; Gong, J.; Zhang, Q.; Chen, G.; Yin, S.; Luo, Z.; Zeng, W.; Yu, J.; Lan, P.; He, Z. Dietary iron modulates gut microbiota and induces SLPI secretion to promote colorectal tumorigenesis. Gut Microbes 2023, 15, 2221978. [Google Scholar] [CrossRef]
- Xie, S.; Li, J.; Lyu, F.; Xiong, Q.; Gu, P.; Chen, Y.; Chen, M.; Bao, J.; Zhang, X.; Wei, R. Novel tripeptide RKH derived from Akkermansia muciniphila protects against lethal sepsis. Gut 2024, 73, 78–91. [Google Scholar] [CrossRef]
- Wang, L.; Liao, Y.; Yang, R.; Zhu, Z.; Zhang, L.; Wu, Z.; Sun, X. An engineered probiotic secreting Sj16 ameliorates colitis via Ruminococcaceae/butyrate/retinoic acid axis. Bioeng. Transl. Med. 2021, 6, e10219. [Google Scholar] [CrossRef]
- Darnaud, M.; Dos Santos, A.; Gonzalez, P.; Augui, S.; Lacoste, C.; Desterke, C.; De Hertogh, G.; Valentino, E.; Braun, E.; Zheng, J. Enteric delivery of regenerating family member 3 alpha alters the intestinal microbiota and controls inflammation in mice with colitis. Gastroenterology 2018, 154, 1009–1023.e14. [Google Scholar] [CrossRef]
- Rossignol, D.; Frye, R.E. Mitochondrial dysfunction in autism spectrum disorders: A systematic review and meta-analysis. Mol. Psychiatry 2012, 17, 290–314. [Google Scholar] [CrossRef] [PubMed]
- Vallée, A.; Vallée, J.-N. Warburg effect hypothesis in autism Spectrum disorders. Mol. Brain 2018, 11, 1–7. [Google Scholar] [CrossRef] [PubMed]
- Lechuga, S.; Naydenov, N.G.; Feygin, A.; Cruise, M.; Ervasti, J.M.; Ivanov, A.I. Loss of β-cytoplasmic actin in the intestinal epithelium increases gut barrier permeability in vivo and exaggerates the severity of experimental colitis. Front. Cell Dev. Biol. 2020, 8, 588836. [Google Scholar] [CrossRef]
- Agus, A.; Planchais, J.; Sokol, H. Gut microbiota regulation of tryptophan metabolism in health and disease. Cell Host Microbe 2018, 23, 716–724. [Google Scholar] [CrossRef]
- Pan, Y.; Ning, Y.; Hu, J.; Wang, Z.; Chen, X.; Zhao, X. The preventive effect of lactobacillus plantarum ZS62 on DSS-Induced IBD by regulating oxidative stress and the immune response. Oxidative Med. Cell. Longev. 2021, 2021, 9416794. [Google Scholar] [CrossRef]
- Bhat, A.A.; Uppada, S.; Achkar, I.W.; Hashem, S.; Yadav, S.K.; Shanmugakonar, M.; Al-Naemi, H.A.; Haris, M.; Uddin, S. Tight junction proteins and signaling pathways in cancer and inflammation: A functional crosstalk. Front. Physiol. 2019, 9, 1942. [Google Scholar] [CrossRef]
- Yao, D.; Dai, W.; Dong, M.; Dai, C.; Wu, S. MUC2 and related bacterial factors: Therapeutic targets for ulcerative colitis. EBioMedicine 2021, 74, 103751. [Google Scholar] [CrossRef] [PubMed]
- Paone, P.; Cani, P.D. Mucus barrier, mucins and gut microbiota: The expected slimy partners? Gut 2020, 69, 2232–2243. [Google Scholar] [CrossRef]
- Wang, J.; He, M.; Yang, M.; Ai, X. Gut microbiota as a key regulator of intestinal mucosal immunity. Life Sci. 2024, 345, 122612. [Google Scholar] [CrossRef]
- Glymenaki, M.; Singh, G.; Brass, A.; Warhurst, G.; McBain, A.J.; Else, K.J.; Cruickshank, S.M. Compositional changes in the gut mucus microbiota precede the onset of colitis-induced inflammation. Inflamm. Bowel Dis. 2017, 23, 912–922. [Google Scholar] [CrossRef]
- Chen, X.; Shi, S.; Sun, C.; Li, S. A study of the relationship between inflammatory immune function and intestinal Flora in adolescent patients with first-episode depression. Actas Españolas Psiquiatr. 2024, 52, 1. [Google Scholar]
- Takiishi, T.; Fenero, C.I.M.; Câmara, N.O.S. Intestinal barrier and gut microbiota: Shaping our immune responses throughout life. Tissue Barriers 2017, 5, e1373208. [Google Scholar] [CrossRef]
- Wu, S.; Fang, X.; Zhao, J.; Liu, G.; Liao, P. Nutrient regulation targeting macrophage-controlled intestinal mucosal healing: A promising strategy against intestinal mucositis induced by deoxynivalenol. Toxicon 2025, 264, 108434. [Google Scholar] [CrossRef]
- Qin, L.; Wu, X.; Block, M.L.; Liu, Y.; Breese, G.R.; Hong, J.S.; Knapp, D.J.; Crews, F.T. Systemic LPS causes chronic neuroinflammation and progressive neurodegeneration. Glia 2007, 55, 453–462. [Google Scholar] [CrossRef] [PubMed]
- Cheng, X.; Tan, Y.; Li, H.; Huang, J.; Zhao, D.; Zhang, Z.; Yi, M.; Zhu, L.; Hui, S.; Yang, J. Fecal 16S rRNA sequencing and multi-compartment metabolomics revealed gut microbiota and metabolites interactions in APP/PS1 mice. Comput. Biol. Med. 2022, 151, 106312. [Google Scholar] [CrossRef] [PubMed]
- Jiang, J.; Zhang, L.; Wu, D.; Zhao, D.; Ying, S.; Ding, S. Lipopolysaccharide induces neuroinflammation in a valproic acid male model of autism. Brain Res. Bull. 2025, 220, 111154. [Google Scholar] [CrossRef] [PubMed]
- Lee, H.-G.; Wheeler, M.A.; Quintana, F.J. Function and therapeutic value of astrocytes in neurological diseases. Nat. Rev. Drug Discov. 2022, 21, 339–358. [Google Scholar] [CrossRef] [PubMed]
- Timothy, W.Y.; Chahrour, M.H.; Coulter, M.E.; Jiralerspong, S.; Okamura-Ikeda, K.; Ataman, B.; Schmitz-Abe, K.; Harmin, D.A.; Adli, M.; Malik, A.N. Using whole-exome sequencing to identify inherited causes of autism. Neuron 2013, 77, 259–273. [Google Scholar] [CrossRef] [PubMed]
- Kuijer, E.J.; Steenbergen, L. The microbiota-gut-brain axis in hippocampus-dependent learning and memory: Current state and future challenges. Neurosci. Biobehav. Rev. 2023, 152, 105296. [Google Scholar] [CrossRef] [PubMed]
- Liddelow, S.A.; Guttenplan, K.A.; Clarke, L.E.; Bennett, F.C.; Bohlen, C.J.; Schirmer, L.; Bennett, M.L.; Münch, A.E.; Chung, W.-S.; Peterson, T.C. Neurotoxic reactive astrocytes are induced by activated microglia. Nature 2017, 541, 481–487. [Google Scholar] [CrossRef]
- Linnerbauer, M.; Wheeler, M.A.; Quintana, F.J. Astrocyte crosstalk in CNS inflammation. Neuron 2020, 108, 608–622. [Google Scholar] [CrossRef] [PubMed]
- Zhong, S.; Sun, Z.; Tian, Q.; Wen, W.; Chen, F.; Huang, X.; Li, Y. Lactobacillus delbrueckii alleviates lipopolysaccharide-induced muscle inflammation and atrophy in weaned piglets associated with inhibition of endoplasmic reticulum stress and protein degradation. FASEB J. 2024, 38, e70041. [Google Scholar] [CrossRef]
- Lee, K.-S.; Yoon, S.-H.; Hwang, I.; Ma, J.-H.; Yang, E.; Kim, R.H.; Kim, E.; Yu, J.-W. Hyperglycemia enhances brain susceptibility to lipopolysaccharide-induced neuroinflammation via astrocyte reprogramming. J. Neuroinflammation 2024, 21, 137. [Google Scholar] [CrossRef]
- Huang, L.; Tan, J.; Lin, P.; Chen, Z.; Huang, Q.; Yao, H.; Jiang, L.; Long, B.; Long, Y. Autoimmune encephalitis followed by hemophagocytic lymph histiocytosis: A case report. Front. Immunol. 2024, 15, 1383255. [Google Scholar] [CrossRef]
- Wheeler, M.A.; Jaronen, M.; Covacu, R.; Zandee, S.E.; Scalisi, G.; Rothhammer, V.; Tjon, E.C.; Chao, C.-C.; Kenison, J.E.; Blain, M. Environmental control of astrocyte pathogenic activities in CNS inflammation. Cell 2019, 176, 581–596.e18. [Google Scholar] [CrossRef] [PubMed]
- Zhang, Y.; Deng, J.; Chen, T.; Liu, S.; Tang, Y.; Zhao, J.R.; Guo, Z.; Zhang, W. Formononetin alleviates no reflow after myocardial ischemia-reperfusion via modulation of gut microbiota to inhibit inflammation. Life Sci. 2024, 358, 123110. [Google Scholar] [CrossRef]
- Calabrese, V.; Mancuso, C.; Calvani, M.; Rizzarelli, E.; Butterfield, D.A.; Giuffrida Stella, A.M. Nitric oxide in the central nervous system: Neuroprotection versus neurotoxicity. Nat. Rev. Neurosci. 2007, 8, 766–775. [Google Scholar] [CrossRef]
- He, Y.; Hu, H.; Liang, X.; Liang, J.; Li, F.; Zhou, X. Gut microbes-muscle axis in muscle function and meat quality. Sci. China Life Sci. 2025, 1–14. [Google Scholar] [CrossRef] [PubMed]










Disclaimer/Publisher’s Note: The statements, opinions and data contained in all publications are solely those of the individual author(s) and contributor(s) and not of MDPI and/or the editor(s). MDPI and/or the editor(s) disclaim responsibility for any injury to people or property resulting from any ideas, methods, instructions or products referred to in the content. |
© 2025 by the authors. Licensee MDPI, Basel, Switzerland. This article is an open access article distributed under the terms and conditions of the Creative Commons Attribution (CC BY) license (https://creativecommons.org/licenses/by/4.0/).
Share and Cite
Ma, R.; Ullah, H.; Bohlooli, F.S.; Wen, Y.; Xin, Y.; Wang, J.; Lu, S.; Wang, L. Autism-Associated Gut Microbiota–Derived Enterococcus facium Modulates Gut–Brain Axis Function and Behavior in Mice. Pathogens 2025, 14, 1191. https://doi.org/10.3390/pathogens14121191
Ma R, Ullah H, Bohlooli FS, Wen Y, Xin Y, Wang J, Lu S, Wang L. Autism-Associated Gut Microbiota–Derived Enterococcus facium Modulates Gut–Brain Axis Function and Behavior in Mice. Pathogens. 2025; 14(12):1191. https://doi.org/10.3390/pathogens14121191
Chicago/Turabian StyleMa, Renzhen, Hidayat Ullah, Fatemeh Shahbazi Bohlooli, Yuqi Wen, Yi Xin, Jiayi Wang, Shuming Lu, and Liang Wang. 2025. "Autism-Associated Gut Microbiota–Derived Enterococcus facium Modulates Gut–Brain Axis Function and Behavior in Mice" Pathogens 14, no. 12: 1191. https://doi.org/10.3390/pathogens14121191
APA StyleMa, R., Ullah, H., Bohlooli, F. S., Wen, Y., Xin, Y., Wang, J., Lu, S., & Wang, L. (2025). Autism-Associated Gut Microbiota–Derived Enterococcus facium Modulates Gut–Brain Axis Function and Behavior in Mice. Pathogens, 14(12), 1191. https://doi.org/10.3390/pathogens14121191

