Sign in to use this feature.

Years

Between: -

Subjects

remove_circle_outline
remove_circle_outline
remove_circle_outline
remove_circle_outline
remove_circle_outline
remove_circle_outline
remove_circle_outline
remove_circle_outline
remove_circle_outline

Journals

Article Types

Countries / Regions

Search Results (73)

Search Parameters:
Keywords = HSR planning

Order results
Result details
Results per page
Select all
Export citation of selected articles as:
18 pages, 3143 KB  
Article
Transit Connectivity Evaluation of Hub Airports Considering Passenger Path Choice and Air–Rail Intermodality
by Shiqi Li, Lina Shi and Hui Song
Appl. Sci. 2026, 16(8), 3855; https://doi.org/10.3390/app16083855 - 15 Apr 2026
Viewed by 208
Abstract
Transit connectivity is a critical indicator for evaluating the transfer efficiency and network performance of hub airports within integrated transport systems. However, conventional connectivity models primarily rely on flight frequency and schedule coordination, while passenger path choice behavior and multimodal competition effects are [...] Read more.
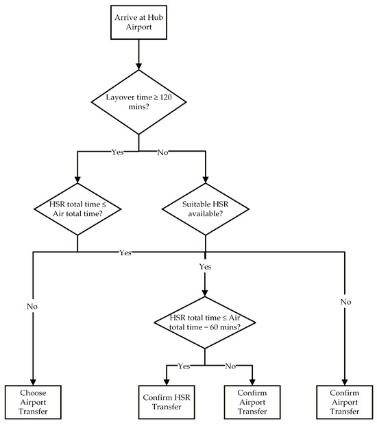
Transit connectivity is a critical indicator for evaluating the transfer efficiency and network performance of hub airports within integrated transport systems. However, conventional connectivity models primarily rely on flight frequency and schedule coordination, while passenger path choice behavior and multimodal competition effects are often overlooked. To address this limitation, this study develops an enhanced transit connectivity evaluation framework that incorporates passenger path choice preferences and air–rail intermodal effects. A novel air–rail intermodal gain coefficient is introduced to capture the context-dependent interplay between aviation and high-speed rail, quantifying synergistic effects when HSR complements air transfer and substitution effects when it competes with it. The proposed model integrates direct transfer connectivity (Cd) and indirect transfer connectivity (Cind) within a unified quantitative framework, embedding transfer time compliance and detour factor constraints to improve behavioral realism and operational applicability. A case study of Xi’an Xianyang International Airport demonstrates that the introduction of the intermodal gain mechanism increases overall transit connectivity from 3606.3 to 3664.1, with the gain concentrated in the 500 to 800 km distance band where HSR journey times are most competitive with door-to-door air travel. The results reveal strong polarization in direct transfer connectivity and the limited effectiveness of indirect transfer routes due to transfer time constraints. The proposed framework offers a replicable assessment tool for hub airport network connectivity and multimodal transport planning, with potential for broader application across hub airports operating within integrated air–rail networks. Full article
Show Figures

Figure 1

15 pages, 1233 KB  
Article
Sensor-Based Analysis of the Influence of Score Status and Playing Position on the Most Demanding Passages in Elite Women’s Football
by Baris Karakoc, Alper Asci and Paweł Chmura
Sensors 2026, 26(8), 2349; https://doi.org/10.3390/s26082349 - 10 Apr 2026
Viewed by 431
Abstract
This study aimed to investigate how score status and playing position affect the most demanding passages (MDPs) in elite women’s football. Data from ten matches from eighteen outfield players of the Turkish Women’s National Team were collected during UEFA Nations League fixtures in [...] Read more.
This study aimed to investigate how score status and playing position affect the most demanding passages (MDPs) in elite women’s football. Data from ten matches from eighteen outfield players of the Turkish Women’s National Team were collected during UEFA Nations League fixtures in the 2024–2025 seasons. Players were monitored using wearable GPS sensors, and all locomotor variables were segmented into one-minute windows to identify peak demands. The analysed variables included total distance (TD), high-speed running (HSR), sprint distance (SD), high-acceleration distance (HIAccD), high-deceleration distance (HIDecD), high metabolic power distance (HMPD), and player load (PL). Generalised Estimating Equations (GEE) were used to assess the effects of score status and playing position. Wingers (WG) showed the highest TD, HSR, and HMPD values, while centre backs covered less TD and HSR than WG. Full-backs and forwards (FW) also recorded lower TD, although FW exceeded WG in sprinting (p = 0.045, d values = 0.66 [moderate effect]). Score status influenced MDPs, with TD decreasing when the match was tied and further declining when the team was behind; similar reductions occurred in HSR, HIAccD, HIDecD, and HMPD. In conclusion, both score status and position significantly shaped peak locomotor and mechanical demands. These findings may inform individualised training, recovery programmes, and score-dependent tactical planning in elite women’s football. Full article
(This article belongs to the Collection Sensor Technology for Sports Science)
Show Figures

Figure 1

11 pages, 1500 KB  
Article
Circadian Rhythms and External Load Measures in Professional Soccer Players
by Nikolaos E. Koundourakis, Minas-Panagiotis Ispirlidis, Adam L. Owen, Nikolaos Androulakis, Giorgos Pafis and Michalis Mitrotasios
Appl. Sci. 2026, 16(6), 2742; https://doi.org/10.3390/app16062742 - 13 Mar 2026
Viewed by 546
Abstract
The aim of the present study was to examine the potential effects of circadian rhythmicity on specific external load metrics in professional male soccer players. Twenty players, members of a Greek Super League team, participated in the study. Data were collected from twenty [...] Read more.
The aim of the present study was to examine the potential effects of circadian rhythmicity on specific external load metrics in professional male soccer players. Twenty players, members of a Greek Super League team, participated in the study. Data were collected from twenty match-day-minus-one (MD-1) training sessions, performed either in the morning (10:30 h, n = 10) or afternoon (15:00 h, n = 10). All sessions followed identical structure, volume, and intensity, ensuring internal validity. The external load metrics examined were total distance (TD), high-speed running (HSR; >19.8 km/h), high-intensity-acceleration count (HIACC; >3 m/s2), high-intensity-deceleration count (HIDEC; <−3 m/s2), and sprint distance (SD; >25.2 km/h). Statistical analysis was conducted using paired t-tests with Bonferroni correction for multiple comparisons (α = 0.01). Our results revealed significantly higher TD, HSR, HIACC, and HIDEC values (p < 0.01) during morning sessions compared to afternoon, suggesting a diurnal pattern favoring morning performance. No significant difference was found for SD (p > 0.01) despite the observed tendency for higher morning-values. These findings support the notion that time of day influences training output and that habitual morning training may lead to improved physical performance due to training-induced adaptations. Since in elite soccer even minor changes in performance could be decisive for the outcome of a competition, accounting for circadian factors in training planning could be crucial for competition performance. Full article
(This article belongs to the Special Issue Innovative Technologies for and Approaches to Sports Performance)
Show Figures

Figure 1

29 pages, 5053 KB  
Article
Integrating Reliable Value into the Process Modeling of High-Speed Railway Timetabling with Redundancy Allocation
by Huizhang Xu, Wei Xiao, Jiaming Fan, Angyang Chen, Xin Qi and Tianze Gao
Mathematics 2026, 14(6), 954; https://doi.org/10.3390/math14060954 - 11 Mar 2026
Viewed by 281
Abstract
As the development of High-Speed Railways (HSRs) shifts from scale expansion to quality and efficiency, high-density timetables face increasing challenges regarding operational stability. Traditional capacity metrics often prioritize volume over service quality, neglecting the economic and service implications of delays. To reconcile theoretical [...] Read more.
As the development of High-Speed Railways (HSRs) shifts from scale expansion to quality and efficiency, high-density timetables face increasing challenges regarding operational stability. Traditional capacity metrics often prioritize volume over service quality, neglecting the economic and service implications of delays. To reconcile theoretical capacity with practical reliability, this paper proposes a novel Reliable Value (RV)-oriented framework for HSR timetabling. We construct a Reserve Capacity Incremental Heuristic Optimization Framework that employs a synergetic integrated stochastic optimization strategy. This methodology treats reserve capacity as a systematically varied analytical parameter rather than a static constant, integrating redundancy layout planning with dynamic recovery adjustments under stochastic delay scenarios. The RV metric quantitatively combines efficiency (Expected Running Time) and robustness (Indirect Capacity Loss). A case study on the Beijing–Shanghai high-speed railway corridor demonstrates a non-linear relationship between reserve capacity allocation and system value. The results identify an optimal saturation interval of 5 to 14 min, where the marginal gains in reliability maximize the overall system value without excessively compromising operational efficiency. These findings provide theoretical support for transitioning from static capacity planning to proactive, value-based resilience engineering through optimized redundancy allocation. Full article
(This article belongs to the Section D2: Operations Research and Fuzzy Decision Making)
Show Figures

Figure 1

24 pages, 4478 KB  
Article
Intensity Comparison Map for Analyzing Land Use Change Characteristics and Sustainable Land Management Along High-Speed Railways in the Guangdong–Hong Kong–Macao Greater Bay Area, China
by Bin Quan, Zhengan Ye and Kui Liu
Sustainability 2026, 18(5), 2556; https://doi.org/10.3390/su18052556 - 5 Mar 2026
Viewed by 354
Abstract
The construction of high-speed railways (HSRs) is the core engine for promoting the economic integration and spatial structure optimization of the Guangdong–Hong Kong–Macao Greater Bay Area (GBA). Changes in land use along HSR corridors are inextricably linked to the efficacy of regional coordinated [...] Read more.
The construction of high-speed railways (HSRs) is the core engine for promoting the economic integration and spatial structure optimization of the Guangdong–Hong Kong–Macao Greater Bay Area (GBA). Changes in land use along HSR corridors are inextricably linked to the efficacy of regional coordinated development and ecological protection initiatives, as well as the realization of regional sustainable development. Nevertheless, past relevant studies exhibit prominent limitations. First, the lack of effective methodologies for the intuitive comparison of multiple research subjects makes it difficult to accurately portray the differential characteristics of land use across various HSR routes. Second, the insufficient comprehensive analysis of the dynamic evolution of landscape patterns along routes, coupled with the absence of intuitive spatial visualization expressions, fails to explicitly reveal the spatiotemporal differentiation of landscape fragmentation, which hinders sustainable land resource utilization and ecological protection. To address these gaps, this study introduces the intensity comparison map and the comprehensive index map of landscape fragmentation and takes six typical HSRs in the GBA to conduct an intuitive comparative analysis of land use changes along multiple routes. Results show that land use evolution along HSRs presents distinct phased characteristics, with construction land acting as the core driving factor. Its proportion increases continuously, while the proportions of cultivated land and water bodies decline dramatically. Significant disparities exist in land use evolution across different HSR routes, which are closely associated with the natural and economic conditions of the traversed regions, reflecting the heterogeneous adaptability between individual routes and regional development dynamics. High landscape fragmentation areas are predominantly distributed in the transition zones between construction land and natural landscapes; fragmentation intensifies during the planning and construction phases and stabilizes or even diminishes along certain routes during the operation phase, with human activities identified as the pivotal influencing factor. This research deepens the understanding of the interaction mechanism between transportation infrastructure and land use changes in the GBA and provides a scientific basis for sustainable HSR construction planning, the rational utilization of land resources, and the coordinated advancement of ecological protection in the GBA and other similar regions worldwide, thus facilitating the sustainable development of high-density urban agglomerations globally. Full article
Show Figures

Figure 1

19 pages, 3178 KB  
Article
Competitiveness Analysis and Freight Volume Forecast of High-Speed Rail Express: A Case Study of China
by Liwei Xie and Lei Dai
Appl. Sci. 2026, 16(2), 869; https://doi.org/10.3390/app16020869 - 14 Jan 2026
Viewed by 404
Abstract
To assess the market competitiveness of high-speed rail (HSR) express and forecast its freight volume, this paper develops an integrated framework combining strategic analysis, market forecasting, and competition assessment. A hybrid SWOT-AHP model identifies and quantifies key strategic factors, clarifying HSR express positioning. [...] Read more.
To assess the market competitiveness of high-speed rail (HSR) express and forecast its freight volume, this paper develops an integrated framework combining strategic analysis, market forecasting, and competition assessment. A hybrid SWOT-AHP model identifies and quantifies key strategic factors, clarifying HSR express positioning. Considering macroeconomic and consumption factors, a GM(1,N) model forecasts intercity express volume. Based on a generalized cost function covering timeliness, economy, safety, and stability, an improved Logit model calculates HSR’s mode share against road and air express, deriving future HSR freight volume. Using China as a case study, results show: (1) A proactive strategy leveraging intrinsic strengths is recommended, supported by rapid intercity express growth; (2) HSR can capture over 20% mode share initially, showing strong competitiveness in medium-long distance transport; (3) Transport cost is the most sensitive factor, a 20% reduction raises mode share by 10%, while rising timeliness demands enhance long distance advantages. This study offers a quantitative basis for HSR express strategic planning. Full article
(This article belongs to the Special Issue Advances in Land, Rail and Maritime Transport and in City Logistics)
Show Figures

Figure 1

19 pages, 882 KB  
Article
Line Planning Based on Passenger Perceived Satisfaction at Different Travel Distances
by Xiaoqing Qiao, Li Xie, Yun Yang and Chao Luo
Vehicles 2026, 8(1), 10; https://doi.org/10.3390/vehicles8010010 - 5 Jan 2026
Viewed by 468
Abstract
The rapid development of China’s high-speed railways (HSRs) and the implementation of revenue management policies have promoted the marketization of railway passenger transport, which is mainly reflected in the gradual transformation from a seller’s market dominated by operating companies to a buyer’s market [...] Read more.
The rapid development of China’s high-speed railways (HSRs) and the implementation of revenue management policies have promoted the marketization of railway passenger transport, which is mainly reflected in the gradual transformation from a seller’s market dominated by operating companies to a buyer’s market dominated by passenger demand. Passenger travel needs are becoming increasingly diverse. In order to improve the quality of HSR services and attract more passengers, this paper starts from passenger satisfaction and considers the heterogeneity of travel preferences of passengers with different travel distances. Based on the passenger travel data of the Nanning-Guangzhou (NG) HSR line, the K-means clustering method is used to classify passengers into three categories: short-distance, medium-distance, and long-distance travel. A structural equation modeling–multinomial logit (SEM-MNL) model integrating both explicit and latent variables was constructed to analyze passenger travel origin-destination (OD) choices. Stata software was used to estimate passenger preferences for perceived satisfaction functions across different travel distances. Finally, considering constraints such as load factor, departure capacity, and spatiotemporal passenger flow demand, a line planning optimization model was constructed with the goal of minimizing train operating costs and maximizing passenger travel satisfaction. An improved subtraction optimizer algorithm was designed for the solution. Using the NG Line as a case study, the proposed method achieved a reduction in train operating costs while enhancing overall passenger satisfaction. Full article
(This article belongs to the Special Issue Models and Algorithms for Railway Line Planning Problems)
Show Figures

Figure 1

14 pages, 603 KB  
Article
Starters Experience Greater Weekly Match and Total Loads than Non-Starters in a Professional Female Soccer Team: An Exploratory Analysis Within the A-League Women’s Australian Competition
by Michele Lastella, Nathan Elsworthy, Dean J. Miller, Mia Lundquist, Fabio Serpiello and Aaron T. Scanlan
Sensors 2025, 25(23), 7290; https://doi.org/10.3390/s25237290 - 29 Nov 2025
Viewed by 1099
Abstract
Comprehensive weekly load data appears relatively absent in the literature for the professional female soccer population. This exploratory observational study quantified the weekly training, match, and total loads experienced in a professional soccer team and compared these loads according to player role. Data [...] Read more.
Comprehensive weekly load data appears relatively absent in the literature for the professional female soccer population. This exploratory observational study quantified the weekly training, match, and total loads experienced in a professional soccer team and compared these loads according to player role. Data were collected over a full season from 22 players competing in the Australian national A-League Women’s soccer competition. Internal (session-rating of perceived exertion load [session-RPE load]) and external load (total and relative values for total and high-speed running [HSR] distance) data were acquired during on-field training sessions and matches. Players were categorized as starters (started the match) or non-starters (used as a substitute in the match) within each week. Linear mixed models and effect size analyses were used to compare weekly loads between player roles. Weekly match and total load analyses revealed higher (p < 0.001, moderate-to-very large effects) duration, total distance, total HSR distance, and session-RPE load in starters than non-starters. In contrast, relative total and HSR distance in matches were higher (p < 0.001, moderate-to-large effects) in non-starters than in starters. These data provide an initial reference for the weekly loads in this competition, highlighting disparities between player roles that should be considered when developing training and preparation plans. Given the recruitment of a single team and small sample size, future research should extend upon this study to further strengthen the evidence base in this population. Full article
Show Figures

Figure 1

33 pages, 3270 KB  
Article
Design-Orientated Optimization and Motion Planning of a Parallel Platform for Improving Performance of an 8-DOF Hybrid Surgical Robot
by Asna Kalsoom, Muhammad Faizan Shah, Zareena Kausar, Faizan Khan Durrani, Syed Zahid Hussain and Muhammad Umer Farooq
Machines 2025, 13(11), 1038; https://doi.org/10.3390/machines13111038 - 9 Nov 2025
Cited by 1 | Viewed by 1105
Abstract
The emergence of surgical robots has revolutionized complex operations, improving precision, lowering operating risks, and shortening recovery periods. Given the merits, an eight degrees of freedom (DOF) hybrid surgical robot (HSR) has been proposed, which leverages the benefits of both serial and parallel [...] Read more.
The emergence of surgical robots has revolutionized complex operations, improving precision, lowering operating risks, and shortening recovery periods. Given the merits, an eight degrees of freedom (DOF) hybrid surgical robot (HSR) has been proposed, which leverages the benefits of both serial and parallel manipulators. However, its performance is hindered by the constrained range of motion of its parallel platform. To address the issue, this research presents a systematic approach for designing and optimizing the proposed HSR. The first step is the design of the HSR, followed by a multi-stage design analysis of its parallel platform, concentrating on kinematic, geometrical, and singularity analysis. Higher values of the condition number indicate singular configurations in the platform’s workspace, highlighting the need for an optimized design. For optimization of the platform, performance parameters like global condition number (GCN), actuator forces, and stiffness are identified. Initially, the design is optimized by targeting GCN only through a genetic algorithm (GA). This approach compromised the other parameters and raised the need for simultaneous optimization employing a non-dominated sorting genetic algorithm (NSGA II). It offered a better trade-off between performance parameters. To further assess the working of the optimized parallel platform, workspace analysis and motion planning of a predefined trajectory have been performed. Full article
(This article belongs to the Special Issue Mechanical Design of Parallel Manipulators)
Show Figures

Figure 1

19 pages, 4001 KB  
Article
ConvNeXt with Context-Weighted Deep Superpixels for High-Spatial-Resolution Aerial Image Semantic Segmentation
by Ziran Ye, Yue Lin, Muye Gan, Xiangfeng Tan, Mengdi Dai and Dedong Kong
AI 2025, 6(11), 277; https://doi.org/10.3390/ai6110277 - 22 Oct 2025
Cited by 1 | Viewed by 1732
Abstract
Semantic segmentation of high-spatial-resolution (HSR) aerial imagery is critical for applications such as urban planning and environmental monitoring, yet challenges, including scale variation, intra-class diversity, and inter-class confusion, persist. This study proposes a deep learning framework that integrates convolutional networks (CNNs) with context-enhanced [...] Read more.
Semantic segmentation of high-spatial-resolution (HSR) aerial imagery is critical for applications such as urban planning and environmental monitoring, yet challenges, including scale variation, intra-class diversity, and inter-class confusion, persist. This study proposes a deep learning framework that integrates convolutional networks (CNNs) with context-enhanced superpixel generation, using ConvNeXt as the backbone for feature extraction. The framework incorporates two key modules, namely, a deep superpixel module (Spixel) and a global context modeling module (GC-module), which synergistically generate context-weighted superpixel embeddings to enhance scene–object relationship modeling, refining local details while maintaining global semantic consistency. The introduced approach achieves mIoU scores of 84.54%, 90.59%, and 64.46% on diverse HSR aerial imagery benchmark datasets (Vaihingen, Potsdam, and UV6K), respectively. Ablation experiments were conducted to further validate the contributions of the global context modeling module and deep superpixel modules, highlighting their synergy in improving segmentation results. This work facilitates precise spatial detail preservation and semantic consistency in HSR aerial imagery interpretation tasks, particularly for small objects and complex land cover classes. Full article
Show Figures

Figure 1

18 pages, 4016 KB  
Article
Evaluating Station–City Integration Performance in High-Speed Rail Station Areas: An NPI Model and Case Study in the Yangtze River Delta, China
by Yunli Zhai, Degen Wang, Meifeng Zhao and Leran Liangtang
Land 2025, 14(10), 1959; https://doi.org/10.3390/land14101959 - 28 Sep 2025
Viewed by 1931
Abstract
Effective station–city integration is crucial for sustainable development around high-speed rail stations. However, research assessing public preferences regarding the aspects of this integration remains limited. We constructed a performance evaluation model for station–city integration in high-speed rail station areas. By considering the high-speed [...] Read more.
Effective station–city integration is crucial for sustainable development around high-speed rail stations. However, research assessing public preferences regarding the aspects of this integration remains limited. We constructed a performance evaluation model for station–city integration in high-speed rail station areas. By considering the high-speed rail station area in the Yangtze River Delta region as a research object, which is located in the metropolitan cities centered on Shanghai, China, we dissected the five dimensions of population, industry, land use, function, and environment into 15 indicators that flow into the three value objectives of attraction–retention–integration (NPI). Subsequently, we systematically analyzed the performance differentiation characteristics of station–city integration in the Yangtze River Delta region’s high-speed rail station areas by employing a multiple regression model to delve into the influence mechanisms affecting the performance differentiation patterns of station–city integration. Our findings indicate the following. (1) Regarding station–city integration performance grade differentiation, a few high-speed rail station areas in the Yangtze River Delta region exhibit a high-efficiency integration level, whereas more areas fall within the higher and general integration levels. (2) Spatially, the station–city integration performance in high-speed rail station areas within the Yangtze River Delta region exhibits a distinct distribution characterized by “high-grade point-block dependence and low-grade concentrated contiguous patches.” (3) The spatial distribution of the five dimensions of station–city integration performance exhibits significant disparities. (4) Regarding the development types of station–city integration performance advantages, efficient integration of stations and cities represents a multidimensional advantageous development type and higher integration falls into the same category. (5) Station–city integration performance results from the comprehensive effects of four factors: government policy inducement, station energy level attraction, station–city relationship adhesion, and urban energy level promotion. This study advances a systematic framework—encompassing performance measurement, mechanistic inquiry, and strategy formulation—for examining station–city integration in HSR station areas. By integrating the perspective of cyclical cumulative development into the node–place model from urban planning and geographical viewpoints, we articulate a new performance model that clarifies critical influencing factors and mechanisms, thus broadening the theoretical scope of HSR station area research. We believe that the NPI evaluation model can provide valuable insights for guiding the integrated development of high-speed rail station areas and enhancing the quality of urban development. Full article
(This article belongs to the Section Land Use, Impact Assessment and Sustainability)
Show Figures

Figure 1

18 pages, 1169 KB  
Article
Training Tasks vs. Match Demands: Do Football Drills Replicate Worst-Case Scenarios?
by Adrián Díez, Demetrio Lozano, José Luis Arjol-Serrano, Ana Vanessa Bataller-Cervero, Alberto Roso-Moliner and Elena Mainer-Pardos
Appl. Sci. 2025, 15(15), 8172; https://doi.org/10.3390/app15158172 - 23 Jul 2025
Cited by 1 | Viewed by 3204
Abstract
This study analyses the physical performance variables involved in different training tasks aimed at replicating the worst-case scenarios (WCSs) observed during official matches in professional football, with a focus on playing positions and occurrences within a 1 min period. Data were collected from [...] Read more.
This study analyses the physical performance variables involved in different training tasks aimed at replicating the worst-case scenarios (WCSs) observed during official matches in professional football, with a focus on playing positions and occurrences within a 1 min period. Data were collected from 188 training sessions and 42 matches of a Spanish Second Division team during the 2021/2022 season. All data were reported on a per-player basis. GPS tracking devices were used to record physical variables such as total distance, high-speed running (HSR), sprints, accelerations, decelerations, and high metabolic load distance (HMLD). Players were grouped according to their match positions: central defenders, wide players, midfielders and forwards. The results showed that none of the training tasks fully replicated the physical demands of match play. However, task TYPEs 11 (Large-Sided Games) and 9 (small-sided games with orientation and transition) were the closest to match demands, particularly in terms of accelerations and decelerations. Although differences were observed across all variables, the most pronounced discrepancies were observed in sprint and HSR variables, where training tasksfailed to reach 60% of match demands. These findings highlight the need to design more specific drills that simulate the intensity of WCS, allowing for more accurate weekly training load planning. This study offers valuable contributions for optimising performance and reducing injury risk in professional footballers during the competitive period. Full article
(This article belongs to the Special Issue Load Monitoring in Team Sports)
Show Figures

Figure 1

22 pages, 986 KB  
Article
Promoting Freight Modal Shift to High-Speed Rail for CO2 Emission Reduction: A Bi-Level Multi-Objective Optimization Approach
by Lin Li
Sustainability 2025, 17(14), 6310; https://doi.org/10.3390/su17146310 - 9 Jul 2025
Cited by 5 | Viewed by 2405
Abstract
This paper investigates the optimal planning of high-speed rail (HSR) freight operations, pricing strategies, and government carbon tax policies. The primary objective is to enhance the market share of HSR freight, thereby reducing carbon dioxide (CO2) emissions associated with freight activities. [...] Read more.
This paper investigates the optimal planning of high-speed rail (HSR) freight operations, pricing strategies, and government carbon tax policies. The primary objective is to enhance the market share of HSR freight, thereby reducing carbon dioxide (CO2) emissions associated with freight activities. The modal shift problem is formulated as a bi-level multi-objective model and solved using a specifically designed hybrid algorithm. The upper-level model integrates multiple objectives of the government (minimizing tax while maximizing the emission reduction rate) and HSR operators (maximizing profits). The lower-level model represents shippers’ transportation mode choices through network equilibrium modeling, aiming to minimize their costs. Numerical analysis is conducted using a transportation network that includes seven major central cities in China. The results indicate that optimizing HSR freight services with carbon tax policies can achieve a 56.97% reduction in CO2 emissions compared to air freight only. The effectiveness of the government’s carbon tax policy in reducing CO2 emissions depends on shippers’ emphasis on carbon reduction and the intensity of the carbon tax. Full article
Show Figures

Figure 1

11 pages, 674 KB  
Article
Assessing External Peak Physical Demands in Under-19 Years and Professional Male Football
by Jaime Rebollo Mejía, Juan Ángel Piñero Madrona, Enrique Alonso-Pérez-Chao, Manuel Barba-Ruíz, Diego Muriarte Solana and Adrián Martín-Castellanos
Appl. Sci. 2025, 15(13), 7135; https://doi.org/10.3390/app15137135 - 25 Jun 2025
Viewed by 2358
Abstract
This study aimed to compare the external peak physical demands (PDs) of under-19-year-old (U19) and professional male football players according to playing position. Positional data derived from Global Positioning System (GPS) tracking during 15 matches in the 2023/24 season for both groups were [...] Read more.
This study aimed to compare the external peak physical demands (PDs) of under-19-year-old (U19) and professional male football players according to playing position. Positional data derived from Global Positioning System (GPS) tracking during 15 matches in the 2023/24 season for both groups were analyzed. The following variables were measured: total distance, high-intensity running distance, sprint distance, acceleration count, and high-intensity actions. A linear mixed-effects model was employed, with category and playing position included as fixed effects to compare these metrics at the player level. The results revealed only a few significant differences in physical demands between the U19 and professional players. Notably, central defenders and central midfielders exhibited lower performance in HSR distance compared to other positions, with the professional players registering higher values than their U19 counterparts. However, no significant differences were observed for total and relative sprint distances, the number of accelerations, high intensity and relative sprint running efforts. These findings highlight the overall similarity in physical demands between U19 players and professional players, suggesting that elite youth athletes may be adequately prepared to meet the physical challenges of professional competition, with the exception of HSR distance. These conclusions have practical implications for coaches and performance staff, supporting the development of position-specific training programs, optimizing workload management through GPS monitoring, improving microcycle planning, and enhancing injury prevention strategies. Full article
(This article belongs to the Special Issue The Impact of Sport and Exercise on Physical Health)
Show Figures

Figure 1

29 pages, 8586 KB  
Article
Exploring the Determinants of Spatial Vitality in High-Speed Rail Station Areas in China: A Multi-Source Data Analysis Using LightGBM
by Pengpeng Liang, Xu Cui, Jiexi Ma, Wen Song and Yao Xu
Land 2025, 14(6), 1262; https://doi.org/10.3390/land14061262 - 12 Jun 2025
Cited by 3 | Viewed by 3327
Abstract
High-speed rail (HSR) station areas play a vital role in shaping urban form, stimulating economic activity, and enhancing spatial vitality. Understanding the factors that influence this vitality is key to supporting sustainable urban development and transit-oriented planning. This study investigates 66 HSR station [...] Read more.
High-speed rail (HSR) station areas play a vital role in shaping urban form, stimulating economic activity, and enhancing spatial vitality. Understanding the factors that influence this vitality is key to supporting sustainable urban development and transit-oriented planning. This study investigates 66 HSR station areas in 35 Chinese cities by integrating multi-source data—Sina Weibo check-in records, urban support indicators, station attributes, and built environment variables—within a city–node–place analytical framework. Using Multiple Linear Regression (MLR) and Light Gradient Boosting Machine (LightGBM) models, we identify key drivers of spatial vitality, while SHAP analysis reveals nonlinear and interaction effects. The results show that city population size, urbanization level, commercial land use, transit accessibility, and parking facilities significantly enhance station area vitality. However, diminishing returns are observed when commercial land and bus stop densities exceed certain thresholds. The station location index shows a negative correlation with spatial vitality. The analysis of interaction effects highlights strong synergies between urban development and functional configuration, as well as between accessibility and service infrastructure. Different station types exhibit varied spatial patterns and require differentiated strategies. This study offers empirical insights for aligning transport infrastructure and land use planning, supporting the development of vibrant, accessible, and sustainable HSR station areas. Full article
(This article belongs to the Special Issue Territorial Space and Transportation Coordinated Development)
Show Figures

Figure 1

Back to TopTop