Sign in to use this feature.

Years

Between: -

Subjects

remove_circle_outline
remove_circle_outline
remove_circle_outline
remove_circle_outline
remove_circle_outline
remove_circle_outline
remove_circle_outline
remove_circle_outline

Journals

Article Types

Countries / Regions

remove_circle_outline
remove_circle_outline
remove_circle_outline
remove_circle_outline
remove_circle_outline

Search Results (287)

Search Parameters:
Keywords = HSPA1

Order results
Result details
Results per page
Select all
Export citation of selected articles as:
35 pages, 11992 KB  
Article
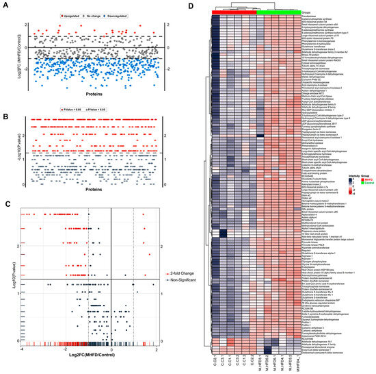
Rebamipide Reprograms Hepatic Networks to Prevent and Reverse Metabolic-Dysfunction-Associated Steatotic Liver Disease: Multi-Omics Insights and Histological Validation
by Hebatallah H. Abo Nahas, Abdullah Al-Dakhil, Doaa I. Mohamed, Tarek A. Yousef, Ali H. Abu Almaaty, Ibrahium M. El-Deen, Hatem Adel M. Sembawa and Essa M. Saied
Pharmaceuticals 2026, 19(4), 559; https://doi.org/10.3390/ph19040559 - 31 Mar 2026
Viewed by 394
Abstract
Background: Metabolic-dysfunction-associated steatotic liver disease (MASLD) is a growing global health burden, yet no approved pharmacological therapy currently exists. Purpose: The purpose of this study is to investigate the prophylactic and therapeutic potential of Rebamipide, a mucosal-protective and anti-inflammatory drug, in a high-fat [...] Read more.
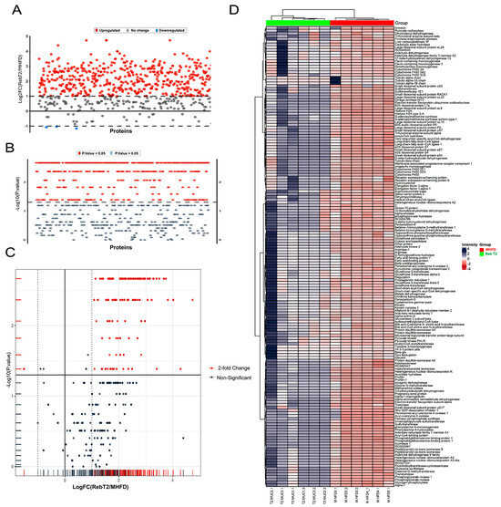
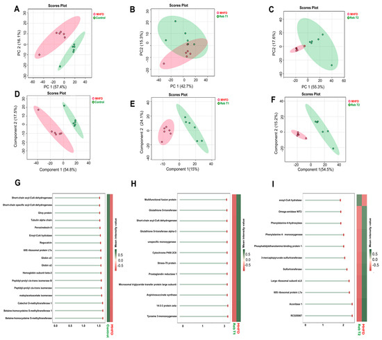
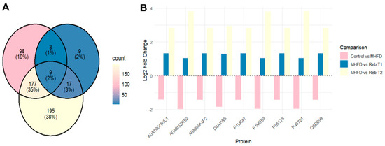
Background: Metabolic-dysfunction-associated steatotic liver disease (MASLD) is a growing global health burden, yet no approved pharmacological therapy currently exists. Purpose: The purpose of this study is to investigate the prophylactic and therapeutic potential of Rebamipide, a mucosal-protective and anti-inflammatory drug, in a high-fat diet (MHFD)-induced MASLD rat model, integrating quantitative liver proteomics, network analysis, and histopathology. Methods: Male Wistar rats were fed MHFD for 16 weeks and treated with Rebamipide either prophylactically (Reb T1, co-administered with diet) or therapeutically (Reb T2, administered post-NASH onset). Label-free LC-MS/MS proteomics combined with principal component analysis (PCA), partial squares discriminant analysis (PLS-DA), and enrichment analyses (including Gene Ontology (GO), Kyoto Encyclopedia of Genes and Genomes (KEGG), Reactome via g: Profiler, network mapping, and Rat Genome Database (RGD) mining) revealed that MHFD had the following impacts: it induced the profound suppression of mitochondrial chaperones (Hspa9), microsomal triglyceride transfer protein (Mttp), and cytochrome P450 isoforms (Cyp2c6); it disrupted lipid trafficking, oxidative stress defense, and xenobiotic metabolism. Results: Rebamipide prophylaxis preserved lipid-handling proteins, prevented glycogen loss, and maintained antioxidant defenses. In contrast, therapeutic administration reversed established steatosis and remodeled metabolic pathways, enhancing fatty acid β-oxidation, detoxification, and mitochondrial protein import. Nine shared proteins across all comparisons, including MTTP and multiple Stress-70 mitochondrial isoforms, mapped to three core genes (Mttp, Cyp2c6, Hspa9) central to lipid transport, protein import, and metabolic stress adaptation. KEGG and Reactome analyses highlighted Rebamipide’s modulation of bile acid synthesis, ceramide and phosphatidylcholine metabolism, lipoprotein remodeling, and MAPK signaling. Histopathological evaluation confirmed Rebamipide’s efficacy, showing reduced steatosis and the normalization of the hepatocyte structure, with near-complete restoration in the therapeutic (Reb T2) group compared to partial protection in the Reb T1 group. Conclusions: These findings demonstrate Rebamipide’s dual-phase, multi-targeted mechanism: early protection against diet-induced metabolic injury and robust reversal of established MASLD pathology. The identified protein triad (Mttp, Cyp2c6, Hspa9) and associated pathways provide novel biomarker candidates and mechanistic insight supporting Rebamipide’s repurposing as a therapeutic for metabolic liver disease. Full article
(This article belongs to the Section Pharmacology)
Show Figures

Graphical abstract

14 pages, 695 KB  
Article
Dose-Dependent Effects of Heat Shock Cognate 70 on Viability and Apoptosis-Related Gene Expression in In Vitro-Produced Bovine Embryos
by Aimé Jazmin Garza-Arredondo, Diana Eliza Zamora-Ávila, Gustavo Moreno-Degollado, Denisse Melisa Garza Hernandez, José Francisco De la Torre-Sánchez, Sandra Pérez-Reynoso, Rubén Cervantes-Vega and Uziel Castillo-Velázquez
Vet. Sci. 2026, 13(4), 339; https://doi.org/10.3390/vetsci13040339 - 31 Mar 2026
Viewed by 228
Abstract
Endogenous heat shock cognate 73 kDa protein (HSC70) plays a role in early embryonic development and cellular stress regulation. This study evaluated the effects of exogenous recombinant HSC70 supplementation on bovine embryo development and the expression of apoptosis-related genes under in vitro conditions. [...] Read more.
Endogenous heat shock cognate 73 kDa protein (HSC70) plays a role in early embryonic development and cellular stress regulation. This study evaluated the effects of exogenous recombinant HSC70 supplementation on bovine embryo development and the expression of apoptosis-related genes under in vitro conditions. Expression analyses of HSPA1A, HSPA8, BCL-2, and BAX were performed on Day 7 bovine embryos produced in vivo and in vitro. In vitro embryos exhibited higher basal expressions of HSPA8, BAX and BCL-2 compared with in vivo embryos (p ≤ 0.001). Supplementation with 500 or 1000 ng/mL HSC70 was associated with increased expression of HSPA1A, HSPA8, BCL-2, and BAX relative to control embryos (p ≤ 0.01). The 1000 ng/mL group showed significantly higher HSPA8 expression compared with both the control and 500 ng/mL groups. Morphological evaluation indicated that embryos supplemented with 500 ng/mL were associated with improved blastocyst yield and quality compared with control and 1000 ng/mL groups.In conclusion, supplementation with 500 ng/mL recombinant HSC70 was associated with modulation of apoptosis-related gene expression and improved morphological developmental parameters under in vitro conditions. These findings indicate dose-dependent regulatory effects of HSC70 on apoptosis-related signaling pathways; however, as apoptosis was assessed at the transcriptional level, the results should be interpreted as molecular associations rather than direct confirmation of altered apoptotic activity. Full article
Show Figures

Graphical abstract

17 pages, 3067 KB  
Article
Integrative In Silico Analysis of miRNA–mRNA Regulatory Networks in the Prefrontal Cortex of Individuals with Psychiatric Disorders Who Died by Suicide
by José Luis Cortéz-Sánchez, Hernán Mauricio Rivera-Escobar, Esther Natalia Muñoz Roa, Carlos Andrés Zabala-Bello, Gilberto Pérez-Sánchez, José Miguel Chin Chan, Monserrat Bautista-Ortiz, Karla María López-Martínez, Federico Osorio-Antonio, José Luis Gálvez-Romero, Alan Carrasco Carballo, Virginia Sedeño-Monge, Francisco Castelán and Elizabeth Bautista-Rodríguez
Int. J. Mol. Sci. 2026, 27(7), 3126; https://doi.org/10.3390/ijms27073126 - 30 Mar 2026
Viewed by 322
Abstract
To explore the regulatory aspects of mRNAs and miRNAs in suicide, we integrated transcriptomic data from GEO datasets. The analysis of mRNA expression in the prefrontal cortex of suicide victims with major depressive disorder revealed a differential profile with 27 downregulated mRNAs, including [...] Read more.
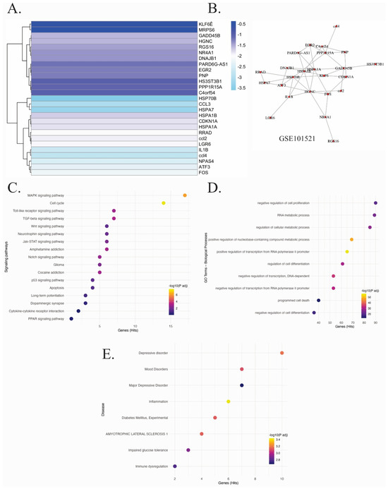
To explore the regulatory aspects of mRNAs and miRNAs in suicide, we integrated transcriptomic data from GEO datasets. The analysis of mRNA expression in the prefrontal cortex of suicide victims with major depressive disorder revealed a differential profile with 27 downregulated mRNAs, including HSPA1A, HSPA1B, DNAJB1, NR4A1, and GADD45B, which are involved in proteostasis, transcriptional regulation, and apoptosis. Functional enrichment analysis using KEGG and Gene Ontology (GO) revealed significant associations with synaptic plasticity, neuronal survival, and signaling pathways, including MAPK, TGF-β, Wnt, p53, and neurotrophins. Subsequently, using the GSE34120 GEO dataset of miRNAs from the frontal cortex of suicide victims, 105 dysregulated miRNAs were identified. The networks revealed compact regulatory modules with hsa-miR-576-3p, hsa-miR-493, and hsa-miR-550, as well as highly connected central nodes such as hsa-miR-30b, hsa-miR-16a-5p, hsa-miR-181a-5p, and hsa-miR-184. The integration of both profiles allowed the elaboration of miRNA–mRNA regulatory networks in which TP53, FOXO3, RELA, and FOS interact with multiple dysregulated miRNAs. These findings support the notion that suicide involves complex post-transcriptional dysregulation, particularly related to astrocytic function and neurotrophic signaling, with potential diagnostic and therapeutic applications. Full article
Show Figures

Figure 1

29 pages, 20750 KB  
Article
Fraxin Attenuates Rheumatoid Arthritis by Regulating Macrophage Polarization and Inhibiting Fibroblast-like Synoviocyte Proliferation
by Anjing Xu, Bao Hou, Shijie Zhang, Xiaoyue Ma, Yuanyuan Wen, Xuexue Zhu, Weiwei Cai, Jing Chen, Ma Mi, Tsedien Nhamdrie, Liying Qiu, Haijian Sun and Minhui Hua
Int. J. Mol. Sci. 2026, 27(7), 2946; https://doi.org/10.3390/ijms27072946 - 24 Mar 2026
Viewed by 313
Abstract
Wuweiganlu (WGL) is a traditional formulation widely applied in the treatment of rheumatoid arthritis (RA), yet the identity of its bioactive constituents remains inadequately defined. In this study, ultra-performance liquid chromatography coupled with quadrupole time-of-flight mass spectrometry (UPLC-Q-TOF-MS) and untargeted serum metabolomics were [...] Read more.
Wuweiganlu (WGL) is a traditional formulation widely applied in the treatment of rheumatoid arthritis (RA), yet the identity of its bioactive constituents remains inadequately defined. In this study, ultra-performance liquid chromatography coupled with quadrupole time-of-flight mass spectrometry (UPLC-Q-TOF-MS) and untargeted serum metabolomics were employed to characterize the active components of WGL. Fraxin was identified as a principal compound from WGL. To investigate its therapeutic mechanism in RA, a series of in silico and experimental approaches were conducted. Network pharmacology analysis and RNA sequencing identified heat shock protein family member 8 (HSPA8) as a potential molecular target of Fraxin, which was further validated by molecular docking studies. Gene Ontology (GO) and Kyoto Encyclopedia of Genes and Genomes (KEGG) enrichment analyses indicated that Fraxin exerts its effects primarily by modulating cell apoptosis through the PI3K signaling pathway. In vitro experiments demonstrated that Fraxin significantly reduced inflammatory responses and downregulated HSPA8 expression in lipopolysaccharide (LPS)-stimulated fibroblast-like synoviocytes (FLs) and macrophages. In vivo, Fraxin administration markedly reduced paw swelling, alleviated bone deformities, and improved bone volume fraction (BV/TV) in male IL1RA-deficient mice exhibiting spontaneous arthritis. Histological analysis confirmed that Fraxin attenuated joint inflammation by modulating the inflammatory microenvironment. Additionally, Fraxin inhibited synovial hyperplasia by regulating mitochondrial membrane potential collapse in FLs. Functional assays revealed that this regulation occurred via the inhibition of HSPA8/PI3K/AKT signaling axis, thereby suppressing aberrant FLS proliferation and contributing to the attenuation of RA progression. Full article
(This article belongs to the Section Molecular Immunology)
Show Figures

Figure 1

15 pages, 510 KB  
Review
Proteomic Analysis in Search of New Biomarkers of Immune Thrombocytopenia (ITP)—A Review of Current Data
by Anastasia Boura-Theodorou, Konstantina Psatha, Stefania Maniatsi, Areti Kourti, Georgia Kaiafa, Michalis Aivaliotis and Kali Makedou
Proteomes 2026, 14(1), 12; https://doi.org/10.3390/proteomes14010012 - 12 Mar 2026
Viewed by 338
Abstract
Immune thrombocytopenia (ITP) is a hematological disorder commonly found in individuals of any gender, race, or age. Patients with ITP will present with thrombocytopenia either in a primary form or because of an infection or a dysfunction in the immune system. The severity [...] Read more.
Immune thrombocytopenia (ITP) is a hematological disorder commonly found in individuals of any gender, race, or age. Patients with ITP will present with thrombocytopenia either in a primary form or because of an infection or a dysfunction in the immune system. The severity of ITP is linked to diminished production of platelets due to the blockage of production in the bone marrow niche and increased destruction of platelets, which confirms the diagnosis of the disorder. The investigation of the pathogenesis of ITP is of critical importance as it can give an important indication of the state of the patient, guiding us through risk assessment and treatment. Proteomics can provide tools to explore the protein profile of ITP. In this review, we aimed to uncover different biomarkers, both diagnostic and prognostic, that have been investigated with proteomic methodologies and that might help in understanding the pathogenesis of ITP and providing personalized treatment to patients. Several differentially abundant proteins were identified, including haptoglobin isoforms, heat shock proteins (HSPA6, HSPA8), integrin β3 (ITGB3), 14-3-3 protein eta (YWHAH), vitamin D-binding protein, fibrinogen chains, MYH9, and FETUB, which are involved in key signaling pathways, such as PI3K/akt, TNF-a, and mTOR, and they demonstrate potential as diagnostic and prognostic biomarkers. Collectively, current data support the value of proteomics for uncovering the molecular landscape of ITP and guiding the development of precision diagnostics and personalized therapeutic strategies. Full article
Show Figures

Figure 1

18 pages, 15483 KB  
Article
Unveiling Diagnostic Biomarkers in Autism: A Comparative Proteome Analysis of CNTNAP2 Knockout Mice and Human ASD Patients
by Andrew Kim, Ara Cho, Jiyeon Kim, Leandro Val Sayson, Hyun Ju Lee, Jae Hoon Cheong, Hee Jin Kim, Bung Nyun Kim and Eugene C. Yi
Biomolecules 2026, 16(3), 340; https://doi.org/10.3390/biom16030340 - 24 Feb 2026
Viewed by 535
Abstract
Autism Spectrum Disorder (ASD) is a biologically heterogeneous neurodevelopmental condition, presenting a major barrier to the identification of robust and translatable molecular biomarkers. Here, we employ a cross-species proteomic framework to identify conserved protein signatures associated with ASD. Quantitative proteomic profiling of brain [...] Read more.
Autism Spectrum Disorder (ASD) is a biologically heterogeneous neurodevelopmental condition, presenting a major barrier to the identification of robust and translatable molecular biomarkers. Here, we employ a cross-species proteomic framework to identify conserved protein signatures associated with ASD. Quantitative proteomic profiling of brain and serum from CNTNAP2 knockout mice, integrated with serum proteomes from individuals with ASD, revealed 132 proteins consistently dysregulated across species. Functional pathway analyses implicated coordinated alterations in lipid metabolism, synaptic signaling, and immune regulation. To prioritize diagnostically informative candidates, we applied machine learning-based feature selection and identified a minimal panel of ten proteins (COL1A1, ITIH4, CLU, NID1, C5, MASP1, PON1, PLTP, HSPA5, and FETUB) that robustly discriminated ASD from control samples. Gene ontology and KEGG pathway analyses highlighted enrichment of immune regulatory pathways, synaptic transmission, oxidative stress responses, and lipid metabolic processes, consistent with emerging models linking neuroimmune dysregulation and metabolic imbalance to ASD pathophysiology. An XGBClassifier trained on this biomarker panel achieved strong performance in independent test sets (AUC = 0.75). Together, these findings establish cross-species proteomic integration combined with machine learning as a powerful strategy for uncovering conserved, biologically grounded biomarkers in ASD, providing a framework for future validation and translational development. Full article
(This article belongs to the Section Molecular Biomarkers)
Show Figures

Figure 1

22 pages, 4200 KB  
Article
Bioinformatics Analysis of Genes Associated with Autophagy and Metabolic Reprogramming in Atrial Fibrillation
by Yaqianqian Niu, Kensuke Ihara, Satoshi Iwamiya and Tetsuo Sasano
J. Cardiovasc. Dev. Dis. 2026, 13(2), 82; https://doi.org/10.3390/jcdd13020082 - 8 Feb 2026
Viewed by 540
Abstract
Atrial fibrillation (AF) is the most common cardiac arrhythmia, and both metabolic reprogramming and autophagy have been implicated in its pathogenesis. However, the expression pattern of autophagy-related genes during metabolic reprogramming in AF remains elusive. We aimed to characterize the expression profiles of [...] Read more.
Atrial fibrillation (AF) is the most common cardiac arrhythmia, and both metabolic reprogramming and autophagy have been implicated in its pathogenesis. However, the expression pattern of autophagy-related genes during metabolic reprogramming in AF remains elusive. We aimed to characterize the expression profiles of autophagy- and metabolic reprogramming-related genes in atrial tissue to gain pathophysiological insights into AF. Three datasets obtained from the Gene Expression Omnibus (GSE2240, GSE79768, and GSE14975) that included atrial tissue samples from patients with or without AF were subjected to a bioinformatics analysis, which identified 2812 differentially expressed genes. Eight autophagy- and metabolic reprogramming-related differentially expressed genes (A&MRRDEGs) were identified as key candidates through least absolute shrinkage and selection operator regression combined with the random forest approach. Meanwhile, mice underwent transverse aortic constriction (TAC) for 2 weeks in an AF model, and gene expression in atrial tissue was analyzed. In atrial tissues from TAC mice, only Akt1 and Hspa5 of the eight A&MRRDEGs exhibited expression changes concordant with the human datasets, while Glud1 showed discordant regulation. Collectively, these cross-species findings highlight that the eight A&MRRDEGs, particularly AKT1 and HSPA5, are potentially involved in autophagy and metabolic reprogramming during AF pathogenesis. Full article
(This article belongs to the Section Basic and Translational Cardiovascular Research)
Show Figures

Graphical abstract

15 pages, 7358 KB  
Article
Homoharringtonine and Gilteritinib Synergistically Induce Apoptosis and Suppress Viability in FLT3-ITD-Positive AML Cells
by Liuting Yu, Yulong Zhang, Yilu Zheng, Dengyang Zhang, Zhiguang Chang, Yuming Zhao, Lingling Ma, Yan Xiao, Shuping Li, Zhizhuang Joe Zhao, Chun Chen and Yao Guo
Biomedicines 2026, 14(2), 307; https://doi.org/10.3390/biomedicines14020307 - 29 Jan 2026
Viewed by 585
Abstract
Background: The FLT3-ITD mutation is associated with a poor prognosis in acute myeloid leukemia (AML), particularly in relapsed or refractory (R/R) cases. Although Gilteritinib has been approved for the treatment of R/R AML with FLT3-ITD mutation, the emergence of resistance in clinical settings [...] Read more.
Background: The FLT3-ITD mutation is associated with a poor prognosis in acute myeloid leukemia (AML), particularly in relapsed or refractory (R/R) cases. Although Gilteritinib has been approved for the treatment of R/R AML with FLT3-ITD mutation, the emergence of resistance in clinical settings remains a major challenge. Homoharringtonine (HHT), a plant-derived alkaloid with antitumor properties, has also been used in AML treatment. However, the combination effects of HHT and gilteritinib have not been investigated. Methods: The cell viability and apoptosis of MV4-11 and MOLM-13 cells in the treatment of HHT, gilteritinib and the combination were assessed by CCK-8 assay and flow cytometry, respectively. Combination index (CI) values were calculated using CompuSyn 1.0. Western blotting was used to investigate the molecule mechanisms of HHT and gilteritinib mediated anti-leukemia effects in time- and dose-dependent experiments. To investigate the role of p53 status in drug responses, MV4-11-p53R248W and MV4-11-p53WT subclones were isolated and MV4-11-p53knockout cells was established through CRISPR/Cas9 system. The cell viability and apoptosis of MV4-11 cells with various p53 status were compared. Moreover, RNA-seq analysis was performed in MV4-11 cells treated with or without HHT. RT-qPCR and Western blotting were conducted to verify the mechanism underlying HHT-induced p53 upregulation. Results: HHT and gilteritinib exerted a significant synergistic effect on cell viability and apoptosis in MV4-11 and MOLM-13 cells, which was markedly diminished in the cells with the p53-R248W muta-tion or without p53. Mechanistically, HHT and gilteritinib both suppressed FLT3 signaling. Interestingly, HHT mediated the upregulation of p53 through HSPA8 downregulation, while gilteritinib downregulated the p53 level. The combination enhanced the p53 expression. Conclusions: Our findings elucidate the mechanism underlying this synergistic interaction and underscore the potential of p53 status as a predictive biomarker for identifying patients most likely to benefit from HHT and gilteritinib combination therapy. Full article
Show Figures

Figure 1

24 pages, 3609 KB  
Article
Deciphering the Role of Postbiotics Derived from Bacillus subtilis natto on LPS-Induced Endothelial Cell Dysfunction
by Róbert Szendi, Endre Szilágyi, Mária Magdolna Szarvas, Ildikó Kovács-Forgács, Judit Rita Homoki, Georgina Pesti-Asbóth, Erzsébet Szőllősi, Mónika Éva Fazekas, Zoltán Cziáky, János Lukács, László Stündl, Emese Szilágyi-Tolnai and Judit Remenyik
Biomedicines 2026, 14(2), 293; https://doi.org/10.3390/biomedicines14020293 - 28 Jan 2026
Viewed by 661
Abstract
Background: This study aimed to assess the effects of postbiotic derived from Bacillus subtilis natto (Szendi2020) on endothelial responses under LPS-induced inflammatory stress. Methods: In human umbilical vein endothelial cells (HUVECs), inflammation was induced with 200 ng/mL LPS. Cell viability, apoptosis, [...] Read more.
Background: This study aimed to assess the effects of postbiotic derived from Bacillus subtilis natto (Szendi2020) on endothelial responses under LPS-induced inflammatory stress. Methods: In human umbilical vein endothelial cells (HUVECs), inflammation was induced with 200 ng/mL LPS. Cell viability, apoptosis, and mitochondrial integrity were assessed using MTT assay, DiIC, and Sytox Green permeability assays. Intracellular ROS levels, heat shock proteins (HSPB1/Hsp27, HSPA1L/Hsp70), adhesion molecules (ICAM-1, VCAM-1), tight junction protein (Occludin), transcription regulators (NF-κB, TNFα), and proinflammatory cytokines (IL-1β, IL-6, IL-8) were quantified using qPCR and ELISA. Results: LPS exposure significantly induced apoptosis in HUVECs, as reflected by decreased metabolic activity, decreased mitochondrial membrane potential, and increased cell death (p < 0.05). Concurrent postbiotic administration completely abolished LPS-induced cytotoxicity in all assay platforms, demonstrating a potent cytoprotective effect. Postbiotic treatment significantly reduced LPS-induced ROS accumulation (p < 0.05). LPS significantly increased Hsp27 and Hsp70 mRNA expression. However, combined LPS and postbiotic exposure mitigated Hsp27 and Hsp70 mRNA expression compared with LPS treatment alone (p < 0.001, p < 0.005). Postbiotic treatment also decreased the upregulation of adhesion molecules induced by LPS. Although this effect decreased after 24 h (p < 0.001). LPS strongly increased NF-κB, IL-1β and TNFα mRNA levels and was suppressed by postbiotics at early time points but not maintained over 24 h. Importantly, postbiotics significantly reduced IL-6, and IL-8 expression at both the mRNA and protein levels, highlighting the attenuation of endothelial inflammatory features (p < 0.05, p < 0.005, p < 0.001). Conclusions: Our results are the first to demonstrate that postbiotics derived from Bacillus subtilis natto (Szendi2020) exert potent cytoprotective and anti-inflammatory effects in LPS-induced endothelial inflammation. By reducing ROS accumulation, preventing apoptosis, stabilizing mitochondrial and barrier integrity, modulating HSP, NF-κB, and cytokine responses. Postbiotics may be promising therapeutic candidates for alleviating endothelial inflammation and the resulting endothelial dysfunction. Full article
(This article belongs to the Section Cell Biology and Pathology)
Show Figures

Graphical abstract

24 pages, 17450 KB  
Article
Integrated Single-Cell and Bulk Transcriptomics Unveils Immune Profiles in Chick Erythroid Cells upon Avian Pathogenic Escherichia coli Infection
by Fujuan Cai, Xianjue Wang, Chunzhi Wang, Yuzhen Wang and Wenguang Zhang
Animals 2026, 16(2), 179; https://doi.org/10.3390/ani16020179 - 7 Jan 2026
Viewed by 779
Abstract
Nucleated erythroid cells (NECs) have emerged as active participants in immune responses in addition to their canonical oxygen transport function. The subpopulations and immune heterogeneity of chick erythroid cells (ch-ECs) upon infection have not been fully characterized. Single-cell RNA sequencing (scRNA-seq) was used [...] Read more.
Nucleated erythroid cells (NECs) have emerged as active participants in immune responses in addition to their canonical oxygen transport function. The subpopulations and immune heterogeneity of chick erythroid cells (ch-ECs) upon infection have not been fully characterized. Single-cell RNA sequencing (scRNA-seq) was used to profile ch-ECs in chicks infected with avian pathogenic Escherichia coli (APEC). Unsupervised clustering uncovered ten distinct ch-EC subpopulations (C1–C10), with significant compositional shifts between infected and control groups. Pseudotime analysis revealed a developmental continuum: C1, C3, C5, and C9 as early progenitors; C2, C4, C6, C7, and C10 as mature erythroid cells; and C8 as a naive population. We revealed 62 immune-related genes, including protein kinases and heat shock proteins, and subpopulation-specific differentially expressed genes (DEGs) linked to immune functions. SCENIC analysis revealed Fos, Srf, and Stat3 as key transcription factors with elevated regulon activity and specificity following infection. Subpopulations C2, C4, C6, and C7, which exhibited marked abundance changes, were scrutinized for immune relevance through integrated multi-omics analysis. Immune-related genes including FOS, AKAP9, HS6ST1, GAB3, TFRC, HSPA8, HSP90AA1, and DNAJB6 were identified. Enrichment analysis indicated activation of the MHC class I antigen presentation pathway, while pathways such as Mitogen-Activated Protein Kinase (MAPK) signaling, NOD-like receptor (NLR) signaling, and the heat shock response were found to be suppressed. In conclusion, this study delineates the immune gene repertoire and signaling networks of ch-ECs during APEC infection, offering new perspectives on NEC immunoregulatory functions. Full article
(This article belongs to the Special Issue Bacterial Disease Research in Livestock and Poultry)
Show Figures

Figure 1

16 pages, 2288 KB  
Review
Diabetic Retinopathy and Other Microvascular Complications of Diabetes—A Review of Multi-Omics Research
by Julia Grzybowska-Adamowicz and Agnieszka Zmysłowska
Diabetology 2026, 7(1), 3; https://doi.org/10.3390/diabetology7010003 - 31 Dec 2025
Cited by 1 | Viewed by 1324
Abstract
Microvascular complications of diabetes include retinopathy (DR), diabetic kidney disease (DKD), and neuropathy (DN), which play a crucial role in diabetes management, as they significantly impair the functionality of the patient and remain major causes of morbidity despite advances in glycaemic control. The [...] Read more.
Microvascular complications of diabetes include retinopathy (DR), diabetic kidney disease (DKD), and neuropathy (DN), which play a crucial role in diabetes management, as they significantly impair the functionality of the patient and remain major causes of morbidity despite advances in glycaemic control. The aim of this review was to summarize multi-omics findings in DR, DKD, and DN. Multi-omics studies consist of genomic, epigenomic, transcriptomic, proteomic, and metabolomic research. These studies provided comprehensive insights into the complex mechanisms underlying microvascular complications of diabetes, such as inflammation, angiogenesis, and apoptosis in the retina, kidneys, and nervous system. They also enabled the search for emerging diagnostic, prognostic, and therapeutic biomarkers. Moreover, changes in microRNA levels were found to differentiate patients with non-proliferative and proliferative DR. In addition, different proteins and metabolites concentrations were noticed in diabetes macular oedema and tractional retinal detachment—serious complications of DR. Specific molecular signatures, such as miR-146a and miR-27 dysregulation, changes in levels of HLA-DRA, AGER, and HSPA1A proteins, and alterations in tyrosine, alanine, 2,4-dihydroxybutanoic acid, ribonic acid, myoinositol, ribitol, 3,4-dihydroxybutanoic acid, valine, glycine, and 2-hydroxyisovaleric acid, were found to be characteristic for all microvascular complications of diabetes. In the future, more studies in multi-omics are expected to help improve precision medicine approaches to treating diabetes, allowing for personalized prediction, prevention, and treatment of microvascular complications. Full article
(This article belongs to the Special Issue New Perspectives and Future Challenges in Diabetic Retinopathy)
Show Figures

Graphical abstract

15 pages, 1399 KB  
Article
Antibodies Against SARS-CoV-2 Nucleocapsid Protein Possess Autoimmune Properties
by Alexandra Rak, Yana Zabrodskaya, Pei-Fong Wong and Irina Isakova-Sivak
Antibodies 2026, 15(1), 2; https://doi.org/10.3390/antib15010002 - 22 Dec 2025
Viewed by 1562
Abstract
Background/Objectives: Notwithstanding the declaration by the World Health Organization in May 2023 regarding the conclusion of the COVID-19 pandemic, new cases of this potentially lethal infection continue to be documented globally, exerting a sustained influence on the worldwide economy and social structures. Contemporary [...] Read more.
Background/Objectives: Notwithstanding the declaration by the World Health Organization in May 2023 regarding the conclusion of the COVID-19 pandemic, new cases of this potentially lethal infection continue to be documented globally, exerting a sustained influence on the worldwide economy and social structures. Contemporary SARS-CoV-2 variants, while associated with a reduced propensity for severe acute pathology, retain the capacity to induce long-term post-COVID syndrome, including in ambulatory patient populations. This clinical phenomenon may be attributable to potential autoimmune reactions hypothetically triggered by antiviral antibodies, thereby underscoring the need for developing novel, universal vaccines against COVID-19. The nucleocapsid protein (N), being one of its most conserved and highly immunogenic components of SARS-CoV-2, presents a promising target for such investigative efforts. However, the protective role of anti-N antibodies, generated during natural infection or through immunization with N-based vaccines, alongside the potential adverse effects associated with their production, remains to be fully elucidated. In the present study, we aim to identify potential sites of homology in structures or sequences between the SARS-CoV-2 N protein and human antigens detected using hyperimmune sera against N protein obtained from mice, rabbits, and hamsters. Methods: We employed Western blot analysis of lysates from human cell lines (MCF7, HEK293T, THP-1, CaCo2, Hep2, T98G, A549) coupled with mass spectrometric identification to assess the cross-reactivity of polyclonal and monoclonal antibodies generated against recombinant SARS-CoV-2 N protein with human self-antigens. Results: We showed that anti-N antibodies developed in mice and rabbits exhibit pronounced immunoreactivity towards specific components of the human proteome. In contrast, anti-N immunoglobulins from hamsters showed no non-specific cross-reactivity with either hamster or human proteomic extracts because of the lack of autoreactivity or immunogenicity differences. Subsequent mass spectrometric analysis of the immunoreactive bands identified principal autoantigenic targets, which were predominantly heat shock proteins (including HSP90-beta, HSP70, mitochondrial HSP60, and HSPA8), histones (H2B, H3.1–3), and key metabolic enzymes (G6PD, GP3, PKM, members of the 1st family of aldo-keto reductases). Conclusions: The results obtained herein highlight the differences in the development of anti-N humoral responses in humans and in the Syrian hamster model. These data provide a foundational basis for formulating clinical recommendations to predict possible autoimmune consequences in COVID-19 convalescents and are of critical importance for the rational design of future N protein-based, cross-protective vaccine candidates against novel coronavirus infections. Full article
(This article belongs to the Section Humoral Immunity)
Show Figures

Figure 1

14 pages, 1779 KB  
Article
Pilot Proteomic Analysis of Urinary Extracellular Vesicles Supports the “Toxic Urine Hypothesis” as a Vicious Cycle in Refractory IC/BPS Pathogenesis
by Man-Jung Hung, Evelyn Yang, Tsung-Ho Ying, Peng-Ju Chien, Ying-Ting Huang and Wen-Wei Chang
Int. J. Mol. Sci. 2026, 27(1), 130; https://doi.org/10.3390/ijms27010130 - 22 Dec 2025
Viewed by 1420
Abstract
Despite treatments such as pentosan polysulfate, hyaluronic acid, botulinum toxin A, and platelet-rich plasma, many interstitial cystitis/bladder pain syndrome (IC/BPS) patients experience persistent symptoms. Urinary extracellular vesicles (uEVs) carry molecular cargo reflecting disease pathophysiology, yet their proteomic profiles in treated IC/BPS remain unexplored. [...] Read more.
Despite treatments such as pentosan polysulfate, hyaluronic acid, botulinum toxin A, and platelet-rich plasma, many interstitial cystitis/bladder pain syndrome (IC/BPS) patients experience persistent symptoms. Urinary extracellular vesicles (uEVs) carry molecular cargo reflecting disease pathophysiology, yet their proteomic profiles in treated IC/BPS remain unexplored. This pilot study examined uEV proteomics in refractory IC/BPS cases to test the “Toxic Urine Hypothesis”—a vicious cycle, whereby urothelial dysfunction enables EV-mediated toxin penetration, triggering inflammation that further impairs the bladder barrier. Urinary EVs were isolated from six female IC/BPS patients on active treatments and four healthy female controls. Mass spectrometry-based proteomics identified differential protein expressions, followed by pathway enrichment analysis and functional validation using NF-κB reporter assays in HEK293T cells and Western blot in primary human bladder epithelial cells. IC/BPS EVs exhibited 31 upregulated proteins (including HPGD, KRT8, HSPA4, 14-3-3 family members) and 19 downregulated proteins (including neutrophil granule proteins MPO and ELANE), indicating suppressed acute neutrophil inflammation but enriched homeostatic, metabolic, and regenerative pathways. Patient EVs induced significantly higher NF-κB activation than in the controls, with upregulated 14-3-3ζ and phosphorylated NF-κB p65 in bladder epithelial cells. These findings support the “Toxic Urine Hypothesis”, revealing persistent NF-κB-mediated chronic epithelial stress despite suppressed acute inflammation in treated IC/BPS patients, suggesting that therapies targeting inflammation and regeneration may help break this vicious cycle. Full article
(This article belongs to the Special Issue Role of Extracellular Vesicles in Diseases)
Show Figures

Graphical abstract

20 pages, 7905 KB  
Article
Carbonic Anhydrase 3 Overexpression Modulates Signalling Pathways Associated with Cellular Stress Resilience and Proteostasis
by Yezhou Yu, Merrina Anugraham, Tony Blick, Arutha Kulasinghe, Louise M. Sternicki, Giovanna Di Trapani, Sally-Ann Poulsen, Daniel Kolarich and Kathryn F. Tonissen
Int. J. Mol. Sci. 2025, 26(24), 12064; https://doi.org/10.3390/ijms262412064 - 15 Dec 2025
Viewed by 799
Abstract
Carbonic anhydrase 3 (CA3) exhibits low enzymatic activity compared to other CA isoforms but contains two surface-exposed cysteine residues that undergo glutathionylation under oxidative stress. Highly expressed in muscle tissue, CA3 has been implicated in cellular protection, particularly through interactions with Bcl2-Associated Athanogene [...] Read more.
Carbonic anhydrase 3 (CA3) exhibits low enzymatic activity compared to other CA isoforms but contains two surface-exposed cysteine residues that undergo glutathionylation under oxidative stress. Highly expressed in muscle tissue, CA3 has been implicated in cellular protection, particularly through interactions with Bcl2-Associated Athanogene 3 (BAG3), modulating autophagy, while CA3 overexpression decreased hypoxia-induced apoptosis in cardiomyocytes. In this study, we investigated the impact of CA3 overexpression on cellular pathways in HEK293T, MDA-MB-231, and SVCT cells using RNA sequencing and proteomics. Gene Set Enrichment Analysis (GSEA) in HEK293T cells revealed the down-regulation of pathways related to protein synthesis, RNA processing, Roundabout signalling, selenocysteine-metabolism, and suppression of neurodegenerative disease-associated pathways. Human breast epithelial cell lines under normoxia and hypoxia showed down-regulation of similar pathways, although notably, hypoxic conditions also suppressed interferon α/β signalling. Proteomic analysis in HEK293T cells using HaloTag pull-down experiments identified putative novel CA3 binding partners, including heat shock 70 kDa proteins 1 and 8, and ribosomal protein S2 (RPS2). RANBP2 protein was consistently up-regulated after CA3 overexpression, irrespective of the presence of CA3 surface-exposed cysteines and HaloTag orientation. These findings suggest that CA3 modulates key cellular processes beyond its enzymatic role, contributing to stress resilience through pathway-level regulation and protein interactions, potentially impacting autophagy and neurodegenerative disease. Full article
(This article belongs to the Collection Feature Papers in “Molecular Biology”)
Show Figures

Figure 1

31 pages, 567 KB  
Review
From Skin to Brain: Key Genetic Mediators Associating Cutaneous Inflammation and Neurodegenerative Diseases
by Vasiliki-Sofia Grech, Kleomenis Lotsaris, Vassiliki Kefala and Efstathios Rallis
Genes 2025, 16(12), 1463; https://doi.org/10.3390/genes16121463 - 8 Dec 2025
Cited by 1 | Viewed by 2351
Abstract
Chronic inflammatory skin diseases and neurodegenerative disorders share overlapping genetic, immunologic, and metabolic pathways that may predispose individuals to cognitive decline. This review synthesizes current human genomic, transcriptomic, and bioinformatic evidence linking psoriasis, rosacea, atopic dermatitis, and bullous pemphigoid with Alzheimer’s and Parkinson’s [...] Read more.
Chronic inflammatory skin diseases and neurodegenerative disorders share overlapping genetic, immunologic, and metabolic pathways that may predispose individuals to cognitive decline. This review synthesizes current human genomic, transcriptomic, and bioinformatic evidence linking psoriasis, rosacea, atopic dermatitis, and bullous pemphigoid with Alzheimer’s and Parkinson’s disease. Literature from PubMed, IEEE Xplore, and Google Scholar was examined, prioritizing studies integrating genomic, transcriptomic, and proteomic analyses. Among inflammatory dermatoses, psoriasis exhibits the strongest overlap with dementia genetics, with shared susceptibility loci including APOE, IL12B, and HLA-DRB5, and transcriptional regulators such as ZNF384 that converge on IL-17/TNF signaling. Rare-variant and pleiotropy analyses further implicate SETD1A and BC070367 in psoriasis–Parkinson’s comorbidity. Rosacea demonstrates upregulation of neurodegeneration-related proteins SNCA, GSK3B, and HSPA8, together with shared regulatory hubs (PPARG, STAT4, RORA) driving NF-κB/IL-17/TNF-dependent inflammation. In atopic dermatitis, rare FLG variants interacting with BACE1 suggest a mechanistic bridge between barrier dysfunction and amyloidogenic processing. Bullous pemphigoid reveals an HLA-DQB1*03:01-mediated immunogenetic link hypothesis and cross-reactive autoantibodies targeting BP180 (collagen XVII) and BP230, highlighting an autoimmune route of neurocutaneous interaction. Other inflammatory and neurodegenerative diseases with currently weak or limited genetic evidence are also discussed, as they may represent emerging biological pathways or potential therapeutic targets within the skin–brain connection in the future. The aim of this work is to help clarify these genetic links and to advocate for the routine cognitive assessment of affected patients, enabling early detection, improved long-term quality of life, and the potential for timely therapeutic intervention. Full article
(This article belongs to the Special Issue Genetics and Treatment in Neurodegenerative Diseases)
Show Figures

Figure 1

Back to TopTop