Unveiling Diagnostic Biomarkers in Autism: A Comparative Proteome Analysis of CNTNAP2 Knockout Mice and Human ASD Patients
Abstract
1. Introduction
2. Methods
2.1. Patient Cohorts and Sample Collection
2.2. High-Abundant Protein Depletion in Serum Samples
2.3. Preparation of Serum Proteomic Samples
2.4. LC-MS/MS Analysis of Patient Serum Samples
2.5. Mouse Serum Sample Preparation
2.6. Mouse Brain Sample Preparation
2.7. MS Analysis of Mouse Samples
2.8. Cross-Species Comparison
2.9. Development of Machine Learning Models
2.10. Cross-Validation and Model Selection
3. Results
3.1. Proteome Analysis of CNTNAP2 KO Mice and Human ASD Patients
3.2. Cross-Species Comparative Analysis
3.3. Biomarker Panel Identification Using Machine Learning
3.4. Differential Expression of Biomarkers in Serum of ASD Patients
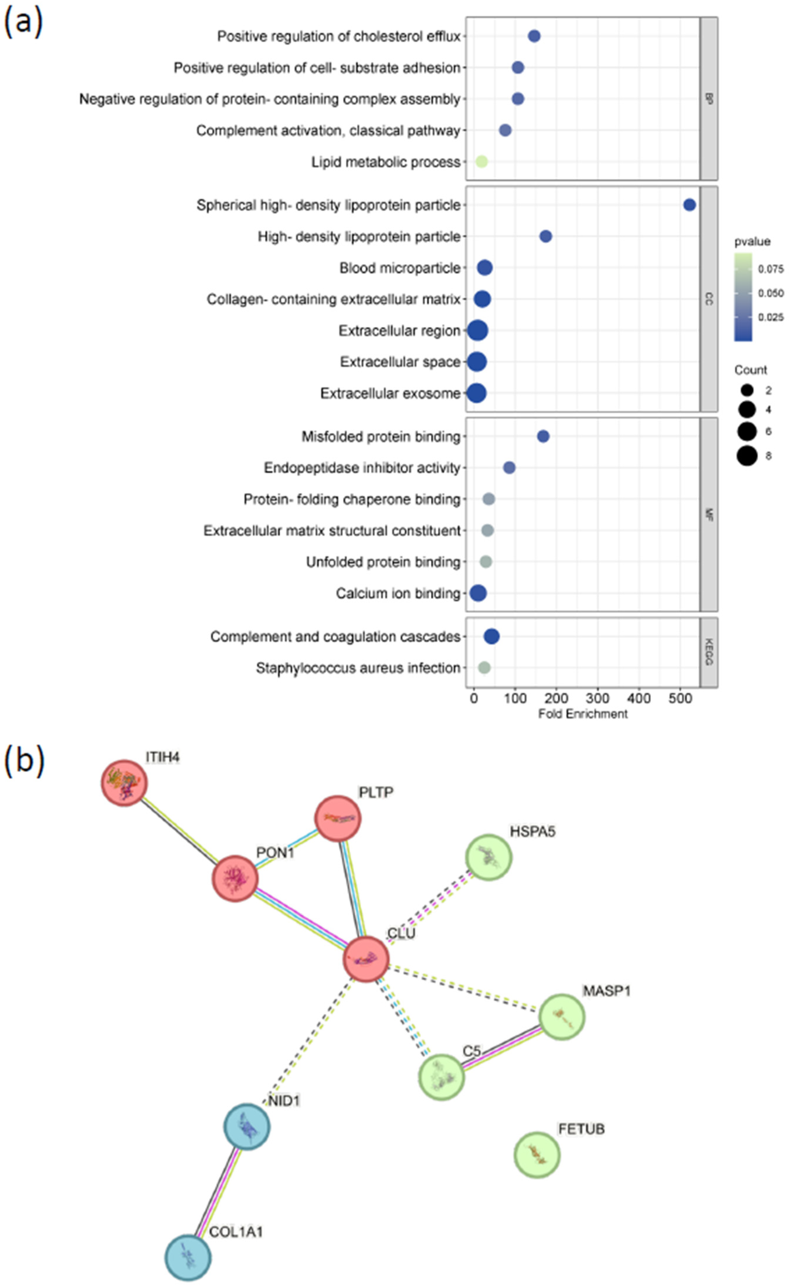
3.5. Pathway and Network Analysis
4. Discussion
5. Conclusions
Supplementary Materials
Author Contributions
Funding
Institutional Review Board Statement
Informed Consent Statement
Data Availability Statement
Conflicts of Interest
References
- Hirota, T.; King, B.H. Autism Spectrum Disorder: A Review. JAMA 2023, 329, 157–168. [Google Scholar] [CrossRef]
- Hyman, S.L.; Levy, S.E.; Myers, S.M. Identification, evaluation, and management of children with autism spectrum disorder. Pediatrics 2020, 145, e20193447. [Google Scholar] [CrossRef]
- Folstein, S.E.; Rosen-Sheidley, B. Genetics of austim: Complex aetiology for a heterogeneous disorder. Nat. Rev. Genet. 2001, 2, 943–955. [Google Scholar] [CrossRef]
- Jensen, A.R.; Lane, A.L.; Werner, B.A.; McLees, S.E.; Fletcher, T.S.; Frye, R.E. Modern biomarkers for autism spectrum disorder: Future directions. Mol. Diagn. Ther. 2022, 26, 483–495. [Google Scholar] [CrossRef]
- Rosenberg, R.E.; Law, J.K.; Yenokyan, G.; McGready, J.; Kaufmann, W.E.; Law, P.A. Characteristics and concordance of autism spectrum disorders among 277 twin pairs. Arch. Pediatr. Adolesc. Med. 2009, 163, 907–914. [Google Scholar] [CrossRef]
- Chen, J.A.; Peñagarikano, O.; Belgard, T.G.; Swarup, V.; Geschwind, D.H. The emerging picture of autism spectrum disorder: Genetics and pathology. Ann. Rev. Pathol. Mech. Dis. 2015, 10, 111–144. [Google Scholar] [CrossRef] [PubMed]
- Forrest, M.P.; Penzes, P. Autism genetics: Over 100 risk genes and counting. Pediatr. Neurol. Briefs 2020, 34, 13. [Google Scholar] [CrossRef] [PubMed]
- Robins, D.L.; Casagrande, K.; Barton, M.; Chen, C.-M.A.; Dumont-Mathieu, T.; Fein, D. Validation of the modified checklist for autism in toddlers, revised with follow-up (M-CHAT-R/F). Pediatrics 2014, 133, 37–45. [Google Scholar] [CrossRef] [PubMed]
- Chesnut, S.R.; Wei, T.; Barnard-Brak, L.; Richman, D.M. A meta-analysis of the social communication questionnaire: Screening for autism spectrum disorder. Autism 2017, 21, 920–928. [Google Scholar] [CrossRef]
- Dawkins, T.; Meyer, A.T.; Van Bourgondien, M.E. The relationship between the childhood autism rating scale: And clinical diagnosis utilizing the DSM-IV-TR and the DSM-5. J. Autism Dev. Disord. 2016, 46, 3361–3368. [Google Scholar] [CrossRef]
- Fusar-Poli, L.; Brondino, N.; Politi, P.; Aguglia, E. Missed diagnoses and misdiagnoses of adults with autism spectrum disorder. Eur. Arch. Psychiatry Clin. Neurosci. 2022, 272, 187–198. [Google Scholar] [CrossRef]
- Liu, W.; Li, L.; Xia, X.; Zhou, X.; Du, Y.; Yin, Z.; Wang, J. Integration of urine proteomic and metabolomic profiling reveals novel insights into neuroinflammation in autism spectrum disorder. Front. Psychiatry 2022, 13, 780747. [Google Scholar] [CrossRef] [PubMed]
- Zhuang, H.; Liang, Z.; Ma, G.; Qureshi, A.; Ran, X.; Feng, C.; Liu, X.; Yan, X.; Shen, L. Autism spectrum disorder: Pathogenesis, biomarker, and intervention therapy. Med. Comm. 2024, 5, e497. [Google Scholar] [CrossRef]
- Poliak, S.; Gollan, L.; Martinez, R.; Custer, A.; Einheber, S.; Salzer, J.L.; Trimmer, J.S.; Shrager, P.; Peles, E. Caspr2, a new member of the neurexin superfamily, is localized at the juxtaparanodes of myelinated axons and associates with K+ channels. Neuron 1999, 24, 1037–1047. [Google Scholar] [CrossRef]
- Strauss, K.A.; Puffenberger, E.G.; Huentelman, M.J.; Gottlieb, S.; Dobrin, S.E.; Parod, J.M.; Stephan, D.A.; Morton, D.H. Recessive symptomatic focal epilepsy and mutant contactin-associated protein-like 2. N. Engl. J. Med. 2006, 354, 1370–1377. [Google Scholar] [CrossRef] [PubMed]
- Peñagarikano, O.; Abrahams, B.S.; Herman, E.I.; Winden, K.D.; Gdalyahu, A.; Dong, H.; Sonnenblick, L.I.; Gruver, R.; Almajano, J.; Bragin, A.; et al. Absence of CNTNAP2 leads to epilepsy, neuronal migration abnormalities, and core autism-related deficits. Cell 2011, 147, 235–246. [Google Scholar] [CrossRef] [PubMed]
- Delorey, T.; Sahbaie, P.; Hashemi, E.; Homanics, G.; Clark, J. Gabrb3 gene deficient mice exhibit impaired social and exploratory behaviors, deficits in non-selective attention and hypoplasia of cerebellar vermal lobules: A potential model of autism spectrum disorder. Behav. Brain Res. 2008, 187, 207–220. [Google Scholar] [CrossRef]
- Demichev, V.; Messner, C.B.; Vernardis, S.I.; Lilley, K.S.; Ralser, M. DIA-NN: Neural networks and interference correction enable deep proteome coverage in high throughput. Nat. Methods 2020, 17, 41–44. [Google Scholar] [CrossRef]
- Xue, Z.; Zhu, T.; Zhang, F.; Zhang, C.; Xiang, N.; Qian, L.; Yi, X.; Sun, Y.; Liu, W.; Cai, X.; et al. DPHL v. 2: An updated and comprehensive DIA pan-human assay library for quantifying more than 14,000 proteins. Patterns 2023, 4, 100792. [Google Scholar] [CrossRef]
- Szklarczyk, D.; Kirsch, R.; Koutrouli, M.; Nastou, K.; Mehryary, F.; Hachilif, R.; Gable, A.L.; Fang, T.; Doncheva, N.T.; Pyysalo, S.; et al. The STRING database in 2023: Protein–protein association networks and functional enrichment analyses for any sequenced genome of interest. Nucleic Acids Res. 2023, 51, D638–D646. [Google Scholar] [CrossRef]
- Kolberg, L.; Raudvere, U.; Kuzmin, I.; Adler, P.; Vilo, J.; Peterson, H. g: Profiler—Interoperable web service for functional enrichment analysis and gene identifier mapping (2023 update). Nucleic Acids Res. 2023, 51, W207–W212. [Google Scholar] [CrossRef]
- Qasem, H.; Al-Ayadhi, L.; Bjørklund, G.; Chirumbolo, S.; El-Ansary, A. Impaired lipid metabolism markers to assess the risk of neuroinflammation in autism spectrum disorder. Metab. Brain Dis. 2018, 33, 1141–1153. [Google Scholar] [CrossRef]
- Gomez-Arboledas, A.; Acharya, M.M.; Tenner, A.J. The role of complement in synaptic pruning and neurodegeneration. Immuno Targets Ther. 2021, 10, 373–386. [Google Scholar] [CrossRef] [PubMed]
- Naudí, A.; Cabré, R.; Jové, M.; Ayala, V.; Gonzalo, H.; Portero-Otín, M.; Ferrer, I.; Pamplona, R. Lipidomics of human brain aging and Alzheimer’s disease pathology. Int. Rev. Neurobiol. 2015, 122, 133–189. [Google Scholar] [PubMed]
- Arenas, F.; Garcia-Ruiz, C.; Fernandez-Checa, J.C. Intracellular cholesterol trafficking and impact in neurodegeneration. Front. Mol. Neurosci. 2017, 10, 382. [Google Scholar] [CrossRef]
- Björkhem, I. Crossing the barrier: Oxysterols as cholesterol transporters and metabolic modulators in the brain. J. Intern. Med. 2006, 260, 493–508. [Google Scholar] [CrossRef] [PubMed]
- Khalaf, F.K.; Connolly, J.; Khatib-Shahidi, B.; Albehadili, A.; Tassavvor, I.; Ranabothu, M.; Eid, N.; Dube, P.; Khouri, S.J.; Malhotra, D.; et al. Paraoxonases at the Heart of Neurological Disorders. Int. J. Mol. Sci. 2023, 24, 6881. [Google Scholar] [CrossRef]
- DiSabato, D.J.; Quan, N.; Godbout, J.P. Neuroinflammation: The devil is in the details. J. Neurochem. 2016, 139, 136–153. [Google Scholar] [CrossRef]
- Jones, S.E.; Jomary, C. Clusterin. Int. J. Biochem. Cell Biol. 2002, 34, 427–431. [Google Scholar] [CrossRef]
- Moon, H.-J.; Herring, S.K.; Zhao, L. Clusterin: A multifaceted protein in the brain. Neural Regen. Res. 2021, 16, 1438–1439. [Google Scholar] [CrossRef]
- Nuutinen, T.; Suuronen, T.; Kauppinen, A.; Salminen, A. Clusterin: A forgotten player in Alzheimer’s disease. Brain Res. Rev. 2009, 61, 89–104. [Google Scholar] [CrossRef]
- Robinson-Agramonte, M.D.L.A.; Noris García, E.; Fraga Guerra, J.; Vega Hurtado, Y.; Antonucci, N.; Semprún-Hernández, N.; Schultz, S.; Siniscalco, D. Immune dysregulation in autism spectrum disorder: What do we know about it? Int. J. Mol. Sci. 2022, 23, 3033. [Google Scholar] [CrossRef]
- Lee, J.D.; Coulthard, L.G.; Woodruff, T.M. Complement dysregulation in the central nervous system during development and disease. Semin. Immunol. 2019, 45, 101340. [Google Scholar] [CrossRef]
- Fagan, K.; Crider, A.; Ahmed, A.O.; Pillai, A. Complement C3 expression is decreased in autism spectrum disorder subjects and contributes to behavioral deficits in rodents. Complex Psychiatry 2017, 3, 19–27. [Google Scholar] [CrossRef] [PubMed]
- Pihl, R.; Jensen, R.K.; Poulsen, E.C.; Jensen, L.; Hansen, A.G.; Thøgersen, I.B.; Dobó, J.; Gál, P.; Andersen, G.R.; Enghild, J.J.; et al. ITIH4 acts as a protease inhibitor by a novel inhibitory mechanism. Sci. Adv. 2021, 7, eaba7381. [Google Scholar] [CrossRef] [PubMed]
- Ma, Y.; Li, R.; Wang, J.; Jiang, W.; Yuan, X.; Cui, J.; Wang, C. ITIH4, as an inflammation biomarker, mainly increases in bacterial bloodstream infection. Cytokine 2021, 138, 155377. [Google Scholar] [CrossRef]
- Kashyap, R.S.; Nayak, A.R.; Deshpande, P.S.; Kabra, D.; Purohit, H.J.; Taori, G.M.; Daginawala, H.F. Inter-α-trypsin inhibitor heavy chain 4 is a novel marker of acute ischemic stroke. Clin. Chim. Acta 2009, 402, 160–163. [Google Scholar] [CrossRef] [PubMed]
- Shi, X.; Ohta, Y.; Liu, X.; Shang, J.; Morihara, R.; Nakano, Y.; Feng, T.; Huang, Y.; Sato, K.; Takemoto, M.; et al. Acute anti-inflammatory markers ITIH4 and AHSG in mice brain of a novel Alzheimer’s disease model. J. Alzheimer’s Dis. 2019, 68, 1667–1675. [Google Scholar] [CrossRef]










| Feature | Importance | |
|---|---|---|
| 1 | COL1A1 | 0.0254 |
| 2 | ITIH4 | 0.0231 |
| 3 | CLU | 0.0230 |
| 4 | NID1 | 0.0222 |
| 5 | C5 | 0.0140 |
| 6 | MASP1 | 0.0138 |
| 7 | PON1 | 0.0136 |
| 8 | PLTP | 0.0134 |
| 9 | HSPA5 | 0.0124 |
| 10 | FETUB | 0.0118 |
| Set | Algorithms | Accuracy | Sensitivity | Specificity | AUROC |
|---|---|---|---|---|---|
| Training set | AdaBoostClassifier | 0.85 | 0.57 | 1.00 | 0.95 |
| LogisticRegression | 0.81 | 0.67 | 0.88 | 0.85 | |
| RandomForestClassifier | 1.00 | 1.00 | 1.00 | 1.00 | |
| XGBClassifier | 1.00 | 1.00 | 1.00 | 1.00 | |
| DecisionTreeClassifier | 0.97 | 0.90 | 1.00 | 0.98 | |
| KNeighborsClassifier | 0.75 | 0.27 | 1.00 | 0.88 | |
| LinearSVC | 0.81 | 0.50 | 0.97 | 0.85 | |
| Test set | AdaBoostClassifier | 0.74 | 0.33 | 0.88 | 0.86 |
| LogisticRegression | 0.74 | 0.67 | 0.76 | 0.75 | |
| RandomForestClassifier | 0.78 | 0.50 | 0.88 | 0.82 | |
| XGBClassifier | 0.78 | 0.67 | 0.82 | 0.82 | |
| DecisionTreeClassifier | 0.65 | 0.33 | 0.76 | 0.44 | |
| KNeighborsClassifier | 0.83 | 0.33 | 1.00 | 0.84 | |
| LinearSVC | 0.74 | 0.33 | 0.88 | 0.75 |
Disclaimer/Publisher’s Note: The statements, opinions and data contained in all publications are solely those of the individual author(s) and contributor(s) and not of MDPI and/or the editor(s). MDPI and/or the editor(s) disclaim responsibility for any injury to people or property resulting from any ideas, methods, instructions or products referred to in the content. |
© 2026 by the authors. Licensee MDPI, Basel, Switzerland. This article is an open access article distributed under the terms and conditions of the Creative Commons Attribution (CC BY) license.
Share and Cite
Kim, A.; Cho, A.; Kim, J.; Sayson, L.V.; Lee, H.J.; Cheong, J.H.; Kim, H.J.; Kim, B.N.; Yi, E.C. Unveiling Diagnostic Biomarkers in Autism: A Comparative Proteome Analysis of CNTNAP2 Knockout Mice and Human ASD Patients. Biomolecules 2026, 16, 340. https://doi.org/10.3390/biom16030340
Kim A, Cho A, Kim J, Sayson LV, Lee HJ, Cheong JH, Kim HJ, Kim BN, Yi EC. Unveiling Diagnostic Biomarkers in Autism: A Comparative Proteome Analysis of CNTNAP2 Knockout Mice and Human ASD Patients. Biomolecules. 2026; 16(3):340. https://doi.org/10.3390/biom16030340
Chicago/Turabian StyleKim, Andrew, Ara Cho, Jiyeon Kim, Leandro Val Sayson, Hyun Ju Lee, Jae Hoon Cheong, Hee Jin Kim, Bung Nyun Kim, and Eugene C. Yi. 2026. "Unveiling Diagnostic Biomarkers in Autism: A Comparative Proteome Analysis of CNTNAP2 Knockout Mice and Human ASD Patients" Biomolecules 16, no. 3: 340. https://doi.org/10.3390/biom16030340
APA StyleKim, A., Cho, A., Kim, J., Sayson, L. V., Lee, H. J., Cheong, J. H., Kim, H. J., Kim, B. N., & Yi, E. C. (2026). Unveiling Diagnostic Biomarkers in Autism: A Comparative Proteome Analysis of CNTNAP2 Knockout Mice and Human ASD Patients. Biomolecules, 16(3), 340. https://doi.org/10.3390/biom16030340

