Sign in to use this feature.

Years

Between: -

Subjects

remove_circle_outline
remove_circle_outline
remove_circle_outline
remove_circle_outline
remove_circle_outline
remove_circle_outline
remove_circle_outline
remove_circle_outline
remove_circle_outline

Journals

remove_circle_outline
remove_circle_outline
remove_circle_outline
remove_circle_outline
remove_circle_outline

Article Types

Countries / Regions

remove_circle_outline
remove_circle_outline
remove_circle_outline
remove_circle_outline

Search Results (172)

Search Parameters:
Keywords = GRM6

Order results
Result details
Results per page
Select all
Export citation of selected articles as:
14 pages, 239 KB  
Review
Evolution of Methods for the Quantitative Assessment of Inbreeding in Livestock
by Lyubov Getmantseva, Siroj Bakoev, Maria Kolosova, Alexandr Usatov, Kharon Amerkhanov and Olga Lukonina
Biology 2026, 15(7), 530; https://doi.org/10.3390/biology15070530 - 26 Mar 2026
Viewed by 435
Abstract
Inbreeding is a quantitative measure of autozygosity that underlies the assessment of genetic risks and the management of genetic progress in livestock populations. The development of methods for its estimation reflects a transition from probabilistic pedigree-based models to the direct analysis of genome [...] Read more.
Inbreeding is a quantitative measure of autozygosity that underlies the assessment of genetic risks and the management of genetic progress in livestock populations. The development of methods for its estimation reflects a transition from probabilistic pedigree-based models to the direct analysis of genome structure. This review systematizes the evolution of approaches to inbreeding assessment—from the classical inbreeding coefficient F based on identity by descent (IBD) to marker-based, segment-based runs of homozygosity (ROH) and probabilistic homozygous-by-descent (HBD) models. It is shown that the coefficients F_ped, F_GRM, F_ROH, and F_HBD capture related but distinct aspects of autozygosity and are therefore not fully interchangeable. Particular attention is paid to the transition from integral indicators to spatially and temporally stratified analyses of autozygosity, enabling the differentiation between ancient and recent inbreeding. Methodological assumptions, limitations, and the sensitivity of various approaches to marker density, detection parameters, and population demographic structure are discussed. A comparative analysis of methods for calculating F_ROH and segment-based autozygosity is presented. The necessity of a comprehensive assessment of inbreeding and the standardization of analytical protocols for its application in modern breeding programs is substantiated. Full article
(This article belongs to the Section Zoology)
27 pages, 28242 KB  
Article
Physics-Informed Side-Scan Sonar Perception: Tackling Weak Targets and Sparse Debris via Geometric and Frequency Decoupling
by Bojian Yu, Rongsheng Lin, Hanxiang Zhou, Jianxiong Zhang and Xinwei Zhang
Sensors 2026, 26(6), 1938; https://doi.org/10.3390/s26061938 - 19 Mar 2026
Viewed by 309
Abstract
Side-scan sonar (SSS) serves as the primary perceptual instrument for Autonomous Underwater Vehicles (AUVs) in large-scale marine search and rescue (SAR) operations. However, the detection of critical targets is frequently hindered by severe hydro-acoustic noise, the spatial discontinuity of wreckage, and the weak [...] Read more.
Side-scan sonar (SSS) serves as the primary perceptual instrument for Autonomous Underwater Vehicles (AUVs) in large-scale marine search and rescue (SAR) operations. However, the detection of critical targets is frequently hindered by severe hydro-acoustic noise, the spatial discontinuity of wreckage, and the weak visual signatures of small targets. To surmount these challenges, this paper presents WPG-DetNet. First, we introduce a Wavelet-Embedded Residual Backbone (WERB) to reconstruct the conventional downsampling paradigm. By substituting standard pooling with the Discrete Wavelet Transform (DWT), this architecture explicitly disentangles high-frequency noise from structural information in the frequency domain, thereby achieving the adaptive preservation of edge fidelity for large human-made targets while filtering out speckle interference. Then, addressing the distinct challenge of discontinuous aircraft wreckage, the framework further incorporates a Debris Graph Reasoning Module (D-GRM). This module models scattered fragments as nodes in a topological graph to capture long-range semantic dependencies, transforming isolated instance recognition into context-aware scene understanding. Finally, to bridge the gap between AI and underwater physics, we design a Shadow-Aided Decoupling Head (SADH) equipped with a physics-informed geometric loss. By enforcing mathematical consistency between target height and acoustic shadow length, this mechanism establishes a rigorous discriminative criterion capable of distinguishing weak-echo human bodies from seabed rocks based on shadow geometry. Experiments on the SCTD dataset demonstrate that WPG-DetNet achieves a mean Average Precision (mAP50) of 97.5% and a Recall of 96.9%. Quantitative analysis reveals that our framework outperforms the classic Faster R-CNN by a margin of 12.8% in mAP50 and surpasses the Transformer-based RT-DETR-R18 by 5.6% in high-precision localization metrics (mAP50:95). Simultaneously, WPG-DetNet maintains superior efficiency with an inference speed of 62.5 FPS and a lightweight parameter count of 16.8 M, striking an optimal balance between robust perception and the real-time constraints of AUV operations. Full article
(This article belongs to the Section Physical Sensors)
Show Figures

Figure 1

21 pages, 4606 KB  
Article
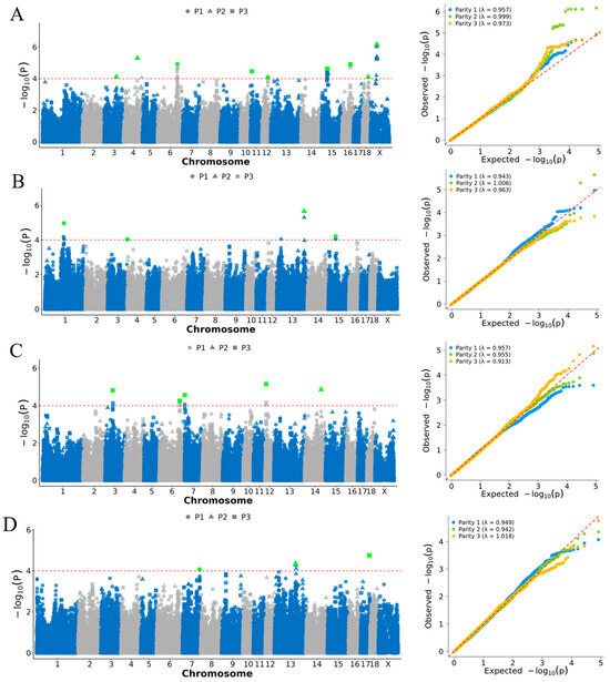
Genome-Wide Association Studies on the Autosomes and Chromosome X Uncover Genetic Basis of Reproductive Traits in Yorkshire Pigs
by Teddy Tinashe Chitotombe, Qing Lin, Wondossen Ayalew and Zhe Zhang
Animals 2026, 16(5), 750; https://doi.org/10.3390/ani16050750 - 27 Feb 2026
Viewed by 396
Abstract
Reproductive efficiency is a fundamental determinant of productivity in pig breeding programs. However, the role of the X chromosome in shaping the genetic basis of reproductive traits remains underexplored. To address this problem, Genome-Wide Association Studies were conducted to explore the genetic basis [...] Read more.
Reproductive efficiency is a fundamental determinant of productivity in pig breeding programs. However, the role of the X chromosome in shaping the genetic basis of reproductive traits remains underexplored. To address this problem, Genome-Wide Association Studies were conducted to explore the genetic basis of reproductive traits in Yorkshire pigs. We collected data from 2659 Yorkshire sows, focusing on four reproductive traits across the first three parties. Statistical analyses included principal component analysis, estimation of genetic parameters, and mixed linear model association to identify SNPs and candidate genes. Heritability estimates (h2) ranged from 0.037 (TLWT_BA_P1) to 0.215 (TNB_P3). Genome-wide association analysis identified 23 significant SNPs and candidate genes, including several putatively significant X-linked genes; however, only a single X-linked locus was significantly associated with one trait. These findings demonstrate that, for 9 of the 12 parities, the proportion of total heritability attributable to X-linked variation was 0–2.7%. For the remaining three parities, the corresponding proportions were 8.4%, 21.5%, and 50.9%, while autosomes accounted for most of the genetic variation. In all but one trait, heritability estimated from X-linked GRMs was not significantly different from zero, highlighting the importance of incorporating X-linked information into genomic selection strategies for improving reproductive efficiency in pigs. Full article
(This article belongs to the Section Animal Genetics and Genomics)
Show Figures

Figure 1

20 pages, 6815 KB  
Article
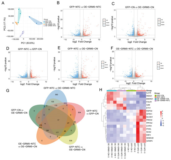
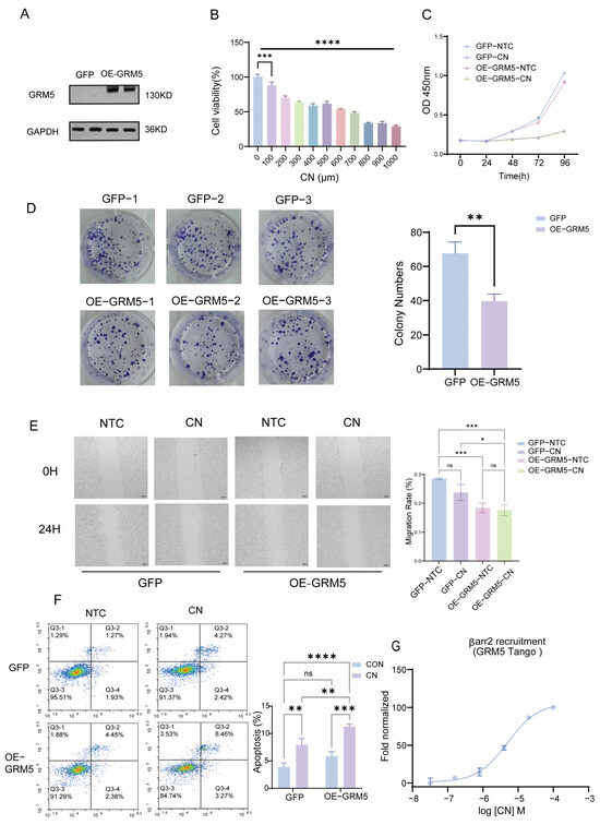
Expression Profile of Metabotropic Glutamate Receptors in Lung Adenocarcinoma: GRM5 and Validation of Its Targeting Drug Cinchonine
by Yajing Xue, Wei Liu, Yongfu Wang, Pengzhuo Tao, Yizhen Yuan, Changmin Liu, Shilin Chen and Chi Song
Int. J. Mol. Sci. 2026, 27(4), 1795; https://doi.org/10.3390/ijms27041795 - 13 Feb 2026
Viewed by 524
Abstract
The incidence and mortality rates of lung adenocarcinoma (LUAD) continue to rise, highlighting an urgent need for novel therapeutic targets. In this study, bioinformatics analysis revealed that members of the metabotropic glutamate receptor (mGluR) family are significantly correlated with the expression profile, prognosis, [...] Read more.
The incidence and mortality rates of lung adenocarcinoma (LUAD) continue to rise, highlighting an urgent need for novel therapeutic targets. In this study, bioinformatics analysis revealed that members of the metabotropic glutamate receptor (mGluR) family are significantly correlated with the expression profile, prognosis, genetic mutations, and tumor immune microenvironment of LUAD, with GRM5 being the most significantly associated member. Overexpression of GRM5 has been shown to inhibit LUAD proliferation and induce apoptosis, while cinchonine (CN) treatment further enhances these effects, suggesting that CN may act as a GRM5 agonist to synergistically exert antitumor activity. Transcriptome sequencing further identified four key downstream targets and their associated signaling pathways. In summary, this study confirms that GRM5 can serve as a potential prognostic biomarker and therapeutic target for LUAD, while the small-molecule compound CN shows promise as an antitumor candidate drug targeting GRM5. Full article
(This article belongs to the Section Molecular Informatics)
Show Figures

Figure 1

19 pages, 6992 KB  
Article
A Fault Identification Method for Micro-Motors Using an Optimized CNN-Based JMD-GRM Approach
by Yufang Bai, Zhengyang Gu, Junsong Yu and Junli Chen
Micromachines 2026, 17(1), 123; https://doi.org/10.3390/mi17010123 - 19 Jan 2026
Viewed by 413
Abstract
Micro-motors are widely used in industrial applications, which require effective fault diagnosis to maintain safe equipment operation. However, fault signals from micro-motors often exhibit weak signal strength and ambiguous features. To address these challenges, this study proposes a novel fault diagnosis method. Initially, [...] Read more.
Micro-motors are widely used in industrial applications, which require effective fault diagnosis to maintain safe equipment operation. However, fault signals from micro-motors often exhibit weak signal strength and ambiguous features. To address these challenges, this study proposes a novel fault diagnosis method. Initially, the Jump plus AM-FM Mode Decomposition (JMD) technique was utilized to decompose the measured signals into amplitude-modulated–frequency-modulated (AM-FM) oscillation components and discontinuous (jump) components. The proposed process extracts valuable fault features and integrates them into a new time-domain signal, while also suppressing modal aliasing. Subsequently, a novel Global Relationship Matrix (GRM) is employed to transform one-dimensional signals into two-dimensional images, thereby enhancing the representation of fault features. These images are then input into an Optimized Convolutional Neural Network (OCNN) with an AdamW optimizer, which effectively reduces overfitting during training. Experimental results demonstrate that the proposed method achieves an average diagnostic accuracy rate of 99.0476% for multiple fault types, outperforming four comparative methods. This approach offers a reliable solution for quality inspection of micro-motors in a manufacturing environment. Full article
(This article belongs to the Section E:Engineering and Technology)
Show Figures

Figure 1

17 pages, 10748 KB  
Article
Spatiotemporal Synergy and Dual-Dimensional Correlation of Xinjiang’s Tourism Industry Clusters
by Jiao Jin, Jiannan Hou, Sitong Chen and Bin Chu
Sustainability 2026, 18(2), 705; https://doi.org/10.3390/su18020705 - 9 Jan 2026
Viewed by 539
Abstract
As a core sector of the Belt and Road Initiative (BRI) and dual-circulation pattern, Xinjiang’s cultural tourism industry—its ninth-largest industrial cluster—plays a key role in enhancing industrial competitiveness and regional coordinated development. To fill the research gap of insufficient analysis on China’s western [...] Read more.
As a core sector of the Belt and Road Initiative (BRI) and dual-circulation pattern, Xinjiang’s cultural tourism industry—its ninth-largest industrial cluster—plays a key role in enhancing industrial competitiveness and regional coordinated development. To fill the research gap of insufficient analysis on China’s western frontier regions in existing tourism cluster studies, this research focuses on 14 prefecture-level cities in Xinjiang (2009–2023) and innovatively adopts a spatiotemporal synergy and dual-dimensional correlation framework, addressing the limitations of previous single-dimensional research. Tourism Location Quotient (TLQ) quantified specialized agglomeration, Local Moran’s I identified spatial correlation patterns, gravity models analyzed horizontal inter-cluster interactions, and Gray Relational Model (GRM) measured vertical driving relationships between cluster development and related dimensions. This approach facilitates an in-depth analysis of the spatiotemporal evolution trajectory of Xinjiang’s tourism clusters and their horizontal-vertical linkage mechanisms. Findings show: (1) Xinjiang’s tourism clusters present a spatial pattern of “Northern Xinjiang as the core, Eastern Xinjiang with differentiated development, and Southern Xinjiang as lagging.” With narrowing regional gaps, their evolution transitions from a “fixed gradient” to “co-evolution.” (2) Agglomeration effects are significant: Urumqi propels Northern Xinjiang to form a “high-high agglomeration zone,” while Southern Xinjiang remains a “low-low agglomeration zone” led by Kashgar. (3) Horizontal linkages evolve from a Urumqi-centered single-core structure to a multi-axis cluster network, and vertical linkages are mainly driven by destination attractiveness and economic support capacity. This study clarifies the spatiotemporal evolution logic and associated driving mechanisms of tourism clusters in arid, multi-ethnic frontier regions, providing a scientific basis for optimizing regional tourism layouts and promoting high-quality development. Full article
Show Figures

Figure 1

22 pages, 3465 KB  
Article
Integrated Analysis of ATAC-Seq and RNA-Seq Reveals the Signal Transduction Regulation of the Molting Cycle in the Muscle of Chinese Mitten Crab (Eriocheir sinensis)
by Zhen He, Jingjing Li, Jingjing Zhang, Ruiqi Zhang, Rongkang Tan, Jinsheng Sun, Bin Wang and Tong Hao
Biomolecules 2026, 16(1), 108; https://doi.org/10.3390/biom16010108 - 8 Jan 2026
Viewed by 495
Abstract
Molting is a critical physiological process for the growth and development of Eriocheir sinensis. Any disruption in this process can significantly affect both survival rates and crab quality. The regulatory mechanisms of molting vary across different stages of the molting cycle and [...] Read more.
Molting is a critical physiological process for the growth and development of Eriocheir sinensis. Any disruption in this process can significantly affect both survival rates and crab quality. The regulatory mechanisms of molting vary across different stages of the molting cycle and remain poorly understood. In this study, ATAC-seq and RNA-seq were combined to identify the integrated differentially expressed genes (IDEGs) in muscle across adjacent stages of the molting cycle. A total of 17, 491, 84, and 491 IDEGs were identified in the comparisons of inter-molt_vs_pre-molt, pre-molt_vs_molt, molt_vs_post-molt, and post-molt_vs_inter-molt stages, respectively. GO enrichment analysis of these IDEGs revealed several key signaling pathways involved in each adjacent molting stage. The GPCR signaling, steroid hormone-mediated signaling, and smoothened signaling pathways were all active across three molting transitions (pre-molt_vs_molt, molt_vs_post-molt, and post-molt_vs_inter-molt). Among them, the GPCR pathway played a dominant role throughout the process. Further structural analysis and RT-qPCR validation identified eight GPCRs involved in molting regulation: GRM7 and moody were specific to the post-molt_vs_inter-molt stage; Kpna6, ADRB2, and SSTR2 were unique to the pre-molt_vs_molt stage; FMRFaR and gpr161 functioned in both post-molt_vs_inter-molt and pre-molt_vs_molt stages; and mth2 was active in both post-molt_vs_inter-molt and molt_vs_post-molt stages. These findings improve the understanding of molting regulation and provide potential targets for further genetic improvement in E. sinensis. Full article
(This article belongs to the Section Bioinformatics and Systems Biology)
Show Figures

Figure 1

14 pages, 9038 KB  
Article
BSGNet: Vehicle Detection in UAV Imagery of Construction Scenes via Biomimetic Edge Awareness and Global Receptive Field Modeling
by Yongwei Wang, Yuan Chen, Yakun Xie, Jun Zhu, Chao Dang and Hao Zhu
Drones 2026, 10(1), 32; https://doi.org/10.3390/drones10010032 - 5 Jan 2026
Viewed by 351
Abstract
Detecting vehicles in remote sensing images of construction sites captured by Unmanned Aerial Vehicles (UAVs) faces severe challenges, including extremely small target scales, high inter-class visual similarity, cluttered backgrounds, and highly variable imaging conditions. To address these issues, we propose BSGNet (Biomimetic Sharpening [...] Read more.
Detecting vehicles in remote sensing images of construction sites captured by Unmanned Aerial Vehicles (UAVs) faces severe challenges, including extremely small target scales, high inter-class visual similarity, cluttered backgrounds, and highly variable imaging conditions. To address these issues, we propose BSGNet (Biomimetic Sharpening and Global Receptive Field Network)—a novel detection architecture that synergistically fuses biologically inspired visual mechanisms with global receptive field modeling. Inspired by the Sustained Contrast Detection (SCD) mechanism in frog retinal ganglion cells, we design a Perceptual Sharpening Module (PSM). This module combines dual-path contrast enhancement with spatial attention mechanisms to significantly improve sensitivity to the high-frequency edge structures of small targets while effectively suppressing interfering backgrounds. To overcome the inherent limitation of such biomimetic mechanisms—specifically their restricted local receptive fields—we further introduce a Global Heterogeneous Receptive Field Learning Module (GRM). This module employs parallel multi-branch dilated convolutions and local detail enhancement paths to achieve joint modeling of long-range semantic context and fine-grained local features. Extensive experiments on our newly constructed UAV Construction Vehicle (UCV) dataset demonstrate that BSGNet achieves state-of-the-art performance: obtaining 64.9% APs on small targets and 81.2% on the overall mAP@0.5 metric, with an inference latency of only 31.4 milliseconds, outperforming existing mainstream detection frameworks in multiple metrics. Furthermore, the model demonstrates robust generalization performance on public datasets. Full article
Show Figures

Figure 1

19 pages, 1426 KB  
Article
Gingerol-Enriched Ginger Extract Effects on Anxiety-like Behavior in a Neuropathic Pain Model via Colonic Microbiome-Neuroimmune Modulation
by Roberto Mendóza, Julianna M. Santos, Xiaobo Liu, Moamen M. Elmassry, Guangchen Ji, Takaki Kiritoshi, Volker Neugebauer and Chwan-Li Shen
Molecules 2026, 31(1), 166; https://doi.org/10.3390/molecules31010166 - 1 Jan 2026
Viewed by 1685
Abstract
Growing evidence has revealed that gut dysbiosis is associated with the development of anxio-depressive disorders through mechanisms that involve neuroimmune signaling, neurotransmitter changes, and neuroplasticity in the brain. This study investigated the effects of gingerol-enriched ginger (GEG) on specifically anxiety-related neuroinflammation-, neuroimmunity-, neuroplasticity-, [...] Read more.
Growing evidence has revealed that gut dysbiosis is associated with the development of anxio-depressive disorders through mechanisms that involve neuroimmune signaling, neurotransmitter changes, and neuroplasticity in the brain. This study investigated the effects of gingerol-enriched ginger (GEG) on specifically anxiety-related neuroinflammation-, neuroimmunity-, neuroplasticity-, neurotransmission-, and neurotoxicity-associated genes in different brain regions, as well as on alterations linked to colonic microflora-driven dysbiosis, in the spinal nerve ligation (SNL) rat model of neuropathic pain (NP). Twenty-seven male rats were assigned to 3 groups: sham, SNL, and SNL-treated with GEG at 200 mg/kg body weight (SNL+200GEG) via oral gavage for 5 weeks. Anxiety-like behavior was assessed on the elevated plus maze (EPM). mRNA expression was assessed by qRT-PCR using respective primers. Correlation between behavioral parameters and colonic microbiome composition was analyzed using the Spearman rank correlation. The SNL+200GEG group demonstrated decreased anxiety-like behavior in the SNL model. Compared to the SNL group, the SNL+200GEG group had increased mRNA expression of NRF2 (amygdala: left), LXRα (amygdala: both sides), and CX3CR1 (amygdala: both sides, hippocampus: right). GEG modulated neuroplasticity as shown by increased gene expression of PGK1 (amygdala: right, hippocampus: both sides), MEK1 (frontal cortex: both sides), LDHA (frontal cortex: both sides), GPM6A (frontal cortex: both sides, amygdala: right, hippocampus: right, and hypothalamus), and GLUT1 (amygdala: right) as well by decreased gene expression of HIF1α (in all brain regions except for the hypothalamus). GEG modulated neurotransmission via clearance of excessive glutamate release as suggested by increased gene expression of SLC1A3 (frontal cortex: both sides, hippocampus: right) and via augmenting mGluR5 signaling as shown by increased gene expression of GRM5 (hippocampus: both sides, hypothalamus) as well as downregulation of KMO, HAAO, GRIN2B, and GRIN2C influencing downstream serotonergic neurotransmission and NMDA receptor-mediated glutamatergic pathways in different brain regions. GEG further alleviated neurotoxicity through downregulated gene expression of SIRT1, KMO, IDO1, and HAAO in different brain regions. Moreover, the increased relative abundance of Bilophila spp., accompanied by decreased time spent in the EPM open arms, suggests that increased Bilophila abundance increases anxiety-like behavior. GEG supplementation mitigated anxiety-like behavior in male rats with NP, at least in part, by reducing SNL-induced inflammatory sequelae-related mRNA gene expression in different brain regions. In addition, there is a positive correlation between the abundance of Bilophila wadsworthia and the degree of anxiety-like behavior. Full article
(This article belongs to the Special Issue Bioactive Food Compounds and Their Health Benefits)
Show Figures

Graphical abstract

11 pages, 763 KB  
Communication
Glycine Release Is Upregulated by Metabotropic Glutamate Receptor 1 in Mouse Hippocampus
by Luca Raiteri, Maria Cerminara, Aldamaria Puliti and Anna Pittaluga
Biomedicines 2025, 13(12), 3106; https://doi.org/10.3390/biomedicines13123106 - 17 Dec 2025
Cited by 1 | Viewed by 649
Abstract
Background/Objectives: The neurotransmitter glycine is involved in several physiological and pathological conditions in the Central Nervous System. Different biological structures, including glycine receptors and transporters, are under study as targets for potential drugs acting against serious neurological and psychiatric disorders. The regulation [...] Read more.
Background/Objectives: The neurotransmitter glycine is involved in several physiological and pathological conditions in the Central Nervous System. Different biological structures, including glycine receptors and transporters, are under study as targets for potential drugs acting against serious neurological and psychiatric disorders. The regulation of glycine release from nerve terminals is only partially understood. We report here preliminary evidence of the modulation of glycine release through presynaptic metabotropic glutamate receptors 1 (mGlu1) from glycinergic nerve terminals in mouse hippocampi. Methods: Purified mouse hippocampal synaptosomes labeled with [3H]glycine were used to study glycine release under superfusion conditions. Results: The group I metabotropic glutamate receptor agonist 3,5-DHPG potentiated depolarization-evoked [3H]glycine release from hippocampal synaptosomes, an effect strongly counteracted by the selective mGlu1 antagonist LY 367385. 3,5-DHPG failed to increase [3H]glycine release in Grm1crv4/crv4 mice, a mouse model lacking mGlu1. Although further research is needed to clarify these mechanisms, data suggest that glycine-releasing hippocampal nerve terminals are endowed with presynaptic mGlu1 receptors whose activation potentiates glycine release. Conclusions: Considering that in the hippocampus, glycine is relevant as a co-agonist of glutamate at NMDA receptors and that mGlu1 receptor ligands are under study as potential drugs, we propose that the possible effects of these agents on the release of glycine should be considered when studying these compounds. Full article
(This article belongs to the Special Issue Neurotransmitters in Health and Diseases)
Show Figures

Figure 1

25 pages, 1060 KB  
Review
Psychosomatic Disorders, Epigenome, and Gut Microbiota
by Hamid Mostafavi Abdolmaleky, Ahmad Pirani and Giuseppe Pettinato
Cells 2025, 14(24), 1959; https://doi.org/10.3390/cells14241959 - 10 Dec 2025
Cited by 1 | Viewed by 1645
Abstract
Psychosomatic disorders are conditions in which physical (somatic) symptoms are triggered or aggravated by psychological distress. These disorders result from complex interactions among the endocrine, central nervous, and immune systems. Emerging evidence indicates that gut microbiota (GM) dysbiosis, epigenetic alterations, and immune system [...] Read more.
Psychosomatic disorders are conditions in which physical (somatic) symptoms are triggered or aggravated by psychological distress. These disorders result from complex interactions among the endocrine, central nervous, and immune systems. Emerging evidence indicates that gut microbiota (GM) dysbiosis, epigenetic alterations, and immune system dysregulation play pivotal roles in the pathogenesis of psychosomatic disorders and may serve as potential biomarkers for disease states and therapeutic outcomes. This review first outlines how epigenetic dysregulation contributes to psychosomatic disorders through altered expression of genes such as GRM2, TRPA1, SLC6A4, NR3C1, leptin, BDNF, NAT15, HDAC4, PRKCA, RTN1, PRKG1, and HDAC7. We then examine current evidence linking psychosomatic disorders with changes in GM composition and GM-derived epigenetic metabolites, which influence immune function and neurobiological pathways. The core focus of this review is on therapeutic interventions—including probiotics, prebiotics, postbiotics, fecal microbiota transplantation, and targeted dietary approaches—that modulate the gut–brain axis through epigenetic mechanisms for the management of psychosomatic disorders. Finally, we highlight the current challenges and future directions in elucidating the interplay between epigenetics, the GM, and psychosomatic disease mechanisms. In this context, human iPSC-derived multicellular organoids may serve as powerful platforms to unravel mechanistic pathways underlying inter-organ interactions. Full article
Show Figures

Figure 1

12 pages, 4678 KB  
Communication
Expression of Glutamatergic Signaling in Canine Oral Melanocytic Neoplasms
by Alison Masyr, Latticha Pluemhathaikij, Sichao Wang, Tuddow Thaiwong-Nebelung and Rebecca C. Smedley
Vet. Sci. 2025, 12(12), 1149; https://doi.org/10.3390/vetsci12121149 - 2 Dec 2025
Viewed by 537
Abstract
Glutamine addiction in human melanoma is a premier example of the cancer hallmark of metabolic reprogramming. In the present study, we investigate the presence of metabotropic glutamate receptor 1 (mGluR1/GRM1) and glutaminase (GLS1/GLS) in canine oral malignant melanoma (OMM) [...] Read more.
Glutamine addiction in human melanoma is a premier example of the cancer hallmark of metabolic reprogramming. In the present study, we investigate the presence of metabotropic glutamate receptor 1 (mGluR1/GRM1) and glutaminase (GLS1/GLS) in canine oral malignant melanoma (OMM) and those of low malignant potential, termed histologically well-differentiated melanocytic neoplasm of the lips and oral mucosa (HWDMN). We used immunohistochemistry (IHC) and qPCR to evaluate mGluR1 and GLS1 protein expression and RNA expression, respectively. Nearly 20% of OMM cases had an mGluR1 IHC score ≥ 1, while none of the HWDMN cases had any expression. Due to low IHC expression, only 10 cases were selected for determination of GRM1 RNA expression, and none were positive. GLS RNA expression did not differ between OMM and HWDMN. A GLS1 IHC score ≥ 1 was significantly higher in OMM cases and highly specific (95%) for correctly identifying tumors with a Ki67 index ≥ 19.5. These results may have been negatively impacted by use of a brown chromogen for IHC labeling among background pigment, particularly in HWDMN. Ultimately, these findings suggest that canine OMM does not heavily rely on mGluR1 for tumorigenesis or progression. Differential GLS1 protein expression warrants further investigation with protein quantification. Full article
(This article belongs to the Section Anatomy, Histology and Pathology)
Show Figures

Figure 1

32 pages, 21706 KB  
Article
Seismic Risk Assessment and Sustainable Geotechnical Solutions for Building Heritage: A Case Study in Southeastern Sicily
by Angela Fiamingo, Ettore Mangione, Glenda Abate and Maria Rossella Massimino
Heritage 2025, 8(11), 485; https://doi.org/10.3390/heritage8110485 - 18 Nov 2025
Cited by 5 | Viewed by 942
Abstract
The protection of historic buildings in seismic-prone regions is a critical challenge requiring strategies that balance structural safety with cultural preservation. This study proposes an integrated methodological framework for assessing seismic risk in heritage contexts by combining Geographic Information System (GIS)-based large-scale analyses [...] Read more.
The protection of historic buildings in seismic-prone regions is a critical challenge requiring strategies that balance structural safety with cultural preservation. This study proposes an integrated methodological framework for assessing seismic risk in heritage contexts by combining Geographic Information System (GIS)-based large-scale analyses with detailed Finite Element Method (FEM) simulations. At the urban scale, the framework is applied to more than 70 buildings in the historic center of Bronte (Eastern Sicily, Italy) to evaluate Soil–Structure Interaction (SSI) effects and identify priority areas for mitigation. At a detailed scale, the approach is validated through an in-depth investigation of the San Giovanni Evangelista bell-tower, a representative historic structure within the study area. For this case, sustainable Geotechnical Seismic Isolation (GSI) systems using well-graded Gravel–Rubber Mixtures (wgGRMs) are numerically tested as a low-impact retrofitting strategy. The results demonstrate that combining large-scale mapping with detailed structural modeling provides both broad urban insight and accurate site-specific evaluations, offering a replicable decision-support tool for seismic risk reduction in heritage environments. Additionally, wgGRMs-based GSI system significantly reduces seismic accelerations and drifts, offering a low-impact, sustainable retrofitting solution that reuses waste materials and fully preserves architectural integrity. Full article
(This article belongs to the Special Issue History, Conservation and Restoration of Cultural Heritage)
Show Figures

Figure 1

24 pages, 4510 KB  
Article
Response of Well-Graded Gravel–Rubber Mixtures in Triaxial Compression: Application of a Critical State-Based Generalized Plasticity Model
by Angela Fiamingo and Gabriele Chiaro
Geotechnics 2025, 5(4), 75; https://doi.org/10.3390/geotechnics5040075 - 3 Nov 2025
Cited by 1 | Viewed by 840
Abstract
The reuse of rubber inclusions obtained from End-of-Life Tires (ELTs) offers both environmental and technical benefits in civil engineering applications, reducing landfill disposal and enhancing the dynamic properties of geomaterials. The use of well-graded Gravel–Rubber Mixtures (wgGRMs), produced by blending well-graded [...] Read more.
The reuse of rubber inclusions obtained from End-of-Life Tires (ELTs) offers both environmental and technical benefits in civil engineering applications, reducing landfill disposal and enhancing the dynamic properties of geomaterials. The use of well-graded Gravel–Rubber Mixtures (wgGRMs), produced by blending well-graded gravel with granulated rubber, has been investigated for use in different geotechnical applications. The percentage of rubber inclusions included in wgGRMs significantly modifies the mechanical response of these mixtures, influencing stiffness, strength, dilatancy and dynamic properties. Due to the material heterogeneity (i.e., stiff gravel and soft rubber), the effective implementation of wgGRMs requires the development of constitutive models that can capture the non-linear stress–strain response of wgGRMs subjected to representative in situ loading conditions. In this study, a critical state-based generalized plasticity model is presented and tailored for wgGRMs. Calibration is performed using experimental data from isotropically consolidated drained triaxial tests on wgGRMs with different rubber contents. It is shown that the model accurately reproduces key features observed experimentally, including post-peak strain softening, peak strength variation, and volumetric changes across different confining pressure levels and rubber content fractions. This model represents a useful tool for predicting the behavior of wgGRMs in engineering practice, supporting the reuse of ELT-derived rubber. Full article
Show Figures

Figure 1

18 pages, 392 KB  
Article
Advancing Pediatric Cognitive Health: Psychometric Evaluation and IRT- and Regression-Based Norms for Two Neuropsychological Measures in Colombian Children and Adolescents
by Eliana María Fuentes Mendoza, Laiene Olabarrieta-Landa, Clara Sancho-Domingo, Oscar Teijido, Juan Carlos Arango-Lasprilla and Diego Rivera
Healthcare 2025, 13(21), 2683; https://doi.org/10.3390/healthcare13212683 - 23 Oct 2025
Viewed by 1477
Abstract
Objective: To evaluate the psychometric properties of the short version of the Token Test (SVTT) and the Rey–Osterrieth Complex Figure (ROCF) using an item response theory (IRT) framework and to establish normative data for Colombian children and adolescents based on ability scores. Methods: [...] Read more.
Objective: To evaluate the psychometric properties of the short version of the Token Test (SVTT) and the Rey–Osterrieth Complex Figure (ROCF) using an item response theory (IRT) framework and to establish normative data for Colombian children and adolescents based on ability scores. Methods: A total of 668 healthy participants aged 6–17 years took part in this study. Factorial structure was assessed through confirmatory factor analysis (CFA). Item parameters were estimated using a two-parameter logistic (2PL) model for the SVTT, which accounts for both item difficulty and discrimination in dichotomous responses, and a graded response model (GRM) for the ROCF, suitable for items scored on ordered categories reflecting increasing levels of performance accuracy and Differential Item Functioning (DIF) analysis was conducted to assess potential bias related to sex. Reliability was examined using the Test Information Function (TIF), internal consistency throughout Cronbach’s alpha, and the influence of sociodemographic variables was analyzed through regression models. Results: CFA confirmed unidimensionality for all measures. For most items, moderate-to-low ability was sufficient to achieve the highest scores in the ROCF, and low ability in the SVTT. DIF analysis indicated no meaningful sex-related bias in any of the subtests. Both tests showed excellent reliability and internal consistency. Copy scores were influenced by polynomial age and parents’ mean years of education (MPE), while both immediate recall in the ROCF and SVTT were affected by MPE and the interaction of logarithmic age. Conclusions: This study provides strong psychometric evidence and, together with the integration of digital tools for generating normative data, represents a meaningful advancement in neuropsychological assessment. Full article
(This article belongs to the Section Women’s and Children’s Health)
Show Figures

Figure 1

Back to TopTop