Sign in to use this feature.

Years

Between: -

Subjects

remove_circle_outline
remove_circle_outline
remove_circle_outline
remove_circle_outline
remove_circle_outline
remove_circle_outline
remove_circle_outline
remove_circle_outline
remove_circle_outline

Journals

remove_circle_outline
remove_circle_outline
remove_circle_outline
remove_circle_outline
remove_circle_outline
remove_circle_outline
remove_circle_outline
remove_circle_outline
remove_circle_outline
remove_circle_outline
remove_circle_outline
remove_circle_outline
remove_circle_outline
remove_circle_outline
remove_circle_outline
remove_circle_outline
remove_circle_outline
remove_circle_outline
remove_circle_outline
remove_circle_outline
remove_circle_outline
remove_circle_outline
remove_circle_outline
remove_circle_outline
remove_circle_outline
remove_circle_outline
remove_circle_outline
remove_circle_outline
remove_circle_outline
remove_circle_outline
remove_circle_outline
remove_circle_outline

Article Types

Countries / Regions

remove_circle_outline
remove_circle_outline
remove_circle_outline
remove_circle_outline
remove_circle_outline
remove_circle_outline
remove_circle_outline
remove_circle_outline
remove_circle_outline
remove_circle_outline

Search Results (6,923)

Search Parameters:
Keywords = G4-DNA

Order results
Result details
Results per page
Select all
Export citation of selected articles as:
22 pages, 2860 KB  
Article
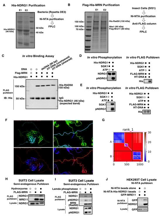
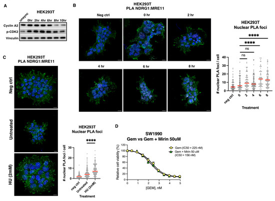
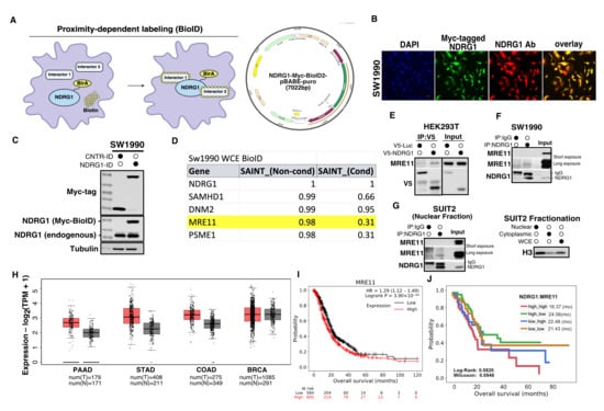
Interaction of NDRG1 and MRE11 Modulates DNA Replication and Repair
by Hanna M. Doh, Nina Kozlova, Zhipeng A. Wang, Hwan Bae, Philip A. Cole and Taru Muranen
Cancers 2026, 18(8), 1303; https://doi.org/10.3390/cancers18081303 - 20 Apr 2026
Abstract
Background/Objectives: Pancreatic ductal adenocarcinoma (PDAC) is a lethal disease with limited treatment options. Patients are treated with DNA damaging chemotherapies which act by inducing DNA damage in rapidly dividing tumor cells. Unfortunately, these tumors frequently develop treatment resistance, underscoring the need to [...] Read more.
Background/Objectives: Pancreatic ductal adenocarcinoma (PDAC) is a lethal disease with limited treatment options. Patients are treated with DNA damaging chemotherapies which act by inducing DNA damage in rapidly dividing tumor cells. Unfortunately, these tumors frequently develop treatment resistance, underscoring the need to understand resistance mechanisms in order to develop better treatment strategies. DNA damage response (DDR) detects and repairs DNA damage, and the DDR pathway has been shown to contribute to chemoresistance. Another factor known to drive chemoresistance in PDAC is the dense stroma, composed of extracellular matrix proteins secreted by cancer-associated fibroblasts (CAFs). Our recent work identified a CAF-induced resistance mechanism involving N-myc downstream regulated gene 1 (NDRG1). CAF-induced signaling resulted in the phosphorylation of NDRG1 and NDRG1-dependent DNA repair and protection from chemotherapies. Loss of NDRG1 resulted in increased chemotherapy-induced DNA damage and decreased replication fork speed and recovery. Methods: To gain insight into the molecular mechanism of NDRG1-mediated DNA repair and replication, we performed a BioID screen to identify binding partners of NDRG1. We further assessed the mechanistic roles of the identified interaction partners on DNA repair using DNA replication and repair assays such as the Comet assay and DNA fiber assays. Results: Our BioID screen identified meiotic recombination 11 (MRE11) protein, a nuclease involved in DDR, as a putative NDRG1 interacting protein. Interaction between MRE11 and NDRG1 was enriched during the late S/early G2 cell cycle phases and under replication stress. However, this interaction is likely indirect as the interaction only occurred in a cellular context and not with in vitro purified proteins. Blocking NDRG1 phosphorylation or blocking MRE11 exonuclease activity both resulted in protection of newly synthesized DNA at stalled replication forks. In NDRG1 knockout cells, blocking MRE11 led to decreased protection of nascent DNA, suggesting that NDRG1 and MRE11 may be acting in the same pathway and that NDRG1 is required for MRE11’s activity at stalled forks. Conclusions: In summary, our work has uncovered a protein complex between NDRG1 and MRE11 that may play a key role in chemoresistance due to its role in the processing of stalled replication forks. Full article
(This article belongs to the Special Issue The Molecular Mechanisms of DNA Replication and Repair)
Show Figures

Figure 1

16 pages, 4165 KB  
Article
Hispidin Ameliorates Acute Ultraviolet B-Induced Skin Inflammation by Targeting Reactive Oxygen Species-Dependent Neutrophil Extracellular Trap Formation
by Yuina Arakaki, Koshi Tominaga, Keiichi Hiramoto, Masashi Imai, Akihiro Morita, Tomonari Tsutsumi, Hiroyuki Yasuda and Eisuke F. Sato
Int. J. Mol. Sci. 2026, 27(8), 3667; https://doi.org/10.3390/ijms27083667 - 20 Apr 2026
Abstract
Excessive neutrophil extracellular trap (NET) formation (NETosis), frequently associated with reactive oxygen species (ROS), exacerbates cutaneous inflammation induced by acute ultraviolet B (UVB) exposure. Although hispidin has potent antioxidant activity, its protective effects against acute UVB-induced skin inflammation and its relationship with NET-associated [...] Read more.
Excessive neutrophil extracellular trap (NET) formation (NETosis), frequently associated with reactive oxygen species (ROS), exacerbates cutaneous inflammation induced by acute ultraviolet B (UVB) exposure. Although hispidin has potent antioxidant activity, its protective effects against acute UVB-induced skin inflammation and its relationship with NET-associated responses remain unclear. We investigated the effects of topical hispidin on acute UVB-induced skin injury in mice and examined its effects on ROS-associated NET-related responses in differentiated HL-60 cells. In a mouse model, topical hispidin (0.1% and 0.5%) ameliorated UVB-induced skin damage in a dose-dependent manner, as evidenced by improved clinical and histological findings. Hispidin treatment was associated with reduced systemic oxidative stress and decreased cutaneous expression of CXCL2, C5a, IL-1β, NLRP3, Ly6G, PAD4, and citrullinated histone H3. In differentiated HL-60 cells, hispidin reduced ROS-associated signals and suppressed PMA-triggered extracellular DNA release, but did not suppress A23187-triggered extracellular DNA release under experimental conditions. Cell viability analysis showed that hispidin did not significantly affect differentiated HL-60 cell viability at tested concentrations under the present experimental conditions. Topical hispidin alleviates acute UVB-induced skin inflammation by suppressing neutrophil infiltration and NET-related inflammatory responses. Hispidin may therefore represent a promising candidate as a topical modulator of oxidative stress- and NET-associated skin inflammation. Full article
Show Figures

Figure 1

24 pages, 5657 KB  
Article
Circulating miR-22 Early Predicts TACE Non-Response and Targets WEE1 in Hepatocellular Carcinoma
by Laura Gramantieri, Clara Vianello, Ilaria Leoni, Giuseppe Galvani, Elisa Monti, Marco Bella, Giorgia Marisi, Irene Salamon, Manuela Ferracin, Gloria Ravegnini, Catia Giovannini, Claudio Stefanelli, Maria Laura Lazzari, Fabio Piscaglia, Camelia A. Coada, Cristian Bassi, Massimo Negrini, Andrea Casadei-Gardini, Giuseppe Francesco Foschi, Davide Trerè and Francesca Fornariadd Show full author list remove Hide full author list
Cells 2026, 15(8), 722; https://doi.org/10.3390/cells15080722 - 19 Apr 2026
Abstract
Transarterial chemoembolization (TACE) is the standard treatment for patients with intermediate-stage hepatocellular carcinoma (HCC), yet nearly half of treated patients fail to achieve durable benefit, and reliable biomarkers enabling early therapeutic stratification are still lacking. Treatment response is typically assessed by imaging one [...] Read more.
Transarterial chemoembolization (TACE) is the standard treatment for patients with intermediate-stage hepatocellular carcinoma (HCC), yet nearly half of treated patients fail to achieve durable benefit, and reliable biomarkers enabling early therapeutic stratification are still lacking. Treatment response is typically assessed by imaging one month after TACE and at three-month intervals, potentially delaying timely access to alternative therapies in non-responding patients. Circulating microRNAs (miRNAs) represent promising biomarkers due to their stability in body fluids and ease of detection. Here, we evaluated circulating miR-22 as an early predictor of TACE non-responder status and as a mechanistically relevant therapeutic target. Circulating miR-22 levels were measured by microarray and quantitative RT–PCR in three independent cohorts of early-to-intermediate-stage HCC patients undergoing TACE. Circulating miR-22 increased significantly in non-responders as early as 48 h after treatment, and fold changes consistently predicted treatment failure across two independent validation cohorts. Mechanistically, we identified the G2/M checkpoint kinase WEE1 as a direct functional target of miR-22. Modulation of the miR-22/WEE1 axis affected cell-cycle progression, proliferation, apoptosis, and DNA damage response in HCC cell lines and xenograft models. Under hypoxia-mimicking conditions combined with doxorubicin exposure, pharmacological inhibition of WEE1 induced mitotic catastrophe in highly proliferative miR-22-silenced cells. Collectively, these findings identify early post-TACE elevation of circulating miR-22 as a biomarker of non-response and highlight the miR-22/WEE1 axis as a potential target for precision treatment strategies in HCC. Full article
21 pages, 79029 KB  
Article
Effects of Simulated Typhoon Stress on Ovarian Function in Wenchang Chickens: An Exploration Based on the Microbiota–Gut–Brain–Ovarian Axis
by Ben Zhang, Lihong Gu, Yangqing Lu, Qicheng Jiang, Xinli Zheng and Tieshan Xu
Animals 2026, 16(8), 1241; https://doi.org/10.3390/ani16081241 - 17 Apr 2026
Viewed by 154
Abstract
As a representative form of extreme weather, typhoons inflict widespread and systemic damage, posing a severe threat to the livestock industry. The stress they induce, typhoon stress (TS), is an unavoidable and complex environmental challenge that severely disrupts the ovarian function of Wenchang [...] Read more.
As a representative form of extreme weather, typhoons inflict widespread and systemic damage, posing a severe threat to the livestock industry. The stress they induce, typhoon stress (TS), is an unavoidable and complex environmental challenge that severely disrupts the ovarian function of Wenchang chickens. In this preliminary study, we employed a two-group comparison design (n = 6 per group) integrating behavioral observations, serum biochemical assays, histopathological examinations, and molecular analyses (qPCR, 16S rDNA sequencing, and transcriptome sequencing) to explore the role of the microbiota–gut–brain–ovarian axis (MGBOA) in this process. The findings revealed that TS markedly reduced water intake and locomotor activity, while it elevated serum corticosterone (CORT) and oxidative stress markers. It also induced shifts in gut microbiota composition, including a decrease in Bacteroides and an increase in Escherichia–Shigella. Furthermore, TS compromises duodenal intestinal barrier integrity, as evidenced by downregulation of the tight junction proteins TJP1 and CLDN1, structural damage to intestinal villi, and a reduced villus-to-crypt ratio. In the hypothalamus, VIP mRNA expression was upregulated, while GHSR expression was downregulated; the expression of the tight junction protein CLDN5 was also reduced. In the ovary, reproductive potential was suppressed, manifested by a reduction in follicle number and downregulation of STAR expression. Ovarian transcriptome analysis highlighted enrichments in pathways associated with inflammation (e.g., Toll-like receptor signaling) and lipid metabolism (e.g., PPAR signaling). These results support the hypothesis that TS impairs egg production via the MGBOA, providing preliminary mechanistic insights into how environmental stressors might disrupt animal productivity through MGBOA-mediated pathways. Full article
(This article belongs to the Section Poultry)
Show Figures

Graphical abstract

31 pages, 793 KB  
Review
The Epigenetic Landscape and Exposome of Non-Melanoma Skin Cancer: Mechanisms, Biomarkers, and Therapeutic Perspectives
by Adrian Albulescu, Alina Fudulu, Iulia Virginia Constantin (Iancu), Adriana Plesa, Irina Huica and Anca Botezatu
Genes 2026, 17(4), 477; https://doi.org/10.3390/genes17040477 - 17 Apr 2026
Viewed by 78
Abstract
Accounting for over 1.2 million new diagnoses worldwide in 2022, non-melanoma skin cancer (NMSC) represents the most common human cancer, predominantly manifesting as basal cell carcinoma (BCC) and squamous cell carcinoma (SCC). NMSC serves as a powerful natural model for studying how environmental [...] Read more.
Accounting for over 1.2 million new diagnoses worldwide in 2022, non-melanoma skin cancer (NMSC) represents the most common human cancer, predominantly manifesting as basal cell carcinoma (BCC) and squamous cell carcinoma (SCC). NMSC serves as a powerful natural model for studying how environmental exposure, the exposome, reprograms the epigenome to drive carcinogenesis. Chronic ultraviolet radiation (UVR), the dominant risk factor, induces DNA damage and inflammation that dysregulate epigenetic enzymes (e.g., DNMTs, HDACs). These effects are layered with perturbations from β-HPV infection and cutaneous dysbiosis, altering DNA methylation, histone modifications, and non-coding RNA and miRNA expression in a multistep carcinogenic process. This review synthesizes the central role of epigenetic regulation as the critical interface between genetic susceptibility and cumulative exposome factors in NMSC pathogenesis. We integrate how UVR, HPV, and inflammation converge to remodel the keratinocyte epigenome. Finally, we evaluate the translational potential of this knowledge for refined risk stratification through epigenetic biomarkers and discuss emerging therapeutic strategies, including epidrugs, that target these dysregulated pathways for advanced NMSC management. Full article
(This article belongs to the Special Issue Epigenetic Regulation in Tumors)
32 pages, 1832 KB  
Review
From Microbial Ecology to Functional Components in Microbe–Host Interactions
by Tao Wang, Zhengjin Wang, Xiao Yang and Lei Zhang
Biology 2026, 15(8), 635; https://doi.org/10.3390/biology15080635 - 17 Apr 2026
Viewed by 278
Abstract
Microbiome research is shifting from a focus on “whole microorganisms” to an emphasis on microbial functional components. This review systematically describes how the effects of microbial communities on the host are mediated by bioactive functional components released by microbes. These components primarily exert [...] Read more.
Microbiome research is shifting from a focus on “whole microorganisms” to an emphasis on microbial functional components. This review systematically describes how the effects of microbial communities on the host are mediated by bioactive functional components released by microbes. These components primarily exert their effects through interactions with host Pattern Recognition Receptors (PRRs) and metabolic sensing receptors, thereby regulating host immune, metabolic, and barrier function networks. The biological effects of these functional components are highly context-dependent. Under homeostasis, metabolites such as SCFAs and bile acids promote mucosal immune tolerance and maintain epithelial barrier integrity. However, the same signals can become deleterious under dysbiosis, driving inflammation and contributing to colorectal tumorigenesis. Mechanistic dissection of individual components, such as lipopolysaccharide (LPS), is now propelling a transition in clinical translation from whole-microbe-based interventions toward component-oriented diagnostics and therapeutics. Component-oriented diagnostics and therapeutics use defined microbial molecules rather than whole microorganisms. Microbial nucleic acids (e.g., HPV DNA), metabolites (e.g., SCFAs), and proteins can serve as biomarkers for disease risk, diagnosis, and prognosis. Therapeutic strategies include targeted modulation of beneficial components, neutralization of harmful molecules, and engineered microbial delivery. Full article
Show Figures

Figure 1

20 pages, 3082 KB  
Article
Short-Duration HIPEC-Mimetic Mithramycin A Exposure Induces Durable Transcriptional Remodeling Involving Chromatin Regulatory Networks in Colorectal Cancer Models
by Olivia Coburn-Flynn, M. Virginia Butchy, Yazid Ghanem, Robert Emery, Vincent Verchio, Kristen Knapp, Jessica Collier, Sahil Jethi, Francis R. Spitz, Ping Zhang, Weam Othman Elbezanti and Young Ki Hong
Int. J. Mol. Sci. 2026, 27(8), 3580; https://doi.org/10.3390/ijms27083580 - 17 Apr 2026
Viewed by 243
Abstract
Hyperthermic intraperitoneal chemotherapy (HIPEC) for colorectal peritoneal metastases relies primarily on DNA-damaging agents whose efficacy depends on sustained cytotoxic exposure. Whether brief treatment can induce durable transcriptional remodeling remains unclear. Mithramycin A (MA) is a GC-rich DNA-binding agent with transcriptional regulatory activity involving [...] Read more.
Hyperthermic intraperitoneal chemotherapy (HIPEC) for colorectal peritoneal metastases relies primarily on DNA-damaging agents whose efficacy depends on sustained cytotoxic exposure. Whether brief treatment can induce durable transcriptional remodeling remains unclear. Mithramycin A (MA) is a GC-rich DNA-binding agent with transcriptional regulatory activity involving chromatin-associated pathways. Here, we investigated the molecular and functional consequences of a single 90-min HIPEC-mimetic MA exposure in colorectal cancer models. RNA sequencing revealed extensive and coordinated transcriptional remodeling, affecting a substantial fraction of expressed genes and producing a response qualitatively distinct from mitomycin C. MA selectively suppressed key chromatin-associated regulatory factors, including DNMT1, JARID2, and HDAC4, while coordinately activating canonical cyclin-dependent kinase inhibitors CDKN1A, CDKN1C, and CDKN2C. Gene set enrichment analysis demonstrated enrichment of G2/M checkpoint pathways and suppression of oncogenic gene networks. These molecular changes translated into sustained inhibition of clonogenic growth and activation of caspase-dependent apoptosis following drug washout, with hyperthermia potentiating apoptotic signaling. Collectively, these findings indicate that brief MA exposure induces selective modulation of chromatin regulators and durable transcriptional reorganization, supporting modulation of chromatin regulatory networks as a potential therapeutic strategy for HIPEC-based colorectal cancer therapy. Full article
(This article belongs to the Special Issue Molecular Mechanisms and Therapeutic Strategies of Colorectal Cancer)
Show Figures

Figure 1

21 pages, 3443 KB  
Article
Climate, Fertility and Oxidative Stress: Systemic and Localized Responses Associated with Ambient Heat-Induced Subfertility in Stallions
by Narantsatsral Sandagdorj, Róisín A. Griffin, Ceilidh Jenkins, Zamira Gibb and Aleona Swegen
Antioxidants 2026, 15(4), 500; https://doi.org/10.3390/antiox15040500 - 17 Apr 2026
Viewed by 89
Abstract
Ambient heat exposure reduces male fertility in mammals with scrotal testes. Our previous work has demonstrated that some stallions are more susceptible to ambient heat-related subfertility than others, yet the mechanism for heat-induced subfertility remains uncertain, limiting both diagnosis and preventative measures. This [...] Read more.
Ambient heat exposure reduces male fertility in mammals with scrotal testes. Our previous work has demonstrated that some stallions are more susceptible to ambient heat-related subfertility than others, yet the mechanism for heat-induced subfertility remains uncertain, limiting both diagnosis and preventative measures. This study sought to define how the phenotype of stallions susceptible to heat-induced subfertility differs from that of more resilient animals, by measuring the systemic (blood plasma) and localized (reproductive tract) inflammatory and oxidative stress markers of sperm concentration, sperm motility assessments, total antioxidant capacity (TAC; in blood and seminal plasma), malondialdehyde (MDA; in blood and seminal plasma), oxidized guanine species (8-OH-2dG; in blood plasma and spermatozoa DNA), sperm DNA damage (assessed via Halo, SCSA (Sperm Chromatin Structure Assay) and CMA3 (Chromomycin A3)), and c-reactive protein (CRP; in blood plasma). Post-breeding dismount semen samples (n = 357) and blood plasma samples (n = 97) were collected from 31 stallions at commercial thoroughbred studs throughout one breeding season (NSW, Australia). A subset of stallions (16%) was deemed heat-induced subfertility-susceptible (HISS) stallions. These animals showed reduced seminal plasma antioxidant capacity, increased systemic and localized lipid peroxidation, and distinct systemic inflammatory response. Seminal antioxidant capacity was found to be strongly associated with impaired sperm motility (r = 0.739 * vs. r = −0.059). The plasma c-reactive protein of heat-susceptible stallions correlated to heat exposure (r = 0.597 *) and affected sperm motilities (r = −0.527 **, r = −0.434 *). Systemic oxidative DNA damage (8-OH-2dG) also increased following heat events (r = 0.862 ***) and correlated with fertility losses (FCP: r = −0.740 **, PCP: r = −0.603 *). Non-HISS stallions displayed greater variability in systemic antioxidant status and robust response following heat exposure (r = 0.307 *) and localized antioxidant capacity was more strongly correlated to systemic antioxidant capacity than in the heat-susceptible group (r = 0.897 *** vs. r = 0.482 **). We demonstrate that impaired antioxidant responses, altered redox balance and suppressed acute-phase inflammatory signalling are key features associated with heat-induced subfertility in stallions and highlight biomarkers that could be used to identify animals with heat-susceptible fertility. Full article
(This article belongs to the Section Health Outcomes of Antioxidants and Oxidative Stress)
Show Figures

Figure 1

17 pages, 943 KB  
Article
Immunogenicity and Safety of Biological E’s Monovalent rDNA Hepatitis B Vaccine (BEVAC®) in Neonates and Infants: A Multicentre, Randomized, Phase IV Non-Inferiority Trial
by Subhash Thuluva, Subbareddy Gunneri, Siddalingaiah Ningaiah, Vijay Yerroju, Rammohan Reddy Mogulla, Chirag Dhar, Kamal Thammireddy, Raju Esanakarra, Pradeep Nanjappa and Niranjana S. Mahantshetti
Viruses 2026, 18(4), 472; https://doi.org/10.3390/v18040472 - 17 Apr 2026
Viewed by 172
Abstract
Biological E’s BEVAC® is a recombinant DNA hepatitis B vaccine that has been used in India for more than a decade in routine early-life immunization and has recently been prequalified by the World Health Organization (WHO). This multicentre, single-blind, parallel-group, randomized phase [...] Read more.
Biological E’s BEVAC® is a recombinant DNA hepatitis B vaccine that has been used in India for more than a decade in routine early-life immunization and has recently been prequalified by the World Health Organization (WHO). This multicentre, single-blind, parallel-group, randomized phase IV trial, conducted at seven study sites in India, compared the immunogenicity and safety of BEVAC® with a licensed comparator vaccine (GeneVac-B®, Serum Institute of India Pvt. Ltd, Pune, India.) in healthy term neonates and infants. Participants received three 0.5 mL doses administered intramuscularly at birth (within 24 h), 6 weeks of age, and 14 weeks of age. The primary endpoint was seroprotection (anti-HBs IgG ≥10 mIU/mL) at 28 days after the third dose (Day 126), compared using a non-inferiority margin of −10%. Secondary endpoints included safety and tolerability outcomes through Day 126. A total of 468 neonates were randomized (234 per group), of whom 44% were female. At Day 126, seroprotection rates were 98.2% (95% CI: 95.39, 99.50) with BEVAC® and 99.1% (95% CI: 96.78, 99.89) with the comparator; the between-group difference was −0.9% (95% CI: −3.09, 1.24), meeting the prespecified non-inferiority criterion. Solicited adverse events within 7 days after any dose occurred in 29.1% (95% CI: 23.3, 35.3) of BEVAC® recipients and 35.0% (95% CI: 28.9, 41.5) of comparator recipients, most commonly pyrexia, injection-site pain, and swelling; all were mild-to-moderate. No serious adverse events were reported. BEVAC® demonstrated non-inferior immunogenicity to the licensed comparator and a comparable safety profile. Full article
Show Figures

Figure 1

20 pages, 2493 KB  
Article
Association Between Maternal Gestational Diabetes, Cord Blood DNA Methylation, and Offspring Neurodevelopment
by Nieves Luisa González-González, Marina Armas-González, Enrique González-Dávila, José Ramón Castro-Conde, Candelaria González-Campo, Carlos Flores, José Miguel Lorenzo-Salazar, Rafaela González-Montelongo, Adrián Muñoz-Barrera, Erika Padrón-Pérez, Laura Tascón-Padrón and Olivia Orribo-Morales
Int. J. Mol. Sci. 2026, 27(8), 3571; https://doi.org/10.3390/ijms27083571 - 16 Apr 2026
Viewed by 266
Abstract
The link between neurodevelopment in infants exposed to maternal gestational diabetes mellitus (GDM) and fetal DNA methylation remains unexplored. We conducted this hypothesis-generating study to investigate the association between fetal DNA methylation and neurodevelopmental outcomes in children of mothers with GDM. We carried [...] Read more.
The link between neurodevelopment in infants exposed to maternal gestational diabetes mellitus (GDM) and fetal DNA methylation remains unexplored. We conducted this hypothesis-generating study to investigate the association between fetal DNA methylation and neurodevelopmental outcomes in children of mothers with GDM. We carried out a prospective, observational pilot cohort study comparing infants exposed to maternal GDM with an unexposed control group. Umbilical cord blood DNA methylation was assessed using targeted methylome sequencing covering 3.34 million CpG sites. Infant neurodevelopment was evaluated at age two years using the Bayley-III Scales. Bioinformatics processing identified differentially methylated regions (DMRs), followed by multiple enrichment analyses of DMR-associated genes and partial correlation analyses. Multi-dimensional enrichment analysis of the 1053 identified DMR-associated genes revealed a significant convergence of pathways related to neurogenesis, synaptic components, and axonal guidance. Infants born to mothers with GDM exhibited lower scores in cognitive, language, and motor domains, which were associated with identifiable DNA methylation signatures at birth. Significant correlations were observed in genes essential for brain scaffolding and synaptic circuitry, most notably WNT4, the PCDHG alpha/beta clusters, and PALM. Additionally, methylation patterns in FOXF2 and CHFR suggest a potential impact on blood–brain barrier integrity, while associations with FSTL3 and H6PD highlight a systemic metabolic ‘cross-talk’ influencing neurodevelopment. Although these pilot findings are hypothesis-generating and require further functional validation, this study provides pioneering evidence that neurodevelopmental alterations in the offspring of mothers with GDM are potentially associated with intrauterine epigenetic modifications detectable at birth. Full article
(This article belongs to the Section Molecular Biology)
Show Figures

Figure 1

14 pages, 724 KB  
Article
Targeting Apoptosis-Resistant Proliferation: Imatinib-Based Combinations Induce Durable Cytostatic Arrest in 3D Endometrial Cancer Spheroids
by Berna Yıldırım, Burcu Biltekin, Mete Hakan Karalök and Ayhan Bilir
Biomedicines 2026, 14(4), 906; https://doi.org/10.3390/biomedicines14040906 - 16 Apr 2026
Viewed by 233
Abstract
Background/Objectives: Endometrial cancer frequently develops resistance to apoptosis-based therapies, highlighting the need for alternative strategies that control tumor growth independently of cell death induction. Three-dimensional (3D) tumor models more accurately recapitulate tumor architecture, cellular interactions, and treatment resistance compared to conventional two-dimensional (2D) [...] Read more.
Background/Objectives: Endometrial cancer frequently develops resistance to apoptosis-based therapies, highlighting the need for alternative strategies that control tumor growth independently of cell death induction. Three-dimensional (3D) tumor models more accurately recapitulate tumor architecture, cellular interactions, and treatment resistance compared to conventional two-dimensional (2D) cultures. This study aimed to investigate whether imatinib-based combination treatments can enforce sustained cytostatic responses in a 3D endometrial cancer model. Methods: Ishikawa spheroids were treated with imatinib alone or in combination with lithium chloride or medroxyprogesterone acetate. Proliferation was assessed by bromodeoxyuridine incorporation, cell cycle distribution by flow cytometry, and apoptosis by Annexin V/propidium iodide staining over 96 h. Results: Imatinib monotherapy produced modest antiproliferative effects, whereas combination treatments resulted in sustained suppression of DNA synthesis, increased G0/G1 accumulation, and reduced S-phase entry. Despite strong growth inhibition, apoptotic fractions remained low across all groups. Conclusions: Imatinib-based combinations suppress 3D endometrial cancer growth predominantly through sustained cell cycle arrest rather than apoptosis induction. Targeting apoptosis-resistant proliferation through cytostatic mechanisms may represent a complementary therapeutic strategy for hormone-responsive endometrial cancer and warrants further translational evaluation. Full article
(This article belongs to the Section Cancer Biology and Oncology)
Show Figures

Figure 1

14 pages, 3766 KB  
Article
Shifts in Fish Assemblages and Yangtze Finless Porpoise (Neophocaena asiaeorientalis) Prey Selection in Poyang Lake During the Early Phase of the Decadal Fishing Moratorium
by Yun Zhang, Heng Yin, Fangning Liu, Lingxia Wei, Jiaqiao Weng, Wenzhi Ma, Legen Peng, Yi Huang, Jialing Min, Rongcheng Rao, Ying Yang, Jinxiang Yu and Jianglong Que
Diversity 2026, 18(4), 230; https://doi.org/10.3390/d18040230 - 15 Apr 2026
Viewed by 267
Abstract
Yangtze finless porpoise (Neophocaena asiaeorientalis) is the only extant cetacean species in the Yangtze River, a national first-class protected wild animal in China, and a key indicator reflecting the health status of the Yangtze River ecosystem. Environmental changes can induce adaptive [...] Read more.
Yangtze finless porpoise (Neophocaena asiaeorientalis) is the only extant cetacean species in the Yangtze River, a national first-class protected wild animal in China, and a key indicator reflecting the health status of the Yangtze River ecosystem. Environmental changes can induce adaptive trophic responses in animal communities; thus, clarifying the dynamic interactions between fish assemblages and dietary shifts in the Yangtze finless porpoise after the fishing moratorium is critically important. In this study, fishery resources in Poyang Lake were surveyed using triple-layer composite gill nets and cage traps, with samples collected and analyzed accordingly. A total of 81 fish species belonging to 8 orders and 16 families were recorded. Following the fishing ban, the abundance of small-bodied fish species (e.g., Hemiculter bleekeri, Carassius auratus) decreased, while the proportion of piscivorous species among the top ten dominant fish increased from 40% to 60%. DNA barcoding was used to analyze gastric contents of 10 dead porpoises found post-moratorium, and the results were compared with pre-ban data. Gastric content analysis identified 11 prey taxa, and comparative analysis demonstrated that prey selectivity was closely correlated with local prey availability. Concomitant with the structural reorganization of the fish community in Poyang Lake during the early stage of the fishing ban, the Yangtze finless porpoise exhibited adaptive dietary shifts toward benthic and small-bodied fish species, suggesting a potential linkage between these ecological responses. These findings provide direct implications for formulating targeted conservation strategies for this endangered cetacean and highlight the necessity of protecting small and benthic fish populations to ensure their long-term survival. Full article
Show Figures

Figure 1

22 pages, 1195 KB  
Article
Combined Curcumin and Doxorubicin Induce Apoptosis via JNK-Dependent MAPK Signaling Independent of TXNDC5 in Human Osteosarcoma Cells
by Yu-Hsiang Liao, Kai-Chien Yang, Heng-Jing Chen, Ching-Wei Shih, Yi-Cheng Yeh, Jyun-Yu Peng, Fung-Jou Lu, Shang-Tzu Yang and Ching-Hsein Chen
Nutrients 2026, 18(8), 1235; https://doi.org/10.3390/nu18081235 - 14 Apr 2026
Viewed by 216
Abstract
Background: Curcumin, a dietary polyphenol with anticancer potential, has been reported to enhance the efficacy of chemotherapeutic agents. Methods: The effects of combined curcumin and doxorubicin treatment on apoptosis and associated signaling pathways were investigated in human osteosarcoma HOS cells. Results: Combined treatment [...] Read more.
Background: Curcumin, a dietary polyphenol with anticancer potential, has been reported to enhance the efficacy of chemotherapeutic agents. Methods: The effects of combined curcumin and doxorubicin treatment on apoptosis and associated signaling pathways were investigated in human osteosarcoma HOS cells. Results: Combined treatment significantly reduced cell viability and induced apoptotic morphological changes, which were confirmed by increased sub-G1 population, enhanced DNA fragmentation, and elevated cleaved poly(ADP-ribose) polymerase (PARP) levels. Mechanistically, combined treatment markedly increased c-Jun N-terminal kinase (JNK) phosphorylation, whereas extracellular signal-regulated kinase (ERK) phosphorylation showed no appreciable change. Pharmacological inhibition revealed that JNK suppression attenuated PARP cleavage, while ERK inhibition also reduced apoptotic responses, suggesting a permissive role of basal ERK activity. In addition, combined treatment was associated with increased expression of the endoplasmic reticulum stress marker GRP78 and modulation of autophagy-associated markers. Although thioredoxin domain-containing protein 5 (TXNDC5) expression was reduced, TXNDC5 overexpression failed to attenuate apoptosis, indicating that apoptosis induction occurs independently of TXNDC5. Conclusions: These findings indicate that combined curcumin and doxorubicin induce apoptosis primarily through JNK-dependent MAPK signaling, accompanied by stress-associated cellular responses. Full article
(This article belongs to the Special Issue Anticancer Activities of Dietary Phytochemicals: 2nd Edition)
20 pages, 892 KB  
Article
Molecular Analysis of miR-155 and MIR155HG Mutations in Conjunction with TLR4 Variants in Inflammatory Joint Disease
by Wissam Albeer Nooh, Raya Kh. Yashooa, Abdullah W. Khaleel, Treska S. Hassan, Shawnim M. Maaruf, Safa M. Salim, Abd Al-Bar Al-Farha, Suhad A. Mustafa and Dara K. Mohammad
Curr. Issues Mol. Biol. 2026, 48(4), 400; https://doi.org/10.3390/cimb48040400 - 14 Apr 2026
Viewed by 145
Abstract
Inflammatory joint diseases, including osteoarthritis, are multifactorial disorders in which dysregulated innate immune signaling and non-coding RNA (ncRNA)-mediated regulation of gene expression play essential roles. MicroRNA-155 (miR-155), its host gene MIR155HG, and Toll-like receptor 4 (TLR4) form a tightly linked inflammatory signaling axis, [...] Read more.
Inflammatory joint diseases, including osteoarthritis, are multifactorial disorders in which dysregulated innate immune signaling and non-coding RNA (ncRNA)-mediated regulation of gene expression play essential roles. MicroRNA-155 (miR-155), its host gene MIR155HG, and Toll-like receptor 4 (TLR4) form a tightly linked inflammatory signaling axis, yet their combined genetic variability in chronic joint inflammation remains insufficiently characterized. The aim of this study was to investigate genetic variants in MIR155HG exon 3, mature miR-155, and TLR4 exon 3 and assess their potential synergistic role in chronic inflammatory joint disease. A case–control study was conducted with 100 cases (50 osteoarthritis patients and 50 matched healthy controls). Genomic DNA was analysed using polymerase chain reaction (PCR) and Sanger sequencing. Variant alleles and genotypes were identified, and their allele frequencies and genotypes were calculated using Mutation Surveyor. Detected variants were compared with public databases, and in silico tools were used to estimate the structural impact of TLR4 missense mutations. Sixteen heterozygous variants were identified in MIR155HG exon 3, most of them novel and population-specific. Interestingly, the highest variant frequencies for MIR155HG exon 3 were observed at positions 12448G>GC and 12481T>TA (both 64.3%), followed by 12442T>TC (57.1%). Additionally, two novel variants were detected in the miR-155 gene (chr21:29,694,314 G>A and chr21:29,646,351 T>C), each present at an allele frequency of 7.1% and absent from current external variant databases. Moreover, two rare TLR4 exon-3 variants were identified; a synonymous variant, c.147C>A (Pro49Pro; rs375037549), and a missense mutation, c.148G>A (Asp50Asn; rs776561489). Notably, in silico analyses and molecular dynamic simulations indicated that the Asp50Asn (D50N) substitution destabilizes the TLR4 protein. Conclusion: Concurrent variants in MIR155HG, miR-155, and TLR4 suggest a convergent regulatory molecular axis that may contribute to disease susceptibility and inflammatory progression. Full article
(This article belongs to the Section Molecular Medicine)
Show Figures

Figure 1

18 pages, 3917 KB  
Article
The Label-Free Fluorescence Detection of Inorganic and Organic Mercury Based on DNA-Templated Gold Nanoclusters
by Zhiqiang Chen and Kangyao Zhang
Biosensors 2026, 16(4), 218; https://doi.org/10.3390/bios16040218 - 14 Apr 2026
Viewed by 243
Abstract
Heavy metal mercury is one of the most significant and toxic environmental contaminants. Its inorganic form (Hg2+) and organic form (organic mercury, OrHg) can cause irreversible harm to human health and the ecological environment, and the latter is particularly prone to [...] Read more.
Heavy metal mercury is one of the most significant and toxic environmental contaminants. Its inorganic form (Hg2+) and organic form (organic mercury, OrHg) can cause irreversible harm to human health and the ecological environment, and the latter is particularly prone to bioaccumulation and bioamplification in the food chain. Therefore, there is an urgent need for a rapid, reliable and specific detection of Hg2+ and OrHg to evaluate the potential risk for human health. Here, a novel label-free fluorescent sensing platform based on ssDNA aptamer (AA-T7)-templated AuNCs was established for sensitive recognition and specific detection of Hg2+ and OrHg. In the presence of OrHg, the fluorescence of pure AA-T7-templated AuNCs was visibly enhanced through forming Ag/AuNCs based on Ag0-doped AIEE effect. However, they were obviously quenched because of generating non-fluorescent Au/Ag/Hg ANPs via metallophilic interactions among Au3+, Ag+, and Hg2+ (5d10-4d10-5d10) when only Hg2+ existed. This fluorescent sensing platform could detect as low as 20.0 nM (4.0 ng Hg/g) and has a good linear detection range, with target concentrations ranging from 0.25 μM to 2.00 μM, recoveries of 98.0–108.0%, and RSD ≤ 5.0%. Low-toxic AA-T7-templated AuNCs could be used for cytotoxicity analysis and intracellular fluorescent imaging. The method has been successfully applied to the determination of Hg2+ and OrHg in tap water, seawater and dried golden pomfret fish muscle samples, demonstrating promising prospects for the assay of mercury species in environmental samples and aquatic products to ensure human health and food safety. Full article
(This article belongs to the Section Environmental, Agricultural, and Food Biosensors)
Show Figures

Figure 1

Back to TopTop