Sign in to use this feature.

Years

Between: -

Subjects

remove_circle_outline
remove_circle_outline
remove_circle_outline
remove_circle_outline

Journals

Article Types

Countries / Regions

Search Results (91)

Search Parameters:
Keywords = FGFR1 inhibitor-resistance

Order results
Result details
Results per page
Select all
Export citation of selected articles as:
14 pages, 1783 KB  
Article
A Multikinase Inhibitor AX-0085 Blocks FGFR1 Activation to Overcomes Osimertinib Resistance in Non-Small Cell Lung Cancer
by Byung-Ho Rhie, Janardhan Keshav Karapurkar, Hyun-Yi Kim, Sang Hyeon Woo, D. A. Ayush Gowda, Dong Ha Kim, Myeong Jun Choi, Young Jun Park, Viswanathaiah Matam, Yoonki Hong, Seok-Ho Hong, Suresh Ramakrishna and Kye-Seong Kim
Biomedicines 2026, 14(1), 66; https://doi.org/10.3390/biomedicines14010066 - 28 Dec 2025
Viewed by 368
Abstract
Background: Osimertinib is a third-generation epidermal growth factor receptor (EGFR) tyrosine kinase inhibitor (TKI) with high efficacy in treating patients with advanced non-small cell lung cancer (NSCLC) harboring EGFR-activating mutations. Although osimertinib is a frontline anticancer agent for NSCLC, several patients inevitably develop [...] Read more.
Background: Osimertinib is a third-generation epidermal growth factor receptor (EGFR) tyrosine kinase inhibitor (TKI) with high efficacy in treating patients with advanced non-small cell lung cancer (NSCLC) harboring EGFR-activating mutations. Although osimertinib is a frontline anticancer agent for NSCLC, several patients inevitably develop tumor recurrence caused by osimertinib resistance. The activation of anexelekto (AXL) or fibroblast growth factor receptor 1 (FGFR1) is reported as a major factor driving osimertinib resistance in NSCLC. Thus, targeting AXL and FGFR1 offers the potential to overcome osimertinib resistance. Methods: In this study, we generated osimertinib-resistant cell lines from EGFR-mutant NSCLC cell lines in vitro and investigated the biological significance of AX-0085 on these cell lines by conducting transcriptomic analyses. Results: The expression of several genes associated with MAPK, ERK, and FGF receptor signaling pathways, including AXL, was altered upon AX-0085 treatment of osimertinib-resistant cells. Furthermore, AX-0085 treatment effectively blocked AXL and FGFR1 activation and sensitized osimertinib-resistant cells. Additionally, AX-0085 inhibited AXL and FGFR1-dependent oncogenic events, including cell proliferation, clonogenicity, and migration. Conclusions: The dual inhibition of AXL and FGFR1 by AX-0085 can overcome acquired osimertinib resistance, supporting its potential as a therapeutic strategy for treating patients with osimertinib-resistant tumors. Full article
Show Figures

Figure 1

58 pages, 2014 KB  
Review
FGFR Aberrations in Solid Tumors: Mechanistic Insights and Clinical Translation of Targeted Therapies
by Zijie He, Yizhen Chen, Genglin Li, Jintao Wang, Yuxin Wang, Pengjie Tu, Yangyun Huang, Lilan Zhao, Xiaojie Pan, Hengrui Liu and Wenshu Chen
Cancers 2026, 18(1), 89; https://doi.org/10.3390/cancers18010089 - 27 Dec 2025
Viewed by 460
Abstract
Aberrations in fibroblast growth factor receptors (FGFRs) constitute a key oncogenic mechanism across multiple solid tumors, influencing tumor initiation, therapeutic response, and clinical outcomes. This review synthesizes current knowledge on the molecular biology, signaling networks, and tumor-specific distribution of FGFR alterations, including amplifications, [...] Read more.
Aberrations in fibroblast growth factor receptors (FGFRs) constitute a key oncogenic mechanism across multiple solid tumors, influencing tumor initiation, therapeutic response, and clinical outcomes. This review synthesizes current knowledge on the molecular biology, signaling networks, and tumor-specific distribution of FGFR alterations, including amplifications, point mutations, and gene fusions. The mechanistic basis of FGFR-driven tumor progression is discussed, including activation of downstream signaling pathways, crosstalk with other receptor tyrosine kinases, and regulation of the tumor microenvironment, angiogenesis, and immune escape. Recent development of selective FGFR inhibitors—such as pemigatinib, erdafitinib, and futibatinib—has translated mechanistic insights into measurable clinical benefits in genomically defined patient populations. However, acquired resistance remains a major challenge, driven by secondary mutations, activation of bypass pathways, and intratumoral heterogeneity. Integration of multi-omics profiling, liquid biopsy monitoring, and biomarker-guided patient selection is essential to optimize therapeutic efficacy and overcome resistance. This review also highlights emerging therapeutic modalities, such as antibody–drug conjugates and nanotechnology-based delivery systems, which may improve target specificity and prolong therapeutic durability. By integrating molecular, translational, and clinical evidence, this review aims to establish a comprehensive framework for precision oncology strategies targeting FGFR-driven malignancies. Full article
(This article belongs to the Special Issue Novel Therapeutic Approaches for Cancer Treatment)
Show Figures

Figure 1

6 pages, 612 KB  
Case Report
Resistance to SMO Inhibitors in Advanced Basal Cell Carcinoma: A Case Highlighting the Role of Molecular Tumor Profiling
by Federica Papaccio, Ramona Marrapodi, Laura Eibenschutz, Andrea D’Arino, Silvia Caputo, Alberto Marini, Simona Scano, Arianna Presaghi, Carlo Cota, Elisa Melucci, Stefano Scalera, Emilia Migliano, Marcello Maugeri-Saccà, Pasquale Frascione and Barbara Bellei
Int. J. Mol. Sci. 2026, 27(1), 68; https://doi.org/10.3390/ijms27010068 - 21 Dec 2025
Cited by 1 | Viewed by 345
Abstract
Basal cell carcinoma (BCC) is the most common skin cancer, predominantly affecting sun-exposed areas. It typically grows slowly and rarely metastasizes, though untreated cases can cause significant tissue destruction and morbidity. Its pathogenesis primarily involves dysregulation of the Hedgehog (HH) signaling pathway, mainly [...] Read more.
Basal cell carcinoma (BCC) is the most common skin cancer, predominantly affecting sun-exposed areas. It typically grows slowly and rarely metastasizes, though untreated cases can cause significant tissue destruction and morbidity. Its pathogenesis primarily involves dysregulation of the Hedgehog (HH) signaling pathway, mainly through mutations in PTCH1 or SMO genes, leading to chronic activation of downstream GLI transcription factors. Accordingly, current targeted therapies for locally advanced, unresectable, or metastatic BCC focus on SMO inhibition, using orally administered drugs such as vismodegib and sonidegib. Although these therapies have shown success, many patients develop resistance, with about 50% harboring mutated SMO. In numerous cases, genetic determinants (sometimes pre-existing) of resistance remain unidentified, complicating patient management. Here, we report a case of a 58-year-old female with advanced BCC who initially exhibited a favorable response to sonidegib but developed resistance after approximately one year. This resistance was not attributable to the acquired mutations in SMO but rather to intra-tumor heterogeneity and additional mutations in critical driver genes, including TP53, APC, FGFR1 and NOTCH1, which likely enable HH pathway inhibition. To our knowledge, this is the first report documenting a sonidegib resistance mechanism in BCC that is independent of HH pathway mutations. This case highlights the complexity of resistance mechanisms to HH inhibitors and underscores the critical need for comprehensive molecular tumor profiling prior to initiating targeted therapy. Full article
(This article belongs to the Special Issue Skin Cancer: From Molecular Pathophysiology to Novel Treatment)
Show Figures

Figure 1

39 pages, 2307 KB  
Review
Repurposing the Tyrosine Kinase Inhibitors Targeting FGFR and VEGFR Pathways for Cancer Therapy: A Comprehensive Review
by Sergei Boichuk and Tatyana Gessel
Cancers 2025, 17(20), 3354; https://doi.org/10.3390/cancers17203354 - 17 Oct 2025
Cited by 2 | Viewed by 2187
Abstract
Resistance to conventional anti-tumor drugs is one of the significant challenges in oncology, responsible for treatment failure and patient death. Introduction of the targeted drugs (e.g., small molecule tyrosine kinase inhibitors (TKIs) and monoclonal antibodies) in cancer therapy significantly improved overall survival (OS) [...] Read more.
Resistance to conventional anti-tumor drugs is one of the significant challenges in oncology, responsible for treatment failure and patient death. Introduction of the targeted drugs (e.g., small molecule tyrosine kinase inhibitors (TKIs) and monoclonal antibodies) in cancer therapy significantly improved overall survival (OS) and progression-free survival (PFS) rates for selected groups of cancer patients and delayed the progression of advanced forms of human malignancies. However, the development of secondary resistance to the targeted drugs remains an unbeatable obstacle to a successful outcome in the long run, thereby making prognosis unfavorable for cancer patients with advanced, recurrent, and metastatic forms of disease. The review focuses on several mechanisms that regulate cancer resistance to conventional chemotherapies. This includes the upregulation of main types of ABC transporters (e.g., ABCB1, ABCC1, and ABCG2), which provides the efflux of chemotherapeutic agents from cancer cells. Additionally, the activation of diverse DNA damage repair (DDR) pathways, epithelial-to-mesenchymal transition (EMT), and the population of cancer stem cells (CSCs) are also discussed in detail, thereby illustrating the diverse molecular mechanisms of cancer sensitivity to chemotherapies. Recently, several TKIs, including those that were initially developed to specifically target FGFR and VEGFR pathways, have also been reported to exhibit “off-target” effects by interacting with ABC transporters and inhibiting their function. This, in turn, illustrates their potency in retaining chemotherapeutic agents within cancer cells and possessing a chemosensitizing function. Of note, FGFR and VEGFR inhibitors may behave as inhibitors or substrates of ABC transporters, depending on the expression of specific pumps and affinity for them, concentrations, and types of co-administered agents, thereby disclosing the complexity of this scenario. Additionally, the aforementioned RTKI can interfere with the other molecular mechanisms regulating tumor sensitivity to conventional chemotherapies, including the regulation of diverse DDR pathways, EMT, and the population of CSCs. Thereby, the aforementioned “off-target” functions of FGFR and VEGFR inhibitors can open novel approaches towards anti-cancer therapies and strategies aimed at counteracting cancer multidrug resistance (MDR), which is important especially as second- or third-line treatments in patients who have progressed on modern chemotherapeutic regimens. Notably, the strategy of using TKIs to potentiate the clinical efficacy of chemotherapies can extend beyond inhibitors of FGFR and VEGFR signaling pathways, thereby providing a rationale for repurposing existing TKIs as an attractive therapeutic approach to overcome cancer chemoresistance. Full article
Show Figures

Figure 1

23 pages, 2667 KB  
Article
Reactivation of the PI3K/mTOR Signaling Pathway Confers Resistance to the FGFR4 Inhibitor FGF401
by Hung Huynh and Wai Har Ng
Int. J. Mol. Sci. 2025, 26(19), 9818; https://doi.org/10.3390/ijms26199818 - 9 Oct 2025
Viewed by 977
Abstract
Hepatocellular carcinoma (HCC) is a deadly liver cancer characterized by dysregulated signaling and aberrant cell-cycle control. The FGFR4/FGF19 pathway is dysregulated in HCC and other cancers. Inhibitors targeting the FGF19/FGFR4 pathway, including the FGF19/FGFR4 inhibitor FGF401, have been investigated in HCC and other [...] Read more.
Hepatocellular carcinoma (HCC) is a deadly liver cancer characterized by dysregulated signaling and aberrant cell-cycle control. The FGFR4/FGF19 pathway is dysregulated in HCC and other cancers. Inhibitors targeting the FGF19/FGFR4 pathway, including the FGF19/FGFR4 inhibitor FGF401, have been investigated in HCC and other cancers; however, nearly all patients who initially respond eventually develop resistance shortly after starting therapy, highlighting the urgent need for new treatment strategies to overcome drug resistance. In the present study, we report that chronic treatment of the FGF19/FGFR4-expressing HCC25−0705A line with FGF401 led to acquired resistance. FGF401-resistant tumors exhibited upregulation of FGFRs and activation of the PI3K/AKT/mTOR/p70S6K pathway. Combination therapy with FGF401 and the mammalian target of rapamycin (mTOR) inhibitor everolimus (FGF401/everolimus) resulted in more complete tumor growth inhibition, delayed the onset of resistance, and prolonged overall survival (OS) in mice bearing orthotopic HCC tumors. The FGF401/everolimus combination effectively suppressed tumor cell proliferation; promoted apoptosis; reduced tumor hypoxia via blood vessel normalization; and downregulated key proteins involved in proliferation, survival, metastasis, and angiogenesis. These preclinical findings provide a strong rationale for clinical trials combining FGFR4 and mTOR inhibitors in HCC patients with FGF19/FGFR4/mTOR-dependent tumors. Full article
Show Figures

Figure 1

23 pages, 2572 KB  
Review
Molecular Mechanisms and Clinical Implications of Fibroblast Growth Factor Receptor 2 Signaling in Gastrointestinal Stromal Tumors
by Yanyun Hong, Xiaodong Wang, Chunhui Shou and Xiaosun Liu
Curr. Issues Mol. Biol. 2025, 47(10), 822; https://doi.org/10.3390/cimb47100822 - 5 Oct 2025
Viewed by 1166
Abstract
Introduction: Gastrointestinal stromal tumors (GISTs) are primarily driven by mutations in KIT (KIT proto-oncogene receptor tyrosine kinase) or PDGFRA (platelet-derived growth factor receptor alpha), but resistance to tyrosine kinase inhibitors (TKIs) such as imatinib remains a major clinical challenge. Alterations [...] Read more.
Introduction: Gastrointestinal stromal tumors (GISTs) are primarily driven by mutations in KIT (KIT proto-oncogene receptor tyrosine kinase) or PDGFRA (platelet-derived growth factor receptor alpha), but resistance to tyrosine kinase inhibitors (TKIs) such as imatinib remains a major clinical challenge. Alterations in fibroblast growth factor receptor 2 (FGFR2), although rare, are emerging as important contributors to tumor progression and drug resistance. This review evaluates the molecular mechanisms, expression profiles, detection methods, and therapeutic implications of FGFR2 in GIST. Methods: We searched PubMed, Web of Science, Google Scholar, and ClinicalTrials.gov for studies published between January 2010 and June 2025, using combinations of keywords related to FGFR2, gastrointestinal stromal tumor, resistance mechanisms, gene fusion, amplification, polymorphisms, and targeted therapy. Eligible studies were critically assessed to distinguish GIST-specific data from evidence extrapolated from other cancers. Results:FGFR2 is expressed in multiple normal tissues and at variable levels in mesenchymal-derived tumors, including GIST. Its alterations occur in approximately 1–2% of GIST cases, most commonly as gene fusions (e.g., FGFR2::TACC2, <1%) or amplifications (1–2%); point mutations and clinically significant polymorphisms are extremely rare. These alterations activate the MAPK/ERK and PI3K/AKT pathways, contribute to bypass signaling, and enhance DNA damage repair, thereby promoting TKI resistance. Beyond mutations, mechanisms such as amplification, ligand overexpression, and microenvironmental interactions also play roles. FGFR2 alterations appear mutually exclusive with KIT/PDGFRA mutations but occasional co-occurrence has been reported. Current clinical evidence is largely limited to small cohorts, basket trials, or case reports. Conclusions:FGFR2 is an emerging oncogenic driver and biomarker of resistance in a rare subset of GISTs. Although direct evidence remains limited, particularly regarding DNA repair and polymorphisms, FGFR2-targeted therapies (e.g., erdafitinib, pemigatinib) show potential, especially in combination with TKIs or DNA-damaging agents. Future research should prioritize GIST-specific clinical trials, the development of FGFR2-driven models, and standardized molecular diagnostics to validate FGFR2 as a therapeutic target. Full article
(This article belongs to the Section Molecular Medicine)
Show Figures

Figure 1

23 pages, 1867 KB  
Article
FGFR1 Inhibition by Pemigatinib Enhances Radiosensitivity in Glioblastoma Stem Cells Through S100A4 Downregulation
by Valérie Gouazé-Andersson, Caroline Delmas, Yvan Nicaise, Julien Nicolau, Juan Pablo Cerapio and Elizabeth Cohen-Jonathan Moyal
Cells 2025, 14(18), 1427; https://doi.org/10.3390/cells14181427 - 11 Sep 2025
Viewed by 1612
Abstract
Glioblastoma (GBM) is an aggressive and highly heterogeneous tumor that frequently recurs despite surgery followed by radio-chemotherapy and, more recently, TTFields. This recurrence is largely driven by glioblastoma stem cells (GSCs), which are intrinsically resistant to standard therapies. Identifying molecular targets that underlie [...] Read more.
Glioblastoma (GBM) is an aggressive and highly heterogeneous tumor that frequently recurs despite surgery followed by radio-chemotherapy and, more recently, TTFields. This recurrence is largely driven by glioblastoma stem cells (GSCs), which are intrinsically resistant to standard therapies. Identifying molecular targets that underlie this resistance is therefore critical. Here, we investigated whether the inhibition of FGFR1, previously identified as a key mediator of GBM radioresistance, using pemigatinib, a selective FGFR1–3 inhibitor, could enhance GSC radiosensitivity in vitro and in vivo. Pemigatinib treatment inhibited FGFR1 signaling, promoted proteasome-dependent FGFR1 degradation, and reduced the viability, neurosphere formation, and sphere size in GSCs with unmethylated MGMT, a subgroup known for poor response to standard treatments. In MGMT-unmethylated differentiated GBM cell lines, pemigatinib combined with temozolomide further enhanced radiosensitivity. Transcriptomic analysis revealed that pemigatinib treatment led to the downregulation of S100A4, a biomarker associated with mesenchymal transition, angiogenesis, and immune modulation in GBM. Functional studies confirmed that silencing S100A4 significantly improved GSCs’ response to irradiation. In vivo, pemigatinib combined with localized irradiation produced the longest median survival compared to either treatment alone in mice bearing orthotopic GSC-derived tumors, although the difference was not statistically significant. These findings support further clinical investigation to validate these preclinical findings and determine the potential role of FGFR inhibition as part of multimodal GBM therapy. Full article
Show Figures

Figure 1

29 pages, 4801 KB  
Article
Claudin-1 Contributes to Gastrointestinal Stromal Tumors (GIST) Resistance to Imatinib Mesylate (IM) via Regulation of FGFR-Signaling
by Sergei Boichuk, Firyuza Bikinieva, Pavel Dunaev, Aigul Galembikova, Ekaterina Mikheeva, Elena Valeeva, Shinjit Mani, Natalia Khromova, Pavel Kopnin, Leyla Shigapova, Ruslan Deviatiiarov, Elena Shagimardanova, Sergey Ryzhkin and Alexey Sabirov
Int. J. Mol. Sci. 2025, 26(17), 8138; https://doi.org/10.3390/ijms26178138 - 22 Aug 2025
Viewed by 1137
Abstract
We previously demonstrated that the activation of FGFR signaling in GIST may be a mechanism of GIST resistance to imatinib mesylate (IM). We show here that IM-resistant GIST cells lacking secondary KIT mutations overexpress claudin-1 on both transcriptional and translational levels. In contrast, [...] Read more.
We previously demonstrated that the activation of FGFR signaling in GIST may be a mechanism of GIST resistance to imatinib mesylate (IM). We show here that IM-resistant GIST cells lacking secondary KIT mutations overexpress claudin-1 on both transcriptional and translational levels. In contrast, a knockdown of CLDN1 or inhibition of its activity by PDS-0330 effectively restored GIST’s sensitivity to IM both in vitro and in vivo. This was evidenced by the increased expression of apoptotic markers (e.g., cleaved PARP and caspase-3) and the decreased proliferation rate of IM-resistant GIST T-1R cells treated with a combination of IM and PDS-0330 (or siRNA CLDN1). In concordance with these findings, a significant synergy was observed between IM and PDS-0330 in GIST T-1R cells. Importantly, decreased tumor size and weight were observed in IM-resistant GIST xenografts treated with a combination of IM and PDS-0330. Furthermore, the combined treatment of IM-resistant tumors induced an increase in intratumoral apoptosis and other changes, as defined by the histopathologic response rate. Based on the co-immunoprecipitation and immunofluorescence microscopy data, we also demonstrated the strong interaction pattern between CLDN1 and FGFR2. Of note, the inhibition or knockdown of CLDN1 effectively decreased the phosphorylation of FGFR2 and FRS-2, a well-known FGFR adaptor protein, thereby illustrating CLDN1’s ability to regulate FGFR-signaling and thereby promote FGFR-mediated survival in KIT-inhibited GIST. Consequently, CLDN1 inhibition in GIST effectively disrupted the FGFR-mediated pathway and re-sensitized tumor cells to IM. In concordance with these data, molecular profiling of CLDN1-inhibited GIST T-1R cells illustrated a significant decrease in the majority of FGFR transcripts, including FGFR2, 3, and 4. Additionally, several FGFR ligands (e.g., FGF14, -19, and -23) were also down-regulated in PDS-0330-treated GIST. Notably, exogenous FGF-2 increased CLDN1 expression in a time-dependent manner. In contrast, pan-FGFR inhibitors effectively reduced CLDN1 levels in IM-resistant GIST T-1R cells, thereby illustrating a cross-talk between CLDN1- and FGFR-mediated pathways in IM-resistant GIST. Based on subcellular fractionation and immunofluorescence microscopy data, we also observed partial relocalization of CLDN1 into the cytoplasm in IM-resistant GIST. Notably, PDS-0330 effectively abrogated this relocalization, suggesting that changes in CLDN1 subcellular distribution might also impact GIST resistance to IM. Lastly, based on our small cohort clinical study (n = 24), we observed the increased expression of CLDN1 in most “high-risk” primary GIST known to be associated with poor prognosis and aggressive behavior, thereby illustrating the prognostic value of increased CLDN1 expression in GIST and providing a further rationale to evaluate the effectiveness of CLDN1 inhibition for GIST therapy. Full article
(This article belongs to the Section Molecular Pathology, Diagnostics, and Therapeutics)
Show Figures

Figure 1

16 pages, 2803 KB  
Article
Synergistic Anticancer Effects of Fibroblast Growth Factor Receptor Inhibitor and Cannabidiol in Colorectal Cancer
by Yeonuk Ju, Bu Gyeom Kim, Jeong-An Gim, Jun Woo Bong, Chin Ock Cheong, Sang Cheul Oh, Sang Hee Kang, Byung Wook Min and Sun Il Lee
Nutrients 2025, 17(16), 2609; https://doi.org/10.3390/nu17162609 - 12 Aug 2025
Viewed by 1235
Abstract
Background/Objectives: Colorectal cancer (CRC) remains a significant global health concern, with limited treatment options for metastatic stage 4 CRC. Fibroblast Growth Factor Receptor (FGFR) is a promising therapeutic target in CRC, while cannabidiol (CBD) has shown potential for inducing cell death and overcoming [...] Read more.
Background/Objectives: Colorectal cancer (CRC) remains a significant global health concern, with limited treatment options for metastatic stage 4 CRC. Fibroblast Growth Factor Receptor (FGFR) is a promising therapeutic target in CRC, while cannabidiol (CBD) has shown potential for inducing cell death and overcoming drug resistance. This study evaluates the efficacy of FGFR inhibitors and explores the synergistic effects of combining FGFR inhibitors with CBD in inducing apoptosis in CRC cells. Methods: Cannabidiol and FGFR inhibitors were applied, and protein expression was analyzed via Western blot. Cell viability was assessed using the WST-1 assay, while apoptosis was measured through flow cytometry using Annexin V-FITC/PI staining. CHOP-specific siRNA transfection was performed to study gene silencing effects, followed by RNA sequencing for differential expression and pathway analysis. Statistical significance was determined using ANOVA and t-tests, with p < 0.05. Results: FGFR expression patterns were confirmed in various cancer cell lines, with NCI-H716 showing high FGFR2 expression. Treatment with CBD (4 µM) and AZD4547 (10 nM) resulted in significant cell death, especially when used in combination, indicating the effectiveness of this combined therapy. Increased apoptosis in NCI-H716 cells was confirmed with the combined treatment. RNA sequencing and heatmap analysis suggested that ER stress might be related to the observed synergistic effect. The role of ER stress in the combination-induced apoptosis of NCI-H716 cells was further validated. Conclusions: The combination of FGFR inhibitors and cannabidiol exhibited a synergistic effect in inducing cell death in colorectal cancer cells, likely through the ER stress pathway. This study supports the potential of combined FGFR inhibitor and CBD therapy as a promising strategy for enhancing anticancer effects in CRC. Full article
(This article belongs to the Section Proteins and Amino Acids)
Show Figures

Figure 1

20 pages, 18100 KB  
Article
Targeting p-FGFR1Y654 Enhances CD8+ T Cells Infiltration and Overcomes Immunotherapy Resistance in Esophageal Squamous Cell Carcinoma by Regulating the CXCL8–CXCR2 Axis
by Hong Luo, Liwei Wang, Hui Gao, Daijun Zhou, Yu Qiu, Lijia Yang, Jing Li, Dan Du, Xiaoli Huang, Yu Zhao, Zhongchun Qi, Yue Zhang, Xuemei Huang, Lihan Sun, Tao Xu and Dong Li
Biomedicines 2025, 13(7), 1667; https://doi.org/10.3390/biomedicines13071667 - 8 Jul 2025
Viewed by 1307
Abstract
Background: Esophageal squamous cell carcinoma (ESCC) is a fatal malignant tumor. Several studies have demonstrated that immune checkpoint inhibitors can provide clinical benefits to patients with ESCC. However, the single-agent efficacy of these agents remains limited. Although combination therapies (e.g., radiotherapy, chemotherapy) can [...] Read more.
Background: Esophageal squamous cell carcinoma (ESCC) is a fatal malignant tumor. Several studies have demonstrated that immune checkpoint inhibitors can provide clinical benefits to patients with ESCC. However, the single-agent efficacy of these agents remains limited. Although combination therapies (e.g., radiotherapy, chemotherapy) can help to overcome immunotherapy resistance in ESCC, their severe side effects limit clinical application. This study aimed to explore new resistance mechanisms to immunotherapy in ESCC and identify novel molecular targets to overcome immunotherapy resistance. Methods: We employed immunohistochemistry staining to examine the p-FGFR1Y654 in tumor samples obtained from 103 patients with ESCC, in addition to evaluating CD8+ T cell infiltration. In vitro expression, western blotting, CCK-8, 5-bromo-2′-deoxyuridine incorporation assays, and migration assays were used to confirm the impact of AZD4547 on p-FGFR1Y654 expression and the proliferation and migration in ESCC cell lines. Through RNA sequencing analysis, databases such as the Cancer Genome Atlas (TCGA) and Gene Set Cancer Analysis (GSCA), and the reconstruction of transgenic mice using the humanized immune system, we validated the correlation between the expression of p-FGFR1Y654 and CD8+ T cell infiltration. We also explored how p-FGFR1Y654 recruits myeloid-derived suppressor cells (MDSCs) through the CXCL8–CXCR2 axis to suppress the therapeutic efficacy of immunotherapy in ESCC. Finally, the tumor-suppressive effects of AZD4547 combined with immunotherapy were confirmed in vivo in tumor-bearing mice with a humanized immune system. Results: We found that the inhibition of p-FGFR1Y654 expression in ESCC can enhance CD8+ T cell infiltration by suppressing the CXCL8-–XCR2 recruitment of MDSCs. AZD4547, combined with immunotherapy, further promotes immunotherapeutic efficacy in ESCC. Conclusions: In conclusion, our study presents a promising model for combination therapy in ESCC immunotherapy. Full article
(This article belongs to the Section Immunology and Immunotherapy)
Show Figures

Figure 1

27 pages, 4850 KB  
Review
Unlocking the Role of OCT4 in Cancer Lineage Plasticity: A Cross-Cancer Perspective with an Emphasis on Prostate Cancer
by Mohammad Esfini Farahani, Yanquan Zhang, Amos Olalekan Akinyemi, Fatemeh Seilani, Md Rakibul Alam and Xiaoqi Liu
Biomedicines 2025, 13(7), 1642; https://doi.org/10.3390/biomedicines13071642 - 4 Jul 2025
Viewed by 2354
Abstract
Prostate cancer (PCa) is a highly heterogeneous disease, with castration-resistant prostate cancer (CRPC) and neuroendocrine prostate cancer (NEPC) representing its most aggressive and therapy-resistant forms. Emerging evidence indicates that lineage plasticity—driven by key transcription factors such as Octamer Binding Factor 4 (OCT4)—plays a [...] Read more.
Prostate cancer (PCa) is a highly heterogeneous disease, with castration-resistant prostate cancer (CRPC) and neuroendocrine prostate cancer (NEPC) representing its most aggressive and therapy-resistant forms. Emerging evidence indicates that lineage plasticity—driven by key transcription factors such as Octamer Binding Factor 4 (OCT4)—plays a crucial role in therapeutic resistance and disease progression. OCT4, in coordination with SOX2 and NANOG, acts as a master regulator of stemness and is frequently upregulated in prostate cancer stem cells (PCSCs). This upregulation contributes to tumor initiation, metastasis, and resistance to both androgen deprivation therapy (ADT) and chemotherapy. In this review, we explore the role of OCT4 in mediating lineage plasticity in prostate cancer, with particular emphasis on its involvement in treatment resistance and neuroendocrine differentiation. We also examine therapeutic strategies aimed at targeting OCT4 directly, such as microRNA-mediated suppression, small-molecule inhibitors, and suicide gene therapy, as well as indirect approaches that modulate OCT4 expression via FGFR and NF-κB signaling pathways. While these strategies offer promising avenues, challenges such as adaptive resistance and the intricate signaling networks within PCSCs remain significant hurdles. A deeper understanding of the molecular mechanisms underlying OCT4-driven plasticity may pave the way for novel therapeutic approaches and improved outcomes in advanced prostate cancer. Full article
(This article belongs to the Special Issue Molecular Biomarkers of Tumors: Advancing Genetic Studies)
Show Figures

Figure 1

11 pages, 8363 KB  
Article
Molecular and Pathological Heterogeneity of Synchronous Small and Large Duct Intrahepatic Cholangiocarcinoma—A Case Series
by Savelina Popovska, Vladislav Nankov, Boriana Ilcheva and George Dimitrov
Curr. Oncol. 2025, 32(5), 255; https://doi.org/10.3390/curroncol32050255 - 27 Apr 2025
Viewed by 1532
Abstract
Background: Synchronous small- and large-duct intrahepatic cholangiocarcinoma (iCCA) represents a rare and heterogeneous entity, posing challenges for diagnosis, prognosis, and treatment selection. The pathological and molecular diversity between these subtypes influences tumor behavior and therapeutic response, necessitating a personalized approach. This study investigates [...] Read more.
Background: Synchronous small- and large-duct intrahepatic cholangiocarcinoma (iCCA) represents a rare and heterogeneous entity, posing challenges for diagnosis, prognosis, and treatment selection. The pathological and molecular diversity between these subtypes influences tumor behavior and therapeutic response, necessitating a personalized approach. This study investigates the molecular and pathological heterogeneity of synchronous iCCA and its clinical implications. Methods: This prospective case series included six patients diagnosed with synchronous small- and large-duct iCCA at the Military Medical Academy, Sofia, between January 2023 and January 2025, with a median follow-up of 15 months. Tumor classification was based on histopathological examination, immunohistochemical analysis, and next-generation sequencing (NGS)-based genomic profiling. Radiological and clinical data were analyzed to assess tumor growth patterns, treatment response, and progression-free survival (PFS). Results: Small-duct-predominant iCCA was associated with IDH1/2 mutations and FGFR2 fusions, a mass-forming growth pattern, and longer PFS. In contrast, large-duct-predominant iCCA exhibited KRAS, TP53, and NF1 mutations, an infiltrative periductal growth pattern, and a more aggressive clinical course with shorter PFS. Tumor mutational burden-high (TMB-H) and microsatellite instability-high (MSI-H) were observed in a subset of large-duct iCCA cases, suggesting potential benefit from immune checkpoint inhibitors (ICIs). Conclusions: Synchronous small- and large-duct iCCA demonstrates distinct molecular, histopathological, and clinical features, necessitating individualized treatment strategies. Targeted therapies for IDH1/2- and FGFR2-altered small-duct iCCA have shown efficacy, whereas large-duct iCCA remains more aggressive and treatment-resistant, requiring novel therapeutic approaches. Future research should focus on adaptive treatment strategies that account for tumor heterogeneity and dominant molecular drivers. Full article
(This article belongs to the Section Gastrointestinal Oncology)
Show Figures

Figure 1

16 pages, 3142 KB  
Article
Effect of Tasurgratinib as an Orally Available FGFR1–3 Inhibitor on Resistance to a CDK4/6 Inhibitor and Endocrine Therapy in ER+/HER2 Breast Cancer Preclinical Models
by Satoshi Kawano, Sayo Fukushima, Kyoko Nishibata, Ryu Gejima and Saori Watanabe Miyano
Cancers 2025, 17(7), 1084; https://doi.org/10.3390/cancers17071084 - 24 Mar 2025
Viewed by 1413
Abstract
Background: Fibroblast growth factor (FGF) signaling plays a crucial role in several cellular functions in cancer cells. Tasurgratinib, formerly known as E7090, is an orally available FGF receptor (FGFR)1–3 selective inhibitor. Here, we present the effects of tasurgratinib on the resistance to CDK4/6 [...] Read more.
Background: Fibroblast growth factor (FGF) signaling plays a crucial role in several cellular functions in cancer cells. Tasurgratinib, formerly known as E7090, is an orally available FGF receptor (FGFR)1–3 selective inhibitor. Here, we present the effects of tasurgratinib on the resistance to CDK4/6 inhibitors and endocrine therapy (ET) in a preclinical model. Methods: Estrogen receptor (ER)+ breast cancer (BC) patient-derived xenograft (PDX) models harboring ESR1 wild-type or ESR1 mutation were used as animal models. An in vitro cell proliferation assay of ER+ BC cell lines treated with fulvestrant or palbociclib + fulvestrant was conducted in the presence of FGF2 and FGF10, with or without tasurgratinib. Results: Among five ER+ BC PDX models, OD-BRE-0438 and OD-BRE-0704 showed higher sensitivities to tasurgratinib with prior palbociclib + fulvestrant than without it. In these models, palbociclib + fulvestrant treatment upregulated the expression of several FGF ligand mRNAs. In vitro, FGF2 and FGF10 decreased the sensitivity to both fulvestrant and palbociclib + fulvestrant, which was restored by co-treatment with tasurgratinib. Consistently, fulvestrant + tasurgratinib and elacestrant + tasurgratinib showed antitumor activity in ER+ BC PDX models harboring ESR1 wild-type and ESR1 mutation, respectively. In these models, fulvestrant or elacestrant upregulated the expression of several FGF ligand mRNAs. Conclusions: FGF signaling plays a role in resistance to CDK4/6 inhibitors and ET in ER+ BC. Tasurgratinib has the potential to exhibit significant antitumor activity in combination with ET against ER+ BC via FGF signaling inhibition. These findings indicate the therapeutic potential of tasurgratinib in treating ER+ BC. Full article
(This article belongs to the Special Issue New Insights into Targeted Drugs for Breast Cancer (Volume II))
Show Figures

Figure 1

22 pages, 19778 KB  
Article
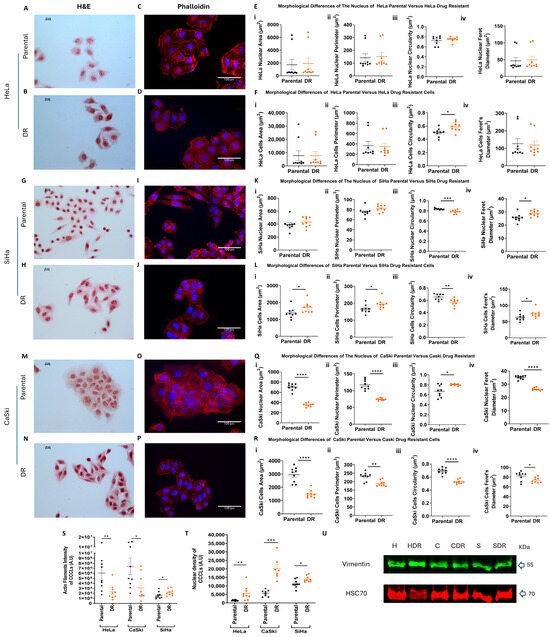
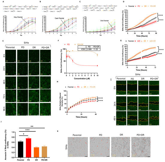
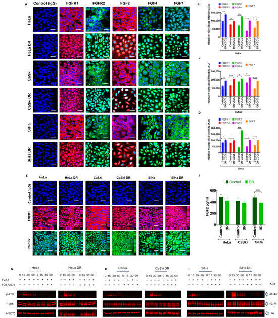
Development and Characterization of Three Novel FGFR Inhibitor Resistant Cervical Cancer Cell Lines to Help Drive Cervical Cancer Research
by Nauf Bou Antoun, Hiba-Tun-Noor Afshan Mahmood, Anthony J. Walker, Helmout Modjtahedi, Richard P. Grose and Athina-Myrto Chioni
Int. J. Mol. Sci. 2025, 26(5), 1799; https://doi.org/10.3390/ijms26051799 - 20 Feb 2025
Cited by 2 | Viewed by 3305
Abstract
Primary or acquired resistance to therapeutic agents is a major obstacle in the treatment of cancer patients. Cervical cancer is the fourth leading cause of cancer deaths among women worldwide and, despite major advances in cancer screening and treatments, many patients with advanced [...] Read more.
Primary or acquired resistance to therapeutic agents is a major obstacle in the treatment of cancer patients. Cervical cancer is the fourth leading cause of cancer deaths among women worldwide and, despite major advances in cancer screening and treatments, many patients with advanced stage cervical cancer have a high recurrence rate within two years of standard treatment, with drug resistance being a major contributing factor. The development of cancer cell lines with acquired resistance to therapeutic agents can facilitate the comprehensive investigation of resistance mechanisms, which cannot be easily performed in clinical trials. This study aimed to create three novel and robust cervical cancer cell lines (HeLa, CaSki, and SiHa) with acquired resistance to a fibroblast growth factor receptor (FGFR) tyrosine kinase inhibitor (PD173074). All three drug-resistant (DR) cell lines overexpressed FGFR1, FGFR2, FGF2, FGF4, and FGF7 proteins that were also localized to the nucleus. In addition, the DR cells had a significantly more aggressive phenotype (more migratory and proliferative, less apoptotic) compared to the parental cell lines. These novel DR cervical cancer cells are a critical tool for understanding the molecular mechanisms underpinning drug resistance and for the identification of potential cervical cancer biomarkers. Moreover, the availability of such DR cell lines may facilitate the development of more effective therapeutic strategies using FGFR inhibitors in combination with other agents that target pathways responsible for acquired resistance to FGFR inhibitors. Full article
(This article belongs to the Section Molecular Biology)
Show Figures

Graphical abstract

16 pages, 4528 KB  
Article
SORL1-Mediated EGFR and FGFR4 Regulation Enhances Chemoresistance in Ovarian Cancer
by Ziyan Jiang, Fangfang Bi, Zhiping Ge, Miranda Mansolf, Tobias M. P. Hartwich, Viktoriia Kolesnyk, Kevin Yang, Wonmin Park, Dongin Kim, Olga Grechukhina, Pei Hui, Sang Wun Kim and Yang Yang-Hartwich
Cancers 2025, 17(2), 244; https://doi.org/10.3390/cancers17020244 - 13 Jan 2025
Cited by 3 | Viewed by 2034
Abstract
Recurrent tumors that are resistant to conventional chemotherapy are a major challenge of ovarian cancer treatment. A better understanding of the underlying molecular mechanisms of chemoresistance is critical for developing more effective targeted therapies for ovarian cancer. In this study, we analyzed the [...] Read more.
Recurrent tumors that are resistant to conventional chemotherapy are a major challenge of ovarian cancer treatment. A better understanding of the underlying molecular mechanisms of chemoresistance is critical for developing more effective targeted therapies for ovarian cancer. In this study, we analyzed the transcriptomic profiles of thirteen pairs of matching primary and recurrent ovarian cancers to identify genes that were upregulated in the recurrent tumors. Among these genes, we identified sortilin-related receptor 1 (SORL1) and its role in promoting carboplatin resistance through regulating the stability of epidermal growth factor receptor (EGFR) and fibroblast growth receptor 4 (FGFR4) using ovarian cancer models in vitro and in vivo. We further identified that an anti-SORL1 antibody inhibited the pro-tumor functions of SORL1. Our data showed that a selective inhibitor of FGFR4, FGF401, can improve the therapeutic efficacy of carboplatin in a xenograft mouse model of ovarian cancer. This study has demonstrated the therapeutic potential of targeting the SORL1/FGFR4 pathway to improve the chemoresponse of patients with recurrent and/or resistant ovarian cancer. Full article
(This article belongs to the Special Issue Gynecologic Cancer: From Diagnosis to Treatment)
Show Figures

Figure 1

Back to TopTop