Sign in to use this feature.

Years

Between: -

Subjects

remove_circle_outline
remove_circle_outline
remove_circle_outline
remove_circle_outline
remove_circle_outline
remove_circle_outline
remove_circle_outline
remove_circle_outline
remove_circle_outline

Journals

remove_circle_outline
remove_circle_outline
remove_circle_outline
remove_circle_outline
remove_circle_outline
remove_circle_outline
remove_circle_outline
remove_circle_outline
remove_circle_outline

Article Types

Countries / Regions

remove_circle_outline
remove_circle_outline
remove_circle_outline
remove_circle_outline
remove_circle_outline

Search Results (825)

Search Parameters:
Keywords = Electromagnetic (EM)

Order results
Result details
Results per page
Select all
Export citation of selected articles as:
26 pages, 4955 KB  
Article
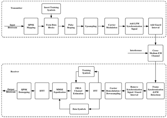
Low-Complexity Channel Estimation for Electromagnetic Wave Propagation Across the Seawater-Air Interface: A FRLS Approach
by Honglei Wang, Yulong Wei, Jinbo Song, Yingda Ren and Lichao Ding
J. Mar. Sci. Eng. 2026, 14(2), 231; https://doi.org/10.3390/jmse14020231 - 22 Jan 2026
Abstract
This paper proposes a complex fast recursive least-squares (FRLS) channel-estimation algorithm for single-carrier electromagnetic (EM) communications across the seawater–air interface, where severe attenuation and multipath cause strong SNR fluctuations. By redesigning the input-data structure and using forward–backward joint estimation, FRLS reduces the per-iteration [...] Read more.
This paper proposes a complex fast recursive least-squares (FRLS) channel-estimation algorithm for single-carrier electromagnetic (EM) communications across the seawater–air interface, where severe attenuation and multipath cause strong SNR fluctuations. By redesigning the input-data structure and using forward–backward joint estimation, FRLS reduces the per-iteration complexity from the quadratic cost of classical RLS to a linear form (14L + 20 operations per iteration, where L is the channel length). Simulations under representative one- to three-path channels show that FRLS achieves the lowest steady-state mean-square deviation (MSD) at low SNR, outperforming LMS, IPNLMS, RLS, and PRLS. Offshore experiments further validate the practicality: after MMSE equalization, FRLS yields higher OSNR and improves the BER distribution, demonstrating an effective accuracy–complexity trade-off for hardware-constrained cross-medium EM links. Full article
(This article belongs to the Section Ocean Engineering)
Show Figures

Figure 1

11 pages, 538 KB  
Article
Metamaterial Incident Photon Reconstruction Theory Based on Resonant Dipole Phase
by Boli Xu and Renbin Zhong
Micromachines 2026, 17(1), 130; https://doi.org/10.3390/mi17010130 - 20 Jan 2026
Abstract
In this study, a Metamaterial Incident Photon Reconstruction Theory (MIPRT) is developed to describe the modulation process of metamaterials on incident photons. The theory includes the Invariant Incident Photon Hypothesis and Resonant Phase Deconstruction and Quantification; it reveals the modulation characteristics of metamaterials [...] Read more.
In this study, a Metamaterial Incident Photon Reconstruction Theory (MIPRT) is developed to describe the modulation process of metamaterials on incident photons. The theory includes the Invariant Incident Photon Hypothesis and Resonant Phase Deconstruction and Quantification; it reveals the modulation characteristics of metamaterials on incident photons, not by first absorption and then re-emission but by inducing coherent destructive interference, which brings about redistribution of the spatial probability of photon occurrence. This theory is validated in a single-layer metamaterial, and a unique relationship between the resonant phase and amplitude is derived and confirmed by simulation. The proposed MIPRT brings a comprehensive understanding of the electromagnetic (EM) response characteristics of metamaterials and provides a new idea for metamaterial theory from another perspective. Full article
Show Figures

Figure 1

26 pages, 8620 KB  
Article
Two-Step Localization Method for Electromagnetic Follow-Up of LIGO-Virgo-KAGRA Gravitational-Wave Triggers
by Daniel Skorohod and Ofek Birnholtz
Universe 2026, 12(1), 21; https://doi.org/10.3390/universe12010021 - 14 Jan 2026
Viewed by 196
Abstract
Rapid detection and follow-up of electromagnetic (EM) counterparts to gravitational wave (GW) signals from binary neutron star (BNS) mergers are essential for constraining source properties and probing the physics of relativistic transients. Observational strategies for these early EM searches are therefore critical, yet [...] Read more.
Rapid detection and follow-up of electromagnetic (EM) counterparts to gravitational wave (GW) signals from binary neutron star (BNS) mergers are essential for constraining source properties and probing the physics of relativistic transients. Observational strategies for these early EM searches are therefore critical, yet current practice remains suboptimal, motivating improved, coordination-aware approaches. We propose and evaluate the Two-Step Localization strategy, a coordinated observational protocol in which one wide-field auxiliary telescope and one narrow-field main telescope monitor the evolving GW sky localization in real time. The auxiliary telescope, by virtue of its large field of view, has a higher probability of detecting early EM emission. Upon registering a candidate signal, it triggers the main telescope to slew to the inferred location for prompt, high-resolution follow-up. We assess the performance of Two-Step Localization using large-scale simulations that incorporate dynamic sky-map updates, realistic telescope parameters, and signal-to-noise ratio (SNR)-weighted localization contours. For context, we compare Two-Step Localization to two benchmark strategies lacking coordination. Our results demonstrate that Two-Step Localization significantly reduces the median detection latency, highlighting the effectiveness of targeted cooperation in the early-time discovery of EM counterparts. Our results point to the most impactful next step: next-generation faster telescopes that deliver drastically higher slew rates and shorter scan times, reducing the number of required tiles; a deeper, truly wide-field auxiliary improves coverage more than simply adding more telescopes. Full article
(This article belongs to the Section Compact Objects)
Show Figures

Figure 1

15 pages, 3234 KB  
Article
Optically Transparent Frequency Selective Surfaces for Electromagnetic Shielding in Cybersecurity Applications
by Pierpaolo Usai, Gabriele Sabatini, Danilo Brizi and Agostino Monorchio
Appl. Sci. 2026, 16(2), 821; https://doi.org/10.3390/app16020821 - 13 Jan 2026
Viewed by 305
Abstract
With the widespread diffusion of personal Internet of Things (IoT) devices, Electromagnetic Side-Channel Attacks (EM-SCAs), which exploit electromagnetic emissions to uncover critical data such as cryptographic keys, are becoming extremely common. Existing shielding approaches typically rely on bulky or opaque materials, which limit [...] Read more.
With the widespread diffusion of personal Internet of Things (IoT) devices, Electromagnetic Side-Channel Attacks (EM-SCAs), which exploit electromagnetic emissions to uncover critical data such as cryptographic keys, are becoming extremely common. Existing shielding approaches typically rely on bulky or opaque materials, which limit integration in modern IoT environments; this motivates the need for a transparent, lightweight, and easily integrable solution. Thus, to address this threat, we propose the use of electromagnetic metasurfaces with shielding capabilities, fabricated with an optically transparent conductive film. This film can be easily integrated into glass substrates, offering a novel and discrete shielding solution to traditional methods, which are typically based on opaque dielectric media. The paper presents two proof-of-concept case studies for shielding against EM-SCAs. The first one investigates the design and fabrication of a passive metasurface aimed at shielding emissions from chip processors in IoT devices. The metasurface is conceived to attenuate a specific frequency range, characteristic of the considered IoT processor, with a target attenuation of 30 dB. At the same time, the metasurface ensures that signals from 4G and 5G services are not affected, thus preserving normal wireless communication functioning. Conversely, the second case study introduces an active metasurface for dynamic shielding/transmission behavior, which can be modulated through diodes according to user requirements. This active metasurface is designed to block undesired electromagnetic emissions within the 150–465 MHz frequency range, which is a common band for screen gleaning security threats. The experimental results demonstrate an attenuation of approximately 10 dB across the frequency band when the shielding mode is activated, indicating a substantial reduction in signal transmission. Both the case studies highlight the potential of transparent metasurfaces for secure and dynamic electromagnetic shielding, suggesting their discrete integration in building windows or other environmental structural elements. Full article
(This article belongs to the Special Issue Cybersecurity: Novel Technologies and Applications)
Show Figures

Figure 1

16 pages, 5314 KB  
Article
The Behaviours of Electromagnetic Wave Propagation in Carbon Nanotube-Layered Nanocomposites
by Ayse Nihan Basmaci and Seckin Filiz
Materials 2026, 19(2), 315; https://doi.org/10.3390/ma19020315 - 13 Jan 2026
Viewed by 153
Abstract
This comprehensive study delves into the intricate behaviours of electromagnetic (EM) wave propagation in a sophisticated, multilayered nanocomposite structure. The structure comprises four precisely engineered layers, each meticulously crafted from carbon nanotube (CNT) fibres arranged at specific angles and directions. These intricate arrangements [...] Read more.
This comprehensive study delves into the intricate behaviours of electromagnetic (EM) wave propagation in a sophisticated, multilayered nanocomposite structure. The structure comprises four precisely engineered layers, each meticulously crafted from carbon nanotube (CNT) fibres arranged at specific angles and directions. These intricate arrangements not only define the structural integrity of the composite but also play a pivotal role in determining the material properties of each layer. Remarkably, when the layers are meticulously arranged at angles of [0°/90°/90°/0°] with respect to each other, the structure exhibits the highest reduced material property parameter (D*). Conversely, positioning the layers at 90-degree angles [90°/90°/90°/90°] results in the lowest reduced material property parameters, elucidating the profound influence of the arrangement patterns of the CNTs on the structural and material behaviour of the composite. Given the nanostructure nature of the composite, this study leverages the nonlocal theory to delve into the electromagnetic wave propagation frequencies (ω) and meticulously scrutinise the behaviour of transmitted and reflected electromagnetic waves within the intricate layered structure. This nanocomposite structure has been engineered as a multi-layered system, with its design grounded in the principles of nonlocal theory. Within this framework, it is revealed that, as the nonlocal parameter (η) increases, there is a discernible reduction in the frequencies (ω) of EM wave propagation through the material. This in-depth analysis aims to contribute to a fundamental understanding of electromagnetic wave propagation behaviour in complex nanocomposite structures, with potentially far-reaching implications in various technological applications. Full article
(This article belongs to the Section Advanced Nanomaterials and Nanotechnology)
Show Figures

Graphical abstract

35 pages, 7707 KB  
Review
Functionalized Metal–Organic Frameworks Integrated with Plasmonic Nanoparticles: From Synthesis to Applications
by Songsong Huang, Qian Chen, Yanjun Li, Liyang Duan, Xuexing Zhao, Yanli Lu and Zetao Chen
Biosensors 2026, 16(1), 53; https://doi.org/10.3390/bios16010053 - 10 Jan 2026
Viewed by 275
Abstract
Plasmonic nanoparticles (NPs) exhibit exceptional optical and electromagnetic (EM) properties that are, however, confined to their near–field region, limiting effective interactions with non-adsorbed species. Metal–organic frameworks (MOFs), renowned for their high surface area and tunable pores, provide an ideal complement through surface enrichment [...] Read more.
Plasmonic nanoparticles (NPs) exhibit exceptional optical and electromagnetic (EM) properties that are, however, confined to their near–field region, limiting effective interactions with non-adsorbed species. Metal–organic frameworks (MOFs), renowned for their high surface area and tunable pores, provide an ideal complement through surface enrichment and subsequent molecular enrichment within their pores. The integration of plasmonic NPs with MOFs into nanohybrids overcomes this spatial constraint. This architectural synergy creates a synergistic effect, yielding properties superior to either component alone. This review summarizes recent advances in NP–MOF nanohybrids, with a focus on synthesis strategies for diverse architectures and their emergent functionalities. We highlight how this synergistic effect enables breakthrough applications in chemical sensing, cancer therapy, and catalysis. Finally, we conclude our discussion and present a critical outlook that explores the challenges and future opportunities in the design and applications of NP–MOF nanohybrids. Full article
(This article belongs to the Special Issue Material-Based Biosensors and Biosensing Strategies)
Show Figures

Figure 1

19 pages, 3394 KB  
Article
Wide Beam Analysis of Phased EM Surfaces
by Jiayue He, Fan Yang, Xiaotao Xu and Shenheng Xu
Electronics 2026, 15(1), 191; https://doi.org/10.3390/electronics15010191 - 31 Dec 2025
Viewed by 280
Abstract
Phased electromagnetic (EM) surfaces offer a versatile platform for beamforming, yet their application to wide-beam radiation—essential for broadcasting and target tracking—has been hindered by the absence of a foundational analytical model. This article establishes an effective model, quantitatively linking the maximum achievable beamwidth [...] Read more.
Phased electromagnetic (EM) surfaces offer a versatile platform for beamforming, yet their application to wide-beam radiation—essential for broadcasting and target tracking—has been hindered by the absence of a foundational analytical model. This article establishes an effective model, quantitatively linking the maximum achievable beamwidth to the surface’s core physical parameters. A direct scaling equation is first derived for an idealized continuous aperture, revealing a proportionality among beamwidth, the quadratic phase coefficient, and aperture size, which demonstrates the potential for quasi-omnidirectional coverage. The model is then extended to practical scenarios, showing that the main-lobe taper is directly controlled by the aperture amplitude taper, establishing a decoupling principle for independent control of beam shape and width. Finally, by modeling the array factor of a discrete aperture, the trade-off between element spacing and maximum beamwidth is quantified, providing clear design rules to prevent grating lobe distortion. This work provides an intuitive, physics-based foundation for the systematic design and performance prediction of wide-beam phased EM surfaces. Full article
(This article belongs to the Special Issue Advanced Antennas and Propagation for Next-Gen Wireless)
Show Figures

Figure 1

32 pages, 2855 KB  
Review
From Exposure to Response: Mechanisms of Plant Interaction with Electromagnetic Fields Used in Smart Agriculture
by Margarita Kouzmanova, Momchil Paunov, Boyana Angelova and Vasilij Goltsev
Appl. Sci. 2026, 16(1), 370; https://doi.org/10.3390/app16010370 - 29 Dec 2025
Viewed by 350
Abstract
Smart agriculture technology is rapidly spreading for its economic benefits and increase in farming efficiency. The management of agricultural activities is fulfilled by a network of connected devices and sensors, using wireless technologies and software to exchange data over the Internet. The electromagnetic [...] Read more.
Smart agriculture technology is rapidly spreading for its economic benefits and increase in farming efficiency. The management of agricultural activities is fulfilled by a network of connected devices and sensors, using wireless technologies and software to exchange data over the Internet. The electromagnetic fields (EMFs) these systems use increase the background level in farmlands, and the crop plants are exposed to unusual levels of unnatural, polarized, coherent, and variable EM radiation. This combination determines EMF influence on plants. Many studies found effects at different levels of organization—molecular, organismal, and even ecosystem levels—but the underlying mechanisms are still not well understood. In this review paper, we attempted to clarify possible mechanisms on the very basic molecular level involved in the realization of biological effects, discussing the interaction of EMFs with water molecules in living systems, from their effects on biologically significant molecules, membranes, ion channels, and ion transport, oxidative processes in cells, and photosynthesis to the effects on plant growth and development. In conclusion, we discuss the obstacles to defining the conditions for the manifestation of beneficial or adverse effects and setting exposure limits. Full article
(This article belongs to the Special Issue Electromagnetic Waves: Applications and Challenges)
Show Figures

Figure 1

16 pages, 9643 KB  
Article
Synergistically Enhanced Ta2O5/AgNPs SERS Substrate Coupled with Deep Learning for Ultra-Sensitive Microplastic Detection
by Chenlong Zhao, Yaoyang Wang, Shuo Cheng, Yuhang You, Yi Li and Xianwu Xiu
Materials 2026, 19(1), 90; https://doi.org/10.3390/ma19010090 - 25 Dec 2025
Viewed by 361
Abstract
Herein, a high-performance Ta2O5/AgNPs composite Surface-Enhanced Raman Scattering (SERS) substrate is engineered for highly sensitive detection of microplastics. Through morphology modulation and band-gap engineering, the semiconductor Ta2O5 is structured into spheres and composited with silver nanoparticles [...] Read more.
Herein, a high-performance Ta2O5/AgNPs composite Surface-Enhanced Raman Scattering (SERS) substrate is engineered for highly sensitive detection of microplastics. Through morphology modulation and band-gap engineering, the semiconductor Ta2O5 is structured into spheres and composited with silver nanoparticles (AgNPs), facilitating efficient charge transfer and localized surface plasmon resonance (LSPR). This architecture integrates electromagnetic (EM) and chemical (CM) enhancement mechanisms, achieving an ultra-low detection limit of 10−13 M for rhodamine 6G (R6G) with excellent linearity. Furthermore, the three-dimensional “pseudo-Neuston” network structure exhibits superior capture capability for microplastics (PS, PET, PMMA). To address spectral interference in simulated complex environments, a multi-scale deep-learning model combining wavelet transform, Convolutional Neural Networks (CNN), and Transformers is proposed. This model achieves a classification accuracy of 98.7% under high-noise conditions, significantly outperforming traditional machine learning methods. This work presents a robust strategy for environmental monitoring, offering a novel solution for precise risk assessment of microplastic pollution. Full article
Show Figures

Graphical abstract

43 pages, 5402 KB  
Article
Dual Nonlinear Saturation Control of Electromagnetic Suspension (EMS) System in Maglev Trains
by Hany Samih Bauomy Abdelmonem
Mathematics 2026, 14(1), 62; https://doi.org/10.3390/math14010062 - 24 Dec 2025
Viewed by 219
Abstract
This paper presents a nonlinear vertical dynamic model of an electromagnetic suspension (EMS) system in maglev trains regulated by a dual nonlinear saturation controller (DNSC) under simultaneous resonance (Ωωs,  ωs2ωc). [...] Read more.
This paper presents a nonlinear vertical dynamic model of an electromagnetic suspension (EMS) system in maglev trains regulated by a dual nonlinear saturation controller (DNSC) under simultaneous resonance (Ωωs,  ωs2ωc). The governing nonlinear differential equations of the system are addressed analytically utilizing the multiple time-scale technique (MTST), concentrating on resonance situations obtained from first-order approximations. The suggested controller incorporates two nonlinear saturation functions in the feedback and feedforward paths to improve system stability, decrease vibration levels, and enhance passenger comfort amidst external disturbances and parameter changes. The dynamic bifurcations caused by DNSC parameters are examined through phase portraits and time history diagrams. The goal of control is to minimize vibration amplitude through the implementation of a dual nonlinear saturation control law based on displacement and velocity feedback signals. A comparative analysis is performed on different controllers such as integral resonance control (IRC), positive position feedback (PPF), nonlinear integrated PPF (NIPPF), proportional integral derivative (PID), and DNSC to determine the best approach for vibration reduction in maglev trains. DNSC serves as an effective control approach designed to minimize vibrations and enhance the stability of suspension systems in maglev trains. Stability evaluation under concurrent resonance is conducted utilizing the Routh–Hurwitz criterion. MATLAB 18.2 numerical simulations (fourth-order Runge–Kutta) are employed to analyze time-history responses, the effects of system parameters, and the performance of controllers. The evaluation of all the derived solutions was conducted to verify the findings. Additionally, quadratic velocity feedback leads to intricate bifurcation dynamics. In the time domain, higher displacement and quadratic velocity feedback may destabilize the system, leading to shifts between periodic and chaotic movements. These results emphasize the substantial impact of DNSC on the dynamic performance of electromagnetic suspension systems. Frequency response, bifurcation, and time-domain evaluations demonstrate that the DNSC successfully reduces nonlinear oscillations and chaotic dynamics in the EMS system while attaining enhanced transient performance and resilience. Full article
Show Figures

Figure 1

39 pages, 94444 KB  
Article
From Capture–Recapture to No Recapture: Efficient SCAD Even After Software Updates
by Kurt A. Vedros, Aleksandar Vakanski, Domenic J. Forte and Constantinos Kolias
Sensors 2026, 26(1), 118; https://doi.org/10.3390/s26010118 - 24 Dec 2025
Viewed by 369
Abstract
Side-Channel-based Anomaly Detection (SCAD) offers a powerful and non-intrusive means of detecting unauthorized behavior in IoT and cyber–physical systems. It leverages signals that emerge from physical activity—such as electromagnetic (EM) emissions or power consumption traces—as passive indicators of software execution integrity. This capability [...] Read more.
Side-Channel-based Anomaly Detection (SCAD) offers a powerful and non-intrusive means of detecting unauthorized behavior in IoT and cyber–physical systems. It leverages signals that emerge from physical activity—such as electromagnetic (EM) emissions or power consumption traces—as passive indicators of software execution integrity. This capability is particularly critical in IoT/IIoT environments, where large fleets of deployed devices are at heightened risk of firmware tampering, malicious code injection, and stealthy post-deployment compromise. However, its deployment remains constrained by the costly and time-consuming need to re-fingerprint whenever a program is updated or modified, as fingerprinting involves a precision-intensive manual capturing process for each execution path. To address this challenge, we propose a generative modeling framework that synthesizes realistic EM signals for newly introduced or updated execution paths. Our approach utilizes a Conditional Wasserstein Generative Adversarial Network with Gradient Penalty (CWGAN-GP) framework trained on real EM traces that are conditioned on Execution State Descriptors (ESDs) that encode instruction sequences, operands, and register values. Comprehensive evaluations at instruction-level granularity demonstrate that our approach generates synthetic signals that faithfully reproduce the distinctive features of real EM emissions—achieving 85–92% similarity to real emanations. The inclusion of ESD conditioning further improves fidelity, reducing the similarity distance by ∼13%. To gauge SCAD utility, we train a basic semi-supervised detector on the synthetic signals and find ROC-AUC results within ±1% of detectors trained on real EM data across varying noise conditions. Furthermore, the proposed 1DCNNGAN model (a CWGAN-GP variant) achieves faster training and reduced memory requirements compared with the previously leading ResGAN. Full article
(This article belongs to the Special Issue Internet of Things Cybersecurity)
Show Figures

Figure 1

25 pages, 4034 KB  
Article
Estimating Deep Soil Salinity by Inverse Modeling of Loop–Loop Frequency Domain Electromagnetic Induction Data in a Semi-Arid Region: Merguellil (Tunisia)
by Dorsaf Allagui, Julien Guillemoteau and Mohamed Hachicha
Land 2026, 15(1), 32; https://doi.org/10.3390/land15010032 - 23 Dec 2025
Viewed by 375
Abstract
Accumulation of salts in irrigated soils can be detrimental not only to growing crops but also to groundwater quality. Soil salinity should be regularly monitored, and appropriate irrigation at the required leaching rate should be applied to prevent excessive salt accumulation in the [...] Read more.
Accumulation of salts in irrigated soils can be detrimental not only to growing crops but also to groundwater quality. Soil salinity should be regularly monitored, and appropriate irrigation at the required leaching rate should be applied to prevent excessive salt accumulation in the root zone, thereby improving soil fertility and crop production. We combined two frequency domain electromagnetic induction (FD-EMI) mono-channel sensors (EM31 and EM38) and operated them at different heights and with different coil orientations to monitor the vertical distribution of soil salinity in a salt-affected irrigated area in Kairouan (central Tunisia). Multiple measurement heights and coil orientations were used to enhance depth sensitivity and thereby improve salinity predictions from this type of proximal sensor. The resulting multi-configuration FD-EMI datasets were used to derive soil salinity information via inverse modeling with a recently developed in-house laterally constrained inversion (LCI) approach. The collected apparent electrical conductivity (ECa) data were inverted to predict the spatial and temporal distribution of soil salinity. The results highlight several findings about the distribution of salinity in relation to different irrigation systems using brackish water, both in the short and long term. The expected transfer of salinity from the surface to deeper layers was systematically observed by our FD-EMI surveys. However, the intensity and spatial distribution of soil salinity varied between different crops, depending on the frequency and amount of drip or sprinkler irrigation. Furthermore, our results show that vertical salinity transfer is also influenced by the wet or dry season. The study provides insights into the effectiveness of combining two different FD-EMI sensors, EM31 and EM38, for monitoring soil salinity in agricultural areas, thereby contributing to the sustainability of irrigated agricultural production. The inversion approach provides a more detailed representation of soil salinity distribution across spatial and temporal scales at different depths, and across irrigation systems, compared to the classical method based on soil samples and laboratory analysis, which is a point-scale measurement. It provides a more extensive assessment of soil conditions at depths up to 4 m with different irrigation systems. For example, the influence of local drip irrigation was imaged, and the history of a non-irrigated plot was evaluated, confirming the potential of this method. Full article
(This article belongs to the Section Land Use, Impact Assessment and Sustainability)
Show Figures

Figure 1

30 pages, 20041 KB  
Article
A Design Methodology for RF/mmWave LNAs in 22 nm FD-SOI with Cross-Coupling-Aware Nested Inductors and On-Chip Baluns
by Stavros Drakakis, Anastasios Michailidis, Dimitrios Tzagkas, Vasilis F. Pavlidis and Thomas Noulis
Electronics 2026, 15(1), 25; https://doi.org/10.3390/electronics15010025 - 21 Dec 2025
Viewed by 342
Abstract
In this work, a layout-level design methodology is presented for Low-Noise Amplifiers (LNAs), targeting a wide frequency spectrum from RF to millimeter-wave (mmWave) bands, and implemented using a 22 nmFDSOI CMOS process. A nested inductor structure is introduced at RF frequencies to reduce [...] Read more.
In this work, a layout-level design methodology is presented for Low-Noise Amplifiers (LNAs), targeting a wide frequency spectrum from RF to millimeter-wave (mmWave) bands, and implemented using a 22 nmFDSOI CMOS process. A nested inductor structure is introduced at RF frequencies to reduce silicon footprint, with magnetic crosstalk effects characterized through electromagnetic (EM) simulations using Ansys® RaptorX, Release 2024 R2, ANSYS, Inc. and integrated into the design process. Single-ended LNA architectures are employed for RF bands, while at mmWave frequencies, a differential topology is adopted to enhance linearity and enable simultaneous input and output impedance matching. An EM-based verification flow is applied across all designs to ensure RF/mmWave design flow compatibility, simulation accuracy, and enhanced performance. The proposed designs are evaluated using key metrics including input/output matching, reverse isolation, forward gain, noise figure, linearity (IP1,IP3), stability factor, power consumption, and total chip area to quantify the efficiency of the proposed methodology. The simulation results demonstrate that nested inductors are highly effective for area reduction in RF LNAs, while differential topologies are more suitable for mmWave designs, providing a unified framework for area-efficient and high performance LNA implementation. Full article
(This article belongs to the Special Issue CMOS Integrated Circuits Design)
Show Figures

Figure 1

13 pages, 1291 KB  
Article
Laboratory Measurements of Electromagnetic Wave Attenuation of Building Materials in the W-Band (75–110 GHz)
by Krzysztof Maniak and Remigiusz Mydlikowski
Appl. Sci. 2025, 15(24), 13178; https://doi.org/10.3390/app152413178 - 16 Dec 2025
Viewed by 452
Abstract
Recent developments in sixth-generation (6G) communication systems have increased interest in using sub-terahertz frequencies, particularly the W-band (75–110 GHz), for high-capacity indoor links. At these frequencies, electromagnetic (EM) wave attenuation introduced by building materials becomes a key factor limiting system performance. The objective [...] Read more.
Recent developments in sixth-generation (6G) communication systems have increased interest in using sub-terahertz frequencies, particularly the W-band (75–110 GHz), for high-capacity indoor links. At these frequencies, electromagnetic (EM) wave attenuation introduced by building materials becomes a key factor limiting system performance. The objective of this study is to provide continuous, laboratory-validated attenuation characteristics of commonly used construction and finishing materials across the full W-band. Measurements were conducted in an accredited electromagnetic compatibility laboratory using a calibrated far-field setup with a vector network analyzer, W-band frequency extenders, and standard-gain horn antennas inside an anechoic chamber. For each frequency point, 20 measurements were recorded under controlled environmental conditions. The results show distinct attenuation behaviour depending on material type: wood-based materials exhibit 6–13 dB/cm, construction materials 2–4 dB/cm, and insulation materials below 0.3 dB/cm, while ceramic materials exceed 15–23 dB/cm. A general increase in attenuation with frequency is observed, particularly for materials with higher dielectric losses. The presented dataset enables more accurate indoor propagation modelling, supports ray-tracing and link-budget analyses, and provides practical guidelines for designing radio-transparent building components for future 6G communication systems. Full article
Show Figures

Figure 1

27 pages, 640 KB  
Article
Neutrino-Pair Bremsstrahlung Due to Electromagnetic Collisions in Neutron Star Cores Revisited
by Peter S. Shternin
Particles 2025, 8(4), 100; https://doi.org/10.3390/particles8040100 - 11 Dec 2025
Viewed by 337
Abstract
We reconsider the problem of neutrino-pair bremsstrahlung emission originating from the electromagnetic collisions of charged particles in nucleonic (npeμ) neutron star cores. Two limiting cases are considered: (i) protons in the normal state and (ii) protons in the [...] Read more.
We reconsider the problem of neutrino-pair bremsstrahlung emission originating from the electromagnetic collisions of charged particles in nucleonic (npeμ) neutron star cores. Two limiting cases are considered: (i) protons in the normal state and (ii) protons in the superconducting state. In both cases, the dominant contribution to the bremsstrahlung emissivity QBrem comes from the transverse part of in-medium electromagnetic interactions. For non-superconducting matter, we obtain an unusual QBremT23/3 temperature dependence due to the dynamical character of plasma screening in the transverse channel, but these are considerably smaller values of QBrem than in previous studies, rendering the considered process unimportant in practice. In contrast, for superconducting and superfluid matter, the neutrino emission processes involving nucleons are suppressed and QBrem due to lepton collisions provides the residual contribution to the neutrino emissivity of neutron star core matter. In the superconducting case, the plasma screening becomes static and the standard QBremT8 temperature scaling is restored. Simple analytical expressions for QBrem in both limiting cases are provided. Full article
(This article belongs to the Special Issue Infinite and Finite Nuclear Matter (INFINUM))
Show Figures

Figure 1

Back to TopTop