Sign in to use this feature.

Years

Between: -

Subjects

remove_circle_outline
remove_circle_outline

Journals

Article Types

Countries / Regions

Search Results (38)

Search Parameters:
Keywords = Delay-Doppler Map (DDM)

Order results
Result details
Results per page
Select all
Export citation of selected articles as:
21 pages, 10154 KB  
Article
Sea Ice Concentration Retrieval in the Arctic and Antarctic Using FY-3E GNSS-R Data
by Tingyu Xie, Cong Yin, Weihua Bai, Dongmei Song, Feixiong Huang, Junming Xia, Xiaochun Zhai, Yueqiang Sun, Qifei Du and Bin Wang
Remote Sens. 2026, 18(2), 285; https://doi.org/10.3390/rs18020285 - 15 Jan 2026
Viewed by 199
Abstract
Recognizing the critical role of polar Sea Ice Concentration (SIC) in climate feedback mechanisms, this study presents the first comprehensive investigation of China’s Fengyun-3E(FY-3E) GNOS-II Global Navigation Satellite System Reflectometry (GNSS-R) for bipolar SIC retrieval. Specifically, reflected signals from multiple Global Navigation Satellite [...] Read more.
Recognizing the critical role of polar Sea Ice Concentration (SIC) in climate feedback mechanisms, this study presents the first comprehensive investigation of China’s Fengyun-3E(FY-3E) GNOS-II Global Navigation Satellite System Reflectometry (GNSS-R) for bipolar SIC retrieval. Specifically, reflected signals from multiple Global Navigation Satellite Systems (GNSS) are utilized to extract characteristic parameters from Delay Doppler Maps (DDMs). By integrating regional partitioning and dynamic thresholding for sea ice detection, a Random Forest Regression (RFR) model incorporating a rolling-window training strategy is developed to estimate SIC. The retrieved SIC products are generated at the native GNSS-R observation resolution of approximately 1 × 6 km, with each SIC estimate corresponding to an individual GNSS-R observation time. Owing to the limited daily spatial coverage of GNSS-R measurements, the retrieved SIC results are further aggregated into monthly composites for spatial distribution analysis. The model is trained and validated across both polar regions, including targeted ice–water boundary zones. Retrieved SIC estimates are compared with reference data from the OSI SAF Special Sensor Microwave Imager Sounder (SSMIS), demonstrating strong agreement. Based on an extensive dataset, the average correlation coefficient (R) reaches 0.9450 in the Arctic and 0.9602 in the Antarctic for the testing set, with corresponding Root Mean Squared Error (RMSE) of 0.1262 and 0.0818, respectively. Even in the more challenging ice–water transition zones, RMSE values remain within acceptable ranges, reaching 0.1486 in the Arctic and 0.1404 in the Antarctic. This study demonstrates the feasibility and accuracy of GNSS-R-based SIC retrieval, offering a robust and effective approach for cryospheric monitoring at high latitudes in both polar regions. Full article
Show Figures

Figure 1

25 pages, 6622 KB  
Article
TMP-Net: Terrain Matching and Positioning Network by Highly Reliable Airborne Synthetic Aperture Radar Altimeter
by Yanxi Lu, Anna Song, Gaozheng Liu, Longlong Tan, Yushi Xu, Fang Li, Yao Wang, Ge Jiang and Lei Yang
Remote Sens. 2024, 16(16), 2966; https://doi.org/10.3390/rs16162966 - 13 Aug 2024
Viewed by 1819
Abstract
Airborne aircrafts are dependent on the Global Navigation Satellite System (GNSS), which is susceptible to interference due to the satellite base-station and cooperative communication. Synthetic aperture radar altimeter (SARAL) provides the ability to measure the topographic terrain for matching with Digital Elevation Model [...] Read more.
Airborne aircrafts are dependent on the Global Navigation Satellite System (GNSS), which is susceptible to interference due to the satellite base-station and cooperative communication. Synthetic aperture radar altimeter (SARAL) provides the ability to measure the topographic terrain for matching with Digital Elevation Model (DEM) to achieve positioning without relying on GNSS. However, due to the near-vertical coupling in the delay-Doppler map (DDM), the similarity of DDMs of adjacent apertures is high, and the probability of successful matching is low. To this end, a novel neural network of terrain matching and aircraft positioning is proposed based on the airborne SARAL imagery. The model-driven terrain matching and aircraft positioning network (TMP-Net) is capable of realizing aircraft positioning by utilizing the real-time DDMs to match with the DEM-based DDM references, which are generated by a point-by-point coupling mechanism between the airborne routine and ground terrain DEM. Specifically, the training dataset is established by a numerical simulation method based on a semi-analytical model. Therefore, DEM-based DDM references can be generated by forward deduction when only regional DEM can be obtained. In addition to the model-based DDM generation, feature extraction, and similarity measurement, an aircraft positioning module is added. Three different positioning methods are designed to achieve the aircraft positioning, where three-point weighting exhibits the best performance in terms of positioning accuracy. Due to the fact that both the weighted triplet loss and softmax loss are employed in a cooperative manner, the matching accuracy can be improved and the positioning error can be reduced. Finally, both simulated and measured airborne datasets are used to validate the effectiveness of the proposed algorithm. Quantitative and qualitative evaluations show the superiority. Full article
Show Figures

Figure 1

24 pages, 7359 KB  
Article
Vegetation Water Content Retrieval from Spaceborne GNSS-R and Multi-Source Remote Sensing Data Using Ensemble Machine Learning Methods
by Yongfeng Zhang, Jinwei Bu, Xiaoqing Zuo, Kegen Yu, Qiulan Wang and Weimin Huang
Remote Sens. 2024, 16(15), 2793; https://doi.org/10.3390/rs16152793 - 30 Jul 2024
Cited by 11 | Viewed by 3532
Abstract
Vegetation water content (VWC) is a crucial parameter for evaluating vegetation growth, climate change, natural disasters such as forest fires, and drought prediction. Spaceborne global navigation satellite system reflectometry (GNSS-R) has become a valuable tool for soil moisture (SM) and biomass remote sensing [...] Read more.
Vegetation water content (VWC) is a crucial parameter for evaluating vegetation growth, climate change, natural disasters such as forest fires, and drought prediction. Spaceborne global navigation satellite system reflectometry (GNSS-R) has become a valuable tool for soil moisture (SM) and biomass remote sensing (RS) due to its higher spatial resolution compared with microwave measurements. Although previous studies have confirmed the enormous potential of spaceborne GNSS-R for vegetation monitoring, the utilization of this technology to fuse multiple RS parameters to retrieve VWC is not yet mature. For this purpose, this paper constructs a local high-spatiotemporal-resolution spaceborne GNSS-R VWC retrieval model that integrates key information, such as bistatic radar cross section (BRCS), effective scattering area, CYGNSS variables, and surface auxiliary parameters based on five ensemble machine learning (ML) algorithms (i.e., bagging tree (BT), gradient boosting decision tree (GBDT), extreme gradient boosting (XGBoost), random forest (RF), and light gradient boosting machine (LightGBM)). We extensively tested the performance of different models using SMAP ancillary data as validation data, and the results show that the root mean square errors (RMSEs) of the BT, XGBoost, RF, and LightGBM models in VWC retrieval are better than 0.50 kg/m2. Among them, the BT and RF models performed the best in localized VWC retrieval, with RMSE values of 0.50 kg/m2. Conversely, the XGBoost model exhibits the worst performance, with an RMSE of 0.85 kg/m2. In terms of RMSE, the RF model demonstrates improvements of 70.00%, 52.00%, and 32.00% over the XGBoost, LightGBM, and GBDT models, respectively. Full article
Show Figures

Figure 1

17 pages, 3336 KB  
Article
Sea Ice Detection from GNSS-R Data Based on Local Linear Embedding
by Yuan Hu, Xifan Hua, Qingyun Yan, Wei Liu, Zhihao Jiang and Jens Wickert
Remote Sens. 2024, 16(14), 2621; https://doi.org/10.3390/rs16142621 - 17 Jul 2024
Cited by 5 | Viewed by 1949
Abstract
Sea ice plays a critical role in the Earth’s climate system, and its variations affect ecosystem stability. This study introduces a novel method for detecting sea ice in the Arctic Ocean using bidirectional radar reflections from the Global Navigation Satellite System (GNSS). Utilizing [...] Read more.
Sea ice plays a critical role in the Earth’s climate system, and its variations affect ecosystem stability. This study introduces a novel method for detecting sea ice in the Arctic Ocean using bidirectional radar reflections from the Global Navigation Satellite System (GNSS). Utilizing delay-Doppler maps (DDM) from the UK TechDemoSat-1 (TDS-1) satellite mission and surface data from the U.S. National Oceanic and Atmospheric Administration (NOAA), we employ the local linear embedding (LLE) algorithm for feature extraction. This approach notably reduces training costs and enhances real-time performance, while maintaining a high accuracy and robust noise immunity level. Focusing on the region above 70° north latitude throughout 2018, we aimed to distinguish between sea ice and seawater. The extracted DDM features via LLE are input into a support vector machine (SVM) for classification. The results indicate that our method achieves an accuracy of over 99% for selected low-noise data and a monthly average accuracy of 92.74% for data containing noise, while the CNN method has a monthly average accuracy of only 77.31% for noisy data. A comparative analysis between the LLE-SVM approach and the convolutional neural network (CNN) method demonstrated the superior anti-interference capabilities of the former. Additionally, the impact of the sea ice melting period on detection accuracy was analyzed. Full article
(This article belongs to the Special Issue Recent Advances in Sea Ice Research Using Satellite Data)
Show Figures

Figure 1

20 pages, 10156 KB  
Article
Characteristics Analysis of Influence of Multiple Parameters of Mixed Sea Waves on Delay–Doppler Map in Global Navigation Satellite System Reflectometry
by Jianan Yan, Ding Nie, Kaicheng Zhang and Min Zhang
Remote Sens. 2024, 16(8), 1395; https://doi.org/10.3390/rs16081395 - 15 Apr 2024
Cited by 1 | Viewed by 2328
Abstract
Feature capture and recognition of sea wave components in radar systems especially in global navigation satellite system reflectometry (GNSS-R) using signal processing approaches or computer simulative methods has become a research hotspot in recent years. At the same time, parameter inversion of marine [...] Read more.
Feature capture and recognition of sea wave components in radar systems especially in global navigation satellite system reflectometry (GNSS-R) using signal processing approaches or computer simulative methods has become a research hotspot in recent years. At the same time, parameter inversion of marine phenomena from the discovered characteristics plays a significant role in monitoring and forewarning the different components of sea waves. This paper aims to investigate the impact of multiple parameters, such as the wind speed, directionality variable, wave amplitude, wave length, and directions of sea wave components, on the delay waveform of the delay–Doppler map (DDM). Two types of wind waves and the 2-D sinusoidal sea surface are chosen to be analyzed. By comparing and analyzing the discrepancy of delay waveforms under different conditions, it can be concluded that the increased MSS which arises from the increase in the roughness of the sea surface can lead to the difference in the peak value or trial edges exhibited in delay waveforms. The values of delay waveforms at zero chip along the increasing direction of long-crest wind waves exhibit the periodic spikes shape, which is the opposite of the short-crest wind waves, and the fluctuation of the periodic profiles decreases with the increase in the amplitude of waves. The results and conclusions can provide a foundation for the parameter inversion, tracking, and early warning of anomalous formations of waves in bistatic radar configuration. Full article
(This article belongs to the Special Issue SoOP-Reflectometry or GNSS-Reflectometry: Theory and Applications)
Show Figures

Graphical abstract

16 pages, 11776 KB  
Technical Note
Biomass Estimation with GNSS Reflectometry Using a Deep Learning Retrieval Model
by Georgios Pilikos, Maria Paola Clarizia and Nicolas Floury
Remote Sens. 2024, 16(7), 1125; https://doi.org/10.3390/rs16071125 - 22 Mar 2024
Cited by 9 | Viewed by 3222
Abstract
GNSS Reflectometry (GNSS-R) is an emerging technique for the remote sensing of the environment. Traditional GNSS-R bio-geophysical parameter retrieval algorithms and deep learning models utilize observables derived from only the peak power of the delay-Doppler maps (DDMs), discarding the rest. This reduces the [...] Read more.
GNSS Reflectometry (GNSS-R) is an emerging technique for the remote sensing of the environment. Traditional GNSS-R bio-geophysical parameter retrieval algorithms and deep learning models utilize observables derived from only the peak power of the delay-Doppler maps (DDMs), discarding the rest. This reduces the data available, which potentially hinders estimation accuracy. In addition, reflections from water bodies dominate the signal amplitude, and using only the peak power in those areas is challenging. Motivated by all the above, we propose a novel deep learning retrieval model for biomass estimation that uses the full DDM of surface reflectivity. Experiments using CYGNSS data have illustrated the improvements achieved when using the full DDM of surface reflectivity. Our proposed model was able to estimate biomass, trained using the ESA Climate Change Initiative (CCI) biomass map, outperforming the model that used peak reflectivity. Global and regional analysis is provided along with an illustration of how biomass estimation is achieved when using the full DDM around water bodies. GNSS-R could become an efficient method for biomass monitoring with fast revisit times. However, an elaborate calibration is necessary for the retrieval models, to associate GNSS-R data with bio-geophysical parameters on the ground. To achieve this, further developments with improved training data are required, as well as work using in situ validation data. Nevertheless, using GNSS-R and deep learning retrieval models has the potential to enable fast and persistent biomass monitoring and help us better understand our changing climate. Full article
(This article belongs to the Special Issue Modeling, Processing and Analysis of Microwave Remote Sensing Data)
Show Figures

Figure 1

19 pages, 23605 KB  
Article
Above Ground Level Estimation of Airborne Synthetic Aperture Radar Altimeter by a Fully Supervised Altimetry Enhancement Network
by Mengmeng Duan, Yanxi Lu, Yao Wang, Gaozheng Liu, Longlong Tan, Yi Gao, Fang Li and Ge Jiang
Remote Sens. 2023, 15(22), 5404; https://doi.org/10.3390/rs15225404 - 17 Nov 2023
Cited by 1 | Viewed by 2010
Abstract
Due to the lack of accurate labels for the airborne synthetic aperture radar altimeter (SARAL), the use of deep learning methods is limited for estimating the above ground level (AGL) of complicated landforms. In addition, the inherent additive and speckle noise definitely influences [...] Read more.
Due to the lack of accurate labels for the airborne synthetic aperture radar altimeter (SARAL), the use of deep learning methods is limited for estimating the above ground level (AGL) of complicated landforms. In addition, the inherent additive and speckle noise definitely influences the intended delay/Doppler map (DDM); accurate AGL estimation becomes more challenging when using the feature extraction approach. In this paper, a generalized AGL estimation algorithm is proposed, based on a fully supervised altimetry enhancement network (FuSAE-net), where accurate labels are generated by a novel semi-analytical model. In such a case, there is no need to have a fully analytical DDM model, and accurate labels are achieved without additive noises and speckles. Therefore, deep learning supervision is easy and accurate. Next, to further decrease the computational complexity for various landforms on the airborne platform, the network architecture is designed in a lightweight manner. Knowledge distillation has proven to be an effective and intuitive lightweight paradigm. To significantly improve the performance of the compact student network, both the encoder and decoder of the teacher network are utilized during knowledge distillation under the supervision of labels. In the experiments, airborne raw radar altimeter data were applied to examine the performance of the proposed algorithm. Comparisons with conventional methods in terms of both qualitative and quantitative aspects demonstrate the superiority of the proposed algorithm. Full article
(This article belongs to the Special Issue Advances in Radar Imaging with Deep Learning Algorithms)
Show Figures

Figure 1

17 pages, 5517 KB  
Article
Sea Ice Detection from GNSS-R Data Based on Residual Network
by Yuan Hu, Xifan Hua, Wei Liu and Jens Wickert
Remote Sens. 2023, 15(18), 4477; https://doi.org/10.3390/rs15184477 - 12 Sep 2023
Cited by 7 | Viewed by 3115
Abstract
Sea ice is an important component of the polar circle and influences atmospheric change. Global navigation satellite system reflectometry (GNSS-R) not only realizes time-continuous and wide-area sea ice detection, but also greatly reduces the cost of sea ice remote sensing research, which has [...] Read more.
Sea ice is an important component of the polar circle and influences atmospheric change. Global navigation satellite system reflectometry (GNSS-R) not only realizes time-continuous and wide-area sea ice detection, but also greatly reduces the cost of sea ice remote sensing research, which has been a hot topic in recent years. To tackle the challenges of noise interference and the reduced accuracy of sea ice detection during the melting period, this paper proposes a sea ice detection method based on a residual neural network (ResNet). ResNet addresses the issue of vanishing gradients in deep neural networks and introduces residual connections, which allows the network to reuse learned features from previous layers. Delay-Doppler maps (DDMs) collected from TechDemoSat-1 (TDS-1) are used as input, and National Oceanic and Atmospheric Administration (NOAA) surface-type data above 60°N are selected as the true values. Based on ResNet, the sea ice detection achieved an accuracy of 98.61%, demonstrating high robustness to noise and strong stability during the sea ice melting period (June to September). In comparison to other sea ice detection algorithms, it stands out with its advantages of high accuracy, stability, and insensitivity to noise. Full article
(This article belongs to the Special Issue Recent Advances in Sea Ice Research Using Satellite Data)
Show Figures

Graphical abstract

18 pages, 6313 KB  
Article
Hybrid CNN-LSTM Deep Learning for Track-Wise GNSS-R Ocean Wind Speed Retrieval
by Sima Arabi, Milad Asgarimehr, Martin Kada and Jens Wickert
Remote Sens. 2023, 15(17), 4169; https://doi.org/10.3390/rs15174169 - 24 Aug 2023
Cited by 16 | Viewed by 4211
Abstract
The NASA Cyclone GNSS (CYGNSS) mission provides one Delay Doppler Map (DDM) per second along observational tracks. To account for spatiotemporal correlations within adjacent DDMs in a track, a deep hybrid CNN-LSTM model is proposed for wind speed prediction. The model combines convolutional [...] Read more.
The NASA Cyclone GNSS (CYGNSS) mission provides one Delay Doppler Map (DDM) per second along observational tracks. To account for spatiotemporal correlations within adjacent DDMs in a track, a deep hybrid CNN-LSTM model is proposed for wind speed prediction. The model combines convolutional and pooling layers to extract features from DDMs in one track, which are then processed by LSTM as a sequence of data. This method leads to a test RMSE of 1.84 m/s. The track-wise processing approach outperforms the architectures that process the DMMs individually, namely based on Long Short-Term Memory (LSTM) and Convolutional Neural Network (CNN), and a network based solely on fully connected (FC) layers, as well as the official retrieval algorithm of the CYGNSS mission with RMSEs of 1.92 m/s, 1.92 m/s, 1.93 m/s, and 1.90 m/s respectively. Expanding on the CNN-LSTM model, the CNN-LSTM+ model is proposed with additional FC layers parallel with convolutional and pooling layers to process ancillary data. It achieves a notable reduction in test RMSE to 1.49 m/s, demonstrating successful implementation. This highlights the significant potential of track-wise processing of GNSS-R data, capturing spatiotemporal correlations between DDMs along a track. The hybrid deep learning model processing the data sequentially in one track learns these dependencies effectively, improving the accuracy of wind speed predictions. Full article
(This article belongs to the Special Issue Applications of GNSS Reflectometry for Earth Observation III)
Show Figures

Graphical abstract

19 pages, 14814 KB  
Article
Improved Geometric Optics with Topography (IGOT) Model for GNSS-R Delay-Doppler Maps Using Three-Scale Surface Roughness
by Amer Melebari, James D. Campbell, Erik Hodges and Mahta Moghaddam
Remote Sens. 2023, 15(7), 1880; https://doi.org/10.3390/rs15071880 - 31 Mar 2023
Cited by 12 | Viewed by 3194
Abstract
Although multiple efforts have been made to model global navigation satellite system (GNSS)-reflectometry (GNSS-R) delay-Doppler maps (DDMs) over land, there is still a need for models that better represent the signals over land and can enable reliable retrievals of the geophysical variables. Our [...] Read more.
Although multiple efforts have been made to model global navigation satellite system (GNSS)-reflectometry (GNSS-R) delay-Doppler maps (DDMs) over land, there is still a need for models that better represent the signals over land and can enable reliable retrievals of the geophysical variables. Our paper presents improvements to an existing GNSS-R DDM model by accounting for short-wave diffraction due to small-scale ground surface roughness and signal attenuation due to vegetation. This is a step forward in increasing the model fidelity. Our model, called the improved geometric optics with topography (IGOT), predicts GNSS-R DDM over land for the purpose of retrieving geophysical parameters, including soil moisture. Validation of the model is carried out using DDMs from the Cyclone GNSS (CYGNSS) mission over two validation sites with in situ soil moisture sensors: Walnut Gulch, AZ, USA, and the Jornada Experimental Range, NM, USA. Both the peak reflectivity and the DDM shape are studied. The results of the study show that the IGOT model is able to accurately predict CYGNSS DDMs at these two validation sites. Full article
(This article belongs to the Special Issue SoOP-Reflectometry or GNSS-Reflectometry: Theory and Applications)
Show Figures

Graphical abstract

15 pages, 2821 KB  
Article
Enhancing GNSS-R Soil Moisture Accuracy with Vegetation and Roughness Correction
by Zhounan Dong, Shuanggen Jin, Guodong Chen and Peng Wang
Atmosphere 2023, 14(3), 509; https://doi.org/10.3390/atmos14030509 - 6 Mar 2023
Cited by 9 | Viewed by 3949
Abstract
Spaceborne Global Navigation Satellite System-Reflectometry (GNSS-R) has been proven to be a cost-effective and efficient tool for monitoring the Earth’s surface soil moisture (SSM) with unparalleled spatial and temporal resolution. However, the accuracy and reliability of GNSS-R SSM estimation are affected by surface [...] Read more.
Spaceborne Global Navigation Satellite System-Reflectometry (GNSS-R) has been proven to be a cost-effective and efficient tool for monitoring the Earth’s surface soil moisture (SSM) with unparalleled spatial and temporal resolution. However, the accuracy and reliability of GNSS-R SSM estimation are affected by surface vegetation and roughness. In this study, the sensitivity of delay Doppler map (DDM)-derived effective reflectivity to SSM is analyzed and validated. The individual effective reflectivity is projected onto the 36 km × 36 km Equal-Area Scalable Earth-Grid 2.0 (EASE-Grid2) to form the observation image, which is used to construct a global GNSS-R SSM retrieval model with the SMAP SSM serving as the reference value. In order to improve the accuracy of retrieved SSM from CYGNSS, the effective reflectivity is corrected using vegetation opacity and roughness coefficient parameters from SMAP products. Additionally, the impacts of vegetation and roughness on the estimated SSM were comprehensively evaluated. The results demonstrate that the accuracy of SSM retrieved by GNSS-R is improved with correcting vegetation over different types of vegetation-covered areas. The retrieval algorithm achieves an accuracy of 0.046 cm3cm−3, resulting in a mean improvement of 4.4%. Validation of the retrieval algorithm through in situ measurements confirms its stability. Full article
(This article belongs to the Special Issue GNSS Remote Sensing in Atmosphere and Environment)
Show Figures

Figure 1

26 pages, 7007 KB  
Article
GloWS-Net: A Deep Learning Framework for Retrieving Global Sea Surface Wind Speed Using Spaceborne GNSS-R Data
by Jinwei Bu, Kegen Yu, Xiaoqing Zuo, Jun Ni, Yongfa Li and Weimin Huang
Remote Sens. 2023, 15(3), 590; https://doi.org/10.3390/rs15030590 - 18 Jan 2023
Cited by 31 | Viewed by 5159
Abstract
Spaceborne Global Navigation Satellite System Reflectometry (GNSS-R) is a new remote sensing technology that uses GNSS signals reflected from the Earth’s surface to estimate geophysical parameters. Because of its unique advantages such as high temporal and spatial resolutions, low observation cost, wide coverage [...] Read more.
Spaceborne Global Navigation Satellite System Reflectometry (GNSS-R) is a new remote sensing technology that uses GNSS signals reflected from the Earth’s surface to estimate geophysical parameters. Because of its unique advantages such as high temporal and spatial resolutions, low observation cost, wide coverage and all-weather operation, it has been widely used in land and ocean remote sensing fields. Ocean wind monitoring is the main objective of the recently launched Cyclone GNSS (CYGNSS). In previous studies, wind speed was usually retrieved using features extracted from delay-Doppler maps (DDMs) and empirical geophysical model functions (GMFs). However, it is a challenge to employ the GMF method if using multiple sea state parameters as model input. Therefore, in this article, we propose an improved deep learning network framework to retrieve global sea surface wind speed using spaceborne GNSS-R data, named GloWS-Net. GloWS-Net considers the fusion of auxiliary information including ocean swell significant wave height (SWH), sea surface rainfall and wave direction to build an end-to-end wind speed retrieval model. In order to verify the improvement of the proposed model, ERA5 and Cross-Calibrated Multi-Platform (CCMP) wind data were used as reference for extensive testing to evaluate the wind speed retrieval performance of the GloWS-Net model and previous models (i.e., GMF, fully connected network (FCN) and convolutional neural network (CNN)). The results show that, when using ERA5 winds as ground truth, the root mean square error (RMSE) of the proposed GloWS-Net model is 23.98% better than that of the MVE method. Although the GloWS-Net model and the FCN model have similar RMSE (1.92 m/s), the mean absolute percentage error (MAPE) of the former is improved by 16.56%; when using CCMP winds as ground truth, the RMSE of the proposed GloWS-Net model is 2.16 m/s, which is 20.27% better than the MVE method. Compared with the FCN model, the MAPE is improved by 17.75%. Meanwhile, the GloWS-Net outperforms the FCN, traditional CNN, modified CNN (MCNN) and CyGNSSnet models in global wind speed retrieval especially at high wind speeds. Full article
(This article belongs to the Special Issue GNSS-R Earth Remote Sensing from SmallSats)
Show Figures

Figure 1

16 pages, 4625 KB  
Technical Note
A Novel Dual-Branch Neural Network Model for Flood Monitoring in South Asia Based on CYGNSS Data
by Dongmei Song, Qiqi Zhang, Bin Wang, Cong Yin and Junming Xia
Remote Sens. 2022, 14(20), 5129; https://doi.org/10.3390/rs14205129 - 14 Oct 2022
Cited by 13 | Viewed by 3531
Abstract
Microwave remote sensing is widely applied in flood monitoring due to its independence from severe weather conditions, which usually restrict the usage of optical sensors. However, it is challenging to track the variation process of flood events in a timely manner by traditional [...] Read more.
Microwave remote sensing is widely applied in flood monitoring due to its independence from severe weather conditions, which usually restrict the usage of optical sensors. However, it is challenging to track the variation process of flood events in a timely manner by traditional active and passive microwave techniques, since they cannot simultaneously provide measurements with high spatial and temporal resolution. The emerging Global Navigation Satellite System Reflectometry (GNSS-R) technique with high spatio-temporal resolution offers a new solution to the dynamic monitoring of flood inundation. Considering the high sensitivity of GNSS-R signals to flooding, this paper proposes a dual-branch neural network (DBNN) with a convolution neural network (CNN) and a back propagation (BP) neural network for flood monitoring. The CNN module is used to automatically extract the abstract features from delay-Doppler maps (DDMs), while the BP module is fed with GNSS-R typical features, such as surface reflectivity and power ratio, as well as vegetation information from Soil Moisture Active Passive satellite (SMAP) data. In the experiments, the superiority of the DBNN method is firstly demonstrated by comparing it with the surface reflectivity and power ratio methods. Then, the spatio-temporal variation process of the 2020 South Asian flood events is analyzed by the proposed method based on Cyclone Global Navigation Satellite System (CYGNSS) data. The understanding of flood change processes could help enhance the capacity for resisting flood disasters. Full article
(This article belongs to the Special Issue GNSS-R Earth Remote Sensing from SmallSats)
Show Figures

Graphical abstract

22 pages, 42728 KB  
Article
Estimation of Swell Height Using Spaceborne GNSS-R Data from Eight CYGNSS Satellites
by Jinwei Bu, Kegen Yu, Hyuk Park, Weimin Huang, Shuai Han, Qingyun Yan, Nijia Qian and Yiruo Lin
Remote Sens. 2022, 14(18), 4634; https://doi.org/10.3390/rs14184634 - 16 Sep 2022
Cited by 18 | Viewed by 3591
Abstract
Global Navigation Satellite System (GNSS)-Reflectometry (GNSS-R) technology has opened a new window for ocean remote sensing because of its unique advantages, including short revisit period, low observation cost, and high spatial-temporal resolution. In this article, we investigated the potential of estimating swell height [...] Read more.
Global Navigation Satellite System (GNSS)-Reflectometry (GNSS-R) technology has opened a new window for ocean remote sensing because of its unique advantages, including short revisit period, low observation cost, and high spatial-temporal resolution. In this article, we investigated the potential of estimating swell height from delay-Doppler maps (DDMs) data generated by spaceborne GNSS-R. Three observables extracted from the DDM are introduced for swell height estimation, including delay-Doppler map average (DDMA), the leading edge slope (LES) of the integrated delay waveform (IDW), and trailing edge slope (TES) of the IDW. We propose one modeling scheme for each observable. To improve the swell height estimation performance of a single observable-based method, we present a data fusion approach based on particle swarm optimization (PSO). Furthermore, a simulated annealing aided PSO (SA-PSO) algorithm is proposed to handle the problem of local optimal solution for the PSO algorithm. Extensive testing has been performed and the results show that the swell height estimated by the proposed methods is highly consistent with reference data, i.e., the ERA5 swell height. The correlation coefficient (CC) is 0.86 and the root mean square error (RMSE) is 0.56 m. Particularly, the SA-PSO method achieved the best performance, with RMSE, CC, and mean absolute percentage error (MAPE) being 0.39 m, 0.92, and 18.98%, respectively. Compared with the DDMA, LES, TES, and PSO methods, the RMSE of the SA-PSO method is improved by 23.53%, 26.42%, 30.36%, and 7.14%, respectively. Full article
Show Figures

Figure 1

10 pages, 2439 KB  
Technical Note
Investigation of Potential of GNSS-R Polarization: Theoretical Simulations
by Xuerui Wu, Xiaoyong Du, Feng Yan, Weihua Bai and Shaohui Song
Remote Sens. 2022, 14(15), 3700; https://doi.org/10.3390/rs14153700 - 2 Aug 2022
Cited by 3 | Viewed by 3009
Abstract
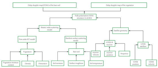
Global navigation satellite system (GNSS) reflectometry (GNSS-R) developed into a promising remote sensing technique. However, few previous related studies considered the potential of its polarization. Owing to lack of sufficient in situ measurement data to support comprehensive investigation of GNSS-R polarization, this study [...] Read more.
Global navigation satellite system (GNSS) reflectometry (GNSS-R) developed into a promising remote sensing technique. However, few previous related studies considered the potential of its polarization. Owing to lack of sufficient in situ measurement data to support comprehensive investigation of GNSS-R polarization, this study used theoretical models and reference to our previous work to explore this topic. The commonly used microwave scattering models are employed to get the bare soil or vegetation scattering properties of GNSS-R configurations, i.e., the random surface scattering model and the first-order radiative transfer equation were improved and then employed to obtain the scattering properties of both bare soil and vegetation. Since the final output of the space-borne GNSS-R missions is a delay Doppler map (DDM), a spaceborne (DDM) simulator, oriented for the Chinese FengYun-3E (FY-3E) GNSS-R payload, was utilized to obtain the final output at different polarizations. Using the developed models (such as the bare soil and vegetation scattering models), corresponding polarization simulations were performed. That is to say, not only the commonly used LR (left hand circular polarizations (LHCP) received and the right hand circular polarizations (RHCP) received) can be presented, but also the scattering properties at RR, VR, and HR (the transmitted signals are RHCP, while the received polarizations are RHCP, vertical (V) and horizontal (H) polarizations, respectively) can be predicted by our developed models. Results reveal obvious polarization differences for the bistatic scattering and DDM. Therefore, the use of GNSS-R polarization information has potential to provide competitive and fruitful results in the future detection of land surface geophysical parameters. Full article
Show Figures

Graphical abstract

Back to TopTop