Sign in to use this feature.

Years

Between: -

Subjects

remove_circle_outline
remove_circle_outline
remove_circle_outline
remove_circle_outline
remove_circle_outline
remove_circle_outline
remove_circle_outline
remove_circle_outline
remove_circle_outline

Journals

Article Types

Countries / Regions

Search Results (38)

Search Parameters:
Keywords = Cydonia oblonga

Order results
Result details
Results per page
Select all
Export citation of selected articles as:
16 pages, 4731 KB  
Article
Effects of High Root-Zone Temperature on the Physiology and Growth of Pear (Pyrus communis L., cv. Bartlett) and Quince (Cydonia oblonga Mill., cv. BA29) Plants
by Kaies Mezrioui, Enrico Maria Lodolini, Veronica Giorgi and Davide Neri
Horticulturae 2025, 11(11), 1337; https://doi.org/10.3390/horticulturae11111337 - 5 Nov 2025
Viewed by 264
Abstract
Global warming, with rising average temperatures and increasingly frequent extreme heat events, poses a major threat to fruit production systems and food security. Understanding how fruit trees respond to soil thermal stress is therefore critical for developing climate-resilient orchards. In this study, we [...] Read more.
Global warming, with rising average temperatures and increasingly frequent extreme heat events, poses a major threat to fruit production systems and food security. Understanding how fruit trees respond to soil thermal stress is therefore critical for developing climate-resilient orchards. In this study, we investigated the physiological and growth responses of potted pear (Pyrus communis) and quince (Cydonia oblonga) plants to root-zone heating. Plants were exposed to different substrate heating regimes, and gas exchange, water status, chlorophyll content, shoot growth, and biomass allocation were assessed. Short-term extreme heating (50 °C for 36 h) caused immediate reductions in gas exchange, severe root and shoot damage, and rapid plant mortality in both species. By contrast, prolonged heating at 40/35 °C induced significant declines in gas exchange, shoot growth, and root biomass, with species-specific differences. Pear exhibited greater sensitivity than quince, showing lower shoot growth, root dry weight, and gas exchange. These findings highlight the vulnerability of pear trees to high root-zone temperatures and the limited contrast between the tested rootstocks. Accordingly, there is a clear need for targeted soil management practices that promote root growth and soil exploration to enhance orchard resilience under future climate scenarios. Full article
Show Figures

Graphical abstract

25 pages, 714 KB  
Article
Valorization of Quince By-Products Using Natural Deep Eutectic Solvents (NADES): Extraction and In Vitro Digestion of Phenolic Compounds
by Erturk Bekar
Foods 2025, 14(20), 3507; https://doi.org/10.3390/foods14203507 - 15 Oct 2025
Viewed by 487
Abstract
Quince (Cydonia oblonga Mill.) processing generates peel and core by-product fractions that are underexploited resources with untapped potential for valorization in sustainable food systems. In this study, ultrasound-assisted extraction was performed using several choline chloride-based natural deep eutectic solvents (NADES, six formulations [...] Read more.
Quince (Cydonia oblonga Mill.) processing generates peel and core by-product fractions that are underexploited resources with untapped potential for valorization in sustainable food systems. In this study, ultrasound-assisted extraction was performed using several choline chloride-based natural deep eutectic solvents (NADES, six formulations with distinct hydrogen-bond donors) and compared with 70% (v/v) ethanol. Extracts were analyzed for total phenolic content, antioxidant capacity, and individual phenolic compounds by LC-MS/MS, and their bioaccessibility was determined through a standardized in vitro digestion model. Organic acid-based NADES, particularly ChCl:MA (2:1) and ChCl:LA (1:1), yielded significantly higher phenolic contents from the peel than ethanol (up to ~45% increase, p < 0.05), and ChCl:MA maintained superior antioxidant capacity after digestion. In the core fraction, glucose- and glycerol-based NADES promoted the release of bound phenolics, resulting in bioaccessibility values exceeding 100%, indicating the release of previously bound phenolics under digestive conditions. The present study provides novel insights into the effects of NADES on both extraction efficiency and digestibility of quince by-products. These findings highlight quince peel and core as promising raw materials for developing functional food and nutraceutical ingredients, thereby offering a feasible strategy for upcycling fruit-processing residues into health-promoting applications. Full article
(This article belongs to the Section Food Nutrition)
Show Figures

Graphical abstract

8 pages, 650 KB  
Proceeding Paper
Plant-Derived Mucilage: A Natural Antioxidant with Multi-Functional Applications in Food, Cosmetics, and Health
by Mohan Kalaskar and Rajeshwari Patil
Proceedings 2025, 119(1), 12; https://doi.org/10.3390/proceedings2025119012 - 23 Sep 2025
Viewed by 1081
Abstract
Mucilage, naturally occurring polysaccharides in various plant parts, possesses unique structural and multi-functional properties. These biopolymers consist primarily of com-plex polysaccharides associated with flavonoids, phenolics, and oxidized sugars. A systematic review of databases like PubMed, Scopus, and Web of Science evaluated 22 re-search [...] Read more.
Mucilage, naturally occurring polysaccharides in various plant parts, possesses unique structural and multi-functional properties. These biopolymers consist primarily of com-plex polysaccharides associated with flavonoids, phenolics, and oxidized sugars. A systematic review of databases like PubMed, Scopus, and Web of Science evaluated 22 re-search papers on mucilage with antioxidant potential. The key finding highlights that Cydonia ob-longa, Abelmoschus esculentus, Zizyphus mauritiana, Coccinia indica, Hibiscus rosa-sinensis, Malva parviflora, Corchorus olitorius, and Dioscorea opposita contain antioxidants. Various analytical techniques include DPPH, ABTS, FRAP, hydroxyl radical, and superoxide radical assays for the evaluation of the antioxidant properties of mucilage. The findings aim to foster innovation in health benefits and applications in food and cosmetic products, leveraging the multi-functional potential of these biopolymers to enhance efficacy and safety. Full article
(This article belongs to the Proceedings of The 2nd International Electronic Conference on Antioxidants)
Show Figures

Figure 1

17 pages, 1298 KB  
Article
Retrospective Analysis of a Quince, Olive Leaf, and Amaranth Nutraceutical in Patients with Metabolic Syndrome
by Luigi Sardelli, Anna Esposito, Antonio De Mitri, Nunzia Fele, Fabio Turco, Vincenzo Desiderio and Luigi Pulcrano
Medicina 2025, 61(9), 1638; https://doi.org/10.3390/medicina61091638 - 10 Sep 2025
Viewed by 912
Abstract
Background and Objectives: Metabolic syndrome (MetS) is characterized by a cluster of factors, including dyslipidemia, insulin resistance, central obesity, elevated blood pressure, and impaired fasting glucose, which together elevate the risk of type 2 diabetes and cardiovascular disease. Nutraceuticals containing botanical extracts [...] Read more.
Background and Objectives: Metabolic syndrome (MetS) is characterized by a cluster of factors, including dyslipidemia, insulin resistance, central obesity, elevated blood pressure, and impaired fasting glucose, which together elevate the risk of type 2 diabetes and cardiovascular disease. Nutraceuticals containing botanical extracts with antioxidant and metabolic activity have emerged as promising adjunctive strategies in the management of MetS. This study evaluated the clinical effectiveness and biological rationale of a standardized food supplement (QUINOLAM), containing extracts of Cydonia oblonga (quince), Olea europaea (olive leaf), and Amaranthus spp., in adults with metabolic syndrome. Materials and Methods: This was a retrospective, single-center observational study including adults with documented MetS who received one tablet daily of the QUINOLAM-based supplement for at least 12 weeks. The primary endpoint was the change in total cholesterol. Secondary endpoints included LDL-C, HDL-C, triglycerides, fasting glucose, HbA1c, HOMA-IR, CRP, and BMI. In parallel, preclinical studies were conducted using HepG2 cells to investigate QUINOLAM’s effects on LDL receptor expression, glucose uptake, antioxidant activity, and cell viability. Results: Thirty patients met the inclusion criteria. A significant reduction in total cholesterol was observed at both 6 and 12 weeks (p < 0.005), accompanied by a significant decline in LDL-C by week 12 (p < 0.05). Among patients with baseline fasting glucose ≥100 mg/dL (n = 19), a significant improvement in glycemia was recorded (p < 0.005). Trends toward improvement were noted in other metabolic indices. In vitro, QUINOLAM enhanced LDL receptor expression (p < 0.05) and glucose uptake (p < 0.01), demonstrated antioxidant activity in the TEAC assay, and showed no cytotoxicity at relevant doses. Conclusions: In a real-world setting, daily supplementation with QUINOLAM was associated with significant improvements in lipid and glycemic control among patients with MetS. Preclinical findings further support its mechanistic plausibility via modulation of LDL handling, glucose metabolism, and oxidative stress. These results warrant confirmation in larger, prospective clinical trials. Full article
(This article belongs to the Section Cardiology)
Show Figures

Figure 1

18 pages, 4382 KB  
Review
Cydonia oblonga: A Comprehensive Overview of Applications in Dermatology and Cosmetics
by Ana Adamovic, Marina Tomovic, Marijana Andjic, Jovana Dimitrijevic, Miona Glisic and Miljan Adamovic
Cosmetics 2025, 12(5), 187; https://doi.org/10.3390/cosmetics12050187 - 28 Aug 2025
Viewed by 1333
Abstract
This review aims to provide a comprehensive overview of the botany, phytochemical composition, and dermatological effects of Cydonia oblonga (CO), with a particular focus on its therapeutic mechanisms across various skin conditions. Among the different parts of the plant, the fruit and peel [...] Read more.
This review aims to provide a comprehensive overview of the botany, phytochemical composition, and dermatological effects of Cydonia oblonga (CO), with a particular focus on its therapeutic mechanisms across various skin conditions. Among the different parts of the plant, the fruit and peel are especially rich in bioactive compounds, primarily polyphenols such as phenolic acids, anthocyanins, and flavonoids, which are known for their potent antioxidant activity. These constituents contribute significantly to the fruit and peel’s health-promoting properties. To date, multiple extracts derived from various CO parts have been studied in both in vitro and in vivo models. Reported dermatological effects include antioxidant, antimicrobial, anti-inflammatory, anti-allergic, UV-protective, moisturizing, and anti-aging effects, as well as beneficial outcomes in conditions such as wound healing, erythema, and hyperpigmentation. As a result, formulations containing CO-derived compounds have been developed for use in both diseased and healthy skin care. However, only a limited number of these effects have been validated in human clinical studies. Given the promising results from preclinical research, future directions should prioritize in vivo investigations in human subjects to determine optimal concentrations and delivery systems for targeting specific skin disorders. Full article
(This article belongs to the Section Cosmetic Dermatology)
Show Figures

Figure 1

18 pages, 2433 KB  
Article
Effect of Preharvest Aluminum-Coated Paper Bagging on Postharvest Quality, Storability, and Browning Behavior of ‘Afrata Volou’ Quince
by Triantafyllia Georgoudaki, Persefoni Maletsika and George D. Nanos
Horticulturae 2025, 11(8), 881; https://doi.org/10.3390/horticulturae11080881 - 30 Jul 2025
Viewed by 826
Abstract
As consumer preferences tend toward safer, chemical residue-free, and nutritionally rich fruits, preharvest bagging has gained attention as a sustainable method for improving fruit quality and protecting produce from environmental and biological stressors and pesticide residues. This study assessed the impact of preharvest [...] Read more.
As consumer preferences tend toward safer, chemical residue-free, and nutritionally rich fruits, preharvest bagging has gained attention as a sustainable method for improving fruit quality and protecting produce from environmental and biological stressors and pesticide residues. This study assessed the impact of preharvest bagging using paper bags with inner aluminum coating on the physicochemical traits, storability, and browning susceptibility after cutting or bruising of ‘Afrata Volou’ quince (Cydonia oblonga Mill.) fruit grown in central Greece. Fruits were either bagged or left unbagged approximately 60 days before harvest, and evaluations were conducted at harvest and after three months of cold storage, plus two days of shelf-life. Fruit bagging reduced the quince’s flesh temperature on the tree crown. Bagging had minor effects on fruit and nutritional quality, except for more yellow skin and higher titratable acidity (TA). Also, at harvest, bagging did not significantly affect fruit flesh browning after cutting or bruising. After three months of storage, unbagged and bagged quince fruit developed more yellow skin color, without significant alterations in most quality characteristics and nutritional value, but increased total tannin content (TTC). After three months of storage, the quince flesh color determined immediately after cutting or bruising was brighter and more yellowish compared to that at harvest, due to continuation of fruit ripening, but it darkened faster with time after cutting or skin removal. Therefore, fruit bagging appears to be a sustainable practice for improving the aesthetic and some chemical quality characteristics of quince, particularly after storage, without negative impacts on other characteristics such as texture and phenolic content. Full article
(This article belongs to the Special Issue Advances in Tree Crop Cultivation and Fruit Quality Assessment)
Show Figures

Figure 1

14 pages, 803 KB  
Article
The Impact of Drying Method on the Physicochemical, Bioactive Compounds and Antioxidant Properties of Common Quince Fruit (Cydonia oblonga Mill.)
by Izabela Podgórska-Kryszczuk and Urszula Pankiewicz
Appl. Sci. 2025, 15(11), 6122; https://doi.org/10.3390/app15116122 - 29 May 2025
Cited by 2 | Viewed by 1239
Abstract
The fruits of the common quince (Cydonia oblonga) have wide-ranging health benefits due to their valuable composition. However, consumers usually do not welcome the hard flesh and astringency, so the fruit is not eaten raw. Therefore, it is important to choose [...] Read more.
The fruits of the common quince (Cydonia oblonga) have wide-ranging health benefits due to their valuable composition. However, consumers usually do not welcome the hard flesh and astringency, so the fruit is not eaten raw. Therefore, it is important to choose the proper method for processing, including heat treatment, to preserve the high quality of the common quince fruit. The study examined the effects of freeze drying and convection drying at two temperatures (40 °C and 60 °C) on selected physicochemical, bioactive, and antioxidant properties of Cydonia oblonga fruits. It was found that freeze drying allowed the processed fruit to retain properties most similar to fresh fruit. This variant had the highest rehydration rate (3.53 ± 0.04), the lowest shrinkage rate (9.87 ± 0.29%) and the lowest bulk density (0.41 ± 0.01 g/cm3). Freeze drying preserved the brightest fruit colour (L* = 75.70 ± 1.71). These samples also had the highest total acidity (1.34 ± 0.01 g/100 g DM). Drying reduced the fruit’s tannin content, but no statistically significant differences were detected between freeze-dried and convection-dried samples at 40 °C and 60 °C. Freeze-dried quince fruits retained a high content of polyphenols (233.56 ± 5.96 mg GEA/100 g DM), flavonoids (36.79 ± 0.74 mg EPI/100 g DM), and antioxidant activity against ABTS (364.51 ± 9.12 µM Trolox/100 g DM) and DPPH (258.78 ± 5.16 µM Trolox/100 g DM). The highest losses of the mentioned bioactive compounds, and thus of antioxidant activity, were recorded in samples dried by convection at 60 °C. Full article
Show Figures

Figure 1

29 pages, 9237 KB  
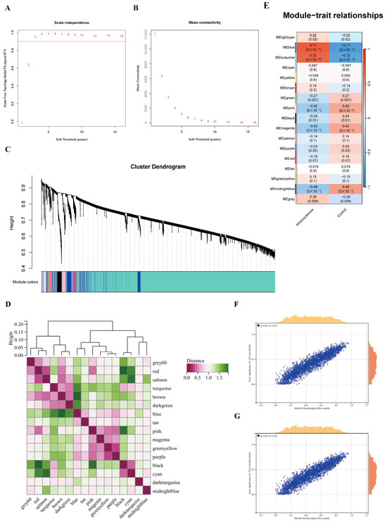
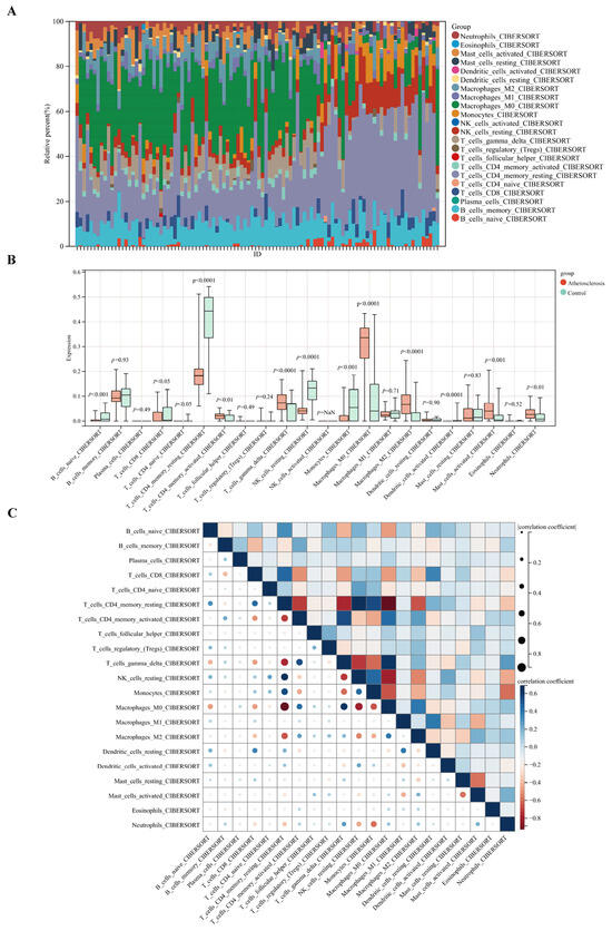
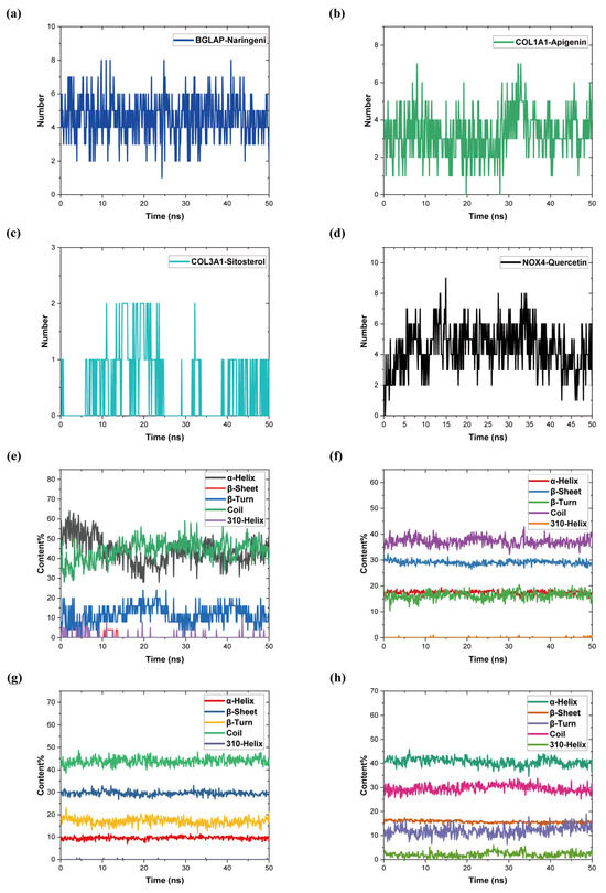
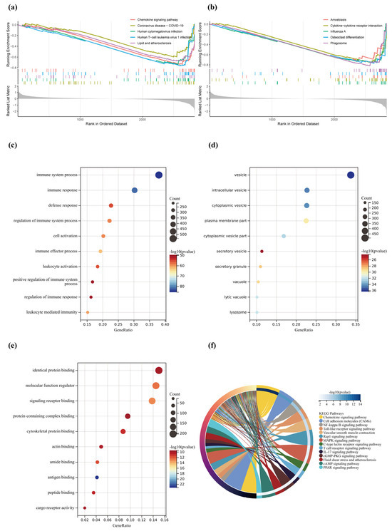
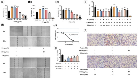
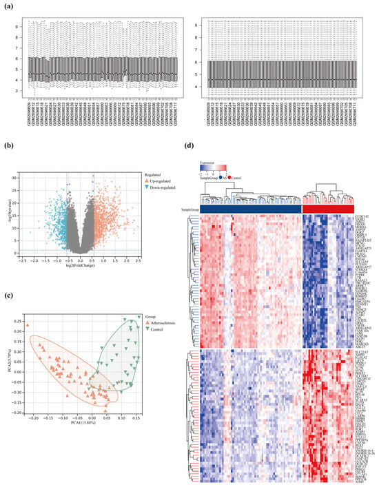
Article
Searching for Hub Genes of Quince–Basil Co-Administration Against Atherosclerosis Using Bioinformatics Analysis and Experimental Validation
by Sendaer Hailati, Meng-Yuan Han, Dilihuma Dilimulati, Nuerbiye Nueraihemaiti, Alhar Baishan, Alifeiye Aikebaier and Wen-Ting Zhou
Pharmaceuticals 2024, 17(11), 1433; https://doi.org/10.3390/ph17111433 - 25 Oct 2024
Viewed by 1635
Abstract
Background: Atherosclerosis (AS) has one of the highest rates of morbidity and death globally. Cydonia oblonga Mill. (quince, COM) and Ocimum basilicum L. (basil, OB) are Uyghur medicines that are often used for anti-inflammatory, anti-tumor, and cardiovascular disease treatment. This study aimed to [...] Read more.
Background: Atherosclerosis (AS) has one of the highest rates of morbidity and death globally. Cydonia oblonga Mill. (quince, COM) and Ocimum basilicum L. (basil, OB) are Uyghur medicines that are often used for anti-inflammatory, anti-tumor, and cardiovascular disease treatment. This study aimed to uncover the hub genes of the quince-basil co-administration against AS and validate them. Methods: Network pharmacology analysis and bioinformatics analysis methods were utilized to map the network and obtain four hub genes. Experiments were performed in vivo and in vitro using HUVEC and zebrafish to validate the therapeutic effect of COM-OB co-administration against AS. Finally, the hub genes were validated by Western blot. Results: Screening by network pharmacology analysis and bioinformatics analysis obtained a total of 3302 drug targets, 1963 disease targets, and 1630 DEGs. A series of bioinformatic analyses were utilized to ultimately screen four hub genes, and the stability was also verified by molecular docking and molecular dynamics. COM-OB total flavonoids co-administration significantly decreased PA-induced lipid deposition in HUVEC and reduced high cholesterol-induced fat accumulation in zebrafish. Western blot results showed that COM-OB co-administration significantly affected the expression of hub genes. Conclusions: The study identified and validated four hub genes, COL1A1, COL3A1, BGLAP, and NOX4, thus providing a rationale for the treatment of AS with COM and OB co-administration. Full article
(This article belongs to the Section Natural Products)
Show Figures

Figure 1

13 pages, 1014 KB  
Article
Quince (Cydonia oblonga Mill.) Waste By-Product Characterization as a Potential Functional Ingredient
by Janira Romero, Alexandra Díez Méndez, María José Castro-Alija, Jorge Poveda and Irene Albertos
Sustainability 2024, 16(19), 8596; https://doi.org/10.3390/su16198596 - 3 Oct 2024
Cited by 3 | Viewed by 2537
Abstract
Currently, the production of waste in the food industry is increasing, which is a serious problem. However, most of these residues, especially those derived from fruits and vegetables, have great unknown properties that are not used. The main objective of this article is [...] Read more.
Currently, the production of waste in the food industry is increasing, which is a serious problem. However, most of these residues, especially those derived from fruits and vegetables, have great unknown properties that are not used. The main objective of this article is the analysis and characterization of the waste from quince after its processing to observe its properties and its potential use in different industries as a functional ingredient, thus favoring the circular economy and sustainability. Quince by-product nutritional parameters such as proteins, fibers, sugars, vitamins, and minerals were analyzed. Also, the antioxidant capacity was measured by various methods: 1,1-diphenyl-2-picrylhydrazyl radical scavenging activity (DPPH), antioxidant capacity in Trolox equivalent antioxidant capacity (TEAC/ABTS), and total polyphenol content (TPC). Finally, the antimicrobial capacity against different postharvest-pathogenic fungi was measured in direct sample and extract. The nutritional results showed a nutritional profile rich in soluble and insoluble fiber, potassium, calcium, and magnesium, and low in fat. The antioxidant results from the extract showed significant levels of phenols and higher antioxidant capacity from the extracted sample. No positive results were found in the antimicrobial capacity study. Quince by-products could be a potential ingredient in the industry due to their nutritional composition and antioxidant content. Full article
(This article belongs to the Special Issue Food Science and Engineering for Sustainability)
Show Figures

Figure 1

25 pages, 4494 KB  
Article
Pulp or Peel? Comparative Analysis of the Phytochemical Content and Selected Cosmetic-Related Properties of Annona cherimola L., Diospyros kaki Thumb., Cydonia oblonga Mill. and Fortunella margarita Swingle Pulp and Peel Extracts
by Magdalena Lasota, Paulina Lechwar, Wirginia Kukula-Koch, Marcin Czop, Karolina Czech and Katarzyna Gaweł-Bęben
Molecules 2024, 29(5), 1133; https://doi.org/10.3390/molecules29051133 - 3 Mar 2024
Cited by 9 | Viewed by 4115
Abstract
Fruit peels might be a valuable source of active ingredients for cosmetics, leading to more sustainable usage of plant by-products. The aim of the study was to evaluate the phytochemical content and selected biological properties of hydroglycolic extracts from peels and pulps of [...] Read more.
Fruit peels might be a valuable source of active ingredients for cosmetics, leading to more sustainable usage of plant by-products. The aim of the study was to evaluate the phytochemical content and selected biological properties of hydroglycolic extracts from peels and pulps of Annona cherimola, Diospyros kaki, Cydonia oblonga, and Fortunella margarita as potential cosmetic ingredients. Peel and pulp extracts were compared for their antiradical activity (using DPPH and ABTS radical scavenging assays), skin-lightening potential (tyrosinase inhibitory assay), sun protection factor (SPF), and cytotoxicity toward human fibroblast, keratinocyte, and melanoma cell lines. The total content of polyphenols and/or flavonoids was significantly higher in peel than in pulp extracts, and the composition of particular active compounds was also markedly different. The HPLC-MS fingerprinting revealed the presence of catechin, epicatechin and rutoside in the peel of D. kaki, whereas kaempferol glucoside and procyanidin A were present only in the pulp. In A. cherimola, catechin, epicatechin and rutoside were identified only in the peel of the fruit, whereas procyanidins were traced only in the pulp extracts. Quercetin and luteolinidin were found to be characteristic compounds of F. margarita peel extract. Naringenin and hesperidin were found only in the pulp of F. margarita. The most significant compositional variety between the peel and pulp extracts was observed for C. oblonga: Peel extracts contained a higher number of active components (e.g., vicenin-2, kaempferol rutinoside, or kaempferol galactoside) than pulp extract. The radical scavenging potential of peel extracts was higher than of the pulp extracts. D. kaki and F. margarita peel and pulp extracts inhibited mushroom and murine tyrosinases at comparable levels. The C. oblonga pulp extract was a more potent mushroom tyrosinase inhibitor than the peel extract. Peel extract of A. cherimola inhibited mushroom tyrosinase but activated the murine enzyme. F. margarita pulp and peel extracts showed the highest in vitro SPF. A. cherimola, D. kaki, and F. margarita extracts were not cytotoxic for fibroblasts and keratinocytes up to a concentration of 2% (v/v) and the peel extracts were cytotoxic for A375 melanoma cells. To summarize, peel extracts from all analyzed fruit showed comparable or better cosmetic-related properties than pulp extracts and might be considered multifunctional active ingredients of skin lightening, anti-aging, and protective cosmetics. Full article
(This article belongs to the Special Issue Natural Bioactive Compounds from Edible and Inedible Parts of Plants)
Show Figures

Graphical abstract

12 pages, 2325 KB  
Article
Productivity and Fruit Quality of ‘FalstaffPBR’ Pear Variety Grafted on Different Rootstocks
by Giuseppina Caracciolo, Marco Pietrella, Giuseppe Pallotti, Giulia Faedi, Sandro Sirri and Gianluca Baruzzi
Horticulturae 2024, 10(3), 237; https://doi.org/10.3390/horticulturae10030237 - 29 Feb 2024
Cited by 2 | Viewed by 2221
Abstract
‘FalstaffPBR’ is a pear variety released by CREA and New Plant in 2012. This study focused on the effects of various clonal rootstocks on the main productive and qualitative traits of ‘FalstaffPBR’ scion. The rootstocks used were ‘EMC’, ‘EMH’, [...] Read more.
‘FalstaffPBR’ is a pear variety released by CREA and New Plant in 2012. This study focused on the effects of various clonal rootstocks on the main productive and qualitative traits of ‘FalstaffPBR’ scion. The rootstocks used were ‘EMC’, ‘EMH’, and ‘BA29’ for quince (Cydonia oblonga) and pear ‘Farold 40’ (Pyrus communis). Plants were planted in 2009 with a layout that, depending on the used rootstock, varied between 60 and 120 cm on the row, according to the rootstock standard planting system, and 350 cm between rows. The average yield calculated in the trail field in the 4 years of production (2014–2017) was over 22.7 tons ha−1 on ‘BA29’, 22.8 tons ha−1 on ‘EMH’, 16.3 tons ha−1 on ‘Farold 40’, and 18.4 on ‘EMC’. Fruits of the plants grafted on ‘Farold 40’ always had a medium-to-high size, while fruits produced by the plants grafted onto ‘BA29’ have been larger in size since the first years of production. The plants grafted onto ‘EMH’ produced fruits with the highest percentage of red overcolor. The ‘EMH’ rootstock is optimal for ‘FalstaffPBR’ as it gives the plant an intermediate vigor between ‘BA29’ and ‘EMC’, and a good yield per hectare from the first planting years; the average fruit size is excellent. Full article
Show Figures

Figure 1

35 pages, 2090 KB  
Review
Quinces (Cydonia oblonga, Chaenomeles sp., and Pseudocydonia sinensis) as Medicinal Fruits of the Rosaceae Family: Current State of Knowledge on Properties and Use
by Anna Kostecka-Gugała
Antioxidants 2024, 13(1), 71; https://doi.org/10.3390/antiox13010071 - 3 Jan 2024
Cited by 13 | Viewed by 5564
Abstract
In recent years, the evaluation of many plant-derived compounds as potential new drugs or functional foods has become an active research topic. The morphological characteristics of quinces of the genera Cydonia sp., Chaenomeles sp., and Pseuocydonia sp. are largely similar, which is why [...] Read more.
In recent years, the evaluation of many plant-derived compounds as potential new drugs or functional foods has become an active research topic. The morphological characteristics of quinces of the genera Cydonia sp., Chaenomeles sp., and Pseuocydonia sp. are largely similar, which is why these fruits are often confused. Although they have been appreciated in Asia for centuries as a valuable component of local ethnomedicine, they are less known in Western countries, and scientific knowledge about their health benefits remains fragmentary. This literature review summarizes studies on the content of chemical compounds responsible for the health-promoting and functional properties of the quince fruit. It focuses on the content of carotenoids, vitamins, minerals, and carboxylic acids, although the main emphasis is on the content and diversity of bioactive polyphenols, which are extremely abundant in these fruits. The quince fruits are rich in antioxidants and compounds with proven anti-inflammatory, anticancer, antiallergic, and immunomodulatory effects. Their phytochemicals effectively regulate glycemia and improve the blood lipid profile, suggesting potential antidiabetic and cardioprotective benefits. Analysis of chemical characteristics showed that the Chaenomeles fruits. are underestimated as functional food ingredients. Studies on the molecular effects of their bioactive compounds and species-specific genomic analyses are sorely lacking in the scientific literature. Full article
(This article belongs to the Special Issue Antioxidant Potential in Medicinal Plants)
Show Figures

Figure 1

11 pages, 1778 KB  
Article
Gauging Quince Phytonutrients and Its 4% Emulgel Effect on Amplifying Facial Skin Moisturizing Potential
by Tanzila Khiljee, Naveed Akhtar, Sonia Khiljee, Bushra Khiljee, Hafiz Majid Rasheed, Siddique Akber Ansari, Hamad M. Alkahtani and Irfan Aamer Ansari
Gels 2023, 9(12), 934; https://doi.org/10.3390/gels9120934 - 28 Nov 2023
Cited by 6 | Viewed by 2059
Abstract
Background: The aim of this study was to evaluate the moisturizing efficacy of quince fruit, used in folk medicine. For this purpose, the phytoconstituents of Cydonia oblonga fruit extract, like phenolics and flavonoids, were determined. A stable cosmetic emulgel containing 4% Cydonia oblonga [...] Read more.
Background: The aim of this study was to evaluate the moisturizing efficacy of quince fruit, used in folk medicine. For this purpose, the phytoconstituents of Cydonia oblonga fruit extract, like phenolics and flavonoids, were determined. A stable cosmetic emulgel containing 4% Cydonia oblonga fresh fruit extract was formulated and subjected to in vivo evaluation compared with a control. Materials and Methods: Cydonia oblonga fresh fruit extract was evaluated for tyrosinase activity and phenolic and flavonoid content. A stable emulgel containing 4% Cydonia oblonga fresh fruit extract was formulated and tested in a skin irritation test. After this, in vivo tests of erythema, moisture, sebum, and skin elasticity were conducted. The in vivo evaluation was a randomized and single-blind study. Thirteen healthy female volunteers were selected for a three-month study period. Results: Cydonia oblonga fruit extract showed good phenolic and flavonoid content, which was associated with its good antioxidant and tyrosinase-inhibiting activity. Cydonia oblonga containing the emulgel showed a reduction in sebum and erythema, while the elasticity and moisture content showed increments in their levels after the three-month application of the formulation. The fruit contains chlorogenic acid and many sugars, which might account for its anti-inflammatory and sebum reduction effects; it is also capable of enhancing the skin’s hydration level and decreasing skin sagging by enhancing its elasticity. Conclusion: The emulgel loaded with Cydonia oblonga fresh fruit extract is verified regarding its folklore status as a moisturizing agent that enhances the facial skin cells’ resilience potential. Full article
(This article belongs to the Special Issue Gel Role in the World of the Cosmetic Research)
Show Figures

Figure 1

20 pages, 3193 KB  
Article
The Synergistic Effect of Quince Fruit and Probiotics (Lactobacillus and Bifidobacterium) on Reducing Oxidative Stress and Inflammation at the Intestinal Level and Improving Athletic Performance during Endurance Exercise
by Karen Marlenne Herrera-Rocha, María Magdalena Manjarrez-Juanes, Mar Larrosa, Jorge Alberto Barrios-Payán, Nuria Elizabeth Rocha-Guzmán, Alejo Macías-Salas, José Alberto Gallegos-Infante, Saul Alberto Álvarez, Rubén Francisco González-Laredo and Martha Rocío Moreno-Jiménez
Nutrients 2023, 15(22), 4764; https://doi.org/10.3390/nu15224764 - 13 Nov 2023
Cited by 5 | Viewed by 4875
Abstract
Endurance exercise promotes damage at the intestinal level and generates a variety of symptoms related to oxidative stress processes, inflammatory processes, microbiota dysbiosis, and intestinal barrier damage. This study evaluated the effects of quince (Cydonia oblonga Mill.) and probiotics of the genera [...] Read more.
Endurance exercise promotes damage at the intestinal level and generates a variety of symptoms related to oxidative stress processes, inflammatory processes, microbiota dysbiosis, and intestinal barrier damage. This study evaluated the effects of quince (Cydonia oblonga Mill.) and probiotics of the genera Lactobacillus and Bifidobacterium on intestinal protection and exercise endurance in an animal swimming model. Phytochemical characterization of the quince fruit demonstrated a total dietary fiber concentration of 0.820 ± 0.70 g/100 g and a fiber-bound phenolic content of 30,218 ± 104 µg/g in the freeze-dried fruit. UPLC-PDA-ESI-QqQ analyses identified a high content of polyphenol, mainly flavanols, hydroxycinnamic acids, hydroxybenzoic acids, flavonols, and, to a lesser extent, dihydrochalcones. The animal model of swimming was performed using C57BL/6 mice. The histological results determined that the consumption of the synbiotic generated intestinal protection and increased antioxidant (catalase and glutathione peroxidase enzymes) and anti-inflammatory (TNF-α and IL-6 and increasing IL-10) activities. An immunohistochemical analysis indicated mitochondrial biogenesis (Tom2) at the muscular level related to the increased swimming performance. These effects correlated mainly with the polyphenol content of the fruit and the effect of the probiotics. Therefore, this combination of quince and probiotics could be an alternative for the generation of a synbiotic product that improves exercise endurance and reduces the effects generated by the practice of high performance sports. Full article
(This article belongs to the Special Issue Effects of Nutritional Interventions on Athletic Performance)
Show Figures

Figure 1

21 pages, 7171 KB  
Article
Cydonia oblonga-Seed-Mucilage-Based pH-Sensitive Graft Copolymer for Controlled Drug Delivery—In Vitro and In Vivo Evaluation
by Muhammad Sarfraz, Ume Ruqia Tulain, Alia Erum, Nadia Shamshad Malik, Arshad Mahmood, Sumaira, Sidra Aslam, Mansur Abdullah Sandhu and Muhammad Tayyab
Pharmaceutics 2023, 15(10), 2445; https://doi.org/10.3390/pharmaceutics15102445 - 10 Oct 2023
Cited by 6 | Viewed by 1950
Abstract
The primary objective of this study was to assess the potential utility of quince seed mucilage as an excipient within a graft copolymer for the development of an oral-controlled drug delivery system. The Cydonia oblonga-mucilage-based graft copolymer was synthesized via a free [...] Read more.
The primary objective of this study was to assess the potential utility of quince seed mucilage as an excipient within a graft copolymer for the development of an oral-controlled drug delivery system. The Cydonia oblonga-mucilage-based graft copolymer was synthesized via a free radical polymerization method, employing potassium per sulfate (KPS) as the initiator and N, N-methylene bisacrylamide (MBA) as the crosslinker. Various concentrations of monomers, namely acrylic acid (AA) and methacrylic acid (MAA), were used in the graft copolymerization process. Metoprolol tartarate was then incorporated into this graft copolymer matrix, and the resultant drug delivery system was subjected to comprehensive characterization using techniques such as Fourier-transform infrared spectroscopy (FTIR) and scanning electron microscopy (SEM). The swelling behavior of the drug delivery system was evaluated under different pH conditions, and in vitro drug release studies were conducted. Furthermore, pharmacokinetic parameters including the area under the curve (AUC), maximum plasma concentration (Cmax), time to reach Cmax (Tmax), and half-life (t1/2) were determined for metoprolol-loaded hydrogel formulations in rabbit plasma, and these results were compared with those obtained from a commercially available product. The key findings from the study include observations that higher concentrations of acrylic acid (AA) and Cydonia oblonga mucilage (CM) in the graft copolymer enhanced swelling, while the opposite trend was noted at elevated concentrations of methacrylic acid (MAA) and N, N-methylene bisacrylamide (MBA). FTIR analysis confirmed the formation of the graft copolymer and established the compatibility between the drug and the polymer. SEM imaging revealed a porous structure in the prepared formulations. Additionally, the swelling behavior and drug release profiles indicated a pH-sensitive pattern. The pharmacokinetic assessment revealed sustained release patterns of metoprolol from the hydrogel network system. Notably, the drug-loaded formulation exhibited a higher Cmax (156.48 ng/mL) compared to the marketed metoprolol product (96 ng/mL), and the AUC of the hydrogel-loaded metoprolol was 2.3 times greater than that of the marketed formulation. In conclusion, this study underscores the potential of quince seed mucilage as an intelligent material for graft-copolymer-based oral-controlled release drug delivery systems. Full article
(This article belongs to the Section Drug Delivery and Controlled Release)
Show Figures

Figure 1

Back to TopTop