Searching for Hub Genes of Quince–Basil Co-Administration Against Atherosclerosis Using Bioinformatics Analysis and Experimental Validation
Abstract
1. Introduction
2. Results
2.1. Description of This Study
2.2. COM, OB, and AS Target Collection
2.3. Network Construction
2.4. Acquisition of DEGs
2.5. Gene Functional Enrichment Analysis
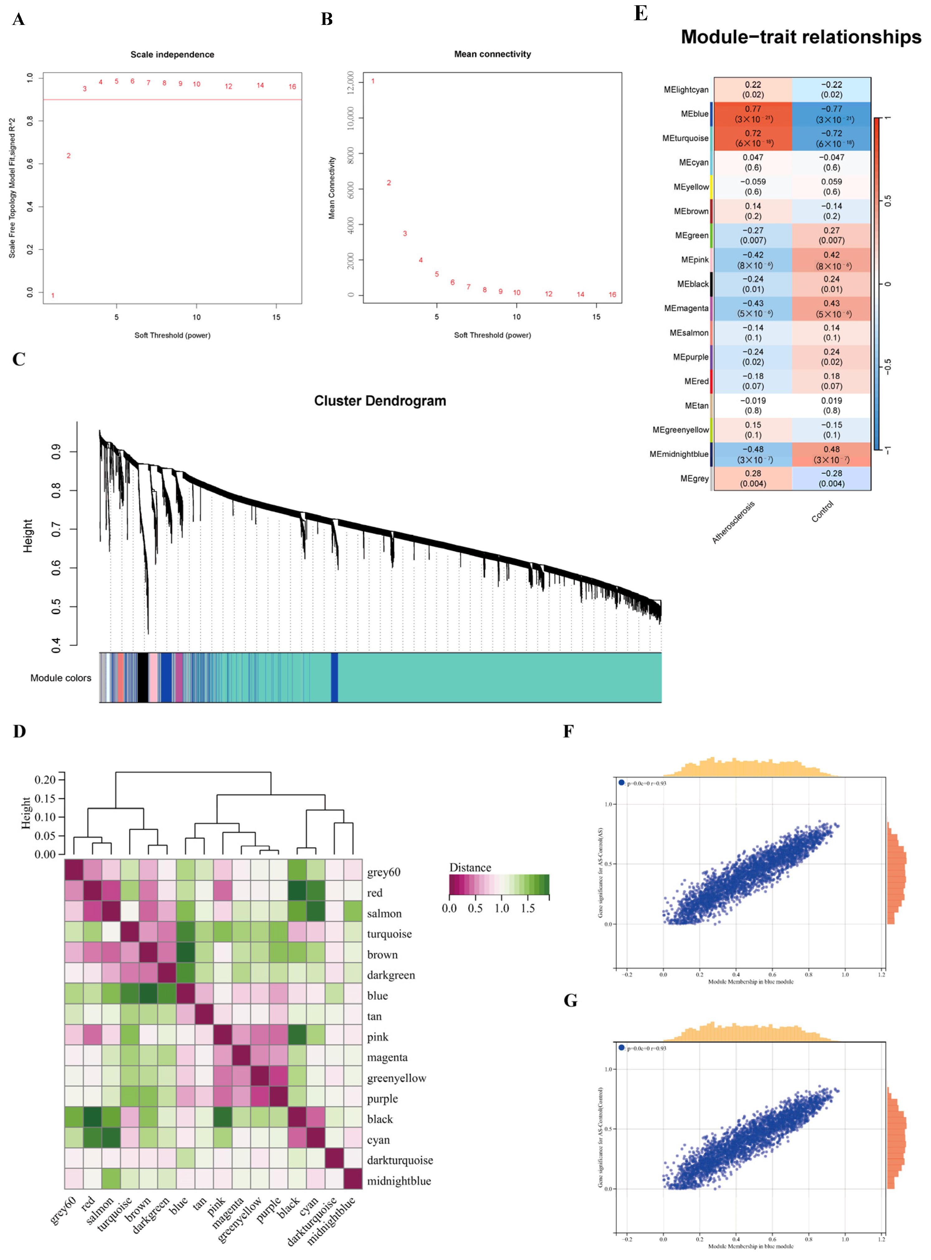
2.6. Construction of Co-Expressed Gene Modules
2.7. Screening and Validation of Hub Genes
2.8. Immunocyte Infiltration Analysis
2.9. Molecular Docking
2.10. Molecular Dynamics Simulation
2.11. Experimental Validation In Vitro and In Vivo
2.11.1. COM-OB Total Flavonoid Combination Effectively Enhances Cell Viability and Cell Migration and Reduces Lipid Deposition
2.11.2. Effect of COM-OB Total Flavonoid Combination on Basic Indexes and Lipid Deposition in Zebrafish
2.11.3. COM-OB Total Flavonoid Combination Effectively Reduces TC and TG in Cells and Zebrafish
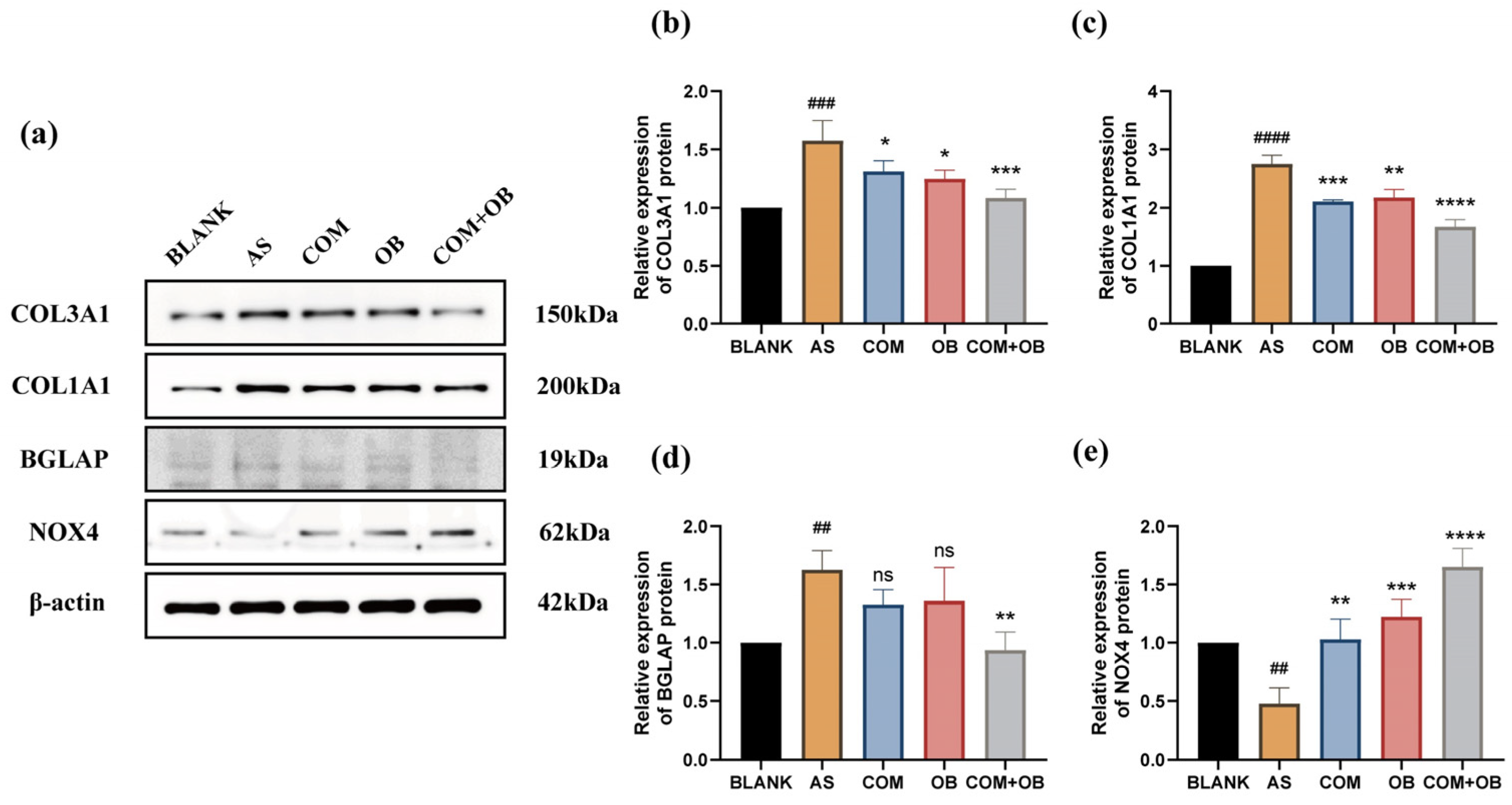
2.11.4. Validation of Hub Genes Protein Expression
3. Discussion
4. Materials and Methods
4.1. Screening of COM, OB, and AS-Related Targets
4.2. Network Construction
4.3. Identification of DEGs
4.4. Gene Functional Enrichment Analysis
4.5. Construction of Co-Expressed Gene Modules
4.6. Screening and Validation of Hub Genes
4.7. Assessment and Correlation Analysis of Immunological Infiltration
4.8. Molecular Docking
- Four hub genes were obtained based on the screening results from earlier network pharmacology and bioinformatics analyses. The 3D structures of the selected proteins were acquired from the PDB and AlphaFold Protein Structure Database, and the PDB format was downloaded. In the 14th Community Wide Experiment on the Critical Assessment of Techniques for Protein Structure Prediction (CASP14), AlphaFold was ranked as the top protein structure prediction method with high prediction accuracy. Although it still has some limitations, the CASP results indicated that AlphaFold has immediate potential to improve our understanding of protein structure and advance biological research. Proteins were then loaded into AutoDock 4.2.6 to remove water and other ligand molecules, add hydrogen, compute Gasteiger partial charges, and assign AD4 type. The structures were then saved in PDBQT format.
- Based on the above screening results and the comparison of the degree values of the active ingredients, the eight most effective COM and OB ingredients were identified. The structure of the active ingredients was obtained in SDF format from the PubChem database and was converted to mol2 format using OpenBabel software (Version 3.2.2). The ligand was then subjected to modifications in AutoDock4.2.6, and the ligand profile was preserved in PDBQT format.
- In order to perform molecular docking, the two aforementioned structure files were exported to AutoDock 4.2.6 software. After calculating the minimal binding energy, OpenBabel software was used to convert it to PDB format.
- Lastly, visualization of the molecular docking plots was performed with PyMOL2.5 software.
4.9. Molecular Dynamics Simulation
4.10. Experimental Validation In Vitro and In Vivo
4.10.1. Cell Culture and Cell Viability Detection
4.10.2. Zebrafish Culture and Basic Indicator Testing
4.10.3. Cell Migration and Oil Red O Staining
4.10.4. Biochemical Indicator Testing
4.10.5. Western Blotting
4.11. Statistical Analysis
5. Conclusions
6. Patents
Supplementary Materials
Author Contributions
Funding
Institutional Review Board Statement
Informed Consent Statement
Data Availability Statement
Conflicts of Interest
References
- Wolf, D.; Ley, K. Immunity and Inflammation in Atherosclerosis. Circ. Res. 2019, 124, 315–327. [Google Scholar] [CrossRef] [PubMed]
- Gallino, A.; Aboyans, V.; Diehm, C.; Cosentino, F.; Stricker, H.; Falk, E.; Schouten, O.; Lekakis, J.; Amann-Vesti, B.; Siclari, F.; et al. Non-coronary atherosclerosis. Eur. Heart J. 2014, 35, 1112–1119. [Google Scholar] [CrossRef] [PubMed]
- Ross, R. Atherosclerosis--an inflammatory disease. N. Engl. J. Med. 1999, 340, 115–126. [Google Scholar] [CrossRef] [PubMed]
- Fan, J.; Watanabe, T. Atherosclerosis: Known and unknown. Pathology Int. 2022, 72, 151–160. [Google Scholar] [CrossRef] [PubMed]
- Kruk, M.E.; Gage, A.D.; Joseph, N.T.; Danaei, G.; García-Saisó, S.; Salomon, J.A. Mortality due to low-quality health systems in the universal health coverage era: A systematic analysis of amenable deaths in 137 countries. Lancet 2018, 392, 2203–2212. [Google Scholar] [CrossRef]
- Kobiyama, K.; Ley, K. Atherosclerosis. Circ. Res. 2018, 123, 1118–1120. [Google Scholar] [CrossRef]
- Libby, P.; Lichtman, A.H.; Hansson, G.K. Immune Effector Mechanisms Implicated in Atherosclerosis: From Mice to Humans. Immunity 2013, 38, 1092–1104. [Google Scholar] [CrossRef]
- Shen, Y.; Xu, L.-R.; Tang, X.; Lin, C.-P.; Yan, D.; Xue, S.; Qian, R.-z.; Guo, D.-q. Identification of potential therapeutic targets for atherosclerosis by analysing the gene signature related to different immune cells and immune regulators in atheromatous plaques. BMC Med. Genom. 2021, 14, 145. [Google Scholar] [CrossRef]
- Zhao, B.; Wang, D.; Liu, Y.; Zhang, X.; Wan, Z.; Wang, J.; Su, T.; Duan, L.; Wang, Y.; Zhang, Y.; et al. Six-Gene Signature Associated with Immune Cells in the Progression of Atherosclerosis Discovered by Comprehensive Bioinformatics Analyses. Cardiovasc. Ther. 2020, 2020, 1230513. [Google Scholar] [CrossRef]
- Tabas, I.; García-Cardeña, G.; Owens, G.K. Recent insights into the cellular biology of atherosclerosis. J. Cell Biol. 2015, 209, 13–22. [Google Scholar] [CrossRef]
- Chistiakov, D.A.; Melnichenko, A.A.; Grechko, A.V.; Myasoedova, V.A.; Orekhov, A.N. Potential of anti-inflammatory agents for treatment of atherosclerosis. Exp. Mol. Pathol. 2018, 104, 114–124. [Google Scholar] [CrossRef] [PubMed]
- Zhu, Y.; Xian, X.; Wang, Z.; Bi, Y.; Chen, Q.; Han, X.; Tang, D.; Chen, R. Research Progress on the Relationship between Atherosclerosis and Inflammation. Biomolecules 2018, 8, 80. [Google Scholar] [CrossRef] [PubMed]
- Sun, T.; Quan, W.; Peng, S.; Yang, D.; Liu, J.; He, C.; Chen, Y.; Hu, B.; Tuo, Q. Network Pharmacology-Based Strategy Combined with Molecular Docking and in vitro Validation Study to Explore the Underlying Mechanism of Huo Luo Xiao Ling Dan in Treating Atherosclerosis. Drug Des. Dev. Ther. 2022, 16, 1621–1645. [Google Scholar] [CrossRef] [PubMed]
- Xu, J.; Zhou, H.; Cheng, Y.; Xiang, G. Identifying potential signatures for atherosclerosis in the context of predictive, preventive, and personalized medicine using integrative bioinformatics approaches and machine-learning strategies. EPMA J. 2022, 13, 433–449. [Google Scholar] [CrossRef] [PubMed]
- Ji, L.; Song, T.; Ge, C.; Wu, Q.; Ma, L.; Chen, X.; Chen, T.; Chen, Q.; Chen, Z.; Chen, W. Identification of bioactive compounds and potential mechanisms of scutellariae radix-coptidis rhizoma in the treatment of atherosclerosis by integrating network pharmacology and experimental validation. Biomed. Pharmacother. 2023, 165, 115210. [Google Scholar] [CrossRef] [PubMed]
- Wojdyło, A.; Oszmiański, J.; Bielicki, P. Polyphenolic composition, antioxidant activity, and polyphenol oxidase (PPO) activity of quince (Cydonia oblonga Miller) varieties. J. Agric. Food Chem. 2013, 61, 2762–2772. [Google Scholar] [CrossRef]
- Wei, J.J.; Wang, W.Q.; Song, W.B.; Xuan, L.J. Three new dibenzofurans from Cydonia oblonga Mill. Nat. Prod. Res. 2020, 34, 1146–1151. [Google Scholar] [CrossRef]
- Zhou, W.; Abdurahman, A.; Umar, A.; Iskander, G.; Abdusalam, E.; Berké, B.; Bégaud, B.; Moore, N. Effects of Cydonia oblonga Miller extracts on blood hemostasis, coagulation and fibrinolysis in mice, and experimental thrombosis in rats. J. Ethnopharmacol. 2014, 154, 163–169. [Google Scholar] [CrossRef]
- Zhou, W.; Abdusalam, E.; Abliz, P.; Reyim, N.; Tian, S.; Aji, Q.; Issak, M.; Iskandar, G.; Moore, N.; Umar, A. Effect of Cydonia oblonga Mill. fruit and leaf extracts on blood pressure and blood rheology in renal hypertensive rats. J. Ethnopharmacol. 2014, 152, 464–469. [Google Scholar] [CrossRef]
- Abliz, A.; Aji, Q.; Abdusalam, E.; Sun, X.; Abdurahman, A.; Zhou, W.; Moore, N.; Umar, A. Effect of Cydonia oblonga Mill. leaf extract on serum lipids and liver function in a rat model of hyperlipidaemia. J. Ethnopharmacol. 2014, 151, 970–974. [Google Scholar] [CrossRef]
- Zhou, W.T.; Abdurahman, A.; Abdusalam, E.; Yiming, W.; Abliz, P.; Aji, Q.; Issak, M.; Iskandar, G.; Moore, N.; Umar, A. Effect of Cydonia oblonga Mill. leaf extracts or captopril on blood pressure and related biomarkers in renal hypertensive rats. J. Ethnopharmacol. 2014, 153, 635–640. [Google Scholar] [CrossRef] [PubMed]
- Gubitosa, F.; Fraternale, D.; De Bellis, R.; Gorassini, A.; Benayada, L.; Chiarantini, L.; Albertini, M.C.; Potenza, L. Cydonia oblonga Mill. Pulp Callus Inhibits Oxidative Stress and Inflammation in Injured Cells. Antioxidants 2023, 12, 1076. [Google Scholar] [CrossRef] [PubMed]
- Simayi, J.; Abulizi, A.; Nuermaimaiti, M.; Khan, N.; Hailati, S.; Han, M.; Talihati, Z.; Abudurousuli, K.; Maihemuti, N.; Nuer, M.; et al. UHPLC-Q-TOF-MS/MS and Network Pharmacology Analysis to Reveal Quality Markers of Xinjiang Cydonia oblonga Mill. for Antiatherosclerosis. Biomed. Res. Int. 2022, 2022, 4176235. [Google Scholar] [CrossRef] [PubMed]
- Romano, R.; De Luca, L.; Aiello, A.; Pagano, R.; Di Pierro, P.; Pizzolongo, F.; Masi, P. Basil (Ocimum basilicum L.) Leaves as a Source of Bioactive Compounds. Foods 2022, 11, 1076. [Google Scholar] [CrossRef] [PubMed]
- Aminian, A.R.; Mohebbati, R.; Boskabady, M.H. The Effect of Ocimum basilicum L. and Its Main Ingredients on Respiratory Disorders: An Experimental, Preclinical, and Clinical Review. Front. Pharmacol. 2021, 12, 805391. [Google Scholar] [CrossRef]
- Kamelnia, E.; Mohebbati, R.; Kamelnia, R.; El-Seedi, H.R.; Boskabady, M.H. Anti-inflammatory, immunomodulatory and anti-oxidant effects of Ocimum basilicum L. and its main constituents: A review. Iran. J. Basic. Med. Sci. 2023, 26, 617–627. [Google Scholar]
- Sharma, A.D.; Kaur, I.; Angish, S.; Thakur, A.; Sania, S.; Singh, A. Comparative phytochemistry, antioxidant, antidiabetic, and anti-inflammatory activities of traditionally used Ocimum basilicum L. Ocimum gratissimum L., and Ocimum tenuiflorum L. BioTechnologia 2022, 103, 131–142. [Google Scholar] [CrossRef]
- Al-Subhi, L.; Ibrahim Waly, M. Two Cultivars of Ocimum basilicum Leaves Extracts Attenuate Streptozotocin-mediated Oxidative Stress in Diabetic Rats. Pak. J. Biol. Sci. 2020, 23, 1010–1017. [Google Scholar] [CrossRef]
- Umar, A.; Zhou, W.; Abdusalam, E.; Tursun, A.; Reyim, N.; Tohti, I.; Moore, N. Effect of Ocimum basilicum L. on cyclo-oxygenase isoforms and prostaglandins involved in thrombosis. J. Ethnopharmacol. 2014, 152, 151–155. [Google Scholar] [CrossRef]
- Naman, A. Preliminary Study on the Effect and Mechanism of the Combination of Total Flavonoids of Quince-Basil on Atherosclerosis Rats. Master’s Thesis, Xinjiang Medical University, Urumqi, China, 2019. [Google Scholar]
- Naman, A.; Tursun, R.; Abulizi, A.; Keremu, A.; Zhou, W.; Umar, A. Protective effect and mechanisms of combination of total flavonoids of quince-basil on the atherosclerotic rats blood vessels. J. Xinjiang Med. Univ. 2020, 43, 1016–1020. [Google Scholar]
- Umar, A.; Zhou, W.; Abdurahman, A.; Abulizi, A.; Naman, A.; Duolikong, A.; Dilixiati, A.; Keremu, A.; Sawuti, A.; Simayi, J. A Quince—BASIL Total Flavone Composition and Its Application in. Atherosclerosis. Patent CN110327392B, 25 July 2019. [Google Scholar]
- TCMSP: Traditional Chinese Medicine Systems Pharmacology Database and Analysis Platform. Available online: https://old.tcmsp-e.com/tcmsp.php (accessed on 10 December 2023).
- BATMAN-TCM. Available online: http://bionet.ncpsb.org.cn/batman-tcm/ (accessed on 13 December 2023).
- PubChem. Available online: https://pubchem.ncbi.nlm.nih.gov/ (accessed on 15 December 2023).
- SwissTargetPrediction. Available online: http://www.swisstargetprediction.ch/ (accessed on 15 December 2023).
- CTD: The Comparative Toxicogenomics Database. Available online: http://ctdbase.org/ (accessed on 18 December 2023).
- TTD: Therapeutic Target Database. Available online: http://db.idrblab.net/ttd/ (accessed on 18 December 2023).
- GeneCards: The Human Gene Database. Available online: https://www.genecards.org/ (accessed on 26 December 2023).
- STRING: Functional Protein Association Networks. Available online: https://cn.string-db.org/ (accessed on 2 January 2024).
- RCSB PDB: Protein Data Bank. Available online: https://www.rcsb.org/ (accessed on 14 January 2024).
- AlphaFold Protein Structure Database. Available online: https://alphafold.ebi.ac.uk/ (accessed on 14 January 2024).
- Prasad, K. Current Status of Primary, Secondary, and Tertiary Prevention of Coronary Artery Disease. Int. J. Angiol. 2021, 30, 177–186. [Google Scholar] [CrossRef] [PubMed]
- Libby, P.; Bornfeldt, K.E.; Tall, A.R. Atherosclerosis: Successes, Surprises, and Future Challenges. Circ. Res. 2016, 118, 531–534. [Google Scholar] [CrossRef] [PubMed]
- Fardoun, M.M.; Maaliki, D.; Halabi, N.; Iratni, R.; Bitto, A.; Baydoun, E.; Eid, A.H. Flavonoids in adipose tissue inflammation and atherosclerosis: One arrow, two targets. Clin. Sci. 2020, 134, 1403–1432. [Google Scholar] [CrossRef] [PubMed]
- Panche, A.N.; Diwan, A.D.; Chandra, S.R. Flavonoids: An overview. J. Nutr. Sci. 2016, 5, e47. [Google Scholar] [CrossRef]
- Kuwahata, S.; Fujita, S.; Orihara, K.; Hamasaki, S.; Oba, R.; Hirai, H.; Nagata, K.; Ishida, S.; Kataoka, T.; Oketani, N.; et al. High expression level of Toll-like receptor 2 on monocytes is an important risk factor for arteriosclerotic disease. Atherosclerosis 2010, 209, 248–254. [Google Scholar] [CrossRef]
- Knekt, P.; Kumpulainen, J.; Järvinen, R.; Rissanen, H.; Heliövaara, M.; Reunanen, A.; Hakulinen, T.; Aromaa, A. Flavonoid intake and risk of chronic diseases. Am. J. Clin. Nutr. 2002, 76, 560–568. [Google Scholar] [CrossRef]
- Xiao, H.B.; Jun, F.; Lu, X.Y.; Chen, X.J.; Chao, T.; Sun, Z.L. Protective effects of kaempferol against endothelial damage by an improvement in nitric oxide production and a decrease in asymmetric dimethylarginine level. Eur. J. Pharmacol. 2009, 616, 213–222. [Google Scholar] [CrossRef]
- Xia, F.; Wang, C.; Jin, Y.; Liu, Q.; Meng, Q.; Liu, K.; Sun, H. Luteolin protects HUVECs from TNF-α-induced oxidative stress and inflammation via its effects on the Nox4/ROS-NF-κB and MAPK pathways. J. Atheroscler. Thromb. 2014, 21, 768–783. [Google Scholar] [CrossRef]
- Jeon, S.M.; Bok, S.H.; Jang, M.K.; Lee, M.K.; Nam, K.T.; Park, Y.B.; Rhee, S.J.; Choi, M.S. Antioxidative activity of naringin and lovastatin in high cholesterol-fed rabbits. Life Sci. 2001, 69, 2855–2866. [Google Scholar] [CrossRef]
- Serino, E.; Chahardoli, A.; Badolati, N.; Sirignano, C.; Jalilian, F.; Mojarrab, M.; Farhangi, Z.; Rigano, D.; Stornaiuolo, M.; Shokoohinia, Y.; et al. Salvigenin, a Trimethoxylated Flavone from Achillea Wilhelmsii C. Koch, Exerts Combined Lipid-Lowering and Mitochondrial Stimulatory Effects. Antioxidants 2021, 10, 1042. [Google Scholar] [CrossRef]
- Pan, G.; Zhao, L.; Xiao, N.; Yang, K.; Ma, Y.; Zhao, X.; Fan, Z.; Zhang, Y.; Yao, Q.; Lu, K.; et al. Total synthesis of 8-(6″-umbelliferyl)-apigenin and its analogs as anti-diabetic reagents. Eur. J. Med. Chem. 2016, 122, 674–683. [Google Scholar] [CrossRef] [PubMed]
- Su, T.; Huang, C.; Yang, C.; Jiang, T.; Su, J.; Chen, M.; Fatima, S.; Gong, R.; Hu, X.; Bian, Z.; et al. Apigenin inhibits STAT3/CD36 signaling axis and reduces visceral obesity. Pharmacol. Res. 2020, 152, 104586. [Google Scholar] [CrossRef] [PubMed]
- Ren, K.; Jiang, T.; Zhou, H.F.; Liang, Y.; Zhao, G.J. Apigenin Retards Atherogenesis by Promoting ABCA1-Mediated Cholesterol Efflux and Suppressing Inflammation. Cell Physiol. Biochem. 2018, 47, 2170–2184. [Google Scholar] [CrossRef] [PubMed]
- Lv, Y.; Gao, X.; Luo, Y.; Fan, W.; Shen, T.; Ding, C.; Yao, M.; Song, S.; Yan, L. Apigenin ameliorates HFD-induced NAFLD through regulation of the XO/NLRP3 pathways. J. Nutr. Biochem. 2019, 71, 110–121. [Google Scholar] [CrossRef]
- Miller, A.P.; Coronel, J.; Amengual, J. The role of β-carotene and vitamin A in atherogenesis: Evidences from preclinical and clinical studies. Biochim. Biophys. Acta Mol. Cell Biol. Lipids. 2020, 1865, 158635. [Google Scholar] [CrossRef]
- Wu, W.; Liu, W.; Wang, H.; Wang, W.; Chu, W.; Jin, J. β-sitosterol inhibits trimethylamine production by regulating the gut microbiota and attenuates atherosclerosis in ApoE−/− mice. Front. Cardiovasc. Med. 2022, 9, 986905. [Google Scholar] [CrossRef]
- McKenna, M.; Balasuriya, N.; Zhong, S.; Li, S.S.; O’Donoghue, P. Phospho-Form Specific Substrates of Protein Kinase B (AKT1). Front. Bioeng. Biotechnol. 2020, 8, 619252. [Google Scholar] [CrossRef]
- Balasuriya, N.; Davey, N.E.; Johnson, J.L.; Liu, H.; Biggar, K.K.; Cantley, L.C.; Li, S.S.; O’Donoghue, P. Phosphorylation-dependent substrate selectivity of protein kinase B (AKT1). J. Biol. Chem. 2020, 295, 8120–8134. [Google Scholar] [CrossRef]
- Ye, J.; Li, L.; Hu, Z. Exploring the Molecular Mechanism of Action of Yinchen Wuling Powder for the Treatment of Hyperlipidemia, Using Network Pharmacology, Molecular Docking, and Molecular Dynamics Simulation. Biomed. Res. Int. 2021, 2021, 9965906. [Google Scholar] [CrossRef]
- Huang, X.; Liu, G.; Guo, J.; Su, Z. The PI3K/AKT pathway in obesity and type 2 diabetes. Int. J. Biol. Sci. 2018, 14, 1483–1496. [Google Scholar] [CrossRef]
- Ridker, P.M. Anticytokine Agents: Targeting Interleukin Signaling Pathways for the Treatment of Atherothrombosis. Circ. Res. 2019, 124, 437–450. [Google Scholar] [CrossRef] [PubMed]
- Ridker, P.M. From C-Reactive Protein to Interleukin-6 to Interleukin-1: Moving Upstream To Identify Novel Targets for Atheroprotection. Circ. Res. 2016, 118, 145–156. [Google Scholar] [CrossRef] [PubMed]
- Shirazi, L.F.; Bissett, J.; Romeo, F.; Mehta, J.L. Role of Inflammation in Heart Failure. Curr. Atheroscler. Rep. 2017, 19, 27. [Google Scholar] [CrossRef] [PubMed]
- Ridker, P.M.; Rane, M. Interleukin-6 Signaling and Anti-Interleukin-6 Therapeutics in Cardiovascular Disease. Circ. Res. 2021, 128, 1728–1746. [Google Scholar] [CrossRef] [PubMed]
- Varfolomeev, E.; Vucic, D. Intracellular regulation of TNF activity in health and disease. Cytokine 2018, 101, 26–32. [Google Scholar] [CrossRef]
- Pedersen, B.K.; Febbraio, M.A. Muscles, exercise and obesity: Skeletal muscle as a secretory organ. Nat. Rev. Endocrinol. 2012, 8, 457–465. [Google Scholar] [CrossRef]
- Pedersen, B.K. Anti-inflammatory effects of exercise: Role in diabetes and cardiovascular disease. Eur. J. Clin. Investig. 2017, 47, 600–611. [Google Scholar] [CrossRef]
- Li, X.; Sun, X.; Kan, C.; Chen, B.; Qu, N.; Hou, N.; Liu, Y.; Han, F. COL1A1: A novel oncogenic gene and therapeutic target in malignancies. Pathol. Res. Pract. 2022, 236, 154013. [Google Scholar] [CrossRef]
- Comariţa, I.K.; Vîlcu, A.; Constantin, A.; Procopciuc, A.; Safciuc, F.; Alexandru, N.; Dragan, E.; Nemecz, M.; Filippi, A.; Chiţoiu, L.; et al. Therapeutic Potential of Stem Cell-Derived Extracellular Vesicles on Atherosclerosis-Induced Vascular Dysfunction and Its Key Molecular Players. Front. Cell Dev. Biol. 2022, 10, 817180. [Google Scholar] [CrossRef]
- Mo, L.; Ma, C.; Wang, Z.; Li, J.; He, W.; Niu, W.; Chen, Z.; Zhou, C.; Liu, Y. Integrated Bioinformatic Analysis of the Shared Molecular Mechanisms Between Osteoporosis and Atherosclerosis. Front. Endocrinol. 2022, 13, 950030. [Google Scholar] [CrossRef]
- Van den Hoek, A.M.; Özsezen, S.; Caspers, M.P.M.; van Koppen, A.; Hanemaaijer, R.; Verschuren, L. Unraveling the Transcriptional Dynamics of NASH Pathogenesis Affecting Atherosclerosis. Int. J. Mol. Sci. 2022, 23, 8299. [Google Scholar] [CrossRef] [PubMed]
- Guo, S.; Chen, X. The human Nox4: Gene, structure, physiological function and pathological significance. J. Drug Target. 2015, 23, 888–896. [Google Scholar] [CrossRef] [PubMed]
- Hu, P.; Wu, X.; Khandelwal, A.R.; Yu, W.; Xu, Z.; Chen, L.; Yang, J.; Weisbrod, R.M.; Lee, K.S.S.; Seta, F.; et al. Endothelial Nox4-based NADPH oxidase regulates atherosclerosis via soluble epoxide hydrolase. Biochim. Biophys. Acta Mol. Basis Dis. 2017, 1863, 1382–1391. [Google Scholar] [CrossRef] [PubMed]
- Carmona, H.; Valadez, H.; Yun, Y.; Sankar, J.; Estala, L.; Gomez, F.A. Development of microfluidic-based assays to estimate the binding between osteocalcin (BGLAP) and fluorescent antibodies. Talanta 2015, 132, 676–679. [Google Scholar] [CrossRef] [PubMed]
- Son, J.; Tae, J.Y.; Min, S.K.; Ko, Y.; Park, J.B. Fibroblast growth factor-4 maintains cellular viability while enhancing osteogenic differentiation of stem cell spheroids in part by regulating RUNX2 and BGLAP expression. Exp. Ther. Med. 2020, 20, 2013–2020. [Google Scholar] [CrossRef]
- Wahlin, B.; Fasth, A.E.R.; Karp, K.; Lejon, K.; Malmström, V.; Rahbar, A.; Wållberg-Jonsson, S.; Södergren, A. Atherosclerosis in rheumatoid arthritis: Associations between anti-cytomegalovirus IgG antibodies, CD4+CD28null T-cells, CD8+CD28null T-cells and intima-media thickness. Clin. Exp. Rheumatol. 2021, 39, 578–586. [Google Scholar] [CrossRef]
- Wahlin, B.; Ramnemark, A.; Rantapää-Dahlqvist, S.; Wållberg-Jonsson, S.; Södergren, A. Osteoprotegerin and osteocalcin are associated with atherosclerosis in patients with rheumatoid arthritis: A prospective cohort study. Clin. Exp. Rheumatol. 2021, 39, 1402–1409. [Google Scholar] [CrossRef]
- The Gene Ontology Consortium. Expansion of the Gene Ontology knowledgebase and resources. Nucleic Acids Res. 2016, 45, D331–D338. [Google Scholar]
- Ogata, H.; Goto, S.; Sato, K.; Fujibuchi, W.; Bono, H.; Kanehisa, M. KEGG: Kyoto Encyclopedia of Genes and Genomes. Nucleic Acids Res. 1999, 27, 29–34. [Google Scholar] [CrossRef]
- Langfelder, P.; Horvath, S. WGCNA: An R package for weighted correlation network analysis. BMC Bioinform. 2008, 9, 559. [Google Scholar] [CrossRef]
- Engebretsen, S.; Bohlin, J. Statistical predictions with glmnet. Clin. Epigenetics 2019, 11, 123. [Google Scholar] [CrossRef] [PubMed]
- Abraham, M.J.; Murtola, T.; Schulz, R.; Páll, S.; Smith, J.C.; Hess, B.; Lindahl, E. GROMACS: High performance molecular simulations through multi-level parallelism from laptops to supercomputers. SoftwareX 2015, 1–2, 19–25. [Google Scholar] [CrossRef]
- Saha, S.; Yeom, G.S.; Nimse, S.B.; Pal, D. Combination Therapy of Ledipasvir and Itraconazole in the Treatment of COVID-19 Patients Coinfected with Black Fungus: An In Silico Statement. BioMed. Res. Int. 2022, 2022, 5904261. [Google Scholar] [CrossRef]
- Ouassaf, M.; Bourougaa, L.; Al-Mijalli, S.H.; Abdallah, E.M.; Bhat, A.R.; A Kawsar, S.M. Marine-Derived Compounds as Potential Inhibitors of Hsp90 for Anticancer and Antimicrobial Drug Development: A Comprehensive In Silico Study. Molecules 2023, 28, 8074. [Google Scholar] [CrossRef] [PubMed]
- Omar, A.M.; Mohammad, K.A.; Sindi, I.A.; Mohamed, G.A.; Ibrahim, S.R.M. Unveiling the Efficacy of Sesquiterpenes from Marine Sponge Dactylospongia elegans in Inhibiting Dihydrofolate Reductase Using Docking and Molecular Dynamic Studies. Molecules 2023, 28, 1292. [Google Scholar] [CrossRef] [PubMed]












| No. | Ingredient | TCMSP | BATMAN | Swiss-Target Prediction | Total |
|---|---|---|---|---|---|
| 1 | Isoquercitrin | 5 | 0 | 50 | 55 |
| 2 | Quercetin 3-galactoside | 9 | 0 | 22 | 31 |
| 3 | Sitosterol | 3 | 96 | 44 | 143 |
| 4 | Rutin | 42 | 4 | 34 | 80 |
| 5 | Amygdalin | 6 | 0 | 42 | 48 |
| 6 | Beta-carotene | 19 | 151 | 0 | 170 |
| 7 | Chlorogenic acid | 0 | 0 | 6 | 6 |
| 8 | Quercetin | 299 | 178 | 200 | 677 |
| 9 | Kaempferol | 121 | 10 | 200 | 331 |
| 10 | Catechin | 20 | 30 | 0 | 50 |
| 11 | Quercetin-3-O-β-d-glucoside | 0 | 0 | 22 | 22 |
| 12 | Kaempferol-3-O-β-d-glucoside | 0 | 0 | 21 | 21 |
| 13 | Nevadensin | 17 | 0 | 12 | 29 |
| 14 | Quercetin-3-O-β-d-galactopyranoside | 0 | 0 | 22 | 22 |
| 15 | Quercetin-3-O-α-l-rhamnoglucoside | 0 | 0 | 21 | 21 |
| 16 | Myricitrin | 2 | 0 | 22 | 24 |
| 17 | Syringin | 18 | 0 | 29 | 47 |
| 18 | Apigenin | 77 | 3 | 100 | 180 |
| 19 | Naringenin | 11 | 27 | 97 | 135 |
| 20 | Genkwanin | 13 | 0 | 59 | 72 |
| 21 | Luteolin | 55 | 0 | 100 | 155 |
| 22 | Eriodictyol | 9 | 7 | 18 | 34 |
| 23 | Epicatechin | 6 | 15 | 0 | 31 |
| 24 | Velutin | 0 | 0 | 100 | 100 |
| 25 | Salvigenin | 17 | 0 | 100 | 117 |
| 26 | Cirsiliol | 9 | 0 | 100 | 109 |
| 27 | Pilosin | 0 | 0 | 100 | 100 |
| 28 | Eupalitin | 15 | 0 | 100 | 115 |
| 29 | Xanthomicrol | 17 | 0 | 13 | 30 |
| 30 | GardeninB | 0 | 0 | 100 | 100 |
| 31 | Hymenoxin | 0 | 0 | 100 | 100 |
| 32 | Molludistin | 0 | 0 | 4 | 4 |
| 33 | Cosmosiin | 1 | 0 | 22 | 23 |
| 34 | Quercetrin | 0 | 0 | 21 | 21 |
| 35 | Luteolin-7-O-glucoside | 3 | 0 | 22 | 25 |
| 36 | Orientin | 5 | 0 | 4 | 9 |
| 37 | Luteolin-7-O-glucuronide | 0 | 0 | 21 | 21 |
| 38 | Quercetin-3-O-galactoside | 9 | 0 | 22 | 31 |
| 39 | Quercetin-3-O-glucuronide | 2 | 0 | 21 | 23 |
| No. | Ingredient | Degree | Betweenness |
|---|---|---|---|
| 1 | Quercetin | 310 | 0.238451988 |
| 2 | Apigenin | 171 | 0.027592652 |
| 3 | Beta-carotene | 170 | 0.09686698 |
| 4 | Kaempferol | 155 | 0.06398417 |
| 5 | Luteolin | 143 | 0.015631378 |
| 6 | Sitosterol | 136 | 0.077195616 |
| 7 | Naringenin | 131 | 0.039760769 |
| 8 | Salvigenin | 113 | 0.008192679 |
| No. | Protein | Degree | Betweenness |
|---|---|---|---|
| 1 | AKT1 | 140 | 0.0386639853635396 |
| 2 | IL6 | 139 | 0.0370961728791916 |
| 3 | TNF | 138 | 0.0348905245840174 |
| 4 | INS | 128 | 0.0312717654742738 |
| 5 | TP53 | 126 | 0.0298558219169182 |
| 6 | IL1B | 125 | 0.0263218283412141 |
| 7 | CASP3 | 121 | 0.0149378769869302 |
| 8 | BCL2 | 118 | 0.0170485147677625 |
| 9 | PTGS2 | 117 | 0.0291340122024729 |
| 10 | ESR1 | 116 | 0.030196923984057 |
| Pathway ID | Pathway | Count | p Value |
|---|---|---|---|
| hsa04062 | Chemokine signaling pathway | 54 | 7.83181195018207 × 10−15 |
| hsa04514 | Cell adhesion molecules (CAMs) | 38 | 2.02647264320902 × 10−9 |
| hsa04064 | NF-kappa B signaling pathway | 26 | 9.83660273222764 × 10−7 |
| hsa04620 | Toll-like receptor signaling pathway | 25 | 5.01052403629501 × 10−6 |
| hsa04270 | Vascular smooth muscle contraction | 27 | 0.0000496199445295329 |
| hsa04015 | Rap1 signaling pathway | 36 | 0.000154841951809588 |
| hsa04010 | MAPK signaling pathway | 42 | 0.00245564583703391 |
| hsa04625 | C-type lectin receptor signaling pathway | 19 | 0.0025703743733173 |
| hsa04660 | T cell receptor signaling pathway | 19 | 0.0025703743733173 |
| hsa04657 | IL-17 signaling pathway | 17 | 0.00420292315856717 |
| hsa04022 | cGMP-PKG signaling pathway | 26 | 0.00487633918446109 |
| hsa05418 | Fluid shear stress and atherosclerosis | 22 | 0.00756887958413684 |
| hsa04024 | cAMP signaling pathway | 31 | 0.00766376826866491 |
| hsa05110 | Vibrio cholerae infection | 10 | 0.0137763850285278 |
| CID | BGLAP | COL1A1 | COL3A1 | NOX4 | |
|---|---|---|---|---|---|
| Quercetin | 5280343 | −1.45 | −1.88 | −2.05 | −3.19 |
| Apigenin | 5280443 | −3.02 | −4.91 | −3.83 | −2.82 |
| Beta-carotene | 5280489 | −4.92 | −4.92 | −4.45 | −4.64 |
| Kaempferol | 5280489 | −3.34 | −2.95 | −2.65 | −2.55 |
| Luteolin | 5280863 | −2.73 | −2.83 | −4.28 | −2.27 |
| Sitosterol | 5280445 | −4.03 | −4.07 | −5.03 | −4.31 |
| Naringenin | 222284 | −3.35 | −4.65 | −3.76 | −3.23 |
| Salvigenin | 439246 | −3.31 | −3.26 | −3.02 | −2.45 |
| RMSD (nm) | RMSF (nm) | Rg (nm) | SASA (nm2) | |
|---|---|---|---|---|
| BGLAP-Naringeni | 1.828 | 0.861 | 2.114 | 86.146 |
| COL1A1-Apigenin | 0.860 | 0.634 | 3.826 | 370.894 |
| COL3A1-Sitosterol | 0.276 | 0.161 | 2.868 | 284.400 |
| NOX4-Quercetin | 0.520 | 0.280 | 3.392 | 304.134 |
Disclaimer/Publisher’s Note: The statements, opinions and data contained in all publications are solely those of the individual author(s) and contributor(s) and not of MDPI and/or the editor(s). MDPI and/or the editor(s) disclaim responsibility for any injury to people or property resulting from any ideas, methods, instructions or products referred to in the content. |
© 2024 by the authors. Licensee MDPI, Basel, Switzerland. This article is an open access article distributed under the terms and conditions of the Creative Commons Attribution (CC BY) license (https://creativecommons.org/licenses/by/4.0/).
Share and Cite
Hailati, S.; Han, M.-Y.; Dilimulati, D.; Nueraihemaiti, N.; Baishan, A.; Aikebaier, A.; Zhou, W.-T. Searching for Hub Genes of Quince–Basil Co-Administration Against Atherosclerosis Using Bioinformatics Analysis and Experimental Validation. Pharmaceuticals 2024, 17, 1433. https://doi.org/10.3390/ph17111433
Hailati S, Han M-Y, Dilimulati D, Nueraihemaiti N, Baishan A, Aikebaier A, Zhou W-T. Searching for Hub Genes of Quince–Basil Co-Administration Against Atherosclerosis Using Bioinformatics Analysis and Experimental Validation. Pharmaceuticals. 2024; 17(11):1433. https://doi.org/10.3390/ph17111433
Chicago/Turabian StyleHailati, Sendaer, Meng-Yuan Han, Dilihuma Dilimulati, Nuerbiye Nueraihemaiti, Alhar Baishan, Alifeiye Aikebaier, and Wen-Ting Zhou. 2024. "Searching for Hub Genes of Quince–Basil Co-Administration Against Atherosclerosis Using Bioinformatics Analysis and Experimental Validation" Pharmaceuticals 17, no. 11: 1433. https://doi.org/10.3390/ph17111433
APA StyleHailati, S., Han, M.-Y., Dilimulati, D., Nueraihemaiti, N., Baishan, A., Aikebaier, A., & Zhou, W.-T. (2024). Searching for Hub Genes of Quince–Basil Co-Administration Against Atherosclerosis Using Bioinformatics Analysis and Experimental Validation. Pharmaceuticals, 17(11), 1433. https://doi.org/10.3390/ph17111433
