Sign in to use this feature.

Years

Between: -

Subjects

remove_circle_outline
remove_circle_outline
remove_circle_outline
remove_circle_outline
remove_circle_outline
remove_circle_outline
remove_circle_outline
remove_circle_outline
remove_circle_outline

Journals

remove_circle_outline
remove_circle_outline
remove_circle_outline
remove_circle_outline
remove_circle_outline
remove_circle_outline
remove_circle_outline
remove_circle_outline
remove_circle_outline
remove_circle_outline

Article Types

Countries / Regions

remove_circle_outline
remove_circle_outline
remove_circle_outline
remove_circle_outline
remove_circle_outline
remove_circle_outline
remove_circle_outline

Search Results (536)

Search Parameters:
Keywords = Culex

Order results
Result details
Results per page
Select all
Export citation of selected articles as:
17 pages, 13668 KB  
Article
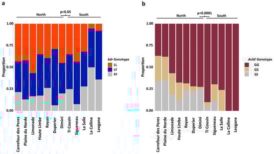
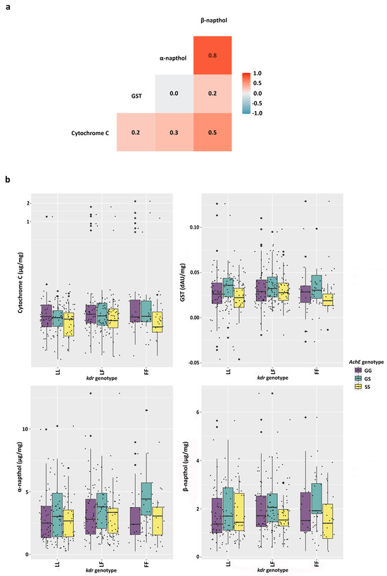
Insecticide Resistance Mutations, Enzymatic Activity, and Pathogen Infection in Culex quinquefasciatus from Haiti
by Primrose Tanachaiwiwat, Neil D. Sanscrainte, Bernard A. Okech and Alden S. Estep
Insects 2026, 17(3), 331; https://doi.org/10.3390/insects17030331 - 18 Mar 2026
Viewed by 86
Abstract
Haiti is a Caribbean country of about 11 million people with a high burden of mosquito-transmitted disease and limited vector control, thereby making effective operational mosquito control of high importance. Previous studies have examined vector-borne disease burden and insecticide resistance markers in Haitian [...] Read more.
Haiti is a Caribbean country of about 11 million people with a high burden of mosquito-transmitted disease and limited vector control, thereby making effective operational mosquito control of high importance. Previous studies have examined vector-borne disease burden and insecticide resistance markers in Haitian Aedes and Anopheles mosquitoes, but not Culex species. In this study, we examined collections of Culex quinquefasciatus from 12 locations in northern and southern Haiti for the presence of markers of insecticide resistance (using a variety of target-site mutations and biochemical assays) and pathogens (using a deep-sequencing microbiome workflow). The metagenomic analysis identified Wolbachia, Rhabdoviridae, and Plasmodium infections in all sample pools at relatively high levels, along with less frequent detections of other potential pathogens. Insecticide resistance marker examination identified variable frequencies of knockdown resistance and acetylcholinesterase resistance mutations, as well as variation in resistance-associated enzymatic activities in these populations. These findings indicate that insecticide resistance to pyrethroid and organophosphate insecticides is likely. Although there was variation among Culex mosquito populations and no clear activity pattern, enzymatic activity was significantly higher at the southern sites than at the northern sites. Similar findings in Cx. quinquefasciatus populations in other locations in the Americas strongly suggest that vector control with pyrethroid and organophosphate adulticides may be of limited efficacy. Full article
(This article belongs to the Section Insect Pest and Vector Management)
Show Figures

Figure 1

17 pages, 3453 KB  
Article
The Ifakara Ambient Chamber Test (I-ACT) for Evaluation of Indoor Residual Sprays: A Non-Inferiority Test of Sylando® 240SC and SumiShield® 50WG
by Jane Johnson Machange, Ahmadi B. Mpelepele, Frank S. C. Tenywa, Mzee Pwagu, Dickson Kobe, Saphina H. Ngonyani, Dismas S. Kamande, Isaya Matanila, Ibrahim Kibwengo, Jason Moore, Joseph B. Muganga, Ritha Rex Kidyalla, Prisca A. Kweyamba, Susanne Stutz, James W. Austin, Sarah Jane Moore and Ummi Abdul Kibondo
Insects 2026, 17(3), 304; https://doi.org/10.3390/insects17030304 - 11 Mar 2026
Viewed by 341
Abstract
New insecticides for indoor residual spraying (IRS) are being developed to manage resistance. Chlorfenapyr (Sylando® 240SC), a pro-insecticide, is metabolized by active mosquitoes into the toxic metabolite tralopyril. This mode of action requires adapted “free flying” bioassays (because chlorfenapyr is converted to [...] Read more.
New insecticides for indoor residual spraying (IRS) are being developed to manage resistance. Chlorfenapyr (Sylando® 240SC), a pro-insecticide, is metabolized by active mosquitoes into the toxic metabolite tralopyril. This mode of action requires adapted “free flying” bioassays (because chlorfenapyr is converted to its toxic metabolite tralopyril when mosquitoes are metabolically active). A miniature-experimental hut (MEH) assay was developed within the Ifakara Ambient Chamber Test (I-ACT) with a rabbit as a host to measure residual efficacy under controlled conditions. Sylando® 240SC was compared with SumiShield® 50WG (clothianidin) for 12-month residual efficacy against malaria and arbovirus vectors. Residual activity was assessed on mud, wood and concrete with two huts per substrate treated with Sylando® 240SC, one with SumiShield® 50WG, and one with untreated control. Five replicates of 20 mosquitoes per strain (malaria vectors: pyrethroid-susceptible Anopheles gambiae and -resistant An. arabiensis and An. funestus; culicines Aedes aegypti and Culex quinquefasciatus) were exposed overnight at one-week post spraying and monthly thereafter. Multivariable mixed-effect logistic regression with binomial errors and log link function assessed non-inferiority with a 7% margin on mosquito mortality as the primary outcome for malaria vectors. Both products induced delayed mortality, with higher effects on malaria vectors than culicines. Across all substrates and malaria species combined over the full 12 months of observation, Sylando® 240SC was non-inferior to SumiShield® 50WG on mortality measured at 72 h (76% vs. 67%, OR = 0.86, 95% CI: 0.77–0.97) and 168 h (89% vs. 82%, OR = 0.74, 95% CI: 0.63–0.87). Sylando® 240SC performed comparably to SumiShield® 50WG, supporting its use as an IRS additional option. The new I-ACT mini-experimental-hut assay provides a practical tool for evaluating pro-insecticides. The importance of free-flight evaluation methods for pro-insecticides is discussed. Full article
(This article belongs to the Section Medical and Livestock Entomology)
Show Figures

Graphical abstract

20 pages, 509 KB  
Review
West Nile Virus in Europe: Epidemiology, Vector Ecology, Environmental Drivers, and the Role of Equine Sentinel Surveillance in a One Health Framework
by Paula Nistor, Livia Stanga, Vlad Iorgoni, Razvan Grigore Cojocaru, Alexandru Gligor, Alexandru Ciresan, Bogdan Florea, Vlad Cocioba, Ionica Iancu, Horia Iorgoni, Cristian Zaha, Cosmin Horatiu Maris and Viorel Herman
Pathogens 2026, 15(3), 298; https://doi.org/10.3390/pathogens15030298 - 10 Mar 2026
Viewed by 302
Abstract
West Nile virus (WNV) is a mosquito-borne flavivirus that remains an important public and veterinary health concern across Europe. Periodic outbreaks affecting humans, horses, and wildlife highlight the complex ecological interactions underlying viral circulation. This narrative review aims to synthesize current knowledge regarding [...] Read more.
West Nile virus (WNV) is a mosquito-borne flavivirus that remains an important public and veterinary health concern across Europe. Periodic outbreaks affecting humans, horses, and wildlife highlight the complex ecological interactions underlying viral circulation. This narrative review aims to synthesize current knowledge regarding WNV epidemiology, transmission dynamics, and surveillance strategies in Europe, with particular attention to the Romanian context. Available surveillance data indicate recurrent seasonal transmission in several European regions; however, reported case numbers may be influenced by differences in diagnostic capacity, reporting practices, and surveillance intensity among countries. Recent studies suggest that environmental variability, vector adaptation, and host community composition play important roles in shaping regional transmission risk, although the relative contribution of these factors remains incompletely quantified. Despite expanding surveillance networks and One Health initiatives, important knowledge gaps persist regarding the integration of environmental risk indicators, vector ecology, and operational preparedness into coherent risk-assessment frameworks. This review therefore examines current epidemiological patterns, evaluates surveillance approaches, and discusses emerging drivers of WNV transmission in Europe. As a narrative synthesis based on published literature and surveillance reports, this review is subject to limitations related to heterogeneity in available data and differences in national reporting systems. Nevertheless, a clearer understanding of these interacting factors may support improved surveillance strategies and more adaptive public health responses to future WNV transmission events. Reported surveillance data should be interpreted cautiously, as differences in national surveillance intensity, diagnostic capacity, and reporting frameworks across Europe may influence notified case numbers. Consequently, reported outbreaks do not necessarily reflect proportional differences in transmission intensity. Full article
(This article belongs to the Special Issue Epidemiology and Molecular Diagnosis of Vector-Borne Diseases)
Show Figures

Figure 1

31 pages, 2139 KB  
Review
Aquatic Diptera in Phytotelmata of Bromeliaceae and Zingerberales
by Barbara L. Hayford, Marcella M. Jurotich, Heera Malik and Caroline S. Chaboo
Insects 2026, 17(3), 280; https://doi.org/10.3390/insects17030280 - 4 Mar 2026
Viewed by 523
Abstract
Phytotelmata are small, plant-held water pools that support unique assemblages of fauna and flora. Aquatic Diptera are a significant component of these microecosystems. Based on an exhaustive review of over 100 years of published literature, a global database of phytotelmata-associated aquatic Diptera with [...] Read more.
Phytotelmata are small, plant-held water pools that support unique assemblages of fauna and flora. Aquatic Diptera are a significant component of these microecosystems. Based on an exhaustive review of over 100 years of published literature, a global database of phytotelmata-associated aquatic Diptera with Bromeliaceae and Zingiberales (7 families) was compiled to explore diversity and ecology and identify gaps in the research. This database is designed to provide a valuable baseline and to serve as an objective, informed tool for future monitoring and research. A total of 4979 unique associations between aquatic Diptera larvae and 117 species in 26 genera of Bromeliaceae and 27 species in 10 genera across 6 families of Zingiberales were assembled in the database. These reported aquatic Diptera span 369 species, 80 genera, and 14 families, and include taxa with diverse ecological roles as detritivores, filter feeders, predators, and prey. Mosquitoes (Culicidae) had the greatest number of documented species (227), and non-biting midges (Chironomidae) had the greatest number of documented genera (26) in the dataset. Several mosquito vectors (e.g., Anopheles, Aedes, and Culex) also complete their life cycles in these habitats, although records of vector mosquitoes compose only 6% of the assembled data. Because phytotelmata provide year-round aquatic refugia, they sustain regional aquatic Diptera diversity yet are threatened by habitat loss and other anthropogenic pressures. Furthermore, despite the important role of phytotelmata in freshwater ecology, diversity in these ephemeral freshwater habitats remains under-documented. This comprehensive analysis of existing literature establishes the first global baseline for aquatic Diptera in phytotelmata and offers a foundation for biodiversity assessments, conservation strategies, and future ecological research. Full article
(This article belongs to the Special Issue Aquatic Insects Biodiversity and eDNA Monitoring)
Show Figures

Figure 1

14 pages, 1615 KB  
Article
Species-Specific Color Preferences During Foraging in Aedes aegypti, Aedes albopictus, and Culex quinquefasciatus Across Varying Light Conditions
by Fanny Hellhammer, Hella Heidtmann, Fritjof Freise and Stefanie C. Becker
Insects 2026, 17(3), 276; https://doi.org/10.3390/insects17030276 - 3 Mar 2026
Viewed by 444
Abstract
Mosquitoes are key vectors of numerous infectious diseases, making the study of their behavior essential for effective control strategies. This study investigates the color preferences of Aedes aegypti, Aedes albopictus, and Culex quinquefasciatus during foraging, using an ink-based staining method to [...] Read more.
Mosquitoes are key vectors of numerous infectious diseases, making the study of their behavior essential for effective control strategies. This study investigates the color preferences of Aedes aegypti, Aedes albopictus, and Culex quinquefasciatus during foraging, using an ink-based staining method to assess feeding behavior under varying light intensities (0, 130 and 1600 lx). At 0 lx, no consistent visual preferences emerged, confirming reliance on olfactory cues only. Under dusk-like illumination (130 lx), diurnal Aedes exhibited a tendency to approach red stimuli (probably perceived as grey) over darker targets, with Ae. albopictus females and males showing significant preference for red over green responses, indicating early salience of red contrasts. At high illumination (1600 lx), Aedes shifted preference toward black, especially in males, reflecting dominance of achromatic contrast and camouflage considerations. In contrast, crepuscular Cx. quinquefasciatus showed strong attraction to black at dusk-like light in both sexes; at high illumination, females’ preferences shifted from black to red, whereas males maintained or reverted to black preference across assays. These divergent patterns align with differences in photoreceptor sensitivity, contrast processing, and ecological niches governing host- and swarm-seeking. Identifying how dusk-like versus bright light modulates color-driven behavior provides insights for designing trap colors and illumination regimes optimized for specific mosquito species and sexes, thereby enhancing targeted vector-control strategies. Full article
(This article belongs to the Section Insect Behavior and Pathology)
Show Figures

Figure 1

12 pages, 1652 KB  
Article
Resistance to S-Methoprene Correlates with Pyriproxyfen Resistance in Field-Collected Culex pipiens
by Kristina Lopez, Patrick Irwin, Lyric C. Bartholomay and Mark E. Clifton
Insects 2026, 17(3), 241; https://doi.org/10.3390/insects17030241 - 26 Feb 2026
Viewed by 412
Abstract
The increasing prevalence of insecticide resistance threatens the efficacy of Integrated Mosquito Management (IMM) programs, particularly in regions reliant on chemical control for vector-borne disease prevention. Cross-resistance between active ingredients severely complicates essential resistance management strategies like product rotation. The previous literature suggests [...] Read more.
The increasing prevalence of insecticide resistance threatens the efficacy of Integrated Mosquito Management (IMM) programs, particularly in regions reliant on chemical control for vector-borne disease prevention. Cross-resistance between active ingredients severely complicates essential resistance management strategies like product rotation. The previous literature suggests that laboratory-induced S-methoprene-resistant Culex species may be somewhat cross-resistant to pyriproxyfen, another juvenile hormone analog. This is a critical concern in the Chicago, IL, USA metropolitan area, where pyriproxyfen is used against mosquitoes with reduced susceptibility to S-methoprene. To determine if S-methoprene-resistant Culex pipiens are cross-resistant to pyriproxyfen in nature, we assessed 31 field-collected populations with significant S-methoprene exposure but varying histories of pyriproxyfen use by dose–response bioassays. Culex pipiens from all 31 sites exhibited high resistance to S-methoprene (RR50 > 10), and 84% were at least moderately resistant to pyriproxyfen (RR50 > 5). Reduced susceptibility to pyriproxyfen was confirmed in pyriproxyfen-unexposed populations, demonstrating potential S-methoprene-mediated cross-resistance. The level of S-methoprene resistance and the level of pyriproxyfen exposure significantly correlated with the level of pyriproxyfen resistance. We report the first widespread, high-level pyriproxyfen resistance in any medically significant mosquito species, underscoring the critical need for routine resistance surveillance and the adoption of integrated resistance management tactics utilizing larvicides with distinct modes of action. Full article
Show Figures

Figure 1

26 pages, 5142 KB  
Article
A Safer Alternative Bio-Repellent: Targeting Mosquito Odorant-Binding Proteins with Catnip-Derived Nepetalactones from Nepeta cataria Leaves
by Tarawin Kiatlertpongsa, Siriporn Nonkhwao, Jarupa Charoenrit, Jirawat Saetan, Supawadee Duangprom, Sineenart Songkoomkrong, Prateep Amonruttanapun, Piyapon Janpan, Prasert Sobhon, Sakda Daduang and Napamanee Kornthong
Int. J. Mol. Sci. 2026, 27(3), 1572; https://doi.org/10.3390/ijms27031572 - 5 Feb 2026
Viewed by 573
Abstract
The reliance on synthetic repellents such as N,N-diethyl-meta-toluamide (DEET) has raised health and environmental concerns, prompting the search for safer, plant-based alternatives. Catnip (Nepeta cataria L.), a rich source of iridoid monoterpenes, particularly nepetalactones, known for strong insect-repellent activity. However, their efficient [...] Read more.
The reliance on synthetic repellents such as N,N-diethyl-meta-toluamide (DEET) has raised health and environmental concerns, prompting the search for safer, plant-based alternatives. Catnip (Nepeta cataria L.), a rich source of iridoid monoterpenes, particularly nepetalactones, known for strong insect-repellent activity. However, their efficient extraction and molecular mechanisms in insect inhibition remains challenging. This study examined the chemical composition, protein–ligand interactions, and safety profiles of nepetalactones in comparison with DEET, with particular focus on mosquito odorant-binding proteins (OBPs) from Anopheles gambiae (AgamOBP), Culex quinquefasciatus (CquiOBP), and Aedes aegypti (AaegOBP). GC–MS/MS analysis identified nepetalactone isomers as the predominant constituents in catnip extracts obtained via steam distillation and olive oil extraction from dried leaves. Molecular docking results indicated that cis,cis-, cis,trans-, and nepetalactone isomers exhibited higher binding affinities toward the target OBPs than DEET. Furthermore, molecular dynamics simulations confirmed that all nepetalactone–OBP complexes exhibited stable conformations characterized by low average RMSD values and persistent hydrogen bond formation. Notably, cis,trans-NL–AaegOBP, NL–AaegOBP, and cis,cis-NL–AgamOBP complexes displayed lower binding free energies (ΔGMM-PBSA) compared to DEET. These findings suggest that nepetalactones stabilize OBP–ligand interactions while inducing subtle conformational flexibility, potentially disrupting mosquito odorant recognition in a manner distinct from DEET. ADMET predictions indicated that nepetalactones exhibit favorable absorption, distribution, and safety profiles with reduced predicted toxicity compared to DEET. Collectively, these results establish nepetalactones as promising candidates for the development of effective, safe, and sustainable plant-based repellents. Full article
Show Figures

Figure 1

11 pages, 5584 KB  
Article
Physicochemical Properties of Anopheles Mosquito Larval Habitats in Nouakchott, Mauritania
by Mohamed Haidy Massa, Osman Abdillahi Guedi, Nicolas Gomez, Ali Ould Mohamed Salem Boukhary, Sébastien Briolant and Mohamed Aly Ould Lemrabott
Trop. Med. Infect. Dis. 2026, 11(2), 42; https://doi.org/10.3390/tropicalmed11020042 - 3 Feb 2026
Viewed by 468
Abstract
Malaria remains one of the main public health problems in Mauritania, and it is essential to identify the factors that determine the distribution and productivity of Anopheles breeding sites in order to develop more effective control strategies. A longitudinal survey with repeated measurements [...] Read more.
Malaria remains one of the main public health problems in Mauritania, and it is essential to identify the factors that determine the distribution and productivity of Anopheles breeding sites in order to develop more effective control strategies. A longitudinal survey with repeated measurements was conducted in Nouakchott between May 2023 and April 2024, in order to examine the factors influencing the distribution and productivity of Anopheles larval habitats. The larvae were collected by immersion in 60 water points, once a month during the dry season and twice a month during the rainy season, for a total of 294 observations. The physical and chemical characteristics of the sites were also measured. Logistic regression analyses with random effects showed that the presence of Culex and Aedes larvae, pH, and temperature were statistically significantly associated with positive water collection for Anopheles larvae (aOR = 3.03, 95%CI [1.14–8.07], p-value = 0.026; aOR = 0.18, 95%CI [0.05–0.60], p-value = 0.006; aOR = 3.17, 95%CI [1.32–7.61], p-value = 0.010 and aOR = 5.95, 95%CI [2.09–16.92], p-value < 0.001, respectively). Only Anopheles multicolor and An. arabiensis were present in Nouakchott. Our results could help health authorities by guiding the destruction of breeding sites with biological larvicides or physical elimination of peridomestic habitats. Full article
(This article belongs to the Section Vector-Borne Diseases)
Show Figures

Figure 1

14 pages, 665 KB  
Article
Promoter Regulation of mtx1 in Lysinibacillus sphaericus and Heterologous Production of the Mosquitocidal Protein Mtx1 in Bacillus subtilis
by Sumarin Soonsanga and Boonhiang Promdonkoy
Appl. Biosci. 2026, 5(1), 4; https://doi.org/10.3390/applbiosci5010004 - 15 Jan 2026
Viewed by 262
Abstract
Mtx1 is a mosquitocidal protein that exhibits high toxicity toward Culex species. It is produced during the vegetative phase of Lysinibacillus sphaericus but at very low levels and is rapidly degraded. The low expression appears to result from a weak promoter and a [...] Read more.
Mtx1 is a mosquitocidal protein that exhibits high toxicity toward Culex species. It is produced during the vegetative phase of Lysinibacillus sphaericus but at very low levels and is rapidly degraded. The low expression appears to result from a weak promoter and a potential regulatory stem-loop structure in the 5′ untranslated region. To investigate this regulation, promoter variants of mtx1 were constructed to disrupt stem-loop formation, and promoter activity was assessed using green fluorescent protein (GFP) as a reporter. Disruption of the inverted repeat resulted in approximately twofold higher fluorescence compared with the wild-type promoter in L. sphaericus 2297, indicating partial derepression of translation. To improve protein stability, Bacillus subtilis WB800N, a protease-deficient host, was employed for heterologous expression. Truncated Mtx1 (tMtx1) was secreted into the culture medium, and no obvious degradation products were detected by Western blot analysis under the conditions tested. Although the overall yield was low and not quantitatively determined, the secreted protein retained biological activity. Larvicidal assays showed elevated mortality in tMtx1-containing culture supernatants, with an estimated LC50 at approximately a 1:83 dilution and detectable activity up to a 1:512 dilution relative to control cultures. These results demonstrate that the upstream inverted repeat contributes to partial repression of mtx1 expression in L. sphaericus and that protease-deficient B. subtilis can be used as a host for producing biologically active tMtx1, although further optimization will be required to improve yield. Full article
Show Figures

Figure 1

17 pages, 11709 KB  
Article
Exploring Arid Soils as a Source of Bacillus thuringiensis Biocontrol Agents Active Against Dipteran and Lepidopteran Larvae
by Kareem Badr, Fatima Al-Maadeed, Alaa Azouz, Zahoor Ul Hassan, Quirico Migheli and Samir Jaoua
Microbiol. Res. 2026, 17(1), 14; https://doi.org/10.3390/microbiolres17010014 - 8 Jan 2026
Viewed by 442
Abstract
Microbial communities found in arid environments often exhibit unique genetic and metabolic adaptations that enable them to synthesize potent bioactive compounds. Bacillus thuringiensis (Bt) is widely recognized for its biocontrol potential against various insects. This study aims to investigate the insecticidal [...] Read more.
Microbial communities found in arid environments often exhibit unique genetic and metabolic adaptations that enable them to synthesize potent bioactive compounds. Bacillus thuringiensis (Bt) is widely recognized for its biocontrol potential against various insects. This study aims to investigate the insecticidal potential of Bt strains isolated from Qatar’s soil against dipteran and lepidopteran larvae. The microscopic analysis identified distinct crystal types, including bipyramidal, cuboidal, spherical smooth, and spherical rough forms, with distinct cry, cyt, and vip genes. Strains producing bipyramidal crystals carry cry1A, cry2A, and vip3A genes, while only two strains producing spherical crystals carry cry4B and cyt1A genes. Bipyramidal crystal-producing strains (QBT552 and QBT877) showed potent insecticidal activity, achieving 100% mortality against Corcyra cephalonica larvae, with LC50 values of 25 µg/g. Spherical smooth crystal-producing strain (QBT862) exhibited high toxicity against Culex pipiens insect larvae (LC50 = 2 µg/L). The quantification of bipyramidal crystal protein production of strains QBT877 and QBT552 exhibited the highest δ-endotoxin yield (1334.4 ± 6.7 and 1188.7 ± 5.0 µg/mL, respectively), while smooth spherical crystal strains QBT758 and QBT862 were 577.5 ± 8.4 and 567.6 ± 8.4 µg/mL, respectively. These findings highlighted the potential of Bt QBT strains for biocontrol applications, with strains showing promise for producing effective δ-endotoxins. Full article
Show Figures

Graphical abstract

15 pages, 2379 KB  
Article
Temporal and Geographical Patterns of Pacific Arboviral Vectors on Ebeye, Republic of the Marshall Islands: Insights from a Longitudinal Entomological Study
by Anna A. Drexler, Tamara S. Buhagiar, Saul Lozano, Earlynta Chutaro, Calvin Juda, Roston Morelik, Janet McAllister and Limb K. Hapairai
Pathogens 2026, 15(1), 60; https://doi.org/10.3390/pathogens15010060 - 7 Jan 2026
Viewed by 538
Abstract
Arthropod-borne viruses (arboviruses) such as dengue, chikungunya, Zika, and yellow fever pose significant global health risks, with mosquitoes from the Aedes genus as the primary vectors responsible for human transmission. The Republic of the Marshall Islands (RMI), particularly the urbanized areas of Kwajalein [...] Read more.
Arthropod-borne viruses (arboviruses) such as dengue, chikungunya, Zika, and yellow fever pose significant global health risks, with mosquitoes from the Aedes genus as the primary vectors responsible for human transmission. The Republic of the Marshall Islands (RMI), particularly the urbanized areas of Kwajalein and Majuro atolls, has experienced multiple outbreaks of dengue, Zika, and chikungunya with substantial health and economic impacts. Vector control remains the most effective method for reducing disease risk, but comprehensive data on local mosquito vector composition, distribution, and abundance are needed to guide new, effective control efforts. From 2022 to 2024, we conducted a longitudinal baseline assessment of mosquito abundance and species composition on Ebeye and nearby islets in Kwajalein Atoll, RMI, using BG-Sentinel traps and ovitraps. Aedes aegypti was the most prevalent species, accounting for 58% of all adult females collected across study locations, with higher relative abundances on Ebeye than on northern islets (4.7 vs. 2.3 per trap/night). Aedes albopictus was more abundant on northern islets (0.7 vs. 3.2 per trap/night), and Culex quinquefasciatus showed similar abundances (1.2 vs. 1.7 per trap/night). Rainfall and anthropogenic factors, including water storage practices and housing density, influenced mosquito abundance. These findings provide multi-seasonal baseline data to support targeted vector control strategies in RMI. Full article
Show Figures

Graphical abstract

16 pages, 4578 KB  
Article
The Emerging JEV Genotype 5 Exhibits Distinct Codon Usage Characteristics
by Xiaoyu Gu, Ruichen Wang, Yuhong Yang, Weijia Zhang, Qikai Yin, Kai Nie, Shihong Fu, Qianqian Cui, Fan Li, Huanyu Wang and Songtao Xu
Pathogens 2026, 15(1), 58; https://doi.org/10.3390/pathogens15010058 - 7 Jan 2026
Viewed by 689
Abstract
This study investigates the codon usage characteristics of Japanese encephalitis virus (JEV) genotype 5 (G5). Based on 339 complete JEV genome sequences, we systematically compared the codon usage patterns of G5 with other genotypes (G1–G4) using a multi-faceted approach, including evolutionary analysis, nucleotide [...] Read more.
This study investigates the codon usage characteristics of Japanese encephalitis virus (JEV) genotype 5 (G5). Based on 339 complete JEV genome sequences, we systematically compared the codon usage patterns of G5 with other genotypes (G1–G4) using a multi-faceted approach, including evolutionary analysis, nucleotide composition, Relative Synonymous Codon Usage (RSCU), Principal Component Analysis (PCA), Effective Number of Codons Plot analysis (ENC-Plot), Parity Rule 2 analysis (PR2), Neutrality plot analysis, dinucleotide abundance analysis and Codon Adaptation Index analysis (CAI). The results indicate that G5 forms a distinct evolutionary branch, with both its overall GC content (50%) and GC content at the third codon position (GC3, 53%) being lower than those of other genotypes. RSCU analysis revealed a preferential use of A/U-ended codons in G5, indicating a trend towards reduced GC3 usage. ENC analysis demonstrated a stronger codon usage bias in G5 (mean ENC = 54.2). Furthermore, ENC-plot, PR2, and neutrality plot analyses collectively suggested that G5 is subject to stronger natural selection pressure. Analysis of dinucleotide abundance showed a significant increase in CA values in G5, while CAI analysis indicated higher translational efficiency in human hosts compared to Culex mosquito hosts. Our findings suggest that G5 JEV, potentially through reduced Cytosine-phosphate-Guanine (CpG) usage and optimized codon preference, may enhance its capabilities for immune evasion and host adaptation, and could possess the potential for efficient replication in humans or other mammalian hosts. This research provides crucial theoretical insights into the molecular evolutionary mechanisms of G5 JEV and informs related vaccine development. Full article
Show Figures

Figure 1

11 pages, 261 KB  
Article
Entomological Survey of Mosquitoes in a Zoo in Mérida City, Southeastern México
by Julian E. Garcia-Rejon, Carlos M. Baak-Baak, Angel G. Canul-Navarrete, Rosa C. Cetina-Trejo, Julio C. Tzuc-Dzul, Wilbert A. Chi-Chim, Rodrigo de J. Orozco-Chulin and Lourdes G. Talavera-Aguilar
J. Zool. Bot. Gard. 2026, 7(1), 5; https://doi.org/10.3390/jzbg7010005 - 5 Jan 2026
Viewed by 802
Abstract
The mosquito fauna was examined at the Mérida Zoological Park, a public site that is highly frequented and is a significant tourist attraction in the Yucatán Peninsula, in southeastern México. Between January 2023 and February 2024, 24 visits were made to the zoo [...] Read more.
The mosquito fauna was examined at the Mérida Zoological Park, a public site that is highly frequented and is a significant tourist attraction in the Yucatán Peninsula, in southeastern México. Between January 2023 and February 2024, 24 visits were made to the zoo to capture adult and immature stages of mosquitoes. Overall, 12 species belonging to five genera (Aedes, Anopheles, Culex, Ochlerotatus, and Uranotaenia) were documented. A total of 6601 adult mosquitoes of 10 species were captured by aspiration. The adult population of Culex quinquefasciatus Say was the most abundant, accounting for 80.84% (n = 5336) of the collection, while Aedes aegypti Linnaeus represented 11.53% (n = 761). The aviary was the site with the highest capture abundance (n = 2414) and species richness (n = 10). Aedes aegypti was abundant in the zoo restroom (n = 331) and had a higher proportion of blood-feeding females. A total of 1090 larvae and 160 pupae of nine species were collected from 26 mosquito breeding sites, accounting for 25% of positive containers (26/104). Aedes albopictus was frequently found in the larval stage (n = 43) compared to the adult stage (n = 3). The presence of mosquitoes with the potential to transmit pathogens poses a public health risk to zoo visitors and staff. Full article
36 pages, 1982 KB  
Review
West Nile Virus: Epidemiology, Surveillance, and Prophylaxis with a Comparative Insight from Italy and Iran
by Soroosh Najafi, Maryam Jojani, Kianoosh Najafi, Vincenzo Costanzo, Caterina Vicidomini and Giovanni N. Roviello
Vaccines 2026, 14(1), 57; https://doi.org/10.3390/vaccines14010057 - 3 Jan 2026
Cited by 3 | Viewed by 1296
Abstract
Background: West Nile Virus (WNV) is a mosquito-borne flavivirus responsible for seasonal outbreaks in temperate and tropical regions, including Europe, the Mediterranean, and the Middle East. Its transmission via mosquitoes, particularly Culex species, poses persistent challenges to public health. Despite ongoing efforts, [...] Read more.
Background: West Nile Virus (WNV) is a mosquito-borne flavivirus responsible for seasonal outbreaks in temperate and tropical regions, including Europe, the Mediterranean, and the Middle East. Its transmission via mosquitoes, particularly Culex species, poses persistent challenges to public health. Despite ongoing efforts, comprehensive prevention and treatment strategies remain limited. Methods: A comprehensive search of peer-reviewed literature, clinical trials, and government surveillance data from Italy and Iran was conducted using PubMed, Scopus, Web of Science, and supplementary web-based resources. Inclusion criteria focused on molecular studies of WNV, vaccine and antiviral drug development, and regional outbreak reports. Results: WNV transmission is influenced by climatic conditions, as well as vector distribution and ecological patterns. While human vaccines are currently under development, only veterinary vaccines yielded promising but still limited evidence of effectiveness. Notably, therapeutic measures are currently limited to supportive care, whereas investigational antiviral drugs are in early-stage trials. Interestingly, Italy demonstrates robust surveillance with regular reporting of outbreaks, whereas data from Iran indicate that despite a widespread serological footprint, especially in southern and southwestern provinces, the reported clinical impact on humans and animals appears comparatively less severe. Conclusions: Bridging gaps in vaccine availability, therapeutic innovation, and disease monitoring is essential for effective WNV management to prepare for potential severe future outbreaks in Europe and the Middle East. On the other hand, regional differences between Italy and Iran reveal the need not only for tailored public health interventions and enhanced surveillance, but also for sustained investment in research. In our view, collaborative frameworks across Mediterranean and Middle Eastern countries in a “One Health” approach may improve preparedness and response to future WNV outbreaks. Full article
(This article belongs to the Section Vaccines Against Tropical and Other Infectious Diseases)
Show Figures

Figure 1

18 pages, 1266 KB  
Article
A Tandem Metabarcoding and Taxonomic Forensics Approach to Surveillance of Mosquito–Plant Interactions for Culex quinquefasciatus in Florida
by Mba-Tihssommah Mosore, Shova Mishra, Milani Villa, Bright Agbodzi, Alden S. Estep, Agne Prasauskas, Whitney A. Qualls, Daniel Killingsworth, Isik Unlu, Miranda Tressler, Rhoel R. Dinglasan and Edwin R. Burgess
Insects 2026, 17(1), 13; https://doi.org/10.3390/insects17010013 - 22 Dec 2025
Viewed by 922
Abstract
Interactions with plants are an important aspect of mosquito vector biology and ecology because mosquitoes often use plants as nutritional resources. Plant DNA metabarcoding is a recent approach to address this topic. Culex quinquefasciatus is a vector of several important pathogens in Florida [...] Read more.
Interactions with plants are an important aspect of mosquito vector biology and ecology because mosquitoes often use plants as nutritional resources. Plant DNA metabarcoding is a recent approach to address this topic. Culex quinquefasciatus is a vector of several important pathogens in Florida and is subject to significant control efforts, but no studies to date have explored what plants they may feed on. We addressed this by conducting a statewide collection of Cx. quinquefasciatus from six Florida counties and subjected them to plant DNA metabarcoding and cross-referenced the identified plants to a Florida state plant voucher database for each sampled county. A total of 30 families and 47 genera were identified. Plants included many that are cultivated and non-cultivated in Florida, including backyard garden produce, grasses, and some invasive species. Concurrence of plant families and genera was generally high in the respective sampled counties based on available plant vouchers. These data provide the first statewide survey of plants associated with Cx. quinquefasciatus in Florida. This information serves as an important basis for confirming plant taxa that are important to Cx. quinquefasciatus, which could translate to the development of better control strategies and tools. Full article
Show Figures

Graphical abstract

Back to TopTop