The Emerging JEV Genotype 5 Exhibits Distinct Codon Usage Characteristics
Abstract
1. Introduction
2. Materials and Methods
2.1. Evolutionary and Nucleotide Composition Analysis
2.2. RSCU Analysis
2.3. PCA Based on RSCU
2.4. ENC-GC3s Plot Analysis
2.5. Parity Rule 2 (PR2) Analysis
2.6. Neutrality Plot Analysis
2.7. Dinucleotide Abundance Analysis
2.8. Codon Adaptation Index (CAI) Analysis
3. Results
3.1. Phylogenetic and Nucleotide Composition Analysis of JEV Genotypes
3.2. Relative Synonymous Codon Usage (RSCU) Analysis
3.3. Principal Component Analysis Based on RSCU
3.4. ENC-Plot Analysis
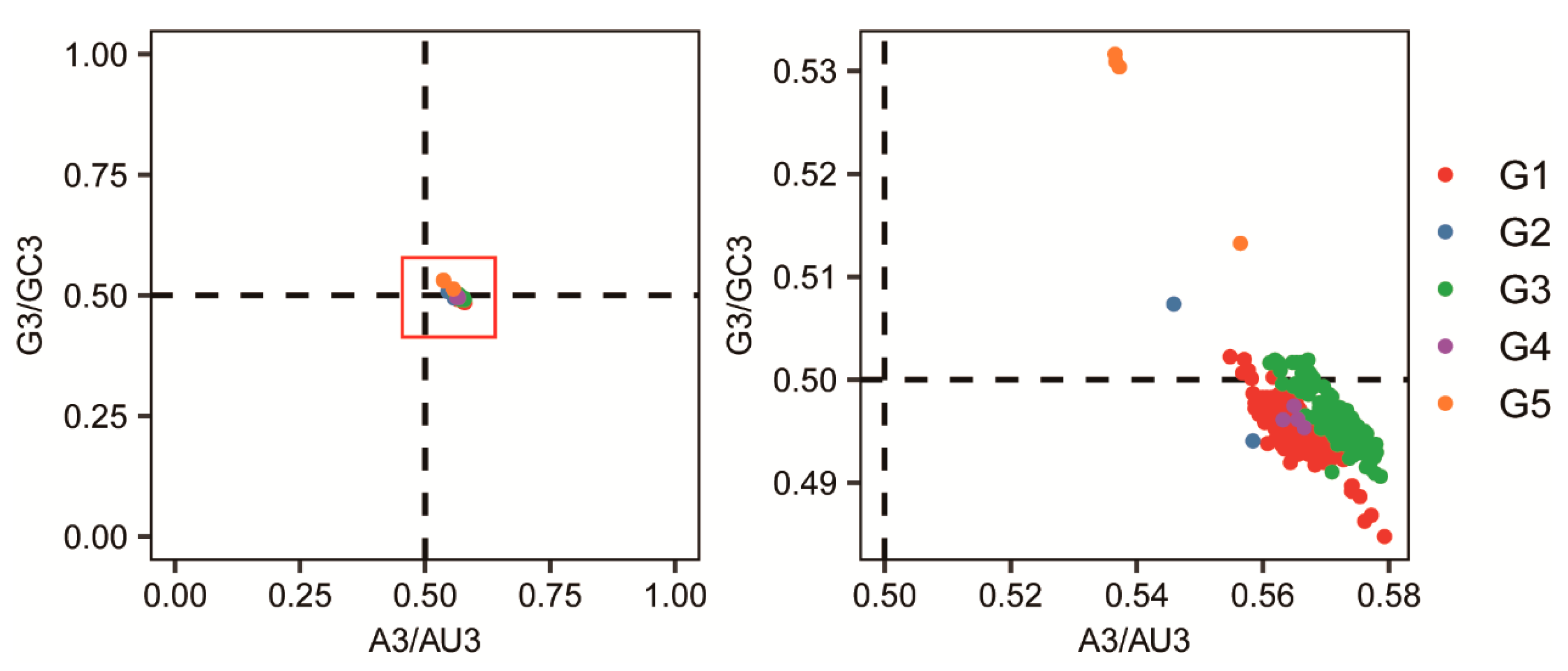
3.5. Parity Rule 2 (PR2) Analysis
3.6. Neutrality Plot Analysis
3.7. Dinucleotide Abundance Analysis
3.8. Codon Adaptation Index (CAI) Analysis
4. Discussion
5. Conclusions
Supplementary Materials
Author Contributions
Funding
Institutional Review Board Statement
Informed Consent Statement
Data Availability Statement
Conflicts of Interest
References
- Misra, U.K.; Kalita, J. Overview: Japanese Encephalitis. Prog. Neurobiol. 2010, 91, 108–120. [Google Scholar] [CrossRef]
- Unni, S.K.; Růžek, D.; Chhatbar, C.; Mishra, R.; Johri, M.K.; Singh, S.K. Japanese Encephalitis Virus: From Genome to Infectome. Microbes Infect. 2011, 13, 312–321. [Google Scholar] [CrossRef]
- Li, Q.; Cheng, X.; Luo, M.; Shi, J. Japanese Encephalitis Virus: An Overview. J. Vector Borne Dis. 2024, 62, 16–23. [Google Scholar] [CrossRef] [PubMed]
- Moore, S.M. The Current Burden of Japanese Encephalitis and the Estimated Impacts of Vaccination: Combining Estimates of the Spatial Distribution and Transmission Intensity of a Zoonotic Pathogen. PLoS Negl. Trop. Dis. 2021, 15, e0009385. [Google Scholar] [CrossRef]
- Simon, L.V.; Sandhu, D.S.; Goyal, A.; Kruse, B. Japanese Encephalitis; StatPearls Publishing: Statpearls Treasure Island, FL, USA, 2025. [Google Scholar]
- Mackenzie, J.S.; Williams, D.T.; van den Hurk, A.F.; Smith, D.W.; Currie, B.J. Japanese Encephalitis Virus: The Emergence of Genotype IV in Australia and Its Potential Endemicity. Viruses 2022, 14, 2480. [Google Scholar] [CrossRef]
- Morita, K.; Nabeshima, T.; Buerano, C.C. Japanese Encephalitis. Rev. Sci. Tech. 2015, 34, 441–452. [Google Scholar] [CrossRef]
- Xia, Q.; Zhang, Y.; Yang, Y.; Ma, X.; Guan, Z.; Zhang, J.; Li, Z.; Liu, K.; Li, B.; Shao, D.; et al. Virulence and Cross-Protection Conferred by an Attenuated Genotype I-Based Chimeric Japanese Encephalitis Virus Strain Harboring the E Protein of Genotype V in Mice. Microbiol. Spectr. 2022, 10, e0199022. [Google Scholar] [CrossRef]
- Zhao, G.; Gao, Y.; Shi, N.; Zhang, S.; Xiao, P.; Zhang, J.; Xie, C.; Ha, Z.; Feng, S.; Li, C.; et al. Molecular Detection and Genetic Characterization of Japanese Encephalitis Virus in Animals from 11 Provinces in China. Viruses 2023, 15, 625. [Google Scholar] [CrossRef]
- Wang, H.Y.; Takasaki, T.; Fu, S.H.; Sun, X.H.; Zhang, H.L.; Wang, Z.X.; Hao, Z.Y.; Zhang, J.K.; Tang, Q.; Kotaki, A.; et al. Molecular Epidemiological Analysis of Japanese Encephalitis Virus in China. J. Gen. Virol. 2007, 88, 885–894. [Google Scholar] [CrossRef] [PubMed]
- Schuh, A.J.; Ward, M.J.; Brown, A.J.; Barrett, A.D. Phylogeography of Japanese Encephalitis Virus: Genotype Is Associated with Climate. PLoS Negl. Trop. Dis. 2013, 7, e2411. [Google Scholar] [CrossRef] [PubMed]
- Sistrom, M.; Andrews, H.; Edwards, D.L. Comparative Genomics of Japanese Encephalitis Virus Shows Low Rates of Recombination and a Small Subset of Codon Positions under Episodic Diversifying Selection. PLoS Negl. Trop. Dis. 2024, 18, e0011459. [Google Scholar]
- Solomon, T.; Ni, H.; Beasley, D.W.; Ekkelenkamp, M.; Cardosa, M.J.; Barrett, A.D. Origin and Evolution of Japanese Encephalitis Virus in Southeast Asia. J. Virol. 2003, 77, 3091–3098. [Google Scholar] [CrossRef]
- Cao, L.; Fu, S.; Gao, X.; Li, M.; Cui, S.; Li, X.; Cao, Y.; Lei, W.; Lu, Z.; He, Y.; et al. Low Protective Efficacy of the Current Japanese Encephalitis Vaccine against the Emerging Genotype 5 Japanese Encephalitis Virus. PLoS Negl. Trop. Dis. 2016, 10, e0004686. [Google Scholar]
- Lee, A.R.; Song, J.M.; Seo, S.U. Emerging Japanese Encephalitis Virus Genotype V in Republic of Korea. J. Microbiol. Biotechnol. 2022, 32, 955–959. [Google Scholar] [CrossRef] [PubMed]
- Woo, J.H.; Jeong, Y.E.; Jo, J.E.; Shim, S.M.; Ryou, J.; Kim, K.C.; Lee, W.J.; Lee, J.Y. Genetic Characterization of Japanese Encephalitis Virus Genotype 5 Isolated from Patient, South Korea, 2015. Emerg. Infect. Dis. 2020, 26, 1002–1006. [Google Scholar] [CrossRef] [PubMed]
- Singh, N.K.; Tyagi, A.; Kaur, R.; Verma, R.; Gupta, P.K. Characterization of Codon Usage Pattern and Influencing Factors in Japanese Encephalitis Virus. Virus Res. 2016, 221, 58–65. [Google Scholar] [CrossRef]
- Yao, H.; Chen, M.; Tang, Z. Analysis of Synonymous Codon Usage Bias in Flaviviridae Virus. Biomed Res. Int. 2019, 2019, 5857285. [Google Scholar]
- Suresh, K.P.; Indrabalan, U.B.; Shreevatsa, B.; Dharmashekar, C.; Singh, P.; Patil, S.S.; Syed, A.; Elgorban, A.M.; Eswaramoorthy, R.; Amachawadi, R.G.; et al. Evaluation of Codon Usage Patterns and Molecular Evolution Dynamics in Japanese Encephalitis Virus: An Integrated Bioinformatics Approach. Infect. Genet. Evol. 2023, 109, 105410. [Google Scholar] [CrossRef]
- Schuh, A.J.; Ward, M.J.; Brown, A.J.L.; Barrett, A.D. Dynamics of the Emergence and Establishment of a Newly Dominant Genotype of Japanese Encephalitis Virus Throughout Asia. J. Virol. 2014, 88, 4522–4532. [Google Scholar] [CrossRef]
- Sharp, P.M.; Li, W.H. An Evolutionary Perspective on Synonymous Codon Usage in Unicellular Organisms. J. Mol. Evol. 1986, 24, 28–38. [Google Scholar] [CrossRef]
- Li, G.; Ji, S.; Zhai, X.; Zhang, Y.; Liu, J.; Zhu, M.; Zhou, J.; Su, S. Evolutionary and Genetic Analysis of the Vp2 Gene of Canine Parvovirus. BMC Genom. 2017, 18, 534. [Google Scholar] [CrossRef] [PubMed]
- Wright, F. The ‘Effective Number of Codons’ Used in a Gene. Gene 1990, 87, 23–29. [Google Scholar] [CrossRef] [PubMed]
- Sueoka, N. Translation-Coupled Violation of Parity Rule 2 in Human Genes Is Not the Cause of Heterogeneity of the DNA G+C Content of Third Codon Position. Gene 1999, 238, 53–58. [Google Scholar] [CrossRef] [PubMed]
- Sueoka, N. Directional Mutation Pressure and Neutral Molecular Evolution. Proc. Natl. Acad. Sci. USA 1988, 85, 2653–2657. [Google Scholar] [CrossRef]
- Karlin, S.; Campbell, A.M.; Mrázek, J. Comparative DNA Analysis across Diverse Genomes. Annu. Rev. Genet. 1998, 32, 185–225. [Google Scholar] [CrossRef]
- Xia, X. An Improved Implementation of Codon Adaptation Index. Evol. Bioinform. Online 2007, 3, 53–58. [Google Scholar] [CrossRef]
- Xia, X.; Xie, Z. Dambe: Software Package for Data Analysis in Molecular Biology and Evolution. J. Hered. 2001, 92, 371–373. [Google Scholar] [CrossRef]
- Maździarz, M.; Zając, S.; Paukszto, Ł.; Sawicki, J. Rscucaller: An R Package for Analyzing Differences in Relative Synonymous Codon Usage (Rscu). BMC Bioinform. 2025, 26, 141. [Google Scholar] [CrossRef]
- Lu, Y.; Wang, W.; Liu, H.; Li, Y.; Yan, G.; Franzo, G.; Dai, J.; He, W.T. Mutation and Codon Bias Analysis of the Spike Protein of Omicron, the Recent Variant of SARS-CoV-2. Int. J. Biol. Macromol. 2023, 250, 126080. [Google Scholar] [CrossRef]
- Shen, Z.; Gan, Z.; Zhang, F.; Yi, X.; Zhang, J.; Wan, X. Analysis of Codon Usage Patterns in Citrus Based on Coding Sequence Data. BMC Genom. 2020, 21, 234. [Google Scholar] [CrossRef]
- Lu, W.; He, L.; Zeng, T. Genome Codon Bias Analysis of Dengue Virus Type 1. Afr. J. Microbiol. Res. 2020, 14, 648–656. [Google Scholar] [CrossRef]
- Moratorio, G.; Iriarte, A.; Moreno, P.; Musto, H.; Cristina, J. A Detailed Comparative Analysis on the Overall Codon Usage Patterns in West Nile Virus. Infect. Genet. Evol. 2013, 14, 396–400. [Google Scholar] [CrossRef]
- Wang, H.; Liu, S.; Lv, Y.; Wei, W. Codon Usage Bias of Venezuelan Equine Encephalitis Virus and Its Host Adaption. Virus Res. 2023, 328, 199081. [Google Scholar] [CrossRef]
- Zhou, J.; Xing, Y.; Zhou, Z.; Wang, S. A Comprehensive Analysis of Usutu Virus (Usuv) Genomes Revealed Lineage-Specific Codon Usage Patterns and Host Adaptations. Front. Microbiol. 2022, 13, 967999. [Google Scholar] [CrossRef]
- Ma, X.X.; Feng, Y.P.; Liu, J.L.; Chen, L.; Zhao, Y.Q.; Guo, P.H.; Guo, J.Z.; Ma, L.Y.; Ma, Z.R. Characteristics of Synonymous Codon Usage Bias in the Beginning Region of West Nile Virus. Genet. Mol. Res. 2014, 13, 7347–7355. [Google Scholar] [CrossRef]
- Cheng, X.; Virk, N.; Chen, W.; Ji, S.; Ji, S.; Sun, Y.; Wu, X. Cpg Usage in Rna Viruses: Data and Hypotheses. PLoS ONE 2013, 8, e74109. [Google Scholar] [CrossRef]
- Rahman, S.U.; Yao, X.; Li, X.; Chen, D.; Tao, S. Analysis of Codon Usage Bias of Crimean-Congo Hemorrhagic Fever Virus and Its Adaptation to Hosts. Infect. Genet. Evol. 2018, 58, 1–16. [Google Scholar] [CrossRef] [PubMed]
- Dilucca, M.; Forcelloni, S.; Georgakilas, A.G.; Giansanti, A.; Pavlopoulou, A. Codon Usage and Phenotypic Divergences of Sars-Cov-2 Genes. Viruses 2020, 12, 498. [Google Scholar] [CrossRef] [PubMed]
- Sharp, P.M.; Li, W.H. The Codon Adaptation Index--a Measure of Directional Synonymous Codon Usage Bias, and Its Potential Applications. Nucleic Acids Res. 1987, 15, 1281–1295. [Google Scholar] [PubMed]
- Zhang, J.; Wang, M.; Liu, W.-Q.; Zhou, J.-H.; Chen, H.-T.; Ma, L.-N.; Ding, Y.-Z.; Gu, Y.-X.; Liu, Y.-S. Analysis of Codon Usage and Nucleotide Composition Bias in Polioviruses. Virol. J. 2011, 8, 146. [Google Scholar] [CrossRef]
- Fancher, K.; Hu, W. Codon Bias of Influenza a Viruses and Their Hosts. Am. J. Mol. Biol. 2011, 1, 174–182. [Google Scholar] [CrossRef]








Disclaimer/Publisher’s Note: The statements, opinions and data contained in all publications are solely those of the individual author(s) and contributor(s) and not of MDPI and/or the editor(s). MDPI and/or the editor(s) disclaim responsibility for any injury to people or property resulting from any ideas, methods, instructions or products referred to in the content. |
© 2026 by the authors. Licensee MDPI, Basel, Switzerland. This article is an open access article distributed under the terms and conditions of the Creative Commons Attribution (CC BY) license.
Share and Cite
Gu, X.; Wang, R.; Yang, Y.; Zhang, W.; Yin, Q.; Nie, K.; Fu, S.; Cui, Q.; Li, F.; Wang, H.; et al. The Emerging JEV Genotype 5 Exhibits Distinct Codon Usage Characteristics. Pathogens 2026, 15, 58. https://doi.org/10.3390/pathogens15010058
Gu X, Wang R, Yang Y, Zhang W, Yin Q, Nie K, Fu S, Cui Q, Li F, Wang H, et al. The Emerging JEV Genotype 5 Exhibits Distinct Codon Usage Characteristics. Pathogens. 2026; 15(1):58. https://doi.org/10.3390/pathogens15010058
Chicago/Turabian StyleGu, Xiaoyu, Ruichen Wang, Yuhong Yang, Weijia Zhang, Qikai Yin, Kai Nie, Shihong Fu, Qianqian Cui, Fan Li, Huanyu Wang, and et al. 2026. "The Emerging JEV Genotype 5 Exhibits Distinct Codon Usage Characteristics" Pathogens 15, no. 1: 58. https://doi.org/10.3390/pathogens15010058
APA StyleGu, X., Wang, R., Yang, Y., Zhang, W., Yin, Q., Nie, K., Fu, S., Cui, Q., Li, F., Wang, H., & Xu, S. (2026). The Emerging JEV Genotype 5 Exhibits Distinct Codon Usage Characteristics. Pathogens, 15(1), 58. https://doi.org/10.3390/pathogens15010058

