Sign in to use this feature.

Years

Between: -

Subjects

remove_circle_outline
remove_circle_outline
remove_circle_outline
remove_circle_outline
remove_circle_outline
remove_circle_outline
remove_circle_outline
remove_circle_outline
remove_circle_outline

Journals

remove_circle_outline
remove_circle_outline
remove_circle_outline
remove_circle_outline
remove_circle_outline
remove_circle_outline
remove_circle_outline
remove_circle_outline

Article Types

Countries / Regions

remove_circle_outline
remove_circle_outline
remove_circle_outline
remove_circle_outline

Search Results (405)

Search Parameters:
Keywords = Cr catalyst

Order results
Result details
Results per page
Select all
Export citation of selected articles as:
23 pages, 5239 KB  
Article
Effect of Acid-Controlled SBA-15 on Catalytic Performance of CaO/Cr-SBA-15 Dual-Functional Materials
by Daoguang Yu, Wei Gao, Mingdong Li, Yangzhou Guo, Li Xu, Ziying Shi, Miaomiao Hao and Xiaohan Ren
Catalysts 2026, 16(4), 343; https://doi.org/10.3390/catal16040343 - 11 Apr 2026
Viewed by 378
Abstract
Based on the acid-sensitive characteristics of SBA-15 during synthesis, this study varied the acid types, pH values, and mixed acid ratios during SBA-15 preparation to enhance the performance of CaO/Cr-SBA-15 dual-functional materials (DFMs) in integrated CO2 capture and utilization for oxidative dehydrogenation [...] Read more.
Based on the acid-sensitive characteristics of SBA-15 during synthesis, this study varied the acid types, pH values, and mixed acid ratios during SBA-15 preparation to enhance the performance of CaO/Cr-SBA-15 dual-functional materials (DFMs) in integrated CO2 capture and utilization for oxidative dehydrogenation of ethane (ICCU-ODHE). It was found that the SBA-15 support synthesized in an H2SO4 environment exhibited a high specific surface area and abundant surface silanol groups, which facilitated the dispersion of Cr and increased the proportion of Cr6+ active sites, thereby achieving the highest ethane conversion. In contrast, the moderate surface acidity of the HCl-prepared support facilitated the selective dehydrogenation of ethane over Cr active sites, effectively inhibiting side reactions and maximizing ethylene selectivity. Further investigations into the effects of pH and mixed acids revealed that pH 1 is optimal for SBA-15 preparation. At this value, the support reached its maximum mesoporous ordering and specific surface area, allowing for optimal Cr dispersion. Consequently, the ethane conversion, ethylene selectivity, and DFM yield all reached their peak values. Any deviation from this pH led to degradation of the support structure and reduced Cr dispersion, resulting in a significant decline in catalytic performance. Among the tested materials, the CaO/Cr-SBA-15-Cl-S DFM synthesized with an HCl-H2SO4 mixed acid demonstrated the superior reactivity, achieving an ethylene yield of 33.95%. Long-term cycling tests indicated that the material possesses good stability, with its performance attenuation primarily attributed to coking and adsorbent sintering. Full article
Show Figures

Figure 1

20 pages, 3396 KB  
Article
Metal-Modified Hierarchical Zeolite Catalysts for Catalytic Pyrolysis of Walnut Shells to Produce Light Aromatics
by Xujie Zhang, Wanqiang Xu and Hehuan Peng
Reactions 2026, 7(2), 25; https://doi.org/10.3390/reactions7020025 - 2 Apr 2026
Viewed by 332
Abstract
A series of bifunctional hierarchical HZSM-5 catalysts modified with Zn, Ga, Ni, Cr, or Ag were synthesized via impregnation, and their performance in the catalytic fast pyrolysis of walnut shells was systematically evaluated. The influence of the metal species and concentration of NaOH [...] Read more.
A series of bifunctional hierarchical HZSM-5 catalysts modified with Zn, Ga, Ni, Cr, or Ag were synthesized via impregnation, and their performance in the catalytic fast pyrolysis of walnut shells was systematically evaluated. The influence of the metal species and concentration of NaOH used for desilication (0.20–0.40 mol·L−1) on the yield of light aromatics was assessed. Ga/HZSM-5 and Zn/HZSM-5 exhibited the most pronounced enhancement at 0.35 mol·L−1, significantly outperforming the unmodified HZSM-5. Building on this finding, Zn-Ga bimetallic hierarchical catalysts were developed, and the effect of the Zn:Ga loading ratio (1%:2%, 1.5%:1.5%, 2%:1%) was investigated. The 1%Zn/2%Ga catalyst delivered the highest performance, achieving a total aromatic yield of 3.876 × 104 a.u.·mg−1, with 82% BTX (benzene, toluene, and xylenes) selectivity. The term “a.u.” stands for “arbitrary units,” typically derived from peak area counts obtained through GC-MS analysis. These values represent the relative signal intensity detected by the instrument, rather than absolute quantities of the substance. To more accurately characterize the aromatic hydrocarbon yield, these data are normalized to the yield of aromatic hydrocarbons per unit mass. These findings demonstrate that the combination of Zn-Ga modification and tailored mesoporosity can markedly enhance the production of high-value benzene, toluene, and xylene (BTX) aromatics from lignocellulosic biomass. Full article
Show Figures

Figure 1

16 pages, 5617 KB  
Article
Inverse Ni/CeCrOx Catalysts for Enhanced Low-Temperature CO2 Methanation
by Da Zhang, Haiyu Qi, Bowen Lei, Xuan Guo and Feiyan Fu
Int. J. Mol. Sci. 2026, 27(7), 3193; https://doi.org/10.3390/ijms27073193 - 31 Mar 2026
Viewed by 273
Abstract
Low-temperature methanation technology offers a promising pathway for carbon recycling and sustainable energy storage by enabling near-equilibrium CO2 conversion under atmospheric pressure. However, efficiently activating CO2 at low temperatures remains a significant challenge due to the kinetic limitations of hydrogenation intermediates. [...] Read more.
Low-temperature methanation technology offers a promising pathway for carbon recycling and sustainable energy storage by enabling near-equilibrium CO2 conversion under atmospheric pressure. However, efficiently activating CO2 at low temperatures remains a significant challenge due to the kinetic limitations of hydrogenation intermediates. We construct a composite oxide–metal interface structure by anchoring highly dispersed CeCrOx nanoclusters onto metallic nickel via an ion-exchange method. This catalyst exhibits superior activity compared to conventional Ni/oxide catalysts with identical composition. Under atmospheric pressure at 220 °C, it achieves nearly 80% CO2 conversion with over 99% methane selectivity and maintains excellent catalytic performance and structural stability during a 240-h continuous test. Systematic characterizations, including high-resolution transmission electron microscopy, X-ray photoelectron spectroscopy, CO2 temperature-programmed desorption, and in situ DRIFTS reflectance infrared Fourier-transform spectroscopy, reveal that the synergistic modification by CeO2 and Cr2O3 not only optimizes the electronic structure of Ni to promote CO2 adsorption and activation, but also enhances H2 dissociation and intermediate conversion by regulating oxygen vacancy concentration and alkaline site distribution. Mechanistic studies indicate that the reaction follows a synergistic mechanism dominated by the formate pathway and assisted by the CO pathway. Moreover, the interfacial structure effectively stabilizes active sites and inhibits carbon deposition from CH4 decomposition. This study provides a universal and effective strategy for designing Ni-based CO2 conversion catalysts suited for mild reaction conditions and characterized by high energy efficiency. Full article
Show Figures

Figure 1

20 pages, 5328 KB  
Article
Cerium-Based Metal–Organic Frameworks (MOFs) for Catalytic Hydroxylation of Organic Molecules
by Muath Alharbi, Mostafa E. Salem and Hani Nasser Abdelhamid
Catalysts 2026, 16(3), 271; https://doi.org/10.3390/catal16030271 - 17 Mar 2026
Viewed by 722
Abstract
Three cerium-based metal–organic frameworks (MOFs), Ce-BDC, Ce-BDC-NH2, and Ce-BTC, were used as catalysts for the hydroxylation of several organic compounds, including those not relevant to environmental or biological systems. Structural characteristics were validated by FT-IR spectroscopy, while SEM imaging demonstrated rod-like [...] Read more.
Three cerium-based metal–organic frameworks (MOFs), Ce-BDC, Ce-BDC-NH2, and Ce-BTC, were used as catalysts for the hydroxylation of several organic compounds, including those not relevant to environmental or biological systems. Structural characteristics were validated by FT-IR spectroscopy, while SEM imaging demonstrated rod-like morphologies of 100–200 nm in width for Ce-BDC-NH2 and 50–100 nm for Ce-BTC. The optical properties, ascertained using diffuse reflectance spectra and Tauc analysis, revealed bandgaps of 3.0 eV, 2.9 eV, and 3.6 eV for Ce-BDC, Ce-BDC-NH2, and Ce-BTC, respectively. Catalytic investigations revealed that Ce-MOFs effectively convert phenol into 1,4-dihydroxybenzene with an efficiency of 86–99%, as confirmed by UV–Vis spectroscopy and HPLC analysis using an authentic hydroquinone (1,4-dihydroxybenzene) standard. The Ce-MOFs efficiently oxidize the dyes methylene blue (MB) and Congo red (CR) and also promote the hydroxylation of L-tyrosine, indicating their relevance to biologically significant substrates. The high catalytic performance of Ce-MOF highlights the potential of Ce-based materials for environmental remediation, chemical transformation, and sustainable wastewater treatment. Full article
(This article belongs to the Section Catalytic Materials)
Show Figures

Graphical abstract

20 pages, 2334 KB  
Article
Synthesis and Investigation of Vanadium-Based Catalysts for the Oxidation of 4-Methylpyridine to Isonicotinic Acid
by Nurdaulet Buzayev, Kairat Kadirbekov and Mels Oshakbayev
Int. J. Mol. Sci. 2026, 27(6), 2715; https://doi.org/10.3390/ijms27062715 - 16 Mar 2026
Viewed by 390
Abstract
The study investigates the catalytic activity of vanadium-containing catalysts in the selective oxidation of 4-methylpyridine (4-MP) in the gas phase. V-Cr, V-Ti, and V-Ti-Cr catalysts were synthesised and studied. The phase composition and structural features of the catalysts were determined by X-ray diffraction [...] Read more.
The study investigates the catalytic activity of vanadium-containing catalysts in the selective oxidation of 4-methylpyridine (4-MP) in the gas phase. V-Cr, V-Ti, and V-Ti-Cr catalysts were synthesised and studied. The phase composition and structural features of the catalysts were determined by X-ray diffraction (XRD) and Raman spectroscopy, and their thermal stability was investigated using thermogravimetric analysis (TGA/DTA). Textural characteristics were evaluated by low-temperature nitrogen adsorption–desorption (BET, BJH), surface morphology was studied using scanning electron microscopy (SEM), and the distribution of elements was investigated using energy-dispersive X-ray spectroscopy (EDX). The chemical composition of the catalysts was determined using inductively coupled plasma atomic emission spectrometry (ICP-OES) and catalytic activity was evaluated in the selective gas-phase oxidation reaction of 4-methylpyridine in the temperature range 280–380 °C. It was found that an increase in temperature is accompanied by an increase in the conversion of 4-methylpyridine, but at the same time, deep oxidation reactions intensify. The best result is achieved on the V-Ti-Cr catalyst, for which the conversion of 4-MP reaches 86.88% and the selectivity is 73.06% at 320 °C. However, V-Ti provides moderate stable performance, while V-Cr demonstrates relatively low efficiency. Thus, it can be concluded that the nature of the temperature dependence of 4-methylpyridine conversion reflects the different nature of the active centres and their stability. Full article
Show Figures

Figure 1

23 pages, 3197 KB  
Article
Living Protection and Integrated Use of Cultural Sites from the Perspective of Functional Synergy: The Case of the Duogongcheng Site in Chongqing
by Fulin Du, Yang Chen, Hongtao Liu, Longxiang Jiang and Yisha Wu
Heritage 2026, 9(3), 87; https://doi.org/10.3390/heritage9030087 - 24 Feb 2026
Viewed by 470
Abstract
Mountainous military heritage represents a distinct form of cultural landscape facing compounding threats from environmental degradation and anthropogenic pressures. Conventional conservation models often adopt fragmented approaches, leading to limited long-term sustainability. This study proposes and empirically validates a novel Tri-Dimensional Symbiosis (TDS) framework [...] Read more.
Mountainous military heritage represents a distinct form of cultural landscape facing compounding threats from environmental degradation and anthropogenic pressures. Conventional conservation models often adopt fragmented approaches, leading to limited long-term sustainability. This study proposes and empirically validates a novel Tri-Dimensional Symbiosis (TDS) framework integrating historical authenticity, ecological resilience, and community vitality to support more holistic heritage conservation. Employing a mixed-methods design—including GIS-based spatial analysis, multi-criteria assessment, Terrestrial Laser Scanning (TLS), and field surveys across twelve Southern Song Dynasty defense sites in Chongqing, China—the study generates three key findings: (1) Approximately 73% of sites face significant pressure from incompatible development (p < 0.01). (2) At the Duogongcheng pilot site, micro-interventions reduced structural deformation by 41% (from 8.3 mm to 4.9 mm, p < 0.001). (3) Community-cooperative tourism increased local household income by 28.5% (p < 0.01) within one year. The study introduces the Symbiotic Interface Index (SII), a robust quantitative tool (CR = 0.07 < 0.1), to assess and optimize synergies between preservation, ecology, and social participation. This framework bridges disciplinary divides, offering a scalable model to transform military heritage from passive relics into active catalysts for sustainable regional development. These findings contribute actionable, policy-relevant strategies for reconciling heritage conservation with socio-ecological resilience in rapidly urbanizing mountainous regions globally. Full article
(This article belongs to the Section Architectural Heritage)
Show Figures

Figure 1

30 pages, 2449 KB  
Review
Unveiling the Role of Ga- and Cr-Based Catalysts in CO2-Assisted Oxidative Dehydrogenation of Propane: Mechanistic and Support-Acid/Base Perspectives
by Georgios Bampos, Panagiota Natsi and Paraskevi Panagiotopoulou
Catalysts 2026, 16(2), 163; https://doi.org/10.3390/catal16020163 - 3 Feb 2026
Viewed by 1003
Abstract
Propylene (C3H6) is a vital building block in the chemical industry as it serves as a key raw material for producing plastics, synthetic fibers and numerous daily-use chemicals. However, the current production routes of C3H6 are [...] Read more.
Propylene (C3H6) is a vital building block in the chemical industry as it serves as a key raw material for producing plastics, synthetic fibers and numerous daily-use chemicals. However, the current production routes of C3H6 are energy-intensive and face sustainability challenges, prompting the scientific community to explore alternative technologies for its production. The oxidative dehydrogenation of propane (ODHP) using CO2 as a soft oxidant offers a safe and sustainable pathway for C3H6 production, where CO2 can act as a hydrogen scavenger, coke suppressor and site re-activator. Gallium- and chromium-based catalysts are among the most studied systems for CO2-assisted ODHP, yet they operate by distinct mechanisms: Ga catalysts follow pathways where both acidic and basic sites are involved, while Cr catalysts rely on redox cycles involving variations in the oxidation state of chromium. In addition to performance and reaction mechanism, Ga- and Cr-based catalysts differ markedly in terms of sustainability, with Cr systems facing environmental and regulatory challenges associated with Cr6+ species toxicity, while Ga systems, although less toxic, are constrained by gallium scarcity and cost. This review compares Ga- and Cr-based catalysts side by side, emphasizing how support effects, addition of promoters and mechanistic insights fine tune their performance. The aim is to highlight the advantages, the limitations as well as the sustainability implications of these materials and finally to outline future directions for designing more efficient and environmentally friendly catalysts for propylene production. Full article
Show Figures

Graphical abstract

21 pages, 3434 KB  
Article
Preparation, Characterization, and Catalytic Performance of Metal-Based Heterogeneous Catalysts for Glucose Oxidation to Gluconic Acid
by Stamatia A. Karakoulia, Asimina A. Marianou, Chrysoula M. Michailof and Angelos A. Lappas
Catalysts 2026, 16(2), 135; https://doi.org/10.3390/catal16020135 - 1 Feb 2026
Viewed by 547
Abstract
The development of non-noble metal catalysts provides a cost-effective and sustainable route for glucose oxidation to gluconic acid. In this study, a series of catalysts based on inexpensive transition metals (Cr, Cu, Ni, Fe) and/or Au were synthesized using siliceous supports (SiO2 [...] Read more.
The development of non-noble metal catalysts provides a cost-effective and sustainable route for glucose oxidation to gluconic acid. In this study, a series of catalysts based on inexpensive transition metals (Cr, Cu, Ni, Fe) and/or Au were synthesized using siliceous supports (SiO2 and MCM-41) and systematically evaluated. The aim was to partially or fully replace noble metals with lower-cost alternatives, while maintaining high catalytic performance. Comprehensive characterization—including ICP-AES for composition, N2 adsorption–desorption for porosity, XRD for structure, H2-TPR for reducibility, and NH3-TPD for acidity—was conducted to establish structure–property relationships. Among the tested catalysts, Ni- and Fe-based systems exhibited superior stability, with NiO/SiO2 achieving gluconic acid yields comparable to Au. The bimetallic Au–Ni/SiO2 catalyst displayed enhanced metal–support interactions and minimal leaching (<2%), while Au–Fe/SiO2 improved selectivity, yielding up to 23% gluconic acid, surpassing 5Fe/SiO2 (18%) and 0.3Au/SiO2 (15%), albeit with lower stability. These results highlight the potential of low-cost transition-metal and bimetallic catalysts as efficient and economically viable systems for selective glucose oxidation, providing insights for rational catalyst design in sustainable carbohydrate valorization. Full article
(This article belongs to the Section Biomass Catalysis)
Show Figures

Graphical abstract

15 pages, 1863 KB  
Article
Designing a Cr3+-Based Transition Metal Catalyst: Redox-Mediated Low-Temperature Activation for Strong Solid Base Generation
by Tiantian Li, Xiaowen Li, Hao Wu, Qunyu Chen, Hao Zhou, Xiaochen Lin and Dingming Xue
Inorganics 2026, 14(2), 34; https://doi.org/10.3390/inorganics14020034 - 25 Jan 2026
Viewed by 433
Abstract
Solid base catalysts hold significant promise for replacing traditional homogeneous bases with green chemical processes. However, the construction of their strong basic sites typically relies on high-temperature calcination, which often leads to the collapse of the carrier structure and high energy consumption. This [...] Read more.
Solid base catalysts hold significant promise for replacing traditional homogeneous bases with green chemical processes. However, the construction of their strong basic sites typically relies on high-temperature calcination, which often leads to the collapse of the carrier structure and high energy consumption. This study proposes a novel “carrier reducibility tuning” strategy, which involves endowing the carrier with intrinsic reducibility to induce the low-temperature decomposition of alkali precursors via a redox pathway, thereby enabling the mild construction of strong basic sites. Low-valence Cr3+ was doped into a mesoporous zirconia framework, successfully fabricating an MCZ carrier with a mesostructure and reducible characteristics. Characterization results indicate that a significant redox interaction between the Cr3+ in the carrier and the supported KNO3 occurs at 500 °C. This interaction facilitates the complete conversion of KNO3 into highly dispersed, strongly basic K2O species, while Cr3+ is predominantly oxidized to Cr6+. This activation temperature is approximately 300 °C lower than that required for the conventional thermal decomposition pathway and effectively preserves the structural integrity of the material. In the transesterification reaction for synthesizing dimethyl carbonate, the prepared catalyst exhibits superior catalytic activity, significantly outperforming classic solid bases like MgO and other reference catalysts. Full article
(This article belongs to the Special Issue Transition Metal Catalysts: Design, Synthesis and Applications)
Show Figures

Figure 1

18 pages, 3560 KB  
Article
Eco-Friendly Fabrication of Magnetically Separable Cerium–Manganese Ferrite Nanocatalysts for Sustainable Dye Degradation Under Visible Light
by Reda M. El-Shishtawy, Assem Basurrah and Yaaser Q. Almulaiky
Catalysts 2026, 16(1), 78; https://doi.org/10.3390/catal16010078 - 9 Jan 2026
Viewed by 808
Abstract
The increasing discharge of recalcitrant organic dyes from the textile industry necessitates the development of efficient and sustainable wastewater treatment technologies. This study reports the successful eco-friendly fabrication of magnetically separable cerium–manganese ferrite (Ce-MnFe2O4) nanocatalysts via a one-pot green [...] Read more.
The increasing discharge of recalcitrant organic dyes from the textile industry necessitates the development of efficient and sustainable wastewater treatment technologies. This study reports the successful eco-friendly fabrication of magnetically separable cerium–manganese ferrite (Ce-MnFe2O4) nanocatalysts via a one-pot green synthesis route, utilizing an aqueous extract of Brachychiton populneus leaves. The structural, morphological, magnetic, and optical properties of the synthesized nanocatalysts were systematically investigated. X-ray diffraction (XRD) analysis confirmed the formation of a phase-pure cubic spinel structure, with evidence of Ce3+ ion incorporation leading to lattice expansion and the formation of beneficial oxygen vacancies. The composite material exhibited superparamagnetic behavior with a high saturation magnetization of 38.7 emu/g, which facilitates efficient magnetic separation and recovery. Optical studies revealed a direct bandgap of 2.33 eV, enabling significant photocatalytic activity under visible light irradiation. The Ce-MnFe2O4 nanocatalyst demonstrated superior performance, achieving degradation efficiencies of 96% for methylene blue and 98% for Congo Red within 90 min. Furthermore, the catalyst demonstrated good operational stability, maintaining 62% of its initial degradation efficiency for CR and 51% for MB after five consecutive reuse cycles. These results underscore the potential of this green-synthesized, magnetically recoverable nanocatalyst as a highly effective and sustainable solution for the remediation of dye-contaminated industrial effluents. Full article
(This article belongs to the Special Issue Catalysis Accelerating Energy and Environmental Sustainability)
Show Figures

Figure 1

14 pages, 2097 KB  
Article
Nb-MOG as a High-Performance Photocatalyst for Cr(VI) Remediation: Optimization and Reuse Cycles
by Eduardo Abreu, Onelia A. A. dos Santos, Maria E. K. Fuziki, Angelo M. Tusset, Michel Z. Fidelis, Artur J. Motheo and Giane G. Lenzi
Catalysts 2026, 16(1), 60; https://doi.org/10.3390/catal16010060 - 4 Jan 2026
Cited by 1 | Viewed by 666
Abstract
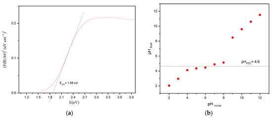
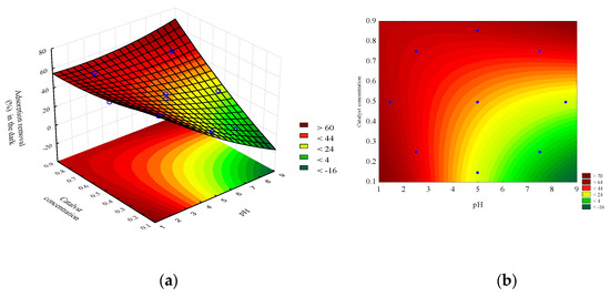
This study describes the removal of Cr(VI) using Nb-MOG (Niobium Metal–Organic Gel) as a photocatalyst. The characterization was performed using various techniques: Scanning Electron Microscopy–Energy Dispersive X-ray Spectroscopy (SEM–EDS), Point charge zero charge (PZC) determination, Fourier Transform Infrared Spectroscopy (FTIR), X-ray diffraction (XRD) [...] Read more.
This study describes the removal of Cr(VI) using Nb-MOG (Niobium Metal–Organic Gel) as a photocatalyst. The characterization was performed using various techniques: Scanning Electron Microscopy–Energy Dispersive X-ray Spectroscopy (SEM–EDS), Point charge zero charge (PZC) determination, Fourier Transform Infrared Spectroscopy (FTIR), X-ray diffraction (XRD) and thermogravimetric analysis (TG). The characterization results indicated an amorphous structure with predominance of Nb on the catalytic surface. Photoreduction tests were performed under different experimental conditions, following a two-factor central composite design with 11 experiments—including triplicates of the central point—to evaluate the influence of catalyst concentration (0.146 to 0.854 g L−1) and pH (1.46 to 8.54) on the Cr(VI) removal efficiency after 60 min of photocatalytic treatment. Experimentally, complete Cr(VI) removal was achieved at pH 5.00 using 0.854 g·L−1 of Nb-MOG, and the response surface analysis indicated optimal performance at higher catalyst concentrations and pH values around 5.00. In contrast, lower efficiencies were observed at extreme pH values, particularly at higher pH and lower catalyst concentrations. These results suggest that the photocatalytic performance of Nb-MOG for Cr(VI) removal is very susceptible to operating conditions, underscoring the importance of optimizing pH and catalyst concentration for effective treatment. Full article
(This article belongs to the Special Issue Advanced Semiconductor Photocatalysts)
Show Figures

Figure 1

23 pages, 3025 KB  
Article
Multimetallic Nano-Oxides as Co-Catalysts of an Fe Molecular Catalyst for Enhanced H2 Production from HCOOH: Thermodynamic and Nanostructural Insights
by Christos Dimitriou, Konstantina Gravvani, Anastasios Asvestas, Dimitrios F. Anagnostopoulos, Maria Louloudi and Yiannis Deligiannakis
Catalysts 2026, 16(1), 44; https://doi.org/10.3390/catal16010044 - 1 Jan 2026
Viewed by 750
Abstract
Renewable H2 production emerges as a forward-looking technology towards green energy transition. Herein, we present a study on novel multimetallic nano-oxides used as co-catalysts for H2 production via HCOOH dehydrogenation (FADH) by an FeII(Polyphosphine) molecular catalyst, under near-ambient P, [...] Read more.
Renewable H2 production emerges as a forward-looking technology towards green energy transition. Herein, we present a study on novel multimetallic nano-oxides used as co-catalysts for H2 production via HCOOH dehydrogenation (FADH) by an FeII(Polyphosphine) molecular catalyst, under near-ambient P, T conditions. The co-catalyst nano-oxides consist of multimetallic {LaSrCrFeO} and {LaSrCrFeVO} perovskites, produced by flame spray pyrolysis (FSP) technology. Kinetic catalytic H2 evolution data show that both {LaSrCrFeO} and {LaSrCrFeVO} significantly boost H2 via co-catalytic action. Arrhenius analysis reveals that they decrease the rate-limiting activation energy, Ea. Specifically, Ea = 77.4 kJ mol−1 of {Fe2+/PP3} catalyst is decreased to Ea = 67.8 kJ mol−1 in {LaSrCrFeO + Fe2+/PP3} and Ea = 56.2 kJ mol−1 in {LaSrCrFeVO + Fe2+/PP3} catalyst. These significant thermodynamic effects are not observed when the simple parental oxides are used. The present findings are discussed in the context of a boosting role {LaSrCrFeO} and {LaSrCrFeVO} to the key catalytic intermediates of the FeII(Polyphosphine) catalyst. Technology-wise, this work exemplifies a novel strategy for the industrial production of co-catalysts using FSP technology within the in-situ H2 production landscape. Full article
Show Figures

Graphical abstract

24 pages, 13059 KB  
Article
Nanoscale Nickel–Chromium Powder as a Catalyst in Reducing the Temperature of Hydrogen Desorption from Magnesium Hydride
by Alan Kenzhiyev, Viktor N. Kudiiarov, Alena A. Spiridonova, Daria V. Terenteva, Dmitrii B. Vrublevskii, Leonid A. Svyatkin, Dmitriy S. Nikitin and Egor B. Kashkarov
Hydrogen 2025, 6(4), 123; https://doi.org/10.3390/hydrogen6040123 - 17 Dec 2025
Viewed by 1833
Abstract
The composite material MgH2-EEWNi-Cr (20 wt. %) with a hydrogen content of 5.2 ± 0.1 wt.% is characterized by improved hydrogen interaction properties compared to the original MgH2. The dissociation of the material occurs in three temperature ranges (86–117, [...] Read more.
The composite material MgH2-EEWNi-Cr (20 wt. %) with a hydrogen content of 5.2 ± 0.1 wt.% is characterized by improved hydrogen interaction properties compared to the original MgH2. The dissociation of the material occurs in three temperature ranges (86–117, 152–162, and 281–351 °C), associated with a complex of effects consisting of changes in the specific surface area of the material, alterations in the crystal lattice during ball milling, and changes in the electronic structure in the presence of a Ni–Cr catalyst, based on first-principles calculations. The decrease in desorption activation energy (Ed = 65–96 ± 1 kJ/mol, ΔEd = 59–90 kJ/mol) is due to the catalytic effect of N–Cr, leading to a faster decomposition of the hydride phase. Based on the results of ab initio calculations, Ni–Cr on the MgH2 surface leads to a significant decrease in hydrogen binding energy (ΔEb = 60%) compared to pure magnesium hydride due to the formation of Ni–H and Cr–H covalent bonds, which reduces the degree of H–Mg ionic bonding. The results obtained allow us to expand our understanding of the mechanisms of hydrogen interaction with storage materials and the possibility of using these as mobile hydrogen storage and transportation materials. Full article
Show Figures

Figure 1

16 pages, 10448 KB  
Article
Combined Centrifugal Casting–Self-Propagating High-Temperature Synthesis Process of High-Entropy Alloys FeCoNiCu(Me)Al (Me = Cr, Cr + Mn, Cr + La, and Cr + Ce) as Precursors for Preparation of Deep Oxidation Catalysts
by Elena Pugacheva, Denis Ikornikov, Alina Sivakova, Ksenia Romazeva, Dmitrii Andreev, Olga Golosova, Vyacheslav Borshch and Vladimir Sanin
Metals 2025, 15(12), 1381; https://doi.org/10.3390/met15121381 - 16 Dec 2025
Viewed by 591
Abstract
FeCoNiCu(Cr, Mn, La, Ce)-Al high-entropy alloys (HEAs) were prepared via a combined centrifugal casting–self-propagating high-temperature synthesis process to serve as multifunctional catalyst precursors. The findings indicated that even with aluminum content reaching 50 wt %, the typical bcc structure inherent to HEAs was [...] Read more.
FeCoNiCu(Cr, Mn, La, Ce)-Al high-entropy alloys (HEAs) were prepared via a combined centrifugal casting–self-propagating high-temperature synthesis process to serve as multifunctional catalyst precursors. The findings indicated that even with aluminum content reaching 50 wt %, the typical bcc structure inherent to HEAs was preserved. Doping additions (Cr, Mn, La, and Ce) led to pronounced microstructural changes, including alterations in morphology, porosity, and elemental distribution, while the primary phase constituents of the FeCoNiCuAl-based alloys remained consistent. It was found that La and Ce exhibited poor bulk incorporation into the HEAs, evidenced by a low surface content. Aluminum leaching and hydrogen peroxide stabilization converted these precursors into catalysts. These catalysts demonstrated high activity in the deep oxidation of propane and CO. The FeCoNiCu catalyst achieved the best results for CO oxidation, reaching 100% CO conversion at 250 °C. For propane oxidation, the FeCoNiCuCrMn catalyst was the most active, yielding 100% CO conversion at 300 °C and 97% propane conversion at 400 °C. Full article
Show Figures

Figure 1

13 pages, 5771 KB  
Article
Efficient Adsorptive Desulfurization of Dibenzothiophene Using Bimetallic Ni-Cr/ZSM-5 Zeolite Catalysts
by Safa Al-deen A. Juboori and Gholamreza Moradi
Catalysts 2025, 15(12), 1164; https://doi.org/10.3390/catal15121164 - 12 Dec 2025
Viewed by 876
Abstract
Sulfur compounds in fossil fuels pose significant environmental and industrial challenges, creating a demand for efficient and sustainable desulfurization strategies. Among the available techniques, adsorptive desulfurization has emerged as a promising approach due to its operational simplicity and low energy requirements. In this [...] Read more.
Sulfur compounds in fossil fuels pose significant environmental and industrial challenges, creating a demand for efficient and sustainable desulfurization strategies. Among the available techniques, adsorptive desulfurization has emerged as a promising approach due to its operational simplicity and low energy requirements. In this study, a Ni–Cr modified ZSM-5 zeolite was synthesized to enhance the removal of dibenzothiophene (DBT) from model fuel. The catalyst was prepared by incorporating varying metal loadings and evaluated to identify optimal performance. Structural and chemical characterizations, including FESEM, XRD, NH3-TPD, FTIR, EDS, and BET analyses, confirmed the successful integration of nickel and chromium within the zeolite framework and demonstrated improved acidity and surface features favorable for adsorption. The catalyst containing 3% chromium and 5% nickel exhibited the highest activity, removing approximately 76% of DBT. Moreover, the optimized material maintained its adsorption efficiency over three consecutive reuse cycles, indicating strong stability and regeneration capability. Overall, the results demonstrate that Ni–Cr/ZSM-5 is a promising and sustainable adsorbent for sulfur removal applications and offers valuable potential for cleaner fuel processing technologies. Full article
(This article belongs to the Section Environmental Catalysis)
Show Figures

Figure 1

Back to TopTop