Sign in to use this feature.

Years

Between: -

Subjects

remove_circle_outline
remove_circle_outline
remove_circle_outline
remove_circle_outline
remove_circle_outline
remove_circle_outline
remove_circle_outline
remove_circle_outline
remove_circle_outline

Journals

Article Types

Countries / Regions

Search Results (70)

Search Parameters:
Keywords = Colored Petri Net

Order results
Result details
Results per page
Select all
Export citation of selected articles as:
25 pages, 1522 KB  
Article
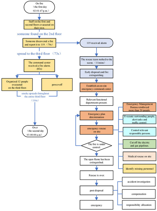
Analysis of Risk Evolution Mechanism of Fire Disaster Chain in Building Construction and Optimization of Emergency Procedures
by Hui Zeng, Jiayi Tang, Qiaoxin Liang and Yuanyuan Tian
Buildings 2025, 15(19), 3453; https://doi.org/10.3390/buildings15193453 - 24 Sep 2025
Cited by 1 | Viewed by 1993
Abstract
Fire risks during the construction phase remain one of the most critical challenges in the construction industry, often leading to property losses, casualties, project delays, and long-term reputational damage. To address these issues, this study proposes a risk-informed emergency optimization framework for construction [...] Read more.
Fire risks during the construction phase remain one of the most critical challenges in the construction industry, often leading to property losses, casualties, project delays, and long-term reputational damage. To address these issues, this study proposes a risk-informed emergency optimization framework for construction fire scenarios. Utilizing a disaster chain network framework derived from previous case analyses, including 25 secondary events and 59 causal connections, the study focuses on identifying high-risk transmission paths and optimizing emergency response. Through risk-based edge evaluation, high-risk transmission pathways—particularly those linked to casualties—were detected, forming the basis for targeted intervention strategies. An optimized multi-agency collaborative rescue process was designed to address these critical links. Using Colored Petri Net (CPN) simulation, the proposed process was validated on a representative major fire case, demonstrating a 36.3% reduction in overall emergency response time and a 19.5% decrease in firefighting duration. The results highlight that integrating disaster chain analysis, risk-weighted edge disruption, and CPN-based simulation can significantly enhance emergency coordination and operational efficiency. This study provides actionable insights for policymakers and project managers to strengthen fire risk management strategies and build more resilient emergency systems for the construction sector. Full article
(This article belongs to the Section Building Energy, Physics, Environment, and Systems)
Show Figures

Figure 1

17 pages, 789 KB  
Article
Modeling Marshaling Yard Processes with M/HypoK/1/m Queuing Model Under Failure Conditions
by Abate Sewagegn and Michal Dorda
Appl. Sci. 2025, 15(16), 8873; https://doi.org/10.3390/app15168873 - 12 Aug 2025
Viewed by 911
Abstract
This study presents a comprehensive analysis of the M/HypoK/1/m queuing model to evaluate the performance of marshaling yards in freight rail classification systems. The model effectively captures the complex, multi-phase nature of service and repair processes by incorporating hypo-exponential probability [...] Read more.
This study presents a comprehensive analysis of the M/HypoK/1/m queuing model to evaluate the performance of marshaling yards in freight rail classification systems. The model effectively captures the complex, multi-phase nature of service and repair processes by incorporating hypo-exponential probability distributions. The marshaling yard is modeled as a finite-capacity, single-server queue subject to potential server failures, reflecting real-world disruptions. Two complementary methodological frameworks are employed: a mathematical model based on continuous-time Markov chains (CTMCs) and a simulation model constructed using Colored Petri Nets (CPNs). In the analytical approach, both service time and repair time follow hypo-exponential distributions, which are used to approximate the gamma distribution. The simulation model built in CPN Tools allows for dynamic visualization and performance evaluation. In the CPN model, we applied a gamma distribution, which allowed us to evaluate the accuracy of the approximation implemented in the analytical model. The result indicated that utilization of the marshaling yard in primary shunting was approximately 23.81%, and with secondary shunting, 22.53%. The study output proves that the hypo-exponential distribution is able to approximate the gamma distribution. This dual-framework approach, combining analytics with simulation, provides a deeper understanding of system behavior, supporting data-driven decisions for capacity planning, failure mitigation, and operational optimization in freight rail networks. Full article
(This article belongs to the Special Issue New Technologies in Public Transport and Logistics)
Show Figures

Figure 1

27 pages, 1120 KB  
Article
Beyond Prompt Chaining: The TB-CSPN Architecture for Agentic AI
by Uwe M. Borghoff, Paolo Bottoni and Remo Pareschi
Future Internet 2025, 17(8), 363; https://doi.org/10.3390/fi17080363 - 8 Aug 2025
Cited by 3 | Viewed by 2763
Abstract
Current agentic AI frameworks such as LangGraph and AutoGen simulate autonomy via sequential prompt chaining but lack true multi-agent coordination architectures. These systems conflate semantic reasoning with orchestration, requiring LLMs at every coordination step and limiting scalability. By contrast, TB-CSPN (Topic-Based Communication Space [...] Read more.
Current agentic AI frameworks such as LangGraph and AutoGen simulate autonomy via sequential prompt chaining but lack true multi-agent coordination architectures. These systems conflate semantic reasoning with orchestration, requiring LLMs at every coordination step and limiting scalability. By contrast, TB-CSPN (Topic-Based Communication Space Petri Net) is a hybrid formal architecture that fundamentally separates semantic processing from coordination logic. Unlike traditional Petri net applications, where the entire system state is encoded within the network structure, TB-CSPN uses Petri nets exclusively for coordination workflow modeling, letting communication and interaction between agents drive semantically rich, topic-based representations. At the same time, unlike first-generation agentic frameworks, here LLMs are confined to topic extraction, with business logic coordination implemented by structured token communication. This hybrid architectural separation preserves human strategic oversight (as supervisors) while delegating consultant and worker roles to LLMs and specialized AI agents, avoiding the state-space explosion typical of monolithic formal systems. Our empirical evaluation shows that TB-CSPN achieves 62.5% faster processing, 66.7% fewer LLM API calls, and 167% higher throughput compared to LangGraph-style orchestration, without sacrificing reliability. Scaling experiments with 10–100 agents reveal sub-linear memory growth (10× efficiency improvement), directly contradicting traditional Petri Net scalability concerns through our semantic-coordination-based architectural separation. These performance gains arise from the hybrid design, where coordination patterns remain constant while semantic spaces scale independently. TB-CSPN demonstrates that efficient agentic AI emerges not by over-relying on modern AI components but by embedding them strategically within a hybrid architecture that combines formal coordination guarantees with semantic flexibility. Our implementation and evaluation methodology are openly available, inviting community validation and extension of these principles. Full article
(This article belongs to the Special Issue Intelligent Agents and Their Application)
Show Figures

Graphical abstract

18 pages, 10703 KB  
Article
An Emergency Response Framework Design and Performance Analysis for Ship Fire Incidents in Waterway Tunnels
by Jian Deng, Shaoyong Liu and Xiaohan Zeng
Fire 2025, 8(7), 278; https://doi.org/10.3390/fire8070278 - 12 Jul 2025
Cited by 1 | Viewed by 1792
Abstract
Waterway tunnels, a novel type of infrastructure designed for inland waterways in mountainous gorge regions, have seen rapid development in recent years. However, their unique structural characteristics and specific shipping activities pose significant risks in the event of an accident. To enhance the [...] Read more.
Waterway tunnels, a novel type of infrastructure designed for inland waterways in mountainous gorge regions, have seen rapid development in recent years. However, their unique structural characteristics and specific shipping activities pose significant risks in the event of an accident. To enhance the scientific rigor and efficiency of emergency responses to vessel incidents in tunnels, this study focuses on fire accidents in waterway tunnels. Considering the unique challenges of emergency response in such scenarios, we propose an emergency response framework using Business Process Modeling Notation (BPMN). The framework is mapped into a Petri net model encompassing three key stages: detection and early warning, emergency response actions, and recovery. A Colored Hierarchical Timed Petri Net (CHTPN) emergency response model is then developed based on fire incident data and emergency response time functions. Furthermore, a homomorphic Markov chain is employed to assess the network’s validity and performance. Finally, optimization strategies are proposed to improve the emergency response process. The results indicate that the emergency response network demonstrates strong accessibility, effectively mitigating information bottlenecks in critical stages of the response process. The network provides accurate and rapid decision support for different tunnel ship fire scenarios, efficiently and reasonably allocating emergency resources and response teams, and monitoring the operation of key emergency response stages. This enhances the efficiency of emergency operations and provides robust support for decision-making in waterway tunnel fire emergencies. Full article
(This article belongs to the Special Issue Modeling, Experiment and Simulation of Tunnel Fire)
Show Figures

Figure 1

34 pages, 6169 KB  
Article
Model for Evaluation of Aircraft Boarding Under Disturbances
by Beata Płanda and Jacek Skorupski
Aerospace 2025, 12(5), 403; https://doi.org/10.3390/aerospace12050403 - 2 May 2025
Viewed by 2528
Abstract
Aircraft boarding is one of the most essential handling processes carried out at an airport. Its importance derives from the fact that it is part of the critical path; that is, the time of its completion determines the aircraft’s departure time. It is [...] Read more.
Aircraft boarding is one of the most essential handling processes carried out at an airport. Its importance derives from the fact that it is part of the critical path; that is, the time of its completion determines the aircraft’s departure time. It is desirable to examine how the efficiency of the boarding process changes depending on the disruptions that may occur. It is particularly important to check how they affect existing and partially applied boarding strategies that are assumed to improve the process. This article aimed to develop a microscale model of the boarding process implemented as a hierarchical, timed, colored Petri net (HTCPN). This model makes it possible to consider various disturbances in the boarding process, two of which were the subject of simulation experiments that were realized. As a result, it was found that due to disruption, not only did the effectiveness of boarding strategies change, but also their ordering relative to the total completion time of the process. This led to the conclusion that using models similar to those presented in this article is necessary, where input parameters can be determined dynamically. This means that it can be recommended to observe the currently ongoing boarding and, if any disruption is detected, perform a fast simulation to answer the question about the most advantageous boarding strategy in this situation. Full article
Show Figures

Figure 1

23 pages, 6006 KB  
Article
Collaborative Modeling of BPMN and HCPN: Formal Mapping and Iterative Evolution of Process Models for Scenario Changes
by Zhaoqi Zhang, Feng Ni, Jiang Liu, Niannian Chen and Xingjun Zhou
Information 2025, 16(4), 323; https://doi.org/10.3390/info16040323 - 18 Apr 2025
Cited by 2 | Viewed by 2286
Abstract
Dynamic and changeable business scenarios pose significant challenges to the adaptability and verifiability of process models. Despite its widespread adoption as an ISO-standard modeling language, Business Process Model and Notation (BPMN) faces inherent limitations in formal semantics and verification capabilities, hindering the mathematical [...] Read more.
Dynamic and changeable business scenarios pose significant challenges to the adaptability and verifiability of process models. Despite its widespread adoption as an ISO-standard modeling language, Business Process Model and Notation (BPMN) faces inherent limitations in formal semantics and verification capabilities, hindering the mathematical validation of process evolution behaviors under scenario changes. To address these challenges, this paper proposes a collaborative modeling framework integrating BPMN with hierarchical colored Petri nets (HCPNs), enabling the efficient iterative evolution and correctness verification of process change through formal mapping and localized evolution mechanism. First, hierarchical mapping rules are established with subnet-based modular decomposition, transforming BPMN elements into an HCPN executable model and effectively resolving semantic ambiguities; second, atomic evolution operations (addition, deletion, and replacement) are defined to achieve partial HCPN updates, eliminating the computational overhead of global remapping. Furthermore, an automated verification pipeline is constructed by analyzing state spaces, validating critical properties such as deadlock freeness and behavioral reachability. Evaluated through an intelligent AI-driven service scenario involving multi-gateway processes, the framework demonstrates behavioral effectiveness. This work provides a pragmatic solution for scenario-driven process evolution in domains requiring agile iteration, such as fintech and smart manufacturing. Full article
Show Figures

Figure 1

22 pages, 1463 KB  
Article
Edge Computing-Enabled Train Fusion Positioning: Modeling and Analysis
by Hao Yin, Haifeng Song, Ruichao Wu, Min Zhou, Zixing Deng and Hairong Dong
Mathematics 2025, 13(6), 1015; https://doi.org/10.3390/math13061015 - 20 Mar 2025
Cited by 1 | Viewed by 1307
Abstract
For train control systems, the accuracy of positioning tracking is essential for ensuring the safety and efficiency of operations. Multi-source information fusion techniques can improve positioning accuracy, but the computational limitations of onboard equipment impede the real-time processing capabilities required by advanced information [...] Read more.
For train control systems, the accuracy of positioning tracking is essential for ensuring the safety and efficiency of operations. Multi-source information fusion techniques can improve positioning accuracy, but the computational limitations of onboard equipment impede the real-time processing capabilities required by advanced information fusion algorithms. An innovative approach, which combines multi-sensor information fusion with edge computing, is proposed to reduce the computational load on onboard systems and accelerate data processing. Colored Petri Nets (CPNs) are utilized for the modeling and validation of the algorithm. State-space analysis is used to evaluate the functional safety of the proposed method. Numerical simulations are performed to identify the key factors affecting the train positioning method’s performance. These simulations also determine the minimal tracking interval required for effective operation under edge computing. The results show that the edge computing-based train fusion positioning method reduces data processing delays and improves positioning accuracy. This approach offers a practical solution for real-time and accurate train control systems. Full article
(This article belongs to the Section E2: Control Theory and Mechanics)
Show Figures

Figure 1

29 pages, 1297 KB  
Article
Performance Modeling of Distributed Ledger-Based Authentication in Cyber–Physical Systems Using Colored Petri Nets
by Michał Jarosz, Konrad Wrona and Zbigniew Zieliński
Electronics 2025, 14(6), 1229; https://doi.org/10.3390/electronics14061229 - 20 Mar 2025
Cited by 1 | Viewed by 1086
Abstract
Federated cyber–physical systems (CPSs) present unique security challenges due to their distributed nature and the need for secure communication between components from different administrative domains. Distributed ledger technology (DLT) offers a promising approach to implementing a resilient authentication and authorization mechanism and an [...] Read more.
Federated cyber–physical systems (CPSs) present unique security challenges due to their distributed nature and the need for secure communication between components from different administrative domains. Distributed ledger technology (DLT) offers a promising approach to implementing a resilient authentication and authorization mechanism and an immutable record of CPS identities and transactions in federated environments. However, using Distributed Ledger (DL) within a CPS raises some important questions regarding scalability, throughput, latency, and potential bottlenecks, which require effective modeling of DL performance. This paper proposes a novel approach to modeling distributed ledgers using Colored Timed Petri Nets (CPNs). We focus on the performance modeling of Hyperledger Fabric (HLF), a permissioned distributed ledger technology which provides a backbone for a Lightweight Authentication and Authorization Framework for Federated IoT (LAAFFI), a novel framework for secure communication between CPS devices. We implement our model using CPN Tools, a widely adopted CPN modeling software that provides advanced simulation, analysis, and performance monitoring features. Our model offers a robust framework for studying distributed ledger systems’ synchronization, throughput, and response time. It supports flexibility in modeling transaction validation and consensus algorithms, which provides an opportunity for adapting the model to future changes in HLF and modeling other DLs. We successfully validate our CPN model by comparing simulation results with experimental measurements obtained from a LAAFFI prototype. Full article
Show Figures

Figure 1

22 pages, 5756 KB  
Article
Shaping Design Decisions for Mechatronic Systems by Integrating Environmental Considerations Using Simplified Life Cycle Assessment and Colored Petri Nets
by Imane Mehdi, El Mostapha Boudi and Mohammed Amine Mehdi
Designs 2025, 9(2), 36; https://doi.org/10.3390/designs9020036 - 18 Mar 2025
Cited by 2 | Viewed by 1394
Abstract
Decisions made during the design phase of mechatronic systems have a considerable influence on their entire life cycle. The persistent calls for environmental protection are driven by global megatrends promoting sustainability. Hence, opting for eco-designed mechatronic systems is now a fundamental cornerstone of [...] Read more.
Decisions made during the design phase of mechatronic systems have a considerable influence on their entire life cycle. The persistent calls for environmental protection are driven by global megatrends promoting sustainability. Hence, opting for eco-designed mechatronic systems is now a fundamental cornerstone of manufacturers’ strategies. This paper is a generalization of the environmental assessment step of a sustainable design methodology applied to mechatronic systems with structural design freeze, which is only relevant for a limited set of admissible mechatronic solutions. The approach is adapted to cover any dimension of admissible solutions using hierarchical timed colored Petri nets (hierarchical TCPN) and simplified life cycle assessments (SLCAs). First, the SLCAs results are integrated into the hierarchical TCPN model. Next, a weighting process is introduced to ensure the classification of the heterogeneous impact categories derived from SLCAs according to agreed impact reduction criteria. Then, the candidate ecological solution and its design environmental matrix (DEM) are determined via simulations. The methodology is implemented using a regenerative braking system (RBS) with frozen structural specifications, focusing on its production phase and using CPN tools and OpenLCA software. It enables the selection of the candidate ecological RBS among a large set of admissible solutions. This selection is established without interrupting the normal design process but simply by adding an extra step. Full article
Show Figures

Figure 1

18 pages, 1765 KB  
Article
Scalability of eVTOL Systems: Insights from Multi-Pad Configurations and CPN Analysis
by Amir Qanbari and Jacek Skorupski
Aerospace 2025, 12(2), 147; https://doi.org/10.3390/aerospace12020147 - 15 Feb 2025
Cited by 2 | Viewed by 1682
Abstract
Electric vertical takeoff and landing (eVTOL) technology can improve connectivity while minimizing reliance on traditional ground-based transportation systems. However, the rapid growth in eVTOL adoption brings challenges in managing landing pad operations and scheduling routes effectively. This study aims to analyze eVTOL landing [...] Read more.
Electric vertical takeoff and landing (eVTOL) technology can improve connectivity while minimizing reliance on traditional ground-based transportation systems. However, the rapid growth in eVTOL adoption brings challenges in managing landing pad operations and scheduling routes effectively. This study aims to analyze eVTOL landing operations and provide a framework for evaluating system performance under different configurations. Key objectives include (i) identifying bottlenecks in landing pad operations, (ii) proposing improvements to enhance scalability and efficiency through multi-route and multi-pad configurations, and (iii) assessing the impact of operational parameters, such as increased horizontal speed, on overall performance. A simulation analysis was conducted using an original model developed with colored, timed Petri net technology. This methodology aligns with the principles of probabilistic modeling and queuing systems. The experiments provided a comprehensive analysis of the factors influencing the scalability and efficiency of eVTOL operations. A key finding across all experiments is the identification of the “Landing Confirmed—Move to V” as a consistent bottleneck stage. While increasing routes and pads significantly alleviates arrival delays, it does not address identified bottlenecks, which require innovative solutions such as route optimization or speed enhancements. The results underscore the importance of a robust and adaptable framework to support the increasing demand for eVTOL traffic. Urban planners and policymakers can utilize these findings to prioritize the development of vertiports capable of supporting this expanding mode of transportation. The scalability demonstrated in this study validates the feasibility of eVTOL systems as a viable solution for urban mobility. Full article
(This article belongs to the Section Air Traffic and Transportation)
Show Figures

Figure 1

16 pages, 2531 KB  
Article
Modeling and Simulation of Electric Vehicles Charging Services by a Time Colored Petri Net Framework
by Agostino Marcello Mangini, Maria Pia Fanti, Bartolomeo Silvestri, Luigi Ranieri and Michele Roccotelli
Energies 2025, 18(4), 867; https://doi.org/10.3390/en18040867 - 12 Feb 2025
Cited by 3 | Viewed by 1478
Abstract
The transport sector is responsible for about 60% of emissions in the atmosphere due to the exhaust-polluting gases of internal combustion engine (ICE) vehicles. An effective solution to this issue is the electrification of the transport means, which can significantly reduce pollution, especially [...] Read more.
The transport sector is responsible for about 60% of emissions in the atmosphere due to the exhaust-polluting gases of internal combustion engine (ICE) vehicles. An effective solution to this issue is the electrification of the transport means, which can significantly reduce pollution, especially in urban areas. Apart from the necessary technological advancements that must improve the battery performances, the diffusion of electric vehicles (EVs) must be further supported and facilitated by new dedicated services and tools for electric vehicle users and operators aiming at improving the travel and charging experience. To this goal, this paper proposes new models based on Timed Colored Petri Nets (TCPN) to simulate and manage the charge demand of the EV fleet. At first, the proposed tool must take into account the charging requests from different EV drivers with different charging need located in different geographical areas. This is possible by knowing input data such as EV current location, battery data, charge points (CPs) availability, and compatibility. In particular, EV drivers are simulated when finding and booking the preferred charge option according to the available infrastructure in the area of interest and the CPs tariff and power rate. The proposed TCPN is designed to model the multi-user charging demand in specific geographic areas, and it is evaluated in several scenarios of a case study to measure its performance in serving multiple EV users. Full article
(This article belongs to the Special Issue Smart Cities and the Need for Green Energy)
Show Figures

Figure 1

26 pages, 1495 KB  
Article
Neighbor Session Solutions for Integrated Routing Protocols
by Martin Kontsek, Pavel Segec, Marek Moravcik and Juraj Smiesko
Appl. Sci. 2025, 15(1), 293; https://doi.org/10.3390/app15010293 - 31 Dec 2024
Viewed by 1273
Abstract
This paper proposes a novel methodology for the design of dual-stack IP routing protocols focused on neighborships and routing messages transport. The first part describes currently used dual-stack IP routing protocols, their history, and key features. The description of four identified combinations based [...] Read more.
This paper proposes a novel methodology for the design of dual-stack IP routing protocols focused on neighborships and routing messages transport. The first part describes currently used dual-stack IP routing protocols, their history, and key features. The description of four identified combinations based on a number of neighbor sessions and protocol used for the transport of routing messages is presented afterward. These combinations are introduced as Protocol Integration Solution Classes (PISCs) in this paper. Colored Petri nets (CPNs) are selected as a formal method to create a model of each PISC. The following parts deal with a detailed description and analysis of the created Protocol Integration Solution Class models, which are also verified and compared with each other. Based on the comparison of each PISC model simulation step, the PISC 2 class is selected as the most efficient one. The last part of the paper formulates recommendations for the dual-stack IP routing protocol design based on the results presented in this paper. Full article
Show Figures

Figure 1

26 pages, 9232 KB  
Article
Research on the Security of NC-Link Numerical Control Equipment Protocol Based on Colored Petri Net
by Jianming Shi, Tao Feng, Lu Zheng and Yi Wu
Symmetry 2024, 16(12), 1612; https://doi.org/10.3390/sym16121612 - 4 Dec 2024
Cited by 2 | Viewed by 1318
Abstract
The NC-Link protocol, as an integrated communication protocol in the Computerized Numerical Control (CNC) machine tool industry, has drawn significant attention regarding its security since its inception. Although there have been studies proposing improvements to address security issues related to key management and [...] Read more.
The NC-Link protocol, as an integrated communication protocol in the Computerized Numerical Control (CNC) machine tool industry, has drawn significant attention regarding its security since its inception. Although there have been studies proposing improvements to address security issues related to key management and message transmission, systematic security analysis of the protocol remains relatively weak. To better investigate and enhance the security of the NC-Link protocol, our research introduces a formal modeling and analysis method based on Colored Petri Nets (CPN). By establishing a CPN model of the protocol, we analyze the security issues present during communication and propose improvement measures for verification and analysis. First, we developed a CPN model for the NC-Link protocol and verified the model’s feasibility through simulation analysis. Subsequently, we introduced an attacker model to analyze the protocol’s authentication interaction process, revealing security issues, such as authentication vulnerabilities and key management flaws. Finally, we proposed an improved scheme addressing these issues and conducted a security validation and cost analysis of this scheme. The results show that the improved protocol reduces the computational overhead by 75% during the connection and interaction phases. This indicates that the improved protocol can achieve interactions at a faster speed while maintaining higher security and reliability. The implementation of this scheme provides new reference ideas for related research. Full article
(This article belongs to the Section Computer)
Show Figures

Figure 1

13 pages, 1337 KB  
Article
Access Control Verification in Smart Contracts Using Colored Petri Nets
by Issam Al-Azzoni and Saqib Iqbal
Computers 2024, 13(11), 274; https://doi.org/10.3390/computers13110274 - 22 Oct 2024
Cited by 3 | Viewed by 2087
Abstract
This paper presents an approach for the verification of access control in smart contracts written in the Digital Asset Modeling Language (DAML). The approach utilizes Colored Petri Nets (CPNs) and their analysis tool CPN Tools. It is a model-driven-based approach that employs a [...] Read more.
This paper presents an approach for the verification of access control in smart contracts written in the Digital Asset Modeling Language (DAML). The approach utilizes Colored Petri Nets (CPNs) and their analysis tool CPN Tools. It is a model-driven-based approach that employs a new meta-model for capturing access control requirements in DAML contracts. The approach is supported by a suite of tools that fully automates all of the steps: parsing DAML code, generating DAML model instances, transforming the DAML models into CPN models, and model checking the generated CPN models. The approach is tested using several DAML scripts involving access control extracted from different domains of blockchain applications. Full article
(This article belongs to the Special Issue When Blockchain Meets IoT: Challenges and Potentials)
Show Figures

Figure 1

37 pages, 1888 KB  
Article
The Development of a Malleable Model for Critical System Supervision Integration
by Luciano A. C. Lisboa, Thamiles R. Melo, Ikaro G. S. A. Campos, Matheus B. Aragão, Alexandre S. Ribeiro, Lucas C. Silva, Valéria L. da Silva, Antonio M. N. Lima and Alex A. B. Santos
Energies 2024, 17(16), 4094; https://doi.org/10.3390/en17164094 - 17 Aug 2024
Viewed by 1757
Abstract
Critical systems, in which failure and malfunction may result in severe human, environmental, and financial damages, are essential components in various sectors and particularly in energy domains. Although undesirable, integration error problems in the supervision of critical systems do occur, incurring significant expenses [...] Read more.
Critical systems, in which failure and malfunction may result in severe human, environmental, and financial damages, are essential components in various sectors and particularly in energy domains. Although undesirable, integration error problems in the supervision of critical systems do occur, incurring significant expenses due to an operator’s subjective analysis and hardware topology failures. In this work, a malleable model design approach is proposed to formulate and solve the integration error problem in critical systems’ supervision in terms of reliability. A real hybrid power plant (HPP) case is considered for a case study with simulated data. A method framework with an informal approach (C4 diagram) and formal approach (hierarchical colored Petri nets) in a radial spectrum is applied to the HPP supervision design. In using formal methods, a formulation and solution to this problem through structured, scalable, and compact mathematical representations are possible. This malleable model is intended to guarantee the functional correctness and also reliability of the plant supervision system based on system software architecture. The outcomes suggest that the malleable model is appropriate for the energy domain and can be used for other types of critical systems, bringing all the benefits of this methodology to the context in which it will be applied. Full article
Show Figures

Figure 1

Back to TopTop