Model for Evaluation of Aircraft Boarding Under Disturbances
Abstract
1. Introduction
1.1. Aircraft Handling at the Airport
1.2. Literature Review
- Boarding methods and suggested ways to improve the process;
- Factors affecting the boarding process and the parameters analyzed;
- Interactions that cause the process to be prolonged;
- Modeling methods, with a special emphasis on Petri nets.
1.3. Concept of This Paper
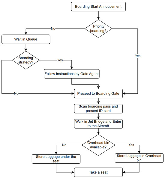
2. Passenger-Boarding Process
2.1. Boarding Process Stages
2.2. Boarding Strategies
2.2.1. Random
2.2.2. Back to Front
2.2.3. Front to Back
2.2.4. Half-Block
2.2.5. By Row and by Half-Row
2.2.6. Outside in
2.2.7. Reverse Pyramid
2.2.8. Rotating Zone
2.2.9. Steffen Method
3. Disturbances in the Boarding Process
3.1. Disturbances in the Departure Hall
3.2. Interference Inside the Aircraft
3.3. Implementation of Boarding Strategy
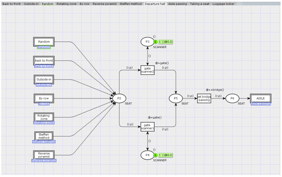
4. Petri Net Boarding Process Model
4.1. Petri Nets
- —the set of places;
- —the set of transitions;
- set of arcs;
- arc weighting function (N—natural number);
- —a set of inhibiting arcs (the definition of the weighting function is omitted here because );
- space capacity function;
- initial marking function;
- Places—represent the passive elements of processes;
- Transitions—represent the active elements of processes;
- Arcs—represent cause-and-effect relationships;
- Tokens—represent states and data.
- Each input place contains a sufficient number of tokens;
- None of the input places with an inhibiting arc contain tokens.
- Removing W(p,ti) tokens from each input place;
- Adding W(ti,p) tokens to each output place.
4.2. General Assumptions of the Model
4.3. Color and Function Declarations
4.4. Model Structure
4.4.1. Departure Hall Page
4.4.2. Aisle Passing Page
4.4.3. Taking a Seat Page
4.4.4. Luggage Locker Page
4.4.5. Boarding Strategy Representation
4.4.6. Passenger Behavior Modeling
4.5. Model Validation
5. Simulation Experiments with the Model
5.1. Correct Process Flow: No Disruptions and Seat Factor of 100%
- and are the samples’ means;
- and are the samples’ variances;
- and are the samples’ sizes.
- –
- For the random vs. back-to-front methods, U-statistic = 43,328.5, and p-value = 5.95·10−274;
- –
- For the random vs. outside-in methods, U-statistic = 594,663.0, and p-value = 2.29·10−13;
- –
- For the back-to-front vs. outside-in methods, U-statistic = 975,488.0, and p-value = 8.2·10−297.
5.2. Correct Process Flow: Variable Seat Factor
5.3. Boarding with Disruptions: Groups of Passengers
- One hundred and twenty-eight passengers traveled in small groups, including the following:
- ○
- Twenty-one groups of two (forty-two passengers);
- ○
- Fourteen groups of three (forty-two passengers);
- ○
- Eleven groups of four (forty-four passengers).
- Fifty-one passengers traveled individually.
- Seven people traveled in a larger group (as one group).
5.4. Boarding with Disruptions: Boarding Pass Reader Damaged
6. Discussion
7. Conclusions
- Boarding is a critical part of the aircraft turnaround process, so performing it efficiently and quickly is essential. Boarding strategies help achieve this goal.
- Hierarchical, timed, colored Petri nets are an adequate methodology to model the aircraft boarding process, including boarding methods. The CPN Tools package allows one to easily create a model and run simulations.
- In the correct boarding process flow, the best results for a Boeing 737–800 with 186 economy class passengers were obtained using the Steffen method, and the worst with the by-row method, followed by the back-to-front method.
- The aircraft load factor is significant in the context of a boarding strategy’s effectiveness and the impact of disruptions. Methods susceptible to the adverse effects of interactions inside the aircraft tend to improve efficiency with a lower load factor.
- Passengers often travel in groups and want to board the plane together. A disruption consisting of boarding the entire group together at the cost of not following the rules of the boarding method may affect the boarding time.
- Technical issues, such as a boarding pass scanner failure, affect individual boarding methods differently.
Author Contributions
Funding
Data Availability Statement
Conflicts of Interest
References
- Jaehn, F.; Neumann, S. Airplane boarding. Eur. J. Oper. Res. 2015, 244, 339–359. [Google Scholar] [CrossRef]
- Bachmat, E.; Elkin, M. Bounds on the performance of back-to-front airplane boarding policies. Oper. Res. Lett. 2008, 36, 597–601. [Google Scholar] [CrossRef]
- Milne, R.J.; Salari, M. Optimization of assigning passengers to seats on airplanes based on their carry-on luggage. J. Air Transp. Manag. 2016, 54, 104–110. [Google Scholar] [CrossRef]
- Harrison, A.; Popovic, V.; Kraal, B. A new model for airport passenger segmentation. J. Vacat. Mark. 2015, 21, 237–250. [Google Scholar] [CrossRef]
- Schultz, M.; Reitmann, S. Consideration of Passenger Interactions for the Prediction of Aircraft Boarding Time. Aerospace 2018, 5, 101. [Google Scholar] [CrossRef]
- Steffen, J.H.; Hotchkiss, J. Experimental test of airplane boarding methods. J. Air Transp. Manag. 2012, 18, 64–67. [Google Scholar] [CrossRef]
- Li, Q.; Mehta, A.; Wise, A.; Astrachan, O. Novel Approaches to Airplane Boarding. UMAP J. 2007, 28, 353–370. [Google Scholar]
- Nyquist, D.C.; McFadden, K.L. A study of the airline boarding problem. J. Air Transp. Manag. 2008, 14, 197–204. [Google Scholar] [CrossRef]
- Fabrin, B.; Ferrari, D.; Arraut, E.; Neumann, S. Towards balancing efficiency and customer satisfaction in airplane boarding: An agent-based approach. Oper. Res. Perspect. 2024, 12, 100301. [Google Scholar] [CrossRef]
- Moreira, H.; Ferreira, L.P.; Fernandes, N.O.; Ramos, A.L.; Ávila, P. Analysis of Boarding Strategies on an Airbus A320 Using Discrete Event Simulation. Sustainability 2023, 15, 16476. [Google Scholar] [CrossRef]
- Ferrari, P.; Nagel, K. Terms of Use Robustness of Efficient Passenger Boarding Strategies for Airplanes. Transp. Res. Rec. J. Transp. Res. Board 2005, 1915, 44–54. [Google Scholar] [CrossRef]
- Zeineddine, H. A dynamically optimized aircraft boarding strategy. J. Air Transp. Manag. 2017, 58, 144–151. [Google Scholar] [CrossRef]
- Steffen, J.H. A statistical mechanics model for free-for-all airplane passenger boarding. Am. J. Phys. 2008, 76, 1114–1119. [Google Scholar] [CrossRef]
- Erland, S.; Bachmat, E.; Steiner, A. Let the fast passengers wait: Boarding an airplane takes shorter time when passengers with the most bin luggage enter first. Eur. J. Oper. Res. 2024, 317, 748–761. [Google Scholar] [CrossRef]
- Hutter, L.; Jaehn, F.; Neumann, S. Influencing factors on airplane boarding times. Omega 2019, 87, 177–190. [Google Scholar] [CrossRef]
- Ren, X.; Zhou, X.; Xu, X. A new model of luggage storage time while boarding an airplane: An experimental test. J. Air Transp. Manag. 2020, 84, 101761. [Google Scholar] [CrossRef]
- Qiang, S.J.; Jia, B.; Xie, D.F.; Gao, Z.Y. Reducing airplane boarding time by accounting for passengers’ individual properties: A simulation based on cellular automaton. J. Air Transp. Manag. 2014, 40, 42–47. [Google Scholar] [CrossRef]
- Tang, T.Q.; Wu, Y.H.; Huang, H.J.; Caccetta, L. An aircraft boarding model accounting for passengers’ individual properties. Transp. Res. Part C Emerg. Technol. 2012, 22, 1–16. [Google Scholar] [CrossRef]
- Bazargan, M. A linear programming approach for aircraft boarding strategy. Eur. J. Oper. Res. 2007, 183, 394–411. [Google Scholar] [CrossRef]
- Kierzkowski, A.; Kisiel, T. The Human Factor in the Passenger Boarding Process at the Airport. Procedia Eng. 2017, 187, 348–355. [Google Scholar] [CrossRef]
- Soolaki, M.; Mahdavi, I.; Mahdavi-Amiri, N.; Hassanzadeh, R.; Aghajani, A. A new linear programming approach and genetic algorithm for solving airline boarding problem. Appl. Math. Model. 2012, 36, 4060–4072. [Google Scholar] [CrossRef]
- Kisiel, T. Resilience of passenger boarding strategies to priority fares offered by airlines. J. Air Transp. Manag. 2020, 87, 101853. [Google Scholar] [CrossRef]
- Zeineddine, H. Reducing the effect of passengers’ non-compliance with aircraft boarding rules. J. Air Transp. Manag. 2021, 92, 102041. [Google Scholar] [CrossRef]
- Schultz, M. Implementation and application of a stochastic aircraft boarding model. Transp. Res. Part C 2018, 90, 334–349. [Google Scholar] [CrossRef]
- Ruckdeschel, W.; Onken, R. Modelling of pilot behaviour using petri nets. Lect. Notes Comput. Sci. 1994, 815, 436–453. [Google Scholar] [CrossRef]
- Lesire, C.; Tessier, C. Particle Petri nets for aircraft procedure monitoring under uncertainty. Lect. Notes Comput. Sci. 2005, 3536, 329–348. [Google Scholar] [CrossRef]
- Ding, J.; Chen, T.; Xu, T. Propagated analysis of airport delays based on timed Petri nets. In Proceedings of the 2009 International Conference on Computational Intelligence and Security (CIS 2009), Beijing, China, 11–14 December 2009; Volume 1, pp. 608–614. [Google Scholar] [CrossRef]
- Skorupski, J.; Florowski, A. Method for evaluating the landing aircraft sequence under disturbed conditions with the use of Petri nets. Aeronaut. J. 2016, 120, 819–844. [Google Scholar] [CrossRef]
- Szpyrka, M. Petri Nets in Modeling and Analysis of Concurrent Systems; WNT: Warsaw, Poland, 2008. (In Polish) [Google Scholar]
- Skrobanek, P. Information Systems Analysis. Petri Nets; Wrocław University of Technology: Wrocław, Poland, 2013. (In Polish) [Google Scholar]
- Alves, F.; Cruz, S.; Ribeiro, A.; Silva, A.B.; Martins, J.; Cunha, I. Walkability index for elderly health: A proposal. Sustainability 2020, 12, 7360. [Google Scholar] [CrossRef]
- Jafer, S.; Mi, W. Comparative study of aircraft boarding strategies using cellular discrete event simulation. Aerospace 2017, 4, 57. [Google Scholar] [CrossRef]
- Coppens, J.; Dangal, S.; Vendel, M.; Anjani, S.; Akkerman, S.; van Mastrigt, S.H.; Vink, P. Improving airplane boarding time: A review, a field study and an experiment with a new way of hand luggage stowing. Int. J. Aviat. Aeronaut. Aerosp. 2018, 5, 7. [Google Scholar] [CrossRef]
- Reed, T. KLM: We Can Board a Boeing 737–800 in 17 Minutes. Forbes, 16 November 2013. Available online: https://www.forbes.com/sites/tedreed/2013/11/16/klm-we-can-board-a-boeing-737-800-in-17-minutes/ (accessed on 9 November 2024).
- Abriani, S. Improving Revenue at the Flight Level; Embark Aviation: Washington, DC, USA, 2020. [Google Scholar]

















| Parameter | Value |
|---|---|
| Aircraft type | Boeing 737–800 |
| Number of seats in the aircraft | 186 |
| Number of corridors in the aircraft | 1 |
| Number of places in the corridor in the aircraft | 31 + “0” |
| Number of rows in the aircraft | 31 |
| Number of seats in one row | 6 |
| Boarding type | Passenger bridge |
| Number of open entrances to the aircraft | 1 |
| Seat factor | Different values |
| Number of gates for flight service | 1 |
| Number of readers for scanning boarding passes at the gate | 2 |
| Service time at the gate | 2–22 [s] 1 |
| Time of the passenger’s passage through the jet bridge | 42.54–95.00 [s] 2 |
| Time of the passenger’s entry into the aircraft | 2–7 [s] 3 |
| Time of the passenger’s passage between subsequent rows | 2.27 [s] |
| Time to occupy a place in a row (the time of blocking the corridor), in the following cases: | |
| Seats by the corridor and in the middle are occupied; | 4.2 [s] |
| A seat in the middle is occupied; | 3.6 [s] |
| A seat by the corridor is occupied; | 3.0 [s] |
| The seats are free. | 0 [s] |
| Number of pieces of passenger’s hand luggage | 1 or 2 |
| Time to put luggage in the overhead bin | 6–30 [s] 4 |
| Time to put luggage under the seat | 0 [s] |
| Number of luggage overhead bins | 32 |
| Declaration | Description |
|---|---|
| colset AISLE = INT; | A set defining places in the corridor |
| colset ROW = INT; | The row in which the passenger is assigned a seat |
| colset POSITION = with A|B|C|D|E|F; | Position in the row of the seat assigned to the passenger |
| colset SEAT = product ROW*POSITION timed; | Passenger seat description |
| colset PASSING = product AISLE*ROW*POSITION timed; | Current place in the corridor |
| colset SECTOR = product ROW*BOOL*BOOL*BOOL; | Occupancy status in a given row on one side of the plane |
| colset LUGGAGE = INT; | The number of pieces of luggage that a passenger has |
| colset PAXATTRIBUTES = product ROW*POSITION*LUGGAGE timed; | Designation of the passenger’s row, seat, and luggage |
| colset LOCKER = with L1|L2|L3|L4|L5| L6|L7|L8|L9|L10|L11|L12|L13|L14|L15|L16; | A set of available storage spaces |
| colset SCANNER = unit timed; | A set representing the scanner occupancy in the gate |
| colset LIST = list SEAT timed; | A set representing an ordered list of passengers |
| colset LISTA = list SEAT timed; | A set representing a group of passengers |
| colset LISTB = list LISTA timed; | A set representing an ordered list of passenger groups |
| Function | Description |
|---|---|
| fun gate; | Function for determining the time of gate service |
| fun bridge; | Function for determining the time of passage in the jetway |
| fun numberofluggage; | Function for determining how many pieces of baggage a passenger has |
| fun left(right); | Functions for determining on which side of the plane a passenger will take a seat |
| fun occupation; | Function for updating the status of sector occupancy |
| fun statusofsector; | Function for checking the status of sector occupancy |
| fun luggage; | Function for determining the time of placing baggage |
| fun locker; | Function for updating the status of luggage overhead bin occupancy |
| Strategy | Number of Passengers | Average Boarding Time [m:s] | Minimum Boarding Time [m:s] | Maximum Boarding Time [m:s] |
|---|---|---|---|---|
| Random | 162 | 22:04 | 19:06 | 25:44 |
| 170 | 22:26 | 19:32 | 25:48 | |
| 186 | 23:25 | 19:56 | 27:06 |
| Strategy | Average Boarding Time [m:s] | Minimum Boarding Time [m:s] | Maximum Boarding Time [m:s] |
|---|---|---|---|
| Back to front | 26:05 | 23:10 | 31:23 |
| Outside in | 23:04 | 20:06 | 26:52 |
| Random | 23:25 | 19:56 | 27:06 |
| Rotating zone | 24:10 | 21:19 | 29:11 |
| By row | 27:00 | 23:11 | 32:28 |
| Reverse pyramid | 23:36 | 20:39 | 28:04 |
| Steffen method | 22:58 | 20:05 | 26:53 |
| Simulation Run | Random [s] | Back to Front [s] | Outside In [s] |
|---|---|---|---|
| 1 | 1196.2 | 1389.7 | 1205.5 |
| 2 | 1235.5 | 1394.1 | 1214.7 |
| 3 | 1240.3 | 1395.7 | 1225.5 |
| 4 | 1246.4 | 1397.9 | 1230.5 |
| 5 | 1246.9 | 1398.3 | 1235.7 |
| 6 | 1252.5 | 1399.2 | 1238.4 |
| 7 | 1262.4 | 1401.9 | 1239.9 |
| … | … | … | … |
| Mean | 1404.6 | 1565.1 | 1383.6 |
| Variance | 3900.7 | 5198.9 | 3696.1 |
| Standard deviation | 62.5 | 72.1 | 60.8 |
| Strategy | Average Boarding Duration [m:s] | |||
|---|---|---|---|---|
| SF 100% (186 pax) | SF 85% (158 pax) | SF 70% (130 pax) | SF 55% (102 pax) | |
| Back to front | 26:05 | 23:51 | 20:54 | 18:05 |
| Outside in | 23:04 | 21:16 | 19:06 | 17:09 |
| Random | 23:25 | 21:29 | 19:18 | 17:21 |
| Rotating zone | 24:10 | 21:57 | 19:40 | 17:29 |
| By row | 27:00 | 24:32 | 21:29 | 18:27 |
| Reverse pyramid | 23:36 | 21:32 | 19:15 | 17:12 |
| Steffen method | 22:58 | 21:06 | 18:56 | 17:02 |
| Strategy | Average Boarding Duration [m:s] | |||
|---|---|---|---|---|
| SF 100%—Base Model (186 pax) | SF 100%—Passenger Groups (186 pax) | Difference [s] | % | |
| Back to front | 26:05 | 25:54 | −11 | −1% |
| Strategy | Average Boarding Duration [m:s] | |||
|---|---|---|---|---|
| SF 100%—Base Model (186 pax) | SF 100%—Boarding Card Reader Failure (186 pax) | Difference [s] | % | |
| Back to front | 26:05 | 28:00 | +01:55 | +7% |
| Outside in | 23:04 | 22:56 | −00:08 | −1% |
| Random | 23:25 | 23:24 | −00:01 | −0% |
| Rotating zone | 24:10 | 25:57 | +01:47 | +7% |
| By row | 27:00 | 30:15 | +03:15 | +12% |
| Reverse pyramid | 23:36 | 23:51 | +00:15 | +1% |
| Steffen method | 22:58 | 22:41 | −00:17 | −1% |
Disclaimer/Publisher’s Note: The statements, opinions and data contained in all publications are solely those of the individual author(s) and contributor(s) and not of MDPI and/or the editor(s). MDPI and/or the editor(s) disclaim responsibility for any injury to people or property resulting from any ideas, methods, instructions or products referred to in the content. |
© 2025 by the authors. Licensee MDPI, Basel, Switzerland. This article is an open access article distributed under the terms and conditions of the Creative Commons Attribution (CC BY) license (https://creativecommons.org/licenses/by/4.0/).
Share and Cite
Płanda, B.; Skorupski, J. Model for Evaluation of Aircraft Boarding Under Disturbances. Aerospace 2025, 12, 403. https://doi.org/10.3390/aerospace12050403
Płanda B, Skorupski J. Model for Evaluation of Aircraft Boarding Under Disturbances. Aerospace. 2025; 12(5):403. https://doi.org/10.3390/aerospace12050403
Chicago/Turabian StylePłanda, Beata, and Jacek Skorupski. 2025. "Model for Evaluation of Aircraft Boarding Under Disturbances" Aerospace 12, no. 5: 403. https://doi.org/10.3390/aerospace12050403
APA StylePłanda, B., & Skorupski, J. (2025). Model for Evaluation of Aircraft Boarding Under Disturbances. Aerospace, 12(5), 403. https://doi.org/10.3390/aerospace12050403

