Sign in to use this feature.

Years

Between: -

Subjects

remove_circle_outline
remove_circle_outline
remove_circle_outline
remove_circle_outline
remove_circle_outline
remove_circle_outline
remove_circle_outline
remove_circle_outline
remove_circle_outline

Journals

remove_circle_outline
remove_circle_outline
remove_circle_outline
remove_circle_outline
remove_circle_outline
remove_circle_outline
remove_circle_outline
remove_circle_outline
remove_circle_outline
remove_circle_outline
remove_circle_outline
remove_circle_outline
remove_circle_outline
remove_circle_outline

Article Types

Countries / Regions

remove_circle_outline
remove_circle_outline
remove_circle_outline
remove_circle_outline

Search Results (2,092)

Search Parameters:
Keywords = Chaperones

Order results
Result details
Results per page
Select all
Export citation of selected articles as:
17 pages, 4011 KB  
Article
Study on the High-Efficiency Expression of Horseradish Peroxidase in Pichia pastoris
by Yaping Wang, Yidan Jing, Weizhen Li, Yuqing Wang, Fei Li, Yimin Qiu and Ben Rao
Molecules 2025, 30(22), 4374; https://doi.org/10.3390/molecules30224374 (registering DOI) - 12 Nov 2025
Abstract
Horseradish peroxidase (HRP) is a heme-containing oxidoreductase with extensive applications in biotechnology, medical diagnostics, and environmental protection. In this study, Pichia pastoris was utilized to produce HRP. Successfully, expression strains with 1–5 copies of HRP-C were constructed, and the strain with the highest [...] Read more.
Horseradish peroxidase (HRP) is a heme-containing oxidoreductase with extensive applications in biotechnology, medical diagnostics, and environmental protection. In this study, Pichia pastoris was utilized to produce HRP. Successfully, expression strains with 1–5 copies of HRP-C were constructed, and the strain with the highest expression level and activity of HRP-C was obtained. Different molecular chaperones (PDI1, HAC1, BIP1) were selected, and co-expression was carried out through co-induction and separate induction methods. The results showed that the yield of HRP increased approximately 1.4 times with the assistance of PDI1 and HAC1 molecular chaperones in the 3-copy Pichia pastoris expression strain, with enzyme activities increasing by 1.2-fold and 1.3-fold, respectively. High-density fermentation of the recombinant strain transformed with BDM-PDI1-HRP-C-3C was carried out in a 50 L fermenter, and after methanol induction for 72 h, a target protein expression level of up to 200 mg/L was achieved. The enzyme activity reached 1796 U/mL, which is nearly three times higher than that of shake-flask fermentation and is the highest reported in the literature to date. Full article
(This article belongs to the Section Chemical Biology)
Show Figures

Figure 1

21 pages, 5191 KB  
Article
Identification of a Novel CLPX Variant in a Mixed-Breed Dog with Anemia and Spinocerebellar Ataxia
by Bianca S. de Cecco, Jeanna M. Blake, Namju J. Kim, Madeline C. Coffey, Andrea N. Johnston, Andrew D. Miller, Kari J. Ekenstedt and Jeongha Lee
Genes 2025, 16(11), 1359; https://doi.org/10.3390/genes16111359 - 10 Nov 2025
Abstract
Background/Objectives: Spinocerebellar ataxia (SCA), or hereditary ataxia, is a progressive neurodegenerative disorder primarily affecting motor control and voluntary muscle coordination due to cerebellar or spinocerebellar dysfunction. While numerous genetic variants have been linked to SCA in both humans and dogs, some cases remain [...] Read more.
Background/Objectives: Spinocerebellar ataxia (SCA), or hereditary ataxia, is a progressive neurodegenerative disorder primarily affecting motor control and voluntary muscle coordination due to cerebellar or spinocerebellar dysfunction. While numerous genetic variants have been linked to SCA in both humans and dogs, some cases remain genetically unexplained. This study aimed to describe the clinical and pathological phenotype, and to identify the genetic basis, of an atypical form of SCA observed in a mixed-breed dog presenting with additional clinical signs beyond classic SCA. Methods: Clinical and postmortem examinations were performed to document neurological and systemic pathology. Whole-genome sequencing (WGS) was conducted on the affected dog, and variant filtering was carried out using a control cohort of over 700 unaffected dog genomes to identify candidate variants. Results: In addition to classical SCA features, the affected dog exhibited retinal and optic nerve degeneration and severe, non-regenerative anemia. WGS did not reveal any known SCA-associated variants. Variant filtering identified a novel homozygous 4-base-pair frameshift deletion in CLPX (caseinolytic mitochondrial matrix peptidase chaperone subunit X) [XM_038580726.1:c.1723_1726del; chr30:g.29943285_29943288del]. This variant is predicted to cause a frameshift and premature stop codon within 17 amino acids, truncating approximately 6.64% of the protein. Conclusions: This is the first report associating a CLPX variant with SCA in any species. Given the gene’s high evolutionary conservation and known role in mitochondrial protein homeostasis, this finding may have implications for understanding CLPX-related neurodegeneration and anemia in both veterinary and human medicine. Full article
Show Figures

Figure 1

20 pages, 2452 KB  
Article
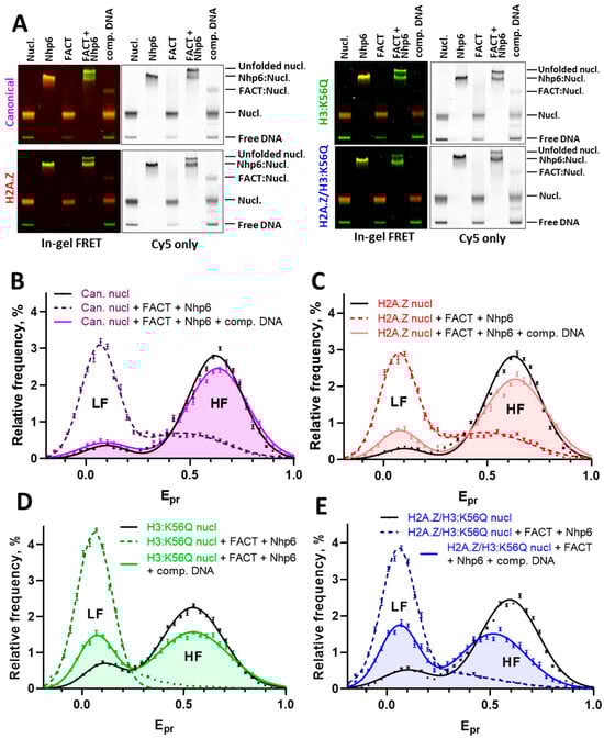
H2A.Z and H3:K56Q Affect Transcription Through Chromatin and Yeast FACT-Dependent Nucleosome Unfolding
by Dmitrii Afonin, Elizaveta R. Ukrainets, Elena Kotova, Nadezhda S. Gerasimova, Grigoriy A. Armeev, Mikhail P. Kirpichnikov, Alexey V. Feofanov and Vasily M. Studitsky
Int. J. Mol. Sci. 2025, 26(22), 10887; https://doi.org/10.3390/ijms262210887 - 10 Nov 2025
Abstract
Yeast +1 nucleosomes positioned at transcription start sites must be reorganized to allow transcription initiation. Nucleosome reorganization involves multiple factors including histone chaperone FACT (FAcilitates Chromatin Transcription), histone acetylation, and histone variant H2A.Z; however, the mechanism of this process is not fully understood. [...] Read more.
Yeast +1 nucleosomes positioned at transcription start sites must be reorganized to allow transcription initiation. Nucleosome reorganization involves multiple factors including histone chaperone FACT (FAcilitates Chromatin Transcription), histone acetylation, and histone variant H2A.Z; however, the mechanism of this process is not fully understood. Here we investigated nucleosome unfolding in the presence of these factors by combining biochemical assays with single-particle Förster resonance energy transfer (spFRET) microscopy. The presence of the H3:K56Ac mimic (H3:K56Q) alone or together with H2A.Z (but not H2A.Z alone) facilitates the Nhp6-dependent unfolding of nucleosomes by FACT. In contrast to canonical nucleosomes, the unfolding of nucleosomes with the studied variant histones promotes the eviction of core histones from nucleosomal DNA. Furthermore, H2A.Z alone or in synergy with H3:K56Q facilitates transcription through a nucleosome as efficiently as FACT facilitates transcription through canonical nucleosomes. The data suggest that FACT, together with H3:K56 acetylation and H2A.Z, unfold promoter nucleosomes and participate in the eviction of histones to increase the accessibility of the transcription start site, thereby stimulating transcription initiation and possibly early elongation. Full article
(This article belongs to the Section Molecular Biology)
Show Figures

Figure 1

18 pages, 11741 KB  
Article
HSALR Mice Exhibit Co-Expression of Proteostasis Genes Prior to Development of Muscle Weakness
by Dusan M. Lazic, Vladimir M. Jovanovic, Jelena Karanovic, Dusanka Savic-Pavicevic and Bogdan Jovanovic
Int. J. Mol. Sci. 2025, 26(21), 10793; https://doi.org/10.3390/ijms262110793 - 6 Nov 2025
Viewed by 295
Abstract
Myotonic dystrophy type 1 (DM1) is a progressive multisystemic disease caused by a CTG repeat expansion in the DMPK gene. The toxic mutant mRNA sequesters MBNL proteins, disrupting global RNA metabolism. Although alternative splicing in DM1 skeletal muscle pathology has been extensively studied, [...] Read more.
Myotonic dystrophy type 1 (DM1) is a progressive multisystemic disease caused by a CTG repeat expansion in the DMPK gene. The toxic mutant mRNA sequesters MBNL proteins, disrupting global RNA metabolism. Although alternative splicing in DM1 skeletal muscle pathology has been extensively studied, early-stage transcriptomic changes remained uncharacterized. To gain deeper and contextual insight into DM1 transcriptome, we performed the first Weighted Gene Co-expression Network Analysis (WGCNA) on skeletal muscle RNA sequencing data from the widely used DM1 mouse model HSALR (~250 CTG repeats). We identified 532 core genes using data from 16-week-old mice, an age before the onset of muscle weakness. Additional differential expression analysis across multiple HSALR datasets revealed 42 common up-regulated coding and non-coding genes. Within identified core genes, the pathway gene-pair signature analysis enabled contextual selection of functionally related genes involved in maintaining proteostasis, including endoplasmic reticulum (ER) protein processing, the ubiquitin-proteasome system (UPS), macroautophagy and mitophagy, and muscle contraction. The enrichment of ER protein processing with prevailing core genes related to ER-associated degradation suggests adaptive chaperone and UPS activation, while core genes such as Ambra1, Mfn2, and Usp30 indicate adaptations in mitochondrial quality control. Coordinated early alterations in processes maintaining protein homeostasis, critical for muscle mass and function, possibly reflect a response to cellular stress due to repeat expansion and appears before muscle weakness development. Although the study relies exclusively on transcriptomic analyses, it offers a comprehensive, hypothesis-generating perspective that pinpoints candidate pathways, preceding muscle weakness, for future mechanistic validation. Full article
(This article belongs to the Section Molecular Pathology, Diagnostics, and Therapeutics)
Show Figures

Figure 1

23 pages, 3564 KB  
Article
Honokiol Inhibits Colorectal Cancer Cell Growth: Involvement of Hsp27 as a Molecular Target
by Youngbin Kim, Hyeon Du Jang, Da Hyeon An, Hyun Seo Lee, Hong-Gyum Kim and Sun Eun Choi
Curr. Issues Mol. Biol. 2025, 47(11), 921; https://doi.org/10.3390/cimb47110921 - 5 Nov 2025
Viewed by 244
Abstract
Background/Objectives: Honokiol (HK), a bioactive phenolic compound, exhibits significant anti-cancer properties. This study aimed to investigate the anti-cancer effects of HK in colorectal cancer (CRC) cells by focusing on its direct interaction with heat shock protein 27 (Hsp27) as a molecular target, and [...] Read more.
Background/Objectives: Honokiol (HK), a bioactive phenolic compound, exhibits significant anti-cancer properties. This study aimed to investigate the anti-cancer effects of HK in colorectal cancer (CRC) cells by focusing on its direct interaction with heat shock protein 27 (Hsp27) as a molecular target, and to elucidate the underlying mechanisms involved. Methods: HK was isolated via silica/ODS chromatography. Anchorage-independent growth of CRC cells was quantified using a soft agar assay with increasing HK concentrations. Apoptosis and cell cycle were analyzed by flow cytometry, and cell viability by MTS assay. Hsp27 binding to HK was validated by pull-down assay with HK-conjugated Sepharose 4B beads. Hsp27 knockdown was performed using lentiviral shRNA in CRC cells. Molecular docking of HK-Hsp27 interaction employed Schrödinger Suite 2016. Protein expressions, including chaperone and apoptotic proteins, were evaluated by Western blotting. Results: HK dose-dependently suppressed anchorage-independent growth of CRC cells and induced G0/G1 arrest. It triggered apoptosis through cytochrome c release, PARP cleavage, and Bcl-2 downregulation. HK directly bound to the α-crystallin domain of Hsp27 at Asn102 and His103 residues, confirmed by computational molecular docking and site-directed mutagenesis. Hsp27 knockdown in CRC cells dramatically reduced anchorage-independent growth. HK markedly decreased Hsp27 protein levels while having less effect on other heat shock proteins in CRC cells. Conclusions: HK exerts anti-cancer effects in CRC cells, associated with Hsp27 inhibition, resulting in suppressed cell growth and increased apoptosis. This interaction between HK and Hsp27 may support a mechanistic foundation supporting the potential utility of HK as a natural therapeutic agent for CRC. Full article
Show Figures

Figure 1

12 pages, 2027 KB  
Article
Anticancer and Immunomodulatory Effects of a Thiazolyl Benzodiazepine Targeting HSP90 in ER+ Breast Cancer
by Kubra Acikalin Coskun, Lutfi Tutar, Kezban Uçar Çifci, Mervenur Al, Irfan Koca, Mehmet Gumus, Levent Gulum, Emir Capkinoglu and Yusuf Tutar
Pharmaceuticals 2025, 18(11), 1665; https://doi.org/10.3390/ph18111665 - 4 Nov 2025
Viewed by 260
Abstract
Background: Heat shock protein 90 (HSP90) is a molecular chaperone that stabilizes numerous oncogenic proteins and supports tumor survival. Small molecules targeting HSP90 offer a novel approach to overcome drug resistance and immune suppression in breast cancer. Methods: A novel thiazolyl benzodiazepine (TB) [...] Read more.
Background: Heat shock protein 90 (HSP90) is a molecular chaperone that stabilizes numerous oncogenic proteins and supports tumor survival. Small molecules targeting HSP90 offer a novel approach to overcome drug resistance and immune suppression in breast cancer. Methods: A novel thiazolyl benzodiazepine (TB) containing a hydrazone moiety was evaluated in breast cancer cell lines (ER+ MCF-7, TNBC MDA-MB-231, and HER2+ SK-BR-3). Cytotoxicity was assessed using the CCK-8 assay, followed by PCR sequencing, flow cytometry, RT-qPCR, protein profiling, and HSP90 binding assays. Results: TB showed the strongest activity in MCF-7 cells (IC50 = 7.21 µM) compared to MDA-MB-231 (IC50 = 28.07 µM) and SK-BR-3 (IC50 = 12.8 µM) cells. Mechanistic studies showed that TB binds to HSP90 (Kd = 3.10 µM), leading to disruption of the oncogenic signal. TB induced G2/M cell cycle arrest, promoted apoptosis via Bax and Caspase-3 activation, and suppressed cancer stem cell markers (NANOG, OCT4, SOX2). Additionally, TB activated immune-related pathways via ERK/MAPK signaling and upregulated genes such as SMAD2, SMAD3, and JUN.Conclusions: TB functions as an HSP90 inhibitor with dual anticancer and immunomodulatory properties in Estrogen Receptor-Positive (ER+) breast cancer cells. These findings suggest that TB represents a promising scaffold for the development of multi-targeted breast cancer therapies. Full article
(This article belongs to the Section Medicinal Chemistry)
Show Figures

Figure 1

14 pages, 3183 KB  
Article
A Spreading-Stem-Growth Mutation in Lolium perenne: A New Genetic Resource for Turf Phenotypes
by Izolda Pašakinskienė
Agronomy 2025, 15(11), 2541; https://doi.org/10.3390/agronomy15112541 - 31 Oct 2025
Viewed by 265
Abstract
In Lolium perenne, a novel growth habit mutant, named VIROIZ, was recovered following colchicine treatment, and it was confirmed to maintain the diploid chromosome number (2n = 2x = 14). The mutation affected the stem morphology by inducing prolific [...] Read more.
In Lolium perenne, a novel growth habit mutant, named VIROIZ, was recovered following colchicine treatment, and it was confirmed to maintain the diploid chromosome number (2n = 2x = 14). The mutation affected the stem morphology by inducing prolific axillary shoot formation at nodal zones, resulting in a spreading growth habit that can extend to ~70 cm in width. Inheritance analysis based on single-plant evaluations in crosses with wild-type plants (F1, n = 285; F2, n = 380) and in selfed progeny (S1, n = 255) consistently showed ~40% expression of the spreading phenotype, deviating from classical Mendelian ratios and indicating complex genetic control. Phenotypic selection further distinguished divergent classes: positively selected lines (C1+) averaged 3.90 axillary tillers per stem, whereas negatively selected lines (C1) averaged only 0.22. Partial sequencing of 11 candidate genes implicated in shoot architecture, covering 40–90% of full-length DNA, did not provide a conclusive explanation for the altered stem growth. Notably, a single point mutation was observed in CRT3 (an endoplasmic reticulum chaperone that interacts with brassinosteroid signaling) highlighting it as a primary target for future studies. Cytological analysis of meiosis in F1 hybrids between VIROIZ and wild-type plants revealed irregular chromosome pairing with persistent univalents (2–4 per cell), supporting the presence of structural chromosomal rearrangements that may disrupt gene organization and function in VIROIZ. The non-Mendelian segregation of the spreading phenotype, together with the observed meiotic irregularities, suggests that the mutation affects regulatory genes responsive to hormonal signals controlling axillary meristem initiation. The mutant represents a valuable resource for turf-type L. perenne breeding and for studying hormonal regulation of shoot morphogenesis in Poaceae. Full article
Show Figures

Figure 1

27 pages, 1612 KB  
Review
Current Understanding of Protein Aggregation in Neurodegenerative Diseases
by Chen Hu, Menghan Lin, Chuangui Wang and Shengping Zhang
Int. J. Mol. Sci. 2025, 26(21), 10568; https://doi.org/10.3390/ijms262110568 - 30 Oct 2025
Viewed by 707
Abstract
Protein aggregates are central to the pathogenesis of neurodegenerative diseases such as Alzheimer’s disease and Parkinson’s disease. This comprehensive review explores the mechanisms of protein misfolding and aggregation, their prion-like propagation, and the critical role of oligomeric species in neurotoxicity. It further examines [...] Read more.
Protein aggregates are central to the pathogenesis of neurodegenerative diseases such as Alzheimer’s disease and Parkinson’s disease. This comprehensive review explores the mechanisms of protein misfolding and aggregation, their prion-like propagation, and the critical role of oligomeric species in neurotoxicity. It further examines cellular clearance pathways, including the ubiquitin–proteasome system and autophagy, alongside the regulatory functions of molecular chaperones. The review also covers advanced diagnostic imaging and biomarker techniques, as well as emerging therapeutic strategies such as pharmacological agents, gene therapy, and immunotherapy. Controversies regarding the toxicity of aggregates and future directions, including novel degradation technologies and targeted therapeutic approaches, are discussed. By integrating current knowledge, this review aims to provide a broad yet detailed overview of the field, highlighting both established concepts and promising avenues for research and treatment. Full article
Show Figures

Figure 1

22 pages, 2961 KB  
Article
Effects of Swapping 5HT3 and α7 Residues in Chimeric Receptor Proteins on RIC3 and NACHO Chaperone Actions
by Zixuan Yan, Sreeharshini Oruganti, Swetha K. Iyer, Kushboo Agarwal, Mitali Gupta, Ketaki Adhikari, Nevetha Vijayan, Jash Doda, Vaishali Jain, Arya N. Lokhande, Aadhya P. Nair, Venkat Sri K. Nallanichakravarthula, Maegan M. Weltzin and Ralph H. Loring
Molecules 2025, 30(21), 4235; https://doi.org/10.3390/molecules30214235 - 30 Oct 2025
Viewed by 485
Abstract
Alpha7 nicotinic receptors (α7-nAChRs) are implicated in many neurological disorders, but how they fold and assemble is not well understood. Unlike native α7-nAChRs, α7-5HT3 chimeras fold efficiently in HEK cells and do not require chaperones RIC3 or TMEM35A (NACHO) for proper assembly. We [...] Read more.
Alpha7 nicotinic receptors (α7-nAChRs) are implicated in many neurological disorders, but how they fold and assemble is not well understood. Unlike native α7-nAChRs, α7-5HT3 chimeras fold efficiently in HEK cells and do not require chaperones RIC3 or TMEM35A (NACHO) for proper assembly. We investigated the effects of swapping 5HT3 and α7-receptor protein sequences on α7-5HT3R chimera surface expression in mammalian HEK293 or Bosc23 cells, or chimeric receptor function using Xenopus laevis oocytes with or without chaperones. α7-5HT3Rs, consisting of human α7-nAChRs with mouse 5HT3 transmembrane domains (TMs) express without chaperones as measured by cell surface alpha-bungarotoxin binding. However, when subunit TMs from α7-nAChRs and 5HT3Rs were mixed, chaperones were required. Substituting the SAP motif prior to the α7-nAChR “Latch” tail sequence for the 5HT3 C-terminal decreased expression relative to α7-nAChRs with chaperones. Chaperone effects on L264 and G265 mutations in M2 were also investigated. Some constructs that express well in HEK293 or Bosc23 cells are nonfunctional in oocytes with or without NACHO. Our data do not support direct binding of RIC3 or NACHO to the α7-nAChR TM4 (M4) region; instead, they emphasize the functional importance of the conserved SAP motif. Full article
(This article belongs to the Section Molecular Structure)
Show Figures

Graphical abstract

26 pages, 21189 KB  
Article
Efficient Mining and Characterization of Two Novel Keratinases from Metagenomic Database
by Jue Zhang, Guangxin Xu, Zhiwei Yi and Xixiang Tang
Biomolecules 2025, 15(11), 1527; https://doi.org/10.3390/biom15111527 - 30 Oct 2025
Viewed by 385
Abstract
Keratin is a fibrous structural protein found in various natural materials such as hair, feathers, and nails. Its high stability and cross-linked structure make it resistant to degradation by common proteases, leading to the accumulation of keratinous waste in various industries. In this [...] Read more.
Keratin is a fibrous structural protein found in various natural materials such as hair, feathers, and nails. Its high stability and cross-linked structure make it resistant to degradation by common proteases, leading to the accumulation of keratinous waste in various industries. In this study, we developed and validated an effective bioinformatics-driven strategy for mining novel keratinase genes from the Esmatlas (ESM Metagenomic Atlas) macrogenomic database. Two candidate genes, ker820 and ker907, were identified through sequence alignment, structural modeling, and phylogenetic analysis, and were subsequently heterologously expressed in Escherichia coli Rosetta (DE3) with the assistance of a solubility-enhancing chaperone system. Both enzymes belong to the Peptidase S8 family. Enzymatic characterization revealed that GST-tagged ker820 and ker907 exhibited strong keratinolytic activity, with optimal conditions at pH 9.0 and temperatures of 60 °C and 50 °C, respectively. Both enzymes showed significant degradation of feather and cat-hair keratin. Kinetic analysis showed favorable catalytic parameters, including Km values of 9.81 mg/mL (ker820) and 5.25 mg/mL (ker907), and Vmax values of 120.99 U/mg (ker820) and 89.52 U/mg (ker907). Stability tests indicated that GST-ker820 retained 70% activity at 60 °C for 120 min, while both enzymes remained stable at 4 °C for up to 10 days. These results demonstrate the high catalytic capacity, thermal stability, and substrate specificity of the enzymes, supporting their classification as active keratinases. This study introduces a promising strategy for efficiently discovering novel functional enzymes using an integrated computational and experimental approach. Beyond keratinases, this methodology could be extended to screen for enzymes with potential applications in environmental remediation. Full article
(This article belongs to the Section Enzymology)
Show Figures

Figure 1

15 pages, 2250 KB  
Article
Evaluation of Copper-Induced Cytotoxicity and Transcriptomic Change Using a RTgill-W1 Cell Line as an Alternative Replacing Fish Test
by Jin Wuk Lee, Ilseob Shim and Kyunghwa Park
Toxics 2025, 13(11), 924; https://doi.org/10.3390/toxics13110924 - 28 Oct 2025
Viewed by 282
Abstract
The RTgill-W1 cell line serves as an alternative for acute fish toxicity testing. This study aims to study the reliability of the RTgill-W1 cell line in copper cytotoxicity using transcriptomic analysis followed by comparison with existing literature. As a result, the study found [...] Read more.
The RTgill-W1 cell line serves as an alternative for acute fish toxicity testing. This study aims to study the reliability of the RTgill-W1 cell line in copper cytotoxicity using transcriptomic analysis followed by comparison with existing literature. As a result, the study found that the average EC50 (375 μg/L ± 181 μg/L) in cell viability was similar to previous literature results (0.093–530 μg/L), suggesting the system’s reliability as an alternative. The transcriptome changes of the RTgill-W1 cell line caused by copper exposure are supported by the existing literature on individual fish. For example, osmoregulatory disturbances, regulation of Na+/K+-ATPase activity, oxidative stress, apoptosis, energy metabolism alterations, metal detoxification, and chaperone protein expression were found in the RTgill-W1 cell line in response to copper exposure, indicating the utility of this cell line for transcriptome analysis. Finally, through RT-PCR confirmation and literature analysis, this study suggests that sirtuin 1, sirtuin 4, Na+/K+-ATPase, aifm4, bcl2, carbonic anhydrase, hsp70, hsp30, and other biomarkers could be used for detecting copper stress in aquatic organisms. This study is helpful for understanding the toxicity mechanism of copper and can be referred to as scientific data for regulating copper release into the aquatic environment. Full article
Show Figures

Graphical abstract

17 pages, 1676 KB  
Article
A Novel Chaperone-Based Cancer Vaccination Enhances Immunotherapeutic Responsiveness Through T Cell Amplification and Tumor Immune Remodeling
by Xueqian Cheng, Zheng Liu, Jinyang Cai, Xiaofei Yu, Chunqing Guo, Wenjie Liu, Masoud H. Manjili, Syed A. Shah, Elizabeth A. Repasky, John R. Subjeck and Xiangyang Wang
Vaccines 2025, 13(11), 1096; https://doi.org/10.3390/vaccines13111096 - 25 Oct 2025
Viewed by 813
Abstract
Background/Objectives: Preclinical and clinical evidence supports a chaperone-based vaccination platform for cancer immunotherapy. The objective of this study is to interrogate the next generation of chaperone-based immune modulator, termed Flagrp170, which was constructed by fusing a defined NF-κB-activating microbial sequence with a large [...] Read more.
Background/Objectives: Preclinical and clinical evidence supports a chaperone-based vaccination platform for cancer immunotherapy. The objective of this study is to interrogate the next generation of chaperone-based immune modulator, termed Flagrp170, which was constructed by fusing a defined NF-κB-activating microbial sequence with a large stress protein with a superior antigen-holding/presenting property in the setting of antigen-targeted cancer vaccination. Methods: Bone marrow-derived dendritic cells were treated with Flagrp170 protein or an unmodified parental chaperone molecule (i.e., Grp170), followed by an analysis of DC activation and DC-mediated T cell priming using both in vitro and in vivo models. Antitumor vaccine responses in mice receiving tumor antigens (e.g., gp100, Her2/neu) complexed with Flagrp170 or Grp170 were examined through multiple immune assays. The potential use of a Flagrp170-based chaperone vaccine to sensitize tumors to anti-PD-1 therapy was also evaluated. Results: Flagrp170 not only retains the intrinsic ability of the parent chaperone to facilitate antigen cross-presentation, but also acquires a unique capacity to stimulate DCs efficiently through the engagement of TLR5-NF-κB signaling. This chimeric chaperone shows superior activity compared to the unmodified parental molecule, resulting in enhanced DC activation and T cell priming. Vaccination with Flagrp170 complexed to tumor antigens induces a robust T cell response against primary tumors and metastases, a process critically dependent on CD8+ DCs. Additionally, the Flagrp170 chaperone vaccine can efficiently generate and expand tumor-reactive T cells. The consequent remodeling of the tumor microenvironment towards a Th1/Tc1 dominant immune phenotype significantly potentiates cancer responsiveness to anti-PD1 therapy. Conclusions: Given the safety and T cell stimulation profiles of the chaperone–antigen complex vaccine already established in our recent clinical trial, this new generation of chaperone cargo, capable of delivering both antigenic targets and pathogen-associated immunoactivating signals simultaneously, represents a promising strategy to potentially improve the low response rates in patients receiving immune checkpoint inhibitors. Full article
Show Figures

Figure 1

16 pages, 6424 KB  
Article
CNPY3 Promotes Human Breast Cancer Progression and Metastasis via Modulation of the Tumor Microenvironment
by Xiaofeng Duan, Ran Zhao, Shaoli Sun, Beichu Guo, Zihai Li and Bei Liu
Curr. Issues Mol. Biol. 2025, 47(11), 883; https://doi.org/10.3390/cimb47110883 - 24 Oct 2025
Viewed by 341
Abstract
Canopy FGF signaling regulator 3 (CNPY3) is a cochaperone of the molecular chaperone GRP94. CNPY3 is critical for the post-translational maturation of toll-like receptors and for regulating inflammasome signaling. However, the role of CNPY3 in cancer development and progression is still not fully [...] Read more.
Canopy FGF signaling regulator 3 (CNPY3) is a cochaperone of the molecular chaperone GRP94. CNPY3 is critical for the post-translational maturation of toll-like receptors and for regulating inflammasome signaling. However, the role of CNPY3 in cancer development and progression is still not fully understood. In this study, we aimed to investigate the role of CNPY3 in human breast cancer progression and metastasis. We used genomic and clinical information from multiple databases to profile CNPY3 and GRP94 in human cancers. We found that CNPY3 and GRP94 were elevated in human breast cancers compared to normal tissue. Higher expression of CNPY3 correlated with cancer progression and poor clinical outcomes in breast cancers. We confirmed these findings using a human breast cancer tissue array. We silenced CNPY3 in human breast cancer cells using a CRISPR/Cas9 system. For the first time, we found that deletion of CNPY3 significantly reduced tumor growth and metastasis in vitro and in vivo. Additionally, network and enrichment analyses revealed that changes in the unfolded protein response pathway and immune-related genes were significantly dependent on alterations in CNPY3 and GRP94. This study suggests that CNPY3 is a potential biomarker and novel therapeutic target for cancers. Full article
(This article belongs to the Special Issue Tumorigenesis and Tumor Microenvironment)
Show Figures

Figure 1

14 pages, 1084 KB  
Article
Atlantic Salmon (Salmo salar) GILL Primary Cell Culture Oxidative Stress and Cellular Damage Response Challenged with Oxytetracycline Antibiotic
by Luis Vargas-Chacoff, José Ramírez-Mora, Daniela Nualart, Francisco Dann and José Luis P. Muñoz
Toxics 2025, 13(11), 914; https://doi.org/10.3390/toxics13110914 - 24 Oct 2025
Viewed by 372
Abstract
Salmon farming has been affected by various bacterial diseases, and the use of antibiotics (such as oxytetracycline “OTC”) to control these diseases has become necessary and thus routine. This study aimed to determine how the gill cells are affected by OTC in Salmo [...] Read more.
Salmon farming has been affected by various bacterial diseases, and the use of antibiotics (such as oxytetracycline “OTC”) to control these diseases has become necessary and thus routine. This study aimed to determine how the gill cells are affected by OTC in Salmo salar. Gill tissue culture was performed in periods of 0.5, 1, 3, 6, 12, and 24 h, assessing the enzymatic activity and mRNA expression of catalase (CAT), cytochrome p450, glutathione peroxidase (GPx), glutathione reductase (Gr), and superoxide dismutase (SOD), HSP70 and HSP90, in response to two doses of OTC: 0.25 (low), and 3 µL/mL (high). The results indicated that the enzymatic activity of SOD and CAT showed low enzyme activity at both doses. At the same time, GR presented varied response patterns depending on the time and dose of OTC used, contrary to GPx, which just increased the enzyme activity at early times. Although the mRNA expression presented the most precise pattern of expression, they were not in line with the enzymatic activities. The HSP70 and HSP90 mRNA expression response (as a cellular damage marker) increased mRNA levels at low and high doses, respectively, but at different times, alluding to a differentiated response given by the size of the chaperone. These results suggest an oxidative response of the gills to OTC exposure and constitute significant information on the amount of OTC used in aquaculture and on methods for improving the optimal dose of drugs, fish health, and, consequently, environmental health. Full article
Show Figures

Graphical abstract

39 pages, 4245 KB  
Review
Coumarin Derivatives as Anticancer Agents: Mechanistic Landscape with an Emphasis on Breast Cancer
by Veda B. Hacholli, Shubha M. R., Prabhanajan B. H., Lavanya M., Pramod S., Abhishek Kumar, Łukasz Szeleszczuk and Marcin Gackowski
Molecules 2025, 30(21), 4167; https://doi.org/10.3390/molecules30214167 - 23 Oct 2025
Viewed by 532
Abstract
Coumarin derivatives constitute a versatile small-molecule chemotype with broad anticancer potential. This narrative review synthesizes recent in vitro and in vivo evidence on coumarin-based scaffolds, emphasizing breast cancer and covering lung, prostate, and colorectal models. We summarize major mechanisms of action—including induction of [...] Read more.
Coumarin derivatives constitute a versatile small-molecule chemotype with broad anticancer potential. This narrative review synthesizes recent in vitro and in vivo evidence on coumarin-based scaffolds, emphasizing breast cancer and covering lung, prostate, and colorectal models. We summarize major mechanisms of action—including induction of apoptosis (caspase activation and BAX/BCL-2 balance), modulation of PI3K/Akt/mTOR signaling, inhibition of angiogenesis (VEGFR-2), interference with estrogen biosynthesis (aromatase/ER axis), chaperone targeting (Hsp90), and attenuation of multidrug resistance (efflux pumps/autophagy)—and highlight representative chemotypes (e.g., benzimidazole, triazole, furocoumarins, topoisomerase- and CDK-oriented hybrids). Where available, we contrast potency and selectivity across models (e.g., MCF-7 vs. MDA-MB-231; A549; PC-3; colon lines) and discuss structure–activity trends linking substituent patterns (heteroaryl linkers, judicious halogenation, polar handles) to pathway engagement. We also delineate translational gaps limiting clinical progress—selectivity versus non-malignant cells, incomplete pharmacokinetic and safety characterization, and limited validation beyond xenografts. Finally, we outline priorities for preclinical optimization: biology-aligned target selection with biomarkers, resistance-aware combinations (e.g., PI3K/mTOR ± autophagy modulation; MDR mitigation), and early integration of ADME/tox and PK/PD to confirm on-target exposure. Collectively, the evidence supports coumarins as adaptable, multi-target anticancer leads, particularly promising in hormone-dependent breast cancer while remaining relevant to other tumor types. Full article
Show Figures

Figure 1

Back to TopTop