Sign in to use this feature.

Years

Between: -

Subjects

remove_circle_outline
remove_circle_outline
remove_circle_outline
remove_circle_outline
remove_circle_outline
remove_circle_outline
remove_circle_outline
remove_circle_outline
remove_circle_outline

Journals

remove_circle_outline
remove_circle_outline
remove_circle_outline
remove_circle_outline
remove_circle_outline
remove_circle_outline
remove_circle_outline
remove_circle_outline
remove_circle_outline
remove_circle_outline
remove_circle_outline
remove_circle_outline
remove_circle_outline
remove_circle_outline
remove_circle_outline
remove_circle_outline
remove_circle_outline
remove_circle_outline
remove_circle_outline
remove_circle_outline
remove_circle_outline
remove_circle_outline
remove_circle_outline
remove_circle_outline
remove_circle_outline
remove_circle_outline
remove_circle_outline
remove_circle_outline
remove_circle_outline
remove_circle_outline
remove_circle_outline
remove_circle_outline
remove_circle_outline
remove_circle_outline
remove_circle_outline

Article Types

Countries / Regions

remove_circle_outline
remove_circle_outline
remove_circle_outline
remove_circle_outline
remove_circle_outline
remove_circle_outline
remove_circle_outline
remove_circle_outline
remove_circle_outline
remove_circle_outline

Search Results (9,741)

Search Parameters:
Keywords = C storage

Order results
Result details
Results per page
Select all
Export citation of selected articles as:
42 pages, 5015 KB  
Article
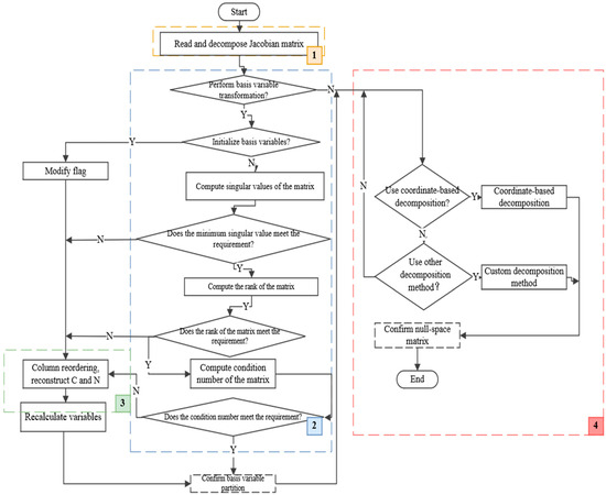
Design and Implementation of a Reduced-Space SQP Solver with Column Reordering for Large-Scale Process Optimization
by Chuanlei Zhao, Ao Liu, Aipeng Jiang, Xiaoqing Zheng, Haokun Wang and Rui Zhao
Algorithms 2025, 18(11), 699; https://doi.org/10.3390/a18110699 - 3 Nov 2025
Abstract
Process industries increasingly face large-scale nonlinear programs with high dimensionality and tight constraints. This study reports on the design and implementation of a reduced-space sequential quadratic programming (RSQP) solver for such settings. The solver couples a column-reordering space-decomposition strategy with sparse-matrix storage/kernels, and [...] Read more.
Process industries increasingly face large-scale nonlinear programs with high dimensionality and tight constraints. This study reports on the design and implementation of a reduced-space sequential quadratic programming (RSQP) solver for such settings. The solver couples a column-reordering space-decomposition strategy with sparse-matrix storage/kernels, and is implemented in a modular C++ framework that supports range/null-space splitting, line search, and convergence checks. We evaluate six small-scale benchmarks with non-convex/exponential characteristics, a set of variable-dimension tests up to 128 k variables, and an industrial reverse-osmosis (RO) optimization. On small problems, RSQP attains an accuracy comparable to a full-space sequential quadratic programming (SQP) baseline. In variable-dimension tests, the solver shows favorable scaling when moving from 64 k to 128 k variables; under dynamically varying degrees of freedom, the iteration count decreases by about 62% with notable time savings. In the RO case, daily operating cost decreases by 4.98% and 1.46% across two scenarios while satisfying water-quality constraints. These results indicate that consolidating established RSQP components with column reordering and sparse computation yields a practical, scalable solver for large-scale process optimization. Full article
Show Figures

Figure 1

23 pages, 5772 KB  
Article
Underground Pumped Hydroelectric Energy Storage in Salt Caverns in Southern Ontario, Canada: Impact of Operating Temperature on Cavern Stability and Interlayer Leakage
by Jingyu Huang, Yutong Chai, Jennifer Williams and Shunde Yin
Mining 2025, 5(4), 71; https://doi.org/10.3390/mining5040071 - 3 Nov 2025
Abstract
Underground pumped hydro storage (UPHS) in solution-mined salt caverns offers a promising approach to address the intermittency of renewable energy in flat geological regions such as Southern Ontario, Canada. This work presents the first fully coupled thermo-hydro-mechanical (THM) numerical model of a two-cavern [...] Read more.
Underground pumped hydro storage (UPHS) in solution-mined salt caverns offers a promising approach to address the intermittency of renewable energy in flat geological regions such as Southern Ontario, Canada. This work presents the first fully coupled thermo-hydro-mechanical (THM) numerical model of a two-cavern UPHS system in Southern Ontario, providing a foundational assessment of long-term cavern stability and brine leakage behavior under cyclic operation. The model captures the key interactions among deformation, leakage, and temperature effects governing cavern stability, evaluating cyclic brine injection–withdrawal at operating temperatures of 10 °C, 15 °C, and 20 °C over a five-year period. Results show that plastic deformation is constrained to localized zones at cavern–shale interfaces, with negligible risk of tensile failure. Creep deformation accelerates with temperature, yielding maximum strains of 2.6–3.2% and cumulative cavern closure of 1.8–2.6%, all within engineering safety thresholds. Leakage predominantly migrates through limestone interlayers, while shale contributes only local discharge pathways. Elevated temperature enhances leakage due to reduced brine viscosity, but cumulative volumes remain very low, confirming the sealing capacity of bedded salt. Overall, lower operating temperatures minimize both convergence and leakage, ensuring greater stability margins, indicating that UPHS operation should preferentially adopt lower brine temperatures to balance storage efficiency with long-term cavern stability. These findings highlight the feasibility of UPHS in Ontario’s salt formations and provide design guidance for balancing storage performance with geomechanical safety. Full article
Show Figures

Figure 1

16 pages, 34458 KB  
Article
A Mixed Reality-Based Training and Guidance System for Quality Control
by Luzia Saraiva, João Henriques, José Silva, André Barbosa and Serafim M. Oliveira
Computers 2025, 14(11), 479; https://doi.org/10.3390/computers14110479 - 3 Nov 2025
Abstract
The increasing demand for customized products has raised the significant challenges of increasing performance and reducing costs in the industry. Facing that demand requires operators to enhance their capabilities to cope with complexity, demanding skills, and higher cognitive levels, performance, and errors. To [...] Read more.
The increasing demand for customized products has raised the significant challenges of increasing performance and reducing costs in the industry. Facing that demand requires operators to enhance their capabilities to cope with complexity, demanding skills, and higher cognitive levels, performance, and errors. To overcome this scenario, a virtual instructor framework is proposed to instruct operators and support procedural quality, enabled by the use of You Only Look Once (YOLO) models and by equipping the operators with Magic Leap 2 as a Head-Mounted Display (HMD). The framework relies on key modules, such as Instructor, Management, Core, Object Detection, 3D Modeling, and Storage. A use case in the automotive industry helped validate the Proof-of-concept (PoC) of the proposed framework. This framework can contribute to guiding the development of new tools supporting assembly operations in the industry. Full article
12 pages, 4685 KB  
Article
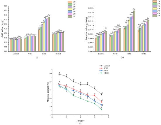
Effect of Combined Treatment of Heat Moisture and Ultrafine Grinding on the Quality of Gluten-Free Brown Rice Biscuits
by Shan Zhang, Di Yuan, Bin Hong, Shan Shan, Jingyi Zhang, Song Yan, Shiwei Gao, Qing Liu, Shuwen Lu and Chuanying Ren
Foods 2025, 14(21), 3763; https://doi.org/10.3390/foods14213763 - 2 Nov 2025
Abstract
Brown rice is a nutritious, gluten-free whole grain, the edible potential of which is limited by inferior palatability and storage stability. In this study, brown rice (20% w/w) was subjected to heat moisture treatment (HMT) at 110 °C for 2 [...] Read more.
Brown rice is a nutritious, gluten-free whole grain, the edible potential of which is limited by inferior palatability and storage stability. In this study, brown rice (20% w/w) was subjected to heat moisture treatment (HMT) at 110 °C for 2 h, followed by ultrafine grinding, to prepare gluten-free biscuits, which were compared with those made from wheat flour, white rice, and brown rice. The results showed that the content of dietary fiber (2.67–3.62%), total phenolic (0.053–0.154%), and vitamin E (0.574–1.483 mg/100 g) in brown rice biscuits after combined treatment was enhanced compared with wheat flour biscuits. The spread ratio (4.06–8.89), hardness (700.82–1085.91 g), and brittleness (1068.89–2067.18 g/sec) of the biscuits were significantly improved (p < 0.05). Scanning electron microscopy revealed that the biscuits treated with combined treatment had fewer cavities and a more compact texture. The biscuits made from HMT brown rice demonstrated a reduced peroxide value, with a slower increase in acid value (0.19–0.21 mg/g) compared to untreated samples (0.24–0.38 mg/g) during storage. The innovative combined treatment of HMT and ultrafine grinding improved qualities of brown rice biscuits. This approach expands the utilization potential of brown rice, while also offering a viable strategy for grain conservation and loss reduction. Full article
(This article belongs to the Section Grain)
Show Figures

Figure 1

29 pages, 10234 KB  
Article
Multi-Omics Investigation into Why Viable Oogonial Stem Cells Can Still Be Isolated and Cultured from Post-Mortem Paralichthys olivaceus
by Yuqin Ren, Yucong Yang, Nuan He, Guixing Wang, Zhongwei He, Yufeng Liu, Wei Cao, Xiaoyan Zhang, Yitong Zhang, Lize San, Zengsheng Han and Jilun Hou
Int. J. Mol. Sci. 2025, 26(21), 10679; https://doi.org/10.3390/ijms262110679 - 2 Nov 2025
Abstract
The cryopreservation and transplantation of germline stem cells (GSCs) have become the key to conserving fish genetic resources and safeguarding species diversity. This study aimed to investigate the effects of post-mortem temperature and time on the preservation of oogonial stem cells (OSCs) in [...] Read more.
The cryopreservation and transplantation of germline stem cells (GSCs) have become the key to conserving fish genetic resources and safeguarding species diversity. This study aimed to investigate the effects of post-mortem temperature and time on the preservation of oogonial stem cells (OSCs) in the marine fish Paralichthys olivaceus. OSCs remained viable after fish death, and they remained viable and could be cultured after storage at 19 °C for 15 h and at 4 °C for 24 h. Combined transcriptomic and metabolomic analysis was used to identify the pathways leading to OSC death. Several genes were differentially expressed in the ovarian tissue post-mortem, with the most enriched pathways being ferroptosis, fatty acid metabolism/biosynthesis, glutathione metabolism, citric acid cycle (TCA cycle), and arachidonic acid metabolism signaling pathways. Genes related to ferroptosis, such as vdac2, p53, and slc7a11, as well as metabolites such as adrenic acid and arachidic acid, can serve as reliable biomarkers for evaluating the viability of post-mortem OSCs. These findings provide valuable insights and theoretical support for the effective use of post-mortem GSCs and enhance strategies for germplasm resource conservation in fish. Full article
(This article belongs to the Special Issue Molecular and Cellular Biology of Germ Cells)
19 pages, 1714 KB  
Article
The Influence of Nitrogen on Culturable Phyllosphere Microorganisms and the Incidence of Botrytis cinerea in Postharvest Leafy Vegetables
by Viktorija Vaštakaitė-Kairienė, Darius Jermala, Alma Valiuškaitė, Kristina Bunevičienė, Armina Morkeliūnė and Neringa Rasiukevičiūtė
J. Fungi 2025, 11(11), 787; https://doi.org/10.3390/jof11110787 - 2 Nov 2025
Abstract
Lettuce (Lactuca sativa), pak choi (Brassica rapa), and basil (Ocimum basilicum) were grown in hydroponic NFT systems under four nitrate levels (80–180 mg L−1 N). We measured natural microbial contamination by plating nutrient-solution samples and leaf [...] Read more.
Lettuce (Lactuca sativa), pak choi (Brassica rapa), and basil (Ocimum basilicum) were grown in hydroponic NFT systems under four nitrate levels (80–180 mg L−1 N). We measured natural microbial contamination by plating nutrient-solution samples and leaf washes to obtain colony-forming unit (CFU) counts of bacteria and fungi. Separately, postharvest leaves were artificially inoculated with Botrytis cinerea and stored at 22 °C or 4 °C for 7 days to assess gray mold. In lettuce, high N (180 mg L−1) markedly increased culturable microbial loads in both solution and leaves, whereas pak choi microbial counts remained low at all N levels. Basil showed a non-linear response: CFU counts peaked at moderate N (120 mg L−1) and were lower at both deficit and excess N. At 22 °C, gray mold severity in pak choi increased with N; leaves fertilized at N150–180 suffered about 1.5–2 times greater lesion area than those at N80. By contrast, lettuce exhibited the worst decay under N deficiency: N80 leaves developed the largest lesions by 4–7 DPI, while moderate N (120–150 mg L−1) minimized disease progression. Basil was highly susceptible under warm storage: all N levels reached near-total decay by 7 days, though N120 delayed early infection slightly. Refrigeration (4 °C) greatly suppressed lesion development in lettuce and pak choi, although high-N pak choi still showed ~20–30% more infected area than low-N after 7 days. Basil, however, suffered chilling injury at 4 °C, and all refrigerated basil leaves decayed severely (regardless of N). These results indicate crop-specific nutrient and storage strategies: avoid excessive N in pak choi, maintain balanced N in lettuce, and handle basil with non-chilling methods to reduce postharvest gray mold. Full article
(This article belongs to the Special Issue Postharvest Fungi: Control of Fungal Diseases in Fruit and Vegetables)
Show Figures

Figure 1

17 pages, 1620 KB  
Article
Integrated Modeling of Steam Methane Reforming and Carbon Capture for Blue Hydrogen Production
by Kubilay Bayramoğlu and Tolga Bayramoğlu
Hydrogen 2025, 6(4), 94; https://doi.org/10.3390/hydrogen6040094 - 1 Nov 2025
Viewed by 93
Abstract
The increasing global demand for clean energy highlights hydrogen as a strategic energy carrier due to its high energy density and carbon-free utilization. Currently, steam methane reforming (SMR) is the most widely applied method for hydrogen production; however, its high CO2 emissions [...] Read more.
The increasing global demand for clean energy highlights hydrogen as a strategic energy carrier due to its high energy density and carbon-free utilization. Currently, steam methane reforming (SMR) is the most widely applied method for hydrogen production; however, its high CO2 emissions undermine the environmental benefits of hydrogen. Blue hydrogen production integrates carbon capture and storage (CCS) technologies to overcome this drawback in the SMR process, significantly reducing greenhouse gas emissions. This study integrated a MATLAB-R2025b-based plug flow reactor (PFR) model for SMR kinetics with an Aspen HYSYS-based CCS system. The effects of reformer temperature (600–1000 °C) and steam-to-carbon (S/C) ratio (1–5) on hydrogen yield and CO2 emission intensity were investigated. Results show that hydrogen production increases with temperature, reaching maximum conversion at 850–1000 °C, while the optimum performance is achieved at S/C ratios of 2.5–3.0, balancing high hydrogen yield and minimized methane slip. Conventional SMR generates 9–12 kgCO2/kgH2 emissions, whereas SMR + CCS reduces this to 2–3 kgCO2/kgH2, achieving more than 75% reduction. The findings demonstrate that SMR + CCS integration effectively mitigates emissions and provides a sustainable bridging technology for blue hydrogen production, supporting the transition toward low-carbon energy systems. Full article
Show Figures

Figure 1

30 pages, 14718 KB  
Article
Impact of Cement Storage Temperature on the Mechanical, Microstructural, and Chemical Properties of Sustainable Mortars
by Heliana C. B. Nascimento, Bruno S. Teti, Rafael C. Manta, Delma G. Rocha, José Allef F. Dantas, Sanderson D. Jesus, Paulo R. L. Souza, Nathan B. Lima and Nathalia B. D. Lima
J. Compos. Sci. 2025, 9(11), 583; https://doi.org/10.3390/jcs9110583 - 1 Nov 2025
Viewed by 139
Abstract
The present work investigated the effect of different storage temperatures (10 °C, 30 °C, and 50 °C) on the mechanical, structural, chemical, and microstructural properties of a set of sustainable mortars with gray waste. Three types of mortar were investigated: (1) Type A, [...] Read more.
The present work investigated the effect of different storage temperatures (10 °C, 30 °C, and 50 °C) on the mechanical, structural, chemical, and microstructural properties of a set of sustainable mortars with gray waste. Three types of mortar were investigated: (1) Type A, prepared from a proportion of 1 part cement: 1 part hydrated lime: 6 parts sand; (2) Type B, prepared from a proportion of 1 part cement: 1 part hydrated lime: 6 parts sand: 0.1 part waste; and (3) Type C, prepared from a proportion of 0.9 part cement: 1 part hydrated lime: 6 parts sand: 0.1 part waste. The waste incorporation reduced compressive strength by 8%, while partial cement replacement reduced by 33%. The cement storage at 10 °C preserved the compressive strength, whereas storage at 50 °C increased it by 8.8%. In type B mortar, the waste incorporation improved compressive strength by 19% at 50 °C. The most substantial enhancement occurred in type C mortar, where cement replacement with residue and storage at 50 °C led to a 27% increase. These results highlight the potential of higher storage temperatures to mitigate cement degradation in humid environments. Furthermore, XRD analysis revealed that cement storage temperature did not affect the formation of primary cement phases, as degradation products were chemically similar to hydration products. However, sustainable mortars exhibited changes in the C-S-H phase signal when the cement is stored for 90 days at 30 °C. Finally, SEM and EDS analyses identified variations in Ca, Si, and O proportions depending on storage conditions. Full article
(This article belongs to the Special Issue Sustainable Cementitious Composites)
Show Figures

Figure 1

35 pages, 7763 KB  
Article
Cryptosystem for JPEG Images with Encryption Before and After Lossy Compression
by Manuel Alejandro Cardona-López, Juan Carlos Chimal-Eguía, Víctor Manuel Silva-García and Rolando Flores-Carapia
Mathematics 2025, 13(21), 3482; https://doi.org/10.3390/math13213482 - 31 Oct 2025
Viewed by 52
Abstract
JPEG images are widely used in multimedia transmission, such as on social media platforms, owing to their efficiency for reducing storage and transmission requirements. However, because such images may contain sensitive information, encryption is essential to ensure data privacy. Traditional image encryption schemes [...] Read more.
JPEG images are widely used in multimedia transmission, such as on social media platforms, owing to their efficiency for reducing storage and transmission requirements. However, because such images may contain sensitive information, encryption is essential to ensure data privacy. Traditional image encryption schemes face challenges when applied to JPEG images, as maintaining compatibility with the JPEG structure and managing the effects of lossy compression can distort encrypted data. Existing JPEG-compatible encryption methods, such as Encryption-then-Compression (EtC) and Compression-then-Encryption (CtE), typically employ a single encryption stage, either before or after compression, and often involve trade-offs between security, storage efficiency, and visual quality. In this work, an Encryption–Compression–Encryption algorithm is presented that preserves full JPEG compatibility while combining the advantages of both EtC and CtE schemes. In the proposed method, pixel-block encryption is first applied prior to JPEG compression, followed by selective coefficient encryption after compression, in which the quantized DC coefficient differences are permuted. Experimental results indicate that the second encryption stage enhances the entropy achieved in the first stage, with both stages complementing each other in terms of resistance to attacks. The addition of this second layer does not significantly impact storage efficiency or the visual quality of the decompressed image; however, it introduces a moderate increase in computational time due to the two-stage encryption process. Full article
(This article belongs to the Special Issue Applied Cryptography and Information Security with Application)
Show Figures

Figure 1

24 pages, 1187 KB  
Article
Insecticidal Potential of Aniba canelilla (H.B.K.) Mez Essential Oil Against Aedes aegypti: Larvicidal and Adulticidal Activities, Mechanism of Action, and Formulation Development
by Jefferson D. da Cruz, Maíra M. H. Almeida, Maria Athana M. Silva, Jefferson R. A. Silva, Fernando A. Genta and Ana Claudia F. Amaral
Plants 2025, 14(21), 3348; https://doi.org/10.3390/plants14213348 - 31 Oct 2025
Viewed by 229
Abstract
Control of Aedes aegypti, the primary vector of arboviruses such as dengue, Zika, and chikungunya, is increasingly difficult due to resistance to synthetic insecticides and environmental concerns. Plant essential oils offer sustainable alternatives with multi-target modes of action and rapid biodegradation. This [...] Read more.
Control of Aedes aegypti, the primary vector of arboviruses such as dengue, Zika, and chikungunya, is increasingly difficult due to resistance to synthetic insecticides and environmental concerns. Plant essential oils offer sustainable alternatives with multi-target modes of action and rapid biodegradation. This study evaluated the insecticidal potential of the essential oil of Aniba canelilla (EOANIB), its major constituent 1-Nitro-2-phenylethane (NFTANE), and the derivative 1-Nitro-2-phenylethene (NFTENE) against larvae and adults of A. aegypti. Acetylcholinesterase (AChE) inhibition was quantified using enzymes from Electrophorus electricus, Aedes aegypti and Drosophila melanogaster. Pluronic® F127 (5% w/v) nanoformulations loaded with EOANIB, NFTANE, or NFTENE at 1.5% or 0.34% (w/v) improved efficacy and stability. Formulations remained stable for 120 to 190 days at 25 to 60 °C. Larvicidal assay at 24 h yielded LC50 values of 86.9 (CI 78.2–94.7) ppm for EOANIB, 84.8 ppm (CI 75.6–92.4) for NFTANE and 10.9 (CI 8.0–14.0) ppm for NFTENE. Against adults, EOANIB achieved an LC50 of 33.9 ppm at 1.5 h. Nanoformulation reduced the EOANIB LC50 by 22.2% after 24 h and 40.1% after 48 h. Toxicity assays evaluated selectivity with Artemia salina (EOANIB LC50: 77.2 ppm) and no mortality in D. melanogaster at 100 ppm. The convergence of efficacy, formulation-enhanced performance, and demonstrated storage stability positions Aniba canelilla as a promising source of bioinsecticide candidates for Aedes aegypti control and supports further development of micellar delivery systems for integrated vector management. Full article
(This article belongs to the Special Issue Recent Advances in Essential Oils and Plant Extracts)
Show Figures

Figure 1

18 pages, 4924 KB  
Article
Thermal Performance Evaluation of Phase Change Material-Integrated Triple-Glazed Windows Under Korean Climatic Conditions
by Kwanghyun Song, Ruda Lee, Dongsu Kim, Jongho Yoon and Dongho Shin
Energies 2025, 18(21), 5754; https://doi.org/10.3390/en18215754 - 31 Oct 2025
Viewed by 72
Abstract
Passive design strategies incorporating phase change materials (PCM) provide effective thermal energy storage, improve indoor comfort, and reduce building energy demand. This study aimed to evaluate the effectiveness of partially filled PCM glazing systems in stabilizing indoor thermal comfort under Korean climate conditions, [...] Read more.
Passive design strategies incorporating phase change materials (PCM) provide effective thermal energy storage, improve indoor comfort, and reduce building energy demand. This study aimed to evaluate the effectiveness of partially filled PCM glazing systems in stabilizing indoor thermal comfort under Korean climate conditions, testing the hypothesis that partial integration can provide meaningful diurnal temperature regulation without compromising daylight access. Indoor air, interior and exterior glazing surfaces, and the PCM layer were monitored to evaluate heat transfer, while EnergyPlus simulations extended the analysis to seasonal conditions. The PCM model was developed using the Conduction Finite Difference (CondFD) algorithm and validated against experimental data, reliably reproducing dynamic phase change behavior. Field tests with a 28 °C PCM showed reductions in indoor peak temperatures of about 2.0 °C during daytime and increases of 1.5 °C at night. Under broader climatic simulations, the same PCM achieved up to 3.7 °C daytime reductions and 2.0 °C nighttime increases, depending on outdoor conditions. These findings highlight the potential of PCM-integrated glazing systems for adaptive thermal regulation in Korean climates and suggest broader applicability for passive cooling and heating strategies in buildings facing increasingly variable weather conditions. Full article
Show Figures

Figure 1

20 pages, 2771 KB  
Article
Improved Rat Heart Preservation Using High-Pressure Gaseous Perfusion with Oxygen–Xenon Mixture
by Alexander Ponomarev, Daniil Kuznetsov and Elena Mukhlynina
Pathophysiology 2025, 32(4), 58; https://doi.org/10.3390/pathophysiology32040058 - 31 Oct 2025
Viewed by 94
Abstract
Background: To address limitations in static cold storage (SCS) of donor hearts, we developed the High-Pressure Gaseous Perfusion without Fluidic Preservation Media (HIPPER) method, along with the necessary equipment for its application. Methods: 33 Wistar rat hearts were split into five groups: (Control) [...] Read more.
Background: To address limitations in static cold storage (SCS) of donor hearts, we developed the High-Pressure Gaseous Perfusion without Fluidic Preservation Media (HIPPER) method, along with the necessary equipment for its application. Methods: 33 Wistar rat hearts were split into five groups: (Control) static cold storage (SCS) in HTK solution, (Exp) HIPPER using oxygen–xenon gas mixtures of varying ratios (“Gas-A”: 1/9, “Gas-B”: 9/1, and “Gas-C”: 1/1), and (Air) HIPPER using air. Hearts were preserved for six hours, followed by a one-hour Langendorff assessment. Results: Beating was restored in 4/10 Control hearts, 15/15 Exp hearts across all gas mixtures (p = 0.001 Control vs. Exp), and 6/8 Air hearts. Among resuscitated hearts, the mean heart rates (in bpm) were 131 ± 10 (Control), 164 ± 21 (Air), and 226 ± 13 (Exp) (p = 0.001 Control vs. Exp; p = 0.015 Exp vs. Air). The mean left ventricular pressures (in mmHg) were 31 ± 5 (Control), 45 ± 9 (Air), and 73 ± 7 (Exp) (p = 0.002 Control vs. Exp; p = 0.014 Exp vs. Air), with dP/dT max/min showing consistent trends (p < 0.006 Control vs. Exp and Air vs. Exp). Infarct size in Exp group was also significantly reduced, averaging 39.6 ± 6.6% (Control), 12.6 ± 3.3% (Air), and 6.3 ± 0.7% (Exp) of total myocardium area (p < 0.014 for Control vs. all). Conclusions: as evidenced by both quantitative and qualitative data, HIPPER consistently outperformed SCS following six hours of storage of rat heart regardless of the gas mixture, highlighting its potential as a more robust preservation method. Full article
(This article belongs to the Section Cardiovascular Pathophysiology)
Show Figures

Figure 1

27 pages, 6417 KB  
Article
Thermal Performance of Charge/Discharge Dynamics in Flat-Plate Phase-Change Thermal Energy Storage Systems
by Minglong Ni, Xiaolong Yue, Mingtao Liu, Lei Wang and Zhenqian Chen
Energies 2025, 18(21), 5733; https://doi.org/10.3390/en18215733 - 31 Oct 2025
Viewed by 122
Abstract
Phase-change materials (PCMs) are integral to the thermal energy storage devices used in phase-change storage air-conditioning systems, but their adoption is hindered by slow heat transfer rates and suboptimal energy storage efficiency. In this study, we design and analyze a flat-panel thermal energy [...] Read more.
Phase-change materials (PCMs) are integral to the thermal energy storage devices used in phase-change storage air-conditioning systems, but their adoption is hindered by slow heat transfer rates and suboptimal energy storage efficiency. In this study, we design and analyze a flat-panel thermal energy storage device based on PCM, using both numerical simulations and experimental testing to evaluate performance under various operating conditions. The simulations, conducted using computational fluid dynamics (CFD) in a steady-state environment with an inlet temperature of 12 °C, demonstrate that the phase-change completion time for cooling storage is 8331 s, while the cooling release process is completed in 3883 s. The fluid distribution within the device is found to be uniform, and the positioning of the inlet and outlet has a minimal effect on performance metrics. However, the lateral stacking configuration of PCM units significantly improves heat transfer efficiency, increasing it by 15% compared to vertical stacking arrangements. Experimental tests confirm that increasing the inlet flow rate accelerates the phase transition process but has a marginal impact on overall energy utilization efficiency. These results provide valuable quantitative insights into optimizing the design of phase-change thermal storage devices, particularly in terms of enhancing heat transfer and overall energy efficiency. Full article
(This article belongs to the Section D: Energy Storage and Application)
Show Figures

Figure 1

54 pages, 5446 KB  
Review
Thermal Energy Storage Technology Roadmap for Decarbonising Medium-Temperature Heat Processes—A Review
by Anabel Palacios, Yannick Krabben, Esther Linder, Ann-Katrin Thamm, Cordin Arpagaus, Sidharth Paranjape, Frédéric Bless, Daniel Carbonell, Philipp Schuetz, Jörg Worlitschek and Anastasia Stamatiou
Sustainability 2025, 17(21), 9693; https://doi.org/10.3390/su17219693 - 30 Oct 2025
Viewed by 197
Abstract
This review presents a technology roadmap for Thermal Energy Storage (TES) systems operating in the medium-temperature range of 100–300 °C, a critical window that accounts for approximately 37% of industrial process heat demand in Europe. Decarbonising this segment is essential to meeting climate [...] Read more.
This review presents a technology roadmap for Thermal Energy Storage (TES) systems operating in the medium-temperature range of 100–300 °C, a critical window that accounts for approximately 37% of industrial process heat demand in Europe. Decarbonising this segment is essential to meeting climate targets, especially in sectors that are reliant on fossil-fuel-based steam. The study analyses 11 TES technologies, including sensible, latent, and thermochemical systems, covering both mature and emerging solutions. Each technology is evaluated based on technical, environmental, and socio-economic key performance indicators (KPIs), such as energy density (up to 200 kWh/m3), cost per storage capacity (€2–100/kWh), and technological readiness level (TRL). Sensible heat technologies are largely mature and commercially available, while latent heat systems—especially those using nitrate salts—offer promising energy density and cost trade-offs. Thermochemical storage, though less mature, shows potential in high-cycle applications and long-term flexibility. The review highlights practical configurations and integration strategies and identifies pathways for research and deployment. This work offers a comprehensive reference for stakeholders aiming to accelerate industrial decarbonisation through TES, particularly for applications such as drying, evaporation, and low-pressure steam generation. Full article
(This article belongs to the Special Issue Energy Storage, Conversion and Sustainable Management)
Show Figures

Figure 1

16 pages, 1289 KB  
Article
Taste-Masked Diclofenac Sodium Microparticles Prepared by Polyelectrolyte Complexation: Formulation Using Different Fatty Acids and Taste Evaluation by Human Panel
by Okhee Yoo, Sharmin Sultana, Britta S. von Ungern-Sternberg and Lee Yong Lim
Pharmaceutics 2025, 17(11), 1411; https://doi.org/10.3390/pharmaceutics17111411 - 30 Oct 2025
Viewed by 251
Abstract
Background/Objectives: Paediatric patients continue to lack access to age-appropriate oral medicines for their treatment and have to depend on the off-label use of medicines approved for adults, which compromises dosing accuracy and exposes children to unpleasant bitterness. Building on previous proof-of-concept work [...] Read more.
Background/Objectives: Paediatric patients continue to lack access to age-appropriate oral medicines for their treatment and have to depend on the off-label use of medicines approved for adults, which compromises dosing accuracy and exposes children to unpleasant bitterness. Building on previous proof-of-concept work with flucloxacillin sodium, this study investigated the effects of fatty-acid chain length on the formation, stability, dissolution, and sensory acceptability of diclofenac sodium (DS)–Eudragit® EPO (EE)–fatty acid (FA) polyelectrolyte complexes (PECs). Four saturated fatty acids, lauric (C12), myristic (C14), palmitic (C16), and stearic acid (C18), were evaluated at stoichiometric equimolar DS:EE:FA ratio (1:1:1). Methods: PEC microparticles were prepared by solvent evaporation. A stability-indicating RP-HPLC assay was developed and validated according to ICH guidelines to quantify DS content. Drug content and stability were monitored over 3 months at ambient storage. In vitro dissolution was performed in pH 5.5 medium at 37 °C. Taste acceptability and willingness to take again was assessed with 25 healthy adult volunteers using 11-point scale. Results: All PECs retained >90% of expected drug content after 3 months. Compared with neat DS, PECs markedly suppressed early drug release (32–39% vs. 94% at 2 min) but achieved >87% cumulative drug release in 60 min. Sensory evaluation showed significant differences across samples (p < 0.001): neat DS was least acceptable (20.8% willing to take again), while DS-EE-PA was most acceptable (92%), followed by DS-EE-SA and DS-EE-MA. DS-EE-LA was least favoured among PECs. Conclusions: Fatty-acid chain length influenced PEC formation and taste acceptability, but not the PEC stability and drug dissolution profile. Palmitic acid (DS-EE-PA) offered the best overall profile and represents a promising candidate for further development of paediatric-appropriate diclofenac formulations. Full article
Show Figures

Figure 1

Back to TopTop