Sign in to use this feature.

Years

Between: -

Subjects

remove_circle_outline
remove_circle_outline
remove_circle_outline
remove_circle_outline
remove_circle_outline
remove_circle_outline
remove_circle_outline
remove_circle_outline
remove_circle_outline

Journals

remove_circle_outline
remove_circle_outline
remove_circle_outline
remove_circle_outline
remove_circle_outline
remove_circle_outline
remove_circle_outline
remove_circle_outline
remove_circle_outline

Article Types

Countries / Regions

remove_circle_outline
remove_circle_outline
remove_circle_outline
remove_circle_outline
remove_circle_outline
remove_circle_outline

Search Results (956)

Search Parameters:
Keywords = Blockchain Adoption

Order results
Result details
Results per page
Select all
Export citation of selected articles as:
29 pages, 2560 KB  
Article
Digital Transformation Through Traceability: Enhancing Fraud Prevention and Economic Sustainability in the Olive Oil Industry
by Lucas Fonseca Muller, Aline Soares Pereira, Alain Hernandez Santoyo, Cláudio Becker, Felipe Fehlberg Herrmann and Ismael Cristofer Baierle
Sustainability 2026, 18(3), 1475; https://doi.org/10.3390/su18031475 - 2 Feb 2026
Abstract
Olive oil is a high-value product that is highly exposed to fraud, making robust traceability systems essential to protect authenticity, consumer trust, and competitiveness. This study examines how digital traceability technologies influence fraud mitigation and the sustainable performance of olive oil mills in [...] Read more.
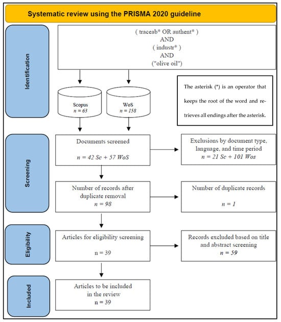
Olive oil is a high-value product that is highly exposed to fraud, making robust traceability systems essential to protect authenticity, consumer trust, and competitiveness. This study examines how digital traceability technologies influence fraud mitigation and the sustainable performance of olive oil mills in southern Brazil. A systematic literature review, conducted according to the PRISMA 2020 protocol in Scopus and Web of Science, identified state-of-the-art supply chain and authentication technologies, including blockchain, IoT, RFID, QR codes, cloud computing, Big Data, artificial intelligence, and physicochemical methods. Two structured questionnaires were then applied to managers from nine mills in the main Brazilian olive oil cluster, and the data were analyzed using descriptive statistics, Chi-Square tests, and correlation measures within a framework grounded in Resource-Based View and Institutional Isomorphism theories. The results show that adoption of digital traceability is still incipient, while internal factors such as organizational commitment and marketing strategies play a more decisive role than external pressures in explaining adoption. Although managers do not yet perceive a direct impact on fraud mitigation, adoption is positively associated with economic, environmental, and social sustainability outcomes. Given the exploratory design and the small, non-probabilistic sample (n = 9), the findings should be interpreted as indicative rather than definitive. The proposed framework is intended as a transferable analytical lens that can be adapted and further validated in other agri-food and industrial contexts using larger samples and objective fraud-related indicators. Full article
Show Figures

Figure 1

29 pages, 1417 KB  
Systematic Review
Democratic Innovation: Systematic Evaluation of Blockchain-Based Electronic Voting (2022–2025)
by Oscar Revelo Sánchez, Alexander Barón Salazar and Manuel Bolaños González
Technologies 2026, 14(2), 95; https://doi.org/10.3390/technologies14020095 (registering DOI) - 2 Feb 2026
Abstract
This systematic review examines recent advances in blockchain-based electronic voting systems, motivated by the need for more transparent, secure, and verifiable electoral processes. The rapid growth of research between 2022 and 2025 highlights blockchain as a promising foundation for addressing long-standing challenges of [...] Read more.
This systematic review examines recent advances in blockchain-based electronic voting systems, motivated by the need for more transparent, secure, and verifiable electoral processes. The rapid growth of research between 2022 and 2025 highlights blockchain as a promising foundation for addressing long-standing challenges of integrity, anonymity, and trust in digital elections, particularly in academic contexts where pilot deployments are more feasible. The review followed PRISMA 2020 guidelines and applied the evidence-based methodology proposed by Kitchenham & Charters. Searches were conducted in six major databases, yielding 861 records; after removing duplicates and applying eligibility criteria, 338 studies were retained. Data were extracted using a structured template and synthesised qualitatively due to the conceptual and methodological heterogeneity of the evidence. The included studies reveal significant progress in blockchain architectures, smart contracts, and advanced cryptographic mechanisms—such as blind signatures, zero-knowledge proofs, and homomorphic encryption. Multiple authentication and verification strategies were identified; however, real-world validations remain limited and largely confined to small-scale academic pilots. Overall, blockchain-based voting systems demonstrate conceptual advantages over traditional and conventional electronic models, especially regarding transparency and auditability. Nevertheless, the field requires stronger empirical evaluation, greater scalability, and clearer regulatory alignment to support broader institutional adoption. Full article
(This article belongs to the Special Issue Application and Management of Blockchain Technologies)
Show Figures

Graphical abstract

18 pages, 602 KB  
Article
Blockchain as a Trust Machine: Consumer Adoption in the Packaged Food Industry in Emerging Markets
by Mohammad Saleh Miralam, Sayeeduzzafar Qazi, Sablu Khan and Mohd Yasir Arafat
Sustainability 2026, 18(3), 1422; https://doi.org/10.3390/su18031422 - 31 Jan 2026
Viewed by 69
Abstract
This study investigates the determinants of consumer adoption of blockchain technology (BCT) for traceability in the packaged food industry. Grounded in the Technology Acceptance Model (TAM), the research model incorporates perceived trust as a crucial factor influencing consumer attitudes and behavioral intentions. A [...] Read more.
This study investigates the determinants of consumer adoption of blockchain technology (BCT) for traceability in the packaged food industry. Grounded in the Technology Acceptance Model (TAM), the research model incorporates perceived trust as a crucial factor influencing consumer attitudes and behavioral intentions. A survey instrument was developed based on an extensive literature review, measuring five key constructs: perceived usefulness, perceived ease of use, perceived trust, attitude, and behavioral intention. Data collected from a sample of Indian consumers were analyzed using confirmatory factor Analysis (CFA) and structural equation modeling (SEM) in AMOS. Furthermore, perceived trust has a non-significant influence on both consumer attitude and behavioral intention toward using BCT, whereas the traditional TAM constructs of perceived usefulness and ease of use exhibit mixed effects. This research contributes to the theoretical extension of technology adoption models by assessing the paramount role of trust in the context of BCT for food traceability. For practitioners, it provides actionable insights for stakeholders in the packaged food supply chain. It suggests that emphasizing the trust feature does not have a significant effect on blockchain technology adoption in the packaged food case. Full article
26 pages, 2496 KB  
Systematic Review
Blockchain and Coffee Supply Chain: Implications for Traceability, Efficiency, and Sustainability: A Systematic Literature Review
by Roberto Ruggieri, Camilla Dioguardi, Luca Silvestri, Marco Ruggeri and Fabrizio D’Ascenzo
Sustainability 2026, 18(3), 1290; https://doi.org/10.3390/su18031290 - 27 Jan 2026
Viewed by 366
Abstract
The high organizational complexity of the Global Coffee Supply Chain (GCSC) poses significant challenges in terms of governance and sustainability, such as asymmetric access to information, deforestation, loss of biodiversity, and overproduction, as well as high price volatility and social issues such as [...] Read more.
The high organizational complexity of the Global Coffee Supply Chain (GCSC) poses significant challenges in terms of governance and sustainability, such as asymmetric access to information, deforestation, loss of biodiversity, and overproduction, as well as high price volatility and social issues such as workers’ rights and the unequal distribution of value along the supply chain. In this context, therefore, the coffee sector could benefit from the adoption of advanced traceability systems such as blockchain, whose implications in the GCSC remain poorly systematized in the literature. Therefore, this research presented a systematic literature review on the application of BC in the GCSC to analyze its efficiency, traceability, and sustainability implications, as well as identifying the main factors that hinder its full implementation. The review included 42 peer-reviewed studies indexed in Scopus, and the results showed that, in terms of efficiency, BC adoption can help improve coordination and reduce information asymmetries along the supply chain, but only in specific contexts, as they depend largely on organizational and infrastructural conditions, rather than on the technical characteristics of the technology. With regard to sustainability, the results sometimes appear contradictory, reflecting profound differences in context. The review highlighted that the main obstacles to the effective adoption of BC in the GCSC stem from a combination of constraints, including centralized governance structures, power asymmetries in data management, infrastructure deficiencies in production contexts, and digital exclusion dynamics. Overall, the study highlighted that BC in the coffee sector cannot be considered a stand-alone solution but should be interpreted as a socio-technical infrastructure whose effectiveness depends on many interconnected factors. Full article
Show Figures

Figure 1

20 pages, 2786 KB  
Article
Blockchain and Megatrends in Agri-Food Systems: A Multi-Source Evidence Approach
by Christos Karkanias, Apostolos Malamakis and George F. Banias
Foods 2026, 15(3), 447; https://doi.org/10.3390/foods15030447 - 27 Jan 2026
Viewed by 189
Abstract
Blockchain is increasingly applied in the agri-food sector to enhance traceability, data integrity, and accountability. However, its broader role in food system sustainability remains insufficiently characterized, particularly when examined against global megatrends shaping future agri-food transitions. This paper investigates how blockchain technology can [...] Read more.
Blockchain is increasingly applied in the agri-food sector to enhance traceability, data integrity, and accountability. However, its broader role in food system sustainability remains insufficiently characterized, particularly when examined against global megatrends shaping future agri-food transitions. This paper investigates how blockchain technology can reinforce sustainable, inclusive, and resilient food systems under the effect of major global megatrends. A structured literature review of peer-reviewed and industry sources was conducted to identify evidence on blockchain-enabled improvements in transparency, certification, and supply chain coordination. Complementary analysis of a curated dataset of European and international pilot implementations evaluated technological architectures, governance models, and demonstrated performance outcomes. Additionally, stakeholder-based foresight activities and scenarios representing alternative blockchain adoption pathways, developed within the TRUSTyFOOD project (GA: 101060534), were used to examine the interconnection between blockchain adoption and megatrends. Evidence from the literature and pilot cases indicates that blockchain can strengthen product-level traceability and improve verification of sustainability and safety claims. Cross-case analysis also reveals persistent constraints, including heterogeneous technical standards, limited interoperability, high deployment costs for smallholders, and governance risks arising from consortium-led platforms. Blockchain can function as an enabling digital layer for sustainable and resilient food systems and should be embedded in wider, participatory strategies that align digital innovation with long-term sustainability and equity goals in the agri-food sector. Full article
(This article belongs to the Section Food Quality and Safety)
Show Figures

Figure 1

21 pages, 2403 KB  
Article
Blockchain-Enabled Data Supply Chain Governance: An Evolutionary Game Model Based on Prospect Theory
by Jie Zhang and Jian Yang
Mathematics 2026, 14(3), 432; https://doi.org/10.3390/math14030432 - 26 Jan 2026
Viewed by 242
Abstract
With the continuous expansion of data trading, the data supply chain system has gradually developed and improved. However, frequent security issues during the data transaction process have seriously hindered the development of the digital economy. As a key link in the data supply [...] Read more.
With the continuous expansion of data trading, the data supply chain system has gradually developed and improved. However, frequent security issues during the data transaction process have seriously hindered the development of the digital economy. As a key link in the data supply chain, the data trading market needs to use blockchain technology to achieve full-chain supervision of the data supply chain, which has become a top priority. Based on prospect theory, this paper constructs an evolutionary game model composed of data suppliers, consumers and data trading markets at all levels. The main factors affecting the system game strategy are discussed. The results show that: (1) The development of the data supply chain system can be divided into three stages, and blockchain technology plays a key role in realizing full-chain supervision of the data transaction process. The costs of blockchain adoption, market rewards, and penalties significantly affect the behavior of all parties. (2) The behavior of data suppliers has strong negative externalities and affects other participants. In addition, the larger the size of the data transaction, the lower the probability of breach by the data provider. (3) Adopting blockchain technology and implementing effective incentives can promote the development of the data supply chain. Full article
(This article belongs to the Special Issue Dynamic Analysis and Decision-Making in Complex Networks)
Show Figures

Figure 1

25 pages, 1371 KB  
Article
The Role of Digital Literacy in Agricultural Technology Adoption and Efficiency: A Systematic Literature Review
by Ang Xu, Naziatul Aziah Mohd Radzi, Yihui Liu and Lai Wei Sieng
Sustainability 2026, 18(2), 1138; https://doi.org/10.3390/su18021138 - 22 Jan 2026
Viewed by 166
Abstract
Against the backdrop of the “dual carbon” strategy and digital rural development, examining the impact of farmers’ digital literacy on the adoption and efficiency of green agricultural technologies can provide micro-level evidence and actionable policy insights for advancing the green transformation of agriculture. [...] Read more.
Against the backdrop of the “dual carbon” strategy and digital rural development, examining the impact of farmers’ digital literacy on the adoption and efficiency of green agricultural technologies can provide micro-level evidence and actionable policy insights for advancing the green transformation of agriculture. Through a systematic literature review and thematic analysis of 52 eligible studies, this study identifies a significant triple role of digital literacy—as an enabler, a mediating mechanism, and a potential barrier—in the adoption of green agricultural technologies. While digital literacy significantly facilitates technology adoption, its positive effects are constrained by a “capacity gap” arising from limited digital skills, low literacy levels, and inadequate digital infrastructure. Technology adoption demonstrates distinct stratification: digital information and communication technologies (ICTs) exhibit high penetration but superficial utilization; green production technologies are largely limited by capital availability; and precision agriculture, intelligent systems, and blockchain applications remain primarily at the pilot or demonstration stage. Furthermore, the interaction between digital literacy and technology adoption enhances agricultural efficiency by reducing income disparities, fostering rural entrepreneurship, and improving green total factor productivity (GTFP). This review highlights the importance of targeted policies and further research to address the capacity gap, realize sustained efficiency gains, and promote digital empowerment as a pathway to sustainable agricultural transformation. Full article
Show Figures

Figure 1

43 pages, 898 KB  
Systematic Review
Transforming Digital Accounting: Big Data, IoT, and Industry 4.0 Technologies—A Comprehensive Survey
by Georgios Thanasas, Georgios Kampiotis and Constantinos Halkiopoulos
J. Risk Financial Manag. 2026, 19(1), 92; https://doi.org/10.3390/jrfm19010092 - 22 Jan 2026
Viewed by 316
Abstract
(1) Background: The convergence of Big Data and the Internet of Things (IoT) is transforming digital accounting from retrospective documentation into real-time operational intelligence. This systematic review examines how Industry 4.0 technologies—artificial intelligence (AI), blockchain, edge computing, and digital twins—transform accounting practices through [...] Read more.
(1) Background: The convergence of Big Data and the Internet of Things (IoT) is transforming digital accounting from retrospective documentation into real-time operational intelligence. This systematic review examines how Industry 4.0 technologies—artificial intelligence (AI), blockchain, edge computing, and digital twins—transform accounting practices through intelligent automation, continuous compliance, and predictive decision support. (2) Methods: The study synthesizes 176 peer-reviewed sources (2015–2025) selected using explicit inclusion criteria emphasizing empirical evidence. Thematic analysis across seven domains—conceptual foundations, system evolution, financial reporting, fraud detection, audit transformation, implementation challenges, and emerging technologies—employs systematic bias-reduction mechanisms to develop evidence-based theoretical propositions. (3) Results: Key findings document fraud detection accuracy improvements from 65–75% (rule-based) to 85–92% (machine learning), audit cycle reductions of 40–60% with coverage expansion from 5–10% sampling to 100% population analysis, and reconciliation effort decreases of 70–80% through triple-entry blockchain systems. Edge computing reduces processing latency by 40–75%, enabling compliance response within hours versus 24–72 h. Four propositions are established with empirical support: IoT-enabled reporting superiority (15–25% error reduction), AI-blockchain fraud detection advantage (60–70% loss reduction), edge computing compliance responsiveness (55–75% improvement), and GDPR-blockchain adoption barriers (67% of European institutions affected). Persistent challenges include cybersecurity threats (300% incident increase, $5.9 million average breach cost), workforce deficits (70–80% insufficient training), and implementation costs ($100,000–$1,000,000). (4) Conclusions: The research contributes a four-layer technology architecture and challenge-mitigation framework bridging technical capabilities with regulatory requirements. Future research must address quantum computing applications (5–10 years), decentralized finance accounting standards (2–5 years), digital twins with 30–40% forecast improvement potential (3–7 years), and ESG analytics frameworks (1–3 years). The findings demonstrate accounting’s fundamental transformation from historical record-keeping to predictive decision support. Full article
(This article belongs to the Section Financial Technology and Innovation)
Show Figures

Figure 1

19 pages, 932 KB  
Article
Harnessing AI to Unlock Logistics and Port Efficiency in the Sultanate of Oman
by Abebe Ejigu Alemu, Amer H. Alhabsi, Faiza Kiran, Khalid Salim Said Al Kalbani, Hoorya Yaqoob AlRashdi and Shuhd Ali Nasser Al-Rasbi
Adm. Sci. 2026, 16(1), 54; https://doi.org/10.3390/admsci16010054 - 21 Jan 2026
Viewed by 216
Abstract
The global maritime and logistics sectors are undergoing rapid digital transformation driven by emerging technologies such as automation, the Internet of Things (IoT), and blockchain. Artificial Intelligence (AI), with its ability to analyze complex datasets, predict operational patterns, and optimize resource allocation, offers [...] Read more.
The global maritime and logistics sectors are undergoing rapid digital transformation driven by emerging technologies such as automation, the Internet of Things (IoT), and blockchain. Artificial Intelligence (AI), with its ability to analyze complex datasets, predict operational patterns, and optimize resource allocation, offers a transformative potential beyond the capabilities of conventional technologies. However, mixed results are shown in its implementation. This study examines the current state of AI applications to unlock higher levels of efficiency and competitiveness in logistics firms. A mixed-methods approach was employed, combining surveys from logistics companies with in-depth interviews from key stakeholders in ports and logistics firms to triangulate insights and enhance the validity of the findings. Our results reveal that while technologies such as automation and digital tracking are increasingly utilized to improve operational transparency and cargo management, AI applications remain limited and largely experimental. Where implemented, AI contributes to strategic decision-making, predictive maintenance, customer service enhancement, and cargo flow optimization. Nonetheless, financial conditions, data integration challenges, and a shortage of AI-skilled professionals continue to impede its wider adoption. To overcome these challenges, this study recommends targeted investments in AI infrastructure, the establishment of collaborative frameworks between public authorities, financial institutions, and technology-driven Higher Education Institutions (HEIs), and the development of human capital capable of sustaining AI-enabled transformation. By strategically leveraging AI, Oman can position its ports and logistics sector as a regional leader in efficiency, innovation, and sustainable growth. Full article
Show Figures

Figure 1

20 pages, 534 KB  
Entry
Digital Transformation in Port Logistics
by Zhenqing Su
Encyclopedia 2026, 6(1), 28; https://doi.org/10.3390/encyclopedia6010028 - 20 Jan 2026
Viewed by 177
Definition
Digital transformation in port logistics represents a profound and systemic shift in the way maritime trade and supply chain operations are designed, coordinated, and governed through the pervasive integration of advanced digital technologies and data-driven management practices. It extends beyond the mere digitization [...] Read more.
Digital transformation in port logistics represents a profound and systemic shift in the way maritime trade and supply chain operations are designed, coordinated, and governed through the pervasive integration of advanced digital technologies and data-driven management practices. It extends beyond the mere digitization of paper-based documents into electronic formats and beyond the digitalization of isolated processes with IT tools. Transformation involves reconfiguring organizational structures, decision-making logics, and value creation models around connectivity, automation, and predictive intelligence. In practice, it includes the adoption of smart port technologies such as the Internet of Things, 5G communication networks, digital twins, blockchain-based trade documentation, and artificial intelligence applied to vessel scheduling and cargo planning. It also encompasses collaborative platforms like port community systems that link shipping companies, terminal operators, freight forwarders, customs, and hinterland transport providers into data-driven ecosystems. The purpose of digital transformation is not only to improve efficiency and reduce operational bottlenecks, but also to enhance resilience against disruptions, ensure sustainability in line with decarbonization goals, and reposition ports as orchestrators of trade networks rather than passive providers of physical infrastructure. Full article
(This article belongs to the Collection Encyclopedia of Social Sciences)
Show Figures

Figure 1

23 pages, 627 KB  
Article
Harnessing Blockchain for Transparent and Sustainable Accounting in Creative MSMEs amid Digital Disruption: Evidence from Indonesia
by I Made Dwi Hita Darmawan, Ni Putu Noviyanti Kusuma, Nir Kshetri, Ketut Tri Budi Artani and Wina Pertiwi Putri Wardani
J. Risk Financial Manag. 2026, 19(1), 80; https://doi.org/10.3390/jrfm19010080 - 20 Jan 2026
Viewed by 282
Abstract
Blockchain is widely promoted as a tool for enhancing transparency, trust, and sustainability in business, yet little is known about how creative micro, small, and medium enterprises (MSMEs) in emerging economies can meaningfully adopt it for finance and accounting purposes in times of [...] Read more.
Blockchain is widely promoted as a tool for enhancing transparency, trust, and sustainability in business, yet little is known about how creative micro, small, and medium enterprises (MSMEs) in emerging economies can meaningfully adopt it for finance and accounting purposes in times of global uncertainty. This study explores how blockchain can be harnessed for transparent and sustainable accounting in Indonesian creative MSMEs amid rapid digital disruption. Using an exploratory qualitative design, we conducted semi-structured, in-depth interviews with 18 owners and key decision-makers across diverse creative subsectors and analysed the data thematically through an integrated Technology Acceptance Model (TAM) and Diffusion of Innovation (DOI) lens. The findings show that participants recognise blockchain’s potential benefits for transaction transparency, verifiable records, intellectual property protection, and secure payments, but adoption is constrained by technical complexity, financial constraints, limited digital and accounting capabilities, and perceived regulatory and reputational risks. Government initiatives are seen as important for legitimacy yet insufficient without concrete guidance, capacity-building, and financial support. The study extends TAM–DOI applications to blockchain-enabled accounting in creative MSMEs and highlights the need for sequenced, ecosystem-based interventions to translate blockchain’s technical promise into accessible, ESG- and SDG-oriented accounting solutions in the creative economy. Full article
Show Figures

Figure 1

26 pages, 925 KB  
Review
Integrating Artificial Intelligence and Machine Learning for Sustainable Development in Agriculture and Allied Sectors of the Temperate Himalayas
by Arnav Saxena, Mir Faiq, Shirin Ghatrehsamani and Syed Rameem Zahra
AgriEngineering 2026, 8(1), 35; https://doi.org/10.3390/agriengineering8010035 - 19 Jan 2026
Viewed by 266
Abstract
The temperate Himalayan states of Jammu and Kashmir, Himachal Pradesh, Uttarakhand, Ladakh, Sikkim, and Arunachal Pradesh in India face unique agro-ecological challenges across agriculture and allied sectors, including pest and disease pressures, inefficient resource use, post-harvest losses, and fragmented supply chains. This review [...] Read more.
The temperate Himalayan states of Jammu and Kashmir, Himachal Pradesh, Uttarakhand, Ladakh, Sikkim, and Arunachal Pradesh in India face unique agro-ecological challenges across agriculture and allied sectors, including pest and disease pressures, inefficient resource use, post-harvest losses, and fragmented supply chains. This review systematically examines 21 critical problem areas, with three key challenges identified per sector across agriculture, agricultural engineering, fisheries, forestry, horticulture, sericulture, and animal husbandry. Artificial Intelligence (AI) and Machine Learning (ML) interventions, including computer vision, predictive modeling, Internet of Things (IoT)-based monitoring, robotics, and blockchain-enabled traceability, are evaluated for their regional applicability, pilot-level outcomes, and operational limitations under temperate Himalayan conditions. The analysis highlights that AI-enabled solutions demonstrate strong potential for early pest and disease detection, improved resource-use efficiency, ecosystem monitoring, and market integration. However, large-scale adoption remains constrained by limited digital infrastructure, data scarcity, high capital costs, low digital literacy, and fragmented institutional frameworks. The novelty of this review lies in its cross-sectoral synthesis of AI/ML applications tailored to the Himalayan context, combined with a sector-wise revenue-loss assessment to quantify economic impacts and guide prioritization. Based on the identified gaps, the review proposes feasible, context-aware strategies, including lightweight edge-AI models, localized data platforms, capacity-building initiatives, and policy-aligned implementation pathways. Collectively, these recommendations aim to enhance sustainability, resilience, and livelihood security across agriculture and allied sectors in the temperate Himalayan region. Full article
Show Figures

Figure 1

38 pages, 8329 KB  
Review
The Validation–Deployment Gap in Agricultural Information Systems: A Systematic Technology Readiness Assessment
by Mary Elsy Arzuaga-Ochoa, Melisa Acosta-Coll and Mauricio Barrios Barrios
Informatics 2026, 13(1), 14; https://doi.org/10.3390/informatics13010014 - 19 Jan 2026
Viewed by 287
Abstract
Agricultural marketing increasingly integrates Agriculture 4.0 technologies—Blockchain, AI/ML, IoT, and recommendation systems—yet systematic evaluations of computational maturity and deployment readiness remain limited. This Systematic Literature Review (SLR) examined 99 peer-reviewed studies (2019–2025) from Scopus, Web of Science, and IEEE Xplore following PRISMA protocols [...] Read more.
Agricultural marketing increasingly integrates Agriculture 4.0 technologies—Blockchain, AI/ML, IoT, and recommendation systems—yet systematic evaluations of computational maturity and deployment readiness remain limited. This Systematic Literature Review (SLR) examined 99 peer-reviewed studies (2019–2025) from Scopus, Web of Science, and IEEE Xplore following PRISMA protocols to assess algorithmic performance, evaluation methods, and Technology Readiness Levels (TRLs) for agricultural marketing applications. Hybrid recommendation systems dominate current research (28.3%), achieving accuracies of 80–92%, while blockchain implementations (15.2%) show fast transaction times (<2 s) but limited real-world adoption. Machine learning models using Random Forest, Gradient Boosting, and CNNs reach 85–95% predictive accuracy, and IoT systems report >95% data transmission reliability. However, 77.8% of technologies remain at validation stages (TRL ≤ 5), and only 3% demonstrate operational deployment beyond one year. The findings reveal an “efficiency paradox”: strong technical performance (75–97/100) contrasts with weak economic validation (≤20% include cost–benefit analysis). Most studies overlook temporal, geographic, and economic generalization, prioritizing computational metrics over implementation viability. This review highlights the persistent validation–deployment gap in digital agriculture, urging a shift toward multi-tier evaluation frameworks that include contextual, adoption, and impact validation under real deployment conditions. Full article
Show Figures

Figure 1

40 pages, 1827 KB  
Article
Leveraging Blockchain and Digital Twins for Low-Carbon, Circular Supply Chains: Evidence from the Moroccan Manufacturing Sector
by Soukaina Abdallah-Ou-Moussa, Martin Wynn and Zakaria Rouaine
Sustainability 2026, 18(2), 991; https://doi.org/10.3390/su18020991 - 18 Jan 2026
Viewed by 315
Abstract
As global supply chains face increasing pressure to reconcile economic efficiency, environmental responsibility, and ethical transparency, emerging digital technologies offer unprecedented opportunities for sustainable transformation. This article examines this dynamic in the context of the Moroccan industrial sector, with particular reference to blockchain [...] Read more.
As global supply chains face increasing pressure to reconcile economic efficiency, environmental responsibility, and ethical transparency, emerging digital technologies offer unprecedented opportunities for sustainable transformation. This article examines this dynamic in the context of the Moroccan industrial sector, with particular reference to blockchain and digital twin technologies. The study employs a rigorous mixed-methods design, combining an in-depth qualitative exploration with 30 industry professionals and a Partial Least Squares Structural Equation Modeling (PLS-SEM) model based on survey data from 125 Moroccan manufacturing firms. The findings highlight the synergistic contribution of blockchain and digital twins in enabling circular, low-carbon, and resilient supply chains. Blockchain adoption strengthens environmental impact traceability, data reliability, and responsible governance, while digital twin systems enhance eco-efficiency through real-time modeling and predictive flow simulation. Circular integration emerges as a critical enabler, significantly amplifying the positive effects of both technologies by aligning physical and informational flows within closed-loop processes. With its strong empirical grounding and contextual relevance to an emerging economy, this research provides actionable insights for policymakers, industrial managers, and supply chain practitioners committed to accelerating the sustainable transformation of production systems. It also offers a renewed understanding of how digitalization and circularity jointly support environmental performance within industrial ecosystems. Full article
(This article belongs to the Topic Sustainable Supply Chain Practices in A Digital Age)
Show Figures

Figure 1

22 pages, 441 KB  
Article
Blockchain Forensics and Regulatory Technology for Crypto Tax Compliance: A State-of-the-Art Review and Emerging Directions in the South African Context
by Pardon Takalani Ramazhamba and Hein Venter
Appl. Sci. 2026, 16(2), 799; https://doi.org/10.3390/app16020799 - 13 Jan 2026
Viewed by 260
Abstract
The rise in Blockchain-based digital assets has transformed the financial ecosystems, which has also created complex governance and taxation challenges. The pseudonymous and cross-border nature of crypto transactions undermines traditional tax enforcement, leaving regulators such as the South African Revenue Service (SARS) reliant [...] Read more.
The rise in Blockchain-based digital assets has transformed the financial ecosystems, which has also created complex governance and taxation challenges. The pseudonymous and cross-border nature of crypto transactions undermines traditional tax enforcement, leaving regulators such as the South African Revenue Service (SARS) reliant on voluntary disclosures with limited verification mechanisms, while existing Blockchain forensic tools and regulatory technologies (RegTechs) have advanced in anti-money laundering and institutional compliance, their integration into issues related to taxpayer compliance and locally adapted solutions remains underdeveloped. Therefore, this study conducts a state-of-the-art review of Blockchain forensics, RegTech innovations, and crypto tax frameworks to identify gaps in the crypto tax compliance space. Then, this study builds on these insights and proposes a conceptual model that integrates digital forensics, cost basis automation aligned with SARS rules, wallet interaction mapping, and non-fungible tokens (NFTs) as verifiable audit anchors. The contributions of this study are threefold: theoretically, which reconceptualise the adoption of Blockchain forensics as a proactive compliance mechanism; practically, it conceptualises a locally adapted proof-of-concept for diverse transaction types, including DeFi and NFTs; and lastly, innovatively, which introduces NFTs to enhance auditability, trust, and transparency in digital tax compliance. Full article
Show Figures

Figure 1

Back to TopTop