Sign in to use this feature.

Years

Between: -

Subjects

remove_circle_outline
remove_circle_outline
remove_circle_outline
remove_circle_outline
remove_circle_outline
remove_circle_outline
remove_circle_outline
remove_circle_outline
remove_circle_outline

Journals

Article Types

Countries / Regions

remove_circle_outline
remove_circle_outline
remove_circle_outline
remove_circle_outline

Search Results (176)

Search Parameters:
Keywords = B16F10 murine melanoma

Order results
Result details
Results per page
Select all
Export citation of selected articles as:
18 pages, 6505 KB  
Article
Pre-Treatment with Dacarbazine Sensitizes B16 Melanoma to CAR T Cell Therapy in Syngeneic Mouse Model
by Egor A. Emelianov, Elizaveta R. Naberezhnaya, Andrey S. Logvinov, Valeria M. Stepanova, Aleksandr S. Chernov, Yuliana A. Mokrushina, Diana M. Malabuiok, Dmitry E. Pershin, Ekaterina A. Malakhova, Elena A. Kulakovskaya, Tatiana N. Prokofeva, Victor V. Tatarskiy, Elena I. Shramova, Sergey M. Deyev, Alexander G. Gabibov, Nikolay E. Kushlinskii, Yury P. Rubtsov and Dmitry V. Volkov
Int. J. Mol. Sci. 2026, 27(1), 189; https://doi.org/10.3390/ijms27010189 - 24 Dec 2025
Abstract
Adoptive cell therapy (ACT) with T cells modified with a chimeric antigen receptor (CAR T cells) has dramatically improved outcomes in hematologic cancers. However, its efficacy in solid tumors, such as melanoma, is hampered by several factors. These include heterogeneous expression of tumor-associated [...] Read more.
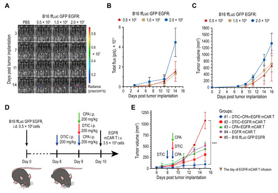
Adoptive cell therapy (ACT) with T cells modified with a chimeric antigen receptor (CAR T cells) has dramatically improved outcomes in hematologic cancers. However, its efficacy in solid tumors, such as melanoma, is hampered by several factors. These include heterogeneous expression of tumor-associated antigens (TAA) and an immunosuppressive, profibrotic tumor microenvironment (TME), which restricts cytotoxic CAR T cells trafficking into the tumor, as well as their persistence and cytolytic activity. As a result, responses to CAR T cell monotherapy in melanoma and other solid tumors are typically weak, transient or even absent. Emerging evidence suggests that combining traditional chemotherapy with CAR T cell therapy can enhance the antitumor activity of CAR T cells in solid malignancies. Partial tumor cell killing by chemotherapy improves access to TAA and disrupts the TME by affecting the global structure of the tumor tissue. Here, we developed an immunocompetent syngeneic B16 melanoma mouse model to test a combination of classical dacarbazine (DTIC) chemotherapy with ACT with murine CAR T cells. B16-F10 (next as B16) melanoma cells were modified to express a human/murine hybrid epidermal growth factor receptor (EGFR) recognized by a murine CAR bearing a single-chain variable fragment (scFv) derived from cetuximab, an anti-EGFR monoclonal antibody approved for the treatment of colorectal and certain other solid tumors. Prior to CAR T cells administration, cyclophosphamide (CPA) pre-conditioning was used. We demonstrated that DTIC therapy followed by infusion of murine CAR T cells targeting the human/murine hybrid EGFR (EGFR mCAR T cells) provided superior tumor control and prolonged survival compared to monotherapy with either DTIC or EGFR mCAR T cells alone. These findings support the potential feasibility of a combined therapeutic strategy for human melanoma involving DTIC treatment followed by EGFR CAR T cells infusion after CPA pre-conditioning. Full article
(This article belongs to the Special Issue Chimeric Antigen Receptors Against Cancers and Autoimmune Diseases)
Show Figures

Graphical abstract

14 pages, 581 KB  
Article
Synthesis, In Vitro Antitumor Activity, and In Silico ADMET Evaluation of β-Lapachone-Based Thiosemicarbazones
by Elizabete Silva de Sousa, Edilane Almeida da Silva, Délis Galvão Guimarães, Ingrid Louise Santos de Souza, Arlan de Assis Gonsalves, Paulo Michel Pinheiro Ferreira, Rayran Walter Ramos de Sousa, Marcília Pinheiro da Costa and Cleônia Roberta Melo Araújo
Drugs Drug Candidates 2026, 5(1), 1; https://doi.org/10.3390/ddc5010001 - 21 Dec 2025
Viewed by 69
Abstract
Background/Objectives: β-Lapachone and triapine are compounds with recognized antitumor potential—the former is an ortho-naphthoquinone, and the latter a thiosemicarbazone inhibitor of ribonucleotide reductase. This study aimed to synthesize and evaluate new β-lapachone-based thiosemicarbazones (TSC1TSC6) as potential antineoplastic [...] Read more.
Background/Objectives: β-Lapachone and triapine are compounds with recognized antitumor potential—the former is an ortho-naphthoquinone, and the latter a thiosemicarbazone inhibitor of ribonucleotide reductase. This study aimed to synthesize and evaluate new β-lapachone-based thiosemicarbazones (TSC1TSC6) as potential antineoplastic agents. Methods: Lapachol was isolated from Tabebuia sp. and used to obtain ortho-naphthoquinones (24), which served as precursors for thiosemicarbazones (TSC1TSC6). NMR and HRMS spectra were used to characterize the compounds. Their cytotoxic activity was evaluated in vitro against murine melanoma (B16–F10), colon carcinoma (CT26.WT), and breast cancer (4T1) cell lines, as well as normal fibroblasts (L929). Pharmacokinetic parameters were predicted in silico using ADMETLab 3.0. Results: β-Lapachone exhibited strong cytotoxicity toward tumor cells with moderate effects on normal cells, while thiosemicarbazones of β-lapachone, TSC1, and TSC3 demonstrated lower potency but greater selectivity. The β-lapachone-3-sulfonic acid showed high activity against melanoma and breast cancer cells and low toxicity toward normal cells, indicating tumor selectivity. In contrast, their thiosemicarbazones, TSC2, TSC4, and TSC6, showed weak or no antiproliferative activity. The 3-iodo-β-lapachone was cytotoxic to both tumor and normal cells, whereas its derivative TSC5 demonstrated moderate activity with reduced toxicity. β-Lapachone, β-lapachone-3-sulfonic acid, TSC1, and TSC3 exhibited favorable ADME profiles (QED ≈ 0.61–0.66), suggesting good oral bioavailability. Conclusions: The β-lapachone-3-sulfonic acid and the β-lapachone-based thiosemicarbazones TSC1 and TSC3 emerged as promising lead candidates, combining tumor selectivity, favorable pharmacokinetic properties, and structural innovation for the development of safer and more effective antineoplastic agents. Full article
(This article belongs to the Section Medicinal Chemistry and Preliminary Screening)
Show Figures

Graphical abstract

14 pages, 3261 KB  
Article
Histotripsy Dose Impacts Treated Tumor Immune Infiltration and Survival Outcomes in a Murine B16F10 Melanoma Model
by Reliza McGinnis, Brian Song, Hanna Kim, Anna Lorenzon, Jiaqi Shi, Lili Zhao, Clifford S. Cho, Anutosh Ganguly and Zhen Xu
Cancers 2025, 17(23), 3773; https://doi.org/10.3390/cancers17233773 - 26 Nov 2025
Viewed by 411
Abstract
Background/Objectives: Preclinical animal studies and clinical case reports have shown evidence of histotripsy being capable of inducing anti-tumor immune responses strong enough to inhibit tumor growth of off-target tumors. Previous studies exploring histotripsy immune stimulation have used a single therapy dose. This study [...] Read more.
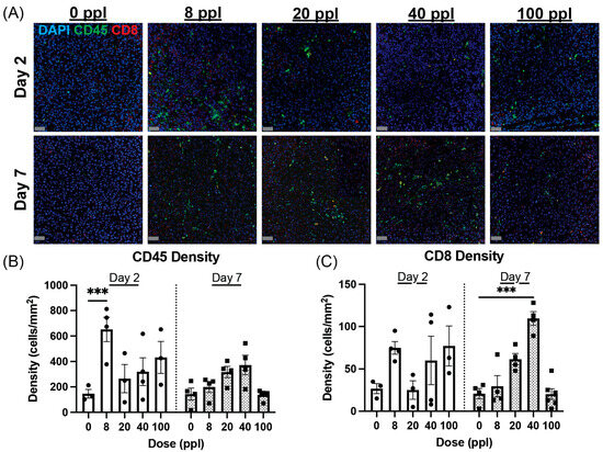
Background/Objectives: Preclinical animal studies and clinical case reports have shown evidence of histotripsy being capable of inducing anti-tumor immune responses strong enough to inhibit tumor growth of off-target tumors. Previous studies exploring histotripsy immune stimulation have used a single therapy dose. This study aims to explore how histotripsy dose affects local tumor immune stimulation in a murine melanoma model. Methods: C57BL/6J mice bearing subcutaneous B16F10 tumors were treated with histotripsy using an ultrasound-guided 8-element 1 MHz transducer operating at a 100 Hz pulse repetition frequency (PRF) and >30 MPa peak-negative pressure. The histotripsy dose was defined by the number of pulses (8, 20, 40, or 100) per focal location (ppl). Tissue damage and residual tissue structure were measured histologically and scored by a trained pathologist. The longitudinal effect of histotripsy dosing was assessed using tumor growth and survival. Acute immune stimulation was measured at days 2 and 7 post-treatment via immunofluorescence staining of the treated tumor. Results: Histotripsy doses at 20, 40, and 100 ppl achieved significant tumor necrosis within the target region (>75%), with residual structure decreasing as the dose increased. Overall, the greatest tumor control was observed in mice that received the 40 ppl dose compared to untreated mice. This correlates with the 40 ppl dose also having the largest increase in CD45+ immune cells and CD8+ T cells 7 days post-treatment compared to untreated mice. Conclusions: The effect of histotripsy dosing on immune infiltration and tumor growth highlights the significant impact of histotripsy dose on clinical effects. Full article
(This article belongs to the Section Cancer Therapy)
Show Figures

Figure 1

25 pages, 1868 KB  
Article
The Diatom Odontella aurita Modulates Melanogenesis in B16-F0 Cell Line
by Clementina Sansone, Luigi Pistelli, Debora Paris, Annabella Tramice, Annalaura Iodice and Christophe Brunet
Antioxidants 2025, 14(12), 1402; https://doi.org/10.3390/antiox14121402 - 25 Nov 2025
Cited by 1 | Viewed by 366
Abstract
Melanin, a pigment synthesized by melanocytes, serves as the primary defense against UV-induced skin damage due to its potent antioxidant properties. There is increasing interest in natural substances capable of modulating the melanogenic pathway, particularly in hypopigmentation disorders. This study investigated the effect [...] Read more.
Melanin, a pigment synthesized by melanocytes, serves as the primary defense against UV-induced skin damage due to its potent antioxidant properties. There is increasing interest in natural substances capable of modulating the melanogenic pathway, particularly in hypopigmentation disorders. This study investigated the effect of methanolic extracts from the diatom Odontella aurita—authorized as a food supplement in the EU—on melanogenesis in the B16-F0 murine melanoma cell line. The research evaluated melanin content, tyrosinase activity, and the expression of melanogenesis-related genes and proteins at defined time points. Metabolomic and biochemical analyses were performed to characterize the extract’s composition. Treatment with O. aurita extract significantly increased melanin content in B16-F0 cells by 45% (p < 0.01) compared to control. Tyrosinase activity was elevated by 38% after 24 h (p < 0.01), with gene and protein expression analyses confirming upregulation of Tyrosinase (TYR) after 0.5 h, Tyrosinase Related Protein-1 (TRP1) after 1 h, and Tyrosinase Related Protein-2 (TRP2) after 8 h. The extract also enhanced the cellular antioxidant environment, as evidenced by increased levels of metabolic cofactors and pigment-precursor amino acids. O. aurita methanolic extract accelerates and sustains melanin synthesis and tyrosinase activity, distinguishing its effect from single-compound inducers. These findings support the therapeutic potential of O. aurita for pigmentary disorders and skin health. Further studies should investigate its efficacy and safety in vivo and explore its application in cosmeceutical and nutraceutical formulations. Full article
Show Figures

Figure 1

19 pages, 4355 KB  
Article
6-Isoprenylindole-3-carboxylic Acid with an Anti-Melanogenic Activity from a Marine-Derived Streptomyces sp. APA-053
by Minjeong Kim, Eun-Young Lee, Ga-Eun Shin, Jungwook Chin, Hongchan An, Sang-Jip Nam and Kyung-Min Lim
Mar. Drugs 2025, 23(12), 448; https://doi.org/10.3390/md23120448 - 21 Nov 2025
Viewed by 608
Abstract
In this study, we report the isolation of the known compound 6-isoprenylindole-3-carboxylic acid (SJ196), a prenylated indole derivative, from a marine Streptomyces sp., APA053, and its potent anti-melanogenic activity. SJ196 showed ABTS and DPPH radical scavenging activities and cellular antioxidant activities, significantly suppressing [...] Read more.
In this study, we report the isolation of the known compound 6-isoprenylindole-3-carboxylic acid (SJ196), a prenylated indole derivative, from a marine Streptomyces sp., APA053, and its potent anti-melanogenic activity. SJ196 showed ABTS and DPPH radical scavenging activities and cellular antioxidant activities, significantly suppressing cytoplasmic and mitochondrial reactive oxygen species (ROS) in B16F10 murine melanoma cells. Furthermore, SJ196 reduced both intracellular and extracellular melanin content without cytotoxicity. These effects coincided with suppression of intracellular signal transduction for melanogenesis, significantly reducing phosphorylation of ERK, JNK, and p38 MAPK, and attenuating the expression of MITF and melanogenic enzymes (TYR, TRP-1, and TRP-2). Importantly, in a three-dimensional human skin model (MelanoDerm™), SJ196 exhibited a skin-lightening effect, as evidenced by dose-dependent increases in skin brightness and histological confirmation. Collectively, we demonstrated that SJ196 is a potent anti-melanogenic marine compound that acts through antioxidant activity and MAPK-MITF pathway suppression, suggesting its therapeutic potential for the treatment of age-related hyperpigmentation disorders. Full article
(This article belongs to the Special Issue Marine Natural Products with Anti-aging Activity)
Show Figures

Graphical abstract

15 pages, 3293 KB  
Article
Thymopentin Enhances Antitumor Immunity Through Thymic Rejuvenation and T Cell Functional Reprogramming
by Md Amir Hossain, Ye Zhang, Li Ji, Yumei Chen, Yue Luan, Yaxuan Si, Yuqing Fang, Junlan Qiu, Zhuo Wang and Guilai Liu
Biomedicines 2025, 13(10), 2494; https://doi.org/10.3390/biomedicines13102494 - 13 Oct 2025
Viewed by 1103
Abstract
Background/Objectives: T cell dysfunction represents a fundamental barrier to effective cancer immunotherapy. Although immune checkpoint blockades and adoptive cell transfer have achieved clinical success, therapeutic resistance remains prevalent across cancer types. Thymopentin (TP5), a synthetic immunomodulatory pentapeptide (Arg-Lys-Asp-Val-Tyr), has demonstrated immunostimulatory properties, [...] Read more.
Background/Objectives: T cell dysfunction represents a fundamental barrier to effective cancer immunotherapy. Although immune checkpoint blockades and adoptive cell transfer have achieved clinical success, therapeutic resistance remains prevalent across cancer types. Thymopentin (TP5), a synthetic immunomodulatory pentapeptide (Arg-Lys-Asp-Val-Tyr), has demonstrated immunostimulatory properties, yet its anticancer potential remains unexplored. The aim of this study was to investigate TP5’s antitumor efficacy and underlying immunological mechanisms. Methods: We evaluated TP5’s therapeutic effects in multiple murine tumor models, including B16-F10 melanoma, MC38 colorectal carcinoma, Hepa 1-6, and LM3 hepatocellular carcinoma. Immune cell populations and functional states were characterized using flow cytometry, ELISAs, and immunofluorescence analyses. The potential of TP5 as an adjuvant for T cell-based therapies was also systematically assessed. Results: The TP5 treatment markedly suppressed tumor growth across caner models through strictly T cell-dependent mechanisms. Critically, TP5 promoted thymic rejuvenation under immunocompromised conditions, restoring the thymus–tumor immunological balance and revitalizing peripheral T cell immunity. TP5 functionally reprogrammed T cell states, preserving effector function while ameliorating exhaustion. Furthermore, TP5 demonstrated synergistic efficacy when combined with adoptive T cell therapies, enhancing both proliferation and effector functions. Conclusions: TP5 represents a promising immunomodulator that addresses fundamental limitations of current T cell therapies by simultaneously enhancing T cell function and reversing thymic involution under immunocompromised conditions. Our findings provide compelling evidence for TP5’s clinical translation in cancer treatment. Full article
Show Figures

Figure 1

23 pages, 8340 KB  
Article
Chemotherapy Liberates a Broadening Repertoire of Tumor Antigens for TLR7/8/9-Mediated Potent Antitumor Immunity
by Cheng Zu, Yiwei Zhong, Shuting Wu and Bin Wang
Cancers 2025, 17(19), 3277; https://doi.org/10.3390/cancers17193277 - 9 Oct 2025
Viewed by 757
Abstract
Background: Most immunologically “cold” tumors do not respond durably to checkpoint blockade because tumor antigen (TA) release and presentation are insufficient to prime effective T-cell immunity. While prior work demonstrated synergy between cisplatin and a TLR7/8/9 agonist (CR108) in 4T1 tumors, the underlying [...] Read more.
Background: Most immunologically “cold” tumors do not respond durably to checkpoint blockade because tumor antigen (TA) release and presentation are insufficient to prime effective T-cell immunity. While prior work demonstrated synergy between cisplatin and a TLR7/8/9 agonist (CR108) in 4T1 tumors, the underlying mechanism—particularly whether chemotherapy functions as a broad antigen-releasing agent enabling TLR-driven immune amplification—remained undefined. Methods: Using murine models of breast (4T1), melanoma (B16-F10), and colorectal cancer (CT26), we tested multiple chemotherapeutic classes combined with CR108. We quantified intratumoral and systemic soluble TAs, antigen presentation and cross-priming by antigen-presenting cells, tumor-infiltrating lymphocytes, and cytokine production by flow cytometry/ICS. T-cell receptor β (TCRβ) repertoire dynamics in tumor-draining lymph nodes were profiled to assess amplitude and breadth. Tumor microenvironment remodeling was analyzed, and public datasets (e.g., TCGA basal-like breast cancer) were interrogated for expression of genes linked to TA generation/processing and peptide loading. Results: Using cisplatin + CR108 in 4T1 as a benchmark, we demonstrate that diverse chemotherapies—especially platinum agents—broadly increase the repertoire of soluble tumor antigens available for immune recognition. Across regimens, chemotherapy combined with CR108 increased T-cell recognition of candidate TAs and enhanced IFN-γ+ CD8+ responses, with platinum agents producing the largest expansions in soluble TAs. TCRβ sequencing revealed increased clonal amplitude without loss of repertoire breadth, indicating focused yet diverse antitumor T-cell expansion. Notably, therapeutic efficacy was not predicted by canonical damage-associated molecular pattern (DAMP) signatures but instead correlated with antigen availability and processing capacity. In human basal-like breast cancer, higher expression of genes involved in TA generation and antigen processing/presentation correlated with improved survival. Conclusions: Our findings establish an antigen-centric mechanism underlying chemo–TLR agonist synergy: chemotherapy liberates a broadened repertoire of tumor antigens, which CR108 then leverages via innate immune activation to drive potent, T-cell-mediated antitumor immunity. This framework for rational selection of chemotherapy partners for TLR7/8/9 agonism and support clinical evaluation to convert “cold” tumors into immunologically responsive disease. Full article
Show Figures

Figure 1

17 pages, 2862 KB  
Article
Recombinant Oncolytic Vesicular Stomatitis Virus Expressing Mouse Interleukin-12 and Granulocyte-Macrophage Colony-Stimulating Factor (rVSV-dM51-mIL12-mGMCSF) for Immunotherapy of Lung Carcinoma
by Anastasia Ryapolova, Margarita Zinovieva, Kristina Vorona, Bogdan Krapivin, Vasiliy Moroz, Nizami Gasanov, Ilnaz Imatdinov, Almaz Imatdinov, Roman Ivanov, Alexander Karabelsky and Ekaterina Minskaia
Int. J. Mol. Sci. 2025, 26(17), 8567; https://doi.org/10.3390/ijms26178567 - 3 Sep 2025
Cited by 1 | Viewed by 1546
Abstract
The unique ability of oncolytic viruses (OVs) to replicate in and destroy malignant cells while leaving healthy cells intact and activating the host immune response makes them powerful targeted anti-cancer therapeutic agents. Vesicular stomatitis virus (VSV) only causes mild and asymptomatic infection, lacks [...] Read more.
The unique ability of oncolytic viruses (OVs) to replicate in and destroy malignant cells while leaving healthy cells intact and activating the host immune response makes them powerful targeted anti-cancer therapeutic agents. Vesicular stomatitis virus (VSV) only causes mild and asymptomatic infection, lacks pre-existing immunity, can be genetically engineered for enhanced efficiency and improved safety, and has a broad cell tropism. VSV can facilitate targeted delivery of immunostimulatory cytokines for an enhanced immune response against cancer cells, thus decreasing the possible toxicity frequently observed as a result of systemic delivery. In this study, the oncolytic potency of the two rVSV versions, rVSV-dM51-GFP, delivering green fluorescent protein (GFP), and rVSV-dM51-mIL12-mGMCSF, delivering mouse interleukin-12 (mIL-12) and granulocyte-macrophage colony-stimulating factor (mGMCSF), was compared on the four murine cancer cell lines of different origin and healthy mesenchymal stem cells (MSCs) at 24 h post-infection by flow cytometry. Lewis lung carcinoma (LL/2) cells were demonstrated to be more susceptible to the lytic effects of both rVSV versions compared to melanoma (B16-F10) cells. Detection of expression levels of antiviral and pro-apoptotic genes in response to the rVSV-dM51-GFP infection by quantitative PCR (qPCR) showed lower levels of IFIT, RIG-I, and N-cadherin and higher levels of IFNβ and p53 in LL/2 cells. Subsequently, C57BL/6 mice, infused subcutaneously with the LL/2 cells, were injected intratumorally with the rVSV-dM51-mIL12-mGMCSF 7 days later to assess the synergistic effect of rVSV and immunostimulatory factors. The in vivo study demonstrated that treatment with two rVSV-dM51-mIL12-mGMCSF doses 3 days apart resulted in a tumor growth inhibition index (TGII) of over 50%. Full article
(This article belongs to the Section Molecular Immunology)
Show Figures

Figure 1

19 pages, 3449 KB  
Article
PEPAD: A Promising Therapeutic Approach for the Treatment of Murine Melanoma (B16F10-Nex2)
by Camila de Oliveira Gutierrez, Rafael Araujo Pereira, Claudiane Vilharroel Almeida, Luís Henrique de Oliveira Almeida, Caio Fernando Ramalho de Oliveira, Ana Cristina Jacobowski, Patrícia Maria Guedes Paiva, Durvanei Augusto Maria, Rodrigo Juliano Oliveira, Thais de Andrade Farias Rodrigues, Tamaeh Monteiro-Alfredo, Ana Paula de Araújo Boleti and Maria Ligia Rodrigues Macedo
Pharmaceuticals 2025, 18(8), 1203; https://doi.org/10.3390/ph18081203 - 14 Aug 2025
Viewed by 895
Abstract
Background/Objectives: Cancer is one of the leading causes of death worldwide, and skin cancer is especially prevalent and lethal in Brazil. Despite advancements in treatment, there is still a need for new anticancer agents that are effective, selective, and less toxic. This [...] Read more.
Background/Objectives: Cancer is one of the leading causes of death worldwide, and skin cancer is especially prevalent and lethal in Brazil. Despite advancements in treatment, there is still a need for new anticancer agents that are effective, selective, and less toxic. This study aimed to evaluate the cytotoxic and therapeutic potential of the peptide PEPAD. Methods: The cytotoxicity of PEPAD was assessed by MTT assay in murine melanoma (B16F10-Nex2), human melanoma (SK-MEL-28), breast (MCF-7), and cervical (HeLa) cancer cell lines. Selectivity was evaluated in healthy cells (RAW 264.7 and FN1). Morphological changes were analyzed by microscopy. Cell migration was assessed using scratch assays. Apoptotic features were evaluated using MitoTracker Deep Red, NucBlue, CaspACETM labeling, and flow cytometry. Immunogenic cell death was investigated by calreticulin and HMGB1 release. Molecular dynamics simulations explored peptide structure and interaction with lipid membranes. Results: PEPAD showed IC50 values of 7.4 µM and 18 µM in B16F10-Nex2 and SK-MEL-28 cells, respectively, and >60 µM in MCF-7 and HeLa cells. Low toxicity was observed in healthy cells (IC50 > 56 µM), indicating high selectivity. Apoptotic morphology and reduced cell migration were observed. Flow cytometry and fluorescence probes confirmed apoptosis and mitochondrial swelling. Calreticulin and HMGB1 release indicated immunogenic cell death. Simulations showed that PEPAD maintains a stable α-helical conformation and interacts with membranes. Conclusions: These findings highlight PEPAD’s selective cytotoxicity and its potential as an anticancer agent with apoptotic and immunogenic properties, making it a promising candidate for therapeutic development. Full article
Show Figures

Graphical abstract

29 pages, 21916 KB  
Article
Pentoxifylline and Norcantharidin Synergistically Suppress Melanoma Growth in Mice: A Multi-Modal In Vivo and In Silico Study
by Israel Lara-Vega, Minerva Nájera-Martínez and Armando Vega-López
Int. J. Mol. Sci. 2025, 26(15), 7522; https://doi.org/10.3390/ijms26157522 - 4 Aug 2025
Viewed by 1121
Abstract
Melanoma is a highly aggressive skin cancer with limited therapeutic response. Targeting intracellular signaling pathways and promoting tumor cell differentiation are promising therapeutic strategies. Pentoxifylline (PTX) and norcantharidin (NCTD) have demonstrated antitumor properties, but their combined mechanisms of action in melanoma remain poorly [...] Read more.
Melanoma is a highly aggressive skin cancer with limited therapeutic response. Targeting intracellular signaling pathways and promoting tumor cell differentiation are promising therapeutic strategies. Pentoxifylline (PTX) and norcantharidin (NCTD) have demonstrated antitumor properties, but their combined mechanisms of action in melanoma remain poorly understood. The effects of PTX (30 and 60 mg/kg) and NCTD (0.75 and 3 mg/kg), administered alone or in combination, in a DBA/2J murine B16-F1 melanoma model via intraperitoneal and intratumoral (IT) routes were evaluated. Tumor growth was monitored, and molecular analyses included RNA sequencing and immunofluorescence quantification of PI3K, AKT1, mTOR, ERBB2, BRAF, and MITF protein levels, and molecular docking simulations were performed. In the final stage of the experiment, combination therapy significantly reduced tumor volume compared to monotherapies, with the relative tumor volume decreasing from 18.1 ± 1.2 (SD) in the IT Control group to 0.6 ± 0.1 (SD) in the IT combination-treated group (n = 6 per group; p < 0.001). RNA-seq revealed over 3000 differentially expressed genes in intratumoral treatments, with enrichment in pathways related to oxidative stress, immune response, and translation regulation (KEGG and Reactome analyses). Minimal transcript-level changes were observed for BRAF and PI3K/AKT/mTOR genes; however, immunofluorescence showed reduced total and phosphorylated levels of PI3K, AKT1, mTOR, BRAF, and ERBB2. MITF protein levels and pigmentation increased, especially in PTX-treated groups, indicating enhanced melanocytic differentiation. Docking analyses predicted direct binding of both drugs to PI3K, AKT1, mTOR, and BRAF, with affinities ranging from −5.7 to −7.4 kcal/mol. The combination of PTX and NCTD suppresses melanoma progression through dual mechanisms: inhibition of PI3K/AKT/mTOR signaling and promotion of tumor cell differentiation. Full article
Show Figures

Figure 1

31 pages, 3410 KB  
Article
Novel 8-Hydroxyquinoline-Derived V(IV)O, Ni(II), and Fe(III) Complexes: Synthesis, Characterization, and In Vitro Cytotoxicity Against Tumor Cells
by Joana Lopes, Leonor Côrte-Real, Íris Neto, Alice Alborghetti, Maël Dejoux, Nora V. May, Xavier Fontrodona, Isabel Romero, Alexandra M. M. Antunes, Catarina Pinto Reis, Maria Manuela Gaspar and Isabel Correia
Inorganics 2025, 13(5), 150; https://doi.org/10.3390/inorganics13050150 - 6 May 2025
Cited by 3 | Viewed by 2619
Abstract
We report the synthesis and characterization of five novel metal complexes. Three of them are vanadium complexes with the general formula [VO(Ln)2], where Ln are Schiff bases derived from the condensation of 2-carbaldehyde-8-hydroxyquinoline with either 4-(2-aminoethyl)morpholine (L [...] Read more.
We report the synthesis and characterization of five novel metal complexes. Three of them are vanadium complexes with the general formula [VO(Ln)2], where Ln are Schiff bases derived from the condensation of 2-carbaldehyde-8-hydroxyquinoline with either 4-(2-aminoethyl)morpholine (L1), 3-morpholinopropylamine (L2) or 1-(2-aminoethyl)piperidine (L3). The two other metal complexes are [Ni(L1)2] and [Fe(L1)2]Cl. They were characterized by analytical, spectroscopic (Fourier transform infrared, UV-visible absorption), and mass spectrometric techniques as well as by single-crystal X-ray diffraction (for all [VO(Ln)2] complexes and [Ni(L1)2]). While, in the crystal structure, the V(IV)O complexes show distorted square–pyramidal geometry with the ligands bound as bidentate through quinolate NO donors, the Ni(II) complex shows octahedral geometry with two ligand molecules coordinated through NNO donors. Stability studies in aqueous media revealed that the vanadium complexes are not stable, undergoing oxidation to VO2(L), which was corroborated by 51V NMR and MS. This behavior is also observed in organic media, though at a significantly slower rate. The Ni complex exhibited small spectral changes over time in aqueous media. Nonetheless, all compounds show enhanced stability in the presence of bovine serum albumin (BSA). Fluorescence studies carried out for the Ni(II) and Fe(III) complexes indicate reversible binding to albumin. The cytotoxicity of the L1 metal complexes was assessed on melanoma (B16F10 and A375) and colon cancer (CT-26 and HCT-116) cell lines, with 5-fluorouracil (5-FU) as a reference drug. The V- and Ni complexes showed the lowest IC50 values (<10 μM) in either A375 or HCT-116 cells after 48 h of incubation, while the Fe(III) complex presented minimal antiproliferative effects. The complexes were generally more cytotoxic to human than murine cancer cells. Synergistic in vitro studies with 5-FU revealed antagonism in most cases, except in A375 cells, where an additive effect was observed for the combination with the V-complex. Overall, these compounds show promising potential for cancer treatment, mostly for melanoma. Full article
Show Figures

Graphical abstract

18 pages, 2013 KB  
Article
Tessaria absinthioides (Hook. & Arn.) DC. Determines Inhibition of Tumor Growth and Metastasis In Vitro and In Vivo in Murine Melanoma
by Lourdes Inés Pascual, Sebastián Real, Arianna Sosa-Lochedino, Fiorella Campo Verde Arbocco, María Belén Hapon and Carlos Gamarra-Luques
Plants 2025, 14(9), 1379; https://doi.org/10.3390/plants14091379 - 2 May 2025
Viewed by 1025
Abstract
Melanoma is one of the deathliest cancers worldwide and its incidence is reaching epidemic proportions. It is characterized by intrinsic chemo-resistance, low response rates to treatment and high metastatic potential. Because of this, new therapeutic options are permanently required. Tessaria absinthioides (Hook. & [...] Read more.
Melanoma is one of the deathliest cancers worldwide and its incidence is reaching epidemic proportions. It is characterized by intrinsic chemo-resistance, low response rates to treatment and high metastatic potential. Because of this, new therapeutic options are permanently required. Tessaria absinthioides (Hook. & Arn.) DC. is a traditional medicinal plant, with antioxidant, selective cytotoxicity and anti-colorectal cancer evidence-based properties. This study aims to demonstrate the antitumoral and antimetastatic effects of T. absinthioides decoction (DETa), correlating in vitro and in vivo activities in a murine melanoma model. DETa was assayed on B16F0 murine non-metastatic cells to determine cytotoxicity and clonogenicity; while, in the B16F10 metastatic siblings, adhesion, wound healing migration and Boyden chamber invasion were studied. The ex vivo intestinal-sac model was used to quantify DETa bioavailability. Meanwhile, in C57BL6/wt mice, DETa was orally administered to evaluate its antitumoral and antimetastatic activities. DETa induced cytotoxicity in a dose- and time-dependent manner, affecting the long-term clonogenic survival, as well as the processes of adhesion and migration. Then, the intestinal absorption of DETa phenolics was proven, while the systemic anti-tumoral and anti-metastatic activities of DETa were confirmed. Results demonstrated that DETa has antimelanoma activity promoting this botanical compound as a relevant agent for cancer research and treatment. Full article
(This article belongs to the Special Issue Toxicity and Anticancer Activities of Natural Products from Plants)
Show Figures

Graphical abstract

20 pages, 2061 KB  
Article
5,7-Dihydroxy-4-Methylcoumarin as a Functional Compound for Skin Pigmentation and Human Skin Safety
by Ye-Jin Lee, Yang Xu and Chang-Gu Hyun
Pharmaceuticals 2025, 18(4), 463; https://doi.org/10.3390/ph18040463 - 25 Mar 2025
Viewed by 1299
Abstract
Background/Objectives: This study aims to investigate the effects of 5,7-dihydroxy-4-methylcoumarin (5,7D-4MC) on melanogenesis in B16F10 murine melanoma cells and to evaluate its safety as a potential ingredient for functional cosmetics and therapeutic agents targeting pigmentation-related disorders. Method: The cytotoxicity of 5,7D-4MC was assessed [...] Read more.
Background/Objectives: This study aims to investigate the effects of 5,7-dihydroxy-4-methylcoumarin (5,7D-4MC) on melanogenesis in B16F10 murine melanoma cells and to evaluate its safety as a potential ingredient for functional cosmetics and therapeutic agents targeting pigmentation-related disorders. Method: The cytotoxicity of 5,7D-4MC was assessed using an MTT assay, and melanin content and tyrosinase activity were measured at different concentrations (25, 50, 100 µM). Western blot analyses were conducted to evaluate the expression of key melanogenesis-related proteins (TYR, TRP-1, TRP-2, and MITF) and to investigate the regulation of major signaling pathways, including PKA/cAMP, GSK3β, and PI3K/AKT. Additionally, a human primary skin irritation test was performed on 32 participants to assess the dermatological safety of 5,7D-4MC. Results: 5,7D-4MC did not affect cell viability at concentrations below 100 µM and significantly promoted melanin production in a dose-dependent manner. Tyrosinase activity and the expression levels of melanogenic proteins increased significantly following 5,7D-4MC treatment. PKA and GSK3β pathways were activated, while the PI3K/AKT pathway was downregulated. The skin irritation test showed that 5,7D-4MC exhibited low irritation potential at concentrations of 50 µM and 100 µM. Conclusions: 5,7D-4MC enhances melanogenesis and demonstrates low skin irritation, making it a promising candidate for therapeutic applications in treating hypopigmentation disorders, such as vitiligo, as well as a functional cosmetic ingredient. However, further studies involving human melanocytes and clinical trials are required to validate their efficacy. Full article
Show Figures

Figure 1

10 pages, 3189 KB  
Article
Anti-Melanogenic Effects of L-Theanine on B16F10 Cells and Zebrafish
by Chih-Li Yu, Haiyue Pang, Zhao Run and Guey-Horng Wang
Molecules 2025, 30(4), 956; https://doi.org/10.3390/molecules30040956 - 19 Feb 2025
Cited by 1 | Viewed by 2103
Abstract
L-Theanine, a natural amino acid found in green tea (Camellia sinensis) leaves, is known for its diverse psychotropic effects. This study aimed to evaluate the inhibitory effect of L-theanine on melanin production and uncover its regulatory mechanism. We evaluated the anti-melanogenic [...] Read more.
L-Theanine, a natural amino acid found in green tea (Camellia sinensis) leaves, is known for its diverse psychotropic effects. This study aimed to evaluate the inhibitory effect of L-theanine on melanin production and uncover its regulatory mechanism. We evaluated the anti-melanogenic activities of L-theanine in vitro and in vivo. In B16F10 murine melanoma cells induced by α-melanocyte-stimulating hormone, melanin content and intracellular tyrosinase activity were determined, and melanogenesis-related protein expression and signaling pathways were analyzed by Western blotting. Melanin reduction was further assessed using the zebrafish (Danio rerio) test. L-Theanine reduced the intracellular tyrosinase activity and melanin content of B16F10 cells. It also attenuated the expression of melanogenesis-related proteins, such as microphthalmia- associated transcription factor, tyrosinase (TYR), TYR-related protein-1, and dopachrome tautomerase. L-Theanine modulated the protein kinase A (PKA), cAMP responder element binding protein (CREB), phosphorylation of/protein kinase B (Akt), glycogen synthase kinase-3β (GSK-3β), and β-catenin. The antimelanogenic activity of L-theanine (<2 mg/mL) was further confirmed using zebrafish larvae. L-Theanine inhibited melanogenesis by downregulating the PKA/CREB and Akt/GSK-3β/β-catenin signaling pathways. In summary, L-theanine shows potential as a skin-whitening compound, warranting further investigation for its possible applications in cosmetic and pharmaceutical products. Full article
(This article belongs to the Special Issue Functional Molecules as Novel Cosmetic Ingredients)
Show Figures

Graphical abstract

16 pages, 1474 KB  
Article
Enhanced Antitumor Activity of Korean Black Soybean Cultivar ‘Soman’ by Targeting STAT-Mediated Aerobic Glycolysis
by Su Hwan Park, Jeong Hyun Seo, Min Young Kim, Hye Jin Yun, Beom Kyu Kang, Jun Hoi Kim, Su Vin Heo, Yeong Hoon Lee, Hye Rang Park, Man Soo Choi and Jong-Ho Lee
Antioxidants 2025, 14(2), 228; https://doi.org/10.3390/antiox14020228 - 18 Feb 2025
Viewed by 2247
Abstract
Black soybeans have numerous health benefits owing to their high polyphenolic content, antioxidant activity, and antitumor effects. We previously reported that the Korean black soybean cultivar ‘Soman’ possesses higher anthocyanin and isoflavone contents and superior antioxidant potential than other Korean black soybean cultivars [...] Read more.
Black soybeans have numerous health benefits owing to their high polyphenolic content, antioxidant activity, and antitumor effects. We previously reported that the Korean black soybean cultivar ‘Soman’ possesses higher anthocyanin and isoflavone contents and superior antioxidant potential than other Korean black soybean cultivars and landraces (Seoritae) do. Here, we investigated and compared the antitumor effects of Soman and Seoritae and aimed to elucidate the possible mechanisms of action. Soman inhibited cancer cell proliferation and was more potent than Seoritae. Mechanistically, Soman inhibited the phosphorylation of the signal transducer and activator of transcription (STAT1, 3, and 5) in a reactive oxygen species (ROS)-independent manner, subsequently decreasing glycolytic enzyme expression and the activities of pyruvate kinase and lactate dehydrogenase. Thus, Soman suppressed glucose uptake, lactate production, and ATP production in cancer cells. Additionally, it inhibited tumor growth in a B16F10 murine melanoma syngeneic model, accompanied by reduced STAT1 phosphorylation and decreased proliferation in Soman-treated mice, more potently than observed in Seoritae-treated mice. These findings showed that Soman exerted superior antitumor activities by suppressing STAT-mediated aerobic glycolysis and proliferation. Overall, our findings demonstrate the potent, tumor-suppressive role of Soman in human cancer and uncover a novel molecular mechanism for its therapeutic effects in cancer treatment. Full article
(This article belongs to the Section Health Outcomes of Antioxidants and Oxidative Stress)
Show Figures

Figure 1

Back to TopTop