Pre-Treatment with Dacarbazine Sensitizes B16 Melanoma to CAR T Cell Therapy in Syngeneic Mouse Model
Abstract
1. Introduction
2. Results
2.1. Generation of Human/Murine Hybrid EGFR and EGFR-Specific Murine CAR
2.2. Engineering of EGFR mCAR T Cells
2.3. EGFR mCAR T Cells Exhibit Antigen-Specific Cytotoxicity and Pro-Inflammatory Cytokines Secretion In Vitro
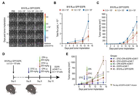
2.4. Optimizing Tumor Cell Dose and Early Assessment of Combined EGFR mCAR T Cell Therapy with Chemotherapy
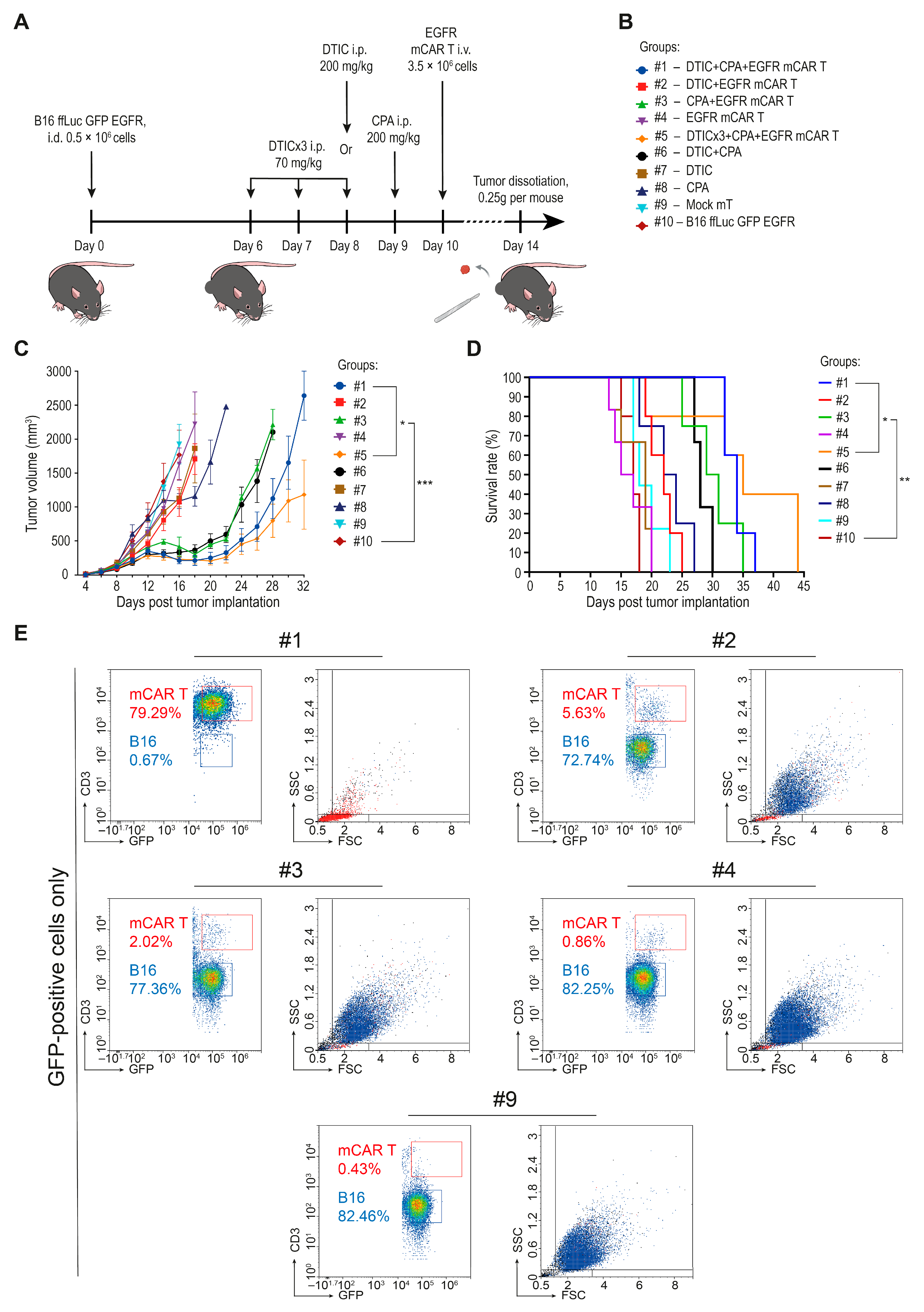
2.5. Combination of Dacarbazine and EGFR mCAR T Cell Therapy After Pre-Conditioning with Cyclophosphamide Leads to Robust Tumor Control and Extended Survival of Animals In Vivo
3. Discussion
4. Materials and Methods
4.1. Cells and Culture Conditions
4.2. Flow Cytometry and Cell Sorting
4.3. Chimeric Antigen Receptor Constructs
4.4. Lentiviruses and Retroviruses Production
4.5. Lentiviral Transduction of B16 Melanoma Cells
4.6. Western Blotting
4.7. Isolation and Transduction of Murine T Cells
4.8. Expansion Assay of EGFR mCAR T Cells
4.9. Cytotoxicity Assay
4.10. Enzyme-Linked Immunosorbent Assay (ELISA)
4.11. Animal Studies
4.12. Tumor Dissociation
4.13. Statistical Analysis
Supplementary Materials
Author Contributions
Funding
Institutional Review Board Statement
Informed Consent Statement
Data Availability Statement
Conflicts of Interest
Abbreviations
| ACT | Adoptive cell therapy |
| CAR | Chimeric antigen receptor |
| CAR T cells | T cell modified with chimeric antigen receptor |
| CPA | Cyclophosphamide |
| DTIC | Dacarbazine |
| EGFR | Epidermal growth factor receptor |
| EGFR mCAR T cells | EGFR-specific murine CAR T cells |
| ELISA | Enzyme-linked immunosorbent assay |
| GFP | Green fluorescent protein |
| ICI | Immune checkpoint inhibitor |
| i.d. | Intradermal infusion |
| IFN-γ | Interferon-gamma |
| IL | Interleukin |
| i.p. | Intraperitoneal infusion |
| IRES | Internal ribosome entry site |
| i.v. | Intravenous infusion |
| MDSC | Myeloid derived suppressor cell |
| scFv | Single-chain variable fragment |
| TAA | Tumor-associated antigens |
| TIL | Tumor-infiltrating lymphocyte |
| TME | Tumor microenvironment |
| Treg | Regulatory T cell |
Appendix A
| Antibody | Source | Identifier |
|---|---|---|
| Cetuximab-APC | in-house | Not Applicable |
| Anti-mouse CD3-APC | BioLegend (San Diego, CA, USA) | 100235; RRID: AB_2561455 |
| EGF Receptor Rabbit Monoclonal Antibody | Cell Signaling Technology (Danvers, MA, USA) | 4267S; RRID: AB_2895042 |
| Goat anti-Rabbit IgG (H + L) Secondary Antibody, HRP | Thermo Fisher Scientific (Waltham, MA, USA) | 31460; RRID: AB_228341 |
| Direct-Blot HRP anti-β-actin Antibody | BioLegend (San Diego, CA, USA) | 664804; RRID: AB_2728496 |
References
- Koury, J.; Lucero, M.; Cato, C.; Chang, L.; Geiger, J.; Henry, D.; Hernandez, J.; Hung, F.; Kaur, P.; Teskey, G.; et al. Immunotherapies: Exploiting the Immune System for Cancer Treatment. J. Immunol. Res. 2018, 2018, 9585614. [Google Scholar] [CrossRef] [PubMed]
- D’Errico, G.; Machado, H.L.; Sainz, B., Jr. A current perspective on cancer immune therapy: Step-by-step approach to constructing the magic bullet. Clin. Transl. Med. 2017, 6, 3. [Google Scholar] [CrossRef]
- Newick, K.; O’Brien, S.; Moon, E.; Albelda, S.M. CAR T Cell Therapy for Solid Tumors. Annu. Rev. Med. 2017, 68, 139–152. [Google Scholar] [CrossRef]
- Mlecnik, B.; Bindea, G.; Angell, H.K.; Sasso, M.S.; Obenauf, A.C.; Fredriksen, T.; Lafontaine, L.; Bilocq, A.M.; Kirilovsky, A.; Tosolini, M.; et al. Functional network pipeline reveals genetic determinants associated with in situ lymphocyte proliferation and survival of cancer patients. Sci. Transl. Med. 2014, 6, 228ra37. [Google Scholar] [CrossRef] [PubMed]
- Louis, C.U.; Savoldo, B.; Dotti, G.; Pule, M.; Yvon, E.; Myers, G.D.; Rossig, C.; Russell, H.V.; Diouf, O.; Liu, E.; et al. Antitumor activity and long-term fate of chimeric antigen receptor-positive T cells in patients with neuroblastoma. Blood 2011, 118, 6050–6056. [Google Scholar] [CrossRef]
- Brown, C.E.; Alizadeh, D.; Starr, R.; Weng, L.; Wagner, J.R.; Naranjo, A.; Ostberg, J.R.; Blanchard, M.S.; Kilpatrick, J.; Simpson, J.; et al. Regression of Glioblastoma after Chimeric Antigen Receptor T-Cell Therapy. N. Engl. J. Med. 2016, 375, 2561–2569. [Google Scholar] [CrossRef] [PubMed]
- Salmon, H.; Franciszkiewicz, K.; Damotte, D.; Dieu-Nosjean, M.C.; Validire, P.; Trautmann, A.; Mami-Chouaib, F.; Donnadieu, E. Matrix architecture defines the preferential localization and migration of T cells into the stroma of human lung tumors. J. Clin. Investig. 2012, 122, 899–910. [Google Scholar] [CrossRef]
- Maggi, E.; Munari, E.; Landolina, N.; Mariotti, F.R.; Azzarone, B.; Moretta, L. T cell landscape in the microenvironment of human solid tumors. Immunol. Lett. 2024, 270, 106942. [Google Scholar] [CrossRef]
- Pauken, K.E.; Sammons, M.A.; Odorizzi, P.M.; Manne, S.; Godec, J.; Khan, O.; Drake, A.M.; Chen, Z.; Sen, D.R.; Kurachi, M.; et al. Epigenetic stability of exhausted T cells limits durability of reinvigoration by PD-1 blockade. Science 2016, 354, 1160–1165. [Google Scholar] [CrossRef]
- Chow, A.; Perica, K.; Klebanoff, C.A.; Wolchok, J.D. Clinical implications of T cell exhaustion for cancer immunotherapy. Nat. Rev. Clin. Oncol. 2022, 19, 775–790. [Google Scholar] [CrossRef]
- Batlle, E.; Massagué, J. Transforming Growth Factor-β Signaling in Immunity and Cancer. Immunity 2019, 50, 924–940. [Google Scholar] [CrossRef]
- Kroemer, G.; Galluzzi, L.; Kepp, O.; Zitvogel, L. Immunogenic cell death in cancer therapy. Annu. Rev. Immunol. 2013, 31, 51–72. [Google Scholar] [CrossRef]
- Li, N.; Li, Y.; Li, J.; Tang, S.; Gao, H.; Li, Y. Correlation of the abundance of MDSCs, Tregs, PD-1, and PD-L1 with the efficacy of chemotherapy and prognosis in gastric cancer. Lab. Med. 2025, 56, 259–270. [Google Scholar] [CrossRef]
- Bracci, L.; Schiavoni, G.; Sistigu, A.; Belardelli, F. Immune-based mechanisms of cytotoxic chemotherapy: Implications for the design of novel and rationale-based combined treatments against cancer. Cell Death Differ. 2014, 21, 15–25. [Google Scholar] [CrossRef]
- Garrido, F.; Cabrera, T.; Aptsiauri, N. “Hard” and “soft” lesions underlying the HLA class I alterations in cancer cells: Implications for immunotherapy. Int. J. Cancer 2010, 127, 249–256. [Google Scholar] [CrossRef] [PubMed]
- Hervieu, A.; Rébé, C.; Végran, F.; Chalmin, F.; Bruchard, M.; Vabres, P.; Apetoh, L.; Ghiringhelli, F.; Mignot, G. Dacarbazine-mediated upregulation of NKG2D ligands on tumor cells activates NK and CD8 T cells and restrains melanoma growth. J. Investig. Dermatol. 2013, 133, 499–508. [Google Scholar] [CrossRef] [PubMed]
- Lutsiak, M.E.; Semnani, R.T.; De Pascalis, R.; Kashmiri, S.V.; Schlom, J.; Sabzevari, H. Inhibition of CD4(+)25+ T regulatory cell function implicated in enhanced immune response by low-dose cyclophosphamide. Blood 2005, 105, 2862–2868. [Google Scholar] [CrossRef] [PubMed]
- Kochenderfer, J.N.; Somerville, R.P.T.; Lu, T.; Shi, V.; Bot, A.; Rossi, J.; Xue, A.; Goff, S.L.; Yang, J.C.; Sherry, R.M.; et al. Lymphoma Remissions Caused by Anti-CD19 Chimeric Antigen Receptor T Cells Are Associated with High Serum Interleukin-15 Levels. J. Clin. Oncol. Off. J. Am. Soc. Clin. Oncol. 2017, 35, 1803–1813. [Google Scholar] [CrossRef]
- Philippova, J.; Shevchenko, J.; Alsalloum, A.; Fisher, M.; Alrhmoun, S.; Perik-Zavodskii, R.; Perik-Zavodskaia, O.; Lopatnikova, J.; Kurilin, V.; Volynets, M.; et al. GD2-Specific CAR T Cells Demonstrate Potent and Targeted Anti-Tumor Efficacy Against Melanoma In Vitro and In Vivo. Front. Biosci. 2025, 30, 41221. [Google Scholar] [CrossRef]
- Giraudo, L.; Cattaneo, G.; Gammaitoni, L.; Iaia, I.; Donini, C.; Massa, A.; Centomo, M.L.; Basiricò, M.; Vigna, E.; Pisacane, A.; et al. CSPG4 CAR-redirected Cytokine Induced Killer lymphocytes (CIK) as effective cellular immunotherapy for HLA class I defective melanoma. J. Exp. Clin. Cancer Res. CR 2023, 42, 310. [Google Scholar] [CrossRef]
- Zhang, Z.; Jiang, C.; Liu, Z.; Yang, M.; Tang, X.; Wang, Y.; Zheng, M.; Huang, J.; Zhong, K.; Zhao, S.; et al. B7-H3-Targeted CAR-T Cells Exhibit Potent Antitumor Effects on Hematologic and Solid Tumors. Mol. Ther. Oncolytics 2020, 17, 180–189. [Google Scholar] [CrossRef]
- Wang, A.X.; Ong, X.J.; D’Souza, C.; Neeson, P.J.; Zhu, J.J. Combining chemotherapy with CAR-T cell therapy in treating solid tumors. Front. Immunol. 2023, 14, 1140541. [Google Scholar] [CrossRef]
- Karachi, A.; Yang, C.; Dastmalchi, F.; Sayour, E.J.; Huang, J.; Azari, H.; Long, Y.; Flores, C.; Mitchell, D.A.; Rahman, M. Modulation of temozolomide dose differentially affects T-cell response to immune checkpoint inhibition. Neuro-Oncology 2019, 21, 730–741. [Google Scholar] [CrossRef]
- Sun, Y.; Yu, H.; Zhou, Y.; Bao, J.; Qian, X. EGFR influences the resistance to targeted therapy in BRAF (V600E) melanomas by regulating the ferroptosis process. Arch. Dermatol. Res. 2025, 317, 514. [Google Scholar] [CrossRef]
- Zhuang, X.; Wang, Z.; Fan, J.; Bai, X.; Xu, Y.; Chou, J.J.; Hou, T.; Chen, S.; Pan, L. Structure-guided and phage-assisted evolution of a therapeutic anti-EGFR antibody to reverse acquired resistance. Nat. Commun. 2022, 13, 4431. [Google Scholar] [CrossRef]
- Shen, J.; Zou, Z.; Guo, J.; Cai, Y.; Xue, D.; Liang, Y.; Wang, W.; Peng, H.; Fu, Y.X. An engineered concealed IL-15-R elicits tumor-specific CD8+T cell responses through PD-1-cis delivery. J. Exp. Med. 2022, 219, e20220745. [Google Scholar] [CrossRef]
- Nair, A.B.; Jacob, S. A simple practice guide for dose conversion between animals and human. J. Basic Clin. Pharm. 2016, 7, 27–31. [Google Scholar] [CrossRef]
- Hervieu, A.; Mignot, G.; Ghiringhelli, F. Dacarbazine mediate antimelanoma effects via NK cells. Oncoimmunology 2013, 2, e23714. [Google Scholar] [CrossRef] [PubMed]
- Cohen, A.D.; Garfall, A.L.; Stadtmauer, E.A.; Melenhorst, J.J.; Lacey, S.F.; Lancaster, E.; Vogl, D.T.; Weiss, B.M.; Dengel, K.; Nelson, A.; et al. B cell maturation antigen-specific CAR T cells are clinically active in multiple myeloma. J. Clin. Investig. 2019, 129, 2210–2221. [Google Scholar] [CrossRef] [PubMed]
- Weide, B.; Eigentler, T.; Catania, C.; Ascierto, P.A.; Cascinu, S.; Becker, J.C.; Hauschild, A.; Romanini, A.; Danielli, R.; Dummer, R.; et al. A phase II study of the L19IL2 immunocytokine in combination with dacarbazine in advanced metastatic melanoma patients. Cancer Immunol. Immunother. CII 2019, 68, 1547–1559. [Google Scholar] [CrossRef] [PubMed]
- Kearl, T.J.; Furqan, F.; Shah, N.N. CAR T-cell therapy for B-cell lymphomas: Outcomes and resistance mechanisms. Cancer Metastasis Rev. 2024, 44, 12. [Google Scholar] [CrossRef]
- Schuster, S.J.; Svoboda, J.; Chong, E.A.; Nasta, S.D.; Mato, A.R.; Anak, Ö.; Brogdon, J.L.; Pruteanu-Malinici, I.; Bhoj, V.; Landsburg, D.; et al. Chimeric Antigen Receptor T Cells in Refractory B-Cell Lymphomas. N. Engl. J. Med. 2017, 377, 2545–2554. [Google Scholar] [CrossRef]
- Yan, T.; Zhu, L.; Chen, J. Current advances and challenges in CAR T-Cell therapy for solid tumors: Tumor-associated antigens and the tumor microenvironment. Exp. Hematol. Oncol. 2023, 12, 14. [Google Scholar] [CrossRef]
- Kong, Y.; Li, J.; Zhao, X.; Wu, Y.; Chen, L. CAR-T cell therapy: Developments, challenges and expanded applications from cancer to autoimmunity. Front. Immunol. 2024, 15, 1519671. [Google Scholar] [CrossRef]
- Long, G.V.; Carlino, M.S.; McNeil, C.; Ribas, A.; Gaudy-Marqueste, C.; Schachter, J.; Nyakas, M.; Kee, D.; Petrella, T.M.; Blaustein, A.; et al. Pembrolizumab versus ipilimumab for advanced melanoma: 10-year follow-up of the phase III KEYNOTE-006 study. Ann. Oncol. Off. J. Eur. Soc. Med. Oncol. 2024, 35, 1191–1199. [Google Scholar] [CrossRef] [PubMed]
- Ascierto, P.A.; Dréno, B.; Larkin, J.; Ribas, A.; Liszkay, G.; Maio, M.; Mandalà, M.; Demidov, L.; Stroyakovskiy, D.; Thomas, L.; et al. 5-Year Outcomes with Cobimetinib plus Vemurafenib in BRAFV600 Mutation-Positive Advanced Melanoma: Extended Follow-up of the coBRIM Study. Clin. Cancer Res. Off. J. Am. Assoc. Cancer Res. 2021, 27, 5225–5235. [Google Scholar] [CrossRef] [PubMed]
- Tsai, K.K.; Komanduri, K.V. Tumor-Infiltrating Lymphocyte Therapy for the Treatment of Metastatic Melanoma. Am. J. Clin. Dermatol. 2025, 26, 733–745. [Google Scholar] [CrossRef] [PubMed]
- Hackett, C.S.; Hirschhorn, D.; Tang, M.S.; Purdon, T.J.; Marouf, Y.; Piersigilli, A.; Agaram, N.P.; Liu, C.; Schad, S.E.; de Stanchina, E.; et al. TYRP1 directed CAR T cells control tumor progression in preclinical melanoma models. Mol. Ther. Oncol. 2024, 32, 200862. [Google Scholar] [CrossRef]
- Wiesinger, M.; März, J.; Kummer, M.; Schuler, G.; Dörrie, J.; Schuler-Thurner, B.; Schaft, N. Clinical-Scale Production of CAR-T Cells for the Treatment of Melanoma Patients by mRNA Transfection of a CSPG4-Specific CAR under Full GMP Compliance. Cancers 2019, 11, 1198. [Google Scholar] [CrossRef] [PubMed]
- Chen, X.; Habib, S.; Alexandru, M.; Chauhan, J.; Evan, T.; Troka, J.M.; Rahimi, A.; Esapa, B.; Tull, T.J.; Ng, W.Z.; et al. Chondroitin Sulfate Proteoglycan 4 (CSPG4) as an Emerging Target for Immunotherapy to Treat Melanoma. Cancers 2024, 16, 3260. [Google Scholar] [CrossRef]
- Madondo, M.T.; Quinn, M.; Plebanski, M. Low dose cyclophosphamide: Mechanisms of T cell modulation. Cancer Treat. Rev. 2016, 42, 3–9. [Google Scholar] [CrossRef]
- Boone, B.; Jacobs, K.; Ferdinande, L.; Taildeman, J.; Lambert, J.; Peeters, M.; Bracke, M.; Pauwels, P.; Brochez, L. EGFR in melanoma: Clinical significance and potential therapeutic target. J. Cutan. Pathol. 2011, 38, 492–502. [Google Scholar] [CrossRef]
- de Wit, P.E.; Moretti, S.; Koenders, P.G.; Weterman, M.A.; van Muijen, G.N.; Gianotti, B.; Ruiter, D.J. Increasing epidermal growth factor receptor expression in human melanocytic tumor progression. J. Investig. Dermatol. 1992, 99, 168–173. [Google Scholar] [CrossRef] [PubMed]
- Kreß, J.K.C.; Jessen, C.; Marquardt, A.; Hufnagel, A.; Meierjohann, S. NRF2 Enables EGFR Signaling in Melanoma Cells. Int. J. Mol. Sci. 2021, 22, 3803. [Google Scholar] [CrossRef]
- Lee, K.H.; Suh, H.Y.; Lee, M.W.; Lee, W.J.; Chang, S.E. Prognostic Significance of Epidermal Growth Factor Receptor Expression in Distant Metastatic Melanoma from Primary Cutaneous Melanoma. Ann. Dermatol. 2021, 33, 432–439. [Google Scholar] [CrossRef]
- Bracci, L.; Moschella, F.; Sestili, P.; La Sorsa, V.; Valentini, M.; Canini, I.; Baccarini, S.; Maccari, S.; Ramoni, C.; Belardelli, F.; et al. Cyclophosphamide enhances the antitumor efficacy of adoptively transferred immune cells through the induction of cytokine expression, B-cell and T-cell homeostatic proliferation, and specific tumor infiltration. Clin. Cancer Res. Off. J. Am. Assoc. Cancer Res. 2007, 13, 644–653. [Google Scholar] [CrossRef] [PubMed]
- Gattinoni, L.; Finkelstein, S.E.; Klebanoff, C.A.; Antony, P.A.; Palmer, D.C.; Spiess, P.J.; Hwang, L.N.; Yu, Z.; Wrzesinski, C.; Heimann, D.M.; et al. Removal of homeostatic cytokine sinks by lymphodepletion enhances the efficacy of adoptively transferred tumor-specific CD8+ T cells. J. Exp. Med. 2005, 202, 907–912. [Google Scholar] [CrossRef] [PubMed]
- Salem, M.L.; Díaz-Montero, C.M.; Al-Khami, A.A.; El-Naggar, S.A.; Naga, O.; Montero, A.J.; Khafagy, A.; Cole, D.J. Recovery from cyclophosphamide-induced lymphopenia results in expansion of immature dendritic cells which can mediate enhanced prime-boost vaccination antitumor responses in vivo when stimulated with the TLR3 agonist poly(I:C). J. Immunol. 2009, 182, 2030–2040. [Google Scholar] [CrossRef]
- Gershan, J.A.; Barr, K.M.; Weber, J.J.; Jing, W.; Johnson, B.D. Immune modulating effects of cyclophosphamide and treatment with tumor lysate/CpG synergize to eliminate murine neuroblastoma. J. Immunother. Cancer 2015, 3, 24. [Google Scholar] [CrossRef]
- Jacoby, E.; Yang, Y.; Qin, H.; Chien, C.D.; Kochenderfer, J.N.; Fry, T.J. Murine allogeneic CD19 CAR T cells harbor potent antileukemic activity but have the potential to mediate lethal GVHD. Blood 2016, 127, 1361–1370. [Google Scholar] [CrossRef]
- Derer, A.; Spiljar, M.; Bäumler, M.; Hecht, M.; Fietkau, R.; Frey, B.; Gaipl, U.S. Chemoradiation Increases PD-L1 Expression in Certain Melanoma and Glioblastoma Cells. Front. Immunol. 2016, 7, 610. [Google Scholar] [CrossRef] [PubMed]





Disclaimer/Publisher’s Note: The statements, opinions and data contained in all publications are solely those of the individual author(s) and contributor(s) and not of MDPI and/or the editor(s). MDPI and/or the editor(s) disclaim responsibility for any injury to people or property resulting from any ideas, methods, instructions or products referred to in the content. |
© 2025 by the authors. Licensee MDPI, Basel, Switzerland. This article is an open access article distributed under the terms and conditions of the Creative Commons Attribution (CC BY) license.
Share and Cite
Emelianov, E.A.; Naberezhnaya, E.R.; Logvinov, A.S.; Stepanova, V.M.; Chernov, A.S.; Mokrushina, Y.A.; Malabuiok, D.M.; Pershin, D.E.; Malakhova, E.A.; Kulakovskaya, E.A.; et al. Pre-Treatment with Dacarbazine Sensitizes B16 Melanoma to CAR T Cell Therapy in Syngeneic Mouse Model. Int. J. Mol. Sci. 2026, 27, 189. https://doi.org/10.3390/ijms27010189
Emelianov EA, Naberezhnaya ER, Logvinov AS, Stepanova VM, Chernov AS, Mokrushina YA, Malabuiok DM, Pershin DE, Malakhova EA, Kulakovskaya EA, et al. Pre-Treatment with Dacarbazine Sensitizes B16 Melanoma to CAR T Cell Therapy in Syngeneic Mouse Model. International Journal of Molecular Sciences. 2026; 27(1):189. https://doi.org/10.3390/ijms27010189
Chicago/Turabian StyleEmelianov, Egor A., Elizaveta R. Naberezhnaya, Andrey S. Logvinov, Valeria M. Stepanova, Aleksandr S. Chernov, Yuliana A. Mokrushina, Diana M. Malabuiok, Dmitry E. Pershin, Ekaterina A. Malakhova, Elena A. Kulakovskaya, and et al. 2026. "Pre-Treatment with Dacarbazine Sensitizes B16 Melanoma to CAR T Cell Therapy in Syngeneic Mouse Model" International Journal of Molecular Sciences 27, no. 1: 189. https://doi.org/10.3390/ijms27010189
APA StyleEmelianov, E. A., Naberezhnaya, E. R., Logvinov, A. S., Stepanova, V. M., Chernov, A. S., Mokrushina, Y. A., Malabuiok, D. M., Pershin, D. E., Malakhova, E. A., Kulakovskaya, E. A., Prokofeva, T. N., Tatarskiy, V. V., Shramova, E. I., Deyev, S. M., Gabibov, A. G., Kushlinskii, N. E., Rubtsov, Y. P., & Volkov, D. V. (2026). Pre-Treatment with Dacarbazine Sensitizes B16 Melanoma to CAR T Cell Therapy in Syngeneic Mouse Model. International Journal of Molecular Sciences, 27(1), 189. https://doi.org/10.3390/ijms27010189

