Sign in to use this feature.

Years

Between: -

Subjects

remove_circle_outline
remove_circle_outline
remove_circle_outline
remove_circle_outline
remove_circle_outline
remove_circle_outline
remove_circle_outline
remove_circle_outline
remove_circle_outline

Journals

remove_circle_outline
remove_circle_outline
remove_circle_outline
remove_circle_outline
remove_circle_outline
remove_circle_outline
remove_circle_outline
remove_circle_outline
remove_circle_outline
remove_circle_outline
remove_circle_outline

Article Types

Countries / Regions

remove_circle_outline
remove_circle_outline
remove_circle_outline
remove_circle_outline
remove_circle_outline

Search Results (443)

Search Parameters:
Keywords = ABR1

Order results
Result details
Results per page
Select all
Export citation of selected articles as:
18 pages, 1838 KB  
Article
A Deep Learning Model for Wave V Peak Detection in Auditory Brainstem Response Data
by Jun Ma, Nak-Jun Sung, Sungjun Choi, Min Hong and Sungyeup Kim
Electronics 2026, 15(3), 511; https://doi.org/10.3390/electronics15030511 (registering DOI) - 25 Jan 2026
Abstract
In this study, we propose a YOLO-based object detection algorithm for the automated and accurate identification of the fifth wave (Wave V) in auditory brainstem response (ABR) graphs. The ABR test plays a critical role in the diagnosis of hearing disorders, with the [...] Read more.
In this study, we propose a YOLO-based object detection algorithm for the automated and accurate identification of the fifth wave (Wave V) in auditory brainstem response (ABR) graphs. The ABR test plays a critical role in the diagnosis of hearing disorders, with the fifth wave serving as a key marker for clinical assessment. However, conventional manual detection is time-consuming and subject to variability depending on the examiner’s expertise. To address these limitations, we developed a real-time detection method that utilizes a YOLO object detection model applied to ABR graph images. Prior to YOLO training, we employed a U-Net-based preprocessing algorithm to automatically remove existing annotated peaks from the ABR images, thereby generating training data suitable for peak detection. The proposed model was evaluated in terms of precision, recall, and mean average precision (mAP). The experimental results demonstrate that the YOLO-based approach achieves high detection performance across these metrics, indicating its potential as an effective tool for reliable Wave V peak localization in audiological applications. Full article
Show Figures

Figure 1

20 pages, 8119 KB  
Article
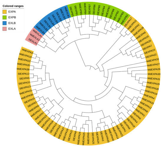
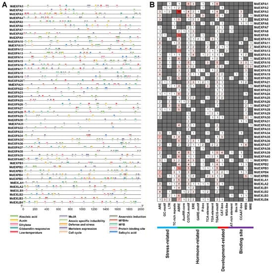
Genome-Wide Identification of Apple Expansins and Functional Evidence for MdEXPA17 in Postharvest Fruit Ripening
by Miaomiao Wang, Nan Jiang, Jiale Wang, Xiaotong Hu, Qizhe Li, Wanyu Xu, Tuanhui Bai, Jian Jiao, Jiangli Shi, Yu Liu, Ran Wan, Kunxi Zhang, Pengbo Hao, Yujie Zhao, Liu Cong, Yawen Shen and Xianbo Zheng
Horticulturae 2026, 12(2), 130; https://doi.org/10.3390/horticulturae12020130 (registering DOI) - 24 Jan 2026
Abstract
Expansins are crucial cell wall-loosening proteins that play a vital role in various plant developmental processes, including fruit ripening and softening. However, a comprehensive genome-wide analysis of the expansin family in apple (Malus × domestica) and the specific functions of its [...] Read more.
Expansins are crucial cell wall-loosening proteins that play a vital role in various plant developmental processes, including fruit ripening and softening. However, a comprehensive genome-wide analysis of the expansin family in apple (Malus × domestica) and the specific functions of its members in postharvest fruit ripening remain to be explored. In this study, we identified 51 expansin genes in the apple genome and classified them into four subfamilies (EXPA, EXPB, EXLA, and EXLB). Cis-element analysis of the promoters of apple expansin genes showed that these promoters are rich in various hormone-responsive elements, including abscisic acid (ABA)-responsive elements (ABREs) and ethylene-responsive elements (EREs), suggesting potential hormonal regulation of expansin genes. Expression profiling identified six ripening-associated expansin genes. Among them, MdEXPA5, MdEXPA17, and MdEXPA23 were positively regulated by both ethylene and ABA, while being suppressed by the ethylene action inhibitor 1-MCP. Further functional characterization demonstrated that transient overexpression of MdEXPA17 accelerated fruit softening, skin yellowing, ethylene production, and increased total soluble solid (TSS) content. Conversely, silencing of MdEXPA17 significantly delayed these ripening processes. Our study provides a systematic overview of the apple expansin gene family and supports a role for MdEXPA17 in promoting postharvest fruit ripening and softening. These findings offer valuable insights into the molecular mechanisms of apple fruit ripening and provide potential targets for genetic improvement of fruit quality and shelf life. Full article
Show Figures

Figure 1

17 pages, 309 KB  
Review
Anti-GQ1b Antibody Syndrome: A Clinician-Oriented Perspective on Diagnostics, Therapy, and Atypical Phenotypes—With an Illustrative 16-Case Institutional Series
by Taro Bannai, Minako Yamada, Tomonari Seki, Yasushi Shiio and Tatsuya Yamasoba
J. Clin. Med. 2026, 15(2), 801; https://doi.org/10.3390/jcm15020801 - 19 Jan 2026
Viewed by 146
Abstract
Anti-GQ1b antibody syndrome (AGABS) unifies triad-defined Miller Fisher syndrome (MFS), Bickerstaff brainstem encephalitis (BBE), and the ophthalmoplegic variant of Guillain–Barré syndrome (GBS-O) under a post-infectious immune mechanism centered on IgG to disialosyl gangliosides. The spectrum also encompasses triad-minus phenotypes—acute ophthalmoparesis without ataxia, acute [...] Read more.
Anti-GQ1b antibody syndrome (AGABS) unifies triad-defined Miller Fisher syndrome (MFS), Bickerstaff brainstem encephalitis (BBE), and the ophthalmoplegic variant of Guillain–Barré syndrome (GBS-O) under a post-infectious immune mechanism centered on IgG to disialosyl gangliosides. The spectrum also encompasses triad-minus phenotypes—acute ophthalmoparesis without ataxia, acute vestibular syndrome, optic involvement, and acute sensory-ataxic neuropathy. A molecular-mimicry model with complement-mediated nodal/paranodal dysfunction explains severe early deficits despite bland limb nerve conduction studies (NCSs), the cranial/proprioceptive predilection, and generally favorable treatment responsiveness to immunotherapy. In practice, a serology-first strategy, complemented by targeted electrophysiology—blink and H-reflex testing, and, where feasible, paired SEP–ABR showing a literature-supported dissociation (normal ABR with impaired median-nerve cortical SEPs), which, in our series, was documented in one illustrative BBE case—and by structured neuro-otologic examination, mitigates the “normal-NCS trap” and enables timely treatment. Intravenous immunoglobulin (IVIg) is first-line; plasma exchange (PLEX) is an alternative in severe or IVIg-ineligible cases; and intravenous methylprednisolone (IVMP) may be added selectively for central/optic-weighted phenotypes without routine oral taper. We consolidate actionable diagnostic and therapeutic steps and examine them in an institutional series of 16 consecutive seropositive patients (2015–2025): all were anti-GQ1b-positive with frequent GT1a co-reactivity; most reported an antecedent infection—typically upper respiratory, less often gastrointestinal—within the two weeks before onset; limb NCSs were often nondiagnostic whereas reflex/evoked-potential studies were informative; two required intubation in addition to IVIg; outcomes were generally favorable with early immunotherapy. The practical message: order anti-GQ1b at first contact, pair targeted electrophysiology with neuro-otology, and treat early to exploit reversible nodal/paranodal dysfunction. Full article
(This article belongs to the Section Clinical Neurology)
21 pages, 2728 KB  
Article
Two Engineered Bacillus subtilis Surfactin High-Producers: Effects of Culture Medium, and Potential Agricultural and Petrochemical Applications
by Graciely Gomes Corrêa, Elvio Henrique Benatto Perino, Cristiano José de Andrade, Maliheh Vahidinasab, Lucas Degang, Behnoush Hosseini, Lars Lilge, Vitória Fernanda Bertolazzi Zocca, Jens Pfannstiel, Danielle Biscaro Pedrolli, Rudolf Hausmann and Jonas Contiero
Biology 2026, 15(2), 146; https://doi.org/10.3390/biology15020146 - 14 Jan 2026
Viewed by 207
Abstract
Two genetically engineered Bacillus subtilis strains, BMV9 and BsB6, were evaluated in terms of culture medium (effect of nutrients on surfactin yield) and potential biotechnological applications of surfactin in agriculture and the petrochemical industry. BMV9 (spo0A3; abrB*; ΔmanPA; [...] Read more.
Two genetically engineered Bacillus subtilis strains, BMV9 and BsB6, were evaluated in terms of culture medium (effect of nutrients on surfactin yield) and potential biotechnological applications of surfactin in agriculture and the petrochemical industry. BMV9 (spo0A3; abrB*; ΔmanPA; sfp+) is, to date, the highest surfactin producer reported scientifically, and BsB6 is a sfp+ laboratory derivative strain that has also demonstrated considerable production potential. To assess their performance, fermentation experiments were conducted in shake flasks using two different culture media, a mineral salt medium and a complex medium, each supplemented with 2% (w/v) glucose. Lipopeptides (surfactin and fengycin) were extracted and quantified at multiple time points (up to 48 h) via high-performance thin-layer chromatography (HPTLC). Optical density, residual glucose, and pH were monitored throughout the cultivation. In parallel, microbial growth in both media were also validated in small-scale cultivation approaches. Antifungal activity of culture supernatants and lipopeptide extracts was tested against two Diaporthe species, key phytopathogens in soybean crops. Given the agricultural relevance of these pathogens, the biocontrol potential of lipopeptides represents a sustainable alternative to conventional chemical fungicides. Additionally, oil displacement tests were performed to evaluate the efficacy of surfactin in enhanced oil recovery (EOR), bioremediation, and related petrochemical processes. High-resolution LC-MS/MS analysis enabled structural characterization and relative quantification of the lipopeptides. Overall, these investigations provide a comprehensive comparison of strain production performance and the associated impact of cultivation media, aiming to define the optimal conditions for economically viable surfactin production and to explore its broader biotechnological applications in agriculture and the petrochemical industry. Full article
(This article belongs to the Section Microbiology)
Show Figures

Graphical abstract

12 pages, 2092 KB  
Article
Development and In Vivo Evaluation of a Novel Bioabsorbable Polylactic Acid Middle Ear Ventilation Tube
by Ying-Chang Lu, Chi-Chieh Chang, Ping-Tun Teng, Chien-Hsing Wu, Hsuan-Hsuan Wu, Chiung-Ju Lin, Tien-Chen Liu, Yen-Hui Chan and Chen-Chi Wu
J. Funct. Biomater. 2026, 17(1), 25; https://doi.org/10.3390/jfb17010025 - 30 Dec 2025
Viewed by 433
Abstract
Background: Otitis media with effusion (OME) is a widespread condition that causes hearing impairment, particularly in pediatric populations. Existing non-absorbable tubes often require elective or unplanned removal surgery. Bioabsorbable polylactic acid (PLA) offers a promising alternative due to its inherent biocompatibility and tunable [...] Read more.
Background: Otitis media with effusion (OME) is a widespread condition that causes hearing impairment, particularly in pediatric populations. Existing non-absorbable tubes often require elective or unplanned removal surgery. Bioabsorbable polylactic acid (PLA) offers a promising alternative due to its inherent biocompatibility and tunable degradation characteristics. In this study, we designed, fabricated, and comprehensively evaluated a novel PLA middle-ear ventilation tube. Methods: Bioabsorbable PLA tubes were designed and fabricated based on commercial models. In vitro biocompatibility was assessed according to ISO 10993 guidelines. A guinea pig model was used to perform in vivo evaluations, including otoscopic examinations, auditory brainstem response (ABR) measurements, micro-computed tomography (micro-CT) imaging, and histological analyses. Results: The PLA tubes were successfully designed and fabricated, exhibiting dimensions comparable to those of commercially available products. In vitro testing confirmed their biocompatibility. In vivo observations revealed that the PLA segments remained stable, with no significant inflammation detected. ABR measurements revealed no adverse impacts on hearing function. Micro-CT imaging confirmed tube integrity and indicated initial signs of degradation over a 9-month period, as evidenced by radiographic morphology. Histological analyses indicated a favorable tissue response with minimal foreign body reaction. Conclusions: The developed PLA middle-ear ventilation tube represents a highly promising alternative to conventional non-absorbable tubes. It demonstrates excellent biocompatibility, preserves auditory function, and exhibits a controlled degradation profile. This preclinical study provides strong support for further investigation and subsequent clinical trials to validate its safety and efficacy in human patients. Full article
(This article belongs to the Special Issue Biomaterials for Wound Healing and Tissue Repair)
Show Figures

Graphical abstract

18 pages, 1690 KB  
Systematic Review
Reconstructive Strategies After Mastectomy: Comparative Outcomes, PMRT Effects, and Emerging Innovations
by Mihai Stana, Nicoleta Aurelia Sanda, Marius Razvan Ristea, Ion Bordeianu, Adrian Costache and Florin Teodor Georgescu
J. Clin. Med. 2026, 15(1), 147; https://doi.org/10.3390/jcm15010147 - 24 Dec 2025
Viewed by 330
Abstract
Background: Advances in breast reconstruction have transformed the recovery pathway for women undergoing mastectomy. What was once viewed mainly as a cosmetic option is now recognized as part of modern oncologic care, restoring not only body image but also confidence and quality of [...] Read more.
Background: Advances in breast reconstruction have transformed the recovery pathway for women undergoing mastectomy. What was once viewed mainly as a cosmetic option is now recognized as part of modern oncologic care, restoring not only body image but also confidence and quality of life. Yet, surgeons still face the same central dilemma: choosing between implant-based (IBR) and autologous reconstruction (ABR), particularly when postmastectomy radiotherapy (PMRT) is planned. Methods: We reviewed major studies published between 2014 and 2024, combining evidence from observational cohorts and recent meta-analyses that together report on more than 60,000 reconstructed breasts. Outcomes of interest included surgical complications, reconstructive failure, BREAST-Q patient-reported domains, and the impact of PMRT on both techniques. Data were interpreted in light of contemporary reconstructive innovations such as prepectoral implants, acellular dermal matrices, and robotic or sensory-nerve–enhanced autologous procedures. Results: Autologous reconstruction generally provided higher satisfaction and better psychosocial and sexual well-being, particularly in patients who received PMRT. Implant-based reconstruction offered faster recovery and shorter hospitalization but was more vulnerable to capsular contracture and reconstructive loss after irradiation. Across all eligible cohorts, reconstruction—immediate or delayed—did not increase local recurrence or compromise overall survival when adjuvant therapy was delivered without delay. Conclusions: Both IBR and ABR are oncologically safe and contribute meaningfully to recovery after mastectomy. Future progress will depend on combining precise surgical execution with new technologies—prepectoral implant positioning, robotic flap harvest, and sensory nerve coaptation—to achieve durable, natural, and patient-centered reconstruction. Full article
(This article belongs to the Special Issue Innovations and Advances in Breast Cancer Research and Treatment)
Show Figures

Figure 1

13 pages, 1071 KB  
Article
Implementation and Evaluation of a Newborn Hearing Screening Database in a Resource-Limited Setting: Advantages and Limitations
by Krittipong Parangrit, Jutatip Sillabutra, Suwicha Kaewsiri Isaradisaikul and Kanokwan Kulprachakarn
Children 2026, 13(1), 22; https://doi.org/10.3390/children13010022 - 22 Dec 2025
Viewed by 405
Abstract
Background: Congenital hearing loss affects 1–3 per 1000 newborns and requires early detection to prevent developmental delays. Although Thailand implements universal screening, fragmented data systems limit effectiveness. To address this, Chiangrai Prachanukroh Hospital introduced a dedicated newborn hearing screening (NHS) database in 2023 [...] Read more.
Background: Congenital hearing loss affects 1–3 per 1000 newborns and requires early detection to prevent developmental delays. Although Thailand implements universal screening, fragmented data systems limit effectiveness. To address this, Chiangrai Prachanukroh Hospital introduced a dedicated newborn hearing screening (NHS) database in 2023 to improve tracking, coordination, and monitoring in a resource-limited setting. Objectives: To evaluate the advantages and limitations of NHS database integration on screening coverage, referral rates, follow-up completion, and diagnostic timeliness. Methods: A retrospective analytic study was conducted over 24 months, comparing outcomes before (July 2022–June 2023) and after (July 2023–June 2024) database implementation. Key indicators included screening coverage, follow-up attendance, diagnostic ABR completion, and workflow efficiency, with the study period also encompassing the implementation of the database and adaptations to the screening algorithm. Data were analyzed using the chi-square test and fisher’s exact tests, supplemented by qualitative observations of system performance. Results: Among 8290 newborns, screening coverage before one month increased from 83.47% to 96.64% (p < 0.001), while referral rates decreased from 18.44% to 6.47% (p < 0.001). Diagnostic ABR completion improved from 7.41% to 52.63% within three months (p < 0.001) and from 59.26% to 84.21% within six months (p = 0.06). The database improved workflow coordination, but challenges persisted, including incomplete data, limited interoperability, caregiver-related follow-up barriers, and low hearing-aid uptake. Conclusions: Integration of the NHS database, as well as protocol changes, improved screening coverage, referral accuracy, and diagnostic timeliness, but follow-up and early intervention barriers persisted. Continued progress will require stronger interoperability, improved family engagement, and digital infrastructure investment, with tele-audiology and decision-support tools helping expand access and efficiency. Full article
(This article belongs to the Special Issue Hearing Loss in Children: The Present and a Challenge for Future)
Show Figures

Graphical abstract

23 pages, 6712 KB  
Article
Crowd-Sourced Subjective Assessment of Adaptive Bitrate Algorithms in Low-Latency MPEG-DASH Streaming
by Syed Uddin, Michał Grega, Waqas ur Rahman and Mikołaj Leszczuk
Appl. Sci. 2025, 15(24), 13092; https://doi.org/10.3390/app152413092 - 12 Dec 2025
Viewed by 816
Abstract
Video-centric applications have seen significant growth in recent years with HTTP Adaptive Streaming (HAS) becoming a widely adopted method for video delivery. Recently, low-latency (LL) adaptive bitrate (ABR) algorithms have recently been proposed to reduce the end-to-end delay in HTTP adaptive streaming. This [...] Read more.
Video-centric applications have seen significant growth in recent years with HTTP Adaptive Streaming (HAS) becoming a widely adopted method for video delivery. Recently, low-latency (LL) adaptive bitrate (ABR) algorithms have recently been proposed to reduce the end-to-end delay in HTTP adaptive streaming. This study investigates whether low-latency adaptive bitrate (LL-ABR) algorithms, in their effort to reduce delay, also compromise video quality. To this end, this study presents both objective and subjective evaluation of user experience with traditional DASH and low-latency ABR algorithms. The study employs crowdsourcing to evaluate user-perceived video quality in low-latency MPEG-DASH streaming, with a particular focus on the impact of short segment durations. We also investigate the extent to which quantitative QoE (Quality of Experience) metrics correspond to the subjective evaluation results. Results show that the Dynamic algorithm outperforms the low-latency algorithms, achieving higher stability and perceptual quality. Among low-latency methods, Low-on-Latency (LOL+) demonstrates superior QoE compared to Learn2Adapt-LowLatency (L2A-LL), which tends to sacrifice visual consistency for latency gains. The findings emphasize the importance of integrating subjective evaluation into the design of ABR algorithms and highlight the need for user-centric and perceptually aware optimization strategies in low-latency streaming systems. Our results show that the subjective scores do not always align with objective performance metrics. The viewers are found to be sensitive to complex or high-motion content, where maintaining a consistent user experience becomes challenging despite favorable objective performance metrics. Full article
(This article belongs to the Special Issue Advanced Technologies for Enhancing Quality of Experience (QoE))
Show Figures

Figure 1

14 pages, 3096 KB  
Article
Reimagining Aesthetics and Labor in the Japanese Manga Industry: A Case Study of Arts-Based Research at Artist Village Aso 096k
by Anju Kinoshita
Arts 2025, 14(6), 171; https://doi.org/10.3390/arts14060171 - 10 Dec 2025
Viewed by 582
Abstract
This study examines how hand-drawn comics became a site of critical and creative resistance during fieldwork at Artist Village Aso 096k in rural Japan. The international artists in residence initially came to learn about the professional environment of the Japanese manga (comics) industry [...] Read more.
This study examines how hand-drawn comics became a site of critical and creative resistance during fieldwork at Artist Village Aso 096k in rural Japan. The international artists in residence initially came to learn about the professional environment of the Japanese manga (comics) industry and to publish original works. However, the corporate-led system revealed barriers that constrained their early careers. In response, I employed Arts-Based Research (ABR) to invite the artists to create comics by hand, in contrast to the digital tools central to their daily workflow. This shift from digital to material practice foregrounded the affective and epistemological potentials of slowness, irrevocability, and embodied storytelling. The analog process functioned not only as an introspective tool for artists but also as a form of care that resisted the restrictive logic of Japan’s immigration policy. I argue that reflective drawing, as a situated and material practice, provides new ways of navigating social precarity. By centering comics as a research method, this study calls for renewed attention to the ethics and politics of artistic labor—particularly for international artists whose social and economic stability is increasingly threatened by xenophobic discourse. Full article
Show Figures

Figure 1

22 pages, 4179 KB  
Article
C2H2 Zinc-Finger Transcription Factors Coordinate Hormone–Stress Crosstalk to Shape Expression Bias of the Flavonoid Pathway in Safflower (Carthamus tinctorius L.)
by Yue Chang, Abdul Wakeel Umar, Minghui Ma, Yuru Zhang, Naveed Ahmad and Xiuming Liu
Curr. Issues Mol. Biol. 2025, 47(12), 1023; https://doi.org/10.3390/cimb47121023 - 8 Dec 2025
Viewed by 343
Abstract
C2H2-type zinc-finger transcription factors (ZFPs) play essential roles in plant stress signaling and development; however, their putative functions in safflower have not been systematically characterized. Leveraging the reference genome of the safflower cultivar ‘Jihong-1’ (Carthamus tinctorius L.), we investigated the C2H2 family [...] Read more.
C2H2-type zinc-finger transcription factors (ZFPs) play essential roles in plant stress signaling and development; however, their putative functions in safflower have not been systematically characterized. Leveraging the reference genome of the safflower cultivar ‘Jihong-1’ (Carthamus tinctorius L.), we investigated the C2H2 family and identified 62 CtC2H2 genes. Comparative phylogeny with Arabidopsis revealed six subfamilies characterized by shared features such as exon–intron organization and conserved QALGGH motif. Promoter analysis identified multiple light- and hormone-responsive cis-elements (e.g., G-box, Box 4, GT1-motif, ABRE, CGTCA/TGACG), suggesting potential multi-layered regulation. RNA-seq and qRT-PCR analysis identified tissue-specific candidate genes, with CtC2H2-22 emerging as the most petal-specific (6-fold upregulation), alongside CtC2H2-02, CtC2H2-23, and CtC2H2-24 in seeds (~3-fold), and CtC2H2-21 in roots (3-fold). Under abiotic stresses, CtC2H2 genes also demonstrated rapid and dynamic responses. Under cold stress, CtC2H2 genes showed a rapid temporal pattern of expression, with early increase for genes like CtC2H2-45 (>4-fold at 3–6 h) and a delayed increase for CtC2H2-23 at 9 h. A majority of CtC2H2 genes (8/12) were upregulated by ABA treatment, with CtC2H2-47 suggesting 3.5-fold induction. ABA treatment also led to a significant increase (2.5-fold) in total leaf flavonoid content at 24h, which is associated with the significant upregulation of flavonoid pathway genes CtANS (5-fold) and CtCHS (3.3-fold). Simultaneously, UV-B radiation induced two distinct expression patterns: a significant suppression of four genes (CtC2H2-23 decreased to 30% of control) and a complex fluctuating pattern, with CtC2H2-02 upregulated at 48 h (2.8-fold). MeJA elicitation revealed four complex expression profiles, from transient induction (CtC2H2-02, 2.5-fold at 3 h) to multi-phasic oscillations, demonstrating the functional diversity of CtC2H2-ZFPs in jasmonate signaling. Together, these results suggest stress and hormone-responsive expression modules of C2H2 ZFPs for future functional studies aimed at improving stress adaptation and modulating specialized metabolism in safflower. Full article
Show Figures

Figure 1

12 pages, 439 KB  
Article
Hearing Abilities in Children with Perinatally Acquired HIV, Children Perinatally Exposed to HIV but Uninfected, and Children Unexposed to HIV
by Peter Torre, Haley Elliott, Zhongli J. Zhang, Tzy-Jyun Yao and Barbara Laughton
Audiol. Res. 2025, 15(6), 170; https://doi.org/10.3390/audiolres15060170 - 5 Dec 2025
Viewed by 278
Abstract
Background/Objectives: Children with perinatal HIV (PHIV) are more at risk for hearing loss than HIV-unexposed (HU) children. Due to medical advances maternal HIV transmission to newborns is decreasing, but in children with perinatal HIV exposure, uninfected (PHEU) is increasing. The objectives were [...] Read more.
Background/Objectives: Children with perinatal HIV (PHIV) are more at risk for hearing loss than HIV-unexposed (HU) children. Due to medical advances maternal HIV transmission to newborns is decreasing, but in children with perinatal HIV exposure, uninfected (PHEU) is increasing. The objectives were to evaluate (1) pure-tone audiometry and cochlear and auditory neural function in children with perinatally acquired HIV (PHIV), children with perinatal HIV exposure but uninfected (PHEU), and HIV-unexposed (HU) children and (2) differences in hearing measures for children with PHIV according to HIV disease severity. Methods: Three hundred and thirty-three children (105 PHIV [58 girls, 47 boys], 101 PHEU [51 girls, 50 boys], and 127 HU [65 girls, 62 boys]), aged 11–14 years, completed a hearing assessment that included a hearing-related questionnaire, otoscopy, tympanometry, pure-tone thresholds, distortion product otoacoustic emissions (DPOAEs) for cochlear function, and auditory brainstem responses (ABRs) for neural function. Results: Pure-tone thresholds, DPOAE, and ABR measures were similar in the three groups. Children with PHIV had a higher prevalence of hearing loss compared to children with PHEU and HU children. Children with PHIV and greater historical HIV disease severity had similar hearing, DPOAEs, and ABRs to those with lesser HIV disease severity. Conclusions: In utero HIV acquisition or HIV exposure might not affect the cochlear and neural function up to the level of the brainstem. Children with PHIV had a higher prevalence of hearing loss; it is possible there is a difference in central auditory processing across the three groups of children. Hearing loss identification is important since it may impact social and educational development. Full article
Show Figures

Figure 1

14 pages, 1428 KB  
Review
Microsurgical Strategies in Post-Radiation and Revision Breast Reconstruction: Optimizing Outcomes in High-Risk Patients
by Thomas J. Sorenson, Carter J. Boyd, Oriana Cohen, Mihye Choi and Nolan Karp
Cancers 2025, 17(23), 3831; https://doi.org/10.3390/cancers17233831 - 29 Nov 2025
Viewed by 786
Abstract
Patients requiring breast reconstruction following radiation therapy or prior failed autologous breast reconstruction (ABR) or implant-based breast reconstruction (IBBR) represent a challenging cohort and often present with compromised vascularity, scarred anatomy, and subsequent increased rates of complications. In this review, we discuss microsurgical [...] Read more.
Patients requiring breast reconstruction following radiation therapy or prior failed autologous breast reconstruction (ABR) or implant-based breast reconstruction (IBBR) represent a challenging cohort and often present with compromised vascularity, scarred anatomy, and subsequent increased rates of complications. In this review, we discuss microsurgical strategies designed to optimize donor tissue in these challenging clinical scenarios, including the use of stacked or bipedicled flaps, and the utility of intraoperative indocyanine green angiography. We also review approaches to alternate recipient vessel selection in the suboptimal chest, and we address specific strategies for the revision setting, like soft tissue support and hybrid reconstruction with ABR and IBBR. By synthesizing the current literature and expert experience, this narrative review provides a practical framework for microsurgeons managing complex breast reconstruction in higher-risk patients. Full article
Show Figures

Figure 1

18 pages, 3441 KB  
Article
Genome-Wide Identification of the ACE Gene Family in Melon (Cucumis melo L.) and Its Response to Autotoxicity and Saline-Alkali Stress
by Hao Yang, Song Xiao, Sujie Liu, Wanqing Cheng, Yuting Zhang, Xin Cai, Zhizhong Zhang and Jinghua Wu
Horticulturae 2025, 11(11), 1344; https://doi.org/10.3390/horticulturae11111344 - 8 Nov 2025
Viewed by 605
Abstract
Soil salinization and autotoxicity are major abiotic stresses constraining melon production. The ACE gene family (also known as HOTHEAD, HTH) encodes flavin-containing oxidoreductases involved in stress responses and RNA cache-mediated non-Mendelian inheritance. This study presents a comprehensive genome-wide analysis of the [...] Read more.
Soil salinization and autotoxicity are major abiotic stresses constraining melon production. The ACE gene family (also known as HOTHEAD, HTH) encodes flavin-containing oxidoreductases involved in stress responses and RNA cache-mediated non-Mendelian inheritance. This study presents a comprehensive genome-wide analysis of the ACE/HTH gene family in melon through integrated bioinformatic and experimental approaches. We identified 14 CmACE genes encoding proteins of 457–595 amino acids. This gene family underwent significant expansion through tandem duplication events, particularly on chromosome 5. Phylogenetic analysis grouped these genes into three distinct clades with conserved gene structures and motif compositions. Promoter analysis identified abundant stress- and hormone-responsive cis-elements, with ABRE elements being predominant. Expression analyses revealed that multiple CmACE genes, including CmACE3, CmACE5, CmACE6 and CmACE14, were significantly upregulated under salt-alkali and autotoxicity stresses, showing distinct tissue-specific and time-dependent expression patterns. Notably, CmACE3 and CmACE6 were strongly induced under both stresses, while the tandemly duplicated pair CmACE6 and CmACE7 exhibited divergent expression patterns, suggesting functional specialization. Our findings provide the first comprehensive characterization of the CmACE gene family in melon, revealing its evolutionary history and stress-responsive regulation. These results not only offer valuable genetic resources for breeding stress-resistant melons but also lay a foundation for future research into the potential role of this conserved gene family in integrating stress adaptation with epigenetic regulatory pathways in crops. Full article
Show Figures

Figure 1

17 pages, 3426 KB  
Article
Genome-Wide Identification of the Litchi BBX Gene Family and Analysis of Its Potential Role in Pericarp Coloring
by Tao Liu, Yanzhao Chen, Weinan Song, Hongna Zhang and Yongzan Wei
Int. J. Mol. Sci. 2025, 26(22), 10834; https://doi.org/10.3390/ijms262210834 - 7 Nov 2025
Viewed by 530
Abstract
Litchi is an important subtropical fruit, highly valued by consumers for its vibrant color and distinctive flavor. B-box (BBX) proteins, which are zinc finger transcription factors, play a crucial role in regulating plant growth, development, and stress responses. Nevertheless, the specific function of [...] Read more.
Litchi is an important subtropical fruit, highly valued by consumers for its vibrant color and distinctive flavor. B-box (BBX) proteins, which are zinc finger transcription factors, play a crucial role in regulating plant growth, development, and stress responses. Nevertheless, the specific function of BBX genes in the development and coloration of litchi fruit remains inadequately understood. In this study, 21 LcBBX genes (designated as LcBBX1-LcBBX21) were identified within the litchi genome. These genes were categorized into five sub-families based on phylogenetic analysis and were found to be unevenly distributed across 12 chromosomes. Promoter analysis revealed a rich presence of light-responsive elements, such as the G-box, and abscisic acid (ABA) responsive elements, including ABRE, within the promoter regions of LcBBX genes. Protein–protein interaction predictions indicated that the majority of LcBBX genes have the potential to interact with the light-responsive factor HY5. Transcriptome analysis and qRT-PCR results demonstrated that LcBBX genes exhibit tissue-specific expression patterns. Notably, most LcBBX genes were highly expressed prior to fruit coloration, whereas LcBBX4 and LcBBX10 were upregulated during the fruit coloration phase. Furthermore, LcBBX1/4/6/7/15/19 were upregulated in response to light following the removal of shading. The findings suggest that LcBBX4 may directly regulate anthocyanin biosynthesis in litchi pericarp. This study provides critical insights into the molecular mechanisms underlying litchi fruit development and coloration. Full article
Show Figures

Figure 1

20 pages, 972 KB  
Systematic Review
An Insight into Role of Auditory Brainstem in Tinnitus: A Systematic Review of Diagnostic Assessments
by Giovanni Freda, Andrea Ciorba, Nicola Serra, Rita Malesci, Francesco Stomeo, Chiara Bianchini, Stefano Pelucchi, Pasqualina Maria Picciotti, Luigi Maiolino, Giacinto Asprella Libonati and Anna Rita Fetoni
Audiol. Res. 2025, 15(6), 149; https://doi.org/10.3390/audiolres15060149 - 6 Nov 2025
Viewed by 1411
Abstract
Background/Objectives: Tinnitus is a complex auditory phenomenon with multifactorial origins, often involving both peripheral and central auditory pathways. Given the multifactorial nature of tinnitus, this review specifically focuses on the auditory brainstem as it represents the first central relay for auditory input [...] Read more.
Background/Objectives: Tinnitus is a complex auditory phenomenon with multifactorial origins, often involving both peripheral and central auditory pathways. Given the multifactorial nature of tinnitus, this review specifically focuses on the auditory brainstem as it represents the first central relay for auditory input and a key site of abnormal synchrony and central gain, which may generate or modulate tinnitus even when peripheral hearing appears normal. Several studies suggest a potential role of brainstem dysfunction in its pathogenesis, even among patients with normal hearing thresholds. Although the physiopathological data provide evidence for the role of brainstem in the generation and magnification of tinnitus, the diagnostic tools are still unclear. This systematic review aimed to investigate the diagnostic relevance of brainstem-level abnormalities in individuals with tinnitus. Methods: Following PRISMA guidelines, a literature search was conducted using PubMed, Scopus, and Web of Science from January 2000 to June 2025. Studies were included if they addressed the diagnostic relationship between tinnitus and brainstem involvement. Data on auditory brainstem response (ABR), otoacoustic emissions (used to differentiate peripheral from central auditory abnormalities), neuroimaging, and electrophysiological markers were extracted. Results: Twenty studies were included. Most used ABR as a diagnostic tool, revealing significant amplitude and latency alterations in tinnitus patients compared to controls, particularly in wave V and V/I amplitude ratios. Imaging studies supported altered brainstem–cortical connectivity and localized changes in inferior colliculus (IC) activity. Additional techniques, such as middle-latency evoked potentials and gap-in-noise detection, showed potential but lacked consistent clinical utility. Conclusions: Evidence suggests that brainstem dysfunction may contribute to tinnitus generation or persistence. ABR and advanced imaging represent specific diagnostic tools, though standardization and high-quality studies are still needed to improve clinical applicability. Full article
Show Figures

Figure 1

Back to TopTop