Sign in to use this feature.

Years

Between: -

Subjects

remove_circle_outline
remove_circle_outline
remove_circle_outline
remove_circle_outline
remove_circle_outline
remove_circle_outline
remove_circle_outline
remove_circle_outline
remove_circle_outline

Journals

Article Types

Countries / Regions

remove_circle_outline
remove_circle_outline
remove_circle_outline
remove_circle_outline
remove_circle_outline
remove_circle_outline

Search Results (385)

Search Parameters:
Keywords = 4PL company

Order results
Result details
Results per page
Select all
Export citation of selected articles as:
23 pages, 644 KB  
Article
From Social Values to Green Capabilities: Perceived Linkages Toward Organisational Sustainability
by Nicoleta Valentina Florea, Gabriel Croitoru, Violeta Andreea Andreiana, Aurelia-Aurora Diaconeasa and Mihai Bogdan Croitoru
Sustainability 2026, 18(2), 1063; https://doi.org/10.3390/su18021063 - 20 Jan 2026
Viewed by 115
Abstract
Organisations increasingly combine social innovation and environmentally orientated technologies in response to sustainability and stakeholder pressures. However, empirical evidence remains limited on how organisational actors perceive and cognitively associate social innovation, green technologies, and practices related to the Sustainable Development Goals (SDGs), particularly [...] Read more.
Organisations increasingly combine social innovation and environmentally orientated technologies in response to sustainability and stakeholder pressures. However, empirical evidence remains limited on how organisational actors perceive and cognitively associate social innovation, green technologies, and practices related to the Sustainable Development Goals (SDGs), particularly in emerging European economies. This study addresses this gap by examining whether employees and managers perceive these dimensions as interconnected and whether green technologies represent a statistically significant indirect association between social innovation and SDG-related organisational practices. Using a cross-sectional online survey of 265 employees and managers from Romanian companies in production, services, IT, and commerce, we estimated an exploratory structural model through partial least squares structural equation modelling (PLS-SEM). The results reveal strong positive associations between perceived social innovation and SDG-related organisational practices, as well as between perceived social innovation and green technologies. Green technologies are also positively associated with SDG-related practices and exhibit a statistically significant indirect association within the observed pattern of associations. Consistent with perception-based research design, these findings suggest that respondents cognitively group social and technological initiatives as complementary components of a broader sustainability orientation, rather than indicating statistical or process-based mechanisms. The study contributes to organisational sustainability research by integrating social innovation and green technologies within a single organisational-level framework and by providing context-specific evidence from Romania, an under-represented central and Eastern European context. Full article
Show Figures

Figure 1

27 pages, 1972 KB  
Article
More Than a Stay: Examining the Dual Pathways Between Perceived Employee ESG Behavior and Consumer Meaningfulness in the Hotel Industry
by Yohanes Tesemie Gishen and Ping Yin
World 2026, 7(1), 15; https://doi.org/10.3390/world7010015 - 19 Jan 2026
Viewed by 162
Abstract
This study examines the relationship between perceived employee environmental, social, and governance (ESG) behavior and consumer meaningfulness by exploring the mediating role of moral elevation and perceived authenticity, as well as the moderating role of consumers’ skepticism. The study draws upon the integration [...] Read more.
This study examines the relationship between perceived employee environmental, social, and governance (ESG) behavior and consumer meaningfulness by exploring the mediating role of moral elevation and perceived authenticity, as well as the moderating role of consumers’ skepticism. The study draws upon the integration of self-determination theory and social cognitive theory. Prior research has often neglected the outcomes of interaction between employee behaviors and consumer perceptions. Th study used a sequential explanatory research design to understand the observable perceived ESG behaviors of the employees and the psychological outcomes of the consumers. The study involved 390 consumers from five-star hotels in Addis Ababa, Ethiopia. The data was gathered through a survey and analyzed using a structural equation model via the Smart-PLS tool. The interview data were collected from 16 frontline employees of five-star hotels and analyzed through thematic analysis. The quantitative results confirmed perceived employee ESG behavior is positively and significantly associated with consumers’ sense of meaningfulness, moral elevation, and perceived authenticity. Additionally, moral elevation and perceived authenticity significantly mediate the link between perceived employee ESG behavior and consumer sense of meaningfulness. Furthermore, consumer ESG skepticism negatively moderates the link between employee ESG behavior and both moral elevation and perceived authenticity. The qualitative study indicated that internal motivation of the company predicts employee behaviors, promoting voluntary actions to build consumers’ meaningfulness. The study advances theories and suggests implications for policymakers and managers regarding ESG behaviors among employees and the way consumers perceive them. Full article
Show Figures

Figure 1

22 pages, 661 KB  
Article
From People to Performance: Factors Driving Sustainable Family Business Success in Lebanon
by Jean Elia, Najib Bou Zakhem, Joseph Serghani, Mireille Karam and Chadia Sawaya
Sustainability 2026, 18(2), 669; https://doi.org/10.3390/su18020669 - 8 Jan 2026
Viewed by 419
Abstract
This research examines the impact of five crucial factors underlying human resource management (HRM), namely, compensation, transformational leadership, motivation, and job satisfaction on sustainable employees’ performance in Lebanese family companies. The research is founded on Social Exchange Theory, Maslow’s Hierarchy of Needs, and [...] Read more.
This research examines the impact of five crucial factors underlying human resource management (HRM), namely, compensation, transformational leadership, motivation, and job satisfaction on sustainable employees’ performance in Lebanese family companies. The research is founded on Social Exchange Theory, Maslow’s Hierarchy of Needs, and Transformational Leadership Theory. Based on a cross-sectional design and quantitative approach, data were collected from 511 full-time employees working for family-owned businesses in Lebanon via structured questionnaires. Structural equation modeling (SEM) using SmartPLS-4 was used to analyze the relationships among the variables. The results point out that job satisfaction, motivation, and the transformational leadership style meaningfully impact employees’ performance. Compensation had a slight yet statistically significant effect. Furthermore, the work environment was found to have both a direct influence on performance and a moderating effect on the relationships between job satisfaction, transformational leadership style, and employees’ outcomes. These outcomes provide theoretical contributions to the literature on HRM in family-owned enterprises and deliver practical insights for improving employees’ performance through targeted HR strategies in emerging economies. The present study concludes by highlighting the role of a supportive environment at work and participative leadership in enhancing performance outcomes, mostly in culturally complex and intergenerational business settings. Full article
(This article belongs to the Special Issue Sustainable Leadership and Strategic Management in SMEs)
Show Figures

Figure 1

21 pages, 500 KB  
Article
Cognitive Supply Chain Management and Risk Management in Pharmaceuticals: The Mediating Roles of Forecasting, Synchronization, and Transparency
by Ismail Abushaikha, Munirah Sarhan Alqahtani, Omar M. Bwaliez and Ola M. Bwaliez
Logistics 2026, 10(1), 11; https://doi.org/10.3390/logistics10010011 - 30 Dec 2025
Viewed by 370
Abstract
Background: This study examines the degree to which cognitive supply chain management (CSCM) indirectly enhances supply chain risk management (SCRM), addressing the lack of specific empirical research concerning the underlying mechanisms of this relationship. Specifically, this study tests the CSCM-SCRM relationship using [...] Read more.
Background: This study examines the degree to which cognitive supply chain management (CSCM) indirectly enhances supply chain risk management (SCRM), addressing the lack of specific empirical research concerning the underlying mechanisms of this relationship. Specifically, this study tests the CSCM-SCRM relationship using the mediating roles of supply chain forecasting (SCF), supply chain synchronization (SCS), and supply chain transparency (SCT). Methods: For this quantitative research, a survey was conducted among 287 respondents of pharmaceutical companies operating in Saudi Arabia. Convenience sampling was conducted, and the collected data were then analyzed via partial least squares structural equation modeling (PLS-SEM) through SmartPLS 4 software. The dynamic capabilities theory (DCT) and information processing theory (IPT) were integrated to develop the conceptual framework of this study. Results: The findings indicate that CSCM does not exert a direct impact on SCRM. Instead, CSCM significantly enhances SCF, SCS, and SCT. Among these, both SCF and SCT have a direct positive impact on SCRM and act as significant mediators in the CSCM–SCRM relationship. In contrast, SCS neither directly impacts SCRM nor plays a mediating role in this relationship. Based on this study, the positive outcomes of CSCM on SCRM come about via SCF and SCT rather than SCS. Conclusions: This study contributes to the literature by empirically validating a model that integrates CSCM, SCF, SCS, SCT, and SCRM in the context of Saudi pharmaceutical companies. It further contributes to the pharmaceutical practitioners by establishing that CSCM exerts an indirect positive effect on SCRM via information-intensive capabilities. Full article
(This article belongs to the Section Artificial Intelligence, Logistics Analytics, and Automation)
Show Figures

Figure 1

24 pages, 715 KB  
Article
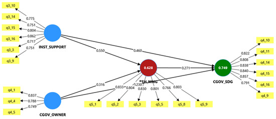
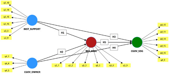
Managerial Attitudes as a Transmission Channel Between Institutional Context, Corporate Governance and SDG Management
by Monika Sipa and Iwona Gorzeń-Mitka
Sustainability 2026, 18(1), 68; https://doi.org/10.3390/su18010068 - 20 Dec 2025
Viewed by 278
Abstract
This study examines the impact of institutional support and ownership structure on SDG management practices, with a particular focus on the mediating role of managers’ attitudes and engagement in these relationships. The research employs a quantitative approach using PLS-SEM with reflective constructs. The [...] Read more.
This study examines the impact of institutional support and ownership structure on SDG management practices, with a particular focus on the mediating role of managers’ attitudes and engagement in these relationships. The research employs a quantitative approach using PLS-SEM with reflective constructs. The data were collected through a structured survey of 210 listed companies from the Warsaw Stock Exchange (GPW). Medium and large enterprises were selected. All constructs were measured using a seven-point Likert scale. The study provides empirical evidence integrating institutional, corporate governance, and behavioural perspectives. Both institutional support (β = 0.550) and ownership structure (β = 0.316) have a significant positive impact on managerial attitudes. All variables directly and positively influence SDG management practices, and institutional support (β = 0.460), ownership structure (β = 0.230) and managers’ attitudes (β = 0.271) play a significant role. Managers’ attitudes play a significant mediating role in the relationship between institutional support (β = 0.149) and ownership structure (β = 0.086) and SDG management. The conclusions indicate that at the organisational level, the mere application of formal mechanisms is insufficient. Managers’ attitudes are an essential transmission channel that transforms external pressures and internal corporate governance frameworks into effective and strategic sustainable development management practices. This indicates the need to develop leadership competencies and build an organisational culture based on sustainable development values. Full article
Show Figures

Figure 1

21 pages, 627 KB  
Article
Enhancing Organizational Agility in Sustaining Indonesia’s Upstream Oil and Gas Sector: An Integrating Human-Technology-Organization Framework Perspective
by Octaviandy Giri Putra, Amalia Suzianti and Yassierli
Sustainability 2025, 17(24), 11346; https://doi.org/10.3390/su172411346 - 18 Dec 2025
Viewed by 341
Abstract
The upstream oil and gas (O&G) industry faces persistent challenges, including volatile oil prices, declining reserves, and the increasing prominence of renewable energy sources. In response, the Indonesian government has set an ambitious target to increase national O&G production by 70% by 2030. [...] Read more.
The upstream oil and gas (O&G) industry faces persistent challenges, including volatile oil prices, declining reserves, and the increasing prominence of renewable energy sources. In response, the Indonesian government has set an ambitious target to increase national O&G production by 70% by 2030. This goal requires upstream O&G producers to adopt innovative approaches that enhance performance and resilience. This study emphasizes organizational agility as a critical capability for organizations in VUCA environments to remain resilient and competitive. This study examines the influence of relevant agility enablers on Indonesian upstream O&G, ensuring that no critical factors are overlooked in the implementation of agility. The human–technology–organization (HTO) framework was used to conceptualize and examine its role in supporting organizational agility. Data were collected from 103 managerial-level respondents representing 27 producer companies representing more than 75% of Indonesia’s overall O&G production. PLS-SEM was employed to examine whether relationships existed among predictor variables and organizational agility. The results highlight HTO, leadership, and innovation capacity as significant enablers of organizational agility. This study contributes theoretically and practically by integrating the HTO framework into the agility discourse and offering a comprehensive view of agility enablers that foster transformation, resilience, and sustainability of Indonesia’s upstream O&G sector. Full article
Show Figures

Figure 1

23 pages, 1106 KB  
Article
Employee Behavior in Sustainable Digital Marketing: The Role of AI Technologies in the UAE
by Ahmad Ibrahim Aljumah, Mohammed Nuseir and Ghaleb El Refae
Adm. Sci. 2025, 15(12), 491; https://doi.org/10.3390/admsci15120491 - 16 Dec 2025
Viewed by 691
Abstract
Sustainable digital marketing in the United Arab Emeritus (UAE) faces challenges in terms of balancing rapid technological adoption with long-term environmental goals. Many firms struggle to integrate eco-friendly practices into fast-growing online platforms. Limited consumer awareness and inconsistent regulatory frameworks further hinder the [...] Read more.
Sustainable digital marketing in the United Arab Emeritus (UAE) faces challenges in terms of balancing rapid technological adoption with long-term environmental goals. Many firms struggle to integrate eco-friendly practices into fast-growing online platforms. Limited consumer awareness and inconsistent regulatory frameworks further hinder the shift toward truly sustainable digital strategies. The current study addressed this problem in artificial intelligence (AI) adoption, which has rarely been addressed in sustainable digital marketing among the telecommunication companies working in the UAE. Therefore, the objective of this study is to examine the role of AI adoption in sustainable digital marketing through the promotion of smart distribution channels (SDCs), sustainable employee intention, and employee behavior. Primary data was collected using a structured questionnaire distributed among the employees of Etisalat and du in the UAE. Three hundred (300) valid responses were received, which were used for data analysis via PLS-SEM. Findings of the study proposed that AI adoption is key to promoting sustainable digital marketing through the promotion of SDCs, sustainable employee intention, and employee behavior. These results provide valuable insights for the policymakers to address the problem of sustainable digital marketing. Full article
(This article belongs to the Special Issue Emerging Trends in Employee Green Behavior and Organizational Impact)
Show Figures

Figure 1

20 pages, 716 KB  
Article
Leading Sustainability in the Age of Eco-Anxiety: The Role of Employee Well-Being in Driving Environmental Performance Among Green Companies
by Panteha Farmanesh, Parisa Gharibi Khoshkar, Asim Vehbi and Niloofar Solati Dehkordi
Sustainability 2025, 17(24), 10989; https://doi.org/10.3390/su172410989 - 8 Dec 2025
Viewed by 516
Abstract
This study explores the impact of sustainable leadership (SL) on environmental performance (EP), focusing on the mediating role of employee well-being (EW) and the moderating role of eco-anxiety in green companies in Turkey. The framework is founded on the Job Demands-Resources (JD-R) paradigm [...] Read more.
This study explores the impact of sustainable leadership (SL) on environmental performance (EP), focusing on the mediating role of employee well-being (EW) and the moderating role of eco-anxiety in green companies in Turkey. The framework is founded on the Job Demands-Resources (JD-R) paradigm and is enhanced by Sustainable Leadership Theory, Bottom-Up Spillover Theory, and Terror Management Theory. Data were collected from 289 employees at five environmentally sustainable enterprises in Turkey, using a standardized questionnaire to evaluate characteristics through validated multi-item scales. Structural equation modeling (SEM) with SmartPLS4 was employed to assess reliability, validity, and the suggested correlations. The study’s findings demonstrate that SL has a substantial and favorable impact on EP, both directly and indirectly, through the enhancement of staff well-being. Furthermore, research indicates that eco-anxiety mitigates the association between SL and well-being, suggesting that increased eco-anxiety diminishes the beneficial effects of leadership. These findings underline the significance of robust, SL and proactive management of eco-anxiety to enhance employee well-being and optimize corporate environmental results. The outcomes indicate that firms should allocate resources to leadership development initiatives and staff support frameworks to alleviate climate-related anxiety and enhance resilience. The study advances Sustainable Development Goal 3 (Good Health and Well-being) by demonstrating how psychological health and leadership synergize to enhance environmental performance. It also offers practical implications for sustainable workplace practices. Full article
Show Figures

Figure 1

35 pages, 1813 KB  
Article
Empirical Modeling of Industry 4.0 Enablers: Insights from Indian Manufacturing Through PLS-SEM and CB-SEM
by Rupen Trehan, Kuldip Singh Sangwan, Perminderjit Singh and Sumit Taneja
Sustainability 2025, 17(23), 10809; https://doi.org/10.3390/su172310809 - 2 Dec 2025
Viewed by 601
Abstract
The article’s main focus is on identifying the key enablers that are making Industry 4.0 adoption easier, utilizing structural equation modeling via SPSS version 26. A comprehensive examination of previous studies led to the identification of 10 main enablers and 35 associated sub-enablers. [...] Read more.
The article’s main focus is on identifying the key enablers that are making Industry 4.0 adoption easier, utilizing structural equation modeling via SPSS version 26. A comprehensive examination of previous studies led to the identification of 10 main enablers and 35 associated sub-enablers. Data collected from 182 manufacturing companies in India, selected by simple random sampling, was used for quantitative research. The analysis basically depends on PLS-SEM and CB-SEM (Partial Least Squares and Covariance-Based Structural Equation Modeling) path modeling. The findings indicate that technological enablers such as data analytics and artificial intelligence, computational power and connectivity, technologies that integrate physical and digital systems, and other enabling technologies are crucial to Industry 4.0 adoption. Additionally, organizational enablers (including a supportive organization, government efforts and promotions, and human resources) are also found to be significant contributors to Industry 4.0 implementation. Additionally, the study identified a significant mediating effect between technological and organizational enablers, emphasizing the importance of collaborative visualization mechanisms, established through bootstrapping with bias-corrected confidence intervals. Strengthening technological, organizational, and collaborative capabilities through Industry 4.0 adoption allows firms to attain improved operational performance while advancing sustainability objectives. These results contribute to the present understanding of Industry 4.0 adoption by offering useful implications for policymakers and industry practitioners. These insights guide managers and policymakers in structuring digital transformation initiatives. Full article
Show Figures

Figure 1

17 pages, 769 KB  
Article
Drivers and Consequences of Corporate Social Responsibility in the Oil and Gas Sector: A Legitimacy Perspective
by Shishi Kumar Piaralal, Mohd Farid Idrus, Nur Amalina Zulkefli, Sayeeduzzafar Qazi, Abdul Rahman bin S Senathirajah, Rubentheran Sivagurunathan and Rasheedul Haque
Sustainability 2025, 17(23), 10783; https://doi.org/10.3390/su172310783 - 2 Dec 2025
Viewed by 647
Abstract
This study aims to examine the antecedents influencing corporate social responsibility (CSR) practices in Malaysian oil and gas companies, addressing the limited empirical research in this sector. Data were collected through a survey of 65 managerial-level representatives, including CEOs and senior management, from [...] Read more.
This study aims to examine the antecedents influencing corporate social responsibility (CSR) practices in Malaysian oil and gas companies, addressing the limited empirical research in this sector. Data were collected through a survey of 65 managerial-level representatives, including CEOs and senior management, from Malaysian oil and gas companies. IBM SPSS (Version 28) and SmartPLS (Version 3.3) were used to analyse the data and test the proposed relationships using PLS-SEM. The results reveal that stakeholder pressure has a positive and significant relationship with CSR practices in the oil and gas industry. This indicates that legitimacy-driven motivations play a key role in CSR adoption. Furthermore, CSR practices are found to enhance corporate reputation and competitive advantage. The findings highlight the importance for managers to recognize stakeholder expectations as a major driver of CSR adoption and to leverage CSR initiatives to strengthen organizational reputation and competitiveness. This study contributes to the limited body of knowledge on CSR practices within Malaysia’s oil and gas industry by providing empirical evidence of the factors influencing CSR implementation and its organizational outcomes. Full article
Show Figures

Figure 1

22 pages, 959 KB  
Article
How Does Perceived Value Influence Functional Snack Consumption Intention? An Empirical Analysis Based on Generational Differences
by Xinqiang Chen, Xiu-E Zhang, Jin Yin, Jiangjie Chen and Hongyan Lin
Foods 2025, 14(22), 3879; https://doi.org/10.3390/foods14223879 - 13 Nov 2025
Viewed by 854
Abstract
Perceived value is a key factor shaping consumer purchase decisions. In the field of functional snack consumption, generational differences in value perception dimensions significantly influence decision-making processes, creating both challenges and opportunities for targeted marketing. Drawing on perceived value theory, this study develops [...] Read more.
Perceived value is a key factor shaping consumer purchase decisions. In the field of functional snack consumption, generational differences in value perception dimensions significantly influence decision-making processes, creating both challenges and opportunities for targeted marketing. Drawing on perceived value theory, this study develops a model examining the impact of perceived value on consumption intention for functional snacks. A questionnaire survey was conducted among Chinese Generation Y and Generation Z consumers, and the data were analyzed using PLS-SEM and fuzzy-set Qualitative Comparative Analysis (fsQCA). The results indicate that self-oriented values (functional and hedonic) exert a significant positive effect on other-oriented values (symbolic and social), and both categories of values positively affect consumption intention. Regarding generational moderation, the effects of functional and hedonic values on purchase intention do not differ significantly across generations; however, symbolic value has a stronger influence on Generation Z, while social value plays a more prominent role for Generation Y. Importance–Performance Map Analysis (IPMA) results further reveal differences in the relative importance and performance of value perception between the two groups. Configuration analysis shows that compared with Generation Y, Generation Z exhibits a higher threshold for strong consumption intention, a lower threshold for weak consumption intention, and greater sensitivity to value deficiency. These findings provide practical insights for functional snack companies to address generational differences and optimize marketing strategies. Full article
Show Figures

Figure 1

27 pages, 807 KB  
Article
Knowledge Loss in Construction Project-Based Organizations: The Role of Project Features, Knowledge Withholding, Fear, and Teams Interaction
by Beatrice Audifasi Nyallu, Xiaopeng Deng and Abubakar Sadiq Ibrahim
Sustainability 2025, 17(21), 9880; https://doi.org/10.3390/su17219880 - 5 Nov 2025
Viewed by 1254
Abstract
Knowledge loss (KL), the disappearance of critical knowledge once a project ends, remains a persistent threat to the sustainability of organizational performance and competitiveness despite ongoing efforts to implement knowledge retention (KR) methods in construction organizations. This study presents a new research model [...] Read more.
Knowledge loss (KL), the disappearance of critical knowledge once a project ends, remains a persistent threat to the sustainability of organizational performance and competitiveness despite ongoing efforts to implement knowledge retention (KR) methods in construction organizations. This study presents a new research model to examine why KL occurs and how valuable project knowledge can be effectively retained. From the conservation of resources (COR) perspective, we aim to investigate how project urgency and temporariness, referred to as project features (PFs), influence knowledge loss through members’ knowledge withholding (KW) behavior, how this association is affected by their psychological emotions (fears), and the contingent role relational resources, namely project team interaction (PTI), plays in this association. Data were collected from a sample of 469 construction experts with extensive experience in international engineering projects undertaken by Chinese international companies. Partial least squares path modeling (PLS-PM) analysis using SmartPLS 4 was employed to empirically test the proposed theoretical model. The results show that KW behavior is a critical driver of KL and serves as a mediator of the impact of PFs on KL. PFs were found to be positively associated with members’ KW behavior. This linkage was partially mediated by fear of failure (FF), while fear of losing uniqueness (FLU) showed no significant mediating effect. PTI played a moderating role in the relationship between KW and KL. Based on these findings, minimizing KL requires management to focus on reducing FF by fostering a climate of mistake tolerance, and subsequently strengthening PTI to promote effective knowledge exchange. The results of this study offer new theoretical and practical insights into KL risk management within construction organizations. Full article
Show Figures

Figure 1

20 pages, 969 KB  
Article
Impact of Sustainability Reporting on Financial Performance: A Multigroup Analysis of Jordanian Firms in High-Pollution and Low-Pollution Industries
by Almothanna Abu-Allan
J. Risk Financial Manag. 2025, 18(11), 617; https://doi.org/10.3390/jrfm18110617 - 4 Nov 2025
Viewed by 1625
Abstract
As global emphasis on environmental, social, and governance practices intensifies, sustainability reporting emerges as a critical tool for corporate transparency and accountability. The study aims to assess the impact of sustainability reporting on the financial performance of listed companies in Jordan. Using a [...] Read more.
As global emphasis on environmental, social, and governance practices intensifies, sustainability reporting emerges as a critical tool for corporate transparency and accountability. The study aims to assess the impact of sustainability reporting on the financial performance of listed companies in Jordan. Using a quantitative approach, a total of 588 individuals were surveyed from low-pollution and high-pollution industries using purposive sampling techniques. Partial Least Square Structural Equation Modeling (PLS-SEM) was used to conduct analysis of the data with the aid of SMART PLS4 software. The study finds that the impact of sustainability disclosures on firms’ financial performance in Jordan differs significantly by both the type of disclosure and the pollution intensity of the industry the firms belong to. Environmental impact reporting (EIR) and social impact reporting (SIR) both have positive and significant effects on financial performance, especially in low-pollution industries, probably because of a perceived proactive and authentic integration of sustainability practices. However, governance impact reporting (GIR) shows a negative relationship with financial performance, which implies that such disclosures may be perceived as compliance-driven or not authentic. These findings indicate that the context of the sustainability reporting strategy is an important element in determining its effect on financial performance. The multigroup analysis (MGA) results help us to gain a better understanding of how different sectors leverage financial value from disclosing their sustainability activities. The study confirms that sustainability disclosure is not just a compliance requirement, but an instrument that can help firms improve their financial performance. Finally, we recommend that future research should investigate deeper psychological and social mechanisms likely to influence stakeholder responses across different sectors and countries within the region. Full article
(This article belongs to the Section Business and Entrepreneurship)
Show Figures

Figure 1

18 pages, 431 KB  
Article
Emotional Intelligence and Employees’ Commitment: Analyzing the Role of Brand Image and Corporate Social Responsibility Among Lebanese SMEs
by Suha Ali Tahhan
Sustainability 2025, 17(21), 9602; https://doi.org/10.3390/su17219602 - 29 Oct 2025
Cited by 1 | Viewed by 1161
Abstract
The importance of emotional intelligence cannot be neglected when it comes to employees’ behavioral outcomes in the workplace. When organizations deploy Corporate Social Responsibility initiatives that improve their image, they can foster an atmosphere where employees develop loyalty and commitment towards their roles [...] Read more.
The importance of emotional intelligence cannot be neglected when it comes to employees’ behavioral outcomes in the workplace. When organizations deploy Corporate Social Responsibility initiatives that improve their image, they can foster an atmosphere where employees develop loyalty and commitment towards their roles and organizations. This can be more vivid for the case of Small and Medium Enterprises (SMEs) where modern and sustainable strategies are embedded in the strategy to improve the social, economic, and environmental domains of the society they serve to. The current research examines how emotionally intelligent employees can leverage brand image and Corporate Social Responsibility as dynamics that improve their commitment to their roles and their organizations. This leads to better service provision, ultimately improving the company’s reputation, performance, and competitive longevity. Using Smart PLS software and Partial Least Squares–Structural Equation Modeling (PLS-SEM), a total of 184 SME employees were surveyed across forty-two firms operating in Lebanon. The findings suggest that SMEs can establish mechanisms which, under the lens of emotional intelligence, attachment, and sustainability-oriented theories, yield positive work outcomes among employees while facilitating a sustainable competitive edge and improved image both internally and externally. Full article
Show Figures

Figure 1

30 pages, 1059 KB  
Article
Leaders, Let’s Get Agile: Examining Project Performance Through Sequential Moderated Mediation of Value Co-Creation and Stakeholder Satisfaction Using the Lens of Agile Leadership
by Muhammad Ishfaq Khan, Bushra Shafiq Bangash, Syed Afzal Moshadi Shah, Hamza Shakoor, Noureen Fatima, Abdullah Hamoud Ali Seraj and Jehad Abdallah Atieh Afaneh
Adm. Sci. 2025, 15(11), 407; https://doi.org/10.3390/admsci15110407 - 22 Oct 2025
Viewed by 2830
Abstract
The purpose of this study is to examine project performance through the sequential mediation of value co-creation and stakeholder satisfaction, as well as the moderate mediation of stakeholder management in construction companies. The data were collected from project-based organizations using a non-probabilistic, convenience [...] Read more.
The purpose of this study is to examine project performance through the sequential mediation of value co-creation and stakeholder satisfaction, as well as the moderate mediation of stakeholder management in construction companies. The data were collected from project-based organizations using a non-probabilistic, convenience sampling technique. The data were analyzed using structural equation modeling in Smart PLS V. 4. The results suggest that there is a positive and significant association between agile leadership and project performance. Value co-creation and stakeholder satisfaction both separately and sequentially mediate the association between agile leadership and project performance. It was also revealed that stakeholder management moderates this mediation, such that the relationship between agile leadership and project performance is stronger when stakeholder management is high. The implications for theoretical body of knowledge and practices are aligned with stakeholder theory. Full article
(This article belongs to the Special Issue The Role of Leadership in Fostering Positive Employee Relationships)
Show Figures

Figure 1

Back to TopTop