Sign in to use this feature.

Years

Between: -

Subjects

remove_circle_outline
remove_circle_outline
remove_circle_outline
remove_circle_outline
remove_circle_outline
remove_circle_outline
remove_circle_outline
remove_circle_outline
remove_circle_outline

Journals

Article Types

Countries / Regions

Search Results (121)

Search Parameters:
Keywords = 3D spatial layout

Order results
Result details
Results per page
Select all
Export citation of selected articles as:
16 pages, 2210 KB  
Article
Designing Health-Oriented Vegetation Structure in Urban Green Spaces: Insights from Leisure-Time Physical Activity in Shanghai
by Xiaoling Niu, Yan Zhao, Xiaotong Liu, Ziyi Ye, Yuandong Hu and Kankan Shang
Sustainability 2026, 18(5), 2171; https://doi.org/10.3390/su18052171 - 24 Feb 2026
Abstract
Urban green spaces (UGSs) are crucial for public health by supporting leisure-time physical activities (LTPAs), but the mechanisms by which micro-scale UGS features shape different LTPA types remain unclear. In this study, the relationship between the micro-scale features of UGSs and LTPAs was [...] Read more.
Urban green spaces (UGSs) are crucial for public health by supporting leisure-time physical activities (LTPAs), but the mechanisms by which micro-scale UGS features shape different LTPA types remain unclear. In this study, the relationship between the micro-scale features of UGSs and LTPAs was investigated in 63 sample plots of nine comprehensive parks in downtown Shanghai. Using the behavior annotation method and multiple linear regression analysis, we identified significant correlations between the UGS features and LTPA types. The results showed that sitting and chatting (SC) activities had the highest participation rate at 46.84%, while sports and fitness (SF) activities had the lowest at 9.82%. Walking and sightseeing (WS) activities and culture and entertainment (CE) activities accounted for 19.99% and 23.35% of participants, respectively. Spatial accessibility (SA) and canopy coverage ratios (CCRs) were significantly negatively correlated with SC, while seat number (SN), ground-cover density (D_GNC), and three-dimensional green quantity (TGQ) were positively correlated. For WS, SN and tree density (D_TREE) were positively correlated, while TGQ was negatively correlated. CE activities were positively associated with SN, D_TREE, and Shannon’s diversity index of ground-cover (SHI_GNC) but negatively associated with Shannon’s diversity index of trees (SHI_TREE). The regression models explained 65.9%, 38.3%, and 44.3% of the variance in SC, WS, and CE, respectively, while the overall model was not significant for SF. These findings highlight the need to optimize rest facilities, vegetation diversity, and spatial layout in UGS design to accommodate diverse LTPA needs and foster health-oriented environments. The conclusions are mainly applicable to seasons with mild climates, and LTPA characteristics in different seasons require further verification. Full article
Show Figures

Figure 1

30 pages, 6139 KB  
Article
The Use of Augmented Reality in Manufacturing Company’s Environment
by Monika Töröková, Darina Dupláková, Jozef Török, Maryna Yeromina, Martin Koroľ and Miroslav Jaščur
Appl. Sci. 2026, 16(4), 2009; https://doi.org/10.3390/app16042009 - 18 Feb 2026
Viewed by 90
Abstract
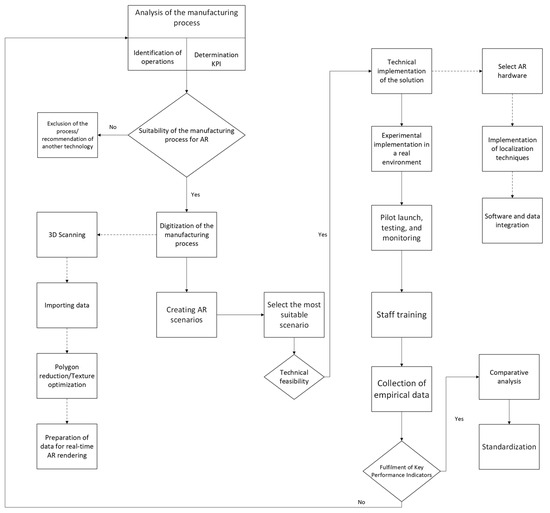
This study presents a structured development and implementation process executed within the KAMAX manufacturing plant, leveraging a sophisticated technical workflow that integrates 3D scanning (via iPad Pro), the FataMorgana AR ecosystem, and Microsoft HoloLens 2 hardware. The goal is to practically show the [...] Read more.
This study presents a structured development and implementation process executed within the KAMAX manufacturing plant, leveraging a sophisticated technical workflow that integrates 3D scanning (via iPad Pro), the FataMorgana AR ecosystem, and Microsoft HoloLens 2 hardware. The goal is to practically show the possibilities of using the means of augmented reality in connection with specific hardware equipment, which helps in more agile management and functioning of a modern production company. A fundamental methodological advancement of this research is the deployment of a QR-code-based spatial synchronization protocol, which guarantees high-fidelity alignment during the superimposition of digital twins onto the physical production environment. Through a pilot initiative centered on the configuration of new manufacturing cells, the research empirically validates that AR-enhanced auditing substantially mitigates spatial design discrepancies. Specifically, the system excels at detecting physical interferences undetectable in conventional 2D blueprints, thereby streamlining the consultative and decision-making processes for organizational stakeholders during layout verification. These findings offer significant empirical evidence regarding the integration and interoperability of AR devices and IoT datasets within the broader Industry 4.0 paradigm. Full article
(This article belongs to the Special Issue Smart Manufacturing and Materials: 3rd Edition)
Show Figures

Figure 1

21 pages, 7758 KB  
Article
Comparative Selection of Staggered Jacking Schemes for a Large-Span Double-Layer Space Frame: A Case Study of the Han Culture Museum Grand Hall
by Xiangwei Zhang, Zheng Yang, Jianbo Ren, Yanchao Yue, Yuanyuan Dong, Jiaguo Zhang, Haibin Guan, Chenlu Liu, Li Cui and Jianjun Ma
Buildings 2026, 16(4), 791; https://doi.org/10.3390/buildings16040791 - 14 Feb 2026
Viewed by 191
Abstract
Focusing on the construction of a 58-m-diameter double-layer steel space frame dome at the Han Culture Museum Assembly Hall, this study addresses scheme selection and safety control challenges in staggered jacking of large-span spatial structures. A three-dimensional finite element model in MIDAS Gen [...] Read more.
Focusing on the construction of a 58-m-diameter double-layer steel space frame dome at the Han Culture Museum Assembly Hall, this study addresses scheme selection and safety control challenges in staggered jacking of large-span spatial structures. A three-dimensional finite element model in MIDAS Gen simulated the three-stage jacking process to compare three temporary support layouts. Numerical evaluation metrics included maximum vertical displacements, peak internal forces, the proportion of members undergoing stress state transitions, and spatio-temporal evolution of stress concentrations. Scheme B demonstrated superior performance, reducing peak vertical displacement by 44% under critical conditions, lowering peak stresses, and enabling more uniform internal force redistribution—effectively mitigating tension–compression cycling and buckling risks. Crucially, only nodal displacements and support elevations were monitored in situ using a 3D system based on magnetic prisms and total stations; no strain or force measurements were conducted due to practical constraints during construction. Monitoring data show good agreement with simulated displacements and support elevations under Scheme B, validating the model’s deformation response. However, localized deviations—including a 29 mm deflection discrepancy and elevation errors up to 28 mm—reveal the influence of uneven boundary conditions, with potential implications for long-term structural behavior. The findings confirm that numerical predictions of deformation are reliable, while internal forces remain unvalidated by field data. The integrated approach of “scheme comparison–construction simulation–full-process displacement monitoring” proves effective for safety control and decision-making in complex jacking operations, offering a transferable framework for similar large-span double-layer space frame projects. Full article
(This article belongs to the Section Building Structures)
Show Figures

Figure 1

17 pages, 43279 KB  
Article
Comparative Analysis of Hybrid Bearing Layouts for Seismic Enhancement of Simply-Supported-to-Continuous Bridges
by Shuang Gong, Junjin Li, Zegang Song, Peiqi He and Ruogu Wang
Buildings 2026, 16(3), 664; https://doi.org/10.3390/buildings16030664 - 5 Feb 2026
Viewed by 227
Abstract
Seismic design for multi-span simply supported to continuous (SSC) bridges is complicated by the vulnerability of continuity joints and the interaction between substructure stiffness and superstructure dynamics. Although Lead Rubber Bearings (LRB) are standard in current practice, the optimization of their spatial layout [...] Read more.
Seismic design for multi-span simply supported to continuous (SSC) bridges is complicated by the vulnerability of continuity joints and the interaction between substructure stiffness and superstructure dynamics. Although Lead Rubber Bearings (LRB) are standard in current practice, the optimization of their spatial layout to balance displacement demands against force mitigation is often overlooked. This study evaluates the efficacy of hybrid bearing configurations that integrate LRBs with sliding bearings on the same pier. Using a 3D finite element model of a representative five-span prestressed concrete box girder bridge, 20 distinct layout schemes utilizing five different types of LRBs were systematically evaluated under El-Centro ground motions. Results show that a hybrid bearing configuration outperforms uniform isolation strategies. The fundamental efficacy of the proposed hybrid layout configuration is rooted in the establishment of a spatial stiffness gradient. This configuration concentrates hysteretic energy dissipation centrally while releasing transverse edge constraints. This also results in a higher seismic reduction rate for the transverse pier bottom bending moment compared to the longitudinal direction in the same pier. Compared to the non-isolated baseline, this hybrid scheme achieved a maximum reduction of 67.4% and 90.0% in longitudinal and transverse pier bottom bending moments, respectively. Main girder displacements, while increased by isolation, remained strictly within safe serviceability limits (peak 174.8 mm). This study provides a cost-effective optimization strategy for the seismic resilience design of SSC bridges. Full article
Show Figures

Figure 1

22 pages, 9173 KB  
Article
Three-Dimensional Model Reconstruction and Layout Optimization in Virtual Museums Using Spatial Intelligence Algorithms: An Analysis of User Visual Impact
by Shuo Zhu, Ying Li, Ye Tang and Heng Yuan
Appl. Sci. 2026, 16(3), 1196; https://doi.org/10.3390/app16031196 - 23 Jan 2026
Viewed by 196
Abstract
Digital technology has facilitated substantial progress in the development and implementation of virtual museums. Despite these advancements, current virtual museums continue to face challenges in spatial layout and information presentation, including limited exhibit hierarchy, inefficient spatial organization, low information display efficiency, and sub-optimal [...] Read more.
Digital technology has facilitated substantial progress in the development and implementation of virtual museums. Despite these advancements, current virtual museums continue to face challenges in spatial layout and information presentation, including limited exhibit hierarchy, inefficient spatial organization, low information display efficiency, and sub-optimal visual experiences. To address these challenges, spatial intelligence algorithms are utilized to reconstruct three-dimensional models of selected cultural relics for scene creation and to optimize the spatial layout of virtual museum exhibits. The layout optimization approach considers both symmetrical and asymmetrical arrangements, as well as visual hierarchy and information density. This approach aims to establish a more complex exhibit hierarchy, rational spatial organization, and enhanced visual information display. Comparative experiments and analyses of the visual impact from symmetrical layout optimization, along with other spatial layout optimizations, are conducted. User evaluations and eye-tracking experiments indicate that spatial intelligence-optimized algorithms improve both spatial layout and information display in virtual museums, leading to a more positive user visual experience. Full article
(This article belongs to the Topic 3D Documentation of Natural and Cultural Heritage)
Show Figures

Figure 1

22 pages, 8969 KB  
Article
Smart Sensing in Italian Historic City Centers: The Liminal Environmental Monitoring System (LEMS)
by Valentina Diolaiti, Leonardo Sollazzo, Giulio Mangherini, Nazim Aslam, Diego Bernardoni, Marta Calzolari, Pietromaria Davoli, Valentina Modugno and Donato Vincenzi
Smart Cities 2026, 9(1), 14; https://doi.org/10.3390/smartcities9010014 - 20 Jan 2026
Viewed by 297
Abstract
Historic city centers host dense ensembles of heritage buildings where conservation goals must coexist with sustainable and smart urban development, yet the semi-outdoor “liminal” spaces of these complexes, such as cloisters, loggias and courtyards, are rarely included in microclimate monitoring networks. This study [...] Read more.
Historic city centers host dense ensembles of heritage buildings where conservation goals must coexist with sustainable and smart urban development, yet the semi-outdoor “liminal” spaces of these complexes, such as cloisters, loggias and courtyards, are rarely included in microclimate monitoring networks. This study develops and tests the Liminal Environmental Monitoring System (LEMS), a flexible environmental data acquisition architecture designed for long-term monitoring in such spaces. The LEMS is based on a custom, low-cost data acquisition board able to handle multiple analogue and digital sensors, combined with a daisy-chain communication layout using the MODBUS RS485 protocol and a commercial datalogger as master, in order to meet the technical and visual constraints of historic buildings. Board calibration and sensor characterisation are reported, and the system is deployed in the cloister of Palazzo Costabili, a renaissance complex in the historic city center of Ferrara (Italy). This case study illustrates how the LEMS captures spatial and temporal variation in air temperature, relative humidity and solar irradiance and how an annual solar-shading indicator derived from 3D ray-tracing simulations supports the interpretation of irradiance measurements. The results indicate that the LEMS is a viable tool for heritage-compatible microclimate monitoring and can be adapted to other historic courtyards and loggias. Full article
(This article belongs to the Special Issue Innovative IoT Solutions for Sustainable Smart Cities)
Show Figures

Figure 1

15 pages, 5132 KB  
Article
A Spaceborne Integrated S/Ka Dual-Band Dual-Reflector Antenna
by Zenan Yang, Weiqiang Han, Liang Tang, Haihua Wang, Yilin Wang and Yongchang Jiao
Micromachines 2026, 17(1), 124; https://doi.org/10.3390/mi17010124 - 18 Jan 2026
Viewed by 320
Abstract
To address the diverse requirements of satellite communication applications involving medium-/low-rate reliable links and high-rate high-capacity services, an integrated S/Ka dual-band dual-reflector antenna is proposed as an effective solution. Owing to the stringent spatial constraints of satellite platforms, the longer operating wavelengths in [...] Read more.
To address the diverse requirements of satellite communication applications involving medium-/low-rate reliable links and high-rate high-capacity services, an integrated S/Ka dual-band dual-reflector antenna is proposed as an effective solution. Owing to the stringent spatial constraints of satellite platforms, the longer operating wavelengths in the S-band lead to oversized feed horns in the integrated antenna design, which induces severe secondary aperture blockage, thus degrading aperture efficiency and impeding practical mechanical layout implementation. To alleviate this critical drawback, the proposed antenna achieves multi-band aperture reuse by deploying an array with four miniaturized S-band radiating elements around a broadband Ka-band feed horn. A frequency-selective surface (FSS)-based sub-reflector is further designed to effectively enhance the effective aperture size for the S-band operation, while ensuring unobstructed electromagnetic propagation in the Ka-band, thus enabling simultaneous dual-band high-gain radiation. After comprehensive electromagnetic simulation and parametric optimization for the antenna feed and the FSS sub-reflector, experimental measurements verify that the S-band left-hand and right-hand circularly polarized (LHCP/RHCP) channels achieve more than 20.2 dBic gains with more than 6° half-power beamwidths (HPBWs), and the Ka-band channel yields gains exceeding 41.2 dBic, with HPBWs greater than 0.8°. Full article
Show Figures

Figure 1

19 pages, 3170 KB  
Article
Spatial Optimization and Allocation of the Dry Drainage System in the Hetao Irrigation District Based on SahysMod
by Wencong Zhang, Huanhuan Li, Zhimou Cui, Yahui Wang and Fengchun Wang
Agriculture 2026, 16(1), 51; https://doi.org/10.3390/agriculture16010051 - 25 Dec 2025
Viewed by 353
Abstract
In the Hetao Irrigation District of China, land consolidation to expand cultivated areas has disrupted the regional water–salt balance, increasing soil salinization risks. This study investigates the spatial optimization of cultivated land and salt-accumulating wasteland, using the SahysMod model to simulate soil water–salt [...] Read more.
In the Hetao Irrigation District of China, land consolidation to expand cultivated areas has disrupted the regional water–salt balance, increasing soil salinization risks. This study investigates the spatial optimization of cultivated land and salt-accumulating wasteland, using the SahysMod model to simulate soil water–salt dynamics and develop multi-scenario plans. The objective is to identify optimal strategies for regulating the dry drainage system and controlling salt accumulation by optimizing three key parameters: cultivated land-to-wasteland area ratio, elevation difference between cultivated land and wasteland, and spatial layout schemes. The results show that the SahysMod model accurately simulates soil water–salt interactions. Under the current scenario, the root zone ECe of cultivated land is projected to reach 6.16 dS·m−1 by 2030, surpassing the salt tolerance threshold for sunflowers and threatening crop yield. The optimized scenario, which reduces the cultivated land-to-wasteland ratio from 14.41 to 12.97, increases wasteland area to 22.01 hm2 and raises the elevation difference from 20 cm to 40 cm, significantly improving salt accumulation efficiency. By 2030, the ECe in the root zone decreases to 5.37 dS·m−1, bringing soil conditions within the tolerance range for major crops in the region. Between 2021 and 2025, salt accumulation in cultivated land decreases dramatically from 19.08% to 5.60% under the optimized scenario, demonstrating effective early-stage salt control. However, from 2026 to 2030, the annual salt accumulation rate stabilizes at 24.88% (optimized) versus 25.20% (current), with a difference of only 0.32%. This finding reveals that while spatial optimization effectively mitigates short-term salt buildup, it has limited efficacy in preventing long-term salt accumulation. Spatial simulations suggest that a northern concentrated and southern patchwork wasteland layout enhances salt-accumulating capacity. These results demonstrate that spatial optimization of cultivated land and wasteland configuration alone is insufficient to fundamentally resolve soil salinization. Therefore, comprehensive measures, including drainage system improvements, soil amendments, and refined irrigation management, are necessary for sustainable salt management in arid irrigation regions. Full article
(This article belongs to the Section Agricultural Water Management)
Show Figures

Figure 1

18 pages, 3092 KB  
Article
On the Selection of Transmitted Views for Decoder-Side Depth Estimation
by Dominika Klóska, Adrian Dziembowski, Adam Grzelka and Dawid Mieloch
Appl. Sci. 2026, 16(1), 72; https://doi.org/10.3390/app16010072 - 20 Dec 2025
Viewed by 348
Abstract
The selection of optimal views for transmission is critical for the coding efficiency of the MPEG Immersive Video (MIV) profile of Decoder-Side Depth Estimation (DSDE). Standard approaches, which favor a uniform camera distribution, often fail in scenes with complex geometry, leading to decreased [...] Read more.
The selection of optimal views for transmission is critical for the coding efficiency of the MPEG Immersive Video (MIV) profile of Decoder-Side Depth Estimation (DSDE). Standard approaches, which favor a uniform camera distribution, often fail in scenes with complex geometry, leading to decreased quality of depth estimation, and thus, reduced quality of virtual views presented to a viewer. This paper proposes an adaptive view selection method that analyzes the scene’s percentage of occluded regions. Based on this analysis, the encoder dynamically selects a transmission strategy: for scenes with a low occlusion ratio (smaller than 10%), a uniform layout is maintained to maximize spatial coverage; for scenes with a high occlusion ratio, the system switches to grouping cameras into stereo pairs, which are more robust for decreasing numbers of occlusions. Experiments conducted using the TMIV reference software demonstrated that this approach yields measurable quality gains (up to 2 dB BD-IVPSNR) for complex test sequences, such as MartialArts and Frog, without requiring any modifications to the decoder. Full article
(This article belongs to the Section Electrical, Electronics and Communications Engineering)
Show Figures

Figure 1

22 pages, 3628 KB  
Article
A Decision Support System (DSS) for Irrigation Oversizing Diagnosis Using Geospatial Canopy Data and Irrigation Ecolabels
by Sergio Vélez, Raquel Martínez-Peña, João Valente, Mar Ariza-Sentís, Igor Sirnik and Miguel Ángel Pardo
AgriEngineering 2025, 7(12), 429; https://doi.org/10.3390/agriengineering7120429 - 12 Dec 2025
Viewed by 817
Abstract
Agriculture faces growing pressure to optimize water use, particularly in woody perennial crops where irrigation systems are installed once and seldom redesigned despite changes in canopy structure, soil conditions, or plant mortality. Such static layouts may accumulate inefficiencies over time. This study introduces [...] Read more.
Agriculture faces growing pressure to optimize water use, particularly in woody perennial crops where irrigation systems are installed once and seldom redesigned despite changes in canopy structure, soil conditions, or plant mortality. Such static layouts may accumulate inefficiencies over time. This study introduces a decision support system (DSS) that evaluates the hydraulic adequacy of existing irrigation systems using two new concepts: the Resource Overutilization Ratio (ROR) and the Irrigation Ecolabel. The ROR quantifies the deviation between the actual discharge of an installed irrigation network and the theoretical discharge required from crop water needs and user-defined scheduling assumptions, while the ecolabel translates this value into an intuitive A+++–D scale inspired by EU energy labels. Crop water demand was estimated using the FAO-56 Penman–Monteith method and adjusted using canopy cover derived from UAV-based canopy height models. A vineyard case study in Galicia (Spain) serves an example to illustrate the potential of the DSS. Firstly, using a fixed canopy cover, the FAO-based workflow indicated moderate oversizing, whereas secondly, UAV-derived canopy measurements revealed substantially higher oversizing, highlighting the limitations of non-spatial or user-estimated canopy inputs. This contrast (A+ vs. D rating) illustrates the diagnostic value of integrating high-resolution geospatial information when canopy variability is present. The DSS, released as open-source software, provides a transparent and reproducible framework to help farmers, irrigation managers, and policymakers assess whether existing drip systems are hydraulically oversized and to benchmark system performance across fields or management scenarios. Rather than serving as an irrigation scheduler, the DSS functions as a standardized diagnostic tool for identifying oversizing and supporting more efficient use of water, energy, and materials in perennial cropping systems. Full article
(This article belongs to the Topic Digital Agriculture, Smart Farming and Crop Monitoring)
Show Figures

Figure 1

25 pages, 3616 KB  
Article
A Deep Learning-Driven Semantic Mapping Strategy for Robotic Inspection of Desalination Facilities
by Albandari Alotaibi, Reem Alrashidi, Hanan Alatawi, Lamaa Duwayriat, Aseel Binnouh, Tareq Alhmiedat and Ahmad Al-Qerem
Machines 2025, 13(12), 1129; https://doi.org/10.3390/machines13121129 - 8 Dec 2025
Viewed by 520
Abstract
The area of robot autonomous navigation has become essential for reducing labor-intensive tasks. These robots’ current navigation systems are based on sensed geometrical structures of the environment, with the engagement of an array of sensor units such as laser scanners, range-finders, and light [...] Read more.
The area of robot autonomous navigation has become essential for reducing labor-intensive tasks. These robots’ current navigation systems are based on sensed geometrical structures of the environment, with the engagement of an array of sensor units such as laser scanners, range-finders, and light detection and ranging (LiDAR) in order to obtain the environment layout. Scene understanding is an important task in the development of robots that need to act autonomously. Hence, this paper presents an efficient semantic mapping system that integrates LiDAR, RGB-D, and odometry data to generate precise and information-rich maps. The proposed system enables the automatic detection and labeling of critical infrastructure components, while preserving high spatial accuracy. As a case study, the system was applied to a desalination plant, where it interactively labeled key entities by integrating Simultaneous Localization and Mapping (SLAM) with vision-based techniques in order to determine the location of installed pipes. The developed system was validated using an efficient development environment known as Robot Operating System (ROS) and a two-wheel-drive robot platform. Several simulations and real-world experiments were conducted to validate the efficiency of the developed semantic mapping system. The obtained results are promising, as the developed semantic map generation system achieves an average object detection accuracy of 84.97% and an average localization error of 1.79 m. Full article
Show Figures

Figure 1

13 pages, 4373 KB  
Article
The Influence of Sampling Hole Size and Layout on Sediment Porewater Sampling Strategies
by Ying Wang and Jiawang Chen
J. Mar. Sci. Eng. 2025, 13(12), 2335; https://doi.org/10.3390/jmse13122335 - 8 Dec 2025
Viewed by 352
Abstract
The dynamics of chemical components in sediment porewater are crucial for marine ecological research, resource assessment, and environmental monitoring. A scientific sampling strategy is key to obtaining high-quality porewater. This study aims to explore the effects of circular sampling hole size and layout [...] Read more.
The dynamics of chemical components in sediment porewater are crucial for marine ecological research, resource assessment, and environmental monitoring. A scientific sampling strategy is key to obtaining high-quality porewater. This study aims to explore the effects of circular sampling hole size and layout on sampling effectiveness to optimize the sampling strategy. First, this study analyzed the flow field from time and spatial flow. Then, a simulation model was built using COMSOL Multiphysics 6.2 to simulate changes in the flow field, Darcy velocity, and effective sampling depth under different conditions. The results showed that the sampling holes finished sampling earlier due to being close to the open boundary; small sample hole sizes could suppress this time lag but reduce efficiency, and the effective sampling range increased exponentially with volume. When R = 5 mm, D = 150 mm, and V = 10 mL, interference between adjacent layers was effectively avoided, balancing timeliness and sample representativeness. Laboratory experiments and sea trials validated the effectiveness of the sampling strategy. This study provides theoretical and practical guidance for deep-sea porewater sampling technology, supporting marine scientific research. Full article
(This article belongs to the Section Geological Oceanography)
Show Figures

Figure 1

37 pages, 5876 KB  
Article
YOLOv11-Safe: An Explainable AI Framework for Data-Driven Building Safety Evaluation and Design Optimization in University Campuses
by Jing Hou, Yanfeng Hu, Bingchun Jiang, Zhoulin Chang, Mingjie Cao and Beili Wang
Buildings 2025, 15(22), 4125; https://doi.org/10.3390/buildings15224125 - 16 Nov 2025
Viewed by 788
Abstract
Campus buildings often present hidden safety risks such as falls and wheelchair instabilities, which are closely related to architectural layout, material selection, and accessibility design. This study develops YOLOv11-Safe, an attention-enhanced and geometry-aware framework that functions as both a detection model and a [...] Read more.
Campus buildings often present hidden safety risks such as falls and wheelchair instabilities, which are closely related to architectural layout, material selection, and accessibility design. This study develops YOLOv11-Safe, an attention-enhanced and geometry-aware framework that functions as both a detection model and a spatial diagnostic tool for building safety assessment. The framework integrates a modified SimAM attention mechanism and a normalized Wasserstein distance (NWD) loss to improve detection accuracy in complex indoor environments, trained on a dataset of 1000 annotated images covering fall and wheelchair accident scenarios. To interpret spatial risk patterns, a Random Forest classifier combined with SHAP analysis was applied to quantify the contribution of five architectural–behavioral variables: body–ground contact ratio (BGCR), accessibility index (AI), event duration (D), body posture angle (PA), and spatial density (SD). Results show that BGCR and AI dominate the risk-level prediction, while D, PA, and SD refine boundary conditions. Scene-based verification further demonstrated that the framework accurately localized unsafe features—such as uneven drainage edges and discontinuous handrails—and translated them into actionable design feedback. The proposed approach thus links deep-learning detection with interpretable spatial analysis, offering a quantitative foundation for evidence-based architectural safety optimization in university campuses. Full article
Show Figures

Figure 1

27 pages, 10165 KB  
Article
Capacity Enhancement of Optimized Deployment Active RISs-Assisted CF MIMO Networks
by Jingmin Tang, Xinglong Zhou, Mei Tao, Xuanzhi Zhao, Guicai Yu and Yaolian Song
Electronics 2025, 14(21), 4213; https://doi.org/10.3390/electronics14214213 - 28 Oct 2025
Viewed by 475
Abstract
Cell-free (CF) networks, with their distributed architecture of access points, offer considerable potential for improving spectral efficiency and expanding coverage. However, the need for dense access point deployment leads to high infrastructure cost and energy consumption. This paper incorporates active reconfigurable intelligent surfaces [...] Read more.
Cell-free (CF) networks, with their distributed architecture of access points, offer considerable potential for improving spectral efficiency and expanding coverage. However, the need for dense access point deployment leads to high infrastructure cost and energy consumption. This paper incorporates active reconfigurable intelligent surfaces (RISs)—a low-cost and energy-efficient technology—into cell-free multiple-input multiple-output (MIMO) systems to tackle these challenges and enhance network capacity. Unlike existing active RIS schemes, the proposed method optimizes the spatial configuration of the active elements under a fixed panel layout, harnessing element-level spatial freedom to suppress interference and improve system capacity. We establish a joint optimization framework for active element selection and precoding aimed at maximizing the weighted sum-rate (WSR). An adaptive tabu search (ATS) algorithm is applied to optimize the element topology, and a Lagrangian dual reformulation (LDR) method is introduced to handle the precoding optimization. Simulation results indicate that at a transmit power of 0dBm, the passive RIS yields only a 62.49% gain over the no-RIS baseline due to multiplicative fading, whereas the conventional active RIS achieves a 217.46% improvement and the proposed optimized deployment-active RIS further increases the gain to 269.43%; thus, our scheme delivers the most significant performance enhancement. Full article
(This article belongs to the Section Microwave and Wireless Communications)
Show Figures

Figure 1

27 pages, 5279 KB  
Article
Concept-Guided Exploration: Building Persistent, Actionable Scene Graphs
by Noé José Zapata Cornejo, Gerardo Pérez, Alejandro Torrejón, Pedro Núñez and Pablo Bustos
Appl. Sci. 2025, 15(20), 11084; https://doi.org/10.3390/app152011084 - 16 Oct 2025
Viewed by 1443
Abstract
The perception of 3D space by mobile robots is rapidly moving from flat metric grid representations to hybrid metric-semantic graphs built from human-interpretable concepts. While most approaches first build metric maps and then add semantic layers, we explore an alternative, concept-first architecture in [...] Read more.
The perception of 3D space by mobile robots is rapidly moving from flat metric grid representations to hybrid metric-semantic graphs built from human-interpretable concepts. While most approaches first build metric maps and then add semantic layers, we explore an alternative, concept-first architecture in which spatial understanding emerges from asynchronous concept agents that directly instantiate and manage semantic entities. Our robot employs two spatial concepts—room and door—implemented as autonomous processes within a cognitive distributed architecture. These concept agents cooperatively build a shared scene graph representation of indoor layouts through active exploration and incremental validation. The key architectural principle is hierarchical constraint propagation: Room instantiation provides geometric and semantic priors to guide and support door detection within wall boundaries. The resulting structure is maintained by a complementary functional principle based on prediction-matching loops. This approach is designed to yield an actionable, human-interpretable spatial representation without relying on any pre-existing global metric map, supporting scalable operation and persistent, task-relevant understanding in structured indoor environments. Full article
(This article belongs to the Special Issue Advances in Cognitive Robotics and Control)
Show Figures

Figure 1

Back to TopTop