Next Article in Journal
A Genetic Algorithm-Based Optimization Method for Ordered Escape Routing in BGA PCBs Under Non-Crossing and Single-Capacity Constraints
Previous Article in Journal
Deformation Detection of the Centroid Axes for Beams with Variable Cross-Sections Based on Point Cloud Data
Previous Article in Special Issue
Review and Analysis of Methods for Separating Plastic Micro-Particles from Pipe Systems, Taking into Account Efficiency and Automation Potential
 
 
Font Type:
Arial Georgia Verdana
Font Size:
Aa Aa Aa
Line Spacing:
Column Width:
Background:
Article

The Use of Augmented Reality in Manufacturing Company’s Environment

1
Faculty of Manufacturing Technologies, Technical University of Kosice, Bayerova 1, 080 01 Presov, Slovakia
2
Department KAMAX Tools s.r.o., Priemyselná 3752, 085 01 Bardejov, Slovakia
*
Author to whom correspondence should be addressed.
Appl. Sci. 2026, 16(4), 2009; https://doi.org/10.3390/app16042009
Submission received: 30 December 2025 / Revised: 1 February 2026 / Accepted: 12 February 2026 / Published: 18 February 2026
(This article belongs to the Special Issue Smart Manufacturing and Materials: 3rd Edition)

Abstract

This study presents a structured development and implementation process executed within the KAMAX manufacturing plant, leveraging a sophisticated technical workflow that integrates 3D scanning (via iPad Pro), the FataMorgana AR ecosystem, and Microsoft HoloLens 2 hardware. The goal is to practically show the possibilities of using the means of augmented reality in connection with specific hardware equipment, which helps in more agile management and functioning of a modern production company. A fundamental methodological advancement of this research is the deployment of a QR-code-based spatial synchronization protocol, which guarantees high-fidelity alignment during the superimposition of digital twins onto the physical production environment. Through a pilot initiative centered on the configuration of new manufacturing cells, the research empirically validates that AR-enhanced auditing substantially mitigates spatial design discrepancies. Specifically, the system excels at detecting physical interferences undetectable in conventional 2D blueprints, thereby streamlining the consultative and decision-making processes for organizational stakeholders during layout verification. These findings offer significant empirical evidence regarding the integration and interoperability of AR devices and IoT datasets within the broader Industry 4.0 paradigm.

1. Introduction

The fourth industrial revolution promises smart and highly connected digital and physical systems through the integration of key enabling technologies, among which augmented reality plays a pivotal role. This integration fosters human-centered manufacturing by overlaying digital information onto the physical world, thereby enhancing worker performance in complex tasks and bridging the gap between real and virtual environments. Such overlays enable operators to receive real-time support during tasks, minimizing errors and reducing dependence on traditional instructions. This enhancement aligns with the Operator 4.0 paradigm, where augmented reality equips smart operators with virtual overlays to perceive and interact with cyber-physical production systems more intuitively. Despite the advancements in Industry 4.0, manufacturing plants still face challenges in aligning digital blueprints with physical reality.
This paper reviews the current state of the art in virtual reality (VR) and augmented reality (AR), tracing their evolutionary development and future directions. To substantiate its claims, it presents procedures and real-world application solutions implemented in a manufacturing company, KAMAX Fasteners s.r.o. Virtual reality (VR) is a computer-simulated environment that enables interactive experiences by responding in real time to user inputs, thereby enhancing the sense of presence and immersion. Interaction in VR typically affects visual, auditory, tactile, and, less commonly, olfactory senses, with most current systems primarily focused on visual perception and, in advanced cases, incorporating sound and haptic feedback [1].
Between the real and virtual worlds, augmented reality (AR) and mixed reality (MR) represent transitional concepts. AR enhances the real environment by overlaying digital elements to improve visualization and interaction, while MR combines real and virtual components with a stronger dominance of virtual elements. These dynamically developing technologies offer significant potential for transforming human–computer interaction by enabling immersive simulations (VR) and context-aware enhancement of the physical world (AR) [1].
Based on the identified research gap, this study addresses the following research questions: (RQ1) How can augmented reality be systematically integrated into manufacturing layout planning to support spatial verification and decision-making in industrial environments? (RQ2) What are the key methodological steps and system components required for the implementation of a KPI-oriented augmented reality workflow in manufacturing? (RQ3) How can the practical feasibility of the proposed augmented reality workflow be demonstrated through an industrial pilot application?
The structure of the paper reflects these research questions: the analytical and conceptual background addresses RQ1, the methodological framework focuses on RQ2, and the industrial case study is used to demonstrate the practical feasibility related to RQ3.
The theoretical background presented in this paper provides an up-to-date overview of existing research on augmented reality in manufacturing and serves as a contextual foundation rather than a source of new theoretical contributions. The originality of the study lies in the scope of integration, the methodological structuring of AR implementation, and its demonstration through a real industrial case study.

2. Theoretical Background

This section does not aim to introduce new theoretical models or concepts in the field of augmented reality. Instead, it synthesizes existing knowledge and reported industrial applications to establish a structured knowledge base for the proposed methodology.
Several review papers confirm that assembly, maintenance, training, quality control, and logistics are key areas of AR application in manufacturing operations Bottani & Vignali, 2019 [2]; Fernández-Moyano et al., 2025 [3].

2.1. Augmented Reality in Assembly Operations

Manual assembly is the most frequently studied application of AR in manufacturing, as identified by Bottani and Vignali [2]. Reported benefits include reduced task completion time, lower error rates, and improved support for less experienced operators, particularly in complex assembly tasks [2,4].
Studies by Yang et al. [5] and Lampen et al. [6] indicate that AR support improves accuracy and learning in assembly operations, particularly in complex and variable tasks, while inappropriate interface design may increase cognitive load in simpler scenarios. Recent research addresses the scalability and precision of AR-assisted assembly, including automated generation of instructions from CAD and PLM data [7] and improved task accuracy under spatial constraints when virtual content is precisely aligned with real components [8].

2.2. Augmented Reality in Maintenance and Remote Support

Maintenance is another key application area in which augmented reality (AR) demonstrates considerable potential. Lorenz and Knopp [9] identified the key requirements for AR-supported industrial maintenance systems, including robustness, safety, hands-free interaction, and compatibility with existing maintenance documentation. Simon et al. [10] developed an AR-based remote maintenance approach and experimentally demonstrated reductions in maintenance time and procedural errors compared to traditional methods.
Wang et al. [11] proposed a remote maintenance support method for complex industrial equipment and showed that AR-supported collaboration between on-site technicians and remote specialists improves fault diagnosis accuracy and reduces repair time. Malta et al. [12] provided a comprehensive overview of AR applications in maintenance and highlighted their importance for knowledge transfer in an aging industrial workforce. Breitkreuz et al. [13] conducted a systematic mapping study of AR-based remote maintenance solutions and identified common technological features such as spatial annotations, live video sharing, and contextual 3D visualizations.

2.3. Augmented Reality in Quality Inspection and Control

Quality control has received less attention in AR research compared to assembly and maintenance; however, recent studies indicate increasing interest in this area. Havlíková et al. [14] investigated the use of augmented reality for visual inspection of welded structures and showed that AR support improves inspection consistency and reduces the risk of overlooking defects. Ho et al. [15] analyzed AR-enabled manufacturing systems for quality assurance and concluded that AR can enhance standardization and inspector awareness when data accuracy and traceability requirements are satisfied. Chouchene et al. [16] proposed an AR-based framework for data-driven visual inspection that integrates sensor data and digital quality standards directly into the operator’s field of view.

2.4. Training, Assistance and Logistics in Manufacturing Companies

Augmented reality (AR) is widely researched as a tool for training and operator assistance. Morales Méndez et al. [17] investigated AR-based training systems in Industry 4.0 environments and reported reduced training time and more efficient skill acquisition among new employees, which was further confirmed by Fernández-Moyano et al. [3] in a comprehensive review study.
AR applications have also expanded into intralogistics. Plakas et al. [18] reported results from real industrial deployments of smart AR glasses in logistics and order picking, demonstrating reduced error rates and improved process efficiency, while Maio et al. [19] showed that context-aware AR guidance can effectively support logistics operators. Costa et al. [20] proposed a digital twin system integrating augmented and virtual reality with Industrial Internet of Things platforms, enabling real-time visualization of machine states directly on physical equipment.
Several limitations of current AR research were identified in the literature. Bottani and Vignali [2] and Fernández-Moyano et al. [3] noted that many studies rely on short-term experiments rather than long-term industrial implementations. Additional challenges include digital content creation, system integration, user acceptance, and economic evaluation of AR solutions, which remain active areas of research [8,12].
The reviewed studies demonstrate that augmented reality has the potential to reduce error rates, shorten task execution times, and improve operator support in various manufacturing contexts, including assembly, maintenance, quality inspection, training, and logistics. However, most existing implementations focus on isolated tasks or specific application scenarios, often without a unified methodological framework or explicit linkage to production performance indicators. In contrast to these approaches, the present study builds upon the identified benefits of AR reported in the literature and extends them by proposing a structured implementation methodology validated in a real industrial environment. The KAMAX case study does not aim to introduce a fundamentally new AR application type but rather to demonstrate how previously reported AR benefits can be systematically achieved, measured, and evaluated using defined key performance indicators under real manufacturing conditions.

3. Analysis of Recent Research Trends in AR, Industrial Digitalization, and IoT

The following analysis provides a structured scoping and bibliometric overview of publication trends and research focus areas related to AR in manufacturing and industrial digitalization. Its purpose is to highlight the development of scientific interest in the subject and to identify the main trends in publishing in recent years.

3.1. Methodology

This section applies a scoping and bibliometric approach to map recent research trends related to augmented reality in manufacturing and industrial digitalization. The aim is to provide a structured overview of publication growth, thematic distribution, and document types, rather than to conduct a systematic review or meta-analysis of individual studies. The analysis supports the motivation for the proposed methodology by indicating the evolution and interdisciplinarity of the topic.

3.2. Search Strategy

The search was performed in Web of Science (WoS) and Scopus for the period 2015–2025. The following keyword combinations were used to retrieve records relevant to the scope of this study: (i) “augmented reality” AND “industrial digitization”; (ii) “augmented reality” AND “internet of things.
The objective was to capture publications at the intersection of AR and industrial digitalization, including applications in manufacturing environments.

3.3. Filters and Eligibility Criteria

Records were filtered using the following criteria:
  • Time window: 2015–2025;
  • Document types: journal articles, review articles, and conference papers (as indexed by WoS/Scopus);
  • Language: English.
Publications were included if they addressed augmented reality in industrial or manufacturing contexts, either as an operator-support technology, a digitalization tool, or in connection with Industry 4.0/IoT-related systems. Publications focusing exclusively on entertainment-oriented AR or non-industrial use cases were excluded. Publication counts by year, subject area/category distribution, and document types were extracted directly from the WoS and Scopus analytics interfaces and summarized descriptively.
The following figures provide a descriptive overview of publication trends related to augmented reality in manufacturing. This analysis is intended to illustrate the evolution and relevance of the research topic and does not represent a systematic literature review.

3.4. Web of Science

Figure 1 shows the development of the number of scientific publications by year of publication. The graph shows that interest in this topic was relatively low until 2018, with a more significant increase in the number of publications occurring since 2019. The highest number of publications was recorded in 2021 and 2022, indicating increased research activity during this period. After 2022, a slight decline in the number of publications can be observed, but this may be related to incomplete data for recent years. The graph thus illustrates a growing trend of scientific interest in the field under study over the last decade.
Figure 2 shows the distribution of scientific publications according to the categories of the Web of Science database. The largest share of publications belongs to the field of Engineering, Electrical Electronic, which accounts for 21.053% of the total number. The categories Automation Control Systems, Computer Science—Interdisciplinary Applications, Engineering—Manufacturing, Management, and Physics—Applied are also significantly represented, each accounting for 13.158% of publications.
Other areas represented include Computer Science—Information Systems, Engineering—Multidisciplinary, and Materials Science—Multidisciplinary, which have an equal share of 10.526%. The lowest share of publications is recorded in the category Chemistry—Multidisciplinary, which accounts for 7.895%. This distribution points to the highly interdisciplinary nature of the subject under investigation, with a dominance of technical and engineering fields.
Figure 3 shows the distribution of scientific publications by document type. Scientific articles (Article) account for the largest share, representing 52.632% of the total number of publications. The second most common category is conference papers (Proceeding Paper) with a share of 26.316%, which highlights the importance of conferences in disseminating current research results in a given field.
Review articles also have a significant representation, accounting for 21.053% of publications and reflecting the growing interest in systematizing existing knowledge. Editorial material has the smallest share, at 2.632%. This distribution of documents indicates that research in a given field is primarily published in the form of original scientific articles, supplemented by conference papers and review studies.

3.5. Scopus

Figure 4 shows the development of the number of documents recorded in the Scopus database by year. The graph clearly shows that the number of publications was relatively low until 2017, with a significant increase occurring after 2018. The most dynamic growth is observed in the period from 2020 to 2024, which points to a rapidly growing scientific interest in the issue under review. The maximum number of publications is recorded in 2024, while a slight decline in 2025 may be related to incomplete data for the current year. This trend confirms the growing importance of this research area in the international scientific community.
Figure 5 shows the distribution of documents by subject area in the Scopus database. The largest share of publications belongs to the fields of Engineering (18.6%) and Computer Science (18.5%), confirming that the subject matter under review is predominantly technical and IT-oriented. The field of Business, Management and Accounting (15.8%) is also significantly represented, which points to the connection between technical solutions and managerial and organizational aspects.
Other represented fields are Social Sciences (9.3%) and Economics, Econometrics, and Finance (6.9%), which reflect the social and economic impacts of the issue. A smaller but still relevant share is represented by Environmental Science (5.0%), Decision Sciences (4.7%), and Energy (4.1%). The lowest representation is in Mathematics (2.8%) and Materials Science (2.5%). The category Other (11.9%) includes publications from other, less-represented fields.
The overall distribution confirms the highly interdisciplinary nature of the research, in which technical disciplines intersect with computer science, economics, and social sciences.
Figure 6 shows the distribution of documents by type in the Scopus database. Scientific articles (Article) account for the largest share, representing 44.9% of all documents, which confirms that research in this field is primarily published in the form of original scientific papers. The second most significant type are review articles (Review), accounting for 18.0%, which point to a growing need for systematization and summarization of existing knowledge.
Book chapters (12.6%) and books (12.5%) also have a significant representation, indicating a stable theoretical basis for the issues under study. Conference papers account for 11.4%, reflecting the important role of conferences in presenting current research results.
A smaller proportion of documents are editorials (0.2%), retracted papers (0.2%), notes (0.1%), and short surveys (0.1%). The overall distribution of documents indicates a balanced combination of original research, review studies, and book publications within the analyzed field.
Although this analysis is not intended as an exhaustive survey, it helps to contextualize the research presented within the broader development of augmented reality applications in manufacturing. The observed growth in publications and the strong interdisciplinary character of the topic underline the practical relevance of research focused on structured implementation approaches. These findings support the motivation for the proposed methodology and justify its demonstration through an industrial case study, which addresses technological feasibility and practical applicability in real manufacturing conditions.

3.6. Critical Synthesis and Identified Gap

The Web of Science (WoS) and Scopus, which are among the most important multidisciplinary databases of scientific publications, were used as source databases. Based on the selected criteria, 38 publications were identified in the Web of Science database, while the Scopus database provided approximately 3300 publications.
The significant difference in the number of publications identified between the WoS and Scopus databases is mainly due to the different scope and philosophy of indexing. The Scopus database has broader thematic coverage and includes a larger number of conference papers, technical reports, and interdisciplinary publications that are typical for the field of digital transformation of industry and augmented reality. In contrast, Web of Science applies stricter selection criteria and focuses primarily on high-quality journals, which leads to a smaller but methodologically stricter selection of publications.
For this reason, the results from Scopus can be considered an indicator of the breadth and dynamics of research, while the results from Web of Science provide a more concentrated view of the core of scientific production in a given field. Together, the two databases offer a complementary picture of the topicality and significance of the topic under investigation.
The bibliometric trends confirm a rapidly increasing interest in augmented reality within industrial digitalization, particularly after 2018, and highlight the interdisciplinary nature of the topic across engineering, computer science, and management-related domains. At the same time, the literature remains fragmented: a substantial portion of publications emphasize technological feasibility, prototype demonstrations, or short-term experimental evaluations. Comparatively fewer contributions provide structured, transferable implementation workflows that link AR deployment to measurable performance indicators under real industrial constraints. This observed imbalance supports the motivation for the present study, which focuses on a KPI-oriented implementation workflow and its demonstration in an industrial case study.

4. VR and AR in Manufacturing

This section does not aim to provide a comprehensive review of virtual and augmented reality technologies or a detailed survey of individual applications. Its purpose is to outline the role of immersive technologies in manufacturing and to provide a contextual bridge between the general background and the proposed KPI-oriented AR implementation methodology. The presented descriptions and application examples illustrate typical functional roles of VR and AR in supporting operators, production processes, and decision-making in industrial environments.
Augmented reality (AR) and virtual reality (VR) technologies have been increasingly explored by both industrial practitioners and academic researchers as tools for supporting complex manufacturing tasks. The use of immersive technologies enables simulation and validation of processes prior to physical execution, contributing to reduced rework and savings in materials, energy, and human labor.
Virtual reality applications are well established in manufacturing domains such as virtual prototyping, training, assembly simulation, and fault diagnosis. Advances in computing performance and interface technologies have enabled direct interaction with manufacturing data and processes. While virtual reality is primarily used for offline simulation and training purposes, the focus of this work is on augmented reality, which enables the integration of digital information directly into real manufacturing environments. AR supports intuitive interaction with production data while preserving the operator’s natural spatial perception.
Research on immersive technologies in manufacturing has progressed rapidly over the past decade, driven by advances in hardware miniaturization and tracking algorithms that improve response time and alignment accuracy [21]. Augmented reality enriches the real environment by overlaying virtual objects and enabling real-time interaction [22]. To conceptualize the relationship between real and virtual environments, Milgram introduced a continuum ranging from fully real to fully virtual environments, with augmented reality and augmented virtuality positioned between these extremes [23].
Figure 7 shows the mixed reality continuum, which represents a smooth transition between the real and virtual environments. The diagram shows how augmented reality (AR), in which the real world is supplemented with virtual elements, and augmented virtuality (AV), in which the dominant virtual environment is enriched with elements of the real world, are located between these two extremes. The figure illustrates the interrelationships and differences between the various types of reality within the concept of mixed reality [24].
In manufacturing system design and production management, digital manufacturing and simulation technologies have long supported planning, analysis, and process optimization [25]. Simulation-based approaches have been successfully applied in enterprise resource planning and production scheduling, particularly in industries characterized by complex products and demanding manufacturing processes [26,27,28]. Early immersive manufacturing environments combined CAD systems with virtual reality-based visualization and interaction, enabling improved understanding of production data and workflows [29,30].
Over the past decade, augmented reality has emerged as an effective extension of digital manufacturing, supporting process simulation prior to implementation as well as real-time information delivery to operators during execution [31]. Despite ongoing challenges related to computational performance, ergonomics, and system integration [32], AR has been successfully applied in assembly processes [33], machine operation support [34], real-scale CAD visualization, and robotics applications [35].
Research on augmented reality hardware has focused on a wide range of display and interaction technologies, including projectors, mobile devices, and head-mounted displays [36]. Although head-mounted displays enable hands-free, eye-level visualization, their use may be limited by ergonomic issues such as discomfort and motion sickness during prolonged operation [37,38].
Among the most frequently cited industrial applications of augmented reality in assembly is the cable harness assembly at Boeing [39]. In the automotive industry, AR has been applied to car door installation [40] as well as to the assembly, commissioning, and quality control of cockpit modules [41]. AR has also been successfully used to support maintenance activities [42]. Sharma and Molineros [43] analyzed different methods of presenting information for AR-based assembly prompts, while Neumann [44] proposed an independent descriptive language for AR content delivery. Balcisoy [45] described an AR system for testing product prototypes in a mixed reality environment.
Many reported AR systems remain prototype solutions developed for specific use cases, emphasizing the need for flexible system architectures that support adaptation to different tasks and effective reuse of data from computer-aided planning systems [46].

Factory Layout Planning (FLP) Systems

The Facility Layout Problem (FLP) addresses the optimal arrangement of machines and equipment within a production space, with effective layout design shown to significantly reduce operating costs [47]. Early FLP solutions relied on physical scale models to support visualization and collaborative analysis, while later approaches introduced algorithmic and mathematical models, including quadratic assignment and mixed-integer programming, solved using heuristic methods such as genetic algorithms and simulated annealing. Due to the combinatorial complexity of FLP, identifying truly optimal solutions remains challenging.
More recently, virtual reality–based simulation tools have been applied to FLP to provide interactive visualization environments for layout planning. Calderon and Cavazza [48], Iqbal and Hashmi [49], and Zetu et al. [50] demonstrated VR-based systems that support layout evaluation; however, their effectiveness is limited by extensive modeling effort and potential deviations from real-world conditions.
Several studies have proposed augmented reality–based FLP systems that enable virtual objects to be visualized directly within the real production environment, supporting intuitive decision-making and integration of human spatial intuition. Early AR-based FLP approaches were often constrained by technological limitations, resulting in conceptual designs rather than practical implementations. Recent advances in AR technologies reported by Nee et al. [31], Reinhart and Patron [51], and Ong et al. [52] have enabled more mature solutions. Building on these developments, Jiang and Nee [53] presented an in situ AR-based layout planning and optimization method that incorporates real-time facility data to improve the definition of layout criteria and physical constraints.

5. Practical Workflow of Augmented Reality Implementation in a Manufacturing Environment

The proposed workflow builds upon existing approaches to AR implementation in manufacturing reported in the literature, particularly studies addressing operator support, process guidance, and digital integration. Unlike existing works that focus primarily on isolated applications or technological aspects, the proposed procedure integrates these concepts into a structured, KPI-oriented implementation framework.
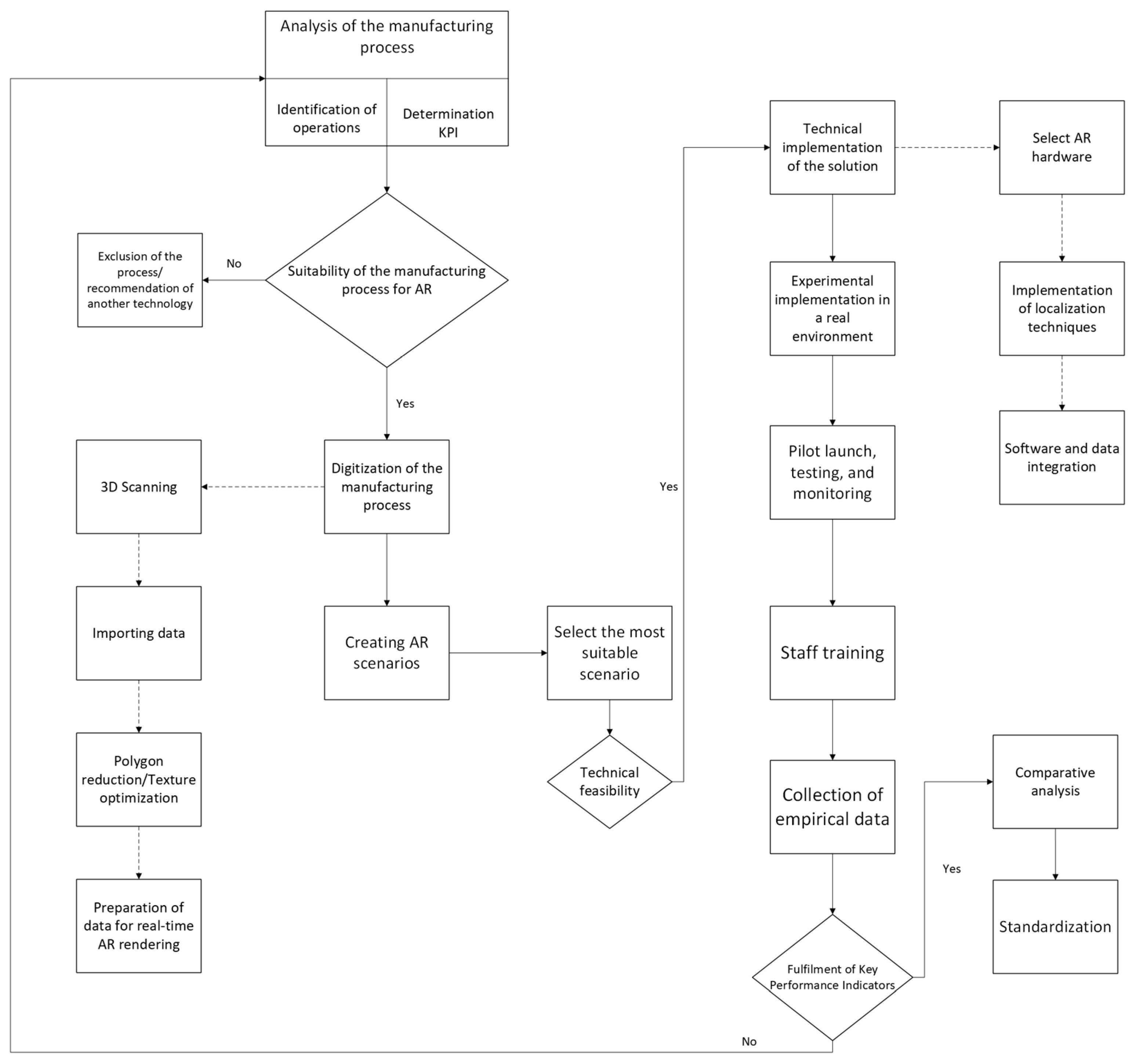
The proposed methodology for implementing augmented reality (AR) in a manufacturing environment represents a structured framework that integrates analytical, digital, technical, and evaluation procedures into the presented implementation workflow (see Figure 8). The primary objective of the methodology is to ensure that the implementation of AR technology is not carried out in isolation as a standalone technological innovation but is directly linked to measurable performance indicators of the manufacturing system. Such an approach enables an objective assessment of the benefits of AR in terms of productivity, quality, occupational safety, and resource utilization efficiency. Decision nodes in the workflow represent evaluation steps that may result either in progression to the next phase or in iterative refinement of the AR scenario.
The initial step of the methodology is a systematic analysis of the manufacturing process, which is essential for defining relevant key performance indicators (KPIs). The analysis focuses on detailed mapping of process flows, identification of critical operations, and quantification of the current state of production. In this phase, baseline values of indicators such as operation cycle time, error rate, number of unplanned downtimes, ergonomic workload of operators, or the time required to train new personnel are established. Defining KPIs at the initial stage of the methodology creates a reference framework against which the effectiveness of the implemented AR solution can be objectively evaluated in subsequent phases. The analysis also enables the identification of processes with the highest potential for improvement through visual and contextual operator support. The proposed KPIs are defined to be measurable under real operating conditions and to allow comparison between the state before AR implementation and after its deployment.
The KPIs presented in this study are illustrative and serve as conceptual indicators to support the design and structuring of the proposed AR implementation workflow. They are not intended to represent measured performance outcomes.
Operation cycle time represents one of the fundamental productivity indicators of a manufacturing process. In the context of AR implementation, it reflects the ability of the technology to streamline task execution through visual navigation, contextual instructions, and the reduction in non-value-added activities. The cycle time is defined as the average time required to complete a single operation from its start to its completion.
Measurement is performed using time records from the manufacturing system or through manual measurement based on time studies. The KPI value is expressed as the arithmetic mean of n repetitions of the operation and can be formulated as follows:
T c y c l e = 1 n i = 1 n t i
A reduction in the value of Tcycle after the implementation of AR is interpreted as a positive impact of the technology on process productivity.
Process error rate is one of the key indicators of manufacturing quality and reliability. In this case, the impact of AR is primarily reflected in a reduction in the number of incorrectly performed steps, assembly errors, or deviations from technological procedures. The error rate is defined as the ratio of the number of defective operations to the total number of operations performed. Measurement is carried out using quality records, outputs from quality control inspections, or nonconformance tracking systems. The KPI is expressed by the following:
E = N e r r o r s N t o t a l × 100 %
A decrease in the value of the indicator E after the deployment of AR indicates an increase in process quality and a reduction in the risk of complaints.
Worker training time is defined as the time required to train a new worker or retrain an existing worker and represents an important KPI in the field of human resource management. AR technology has the potential to shorten the adaptation process through intuitive visualization of work procedures directly in the real environment. This indicator is defined as the time interval from the start of training until the worker reaches the required level of independence. Measurement is carried out based on internal training records or employee performance evaluations. The KPI is expressed as:
The number of unplanned downtimes is an indicator of the stability and reliability of the manufacturing process. AR can contribute to its reduction through faster fault diagnosis, improved maintenance support, and a reduction in operator errors. The KPI is defined as the number of downtimes caused by human error or incorrect intervention in the process within the monitored time period. Measurement is performed based on records from manufacturing information systems.
AR system utilization rate: represents an indicator of user acceptance of the technology and its practical usability. This indicator is defined as the ratio of the time during which AR is actively used to the total time of execution of the supported operation. Measurement is carried out through AR application logs or system records. The KPI is expressed as:
U A R = T A R T o p e r a t i o n × 100 %
The analytical phase is followed by an assessment of the suitability of the manufacturing process for the application of augmented reality (AR) technology, which is directly based on the interpretation of the defined KPIs. Processes exhibiting a high degree of variability, increased error rates, or high cognitive demands on operators are considered priority candidates for AR application. In this decision-making step, the extent to which AR can contribute to improvements in the monitored indicators is evaluated, particularly through reductions in operation execution time, decreases in error rates, or improvements in ergonomic working conditions. If the potential impact of AR on the KPIs is assessed as marginal, the process is excluded from the subsequent workflow, thereby reducing the risk of inefficient investment in the technology.
In the case of a positive assessment of process suitability, the next phase involves the digitalization of the manufacturing environment, which establishes the technological foundation for the implementation of AR solutions. Digitalization includes the creation of an accurate digital model of the manufacturing equipment or workstation, with emphasis placed on preserving dimensional accuracy and functional relationships between individual elements. From a KPI perspective, this phase is of critical importance, as the quality of the digital model directly affects the accuracy of information displayed in AR and, consequently, the reliability of operator decision-making. Insufficiently processed or inaccurate digital data may lead to increased error rates or prolonged operation times, which would negatively affect the monitored performance indicators. Therefore, digital data optimization is performed with consideration of the trade-off between computational complexity and real-time visualization accuracy.
The digitalization phase is followed by the development of AR scenarios, which represents a key application step of the methodology in terms of its impact on KPIs. Each AR scenario is designed to directly support improvements in specific performance indicators, for example, through visual guidance of operators during assembly or setup operations, display of tolerances during quality inspection, or provision of contextual information during equipment maintenance. Scenario design takes ergonomic and cognitive aspects of work into account in order to minimize the user’s mental workload, as excessive cognitive load may lead to decreased performance and increased error rates. The linkage between AR scenarios and KPIs at this stage is primarily reflected in the explicit definition of the expected impact of each scenario on individual indicators, enabling subsequent experimental validation of hypotheses regarding the benefits of AR.
The selection of the most appropriate AR scenario and its technical validation constitute another critical stage of the methodology. In this step, the technical feasibility of the scenario is evaluated in the context of the existing infrastructure, while its potential impact on KPIs is simultaneously analyzed. Assessment focuses on whether the selected hardware and software solutions provide sufficiently accurate localization of virtual objects and stable visualization of information without latency that could negatively influence time-related process indicators. If technical limitations are identified, the methodology iteratively returns to previous phases, ensuring that the final solution is capable of meeting the required performance objectives.
The technical implementation of the AR solution within the real manufacturing environment is carried out gradually, with an emphasis on minimizing disruptions to existing processes. Implementation includes the integration of AR devices, localization mechanisms, and data interfaces, with particular focus on system stability and real-time operational capability. From a KPI perspective, this phase is especially important in terms of operational reliability, as technical failures or system instability would directly result in increased downtime and reduced productivity.
Following technical implementation, a pilot operation phase is conducted, during which the AR solution is tested under real manufacturing conditions. This phase is crucial for the empirical collection of data required to evaluate the impact of AR on the defined KPIs. During pilot operation, time-related indicators, error rates, frequency of process interventions, and user responses to the new interface are systematically monitored. The pilot phase also includes personnel training, with particular attention paid to the reduction in worker adaptation time to new work procedures as a significant KPI in the human resources domain.
The final phase of the methodology focuses on the evaluation of empirical data and comparative analysis of the achieved results. Measured KPI values after AR implementation are compared with baseline values, enabling an objective assessment of improvements in individual performance indicators. Based on the analysis results, conclusions regarding the effectiveness of the AR solution are formulated, and recommendations for its further standardization and expansion within the manufacturing system are defined. The methodology thus provides not only a technological framework but also an analytical framework for the systematic and measurable integration of augmented reality into industrial practice.

6. Analysis of the Possibility of Using AR in the KAMAX Company Environment

The presented case study was conducted in a real industrial environment at KAMAX, an international manufacturing company operating in the automotive sector. The very design and implementation of the process of using technology in a production company must be preceded by an analysis of the actual state of use of digitization and its elements. KAMAX is a leader in the development and production of cold-formed parts. Designs and manufactures custom screws, complex-shaped parts, precision parts, and assemblies for the mobility industry. The company’s roots go back to the early days of the automotive industry, with long-standing customers including major OEMs. In the same way, the company develops and manufactures high-quality and secure delivery based on a strong global network for all other types of vehicles and industrial construction machinery. Through new ways of working, it creates a flexible environment that values openness and adaptability, builds resilience, and increases skills and performance. Several framework areas of application of AR in a manufacturing company are described in the following section.

6.1. Training

Due to confidentiality constraints, selected production data are presented in a generalized form while preserving their relevance for methodological validation. AR offers extraordinary value for training and education activities with highly engaging visual learning experiences. A recent survey found that traditional training methods are ineffective for frontline workers. Workers forget 50% of information within one hour, 70% within 24 h, and 90% within one week. Added to this, many companies will soon be burdened by the loss of knowledge of an older workforce as they retire. AR can be an effective means of responsively ensuring quality training. Not only in the field of health and safety, but also in direct interaction with job classification, it is possible to prepare a knowledge base for training of all activities within the company. In the manufacturing workplace, AR can improve learning and understanding for both trainees and experienced workers. In addition, AR can increase employee engagement and safety awareness, reduce training costs, and shorten learning curves. Benefits of implementing the technology:
  • Faster introduction of the employee into the work cycle. AR provides an opportunity for hands-on learning in a structured, interactive way. With physical devices, participants can practice work activities in real-time at their own pace and without pressure from customers, managers, and performance expectations.
  • Safer approach in case of simulation of crises. Some work situations are inherently dangerous, and training for them can be just as dangerous. AR allows new employees to perform these tasks without risk of injury or danger.
  • Cognitive barriers: Sometimes, job training can be difficult. There are steep learning curves for many occupations, even within KAMAX, even with adequate education. This kind of hands-on learning allows participants to understand how things are supposed to work and how to handle them when things go wrong. They can take the time to comprehensively understand the material. Training may also be available upon request. Using AR can encourage and help participants retain information, knowledge, and skills. It can help create less dependency on staff, who can then perform their primary tasks more often.
  • Archiving and output in digital form.

6.2. Receipt, Registration, and Dispatch of Goods

An efficient material flow is essential for the smooth provision of customer requirements. This results in the need to ensure smooth inputs and outputs. The low frequency of the material flow and its effective use within volume-integrated units is the basis of efficiency. Here, a straightforward and simple material flow within the enterprise is important, which is directly dependent on the optimal layout within the enterprise space, as well as on the sequence of individual operations and the appropriate organization of production [8]. Systematics of the created material flows and arrangement are an important factor for the creation of a material flow analysis, which is an examination of the efficiency of material movement within the production stages of the production process. To reveal weak points in individual processes, to create a basis for eliminating bottlenecks, and, based on the analysis of the state, to create prerequisites for rationalization—that is what we expect from this analysis. The product cycle itself in the company begins at the entrance with the receipt of the semi-finished product—wire. For the production of the product itself—the screw, e.g., used steel EN 1.5507—alloy steel intended primarily for shaping into formed products. A descriptive label with a label and a barcode (in the future, QR code) is attached to each roll. In this case, the specific use of AR lies in the receiving and picking process, which is one of the most important tasks in supply chain management. To avoid errors (the amount of data on the label), AR should provide the employee with additional supplementary and verifying information quickly within the position of the given goods and also their correct classification. In a warehouse work environment, it is often necessary for employees to quickly adapt to new processes. In addition, they usually do not have enough time and training opportunities for this. However, workers should improve their performance despite the new conditions in order to limit the level of work-related stress and prevent possible errors, precisely by using AR. AR can take on a significant role in performing daily data collection tasks less stressful and easier. AR can provide functional solutions to problems with order selection and process support when a new problem is still emerging during work, while it supports the possibility of interactive work with fewer errors (see Figure 9).

6.3. Pressing Plant—Cold Heading, Change/Setup Assistant

Pressing itself is the main part of the company’s production. This is cold forming, where one of the forming machines is a progressive press, such as (Nedschroef, Helmond, The Netherlands). Setting up the machine and preparing the pressing dies themselves requires great accuracy and precision in the setting processes. Setting up is physically demanding in an environment with an increased likelihood of injury. The proposal for the implementation of AR in this step of production is for the operator to be able to call up the setup plan through AR and then take steps in accordance with the preparatory assignment of the operating team. When setting up new projects and functionally complex parts, there is a need for consultation with the engineering team to eliminate possible collisions and support in the preparatory process from the design team. The assembly plan can be projected on the display device and provide full interaction of the necessary departments. The system can improve assembly inspection processes by projecting digital images of the designed part for the inspector to compare with the finished product. Obvious inconsistencies or deviations can be recognized and identified for further investigation. For example, missing holes or incomplete parts can be detected more easily. Similarly, settings and fastening could be verified almost immediately.

6.4. Finishing and Control Operations of Production

The finishing and control operations themselves are a very important part of the overall production process within production, not only in this company. These operations include the chipping of parts of moldings (screws and other products) according to customer requirements, rolling of threads, completion of assembled products (e.g., screw + washer), application of surface adhesive materials, and, of course, their inspection by the OTK department and evaluation of product properties. In each of these steps, the use of AR can be beneficial, whether for eliminating errors in individual operational steps, consultations, or mainly for improving and speeding up control operations. AR plays an integral role in enabling quality control of manufactured or assembled products. According to statistical error control methods, a random sample is made to verify the dimensional correctness of the products, and here control devices are used, where the worker places the product in the fixing clamps, gauges, and then performs a visual inspection. With the help of AR, we can project the measurement protocol and the sequence of steps onto the display of the display device, and by scanning the QR of the measuring device, we can then store the measured values on the communication server. Precisely in the automotive industry, we can already use AR-equipped glasses and tablets to examine the quality of parts sent by third-party suppliers and to place various components on the assembly line. Worker guidance systems used to assemble components can also be used to ensure product quality. The AR-enabled tool combines industrial cameras with high-performance projectors to display essential information right on the desktop. The resulting digital canvas allows technicians to verify and validate the assembly sequence and production of parts. The estimated statistical sample is that this way we can reduce errors by up to 90% and shorten the time cycle by 40–50%. This system allows machine shop employees to identify unknown parts and assemble finished products. Once complete, the system will be able to highlight parts and guide the user through the process using simple instructions projected through the HMD. The system could also show shop floor workers how to assemble parts of a modular clamping system to speed up the machining setup. Another likely application is to show employees how to arrange components into frequently changing preconfigured kits for subsequent assembly or direct delivery to a customer’s assembly station.

6.5. Integration of Immersive Technologies in Industrial Expansion and Maintenance Processes

A prominent trend in industrial digitalization is the synergy of Augmented Reality (AR) and Virtual Reality (VR) with the Internet of Things (IoT), culminating in complex Mixed Reality (MR) environments. This technological convergence enables higher levels of fluidity and realism in the simulation of manufacturing operations. Current research and development (R&D) focuses primarily on hardware miniaturization, optimization of energy management for extended autonomy, and enhancing the mechanical durability of components. These factors are critical for deploying these technologies in extreme industrial conditions, such as high temperatures or chemically aggressive environments.
The effective implementation of these solutions is contingent upon 5G infrastructure, which facilitates the mass deployment of AR/VR at optimized costs through high data throughput and low latency. Transmitting high-definition 360-degree visual content via Head-Mounted Displays (HMD) requires bandwidths ranging from 80 to 100 Mbit/s. Managing these data streams is essential for seamless real-time interaction. Furthermore, a burgeoning innovation ecosystem contributes to reducing capital expenditures (CAPEX) for these technologies, thereby accelerating their adoption in industrial practice. The specific applications of these principles will be detailed in a case study focusing on AR implementation within the KAMAX corporate environment.
Remote Plant Guide and Virtual Presence is a concept that represents a digital transformation of the presence of clients or auditors within the production environment. Without the need for physical visitation, the following can be achieved:
  • Remote monitoring and auditing of production processes.
  • Virtual presentation of technological units and systems.
  • Interactive consultations regarding production capacities and the operational capabilities of specific facilities.
Intelligent maintenance and service assistance—AR technology redefines traditional service procedures by serving as an interactive procedural manual. Through HMD devices, the system identifies critical nodes in real-time and visually highlights anomalies, significantly reducing the MTTR (Mean Time To Repair).
By scanning identifiers (such as QR codes or machine IDs), operators can access the machine’s hierarchical structure. Integration with 3D CAD models ensures absolute precision in identifying spare parts—from complex assemblies to elementary fasteners. The system also provides real-time logistical data regarding component availability and lead times. The repair process itself is subsequently governed by visual guidance within the augmented reality environment, minimizing error rates and enhancing occupational safety.

7. Design and Application of the Solution in the Company

This section describes the implementation of an AR-based operator support system designed to assist selected manufacturing operations through visual guidance, contextual information display, and real-time process support. Digitization has made good progress in product development in the automotive industry in recent times, especially due to the recent global crisis. For this reason, all areas need to increase the level of digitization, and many tasks are now done online and virtually. AR systems, which incorporate digital data into a real environment, allow users to perceive digital abstraction without losing their perception of the physical world. The main goal is to present a methodology based on augmented reality techniques in combination with the modern approach of Industry 4.0. The task is to provide users with virtual content that can be perceived by human senses. The goal of AR is to expand the real world that people experience through human senses and to provide a wider sense of perception of the world by overlaying or rendering a 3D model.
The first step in the successful implementation of the use of AR is the selection of a suitable application environment where this technology can use its maximum potential. Since the processes of using AR in the KAMAX company are in the pilot-testing phase, it is important to present the possibilities of use in a wider context, also in order to present the technology to the company’s management. By analyzing the production processes and the individual application and financial possibilities of AR, a 3D visualization of the layout of the machines within the production hall was selected using scanning and HMD projection—a set in an AR environment. Benefits are expected from the results of the project, mainly around placing new machines, but also in the allocation of the already used machine park within the company due to the implementation phase of the product reallocation project and the optimization of production processes in the field of cold heading (cold forming). The initial intention was to use AR tools to simplify the creation of CAD plans for the layout of pressing and machining machines within the design of the production hall. Here, however, the potential would not be fully utilized, and therefore, the project of relocating new and existing machine parks within production plants in the EU provided a suitable opportunity to test and implement an extended implementation phase of the use of AR resources. An important factor is the positive evaluation of the contribution, where the primary goal is to increase the efficiency of the implementation phases of projects for the installation of new production equipment on the premises of the production company. Eliminating the risks associated with this activity is an important element of the use of AR funds for this project.

7.1. Necessary Equipment

The selection and evaluation of suitable functional properties is an important aspect of the proper functioning of the entire process. An important factor is also determining the conditions for online versus offline versions, and the transfer of acquired data and working with them. Compatibility of all HW and SW versions is an important condition for proper functioning.

7.1.1. Visualization Unit

HMD from Microsoft, type Hololens 2 (Microsoft, Redmond, WA, USA), was chosen for this project. It is a very sophisticated device for AR needs. Hololens 2 provides twice the field of view of the original HoloLens. They have precise interactions with holograms to create a full-fledged mixed reality. It can seamlessly map your physical environment and allows you to anchor digital content to objects or surfaces wherever you are. Fully articulated hand tracking, touching, grasping, and moving the holograms in a way that feels natural are some of the key features that factored into the selection. HoloLens 2 can adapt to hands, so holograms react like real objects. With HoloLens 2, multiple digital models can be loaded to represent machines, bringing in additional pieces of geometry and breaking them down to make better decisions and speed up factory planning.

7.1.2. Digitizing Unit

The choice of software design architecture itself consists of several levels. In the first stage, it is defining a solution for spatial scanning, where the choice is to use an AR headset—in this case, Hololens 2, where scanning takes place directly in the application interface—or there is the possibility to use an iPAD/iPhone in the Pro version using software equipment from Scaniverse. In both cases, subsequent preparation and modification of the scanned objects are necessary to obtain an adequate result.

7.1.3. Spatial Data Processing

Scaniverse—uses LiDAR to create realistic 3D models that you can view in 3D, share, and cross-platform publish online. Scaniverse (version 2.1.0, Niantic Inc., San Francisco, CA, USA) can be downloaded for free from the App Store for iOS operating systems. Scaniverse allows you to capture, edit, and share 3D content directly from your phone/iPad. LiDAR stands for “light detection and ranging” or “laser imaging, detection and ranging”. It is a method of determining ranges by focusing a laser on an object or surface and measuring the time it takes for the reflected light to return to the receiver, using computer vision to create 3D models with high fidelity and amazing detail. Scaniverse is free for iOS platforms. For the processing of 3D scans, it is possible to use any graphics software with the possibility of exporting data into compatible formats. The advantage is the possibility to use the software used in the company, or the purchase of licensed add-ons. An alternative is free applications such as Blender. Blender is a free and open-source 3D content creation package. FataMorgana (version 2.0, Pocket Virtuality a. s., Prague, Czech Republic)—allows you to create a virtual copy of the physical environment in real-time and share it with multiple users (remote experts) around the world. This allows communicating with them at a specific place, regardless of their geographical location. Virtual tools allow you to measure and share data in physical space and its copy, as well as insert extended 3D and other models into both environments, which is also used in the KAMAX company’s AR application project.

7.2. Data Generation—Mapping of the Real State

The first relocated object was the SP451 cold pressing machine from the Alsfeld plant from the original 15.5 m space to a defined part of the hall with space up to 13 m in length. All relocation issues had to be considered and reassessed. There were 2 basic variants available.
In both cases, there were known problems in advance, such as the need to remove the partition wall and the related draft in the hall until the installation of two new doors and, subsequently, the reconstruction of the support column. The selected location, which until now serves as a warehouse, also involves a change in the layout of the warehouse, and the relocation of the facilities of the cleaning company and the scrap warehouse. At the same time, it would cause problems in the warehouse management of part of the production process (see Figure 10).
The company would lose 135 m2 of warehouse. The necessity to build a new, stronger concrete floor. Both solutions are relatively far from similar large machines of the Cold Heading Department. In addition, option two carries problems associated with the fact that it is the most frequently used traffic corridor within the operation.
The implementation itself began with spatial elaboration, where a 3D scan of the production equipment was made at the plant in Alsfeld, then the individual parts of the machine were separated, and then the visualization layout was adjusted in the FataMorgany Studio software tool (Company KAMAX Holding GmbH & Co. KG, Alsfeld, Germany). Visualization would not be possible without developing the most precise scan, which is necessary for implementation in an AR environment. Scaniverse software was used for this purpose, and as mentioned, it allows you to capture, edit, and share 3D content directly from a phone, tablet, or LiDAR-enabled device. Using sensors and computer vision, it creates 3D models with high fidelity and amazing details.
Scanning itself with the Scaniverse software takes place in several steps (see Figure 11). The basic thing is to define the scanned object by choosing the size, quality, and range of the resulting scan. The speed of processing and recalculation of objects and details depends on the choice of the quality of the scanned object. Subsequently, by starting the scan, it is necessary to go around the object so that the surface is scanned as faithfully as possible according to the needs of the details and the choice of parameters of the scanned body.
After the scanning is completed and the graphic complexity of the scanned object is recalculated, the software evaluates and prepares an animation—a sequence from the given scan for the needs of the presentation. In this case, the given file was subsequently used in the application interface environment of the FataMorgany Studio software for subsequent implementation using HMD Hololens to connect the virtual object with the reality of the production hall.
There are three modes of the FataMorgana Studio application that use FMO’s native custom file system. The work itself consists of the intuitive use of the software tool in several steps.
In Editing mode, models and scenes can be cleaned. There are also displacements, rotation of objects, and the necessary QR code (zero-point, initial position) for creating movements and instructions of the manual. After opening, a new empty project will appear, into which we import files of scanned objects. In the dialog itself, we then adjust the model according to the desired processing outputs by setting parameters such as the size of the object, its location within the coordination system, and defining work units.
In Inspection mode, a prepared scene with a 3D model can be displayed. Online transfer of photos and recordings from the camera to the Hololens. It is beneficial if it is desirable to show a wider circle of people on the monitor what the person who is currently wearing the HMD Hololens headset sees. In this mode, it is important to properly connect the Hololens with the application itself. For this, the FataMorgana Voyager application will be used, which we will launch through the environment and Hololens gestures (see Figure 12).
In the Guided mode, we can create a 3D scan. Ability to stream video from Hololens like inspection mode.
Defining the starting point is a very important step for the correct manipulation and subsequent processing of scans in the 3D software environment and the correct positional display in the AR Hololens. This point is defined as the point from which the given scene is placed. For this step, we use a QR code (see Figure 13). The “ArUco”—starting point 0. The QR code scanning takes place with the glasses themselves in the application environment. As we place the given point in the studio, we will subsequently also have it in the glasses. If the model moves to the right or left in relation to the QR code, the model in the glasses also moves.
The package from Pocket Virtuality includes 2 QR markers for use with Hololens and FatMorgana Studio. Each inspection mode uses the larger of the two QR codes. The QR code is placed in a vertical position, and thanks to its magnetic design, it can be easily applied to any metal part. After the visualization work is completed, the QR code tag is marked and placed on the exact location of the machine, and when the physical machine arrives at the site, everything fits (see Figure 14).
In AR, ground markers are used to track the position of the HMD and input devices. They can be used both for indoor and outdoor viewing. The code mark symbol is fixed with three basic points in black color, one vertical guide bar, and one horizontal guide bar (see Figure 15).
It is worth mentioning the list of supported formats supported by the software: The “Colada” DAE format has proven itself the most. However, if it has a different format, it can be converted to a DAE file using the freely available “Cad Assistant” application.

7.3. Data Generation—Design of New Storage

After the successful digitization of the “Alsfeld” operation, the solution for the relocation of production machines was also used in the environment of the Bardejov production plant. The location of the RP520 rolling mill, the hopper, the GRA3 finishing device for secondary operations and the WA8 inspection machine as well as the progressive press became a challenge for the application of 3D visualization technology (see Figure 16).
The whole process went through several stages. The first was the identification of parameters for the placement of machines, such as problems with ergonomics of the workplace, space for maintenance, material loading, etc. The operators were part of deciding what their future workplace would be like and how comfortable it would be (see Figure 17).
The scanned objects of the individual production machines were placed in the 3D interface with the help of the software and projected by the HMD Hololens to the user.
Subsequently, through simulation, it is possible to find out what can be expected from the limited available space. There can be discussion, brainstorming, and the contribution of new ideas. After the decision is taken, the relocation project itself has a better starting position for real project documentation (see Figure 18).
The following Table 1 presents a comparison of the traditional layout design process with the applied workflow enhanced with augmented reality visualization.
From an organizational perspective, the implemented AR solution primarily affected the daily work of operators by simplifying task execution, reducing the need for external documentation, and supporting process consistency. The implementation also required basic user training and adaptation of work procedures, highlighting the human-centered nature of AR deployment in industrial environments.

8. Discussion

The scientific contribution of this work lies in the proposed methodological framework for integrating augmented reality into the design, analysis, and control of complex mechatronic systems. Rather than focusing on the structural design of the quadcopter itself, the study investigates how augmented reality can support system understanding, operator interaction, and decision-making during development and operation. The quadcopter platform is intentionally used as a representative application case, enabling the evaluation of AR-based visualization and interaction in a dynamically complex system. The proposed approach is transferable to other robotic and cyber-physical systems and contributes to current research on human–machine interaction and digital support tools in engineering design. Although this paper includes an extensive overview of related literature, it is not intended as a systematic review; the literature survey serves as a contextual foundation for the proposed methodology and its validation through an industrial application.
The observed trends identified during the AR-supported implementation are consistent with findings reported in previous studies focusing on operator assistance, assembly guidance, and maintenance support. Several authors report reductions in execution errors and improved task efficiency when contextual visual information is provided directly within the working environment. The results observed in the present study align with these findings, particularly with respect to improved process transparency and reduced cognitive load. However, unlike many laboratory-based or prototype-focused studies, the presented implementation was conducted under real industrial conditions, which introduced additional technical and organizational constraints influencing the observed outcomes.
Compared to conventional quadcopter control and visualization approaches reported in the literature, which typically rely on screen-based interfaces, predefined dashboards, or simulation environments, the proposed method introduces augmented reality as an integrated interaction layer. While existing approaches primarily focus on algorithmic improvements in localization, control, or simulation accuracy, the presented methodology emphasizes real-time spatial visualization and intuitive human–machine interaction. By embedding virtual information directly into the operator’s physical environment, the AR-based approach enhances situational awareness and system understanding. Importantly, the added AR layer complements rather than replaces established control and localization techniques, representing a methodological contribution rather than a purely technical modification.
The industrial deployment within the KAMAX environment demonstrates the practical relevance of the proposed approach in a complex and logistically demanding context, such as the relocation and installation of production equipment. The use of AR-supported visualization enabled early identification of spatial conflicts, accessibility issues, and safety constraints, thereby reducing the risk of costly modifications during later implementation stages. Beyond technical benefits, the shared visualization facilitated communication among stakeholders and supported acceptance of digital technologies within the organization, contributing to improved ergonomics, workplace safety, and more efficient use of available space.
From an economic perspective, the integration of AR must be directly linked to production-related performance indicators. The findings suggest that AR-supported planning and visualization can reduce indirect costs associated with rework, delays, and inefficient spatial layouts. Although AR adoption within the Slovak industrial context remains relatively limited, the presented application indicates a positive balance between implementation costs and perceived operational benefits, including process efficiency and organizational image.
Despite the positive trends observed, several limitations of the presented study must be acknowledged. The absence of parallel control conditions limits the ability to isolate the impact of augmented reality from other influencing factors. In addition, the pilot implementation was conducted over a limited observation period and involved a restricted number of operators, which constrains the statistical generalization of the results. Furthermore, the findings are inherently linked to the specific organizational, technological, and process-related characteristics of the studied manufacturing environment.
The following points detail how we addressed the specific concerns regarding methodology, limitations, and generalizability, drawing on the practical implementation results at the KAMAX production facility.
Critical Analysis and Comparison with Existing Research. In the revised Discussion, we now critically evaluate the efficiency of the AR-based layout design against traditional methods. While our study confirms the general benefits of AR in Industry 4.0 as noted by [31], we specifically analyze the integration of high-precision 3D laser scanning (Faro Focus) with AR visualization (Fata Morgana). We have added a comparison showing that while theoretical models often overlook data interoperability, our practical implementation revealed critical challenges in processing large point clouds for real-time AR use. This provides a deeper explanation of why our results—specifically the significant reduction in spatial planning errors—align with, yet extend, existing research by focusing on the technical bottleneck of data optimization.
Lack of Control Conditions. We acknowledge that a formal control group was not utilized. In the revised text, we clarify that the study followed a case study methodology integrated with design thinking (empathize, define, ideate, prototype, and test). The “control condition” was represented by the company’s legacy 2D/3D CAD planning processes. We have added a critical reflection stating that while the qualitative benefits (improved stakeholder communication and spatial intuition) are evident, the lack of a quantitative side-by-side comparison between an AR-group and a non-AR-group is a methodological limitation that we now explicitly disclose.
Limited Observation Period and Sample Size. The study focused on the prototyping and testing phases of the new production layout. We have expanded the Discussion to address this:
• Temporal limitation: The observation period covered the design and auditing phases but did not extend to long-term operational maintenance.
• Sample size: The feedback was gathered from a targeted group of specialized engineers and managers at KAMAX Tools. We have added a statement acknowledging that while this provides high-quality expert insight, it may not reflect the user experience of the broader workforce.
Generalizability of Findings. We have addressed the generalizability beyond the specific context of KAMAX. We argue that the proposed workflow—utilizing 3D scanning to create a “Digital Twin” for AR overlay—is theoretically transferable to any manufacturing environment. However, we have added a section discussing how external validity might be limited by:
• The specific technical infrastructure required (high-end scanning hardware).
• The unique complexity of fastener production layouts. By highlighting these factors, we provide a more balanced view of how other companies can (or cannot) directly adopt our findings.
Therefore, the results should be interpreted as context-dependent and indicative rather than universally applicable. Future research should address these limitations through longer-term deployments, controlled experimental designs, and multi-site validation.

9. Conclusions

The contribution of this study lies primarily in the structured integration of augmented reality into manufacturing layout planning and in the definition of a KPI-oriented implementation workflow. The proposed approach is demonstrated through an industrial pilot application, illustrating its practical feasibility. A comprehensive quantitative evaluation of system performance and user-centered assessment were not within the scope of this study and are identified as important directions for future research. The industrial pilot implementation at KAMAX illustrates how the proposed methodology can be applied in a real manufacturing environment. Preliminary results from the pilot implementation at KAMAX suggest a significant potential for error reduction, specifically in identifying spatial interferences that are often overlooked in 2D environments. These findings should be interpreted as indicative rather than conclusive, given the exploratory nature of the pilot application. Beyond the specific scope of this study, the presented work reflects broader trends in industrial digitalization and data-driven manufacturing within the Industry 4.0 framework. The effective integration and interpretation of production-related data across the value chain is becoming increasingly important for improving process transparency and decision-making. In this context, augmented reality represents one of several enabling technologies that may support future manufacturing systems, provided that technical, organizational, and economic challenges are appropriately addressed.

Author Contributions

Conceptualization, J.T., M.J., and D.D.; methodology, D.D.; software, M.T. and M.K.; validation, M.Y.; formal analysis, D.D.; investigation, J.T.; resources, J.T. and D.D.; data curation, M.T. and M.Y.; writing—original draft preparation, M.T., D.D., J.T., and M.Y.; writing—review and editing, M.T., D.D., J.T., and M.Y. All authors have read and agreed to the published version of the manuscript.

Funding

This research was supported by the Cultural and Educational Grant Agency of the Ministry of Education, Research, Development, and Youth of the Slovak Republic, grant no. KEGA 014TUKE-4/2024, and by the Scientific Grant Agency of the Ministry of Education, Research, Development and Youth of the Slovak Republic and Slovak Academy of Sciences, grant No. VEGA 1/0258/24.

Institutional Review Board Statement

Not applicable.

Data Availability Statement

The original contributions presented in the study are included in the article, and further inquiries can be directed to the corresponding author.

Acknowledgments

This article is supported by project DRP0200194, Moving PLastics and mAchine iNdustry towards Circularity (PLAN-C) under the Interreg Danube Region Program, co-funded by the European Union, which was also supported by the Ulysseus Seed Funding Programme for Joint Research and Innovation Groups No. 251003—Researchers in the Digital Sustainability of Industrial Production. This work was supported by the Slovak Research and Development Agency under contract No. APVV-21-0293. This article was also supported by the EU NextGenerationEU through the Recovery and Resilience Plan for Slovakia under the project No. 09I05-03-V02-00042.

Conflicts of Interest

Author Miroslav Jaščur was employed by the company KAMAX Tools s.r.o. The remaining authors declare that the research was conducted in the absence of any commercial or financial relationships that could be construed as a potential conflict of interest.

Abbreviations

The following abbreviations are used in this manuscript:
QRQuick Response
ARAugmented Reality
MRMixed Reality
VRVirtual reality
HMDHead-Mounted Display

References

  1. Berkman, M.I.; Akan, E. Presence and immersion in virtual reality. In Encyclopedia of Computer Graphics and Games; Springer: Cham, Switzerland, 2019; pp. 1–10. [Google Scholar]
  2. Bottani, E.; Vignali, G. Augmented reality technology in the manufacturing industry: A review of the last decade. IISE Trans. 2019, 51, 284–310. [Google Scholar] [CrossRef]
  3. Fernández-Moyano, J.A.; Remolar, I.; Gómez-Cambronero, Á. Augmented Reality’s Impact in Industry—A Scoping Review. Appl. Sci. 2025, 15, 2415. [Google Scholar] [CrossRef]
  4. Marques, B.; Alves, J.; Neves, M.; Justo, I.; Santos, A.; Rainho, R.; Maio, R.; Costa, D.; Ferreira, C.; Dias, P.; et al. Interaction with virtual content using augmented reality: A user study in assembly procedures. Proc. ACM Hum.-Comput. Interact. 2020, 4, 1–17. [Google Scholar] [CrossRef]
  5. Yang, Z.; Shi, J.; Jiang, W.; Sui, Y.; Wu, Y.; Ma, S.; Kang, C.; Li, H. Influences of augmented reality assistance on performance and cognitive loads in different stages of assembly task. Front. Psychol. 2019, 10, 458057. [Google Scholar] [CrossRef]
  6. Lampen, E.; Teuber, J.; Gaisbauer, F.; Bär, T.; Pfeiffer, T.; Wachsmuth, S. Combining simulation and augmented reality methods for enhanced worker assistance in manual assembly. Procedia CIRP 2019, 81, 588–593. [Google Scholar] [CrossRef]
  7. Daneshmand, M.; Noroozi, F.; Corneanu, C.; Mafakheri, F.; Fiorini, P. Industry 4.0 and prospects of circular economy: A survey of robotic assembly and disassembly. Int. J. Adv. Manuf. Technol. 2023, 124, 2973–3000. [Google Scholar] [CrossRef]
  8. Xue, Z.; Yang, J.; Chen, R.; He, Q.; Li, Q.; Mei, X. AR-assisted guidance for assembly and maintenance of avionics equipment. Appl. Sci. 2024, 14, 1137. [Google Scholar] [CrossRef]
  9. Lorenz, M.; Knopp, S.; Klimant, P. Industrial augmented reality: Requirements for an augmented reality maintenance worker support system. In Proceedings of the 2018 IEEE International Symposium on Mixed and Augmented Reality Adjunct (ISMAR-Adjunct); IEEE: New York, NY, USA, 2018. [Google Scholar]
  10. Simon, J.; Gogolák, L.; Sárosi, J.; Fürstner, I. Augmented reality based distant maintenance approach. Actuators 2023, 12, 302. [Google Scholar] [CrossRef]
  11. Kong, L.; Wang, S.; Su, Q.; Liu, Z.; Liao, G.; Sun, B.; Shi, T. Printed two-dimensional materials for flexible photodetectors: Materials, processes, and applications. Sensors 2025, 25, 1042. [Google Scholar] [CrossRef]
  12. Malta, A.; Farinha, T.; Mendes, M. Augmented reality in maintenance—History and perspectives. J. Imaging 2023, 9, 142. [Google Scholar] [CrossRef]
  13. Breitkreuz, D.; Müller, M.; Stegelmeyer, D.; Mishra, R. Augmented reality remote maintenance in industry: A systematic literature review. In Proceedings of the International Conference on Extended Reality; Springer Nature: Cham, Switzerland, 2022. [Google Scholar]
  14. Havlíková, K.; Hořejší, P.; Kopeček, P. Effect of Augmented Reality Support on Quality Inspection of Welded Structures. Appl. Sci. 2023, 13, 11655. [Google Scholar] [CrossRef]
  15. Ho, P.T.; Albajez, J.A.; Santolaria, J.; Yagüe-Fabra, J.A. Study of augmented reality based manufacturing for further integration of quality control 4.0: A systematic literature review. Appl. Sci. 2022, 12, 1961. [Google Scholar] [CrossRef]
  16. Chouchene, A.; Carvalho, A.V.; Charrua-Santos, F.; Barhoumi, W. Augmented reality-based framework supporting visual inspection for automotive industry. Appl. Syst. Innov. 2022, 5, 48. [Google Scholar] [CrossRef]
  17. Morales Méndez, G.; del Cerro Velázquez, F. Impact of augmented reality on assistance and training in industry 4.0: Qualitative evaluation and meta-analysis. Appl. Sci. 2024, 14, 4564. [Google Scholar] [CrossRef]
  18. Plakas, G.; Ponis, S.; Agalianos, K.; Aretoulaki, E.; Gayialis, S. Augmented reality in manufacturing and logistics: Lessons learnt from a real-life industrial application. Procedia Manuf. 2020, 51, 1629–1635. [Google Scholar] [CrossRef]
  19. Maio, R.; Santos, A.; Marques, B.; Ferreira, C.; Almeida, D.; Ramalho, P.; Batista, J.; Dias, P.; Santos, B.S. Pervasive Augmented Reality to support logistics operators in industrial scenarios: A shop floor user study on kit assembly. Int. J. Adv. Manuf. Technol. 2023, 127, 1631–1649. [Google Scholar] [CrossRef]
  20. Costa, A.; Miranda, J.; Dias, D.; Dinis, N.; Romero, L.; Faria, P.M. Smart Maintenance Solutions: AR-and VR-Enhanced Digital Twin Powered by FIWARE. Sensors 2025, 25, 845. [Google Scholar] [CrossRef]
  21. Nee, A.Y.C.; Ong, S.K. Virtual and augmented reality applications in manufacturing. IFAC Proc. Vol. 2013, 46, 15–26. [Google Scholar] [CrossRef]
  22. Azuma, R.T. A survey of augmented reality. Presence Teleoperators Virtual Environ. 1997, 6, 355–385. [Google Scholar] [CrossRef]
  23. Milgram, P.; Takemura, H.; Utsumi, A.; Kishino, F. Augmented reality: A class of displays on the reality-virtuality continuum. In Telemanipulator and Telepresence Technologies; SPIE: Bellingham, WA, USA, 1995. [Google Scholar]
  24. Segovia, D.; Mendoza, M.; Mendoza, E.; González, E. Augmented Reality as a Tool for Production and Quality Monitoring. Procedia Comput. Sci. 2015, 75, 291–300. [Google Scholar] [CrossRef]
  25. Mourtzis, D.; Doukas, M.; Bernidaki, D. Simulation in manufacturing: Review and challenges. Procedia CIRP 2014, 25, 213–229. [Google Scholar] [CrossRef]
  26. Chryssolouris, G.; Papakostas, N.; Mourtzis, D. Refinery short-term scheduling with tank farm, inventory and distillation management: An integrated simulation-based approach. Eur. J. Oper. Res. 2005, 166, 812–827. [Google Scholar] [CrossRef]
  27. Mourtzis, D. An approach to planning of food industry manufacturing operations: A case study. CIRP J. Manuf. Syst. 2006, 35, 551–561. [Google Scholar]
  28. Monostori, L.; Kádár, B.; Pfeiffer, A.; Karnok, D. Solution approaches to real-time control of customized mass production. CIRP Ann. 2007, 56, 431–434. [Google Scholar] [CrossRef]
  29. Stark, R.; Israel, J.H.; Wöhler, T. Towards hybrid modelling environments—Merging desktop-CAD and virtual reality-technologies. CIRP Ann. 2010, 59, 179–182. [Google Scholar] [CrossRef]
  30. Michalos, G.; Makris, S.; Mourtzis, D. An intelligent search algorithm-based method to derive assembly line design alternatives. Int. J. Comput. Integr. Manuf. 2012, 25, 211–229. [Google Scholar] [CrossRef]
  31. Nee, A.Y.C.; Ong, S.K.; Chryssolouris, G.; Mourtzis, D. Augmented reality applications in design and manufacturing. CIRP Ann. 2012, 61, 657–679. [Google Scholar] [CrossRef]
  32. Salonen, T.; Sääski, J.; Hakkarainen, M.; Kannetis, T.; Perakakis, M.; Siltanen, S.; Potamianos, A.; Korkalo, O.; Woodward, C. Demonstration of assembly work using augmented reality. In Proceedings of the 6th ACM International Conference on Image and Video Retrieval, Amsterdam, The Netherlands, 9–11 July 2007. [Google Scholar]
  33. Mourtzis, D.; Zogopoulos, V.; Katagis, I.; Lagios, P. Augmented Reality based Visualization of CAM Instructions towards Industry 4.0 paradigm: A CNC Bending Machine case study. Procedia CIRP 2018, 70, 368–373. [Google Scholar] [CrossRef]
  34. Chen, C.J.; Ong, S.K.; Nee, A.Y.C.; Zhou, Y.Q. Haptic-based interactive path planning for a virtual robot arm. Int. J. Interact. Des. Manuf. 2010, 4, 113–123. [Google Scholar] [CrossRef]
  35. Mourtzis, D.; Doukas, M.; Vandera, C. Smart mobile apps for supporting product design and decision-making in the era of mass customisation. Int. J. Comput. Integr. Manuf. 2017, 30, 690–707. [Google Scholar] [CrossRef]
  36. Ong, S.K.; Yuan, M.L.; Nee, A.Y.C. Augmented reality applications in manufacturing: A survey. Int. J. Prod. Res. 2008, 46, 2707–2742. [Google Scholar] [CrossRef]
  37. Mourtzis, D.; Siatras, V.; Zogopoulos, V. Augmented reality visualization of production scheduling and monitoring. Procedia CIRP 2020, 88, 151–156. [Google Scholar] [CrossRef]
  38. Curtis, D.; Mizell, D.; Gruenbaum, P.; Janin, A. Several devils in the details: Making an AR application work in the airplane factory. In Proceedings of the International Workshop on Augmented Reality: Placing Artificial Objects in Real Scenes, San Francisco, CA, USA, 20–21 October 1999. [Google Scholar]
  39. Reiners, D.; Stricker, D.; Klinker, G.; Müller, S. Augmented reality for construction tasks: Doorlock assembly. Proc. IEEE ACM IWAR 1998, 98, 31–46. [Google Scholar]
  40. Doil, F.; Schreiber, W.; Alt, T.; Patron, C. Augmented reality for manufacturing planning. In Proceedings of the Workshop on Virtual Environments (EGVE), Zurich, Switzerland, 22–23 May 2003. [Google Scholar]
  41. Lipson, H.; Shpitalni, M.; Kimura, F.; Goncharenko, I. Online product maintenance by web-based augmented reality. In Proceedings of CIRP Design Seminar on New Tools and Workflow for Product Development; CIRP Design Seminar: Munich, Germany, 1998; pp. 131–143. [Google Scholar]
  42. Molineros, J.; Raghavan, V.; Sharma, R. AREAS: Augmented Reality for evaluating assembly sequences. In Proceedings of the International Workshop on Augmented Reality: Placing Artificial Objects in Real Scenes, San Francisco, CA, USA, 20–21 October 1999. [Google Scholar]
  43. Neumann, U.; Majoros, A. Cognitive, performance, and systems issues for augmented reality applications in manufacturing and maintenance. In Proceedings of the IEEE 1998 Virtual Reality Annual International Symposium; IEEE: New York, NY, USA, 1998. [Google Scholar]
  44. Balcisoy, S.; Kallmann, M.; Fua, P.; Thalmann, D. A framework for rapid evaluation of prototypes with augmented reality. In Proceedings of the ACM Symposium on Virtual Reality Software and Technology, Seoul, Republic of Korea, 22–25 October 2000. [Google Scholar]
  45. Takata, S.; Isobe, H.; Fujii, H. Disassembly operation support system with motion monitoring of a human operator. CIRP Ann. 2001, 50, 305–308. [Google Scholar] [CrossRef]
  46. Dutoit, A.; Creighton, O.; Klinker, G.; Kobylinski, R.; Vilsmeier, C.; Bruegge, B. Architectural issues in mobile augmented reality systems: A prototyping case study. In Proceedings of the Eighth Asia-Pacific Software Engineering Conference; IEEE: New York, NY, USA, 2001. [Google Scholar]
  47. Xie, W.; Sahinidis, N.V. A branch-and-bound algorithm for the continuous facility layout problem. Comput. Chem. Eng. 2008, 32, 1016–1028. [Google Scholar] [CrossRef]
  48. Calderon, C.; Cavazza, M.; Diaz, D. A new approach to virtual design for spatial configuration problems. In Proceedings of the Seventh International Conference on Information Visualization, London, UK, 16–18 July 2003. [Google Scholar]
  49. Iqbal, M.; Hashmi, M.S.J. Design and analysis of a virtual factory layout. J. Mater. Process. Technol. 2001, 118, 403–410. [Google Scholar] [CrossRef]
  50. Zetu, D.; Banerjee, P.; Schneider, P. Data input model for virtual reality-aided facility layout. IIE Trans. 1998, 30, 597–620. [Google Scholar] [CrossRef]
  51. Reinhart, G.; Patron, C. Integrating augmented reality in the assembly domain—Fundamentals, benefits and applications. CIRP Ann. 2003, 52, 5–8. [Google Scholar] [CrossRef]
  52. Ong, S.K.; Pang, Y.; Nee, A.Y.C. Augmented reality aided assembly design and planning. CIRP Ann. 2007, 56, 49–52. [Google Scholar] [CrossRef]
  53. Jiang, S.; Nee, A.Y.C. A novel facility layout planning and optimization methodology. CIRP Ann. 2013, 62, 483–486. [Google Scholar] [CrossRef]
Figure 1. Visualization of the number of publications indexed in the Web of Science database between 2015 and 2025.
Figure 1. Visualization of the number of publications indexed in the Web of Science database between 2015 and 2025.
Applsci 16 02009 g001
Figure 2. Visualization of the number of publications indexed in the Web of Science categories. 1—Engineering, Electrical Electronics; 2—Automation Control Systems; 3—Computer Science Interdisciplinary Applications; 4—Engineering Manufacturing; 5—Management; 6—Physics Applied; 7—Computer Science Information Systems; 8—Engineering Multidisciplinary; 9—materials Science Multidisciplinary; 10—Chemistry Multidisciplinary.
Figure 2. Visualization of the number of publications indexed in the Web of Science categories. 1—Engineering, Electrical Electronics; 2—Automation Control Systems; 3—Computer Science Interdisciplinary Applications; 4—Engineering Manufacturing; 5—Management; 6—Physics Applied; 7—Computer Science Information Systems; 8—Engineering Multidisciplinary; 9—materials Science Multidisciplinary; 10—Chemistry Multidisciplinary.
Applsci 16 02009 g002
Figure 3. Visualization of the number of publications by document type indexed in the Web of Science database: 1—Article, 2—Proceeding paper, 3—Review article, 4—Editorial material.
Figure 3. Visualization of the number of publications by document type indexed in the Web of Science database: 1—Article, 2—Proceeding paper, 3—Review article, 4—Editorial material.
Applsci 16 02009 g003
Figure 4. Visualization of the number of publications indexed in the Scopus database between 2015 and 2025.
Figure 4. Visualization of the number of publications indexed in the Scopus database between 2015 and 2025.
Applsci 16 02009 g004
Figure 5. Visualization of the number of publications by Scopus categories.
Figure 5. Visualization of the number of publications by Scopus categories.
Applsci 16 02009 g005
Figure 6. Visualization of the number of publications by type document.
Figure 6. Visualization of the number of publications by type document.
Applsci 16 02009 g006
Figure 7. Paul Milgram’s reality–virtuality (RV) continuum [24].
Figure 7. Paul Milgram’s reality–virtuality (RV) continuum [24].
Applsci 16 02009 g007
Figure 8. Practical workflow of augmented reality implementation in a manufacturing environment.
Figure 8. Practical workflow of augmented reality implementation in a manufacturing environment.
Applsci 16 02009 g008
Figure 9. Scanning with a portable scanner with automatic transfer of information to the HMD device.
Figure 9. Scanning with a portable scanner with automatic transfer of information to the HMD device.
Applsci 16 02009 g009
Figure 10. Raw material warehouse and scan of the operative intermediate warehouse.
Figure 10. Raw material warehouse and scan of the operative intermediate warehouse.
Applsci 16 02009 g010
Figure 11. Production device scan progress.
Figure 11. Production device scan progress.
Applsci 16 02009 g011
Figure 12. FataMorgana Voyager—application interface.
Figure 12. FataMorgana Voyager—application interface.
Applsci 16 02009 g012
Figure 13. Location of the QR code on the edge of the NB520 machine.
Figure 13. Location of the QR code on the edge of the NB520 machine.
Applsci 16 02009 g013
Figure 14. CAD model of the press room.
Figure 14. CAD model of the press room.
Applsci 16 02009 g014
Figure 15. Detail of the description of the QR code.
Figure 15. Detail of the description of the QR code.
Applsci 16 02009 g015
Figure 16. FataMorgana application environment with a CAD model of a press machine.
Figure 16. FataMorgana application environment with a CAD model of a press machine.
Applsci 16 02009 g016
Figure 17. Scan of the production hall and 3D placement of the RP520 machine tool in a real environment.
Figure 17. Scan of the production hall and 3D placement of the RP520 machine tool in a real environment.
Applsci 16 02009 g017
Figure 18. Realized the relocation of production equipment using AR.
Figure 18. Realized the relocation of production equipment using AR.
Applsci 16 02009 g018
Table 1. Comparison of traditional vs. AR-enhanced workflow at KAMAX.
Table 1. Comparison of traditional vs. AR-enhanced workflow at KAMAX.
Process PhaseTraditional Method (CAD/Manual)AR-Enhanced Method (Scaniverse/HoloLens 2)Nature of Data
Data AcquisitionManual measurements and 2D verification3D Scanning (iPad Pro)Measured
Spatial AlignmentManual coordinate calculationQR-code based automatic alignmentMeasured
Collision DetectionMental visualization/CAD reviewReal-time AR overlay (FataMorgana)Expert Estimate
Stakeholder ReviewStatic 2D drawings/3D modelsImmersive on-site AR walkthroughExpert Estimate
Disclaimer/Publisher’s Note: The statements, opinions and data contained in all publications are solely those of the individual author(s) and contributor(s) and not of MDPI and/or the editor(s). MDPI and/or the editor(s) disclaim responsibility for any injury to people or property resulting from any ideas, methods, instructions or products referred to in the content.

Share and Cite

MDPI and ACS Style

Töröková, M.; Dupláková, D.; Török, J.; Yeromina, M.; Koroľ, M.; Jaščur, M. The Use of Augmented Reality in Manufacturing Company’s Environment. Appl. Sci. 2026, 16, 2009. https://doi.org/10.3390/app16042009

AMA Style

Töröková M, Dupláková D, Török J, Yeromina M, Koroľ M, Jaščur M. The Use of Augmented Reality in Manufacturing Company’s Environment. Applied Sciences. 2026; 16(4):2009. https://doi.org/10.3390/app16042009

Chicago/Turabian Style

Töröková, Monika, Darina Dupláková, Jozef Török, Maryna Yeromina, Martin Koroľ, and Miroslav Jaščur. 2026. "The Use of Augmented Reality in Manufacturing Company’s Environment" Applied Sciences 16, no. 4: 2009. https://doi.org/10.3390/app16042009

APA Style

Töröková, M., Dupláková, D., Török, J., Yeromina, M., Koroľ, M., & Jaščur, M. (2026). The Use of Augmented Reality in Manufacturing Company’s Environment. Applied Sciences, 16(4), 2009. https://doi.org/10.3390/app16042009

Note that from the first issue of 2016, this journal uses article numbers instead of page numbers. See further details here.

Article Metrics

Back to TopTop