Sign in to use this feature.

Years

Between: -

Subjects

remove_circle_outline
remove_circle_outline
remove_circle_outline
remove_circle_outline
remove_circle_outline
remove_circle_outline
remove_circle_outline
remove_circle_outline
remove_circle_outline

Journals

remove_circle_outline
remove_circle_outline
remove_circle_outline
remove_circle_outline
remove_circle_outline
remove_circle_outline

Article Types

Countries / Regions

remove_circle_outline
remove_circle_outline
remove_circle_outline

Search Results (298)

Search Parameters:
Keywords = 22C3 and SP263 assays

Order results
Result details
Results per page
Select all
Export citation of selected articles as:
12 pages, 931 KB  
Article
Establishment of Specific Multiplex PCR Detection Methods for the Predominant tet(X)-Positive Acinetobacter Species
by Chong Chen, Jing Liu, Jie Gao, Taotao Wu and Jinlin Huang
Microorganisms 2025, 13(11), 2584; https://doi.org/10.3390/microorganisms13112584 (registering DOI) - 12 Nov 2025
Abstract
The increasing prevalence of the mobile tigecycline resistance gene tet(X) poses a severe global health threat, and the genus Acinetobacter is a major reservoir. This study aimed to develop a rapid and specific multiplex PCR assay for detecting the predominant tet(X)-positive [...] Read more.
The increasing prevalence of the mobile tigecycline resistance gene tet(X) poses a severe global health threat, and the genus Acinetobacter is a major reservoir. This study aimed to develop a rapid and specific multiplex PCR assay for detecting the predominant tet(X)-positive Acinetobacter species. Through pan-genome analyses of 390 tet(X)-positive Acinetobacter genomes, a total of 20 tet(X) variants were identified in 24 Acinetobacter species, including 17 published lineages and seven taxonomically unresolved Taxa. Acinetobacter indicus (30.8%), Acinetobacter amyesii (17.2%), and Acinetobacter towneri (16.1%) were the top three hosts of diverse tet(X) variants. Species-specific signature genes were identified and used for primer design, yielding amplicons of 267 bp (tet(X)), 424 bp (A. indicus), 690 bp (A. amyesii), and 990 bp (A. towneri). The assay was rigorously adjusted for an optimal annealing temperature of 52.8 °C and a primer ratio of 1:1:1:1, demonstrating high sensitivity with a detection limit of 0.3 ng/μL DNA and excellent stability under −20 °C, 4 °C, 20 °C storage conditions. Validation experiments on 151 bacterial strains showed high accuracy for DNA templates (≥97.8%) and bacterial suspensions (≥93.5%) within two hours. This cost-effective and highly accurate multiplex PCR provides a powerful tool for proactive surveillance and control of the critical Acinetobacter sp. pathogens. Full article
(This article belongs to the Section Antimicrobial Agents and Resistance)
Show Figures

Figure 1

15 pages, 5853 KB  
Article
Functional Characterization of Fp2Cas9, a Cold-Adapted Type II-C CRISPR Nuclease from Flavobacterium psychrophilum
by Ran Zhao, Jianqiang Zhu, Jing Wang, Di Wang, Xinting Liu, Lanlan Han and Shaowu Li
Int. J. Mol. Sci. 2025, 26(21), 10681; https://doi.org/10.3390/ijms262110681 - 2 Nov 2025
Viewed by 265
Abstract
Cas9 with specialized temperature adaptations are essential for broadening the application of CRISPR-based genome editing across diverse biological contexts. Although Cas9 orthologs from thermophilic and mesophilic organisms have been characterized for high- and moderate-temperature applications, cold-active variants remain largely unexplored, limiting genome engineering [...] Read more.
Cas9 with specialized temperature adaptations are essential for broadening the application of CRISPR-based genome editing across diverse biological contexts. Although Cas9 orthologs from thermophilic and mesophilic organisms have been characterized for high- and moderate-temperature applications, cold-active variants remain largely unexplored, limiting genome engineering in low-temperature systems such as aquaculture species. Here, we report the functional characterization of Fp2Cas9, a cold-adapted Type II-C nuclease from Flavobacterium psychrophilum. In vitro assays showed that Fp2Cas9 efficiently cleaves double-stranded DNA with a refined PAM requirement of 5′-SNAAAG-3′, and that its engineered sgRNA scaffold (sgRNA-V2) supports programmable DNA targeting. Notably, Fp2Cas9 retains 75% cleavage efficiency at 5 °C, approximately 2.5-fold higher than SpCas9 under the same conditions, but shows a marked reduction in activity at 35 °C. In vivo, a nuclear-localized variant (2NLS-Fp2Cas9) mediated efficient mutagenesis of the zebrafish slc45a2 gene, yielding ~60% indel frequencies and pigmentation-deficient phenotypes in ~43% of injected embryos. Collectively, these findings establish Fp2Cas9 as a cold-adapted Cas9 with reliable activity at low temperatures. This work adds a valuable tool to the CRISPR-Cas9 toolkit and may facilitate genome editing in cold-water organisms and other low-temperature systems. Full article
Show Figures

Figure 1

15 pages, 3437 KB  
Article
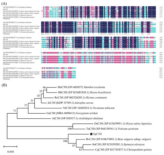
Sesuvium portulacastrum SpC3H Enhances Salt Tolerance of Arabidopsis thaliana by Regulating Lignin Synthesis and Scavenging Reactive Oxygen Species
by Yuxin Li, Yanping Hu, Tingting Zhang, Yushan Wang, Zhiguang Sun and Yang Zhou
Plants 2025, 14(21), 3347; https://doi.org/10.3390/plants14213347 - 31 Oct 2025
Viewed by 239
Abstract
Lignin constitutes a fundamental component of plant defense mechanisms against environmental stressors. 4-coumarate 3-hydroxylase (C3H) serves as a pivotal enzyme in lignin biosynthesis. However, its role in the halophyte Sesuvium portulacastrum remains uncharacterized. In this study, the SpC3H gene was cloned, and subsequent [...] Read more.
Lignin constitutes a fundamental component of plant defense mechanisms against environmental stressors. 4-coumarate 3-hydroxylase (C3H) serves as a pivotal enzyme in lignin biosynthesis. However, its role in the halophyte Sesuvium portulacastrum remains uncharacterized. In this study, the SpC3H gene was cloned, and subsequent sequence alignment and phylogenetic analyses revealed the highest similarity (57.14%) with BvC3H from Beta vulgaris, exhibiting the closest evolutionary relationship with Beta vulgaris and Spinacia oleracea C3H protein. Quantitative real-time polymerase chain reaction demonstrated that SpC3H expression was markedly upregulated in both roots and leaves of S. portulacastrum under 800 mM NaCl treatment. Root expression peaked at 48 h (25.3-fold), whereas leaves displayed dual expression maxima at 12 h (7.9-fold) and 72 h (10.7-fold). Subcellular localization assays confirmed cytoplasmic distribution. Heterologous expression in Arabidopsis thaliana indicated that transgenic lines exhibited enhanced growth performance, higher fresh weight, and elevated lignin contents relative to wild-type plants under salt stress, accompanied by reduced reactive oxygen species (ROS) accumulation and lower relative electrical conductivity. Furthermore, activities of superoxide dismutase and peroxidase, together with expression of lignin biosynthesis-associated and antioxidant enzyme genes, were markedly elevated. Collectively, these findings establish that SpC3H confers salt tolerance by promoting lignin biosynthesis and activating antioxidant defenses to eliminate ROS, thereby providing a theoretical foundation for genetic improvement of plant salt tolerance. Full article
(This article belongs to the Section Plant Response to Abiotic Stress and Climate Change)
Show Figures

Figure 1

20 pages, 3670 KB  
Article
Discovery of a Novel Anticoagulant Cystine Knot Peptide from Spider Venom Gland Transcriptome
by Jinai Gao, Di Yang, Wanting Wang, Xiaoshan Huang, Ruiyin Guo, Kaixun Cao, Qiumin Lu, Ziyi Wang, Ren Lai and Juan Li
Int. J. Mol. Sci. 2025, 26(20), 10154; https://doi.org/10.3390/ijms262010154 - 19 Oct 2025
Viewed by 476
Abstract
The development of effective anticoagulants remains a critical need in modern medicine, particularly for preventing and treating thromboembolic disorders, such as arterial thrombosis and deep vein thrombosis (DVT), as well as complications like ischemic stroke. This study identifies a cysteine-knotted peptide GC38 (sequence: [...] Read more.
The development of effective anticoagulants remains a critical need in modern medicine, particularly for preventing and treating thromboembolic disorders, such as arterial thrombosis and deep vein thrombosis (DVT), as well as complications like ischemic stroke. This study identifies a cysteine-knotted peptide GC38 (sequence: GCSGKGARCAPSKCCSGLSCGRHGGNMYKSCEWNWKTG) derived from the venom gland transcriptome of the Macrothele sp. spider, which exerts thrombus-inhibitory effects by potentiating activated protein C (APC) activity. In vitro assays reveal that GC38 enhances APC activity, prolongs plasma clotting time, and shows no significant cytotoxicity or hemolytic activity. Mechanistically, GC38 interacts allosterically with APC; biolayer interferometry (BLI) confirms this direct interaction, with a dissociation constant KD of 6.16 μM. Additionally, three in vivo thrombosis models (FeCl3-induced arterial occlusion, stasis-induced DVT, and cortical photothrombotic stroke) consistently demonstrated that GC38 was effective in alleviating thrombus formation, with tail-bleeding assays confirming its low hemorrhagic risk. Collectively, our findings position GC38 as a pioneering spider venom-derived lead molecule that addresses dual arterial and venous antithrombotic actions. This opens new avenues for developing spider venom-derived peptides as therapeutic agents targeting intravascular coagulation in arteries and veins. Full article
(This article belongs to the Special Issue Molecular Mechanisms of Animal Toxins, Venoms and Antivenoms 2.0)
Show Figures

Graphical abstract

22 pages, 1862 KB  
Article
Production of Clinical-Grade SARS-CoV-2 Spike Ferritin Nanoparticle Protein Immunogen by Transient Transfection
by Agnes Hajduczki, William C. Chang, Rafael De La Barrera, James F. Wood, Wei-Hung Chen, Elizabeth J. Martinez, Jaime L. Jensen, Rajeshwer S. Sankhala, Clayton Smith, Alexander Anderson, Elaine B. Morrison, Caroline E. Peterson, Phyllis A. Rees, Sandrine Soman, Caitlin Kuklis, Aslaa Ahmed, Jocelyn King, Farooq Nasar, Courtney Corbitt, Misook Choe, Paul V. Thomas, Michelle Zemil, Lindsay Wieczorek, Victoria R. Polonis, Helen M. Dooley, John R. Mascola, Natalie de Val, Gary R. Matyas, Mangala Rao, Gregory D. Gromowski, Kayvon Modjarrad, Sandhya Vasan, Jeffrey W. Froude, Nelson L. Michael, M. Gordon Joyce and Stasya Zarlingadd Show full author list remove Hide full author list
Vaccines 2025, 13(10), 1041; https://doi.org/10.3390/vaccines13101041 - 9 Oct 2025
Viewed by 1107
Abstract
Background/Objectives: In response to the COVID-19 pandemic, we developed a vaccine candidate against SARS-CoV-2. Spike Ferritin Nanoparticle (SpFN) comprises 24 identical prefusion-stabilized spike proteins anchored to a self-assembled nanoparticle. Organized along the three-fold axis of the ferritin particle, eight SARS-CoV-2 spike trimers [...] Read more.
Background/Objectives: In response to the COVID-19 pandemic, we developed a vaccine candidate against SARS-CoV-2. Spike Ferritin Nanoparticle (SpFN) comprises 24 identical prefusion-stabilized spike proteins anchored to a self-assembled nanoparticle. Organized along the three-fold axis of the ferritin particle, eight SARS-CoV-2 spike trimers are presented per nanoparticle. Methods: Here, we describe the CGMP processes for manufacturing SpFN using transient transfection of Expi293F cells. Results: The final yield of SpFN was ~10 mg per liter of media supernatant. The resulting protein is stable in cold storage for two years at −20 °C, as well as for a month at room temperature, and can withstand multiple freeze/thaw cycles. SpFN material produced using the CGMP protocols adjuvanted with Army Liposomal Formulation-QS-21 (ALFQ) elicited potent neutralizing antibodies against WA-1, Alpha, Beta, and Delta variants in mice as measured by a pseudovirus neutralization assay. Conclusions: This work demonstrates rapid development and scaled-up production of clinical-grade SARS-CoV-2 vaccine protein material, allowing permissive storage and transport conditions, and serves as a framework for recombinant protein production for future emergent pathogens. Full article
Show Figures

Figure 1

11 pages, 1143 KB  
Communication
Development of Nanobody-Based Sandwich ELISA Resistant to SpA Interference for Sensitive Detection of Staphylococcal Enterotoxin A
by Chenghao Hu, Di Wang, Yangwei Ou, Ruoyu Li, Qi Chen and Peng Liu
Biosensors 2025, 15(10), 666; https://doi.org/10.3390/bios15100666 - 3 Oct 2025
Viewed by 625
Abstract
Staphylococcus aureus is a major pathogen responsible for staphylococcal food poisoning (SFP), with its pathogenicity primarily dependent on staphylococcal enterotoxins (SEs). Among these, staphylococcal enterotoxin A (SEA) is a critical risk factor due to its high toxicity, high detection rate (accounting for 80% [...] Read more.
Staphylococcus aureus is a major pathogen responsible for staphylococcal food poisoning (SFP), with its pathogenicity primarily dependent on staphylococcal enterotoxins (SEs). Among these, staphylococcal enterotoxin A (SEA) is a critical risk factor due to its high toxicity, high detection rate (accounting for 80% of SFP cases), strong thermal stability, and resistance to hydrolysis. Traditional SEA immunoassays, such as enzyme-linked immunosorbent assay (ELISA), are prone to false-positive results caused by nonspecific binding interference from S. aureus surface protein A (SpA). In recent years, nanobodies (single-domain heavy-chain antibodies) have emerged as an ideal alternative to address SpA interference owing to their small molecular weight (15 kDa), high affinity, robust stability, and lack of Fc regions. In this study, based on a previously developed highly specific monoclonal antibody against SEA (mAb-4C6), four anti-SEA nanobodies paired with mAb-4C6 were obtained through two-part (four-round) of biopanning from a naive nanobody phage display library. Among these, SEA-4-20 and SEA-4-31 were selected as optimal candidates and paired with mAb-4C6 to construct double-antibody sandwich ELISAs. The detection limits for SEA were 0.135 ng/mL and 0.137 ng/mL, respectively, with effective elimination of SpA interference. This approach provides a reliable tool for rapid and accurate detection of SEA in food, clinical, and environmental samples. Full article
(This article belongs to the Special Issue Immunoassays and Biosensing (2nd Edition))
Show Figures

Figure 1

21 pages, 1945 KB  
Article
Sustainable Edible Coatings Enriched with Bioactive Extracts from Exhausted Olive Pomace, Fucus Spiralis, and Limnospira sp. for the Postharvest Preservation of Strawberries
by Valter F. R. Martins, Manuela Pintado, Rui M. S. C. Morais and Alcina M. M. B. Morais
Coatings 2025, 15(9), 1085; https://doi.org/10.3390/coatings15091085 - 16 Sep 2025
Viewed by 681
Abstract
Exhausted olive oil pomace (EOP), Fucus spiralis, and Limnospira sp. extracts—rich in bioactives, polysaccharides, or proteins—were incorporated into alginate-based edible coatings and applied to strawberries to evaluate their effects on postharvest quality parameters, including decay, weight loss, color, antioxidant activity, and microbial [...] Read more.
Exhausted olive oil pomace (EOP), Fucus spiralis, and Limnospira sp. extracts—rich in bioactives, polysaccharides, or proteins—were incorporated into alginate-based edible coatings and applied to strawberries to evaluate their effects on postharvest quality parameters, including decay, weight loss, color, antioxidant activity, and microbial growth. Among the tested formulations, the EOP-based coating (0.25% bioactive rich-extract) was the most effective, reducing weight loss to approximately 18% after 10 days at 10 °C, compared with higher losses in the control and other coatings, while also better preserving color through higher hue and chroma retention. Antioxidant activity, measured by ABTS and DPPH assays, was consistently higher in EOP-coated strawberries, despite a general decline in total phenolic content across treatments. Specifically, ABTS values decreased from 21.43 ± 0.90 (day 0) to 12.88 ± 0.39 (day 10) mmol TE/100 mg DW, while DPPH values declined from 10.23 ± 1.39 (day 0) to 5.96 ± 1.03 (day 10) mmol TE/100 mg DW. Microbial analyses further showed that the EOP coating strongly inhibited spoilage fungi, yeasts, and bacteria, whereas coatings containing Fucus spiralis or Limnospira sp. extracts (0.25% bioactive rich-extract plus 0.5% polysaccharide- or protein-rich extract) offered only moderate protection and, in some cases, promoted microbial growth. Overall, the EOP coating demonstrated superior performance in maintaining freshness, delaying microbial spoilage, and extending the shelf life of strawberries, highlighting its potential as a sustainable and functional strategy for fruit preservation. Full article
(This article belongs to the Section Coatings for Food Technology and System)
Show Figures

Figure 1

14 pages, 1191 KB  
Article
Biodegradation of Zearalenone by a Novel Bacillus Strain X13 Isolated from Volcanic Rock Soil Using the Mycotoxin as the Sole Carbon Source
by Di Meng, Kaizhong Xu, Jinbin Liu and Xiangru Liao
Microorganisms 2025, 13(8), 1954; https://doi.org/10.3390/microorganisms13081954 - 21 Aug 2025
Viewed by 607
Abstract
Zearalenone (ZEN) is a widespread estrogenic mycotoxin that poses serious health risks to both humans and animals through the contamination of cereals and feeds. In this study, a novel Bacillus strain X13 was isolated from volcanic rock soil and demonstrated the unique ability [...] Read more.
Zearalenone (ZEN) is a widespread estrogenic mycotoxin that poses serious health risks to both humans and animals through the contamination of cereals and feeds. In this study, a novel Bacillus strain X13 was isolated from volcanic rock soil and demonstrated the unique ability to utilize ZEN as the sole carbon source for growth and metabolism. Under optimized conditions (37 °C, pH 8.0, and 5% inoculum in M9 minimal medium), strain X13 achieved a ZEN degradation efficiency of 98.57%. LC-MS analysis identified 1-(3,5-dihydroxyphenyl)-6′-hydroxy-1′-undecen-10′-one as the primary degradation product, indicating enzymatic hydrolysis of the lactone ring. Enzymatic assays revealed that the active components were extracellular, proteinaceous, and metal ion-dependent. Furthermore, the strain reduced ZEN content in mold-contaminated corn flour by 74.6%, effectively lowering toxin levels below regulatory limits. These findings suggest that Bacillus sp. X13 is a promising candidate for the bioremediation of ZEN-contaminated agricultural products, with significant potential for application in food and feed detoxification strategies. The robust degradation performance of strain X13 under simulated environmental conditions, combined with its adaptability to agricultural substrates, positions it as a viable solution for large-scale mycotoxin mitigation in the food industry chain, from pre-harvest field management to post-harvest storage processing. Full article
(This article belongs to the Section Environmental Microbiology)
Show Figures

Figure 1

13 pages, 2125 KB  
Article
In Vitro Antagonism of Two Isolates of the Genus Trichoderma on Fusarium and Botryodiplodia sp., Pathogenic Fungi of Schizolobium parahyba in Ecuador
by Carlos Belezaca-Pinargote, Bélgica Intriago-Pinargote, Brithany Belezaca-Pinargote, Edison Solano-Apuntes, Ricardo Arturo Varela-Pardo and Paola Díaz-Navarrete
Int. J. Plant Biol. 2025, 16(3), 85; https://doi.org/10.3390/ijpb16030085 - 1 Aug 2025
Cited by 1 | Viewed by 650
Abstract
A newly emerging disease affecting Schizolobium parahyba (commonly known as pachaco), termed “decline and dieback,” has been reported in association with the fungal pathogens Fusarium sp. and Botryodiplodia sp. This study assessed the antagonistic potential of two Trichoderma sp. isolates (CEP-01 and CEP-02) [...] Read more.
A newly emerging disease affecting Schizolobium parahyba (commonly known as pachaco), termed “decline and dieback,” has been reported in association with the fungal pathogens Fusarium sp. and Botryodiplodia sp. This study assessed the antagonistic potential of two Trichoderma sp. isolates (CEP-01 and CEP-02) against these phytopathogens under controlled laboratory conditions. The effects of three temperature regimes (5 ± 2 °C, 24 ± 2 °C, and 30 ± 2 °C) on the growth and inhibitory activity of two Trichoderma spp. isolates were evaluated using a completely randomized design. The first experiment included six treatments with five replicates, while the second comprised twelve treatments, also with five replicates. All assays were conducted on PDA medium. No fungal growth was observed at 5 ± 2 °C. However, at 24 ± 2 °C and 30 ± 2 °C, both isolates reached maximum growth within 72 h. At 24 ± 2 °C, both Trichoderma spp. isolates exhibited inhibitory activity against Fusarium sp. FE07 and FE08, with radial growth inhibition percentages (RGIP) ranging from 37.6% to 44.4% and 52,8% to 54.6%, respectively. When combined, the isolates achieved up to 60% inhibition against Fusarium sp., while Botryodiplodia sp. was inhibited by 40%. At 30 ± 2 °C, the antagonistic activity of Trichoderma sp. CEP-01 declined (25.6–32.4% RGIP), whereas Trichoderma sp. CEP-02 showed increased inhibition (60.3%–67.2%). The combination of isolates exhibited the highest inhibitory effect against Fusarium sp. FE07 and FE08 (68.4%–69.3%). Nonetheless, the inhibitory effect on Botryodiplodia sp. BIOT was reduced under elevated temperatures across all treatments. These findings reinforce the potential of Trichoderma spp. isolates as a viable and eco-friendly alternative for the biological control of pathogens affecting S. parahyba, contributing to more sustainable disease management practices. The observed inhibitory capacity of Trichoderma sp., especially under optimal temperature conditions, highlights its potential for application in integrated disease management programs, contributing to forest health and reducing reliance on chemical products. Full article
(This article belongs to the Section Plant–Microorganisms Interactions)
Show Figures

Figure 1

17 pages, 5515 KB  
Article
Hypoglycemic Effects of Silphium perfoliatum L. In Vitro and In Vivo and Its Active Composition Identification by UPLC-Triple-TOF-MS/MS
by Guoying Zhang, Liying Liu, Wenjing Jia, Luya Wang, Jihong Tao, Wei Zhang, Huilan Yue, Dejun Zhang and Xiaohui Zhao
Pharmaceuticals 2025, 18(8), 1087; https://doi.org/10.3390/ph18081087 - 23 Jul 2025
Viewed by 674
Abstract
Background: Reducing postprandial blood glucose (PBG) is a crucial strategy for treating diabetes and minimizing the risk of complications. Developing efficient and safe α-glycosidase inhibitors from natural products to lower PBG has attracted much attention. Silphium perfoliatum L. (SP), a traditional herbal [...] Read more.
Background: Reducing postprandial blood glucose (PBG) is a crucial strategy for treating diabetes and minimizing the risk of complications. Developing efficient and safe α-glycosidase inhibitors from natural products to lower PBG has attracted much attention. Silphium perfoliatum L. (SP), a traditional herbal medicine of North American Indigenous tribes, has efficacy of treating metabolic diseases, but its hypoglycemic activity and bioactive components have not been fully studied. Methods: In vitro α-glucosidase inhibition and in vivo sucrose/maltose/starch tolerance assays were performed to assess the hypoglycemic effects of SP extracts, and UPLC-Triple-TOF-MS/MS analysis was used to tentatively identify its chemical structure composition. In vitro enzyme inhibition and molecular docking were used to verify the effective ingredients. Results: In vitro hypoglycemic activities of four extracts of SP (SP-10/SP-40/SP-60/SP-C) showed that SP-10 exhibited strong α-glucosidase (sucrase and maltase) inhibitory effects with IC50 of 67.81 μg/mL and 62.99 μg/mL, respectively. Carbohydrate tolerance assays demonstrated that SP-10 could significantly reduce the PBG levels of diabetic mice, with a significant hypoglycemic effect at a dosage of 20 mg/kg. A total of 26 constituents, including 11 caffeoylquinic acids (CQAs) and 15 flavonol glycosides, were tentatively identified by mainly analyzing secondary MS fragmentation. Moreover, three CQAs rich in SP-10, namely chlorogenic acid (CGA), neochlorogenic acid (NCGA), and cryptochlorogenic acid (CCGA), may be the main hypoglycemic substances, as evidenced by their inhibitory effects on sucrase and maltase. Conclusions: The α-glucosidase inhibitory effects of SP extract both in vitro and in vivo and its active ingredients were systematically studied for the first time. Results indicated that SP extract, rich in CQAs, had significant hypoglycemic activity, supporting the considerable potential of SP as hypoglycemic functional food or cost-effective therapeutic agents for diabetes treatment. Full article
(This article belongs to the Section Natural Products)
Show Figures

Graphical abstract

17 pages, 3221 KB  
Article
An mRNA Vaccine Targeting the C-Terminal Region of P1 Protein Induces an Immune Response and Protects Against Mycoplasma pneumoniae
by Fenglian Zhang, Chengwei Li, Yanan Wu, Hongyun Chuan, Shaohui Song, Yun Xie, Qi Zhu, Qianqian Chen, Fei Tong, Runfang Zhang, Guangbo Yuan, Xiaoyan Wu, Jian Zhou and Guoyang Liao
Int. J. Mol. Sci. 2025, 26(13), 6536; https://doi.org/10.3390/ijms26136536 - 7 Jul 2025
Viewed by 1316
Abstract
Mycoplasma pneumoniae, a cell wall-deficient pathogen, primarily affects children and adolescents, causing Mycoplasma pneumoniae pneumonia (MPP). Following the relaxation of non-pharmaceutical interventions (NPIs) post COVID-19, there has been a global increase in MPP cases and macrolide-resistant strains. Vaccination against M. pneumoniae is [...] Read more.
Mycoplasma pneumoniae, a cell wall-deficient pathogen, primarily affects children and adolescents, causing Mycoplasma pneumoniae pneumonia (MPP). Following the relaxation of non-pharmaceutical interventions (NPIs) post COVID-19, there has been a global increase in MPP cases and macrolide-resistant strains. Vaccination against M. pneumoniae is being explored as a promising approach to reduce infections, limit antibiotic misuse, and prevent the emergence of drug-resistant variants. We developed an mRNA vaccine, mRNA-SP+P1, incorporating a eukaryotic signal peptide (tissue-type plasminogen activator signal peptide) fused to the C-terminal region of the P1 protein. Targeting amino acids 1288 to 1518 of the P1 protein, the vaccine was administered intramuscularly to BALB/c mice in a three-dose regimen. To evaluate immunogenicity, we quantified anti-P1 IgG antibody titers using enzyme-linked immunosorbent assays (ELISAs) and assessed cellular immune responses by analyzing effector memory T cell populations using flow cytometry. We also tested the functional activity of vaccine-induced sera for their ability to inhibit adhesion of the ATCC M129 strain to KMB17 cells. The vaccine’s protective efficacy was assessed against the ATCC M129 strain and its cross-protection against the ST3-resistant strain. Transcriptomic analysis was conducted to investigate gene expression changes in peripheral blood, aiming to uncover mechanisms of immune modulation. The mRNA-SP+P1 vaccine induces P1 protein-specific IgG antibodies and an effector memory T-cell response in BALB/c mice. Adhesion inhibition assays demonstrated that serum from vaccinated mice attenuatesthe adhesion ability of ATCC M129 to KMB17 cells. Furthermore, three doses of the vaccine confer significant and long-lasting, though partial, protection against the ATCC M129 strain and partial cross-protection against the ST3 drug-resistant strain. Transcriptome analysis revealed significant gene expression changes in peripheral blood, confirming the vaccine’s capacity to elicit an immune response from the molecular level. Our results indicate that the mRNA-SP+P1 vaccine appears to be an effective vaccine candidate against the prevalence of Mycoplasma pneumoniae. Full article
(This article belongs to the Section Molecular Immunology)
Show Figures

Figure 1

15 pages, 468 KB  
Article
Inhibitory Activity of Compounds Obtained from Streptomyces Against Trypanosoma cruzi
by Jorge Andrés Delgado-Garduño, Lucio Galaviz-Silva, Ma Guadalupe Rojas-Verde, Joel Horacio Elizondo-Luevano, Lidia Baylón-Pacheco, José Luis Rosales-Encina, Guadalupe Gutiérrez-Soto and Zinnia Judith Molina-Garza
Pathogens 2025, 14(7), 638; https://doi.org/10.3390/pathogens14070638 - 26 Jun 2025
Viewed by 1031
Abstract
Chagas disease (ChD) caused by Trypanosoma cruzi remains a major public health concern, affecting approximately 8 million people worldwide. However, the number of undiagnosed cases is likely much higher. Existing treatments rely on benznidazole and nifurtimox which, despite their efficacy during the acute [...] Read more.
Chagas disease (ChD) caused by Trypanosoma cruzi remains a major public health concern, affecting approximately 8 million people worldwide. However, the number of undiagnosed cases is likely much higher. Existing treatments rely on benznidazole and nifurtimox which, despite their efficacy during the acute phase of infection, are often associated with severe side effects that can be life-threatening. As a promising alternative, actinomycetes—which are renowned for producing pharmacologically and industrially relevant metabolites—have demonstrated potent antimicrobial properties; however, their antiparasitic potential remains largely unexplored. This study evaluated the anti-trypanocidal activities of extracellular metabolites produced by Streptomyces thermocarboxydus strain Chi-43 (ST-C43) and Streptomyces sp. strain Chi-104 (S-C104) against epimastigote, trypomastigote, and amastigote forms of T. cruzi. The strains were cultured in ISP2 broth, and their extracellular metabolites were assessed via antiparasitic diffusion assays in microplates. The 50% lethal concentration (LC50) values ranged from 102 to 116 μg/mL against epimastigotes and trypomastigotes. The antiparasitic activity was confirmed through 3-(4,5-dimetiazol-2-yl)-2,5-diphenyltetrazolium bromide (MTT)-based spectrophotometric assays and optical microscopy. Toxicity assays revealed that the extracellular metabolites were non-toxic to Artemia salina, non-cytotoxic to Huvecs, and non-hemolytic to human erythrocytes. Dose–response regression analysis showed statistically significant differences (p ≤ 0.05). LC-MS/MS analysis identified amphomycin and K-252c aglycone staurosporine as the active antiparasitic compounds. These findings highlight the potential of Streptomyces-derived extracellular metabolites as novel, selective, and safe anti-T. cruzi agents. Nevertheless, further studies in murine or preclinical models are needed to validate their efficacy and support future clinical applications for the treatment of ChD. Full article
(This article belongs to the Special Issue Trypanosoma cruzi Infection: Cellular and Molecular Basis)
Show Figures

Figure 1

21 pages, 1238 KB  
Article
An In-House ELISA for Anti-Porcine Circovirus Type 2d (PCV2d) IgG: Analytical Validation and Serological Correlation
by Gyeong-Seo Park, Byoung Joo Seo, Woo Ju Kwon, Yeong Lee Seok, Hyo Jeong Lee, Sung Ho Lee, Minju Kim, MinChul Lee, Chanhee Chae and Chonghan Kim
Vaccines 2025, 13(6), 657; https://doi.org/10.3390/vaccines13060657 - 19 Jun 2025
Viewed by 899
Abstract
Background/Objectives: Porcine circovirus type 2d (PCV2d) is the predominant genotype associated with porcine circovirus-associated disease (PCVAD), leading to significant economic losses. In South Korea, current vaccine lot-release testing relies on a T/C-ratio-based guinea pig assay, which lacks scientific justification and methodological robustness. [...] Read more.
Background/Objectives: Porcine circovirus type 2d (PCV2d) is the predominant genotype associated with porcine circovirus-associated disease (PCVAD), leading to significant economic losses. In South Korea, current vaccine lot-release testing relies on a T/C-ratio-based guinea pig assay, which lacks scientific justification and methodological robustness. This study aimed to develop and validate a statistically defined in-house ELISA using rabbit-derived polyclonal antibodies against PCV2d for the standardized evaluation of immunogenicity. Methods: Polyclonal IgG was generated by immunizing a rabbit with inactivated PCV2d, and it was purified through Protein A chromatography. Guinea pigs (n = 18) were immunized with IMMUNIS® DMVac, an inactivated PCV2d vaccine candidate developed by WOOGENE B&G, at different doses. In-house ELISA parameters were optimized (antigen coating, blocking agent, and substrate incubation), and analytical performance was evaluated by ROC, linearity, reproducibility, and specificity. Sera from guinea pigs and pigs were analyzed under validated conditions. Results: The optimal performance was achieved using 105 genomic copies/mL of the antigen coating and a 5% BSA blocking agent. The assay showed strong diagnostic accuracy (AUC = 0.97), reproducibility (CVs < 5%), and linearity (R2 = 0.9890). Specificity tests with PCV2a, PCV2b, and PRRSV showed minimal cross-reactivity (<7%). The cross-species comparison revealed a positive correlation (R2 = 0.1815) and acceptable agreement (bias = −0.21) between guinea pig and porcine sera. The validated cut-off (S/P = 0.4) enabled accurate classification across both species and aligned well with commercial kits. Conclusions: The in-house ELISA offers a robust, reproducible, and scientifically validated platform for immunogenicity verification, supporting its application in Korea’s national lot-release system. Homologous competition assays with PCV2d are planned to further confirm antigen specificity. Full article
(This article belongs to the Special Issue Animal Diseases: Immune Response and Vaccines)
Show Figures

Figure 1

15 pages, 2272 KB  
Article
Native Strains T. longibrachiatum UCF17-M4 and Trichoderma sp. UCPF2 Reduce Cd Uptake in Cacao CCN51 Under Controlled Conditions
by Rozana Yanina Malca-Cerna, Cortez-Lazaro Anthony Apolinario, Chavez-Castillo Jeremy Israel, Arce-Inga Marielita and Cumpa-Velasquez Liz Marjory
Microbiol. Res. 2025, 16(6), 130; https://doi.org/10.3390/microbiolres16060130 - 17 Jun 2025
Viewed by 907
Abstract
The cacao trade and export industry has been impacted by cadmium (Cd2+) accumulation in soils, as the metal is absorbed by plants and transferred to the tissues. Consequently, cacao beans and their derivatives can become contaminated, sometimes exceeding permissible limits. In [...] Read more.
The cacao trade and export industry has been impacted by cadmium (Cd2+) accumulation in soils, as the metal is absorbed by plants and transferred to the tissues. Consequently, cacao beans and their derivatives can become contaminated, sometimes exceeding permissible limits. In this study, the capacity of native Trichoderma strains to reduce Cd accumulation in cacao was evaluated. Twelve Trichoderma strains were analyzed to assess their cadmium removal capacity through in vitro assays and their ability to reduce Cd concentration in cacao plants under controlled in vivo conditions. The in vitro results showed that several Trichoderma strains could remove cadmium and accumulate it in their biomass. However, this process is complex as it depends on metal concentration and environmental conditions. Notably, T. afroharzianum UCF18-M1 and CP24-6 exhibited high removal efficiencies at 100 ppm (61.79 ± 2.98% and 57.93 ± 4.14%, respectively). In contrast, the in vivo assays revealed that, contrary to expectations, some strains—including those with the highest removal efficiency—stimulated Cd uptake in plants, even at toxic levels, such as T. orientale BLPF1-C1. However, T. longibrachiatum UCF17-M4 and Trichoderma sp. UCPF2-C1 significantly reduced Cd accumulation in the stem. These findings highlight the potential of these strains to mitigate Cd contamination in cacao. Full article
Show Figures

Figure 1

23 pages, 6083 KB  
Article
Functional Characterization, Genome Assembly, and Annotation of Geobacillus sp. G4 Isolated from a Geothermal Field in Tacna, Peru
by Alonso R. Poma Ticona, Karita C. R. Santos, Heber E. Ramirez-Arua, Roberto Castellanos, Jéssica Pinheiro Silva, Pedro R. Vieira Hamann, Eliane F. Noronha and Fabyano A. C. Lopes
Microorganisms 2025, 13(6), 1374; https://doi.org/10.3390/microorganisms13061374 - 13 Jun 2025
Viewed by 2179
Abstract
The genome of Geobacillus sp. G4, a thermophilic bacterium isolated from a geothermal field in Peru, was sequenced and analyzed to evaluate its taxonomic and biotechnological potential. This strain exhibits optimal growth at temperatures between 50 and 70 °C and at a pH [...] Read more.
The genome of Geobacillus sp. G4, a thermophilic bacterium isolated from a geothermal field in Peru, was sequenced and analyzed to evaluate its taxonomic and biotechnological potential. This strain exhibits optimal growth at temperatures between 50 and 70 °C and at a pH range of 6.0–7.5. Phenotypic assays demonstrated extracellular enzymatic activities, including amylases, cellulases, pectinases, and xylanases, highlighting its potential for efficient polysaccharide degradation. The assembled genome comprises approximately 3.4 Mb with a G+C content of 52.59%, containing 3,490 genes, including coding sequences, rRNAs, and tRNAs. Functional annotation revealed genes associated with key metabolic pathways such as glycogen and trehalose biosynthesis, indicating adaptation to carbohydrate-rich environments. Phylogenetic analyses based on ANI and dDDH values identified Geobacillus thermoleovorans KCTC3570 as its closest relative, suggesting a strong evolutionary relationship. Additionally, the genome harbors gene clusters for secondary metabolites such as betalactone and fengycin, suggesting potential industrial and pharmaceutical applications, including bioremediation. The identification of antibiotic resistance genes, specifically those conferring glycopeptide resistance, underscores their relevance for antimicrobial resistance studies. The presence of enzymes like amylases and pullulanase further emphasizes its biotechnological potential, particularly in starch hydrolysis and biofuel production. Overall, this research highlights the significant potential of Geobacillus species as valuable sources of thermostable enzymes and biosynthetic pathways for industrial applications. Full article
(This article belongs to the Special Issue Bioinformatics and Omic Data Analysis in Microbial Research)
Show Figures

Figure 1

Back to TopTop