Dose-Dependent Cellular Phenotypic Change Induced by 177Lu-Oxodotreotide Treatment in IMR-32 Cells
Abstract
1. Introduction
2. Materials and Methods
2.1. Human Neuroblastoma Cell (IMR-32) Culture and Processing
2.2. Synthesis of 177Lu-Oxodotreotide
2.3. Stability Test
2.4. Cell Viability Assay
2.5. Cell Division Rate Assay
2.6. Cell Apoptosis Assay
2.7. Mitochondrial Membrane Potential Assay
2.8. DNA Damage Assay
2.9. Statistical Analysis
3. Results
3.1. Synthesis and In Vitro Stability of 177Lu-Oxodotreotide
3.2. Changes in Cell Viability After Treatment with Different Doses of 177Lu-Oxodotreotide
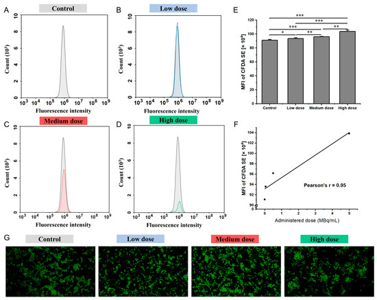
3.3. Changes in Cell Division After Treatment with Different Doses of 177Lu-Oxodotreotide
3.4. Changes in Cell Apoptosis After Treatment with Different Doses of 177Lu-Oxodotreotide
3.5. Changes in Mitochondrial Membrane Potential After Treatment with Different Doses of 177Lu-Oxodotreotide
3.6. Changes in DNA Damage After Treatment with Different Doses of 177Lu-Oxodotreotide
4. Discussion
5. Conclusions
Author Contributions
Funding
Institutional Review Board Statement
Informed Consent Statement
Data Availability Statement
Conflicts of Interest
Abbreviations
| RLT | Radioligand therapy |
| NENs | Neuroendocrine neoplasms |
| SSTR2 | Somatostatin receptor 2 |
| PRRT | Peptide receptor radionuclide therapy |
| PFS | Progression-free survival |
| OS | Overall survival |
| DMEM | Dulbecco’s modified eagle medium |
| FBS | Fetal bovine serum |
| RCP | Radiochemical purity |
| Radio-HPLC | Radio high-performance liquid chromatography |
| TFA | Trifluoroacetic acid |
| PBS | Phosphate-buffered saline |
| RT | Room temperature |
| 7-AAD | 7-amino-actinomycin D |
| MFI | Mean fluorescence intensity |
| CFDA SE | Carboxyfluorescein diacetate, succinimidyl ester |
| FITC | Fluorescein isothiocyanate |
| PI | Propidium iodide |
| DSB | Double-strand break |
| ANOVA | Analysis of variance |
| NHEJ | Non-homologous end-joining |
References
- Liu, Y.; Vorobyeva, A.; Orlova, A.; Konijnenberg, M.W.; Xu, T.; Bragina, O.; Loftenius, A.; Rosander, E.; Frejd, F.Y.; Tolmachev, V. Experimental Therapy of HER2-Expressing Xenografts Using the Second-Generation HER2-Targeting Affibody Molecule 188Re-ZHER2:41071. Pharmaceutics 2022, 14, 1092. [Google Scholar] [CrossRef] [PubMed]
- Sgouros, G.; Bodei, L.; McDevitt, M.R.; Nedrow, J.R. Radiopharmaceutical therapy in cancer: Clinical advances and challenges. Nat. Rev. Drug Discov. 2020, 19, 589–608. [Google Scholar] [CrossRef] [PubMed]
- Kassis, A.I.; Adelstein, S.J. Radiobiologic principles in radionuclide therapy. J. Nucl. Med. Off. Publ. Soc. Nucl. Med. 2005, 46 (Suppl. 1), 4S–12S. [Google Scholar]
- Kleynhans, J.; Sathekge, M.; Ebenhan, T. Obstacles and Recommendations for Clinical Translation of Nanoparticle System-Based Targeted Alpha-Particle Therapy. Materials 2021, 14, 4784. [Google Scholar] [CrossRef]
- Shi, X.; Mothersill, C.; Seymour, C. No adaptive response is induced by chronic low-dose radiation from Ra-226 in the CHSE/F fish embryonic cell line and the HaCaT human epithelial cell line. Environ. Res. 2016, 151, 537–546. [Google Scholar] [CrossRef]
- Widel, M.; Przybyszewski, W.M.; Cieslar-Pobuda, A.; Saenko, Y.V.; Rzeszowska-Wolny, J. Bystander normal human fibroblasts reduce damage response in radiation targeted cancer cells through intercellular ROS level modulation. Mutat. Res.-Fundam. Mol. Mech. Mutagen. 2012, 731, 117–124. [Google Scholar] [CrossRef]
- Brady, D.; O’Sullivan, J.M.; Prise, K.M. What is the Role of the Bystander Response in Radionuclide Therapies? Front. Oncol. 2013, 3, 215. [Google Scholar] [CrossRef]
- Persaud, R.; Zhou, H.; Hei, T.K.; Hall, E.J. Demonstration of a radiation-induced bystander effect for low dose low LET beta-particles. Radiat. Environ. Biophys. 2007, 46, 395–400. [Google Scholar] [CrossRef]
- Mairs, R.J.; Fullerton, N.E.; Zalutsky, M.R.; Boyd, M. Targeted radiotherapy: Microgray doses and the bystander effect. Dose-Response A Publ. Int. Hormesis Soc. 2007, 5, 204–213. [Google Scholar] [CrossRef]
- Privé, B.M.; Boussihmad, M.A.; Timmermans, B.; van Gemert, W.A.; Peters, S.M.B.; Derks, Y.H.W.; van Lith, S.A.M.; Mehra, N.; Nagarajah, J.; Heskamp, S.; et al. Fibroblast activation protein-targeted radionuclide therapy: Background, opportunities, and challenges of first (pre)clinical studies. Eur. J. Nucl. Med. Mol. Imaging 2023, 50, 1906–1918. [Google Scholar] [CrossRef]
- Zhang, T.; Li, W.; Wei, H.; Huang, Z.; Yang, J.; Zeng, H.; Zhou, Z.; Zhao, X. Prognostic value of baseline alkaline phosphatase of 177Lu-PSMA radioligand therapy in metastatic castration-resistant prostate cancer: A systematic review and meta-analysis. PLoS ONE 2024, 19, e0307826. [Google Scholar] [CrossRef] [PubMed]
- Chakravarty, R.; Chakraborty, S. A review of advances in the last decade on targeted cancer therapy using 177Lu: Focusing on 177Lu produced by the direct neutron activation route. Am. J. Nucl. Med. Mol. Imaging 2021, 11, 443–475. [Google Scholar] [PubMed]
- Kim, K.; Kim, S.J. Lu-177-Based Peptide Receptor Radionuclide Therapy for Advanced Neuroendocrine Tumors. Nucl. Med. Mol. Imaging 2018, 52, 208–215. [Google Scholar] [CrossRef]
- Kotzerke, J.; Buesser, D.; Naumann, A.; Runge, R.; Huebinger, L.; Kliewer, A.; Freudenberg, R.; Brogsitter, C. Epigenetic-Like Stimulation of Receptor Expression in SSTR2 Transfected HEK293 Cells as a New Therapeutic Strategy. Cancers 2022, 14, 2513. [Google Scholar] [CrossRef]
- Koustoulidou, S.; Handula, M.; de Ridder, C.; Stuurman, D.; Beekman, S.; de Jong, M.; Nonnekens, J.; Seimbille, Y. Synthesis and Evaluation of Two Long-Acting SSTR2 Antagonists for Radionuclide Therapy of Neuroendocrine Tumors. Pharmaceuticals 2022, 15, 1155. [Google Scholar] [CrossRef] [PubMed]
- Courault, P.; Deville, A.; Habouzit, V.; Gervais, F.; Bolot, C.; Bournaud, C.; Levigoureux, E. Amino Acid Solutions for 177Lu-Oxodotreotide Premedication: A Tolerance Study. Cancers 2022, 14, 5212. [Google Scholar] [CrossRef]
- Hennrich, U.; Kopka, K. Lutathera®: The First FDA-and EMA-Approved Radiopharmaceutical for Peptide Receptor Radionuclide Therapy. Pharmaceuticals 2019, 12, 114. [Google Scholar] [CrossRef]
- Strosberg, J.R.; Caplin, M.E.; Kunz, P.L.; Ruszniewski, P.B.; Bodei, L.; Hendifar, A.; Mittra, E.; Wolin, E.M.; Yao, J.C.; Pavel, M.E.; et al. 177Lu-Dotatate plus long-acting octreotide versus high-dose long-acting octreotide in patients with midgut neuroendocrine tumours (NETTER-1): Final overall survival and long-term safety results from an open-label, randomised, controlled, phase 3 trial. Lancet Oncol. 2021, 22, 1752–1763. [Google Scholar] [CrossRef]
- Lin, E.; Chen, T.; Little, A.; Holliday, L.; Roach, P.; Butler, P.; Hosking, E.; Bailey, E.; Elison, B.; Currow, D. Safety and outcomes of 177Lu-DOTATATE for neuroendocrine tumours: Experience in New South Wales, Australia. Intern. Med. J. 2019, 49, 1268–1277. [Google Scholar] [CrossRef]
- Sitani, K.; Parghane, R.V.; Talole, S.; Basu, S. Long-term outcome of indigenous 177Lu-DOTATATE PRRT in patients with Metastatic Advanced Neuroendocrine Tumours: A single institutional observation in a large tertiary care setting. Br. J. Radiol. 2021, 94, 20201041. [Google Scholar] [CrossRef]
- Wang, J.; Wang, J. Advances in study of biological effects with low-dose rate irradiation. Int. J. Radiat. Med. Nucl. Med. 2005, 29, 186–189. [Google Scholar]
- Asadian, S.; Mirzaei, H.; Kalantari, B.A.; Davarpanah, M.R.; Mohamadi, M.; Shpichka, A.; Nasehi, L.; Es, H.A.; Timashev, P.; Najimi, M.; et al. β-radiating radionuclides in cancer treatment, novel insight into promising approach. Pharmacol. Res. 2020, 160, 105070. [Google Scholar] [CrossRef]
- Liu, H.; Fang, L.; Li, J.; Deng, D. Advances on the mechanisms of adaptive response to low dose radiation. Chin. J. Radiol. Health 2020, 29, 438–441. [Google Scholar] [CrossRef]
- Yu, X.; Rong, L.; Fang, F.; Ding, X.; Li, J.; Wang, X. Adaptive response of A549 cell apoptosis induced by low-dose X-ray irradiation. Chin. J. Radiol. Health 2022, 31, 139–143+148. [Google Scholar] [CrossRef]
- Wang, L.; Rivas, R.; Wilson, A.; Park, Y.M.; Walls, S.; Yu, T.; Miller, A.C. Dose-Dependent Effects of Radiation on Mitochondrial Morphology and Clonogenic Cell Survival in Human Microvascular Endothelial Cells. Cells 2023, 13, 39. [Google Scholar] [CrossRef]
- Seifert, V.; Richter, S.; Bechmann, N.; Bachmann, M.; Ziegler, C.G.; Pietzsch, J.; Ullrich, M. HIF2alpha-Associated Pseudohypoxia Promotes Radioresistance in Pheochromocytoma: Insights from 3D Models. Cancers 2021, 13, 385. [Google Scholar] [CrossRef]
- Miao, C.; Tsujino, T.; Takai, T.; Gui, F.; Tsutsumi, T.; Sztupinszki, Z.; Wang, Z.; Azuma, H.; Szallasi, Z.; Mouw, K.W.; et al. RB1 loss overrides PARP inhibitor sensitivity driven by RNASEH2B loss in prostate cancer. Sci. Adv. 2022, 8, eabl9794. [Google Scholar] [CrossRef]
- Berglund, H.; Salomonsson, S.L.; Mohajershojai, T.; Gago, F.J.F.; Lane, D.P.; Nestor, M. p53 stabilisation potentiates [177Lu]Lu-DOTATATE treatment in neuroblastoma xenografts. Eur. J. Nucl. Med. Mol. Imaging 2024, 51, 768–778. [Google Scholar] [CrossRef]
- Valceski, M.; Engels, E.; Vogel, S.; Paino, J.; Potter, D.; Hollis, C.; Khochaiche, A.; Barnes, M.; O’Keefe, A.; Cameron, M.; et al. Microbeam Radiation Therapy Bio-Dosimetry Enhanced by Novel Radiosensitiser Combinations in the Treatment of Brain Cancer. Cancers 2024, 16, 4231. [Google Scholar] [CrossRef]
- Feijtel, D.; Doeswijk, G.N.; Verkaik, N.S.; Haeck, J.C.; Chicco, D.; Angotti, C.; Konijnenberg, M.W.; de Jong, M.; Nonnekens, J. Inter and intra-tumor somatostatin receptor 2 heterogeneity influences peptide receptor radionuclide therapy response. Theranostics 2021, 11, 491–505. [Google Scholar] [CrossRef]
- O’Neill, E.; Kersemans, V.; Allen, P.D.; Terry, S.Y.A.; Torres, J.B.; Mosley, M.; Smart, S.; Lee, B.Q.; Falzone, N.; Vallis, K.A.; et al. Imaging DNA Damage Repair In Vivo After 177Lu-DOTATATE Therapy. J. Nucl. Med. Off. Publ. Soc. Nucl. Med. 2020, 61, 743–750. [Google Scholar] [CrossRef] [PubMed]
- Mansi, R.; Plas, P.; Vauquelin, G.; Fani, M. Distinct In Vitro Binding Profile of the Somatostatin Receptor Subtype 2 Antagonist [177Lu]Lu-OPS201 Compared to the Agonist [177Lu]Lu-DOTA-TATE. Pharmaceuticals 2021, 14, 1265. [Google Scholar] [CrossRef] [PubMed]






Disclaimer/Publisher’s Note: The statements, opinions and data contained in all publications are solely those of the individual author(s) and contributor(s) and not of MDPI and/or the editor(s). MDPI and/or the editor(s) disclaim responsibility for any injury to people or property resulting from any ideas, methods, instructions or products referred to in the content. |
© 2025 by the authors. Licensee MDPI, Basel, Switzerland. This article is an open access article distributed under the terms and conditions of the Creative Commons Attribution (CC BY) license (https://creativecommons.org/licenses/by/4.0/).
Share and Cite
Xue, S.; Zheng, X.; Pu, B.; Li, X.; Li, J.; Huang, M.; Yang, J.; Lou, J. Dose-Dependent Cellular Phenotypic Change Induced by 177Lu-Oxodotreotide Treatment in IMR-32 Cells. Biomedicines 2025, 13, 1543. https://doi.org/10.3390/biomedicines13071543
Xue S, Zheng X, Pu B, Li X, Li J, Huang M, Yang J, Lou J. Dose-Dependent Cellular Phenotypic Change Induced by 177Lu-Oxodotreotide Treatment in IMR-32 Cells. Biomedicines. 2025; 13(7):1543. https://doi.org/10.3390/biomedicines13071543
Chicago/Turabian StyleXue, Shuai, Xiaobei Zheng, Bingbing Pu, Xiao Li, Jun Li, Meng Huang, Jian Yang, and Jingjing Lou. 2025. "Dose-Dependent Cellular Phenotypic Change Induced by 177Lu-Oxodotreotide Treatment in IMR-32 Cells" Biomedicines 13, no. 7: 1543. https://doi.org/10.3390/biomedicines13071543
APA StyleXue, S., Zheng, X., Pu, B., Li, X., Li, J., Huang, M., Yang, J., & Lou, J. (2025). Dose-Dependent Cellular Phenotypic Change Induced by 177Lu-Oxodotreotide Treatment in IMR-32 Cells. Biomedicines, 13(7), 1543. https://doi.org/10.3390/biomedicines13071543

