Multivalent Immune-Protective Effects of Egg Yolk Immunoglobulin Y (IgY) Derived from Live or Inactivated Shewanella xiamenensis Against Major Aquaculture Pathogens
Abstract
1. Introduction
2. Results
2.1. Passive Protection and Passive Cross-Protection Rates of IgY Antibodies in C. auratus
2.2. Determination of Bacterial Counts in the Kidney of C. auratus
2.3. Detection of Phagocytic Activity of Leucocytes in C. auratus
2.4. Detection of Antioxidant-Related Factors in the Serum of C. auratus
2.5. Detection of the mRNA Expression of Inflammation-Related Genes in C. auratus
2.6. The Interactions of IgY or C. auratus Serum with Pathogenic Bacteria In Vitro
2.7. Histopathological Observation of C. auratus Tissue Morphology
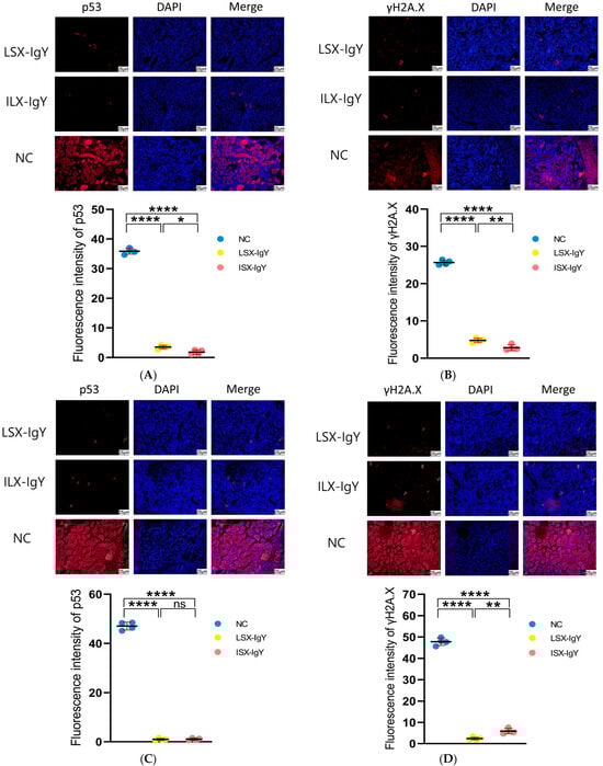
2.8. Immunofluorescence Analysis on Kidney Tissues of C. auratus
3. Discussion
4. Materials and Methods
4.1. Bacterial Strains and Animals
4.2. Preparation of IgY Antibodies
4.3. The Detection of Interactions of IgY or C. auratus Serum with Pathogenic Bacteria In Vitro
4.4. Passive Protection and Passive Cross-Protection of IgY Antibodies
4.5. Renal Bacterial Count
4.6. Analysis of the Leukocyte Phagocytic Activity
4.7. Analysis of Antioxidant Factors
4.8. Inflammatory Factor mRNA Expression
4.9. Tissue Pathological Analysis
4.10. Renal Immunofluorescence Analysis
4.11. Statistical Analysis
5. Conclusions
Supplementary Materials
Author Contributions
Funding
Institutional Review Board Statement
Informed Consent Statement
Data Availability Statement
Conflicts of Interest
References
- Costello, C.; Cao, L.; Gelcich, S.; Cisneros-Mata, M.Á.; Free, C.M.; Froehlich, H.E.; Golden, C.D.; Ishimura, G.; Maier, J.; Macadam-Somer, I.; et al. The future of food from the sea. Nature 2020, 588, 95–100. [Google Scholar] [CrossRef] [PubMed]
- Mkulo, E.M.; Wang, B.; Amoah, K.; Huang, Y.; Cai, J.; Jin, X.; Wang, Z. The current status and development forecasts of vaccines for aquaculture and its effects on bacterial and viral diseases. Microb. Pathog. 2024, 196, 106971. [Google Scholar] [CrossRef] [PubMed]
- Du, Y.; Hu, X.; Miao, L.; Chen, J. Current status and development prospects of aquatic vaccines. Front. Immunol. 2022, 13, 1040336. [Google Scholar] [CrossRef] [PubMed]
- Flores-Kossack, C.; Montero, R.; Köllner, B.; Maisey, K. Chilean aquaculture and the new challenges: Pathogens, immune response, vaccination and fish diversification. Fish Shellfish Immunol. 2020, 98, 52–67. [Google Scholar] [CrossRef] [PubMed]
- Jiang, X.; Miao, B.; Zhao, X.; Bai, X.; Yuan, M.; Chen, X.; Gong, X.; Liu, Z.; Li, J.; Meng, S.; et al. Unveiling the emergence and genetic diversity of oxa-48-like carbapenemase variants in Shewanella xiamenensis. Microorganisms 2023, 5, 1325. [Google Scholar] [CrossRef] [PubMed]
- Ziarati, M.; Zorriehzahra, M.J.; Hassantabar, F.; Mehrabi, Z.; Dhawan, M.; Sharun, K.; Emran, T.B.; Dhama, K.; Chaicumpa, W.; Shamsi, S. Zoonotic diseases of fish and their prevention and control. Vet. Q. 2022, 42, 95–118. [Google Scholar] [CrossRef] [PubMed]
- Wang, H.; Xia, F.; Xia, Y.; Li, J.; Hu, Y.; Deng, Y.; Zou, M. Pangenome analysis of Shewanella xiamenensis revealed important genetic traits concerning genetic diversity, pathogenicity and antibiotic resistance. BMC Genom. 2024, 25, 216. [Google Scholar] [CrossRef] [PubMed]
- Huang, Y.T.; Cheng, J.F.; Wu, Z.Y.; Tung, K.C.; Chen, Y.J.; Hong, Y.K.; Chen, S.Y.; Liu, P.Y. Genomic and phylogenetic characterization of Shewanella xiamenensis isolated from giant grouper (Epinephelus lanceolatus) in Taiwan. Zoonoses Public Health 2019, 66, 679–685. [Google Scholar] [CrossRef] [PubMed]
- Miryala, K.R.; Swain, B. Advances and challenges in Aeromonas hydrophila vaccine development: Immunological insights and future perspectives. Vaccines 2025, 13, 202. [Google Scholar] [CrossRef] [PubMed]
- Wang, J.H.; Tseng, S.Y.; Tung, K.C. Genomic investigation of emerging zoonotic pathogen Shewanella xiamenensis. Tzu. Chi. Med. J. 2019, 32, 162–166. [Google Scholar] [PubMed]
- Masaki, S.; Yamada, C. Aeromonas hydrophila-associated cecal ulcer with noncaseating epithelioid cell granulomas. Gastrointest. Endosc. 2024, 99, 127–128. [Google Scholar] [CrossRef] [PubMed]
- Pérez-Sánchez, T.; Mora-Sánchez, B.; Balcázar, J.L. Biological approaches for disease control in aquaculture: Advantages, limitations and challenges. Trends Microbiol. 2018, 26, 896–903. [Google Scholar] [CrossRef] [PubMed]
- Zhang, W.; Zhao, J.; Ma, Y.; Li, J.; Chen, X. The effective components of herbal medicines used for prevention and control of fish diseases. Fish Shellfish Immunol. 2022, 126, 73–83. [Google Scholar] [CrossRef] [PubMed]
- Nie, W.; Qiu, T.; Wei, Y.; Ding, H.; Guo, Z.; Qiu, J. Advances in phage-host interaction prediction: In silico method enhances the development of phage therapies. Brief. Bioinform. 2024, 25, bbae117. [Google Scholar] [CrossRef] [PubMed]
- Woodworth, J.S.; Clemmensen, H.S.; Battey, H.; Dijkman, K.; Lindenstrøm, T.; Laureano, R.S.; Taplitz, R.; Morgan, J.; Aagaard, C.; Rosenkrands, I.; et al. A Mycobacterium tuberculosis-specific subunit vaccine that provides synergistic immunity upon co-administration with Bacillus Calmette-Guérin. Nat. Commun. 2021, 12, 6658. [Google Scholar] [CrossRef] [PubMed]
- Liu, S.; Jiang, Q.; Zhao, X.; Zhao, R.; Wang, Y.; Wang, Y.; Liu, J.; Shang, Y.; Zhao, S.; Wu, T.; et al. A DNA nanodevice-based vaccine for cancer immunotherapy. Nat. Mater. 2021, 20, 421–430. [Google Scholar] [CrossRef] [PubMed]
- Kaiser, J.A.; Nelson, C.E.; Liu, X.; Park, H.S.; Matsuoka, Y.; Luongo, C.; Santos, C.; Ahlers, L.R.H.; Herbert, R.; Moore, I.N.; et al. Mucosal prime-boost immunization with live murine pneumonia virus-vectored SARS-CoV-2 vaccine is protective in macaques. Nat. Commun. 2024, 15, 3553. [Google Scholar] [CrossRef] [PubMed]
- Sun, C.; Kang, Y.F.; Fang, X.Y.; Liu, Y.N.; Bu, G.L.; Wang, A.J.; Li, Y.; Zhu, Q.Y.; Zhang, H.; Xie, C.; et al. A gB nanoparticle vaccine elicits a protective neutralizing antibody response against EBV. Cell Host Microbe. 2023, 31, 1882–1897. [Google Scholar] [CrossRef] [PubMed]
- Kollmann, T.R.; Marchant, A.; Way, S.S. Vaccination strategies to enhance immunity in neonates. Science 2020, 368, 612–615. [Google Scholar] [CrossRef] [PubMed]
- Seixas, A.M.M.; Sousa, S.A.; Leitão, J.H. Antibody-based immunotherapies as a tool for tackling multidrug-resistant bacterial infections. Vaccines 2022, 10, 1789. [Google Scholar] [CrossRef] [PubMed]
- Deodato, R.M.; Dos Santos, D.R.L.; da Silva, M.T.L.; Cruz, H.M.; de Paula, V.S.; Villar, L.M. Avian anti-HBV immunoglobulin: New tool to improve hepatitis B diagnosis methods. J. Biol. Macromol. 2023, 253, 126644. [Google Scholar] [CrossRef] [PubMed]
- Wang, Y.; Xu, X.; Zhang, A.; Yang, S.; Li, H. Role of alternative splicing in fish immunity. Fish Shellfish Immunol. 2024, 149, 109601. [Google Scholar] [CrossRef] [PubMed]
- Chan, J.T.H.; Picard-Sánchez, A.; Dedić, N.; Majstorović, J.; Rebl, A.; Holzer, A.S.; Korytář, T. Immunological memory in a teleost fish: Common carp IgM+B cells differentiate into memory and plasma cells. Front. Immunol. 2024, 15, 1493840. [Google Scholar] [CrossRef] [PubMed]
- Burgos-Aceves, M.A.; Abo-Al-Ela, H.G.; Faggio, C. Impact of phthalates and bisphenols plasticizers on haemocyte immune function of aquatic invertebrates: A review on physiological, biochemical, and genomic aspects. J. Hazard. Mater. 2021, 419, 126426. [Google Scholar] [CrossRef] [PubMed]
- Wang, Q.; Zhou, X.; Jin, Q.; Zhu, F. Effects of the aquatic pollutant sulfamethoxazole on the innate immunity and antioxidant capacity of the mud crab Scylla paramamosain. Chemosphere 2024, 349, 140775. [Google Scholar] [CrossRef] [PubMed]
- Zhang, X.; Wu, R.; Chelliappan, B. Proteomic investigation and understanding on IgY purification and product development. Poult. Sci. 2023, 102, 102843. [Google Scholar] [CrossRef] [PubMed]
- Xiao, H.; Chen, J.; Cui, P.; Che, X.; Wu, X.; Lu, J.; Zhu, G.; Liu, Y.; Liu, X. Evaluation of the multivalent immunoprotective effects of protein, DNA, and IgY vaccines against Vibrio fluvialis outer membrane protein VF14355 in Carassius auratus. Int. J. Mol. Sci. 2025, 26, 3379. [Google Scholar] [CrossRef] [PubMed]
- Grzywa, R.; Łupicka-Słowik, A.; Sieńczyk, M. IgYs: On her majesty’s secret service. Front. Immunol. 2023, 14, 1199427. [Google Scholar] [CrossRef] [PubMed]
- Burn, G.L.; Foti, A.; Marsman, G.; Patel, D.F.; Zychlinsky, A. The Neutrophil. Immunity 2021, 54, 1377–1391. [Google Scholar] [CrossRef] [PubMed]
- Liang, Z.; Ning, Y.; Cao, J.; Liu, S.; Liang, X.; Peng, X.; Huang, Y.; Wei, J.; Xiao, S.; Qin, Q.; et al. The protective effect of specific yolk antibody against nervous necrosis virus infection in Mandarin fish (Siniperca chuatsi). Fish Shellfish Immunol. 2024, 155, 109996. [Google Scholar] [CrossRef] [PubMed]
- Tammas, I.; Bitchava, K.; Gelasakis, A.I. Transforming aquaculture through vaccination: A review on recent developments and milestones. Vaccines 2024, 12, 732. [Google Scholar] [CrossRef] [PubMed]
- Siegel, R.L.; Miller, K.D.; Jemal, A. Cancer Statistics, 2023. CA Cancer J. Clin. 2023, 73, 17–48. [Google Scholar] [CrossRef] [PubMed]
- Zhou, H.; Xie, P.; Qiu, M.; Dong, S.; Xia, X.; Yang, Z.; Yuan, Y.; Shen, L. Arbidol increases the survival rate by mitigating inflammation in suckling mice infected with human coronavirus OC43 virus. J. Med. Virol. 2023, 95, e29052. [Google Scholar] [CrossRef] [PubMed]
- Hu, H.; Hua, S.Y.; Lin, X.; Lu, F.; Zhang, W.; Zhou, L.; Cui, J.; Wang, R.; Xia, J.; Xu, F.; et al. Hybrid biomimetic membrane coated particles-mediated bacterial ferroptosis for acute MRSA pneumonia. ACS Nano 2023, 17, 11692–11712. [Google Scholar] [CrossRef] [PubMed]
- Zhao, D.; Guo, X.; Lin, B.; Huang, R.; Li, H.; Wang, Q.; Zeng, Y.; Shang, Y.; Wu, Y. Magnolol against enterovirus 71 by targeting Nrf2-SLC7A11-GSH pathway. Biomed. Pharmacother. 2024, 176, 116866. [Google Scholar] [CrossRef] [PubMed]
- Carpenter, S.; O’Neill, L.A.J. From periphery to center stage: 50 years of advancements in innate immunity. Cell 2024, 187, 2030–2051. [Google Scholar] [CrossRef] [PubMed]
- Jiao, A.; Zhang, C.; Wang, X.; Sun, L.; Liu, H.; Su, Y.; Lei, L.; Li, W.; Ding, R.; Ding, C.; et al. Single-cell sequencing reveals the evolution of immune molecules across multiple vertebrate species. J. Adv. Res. 2024, 55, 73–87. [Google Scholar] [CrossRef] [PubMed]
- Li, S.; Wang, A.; Li, Z.; Zhang, J.; Sang, C.; Chen, N. Antioxidant defenses and non-specific immunity at enzymatic and transcriptional levels in response to dietary carbohydrate in a typical carnivorous fish, hybrid grouper (Epinephelus fuscoguttatus ♀ × E. lanceolatus ♂). Fish Shellfish Immunol. 2020, 100, 109–116. [Google Scholar] [CrossRef] [PubMed]
- Ding, Z.; Wang, X.; Liu, Y.; Zheng, Y.; Li, H.; Zhang, M.; He, Y.; Cheng, H.; Xu, J.; Chen, X.; et al. Dietary mannan oligosaccharides enhance the non-specific immunity, intestinal health, and resistance capacity of iuvenile blunt snout bream (Megalobrama amblycephala) against Aeromonas hydrophila. Front. Immunol. 2022, 13, 863657. [Google Scholar] [CrossRef] [PubMed]
- Lu, J.; Liu, X.; Li, X.; Li, H.; Shi, L.; Xia, X.; He, B.-L.; Meyer, T.F.; Li, X.; Sun, H.; et al. Copper regulates the host innate immune response against bacterial infection via activation of ALPK1 kinase. Proc. Natl. Acad. Sci. USA 2024, 121, e2311630121. [Google Scholar] [CrossRef] [PubMed]
- Zhang, H.; Zhou, T.; Su, L.; Wang, H.; Zhang, B.; Su, Y. Effects of srtA variation on phagocytosis resistance and immune response of Streptococcus equi. Infect. Genet. Evol. 2021, 89, 104732. [Google Scholar] [CrossRef] [PubMed]
- Oostindie, S.C.; Lazar, G.A.; Schuurman, J.; Parren, P.W.H.I. Avidity in antibody effector functions and biotherapeutic drug design. Nat. Rev. Drug Discov. 2022, 21, 715–735. [Google Scholar] [CrossRef] [PubMed]
- Xu, Z.; Liu, G.; Liu, P.; Hu, Y.; Chen, Y.; Fang, Y.; Sun, G.; Huang, H.; Wu, J. Hyaluronic acid-based glucose-responsive antioxidant hydrogel platform for enhanced diabetic wound repair. Acta Biomater. 2022, 147, 147–157. [Google Scholar] [CrossRef] [PubMed]
- Huo, X.; Chang, J.; Zhang, Q.; Wang, W.; Wang, P.; Zhao, F.; He, S.; Yang, C.; Liu, X.; Liang, X.; et al. Nanopeptide CI20 remarkably enhances growth performance and disease resistances by improving the mucosal structure, antioxidant capacity, and immunity in mandarin fish (Siniperca chuatsi). Int. J. Biol. Macromol. 2023, 253, 126935. [Google Scholar] [CrossRef] [PubMed]
- Shi, J.; Zhuo, D.; Lu, M.; Wang, H.; Gu, H.; Liu, X.; Wang, Z. Partial immune responses in Sichuan bream (Sinibrama taeniatus) after starvation. Front. Immunol. 2023, 14, 1098741. [Google Scholar] [CrossRef] [PubMed]
- Vieira, J.C.S.; Braga, C.P.; Queiroz, J.V.; Cavecci-Mendonça, B.; Oliveira, G.; Freitas, N.G.; Fernandes, A.A.H.; Fernandes, M.D.S.; Buzalaf, M.A.R.; Adamec, J.; et al. The effects of mercury exposure on Amazonian fishes: An investigation of potential biomarkers. Chemosphere 2023, 316, 137779. [Google Scholar] [CrossRef] [PubMed]
- Chadda, K.R.; Puthucheary, Z. Persistent inflammation, immunosuppression, and catabolism syndrome (PICS): A review of definitions, potential therapies, and research priorities. Br. J. Anaesth. 2024, 132, 507–518. [Google Scholar] [CrossRef] [PubMed]
- Fu, J.; Wu, H. Structural Mechanisms of NLRP3 Inflammasome Assembly and Activation. Annu. Rev. Immunol. 2023, 41, 301–316. [Google Scholar] [CrossRef] [PubMed]
- Yu, J.; Chu, Q.; Zhou, J.; Zhang, L. The novel fish miRNA, Soc-miR-118, functions as a negative regulator in NF-κB-mediated inflammation by targeting IL-6 in teleost fish. Int. J. Biol. Macromol. 2024, 269, 132100. [Google Scholar] [CrossRef] [PubMed]
- Chen, Y.; Mai, Q.; Chen, Z.; Lin, T.; Cai, Y.; Han, J.; Wang, Y.; Zhang, M.; Tan, S.; Wu, Z.; et al. Dietary palmitoleic acid reprograms gut microbiota and improves biological therapy against colitis. Gut Microbes 2023, 15, 2211501. [Google Scholar] [CrossRef] [PubMed]
- Lin, J.R.; Chen, Y.A.; Campton, D.; Cooper, J.; Coy, S.; Yapp, C.; Tefft, J.B.; McCarty, E.; Ligon, K.L.; Rodig, S.J.; et al. High-plex immunofluorescence imaging and traditional histology of the same tissue section for discovering image-based biomarkers. Nat. Cancer 2023, 4, 1036–1052. [Google Scholar] [CrossRef] [PubMed]
- Schiffer, T.A.; Carvalho, L.R.R.A.; Guimaraes, D.; Boeder, A.; Wikström, P.; Carlström, M. Specific NOX4 inhibition preserves mitochondrial function and dampens kidney dysfunction following ischemia-reperfusion-induced kidney injury. Antioxidants 2024, 13, 489. [Google Scholar] [CrossRef] [PubMed]
- Zhou, Y.; Qin, Y.; Ma, J.; Li, Z.; Heng, W.; Zhang, L.; Liu, H.; Li, R.; Zhang, M.; Peng, Q.; et al. Heat-killed Prevotella intermedia promotes the progression of oral squamous cell carcinoma by inhibiting the expression of tumor suppressors and affecting the tumor microenvironment. Exp. Hematol. Oncol. 2024, 13, 33. [Google Scholar] [CrossRef] [PubMed]
- Lou, J.; Hao, Y.; Lin, K.; Lyu, Y.; Chen, M.; Wang, H.; Zou, D.; Jiang, X.; Wang, R.; Jin, D.; et al. Circular RNA CDR1as disrupts the p53/MDM2 complex to inhibit Gliomagenesis. Mol. Cancer 2020, 19, 138. [Google Scholar] [CrossRef] [PubMed]
- Arnould, C.; Rocher, V.; Saur, F.; Bader, A.S.; Muzzopappa, F.; Collins, S.; Lesage, E.; Le Bozec, B.; Puget, N.; Clouaire, T.; et al. Chromatin compartmentalization regulates the response to DNA damage. Nature 2023, 623, 183–192. [Google Scholar] [CrossRef] [PubMed]
- Kozak, M.; Hu, J. DNA vaccines: Their formulations, engineering and delivery. Vaccines 2024, 12, 71. [Google Scholar] [CrossRef] [PubMed]
- Loomis, R.J.; Lai, Y.T.; Sowers, S.B.; Fisher, B.; Derrien-Colemyn, A.; Ambrozak, D.R.; Tsybovsky, Y.; Crooke, S.N.; Latner, D.R.; Kong, W.P.; et al. Structure-based design of glycoprotein subunit vaccines for mumps. Proc. Natl. Acad. Sci. USA 2024, 121, e2404053121. [Google Scholar] [CrossRef] [PubMed]
- Jomova, K.; Alomar, S.Y.; Alwasel, S.H.; Nepovimova, E.; Kuca, K.; Valko, M. Several lines of antioxidant defense against oxidative stress: Antioxidant enzymes, nanomaterials with multiple enzyme-mimicking activities, and low-molecular-weight antioxidants. Arch. Toxicol. 2024, 98, 1323–1367. [Google Scholar] [CrossRef] [PubMed]
- Peng, C.; Kang, S.; Jiang, M.; Yang, M.; Gong, X. Antioxidant carbon dots and ursolic acid co-encapsulated liposomes compo site hydrogel for alleviating adhesion formation and enhancing tendon healing in tendon injury. Int. J. Nanomed. 2024, 19, 8709–8727. [Google Scholar] [CrossRef] [PubMed]
- Dudley, W.N.; Benuzillo, J.G.; Carrico, M.S. SPSS and SAS programming for the testing of mediation models. Nurs. Res. 2004, 53, 59–62. [Google Scholar] [CrossRef] [PubMed]










| Bacterium | IgY Antibody | No. | Survival, No. | Death, No. | ADR, % | RPS, % | RPS, p-Value |
|---|---|---|---|---|---|---|---|
| S. xiamenensis | NC | 15 | 4 | 11 | 73.34 | -- | -- |
| LSX-IgY | 15 | 11 | 4 | 26.67 | 63.64 ** | 0.011 | |
| ISX-IgY | 15 | 12 | 3 | 20.00 | 72.73 ** | 0.003 | |
| A. hydrophila | NC | 15 | 1 | 14 | 93.33 | -- | -- |
| LSX-IgY | 15 | 8 | 7 | 46.67 | 50.00 * | 0.005 | |
| ISX-IgY | 15 | 11 | 4 | 26.67 | 71.43 ** | 0.002 |
| Bacterium | Groups | PR% | PI | PR% (p-Value) | PI (p-Value) |
|---|---|---|---|---|---|
| S. xiamenensis | NC | 36.67 ± 5.69 | 0.69 ± 0.09 | -- | -- |
| LSX-IgY | 70.56 ± 5.27 ** | 1.51 ± 0.04 ** | 0.0017 | 0.0001 | |
| ISX-IgY | 60.47 ± 3.25 ** | 1.43 ± 0.05 ** | 0.0035 | 0.0002 | |
| A. hydrophila | NC | 35.28 ± 3.62 | 0.81 ± 0.04 | -- | -- |
| LSX-IgY | 50.34 ± 4.67 * | 1.51 ± 0.15 ** | 0.0116 | 0.0016 | |
| ISX-IgY | 49.67 ± 8.36 * | 1.45 ± 0.08 ** | 0.034 | 0.0003 |
Disclaimer/Publisher’s Note: The statements, opinions and data contained in all publications are solely those of the individual author(s) and contributor(s) and not of MDPI and/or the editor(s). MDPI and/or the editor(s) disclaim responsibility for any injury to people or property resulting from any ideas, methods, instructions or products referred to in the content. |
© 2025 by the authors. Licensee MDPI, Basel, Switzerland. This article is an open access article distributed under the terms and conditions of the Creative Commons Attribution (CC BY) license (https://creativecommons.org/licenses/by/4.0/).
Share and Cite
Chen, J.; Cui, P.; Xiao, H.; Han, X.; Ma, Z.; Wu, X.; Lu, J.; Zhu, G.; Liu, Y.; Liu, X. Multivalent Immune-Protective Effects of Egg Yolk Immunoglobulin Y (IgY) Derived from Live or Inactivated Shewanella xiamenensis Against Major Aquaculture Pathogens. Int. J. Mol. Sci. 2025, 26, 7012. https://doi.org/10.3390/ijms26147012
Chen J, Cui P, Xiao H, Han X, Ma Z, Wu X, Lu J, Zhu G, Liu Y, Liu X. Multivalent Immune-Protective Effects of Egg Yolk Immunoglobulin Y (IgY) Derived from Live or Inactivated Shewanella xiamenensis Against Major Aquaculture Pathogens. International Journal of Molecular Sciences. 2025; 26(14):7012. https://doi.org/10.3390/ijms26147012
Chicago/Turabian StyleChen, Jing, Pan Cui, Huihui Xiao, Xiaohui Han, Ziye Ma, Xiaoqing Wu, Juan Lu, Guoping Zhu, Yong Liu, and Xiang Liu. 2025. "Multivalent Immune-Protective Effects of Egg Yolk Immunoglobulin Y (IgY) Derived from Live or Inactivated Shewanella xiamenensis Against Major Aquaculture Pathogens" International Journal of Molecular Sciences 26, no. 14: 7012. https://doi.org/10.3390/ijms26147012
APA StyleChen, J., Cui, P., Xiao, H., Han, X., Ma, Z., Wu, X., Lu, J., Zhu, G., Liu, Y., & Liu, X. (2025). Multivalent Immune-Protective Effects of Egg Yolk Immunoglobulin Y (IgY) Derived from Live or Inactivated Shewanella xiamenensis Against Major Aquaculture Pathogens. International Journal of Molecular Sciences, 26(14), 7012. https://doi.org/10.3390/ijms26147012
