Sign in to use this feature.

Years

Between: -

Subjects

remove_circle_outline
remove_circle_outline
remove_circle_outline
remove_circle_outline
remove_circle_outline
remove_circle_outline
remove_circle_outline
remove_circle_outline
remove_circle_outline

Journals

Article Types

Countries / Regions

Search Results (122)

Search Parameters:
Keywords = α2,3-sialic acid

Order results
Result details
Results per page
Select all
Export citation of selected articles as:
12 pages, 265 KB  
Article
Evaluation of Major Autohemotherapy (MAH) in Psoriasis Patients Using Serum Inflammatory Markers
by Seçil Soylu, Nazlı Şensoy, Nurhan Doğan, Halit Buğra Koca and Tülay Köken
J. Clin. Med. 2026, 15(2), 485; https://doi.org/10.3390/jcm15020485 - 8 Jan 2026
Viewed by 148
Abstract
Background/Objectives: Psoriasis is a chronic, inflammatory, systemic skin disease. Although topical and systemic drugs with proven effectiveness are used in the treatment, ozone therapy is also applied as a treatment option based on clinical personal experience and with limited published knowledge. In [...] Read more.
Background/Objectives: Psoriasis is a chronic, inflammatory, systemic skin disease. Although topical and systemic drugs with proven effectiveness are used in the treatment, ozone therapy is also applied as a treatment option based on clinical personal experience and with limited published knowledge. In this project, the aim was to evaluate the effectiveness of major ozone therapy in psoriasis patients together with biomarkers in serum. Methods: A total of 26 psoriasis patients and 19 healthy controls were included in the study. The disease severity was evaluated by the psoriasis area severity index score and grouped as mild, moderate/severe. Serum tumor necrosis factor alpha (TNF-α), interleukin 1-beta (IL-1β), high-sensitivity C-reactive protein (Hs-CRP), sialic acid, and Sialic acid binding Ig-like Lectin-14 (Siglec-14) levels were investigated in controls and psoriasis patients. Results: Psoriasis area severity index (PASI) score decreased significantly in psoriasis patients after ozone autohemotherapy application (p < 0.005). The values of IL-1β, sialic acid, and Siglec-14 after treatment in healthy subjects were statistically significantly higher than in psoriasis patients. It was found that Hs-CRP and Siglec-14 decreased in all patients after treatment, Hs-CRP decreased more significantly in mild psoriasis patients, and Siglec-14 decreased in both mild and moderate-severe groups (p < 0.05). Conclusions: Our research results suggest that ozone autohemotherapy has clinical efficacy in psoriasis patients, inflammation also has a role in the mechanism of action, and its effectiveness in treatment can be evaluated with inflammation markers. Full article
19 pages, 3273 KB  
Article
Molecular Characterization of an H3N2 Canine Influenza Virus Isolated from a Dog in Jiangsu, China, in 2025
by Jingwen Peng, Xinyu Miao, Xinyi Zhang, Zhifan Li, Yiling Wang, Guofang Liu, Lei Na, Nuo Xu and Daxin Peng
Vet. Sci. 2026, 13(1), 32; https://doi.org/10.3390/vetsci13010032 - 29 Dec 2025
Viewed by 362
Abstract
To investigate the molecular characteristics of H3N2 canine influenza viruses circulating in Jiangsu, China, we isolated a H3N2 strain (A/Canine/Nanjing/CnNj01-2025) from a dog presenting with respiratory signs at the Veterinary Teaching Hospital of Nanjing Agricultural University. All eight gene segments were sequenced and [...] Read more.
To investigate the molecular characteristics of H3N2 canine influenza viruses circulating in Jiangsu, China, we isolated a H3N2 strain (A/Canine/Nanjing/CnNj01-2025) from a dog presenting with respiratory signs at the Veterinary Teaching Hospital of Nanjing Agricultural University. All eight gene segments were sequenced and compared with those of two human H3N2 strains and five avian H3N2 strains. Antigenicity and receptor-binding properties were also assessed. Phylogenetic analysis revealed that the canine isolate descended from the avian lineage and formed an independent evolutionary clade, while the human strains were more distantly related to the avian lineage. Glycosylation analysis of the HA protein revealed that the canine strain carried seven N-glycosylation sites, including a unique site at residue 97/81 (HA/H3 numbering), which serves as a molecular signature of the canine strain. Several amino-acid substitutions were identified in major antigenic sites, including D97/81N, A176/160T, N204/188D, V212/196I, and W237/222L. Analysis of internal genes showed that the canine strain harbored PB2 292T and 590S mammalian adaptation mutations, which are also present in human strains. Hemagglutination inhibition (HI) assays of the canine strain indicated moderate serologic cross-reactivity with a human H3N2 antiserum (16-fold reduction), whereas avian strains showed no cross-reactivity. Receptor-binding assays demonstrated that the virus retained predominant α-2,3 sialic acid binding, comparable to that of avian influenza viruses, and gained a modest affinity for human-type α-2,6 sialic acid receptors. Therefore, the canine H3N2 virus has undergone significant antigenic drift, developed partial serological cross-reactivity with human strains, and acquired detectable but limited binding affinity for human-type receptors. Overall, our findings suggest that the current canine H3N2 influenza virus exhibits distinct genetic and antigenic variations from human and avian strains. Continuous molecular and serological surveillance of canine influenza viruses is therefore warranted to monitor their evolutionary trends and assess the potential for cross-species transmission. Full article
(This article belongs to the Section Veterinary Microbiology, Parasitology and Immunology)
Show Figures

Figure 1

15 pages, 1841 KB  
Article
Detection of Premalignant Cervical Lesions via Maackia amurensis Lectin-Based Biosensors
by Ricardo Zamudio Cañas, Verónica Vallejo Ruiz, María Eugenia Jaramillo Flores, Raúl Jacobo Delgado Macuil and Valentín López Gayou
Biosensors 2026, 16(1), 24; https://doi.org/10.3390/bios16010024 - 29 Dec 2025
Viewed by 323
Abstract
Early detection of premalignant cervical lesions is essential for improving cervical cancer outcomes; however, current screening methods frequently lack adequate sensitivity and specificity. This research introduces a diagnostic platform that integrates lectin-based biosensors with spectral and multivariate analysis. The biosensors are composed of [...] Read more.
Early detection of premalignant cervical lesions is essential for improving cervical cancer outcomes; however, current screening methods frequently lack adequate sensitivity and specificity. This research introduces a diagnostic platform that integrates lectin-based biosensors with spectral and multivariate analysis. The biosensors are composed of gold nanoparticles (AuNPs) conjugated with Maackia amurensis (MAA) lectin, which selectively binds to α2,3-linked sialic acid. Validation was performed using cervical cancer cell lines (SiHa, HeLa, C33A), fibroblasts, and cervical scrapes, and specificity was verified by enzymatic removal of sialic acids. Spectral data were obtained using attenuated total reflectance Fourier transform infrared spectroscopy (ATR-FTIR) and analyzed by principal component analysis (PCA). Application of PCA to the 1600–1350 cm−1 spectral region, using 99% confidence ellipses, enabled clear differentiation between samples negative and positive for intraepithelial lesions in a double-blind study of 58 patients. The MAA biosensors exhibited high sensitivity and specificity, comparable to established diagnostic methods. These results indicate that the combination of ATR-FTIR spectroscopy, MAA lectin-based biosensors, and chemometric analysis provides a robust and reliable approach for early detection of premalignant cervical lesions, with considerable potential to enhance patient outcomes. Full article
(This article belongs to the Special Issue Biosensing and Diagnosis—2nd Edition)
Show Figures

Figure 1

15 pages, 2473 KB  
Article
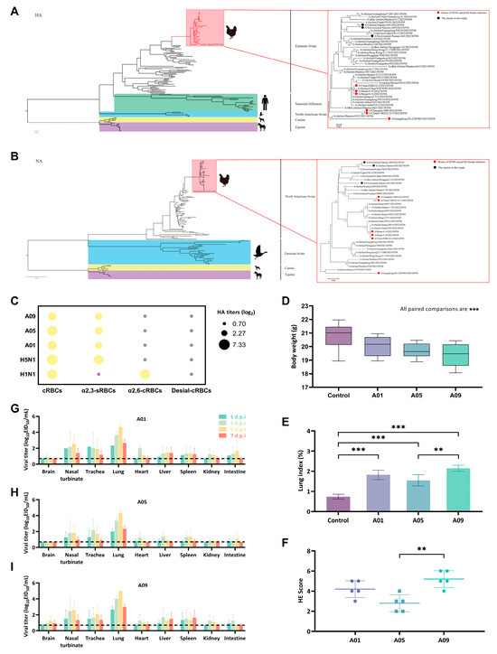
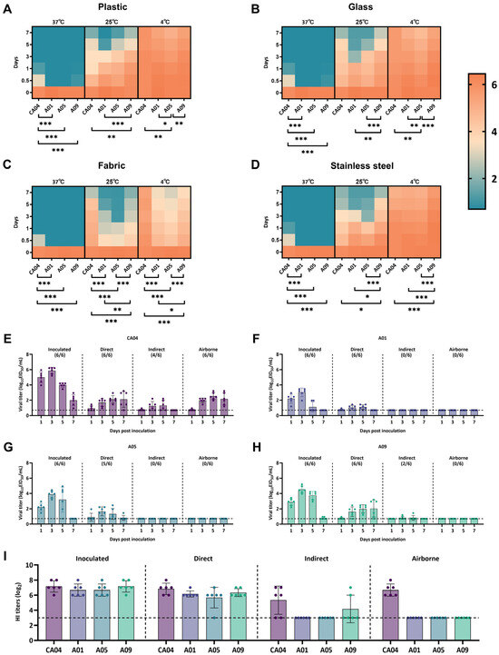
From Surfaces to Spillover: Environmental Persistence and Indirect Transmission of Influenza A(H3N8) Virus
by Yifei Jin, Huan Cui, Lina Jiang, Li Li, Jing Zheng, Yidun Zhang, Heng Wang, Yanrui Li, Yan Wang, Yixin Zhao, Cheng Zhang, Zhixin Yang, Yan Zhang and Zhongyi Wang
Microorganisms 2025, 13(12), 2782; https://doi.org/10.3390/microorganisms13122782 - 6 Dec 2025
Viewed by 798
Abstract
Avian influenza viruses (AIVs) pose a significant zoonotic threat, with the emerging H3N8 subtype raising increasing concern due to sporadic human infections. Current strategies for risk assessment of novel AIVs primarily rely on genetic surveillance and isolated case reports, which provide limited insight [...] Read more.
Avian influenza viruses (AIVs) pose a significant zoonotic threat, with the emerging H3N8 subtype raising increasing concern due to sporadic human infections. Current strategies for risk assessment of novel AIVs primarily rely on genetic surveillance and isolated case reports, which provide limited insight into their cross-species transmission potential. However, these approaches may overlook critical phenotypic determinants, such as pathogenicity, transmissibility, and environmental persistence, that directly influence zoonotic risk. This study investigates the evolutionary relationships, receptor-binding properties, replication dynamics, pathogenicity in mice, transmission efficiency in guinea pigs, and environmental persistence of three H3N8 strains isolated from a live poultry market. All three H3N8 strains bound exclusively to α-2,3 sialic acid receptor and achieved 100% transmissibility among guinea pigs through direct contact. Notably, the environment-origin strain A09 exhibited an indirect contact transmission efficiency of 33.3%. The findings reveal strain-specific differences, with A09 displaying enhanced pathogenicity, broader transmission routes, and greater environmental persistence compared with A05 and A01. This perspective underscores the value of integrated profiling from genotype to phenotype combined with multi-route transmission and environmental persistence analyses to delineate the adaptive roadmap of H3N8 from avian to mammalian hosts and to assess its emerging infection risk. Future directions for surveillance and intervention were also discussed, highlighting their potential to strengthen preparedness against zoonotic influenza threats. Full article
(This article belongs to the Section Environmental Microbiology)
Show Figures

Figure 1

19 pages, 2530 KB  
Article
Genetic Evolution of H9N2 Avian Influenza Virus in Guangxi, China
by Minxiu Zhang, Sisi Luo, Zhixun Xie, Meng Li, Liji Xie, Qing Fan, Can Wang, Tingting Zeng, Hongyu Ren, Xiaofeng Li, Lijun Wan, Zhihua Ruan, Aiqiong Wu, Bingyi Yang, Houxun Ya and Ting-Rong Luo
Microorganisms 2025, 13(11), 2579; https://doi.org/10.3390/microorganisms13112579 - 12 Nov 2025
Viewed by 775
Abstract
H9N2 avian influenza virus (AIV) is widely prevalent in poultry in China. To understand the genetic characteristics and evolution of H9N2 AIVs in Guangxi, southern China, the complete genomes of H9N2 AIVs from 1999–2023 were systematically analysed. Maximum likelihood (ML) trees indicated that [...] Read more.
H9N2 avian influenza virus (AIV) is widely prevalent in poultry in China. To understand the genetic characteristics and evolution of H9N2 AIVs in Guangxi, southern China, the complete genomes of H9N2 AIVs from 1999–2023 were systematically analysed. Maximum likelihood (ML) trees indicated that H9N2 AIV gene sublineage diversity contributed to genotype diversity, yielding 17 genotypes (G1–G17). Since 2010, genotype G14 (also known as genotype S or G57) has become predominant in poultry in Guangxi. Phylogenetic analysis in the HA has resulted in the distancing of recent Guangxi isolates from the vaccine strains. This study also revealed that the genotypes of H9N2 AIVs infecting swine, equines and canines in Guangxi were consistent with those found in avian species at the same time, highlighting the capacity of H9N2 AIVs to be transmitted across species. The antigenic residues in the HA head region and NA protein of the Guangxi isolates from 2020–2023 changed significantly compared to the vaccine strains, suggesting possible antigenic drift in these viruses. Amino acid analysis of the HA protein revealed that 84.9% (73/86) of H9N2 AIV isolates from Guangxi, including those from live poultry markets, preferentially bound to α-2,6 sialic acid receptors. Considerable attention should be given to cross-species transmission of H9N2 AIV in the region. On the basis of these findings, strengthening the monitoring of H9N2 AIV in poultry in Guangxi is essential. Full article
(This article belongs to the Section Veterinary Microbiology)
Show Figures

Figure 1

25 pages, 2750 KB  
Article
Glycosylation Variability of Serum α1-Acid Glycoprotein in the Context of Developing Inflammation and Oxidative Stress in Patients with Severe COVID-19
by Ewa Maria Kratz, Patrycja Kossakowska, Izabela Kokot and Violetta Dymicka-Piekarska
Int. J. Mol. Sci. 2025, 26(22), 10946; https://doi.org/10.3390/ijms262210946 - 12 Nov 2025
Viewed by 441
Abstract
In COVID-19 (coronavirus disease 2019), multi-organ complications depend on the immune system’s activity. α1-Acid glycoprotein (AGP) is a highly glycosylated positive acute-phase protein having multifaceted immunomodulatory and protective effects. We were interested in changes in serum AGP concentrations, expression of its glycans, and [...] Read more.
In COVID-19 (coronavirus disease 2019), multi-organ complications depend on the immune system’s activity. α1-Acid glycoprotein (AGP) is a highly glycosylated positive acute-phase protein having multifaceted immunomodulatory and protective effects. We were interested in changes in serum AGP concentrations, expression of its glycans, and oxidation-reduction potential (ORP) between severe COVID-19 patients, convalescents, and healthy controls, and whether any of the analyzed parameters could serve as an additional diagnostic biomarker of severe COVID-19 and/or help monitor recovery. We were also interested in associations between the examined parameters. AGP concentrations were measured using an immunoturbidimetric method. The profile and degree of AGP glycosylation were analyzed using lectin-ELISA with lectins: sialo-specific from Sambucus nigra (SNA) and Maackia amurensis (MAA), fucose-specific from Lotus tetragonolobus (LTA) and Aleuria aurantia (AAL). The static and capacitive ORP (sORP and cORP, respectively) were measured using MiOXSYS C+® device (Caerus Biotechnologies, Vilnius, Lithuania). Statistica13.3PL software was used for statistical analysis. AGP concentrations increased in COVID-19 patients, showing high clinical usefulness in distinguishing them from convalescents and controls. AGP α2,6-sialylation (reactivity with SNA) was reduced in COVID-19 vs. other study groups, while α2,3-sialylation (reactivity with MAA) was reduced in convalescents vs. controls. The expression of LTA-reactive fucose (Lewisx structures, Lex) was reduced in COVID-19 patients compared to controls and convalescents, but AGP reactivity with AAL did not differ between the study groups. The sORP was reduced, and the cORP was increased in COVID-19. The observed negative correlations between sORP and AGP levels may suggest the antioxidant effect of AGP during severe COVID-19. Higher levels of serum AGP in severe COVID-19, together with low expression of sialic acid α2,6-linked and Lex structures, accompanied by reduced sORP, constitute a characteristic pattern of biomarker expression during severe COVID-19. The increased expression of SNA-reactive sialic acid and Lex structures may reflect the recovery process after SARS-CoV-2 (severe acute respiratory syndrome coronavirus 2) infection. The observed negative correlations between AGP and sORP levels may suggest that serum AGP in COVID-19 also plays a role as an antioxidative molecule. Full article
(This article belongs to the Section Molecular Pathology, Diagnostics, and Therapeutics)
Show Figures

Figure 1

20 pages, 3348 KB  
Article
Efficiency of Calcium Fructoborate-Loaded Novel Natural Niosomes Compared to Traditional Liposomes and Niosomes in Rat Ischemia–Reperfusion Injury Model
by Kubra Vardar, Nilufer Kara, Nuri Murat Ozayman, Kubilay Gocucu, Sirin Funda Eren, Metin Plevneli, Ismail Aslan and Mehmet Necmettin Atsu
Pharmaceutics 2025, 17(11), 1434; https://doi.org/10.3390/pharmaceutics17111434 - 6 Nov 2025
Viewed by 813
Abstract
Background/Objectives: Liposomes and niosomes are established drug delivery systems, some of which have received FDA approval and demonstrated therapeutic efficacy. This study investigates a novel niosome formulation, utilizing two natural food-derived components, as a cost-effective alternative to traditional nanocarriers. The active pharmaceutical ingredient, [...] Read more.
Background/Objectives: Liposomes and niosomes are established drug delivery systems, some of which have received FDA approval and demonstrated therapeutic efficacy. This study investigates a novel niosome formulation, utilizing two natural food-derived components, as a cost-effective alternative to traditional nanocarriers. The active pharmaceutical ingredient, calcium fructoborate (CF), possesses notable anti-inflammatory properties. The study aims to evaluate the efficacy of this novel natural niosome (NN) system, in comparison to existing nanocarrier formulations, in an ischemia–reperfusion (I/R) pain model. Methods: An acute ischemia/reperfusion injury model was employed to induce pain in 36 rats. The efficacy of the following treatments was assessed: standard CF, liposomal CF, niosomal CF, and natural niosomal CF. Efficacy was determined by quantifying the treatments’ ability to mitigate inflammation and oxidative stress in the kidneys, lungs, heart, and liver, and by evaluating potential organ damage through histopathological analysis. Results: The NN treatment significantly reduced malondialdehyde (MDA) and tumor necrosis factor-alpha (TNF-α) levels in the kidneys and liver compared to the other treatments (p < 0.05). In the kidney, NN treatment also significantly decreased creatinine levels relative to the other treatments (p < 0.01). The histopathological analysis of kidney tissue revealed that NN treatment attenuated tubular dilation, interstitial inflammation, and epithelial thinning. In the heart, liposomal treatment significantly increased MDA levels (p < 0.05) and decreased sialic acid levels (p < 0.05); however, no significant differences were observed in troponin levels (p > 0.05). In the lung, no significant differences in MDA, lactate, TNF-α, or sialic acid levels were detected among the treatment groups (p > 0.05). Conclusions: The natural niosome drug delivery system demonstrates potential as a therapeutic intervention for protecting and improving kidney and liver health. While liposomal treatment exhibited some adverse effects, it effectively suppressed inflammation. This study provides a foundation for future research and positions the NN drug delivery system as a promising, cost-effective alternative for inflammation-associated pathologies. Full article
(This article belongs to the Section Drug Delivery and Controlled Release)
Show Figures

Figure 1

20 pages, 4409 KB  
Article
Cross-Species Transmission Risks of a Quail-Origin H7N9 Influenza Virus from China Between Avian and Mammalian Hosts
by Cheng Zhang, Yifei Jin, Huan Cui, Zhongyi Wang, Zhaoliang Chen, Lei Zhang, Sihui Song, Bing Lu and Zhendong Guo
Viruses 2025, 17(10), 1402; https://doi.org/10.3390/v17101402 - 21 Oct 2025
Cited by 2 | Viewed by 849
Abstract
The H7N9 influenza viruses, which are capable of causing severe respiratory syndrome in humans, were first discovered to infect humans in 2013 and continue to pose a persistent public health threat. Quail has been proposed as a potential intermediate host that may facilitate [...] Read more.
The H7N9 influenza viruses, which are capable of causing severe respiratory syndrome in humans, were first discovered to infect humans in 2013 and continue to pose a persistent public health threat. Quail has been proposed as a potential intermediate host that may facilitate the emergence of novel reassorted influenza A viruses with the capacity to infect humans across species barriers; however, information on the biological characterization of quail H7N9 remains limited. In this study, we isolated and identified an avian H7N9 influenza virus from quails, designated as A/quail/Hebei/CH06-07/2018 (H7N9) and abbreviated as CH06-07, in Hebei, China. Phylogenetic analyses revealed that both the HA gene and the NA gene of CH06-07 were clustered in the Eurasian lineage. Furthermore, CH06-07 exhibited binding affinity for both α2,3-linked and α2,6-linked sialic acid receptors and demonstrated high pathogenicity in both quails and mice. Notably, transmission studies revealed that CH06-07 not only exhibited efficient inter-quail transmission and inter-guinea pig transmission but also demonstrated effective cross-species transmission. Importantly, infected quails and guinea pigs generated significant quantities of viral aerosols (≥18,998 ± 1672 copies per liter of air at 3 days post-infection), and infectious viruses were successfully recovered from environmental aerosols. These findings highlight the necessity for continuous surveillance of the prevalence of quail-origin H7N9 influenza A viruses in poultry populations due to their potential threat to human health. Full article
(This article belongs to the Section Animal Viruses)
Show Figures

Figure 1

23 pages, 6414 KB  
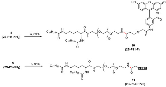
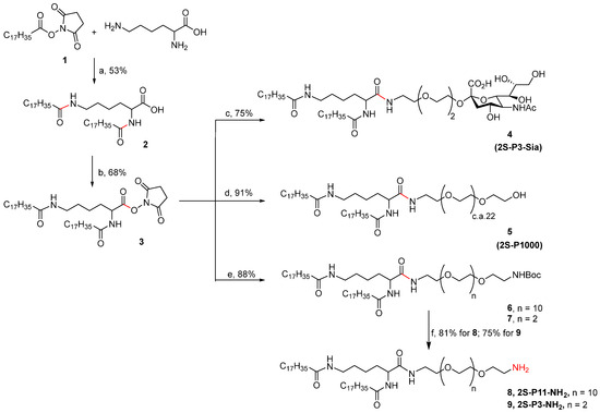
Article
Synthesis of α,ε-N,N′-Di-stearoyl Lysine-Derived Amide Lipids and Their Application to Liposome Formulation: Incorporation of Lipid A-Ligand for Bacterial Targeting and Sialic Acid for Phagocytosis Resistance
by Dean Williams, Alyssa McAdorey, Eric Lei, Greg Beaudoin, Binbing Ling, Debbie Callaghan, Dorothy Fatehi, Angie Verner, Jacqueline Slinn, Maria Moreno, Umar Iqbal, Hui Qian, Hongbin Yan, Wangxue Chen and Wei Zou
Int. J. Mol. Sci. 2025, 26(18), 9176; https://doi.org/10.3390/ijms26189176 - 19 Sep 2025
Viewed by 1012
Abstract
As part of an antimicrobial resistance (AMR) strategy, we have prepared α,ε-N,N′-di-stearoyl lysine-based amide lipids to improve the chemical and biological stabilities of nanoparticles. Those amide lipids incorporated a variety of head groups, including lipid A-binding ligand (polymyxin B [...] Read more.
As part of an antimicrobial resistance (AMR) strategy, we have prepared α,ε-N,N′-di-stearoyl lysine-based amide lipids to improve the chemical and biological stabilities of nanoparticles. Those amide lipids incorporated a variety of head groups, including lipid A-binding ligand (polymyxin B nonapeptide, PMBN) for bacterial targeting and sialic acid as an alternative to PEGylation for phagocytosis resistance. The study demonstrated that the PMBN-liposome specifically targeted lipid A-containing Gram-negative Acinetobacter baumannii bacteria, but not Gram-positive Staphylococcus aureus. However, such interaction was interrupted by the adsorption of serum proteins onto liposomes, demonstrating the complexity and challenge of targeted delivery. As expected, slower uptake of sialic acid-liposomes by human leukemia monocytic THP-1 cells was observed, suggesting their resistance to phagocytosis. Additionally, in a mouse model, the sialic acid-containing liposomes showed more favorable biodistribution and longer retention time than the comparable phospholipid-only liposomes. We observed that both sialic acid-incorporated and PEGylated liposomes distributed over the whole mouse bodies and remained for over 48 h. In contrast, the phospholipid-only liposomes rapidly migrated to the liver (5–15 min). In conclusion, although this study did not achieve bacteria-targeted liposome delivery, it provided evidence that the sialic acid-amide lipid can serve as an alternative to PEGylation in future nanomedicine. Full article
(This article belongs to the Section Macromolecules)
Show Figures

Graphical abstract

17 pages, 639 KB  
Review
Gastrointestinal Infiltration in Influenza Virus Infection: Mechanisms and Clinical Insights
by Aakriti Dua, Bhavna Trehan, Shymaa E. Bilasy, Catherine Yang and Ahmed ElShamy
Viruses 2025, 17(9), 1187; https://doi.org/10.3390/v17091187 - 29 Aug 2025
Viewed by 3610
Abstract
Background: Influenza, a primarily respiratory illness, frequently manifests with gastrointestinal (GI) symptoms including nausea, vomiting, diarrhea, and abdominal pain. In this review, we analyze mechanisms describing GI infiltration and subsequent involvement of the GI system during influenza infection. Direct mechanisms involve the [...] Read more.
Background: Influenza, a primarily respiratory illness, frequently manifests with gastrointestinal (GI) symptoms including nausea, vomiting, diarrhea, and abdominal pain. In this review, we analyze mechanisms describing GI infiltration and subsequent involvement of the GI system during influenza infection. Direct mechanisms involve the presence of viral particles in the GI tract and binding to sialic acid receptor, α2,3 and α2,6 linkages. The influenza virus may gain access to gut tissue via swallowing of respiratory secretions, hematogenous spread, or lymphocytic migration via the lung–gut axis. Indirect mechanisms involve immune system dysregulation via cytokine, interferon, and leukotriene flux, upregulation of consequential apoptotic pathways, or gut microbiome dysbiosis. Together, they promote secondary GI opportunistic infections. These findings improve our knowledge of GI infiltration during influenza infection which may aid in effective clinical diagnosis and treatment, ultimately improving patient outcomes. Full article
Show Figures

Figure 1

14 pages, 1107 KB  
Article
B-Cell ST6Gal1/Neuraminidase 1 Ratios Inversely Predict the Combined Remission and Low-Disease-Activity Subgroup with DAS28-MCP-1 and SDAI Scores for Rheumatoid Arthritis
by Lieh-Bang Liou, Ping-Han Tsai, Yao-Fan Fang, Yen-Fu Chen, Che-Tzu Chang, Chih-Chieh Chen and Wen-Yu Chiang
Int. J. Mol. Sci. 2025, 26(17), 8226; https://doi.org/10.3390/ijms26178226 - 25 Aug 2025
Viewed by 888
Abstract
The associations between sialylated anti-cyclic citrullinated peptide (anti-CCP) antibodies bearing α-2,6-sialic acid (SIA), ST6Gal1 and Neu1 enzymes, and clinical disease activity measures such as disease activity score 28 (DAS28), the Simplified Disease Activity Index (SDAI), and Clinical Disease Activity Index (CDAI) are unknown [...] Read more.
The associations between sialylated anti-cyclic citrullinated peptide (anti-CCP) antibodies bearing α-2,6-sialic acid (SIA), ST6Gal1 and Neu1 enzymes, and clinical disease activity measures such as disease activity score 28 (DAS28), the Simplified Disease Activity Index (SDAI), and Clinical Disease Activity Index (CDAI) are unknown in rheumatoid arthritis (RA). To address this gap, this study included 97 patients with RA evaluated at baseline (month 0) and at 6 and 12 months. At each visit, blood cells were analyzed for B-cell ST6Gal1 and Neu1 expressions, and plasma samples were assessed for ST6Gal1 and Neu1 levels. The erythrocyte sedimentation rate (ESR), C-reactive protein (CRP), monocyte chemotactic protein-1 (MCP-1), and IgG anti-CCP with its α-2,6-SIA modification were measured. Disease activity measures, namely DAS28-ESR, DAS28-CRP, DAS28-MCP-1, SDAI, and CDAI, were calculated. Correlations and Receiver Operating Characteristics among ST6Gal, Neu1, SIA/anti-CCP ratios, and disease activity measures were assessed. Multivariate regression analyses were performed to reveal confounding factors in such correlations. The total SIA content of anti-CCP antibodies was inversely correlated with B-cell Neu1 levels (ρ = −0.317 with p = 0.013. Plasma (free-form) Neu1 levels were inversely correlated with SIA/IgG anti-CCP ratios (ρ = −0.361, p = 0.001) in the DAS28-MCP-1 < 2.2 (remission) subgroup. No such correlation was observed for the DAS28-ESR, DAS28-CRP, SDAI, or CDAI subgroups. B-cell ST6Gal1 levels correlated inversely with SDAI ≤ 11 and DAS28-MCP-1 ≤ 3.6 combined remission and low-disease-activity subgroups (ρ = −0.315 with p = 0.001 and ρ = −0.237 with p = 0.008, respectively). The same was observed for B-cell ST6Gal1/Neu1 ratios correlating with the SDAI ≤ 11 subgroup (ρ = −0.261, p = 0.009). Nevertheless, B-cell ST6Gal1/Neu1 ratios against SDAI ≤ 11 and DAS28-MCP-1 ≤ 3.6 subgroups produced significant area-under-curve (AUC) values of 0.616 and 0.600, respectively (asymptotic p-Values 0.004 and 0.018, respectively). Through multivariate regression analyses, we found that biologics (a confounding factor) interfered with p-Values related to the B-cell ST6Gal1 enzyme but did not interfere with p-Values related to the pure B-cell Neu1 enzyme. In addition, disease duration interfered with p-Values related to the pure Neu1 enzyme on B-cells or in plasma. Moreover, plasma ST6Gal1/Neu1 ratios against the DAS28-MCP-1 < 2.2 remission subgroup produced an AUC of 0.628 and asymptotic p = 0.003. Therefore, it is suggested that B-cell ST6Gal1/Neu1 ratios can be used as clinical indicators for the combined remission and low-disease-activity subgroup of SDAI and DAS28-MCP-1 formulae. Plasma ST6Gal1/Neu1 ratios are also good indicators of DAS28-MCP-1 remission. Full article
(This article belongs to the Section Biochemistry)
Show Figures

Figure 1

19 pages, 3275 KB  
Article
Polysialylation of Glioblastoma Cells Is Regulated by Autophagy Under Nutrient Deprivation
by Sofia Scibetta, Giuseppe Pepe, Marco Iuliano, Alessia Iaiza, Elisabetta Palazzo, Marika Quadri, Thomas J. Boltje, Francesco Fazi, Vincenzo Petrozza, Sabrina Di Bartolomeo, Alba Di Pardo, Antonella Calogero, Giorgio Mangino, Vittorio Maglione and Paolo Rosa
Int. J. Mol. Sci. 2025, 26(15), 7625; https://doi.org/10.3390/ijms26157625 - 6 Aug 2025
Cited by 2 | Viewed by 1517
Abstract
Glioblastoma (GBM) is a highly aggressive brain tumor marked by invasive growth and therapy resistance. Tumor cells adapt to hostile conditions, such as hypoxia and nutrient deprivation, by activating survival mechanisms including autophagy and metabolic reprogramming. Among GBM-associated changes, hypersialylation, particularly, the aberrant [...] Read more.
Glioblastoma (GBM) is a highly aggressive brain tumor marked by invasive growth and therapy resistance. Tumor cells adapt to hostile conditions, such as hypoxia and nutrient deprivation, by activating survival mechanisms including autophagy and metabolic reprogramming. Among GBM-associated changes, hypersialylation, particularly, the aberrant expression of polysialic acid (PSA), has been linked to increased plasticity, motility, and immune evasion. PSA, a long α2,8-linked sialic acid polymer typically attached to the NCAM, is abundant in the embryonic brain and re-expressed in cancers, correlating with poor prognosis. Here, we investigated how PSA expression was regulated in GBM cells under nutrient-limiting conditions. Serum starvation induced a marked increase in PSA-NCAM, driven by upregulation of the polysialyltransferase ST8SiaIV and an autophagy-dependent recycling of sialic acids from degraded glycoproteins. Inhibition of autophagy or sialidases impaired PSA induction, and PSA regulation appeared dependent on p53 function. Immunohistochemical analysis of GBM tissues revealed co-localization of PSA and LC3, particularly around necrotic regions. In conclusion, we identified a novel mechanism by which GBM cells sustain PSA-NCAM expression via autophagy-mediated sialic acid recycling under nutrient stress. This pathway may enhance cell migration, immune escape, and stem-like properties, offering a potential therapeutic target in GBM. Full article
(This article belongs to the Special Issue Targeting Glioblastoma Metabolism)
Show Figures

Figure 1

17 pages, 2105 KB  
Article
Targeting Recipient Dendritic Cells with Sialic Acid-Modified Donor Alloantigen Prolongs Skin Transplant Survival
by Monica Sen, Qi Peng, Kulachelvy Ratnasothy, Martino Ambrosini, Hakan Kalay, Jordan Bazoer, Kate E. Adams, Nouhad El Ouazzani, Abdessamad Ababou, David B. Guiliano, Jose I. Saldaña, Yvette van Kooyk, Giovanna Lombardi and Lesley A. Smyth
Int. J. Mol. Sci. 2025, 26(13), 6168; https://doi.org/10.3390/ijms26136168 - 26 Jun 2025
Viewed by 1156
Abstract
Mature dendritic cells (DCs) are known to activate effector immune responses, whereas steady state immature DCs can induce tolerance. Several studies have targeted immature murine quiescent DCs in vivo with antigen, including donor alloantigens, for the induction of tolerance. Receptors expressed by specific [...] Read more.
Mature dendritic cells (DCs) are known to activate effector immune responses, whereas steady state immature DCs can induce tolerance. Several studies have targeted immature murine quiescent DCs in vivo with antigen, including donor alloantigens, for the induction of tolerance. Receptors expressed by specific DC subsets have been also targeted with antibodies linked with antigens to induce tolerance; for instance, in vivo targeting of the DCIR2+ DC subset with donor alloantigen resulted in long-term survival of heart and skin transplants. DCs also express sialic acid immunoglobulin-like lectin (Siglec) receptors, and these have been successfully targeted with myelin oligiodendrocyte glycoprotein (MOG) antigen to induce tolerance in experimental autoimmune encephalomyelitis (EAE). We investigated, in a mismatched model of skin transplant (B6Kd into B6 recipient mice), whether targeting a sialylated alloantigen Kd (Sia-Kd) to Siglecs on recipient DCs promoted transplant survival. The injection of α2,3 Sia-Kd into B6 recipient mice prior to B6Kd skin transplantation, by binding to Batf3 dependent DCs, resulted in prolonged skin graft survival and an increase in CD4+CD62L+Foxp3+ Tregs. Targeting Siglecs on DC subsets in vivo represents a novel way of improving transplant survival. Full article
(This article belongs to the Special Issue Glycoconjugates: From Structure to Therapeutic Application)
Show Figures

Figure 1

17 pages, 2209 KB  
Article
N-Glycosylation as a Key Requirement for the Positive Interaction of Integrin and uPAR in Glioblastoma
by Gretel Magalí Ferreira, Hector Adrian Cuello, Aylen Camila Nogueira, Jeremias Omar Castillo, Selene Rojo, Cynthia Antonella Gulino, Valeria Inés Segatori and Mariano Rolando Gabri
Int. J. Mol. Sci. 2025, 26(11), 5310; https://doi.org/10.3390/ijms26115310 - 31 May 2025
Cited by 1 | Viewed by 4437
Abstract
Integrin αV (IαV) and the urokinase-type plasminogen activator receptor (uPAR) are key mediators of tumor malignancy in Glioblastoma. This study aims to characterize IαV/uPAR interaction in GBM and investigate the role played by glycans in this scenario. Protein expression and interaction were confirmed [...] Read more.
Integrin αV (IαV) and the urokinase-type plasminogen activator receptor (uPAR) are key mediators of tumor malignancy in Glioblastoma. This study aims to characterize IαV/uPAR interaction in GBM and investigate the role played by glycans in this scenario. Protein expression and interaction were confirmed via confocal microscopy and co-immunoprecipitation. The role of N-glycosylation was evaluated using Swainsonine (SW) and PNGase F. IαV glycoproteomic analysis was performed by mass spectrometry. Sialic acids and glycan structures in IαV/uPAR interaction were tested using neuraminidase A (NeuA) and lectin interference assays, respectively. Protein expression and their interaction were detected in GBM cells, but not in low-grade glioma cells, even in cells transfected to overexpress uPAR. SW, PNGase, and NeuA treatments significantly reduced IαV/uPAR interaction. Also, lectin interference assays indicated that β1-6 branched glycans play a crucial role in this interaction. Analysis of the IαV glycosylation profile revealed the presence of complex and hybrid N-glycans in GBM, while only oligomannose N-glycans were identified in low-grade glioma. N-glycosylation inhibition and sialic acid removal reduced AKT phosphorylation. Our findings demonstrate, for the first time, the interaction between IαV and uPAR in GBM cells, highlighting the essential role of N-glycosylation, particularly β1-6 branched glycans and sialic acids. Full article
(This article belongs to the Special Issue Glycobiology of Health and Diseases)
Show Figures

Figure 1

19 pages, 4587 KB  
Article
A Tissue Section-Based Mid-Infrared Spectroscopical Analysis of Salivary Gland Tumors Based on Enzymatic Deglycosylation
by Julie Wellens, Robin Vanroose, Sander De Bruyne, Hubert Vermeersch, Benjamin Denoiseux, David Creytens, Joris Delanghe, Marijn M. Speeckaert and Renaat Coopman
Cancers 2025, 17(9), 1545; https://doi.org/10.3390/cancers17091545 - 1 May 2025
Viewed by 871
Abstract
Background/Objectives: Salivary gland tumors (SGTs) are a rare and histologically heterogeneous group of neoplasms that are challenging to diagnose due to phenotypic heterogeneity and overlapping histomorphological markers. Accurate diagnosis is required for clinical management, particularly in unusual subtypes. The objective of this study [...] Read more.
Background/Objectives: Salivary gland tumors (SGTs) are a rare and histologically heterogeneous group of neoplasms that are challenging to diagnose due to phenotypic heterogeneity and overlapping histomorphological markers. Accurate diagnosis is required for clinical management, particularly in unusual subtypes. The objective of this study was to ascertain whether attenuated total reflectance–Fourier transform infrared (ATR-FTIR) spectroscopy, in combination with enzymatic deglycosylation, would be useful in SGT classification by detecting glycosylation-related metabolic variations. Methods: 155 tissue sections, consisting of 80 SGTs and 75 controls, were analyzed. ATR-FTIR spectroscopy was used to record the mid-infrared (MIR) spectra (4000–400 cm−1) of enzymatically untreated and deglycosylated samples. Spectral data were preprocessed and analyzed by principal component analysis (PCA) and orthogonal partial least squares-discriminant analysis (OPLS-DA). Enzymatic deglycosylation focused on sialic acid and fucose residues with α2-3,6,8 neuraminidase, α1-2,4,6 fucosidase O, and α1-3,4 fucosidase. Results: Tumor and control samples were discriminated with an OPLS-DA model, achieving an accuracy of 81.9% (78.7% for controls and 85.0% for tumors), especially in the glycosylation-relevant spectral range (850–1250 cm−1). Classification between benign and malignant tumors was more challenging, with an accuracy of 70.0% (72.5% for benign and 67.5% for malignant cases). Enzymatic deglycosylation resulted in detectable changes in the MIR spectra, confirming the contribution of glycosylation to tumor-specific signatures. Benign vs. malignant tumor discrimination was still poor and was not much enhanced in the sense of incorporating glycosylation-specific regions. Conclusions: ATR-FTIR spectroscopy coupled with enzymatic deglycosylation can distinguish tumor and control tissues based on glycan-associated spectral differences. Application of the technique to benign/malignant SGT discrimination is hampered by spectral overlap and tumor heterogeneity. Further research will be necessary to explore other clustering algorithms and larger and more homogeneous datasets for improved diagnostic accuracy. Full article
(This article belongs to the Special Issue Novel Therapeutic Strategies in Salivary Gland Tumor)
Show Figures

Graphical abstract

Back to TopTop